Genotypic Diversity and Antimicrobial Resistance Profiles of Multidrug-Resistant Escherichia coli in Porcine Populations from Hubei, China
Abstract
1. Introduction
2. Results
2.1. Isolation of E. coli Isolates and Antimicrobial Susceptibility Profile
2.2. Antimicrobial Susceptibility Profile of E. coli Isolates
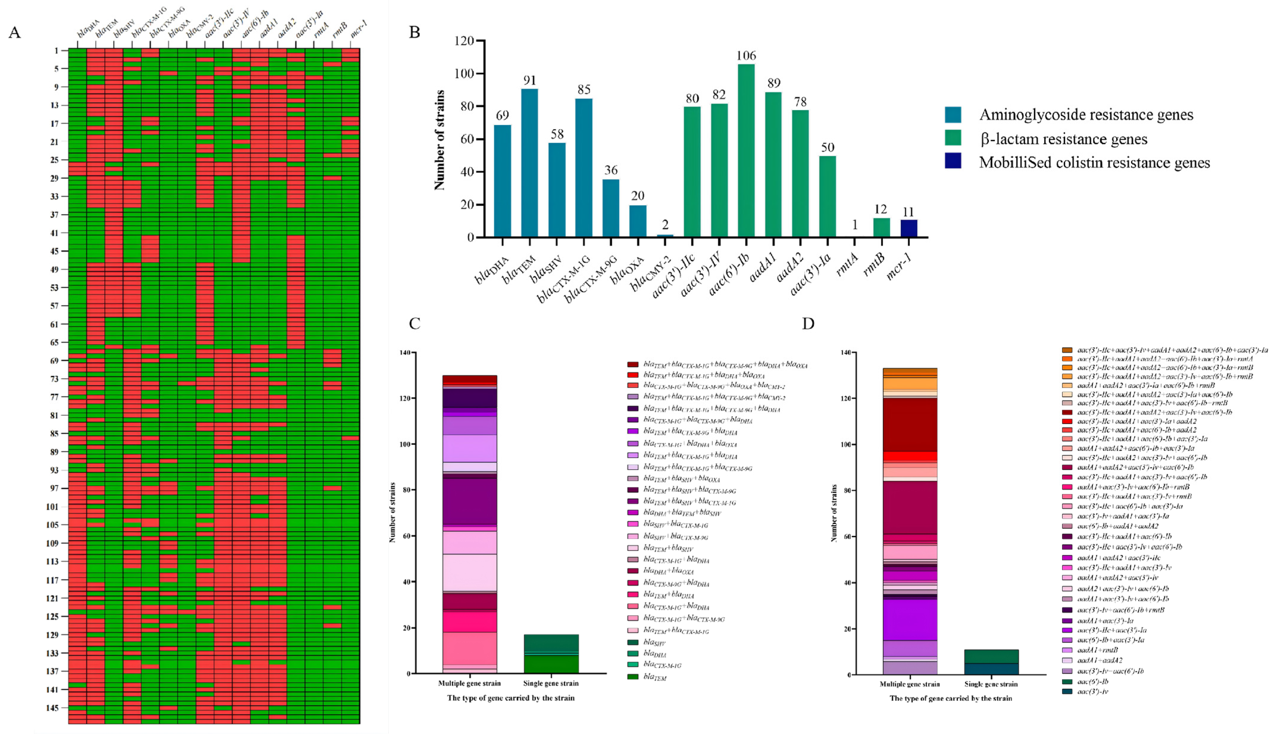
2.3. Detection of Antimicrobial Resistance Genes
2.4. Various Extended-Spectrum β-Lactamase Genes Were Present in the Isolates
2.5. Various Extended-Spectrum Aminoglycoside-Modifying Enzyme Genes Were Present in the Isolates
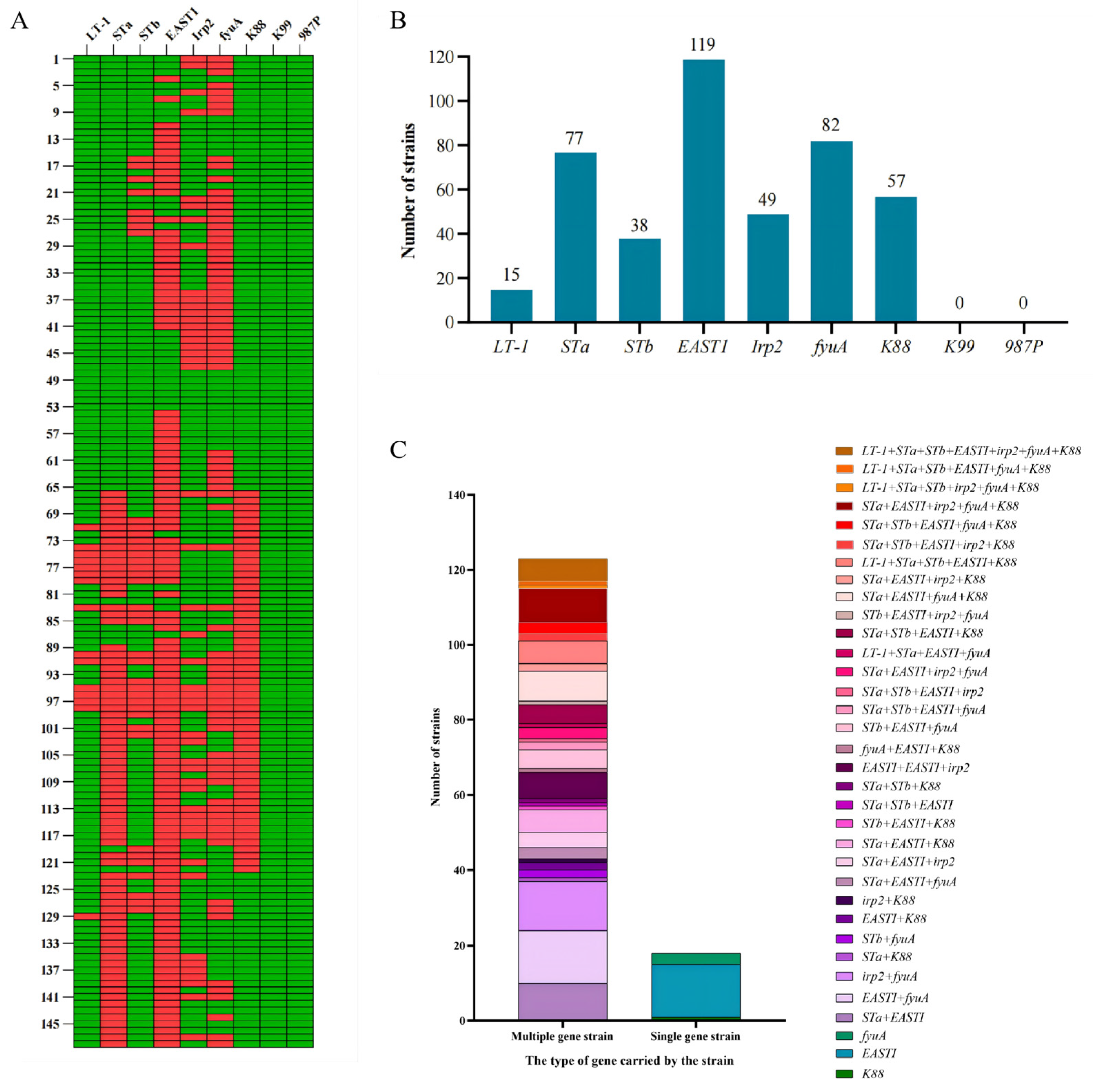
2.6. Prevalence of Virulence Genes in E. coli Isolates from Pigs
2.7. Multi-Locus Sequence Typing (MLST)
3. Discussion
4. Materials and Methods
4.1. Bacterial Isolates and Identification
4.2. Antibiotic Resistance Profiles
4.3. Detection of Antibiotic Resistance Genes
4.4. Detection of Virulence-Associated Genes
4.5. MLST and Phylogenetic Tree
4.6. Statistical Analysis
Supplementary Materials
Author Contributions
Funding
Institutional Review Board Statement
Informed Consent Statement
Data Availability Statement
Conflicts of Interest
References
- Marques, C.; Belas, A.; Franco, A.; Aboim, C.; Gama, L.T.; Pomba, C. Increase in antimicrobial resistance and emergence of major international high-risk clonal lineages in dogs and cats with urinary tract infection: 16 year retrospective study. J. Antimicrob. Chemother. 2018, 73, 377–384. [Google Scholar] [CrossRef]
- Fairbrother, J.M.; Nadeau, É.; Gyles, C.L. Escherichia coli in postweaning diarrhea in pigs: An update on bacterial types, pathogenesis, and prevention strategies. Anim. Health Res. Rev. 2005, 6, 17–39. [Google Scholar] [CrossRef]
- Suryadevara, M.; Clark, A.E.; Wolk, D.M.; Carman, A.; Rosenbaum, P.F.; Shaw, J. Molecular Characterization of Invasive Staphylococcus aureus Infection in Central New York Children: Importance of Two Clonal Groups and Inconsistent Presence of Selected Virulence Determinants. J. Pediatr. Infect. Dis. Soc. 2013, 2, 30–39. [Google Scholar] [CrossRef]
- Moore, J.E.; Watabe, M.; Millar, B.C.; Rooney, P.J.; Loughrey, A.; Goldsmith, C.E. Direct molecular (PCR) detection of verocytotoxigenic and related virulence determinants (eae, hyl, stx) in E. coli O157:H7 from fresh faecal material. Br. J. Biomed. Sci. 2008, 65, 163–165. [Google Scholar] [CrossRef]
- Casey, W.T.; McClean, S. Exploiting molecular virulence determinants in Burkholderia to develop vaccine antigens. Curr. Med. Chem. 2015, 22, 1719–1733. [Google Scholar] [CrossRef] [PubMed]
- Yang, S.C.; Lin, C.H.; Aljuffali, I.A.; Fang, J.Y. Current pathogenic Escherichia coli foodborne outbreak cases and therapy development. Arch. Microbiol. 2017, 199, 811–825. [Google Scholar] [CrossRef] [PubMed]
- Beasley, D.W.; Davis, C.T.; Whiteman, M.; Granwehr, B.; Kinney, R.M.; Barrett, A.D. Molecular determinants of virulence of West Nile virus in North America. Arch. Virol. Suppl. 2004, 18, 35–41. [Google Scholar] [CrossRef]
- Umpierrez, A.; Bado, I.; Oliver, M.; Acquistapace, S.; Etcheverría, A.; Padola, N.L.; Vignoli, R.; Zunino, P. Zoonotic Potential and Antibiotic Resistance of Escherichia coli in Neonatal Calves in Uruguay. Microbes Environ. 2017, 32, 275–282. [Google Scholar] [CrossRef]
- Enne, V.I.; Cassar, C.; Sprigings, K.; Woodward, M.J.; Bennett, P.M. A high prevalence of antimicrobial resistant Escherichia coli isolated from pigs and a low prevalence of antimicrobial resistant E. coli from cattle and sheep in Great Britain at slaughter. FEMS Microbiol. Lett. 2008, 278, 193–199. [Google Scholar] [CrossRef] [PubMed]
- Tauch, A.; Burkovski, A. Molecular armory or niche factors: Virulence determinants of Corynebacterium species. FEMS Microbiol. Lett. 2015, 362, fnv185. [Google Scholar] [CrossRef]
- Zhang, Y.; Sun, Y.H.; Wang, J.Y.; Chang, M.X.; Zhao, Q.Y.; Jiang, H.X. A Novel Structure Harboring blaCTX-M-27 on IncF Plasmids in Escherichia coli Isolated from Swine in China. Antibiotics 2021, 10, 387. [Google Scholar] [CrossRef]
- Peng, Z.; Hu, Z.; Li, Z.; Zhang, X.; Jia, C.; Li, T.; Dai, M.; Tan, C.; Xu, Z.; Wu, B.; et al. Antimicrobial resistance and population genomics of multidrug-resistant Escherichia coli in pig farms in mainland China. Nat. Commun. 2022, 13, 1116. [Google Scholar] [CrossRef]
- Zhu, J.; Liu, Z.; Wang, S.; Gao, T.; Liu, W.; Yang, K.; Yuan, F.; Wu, Q.; Li, C.; Guo, R.; et al. Prevalence, Molecular Characterization, and Antimicrobial Resistance Profile of Enterotoxigenic Escherichia coli Isolates from Pig Farms in China. Foods 2025, 14, 1188. [Google Scholar] [CrossRef]
- De Waele, J.J.; Boelens, J.; Leroux-Roels, I. Multidrug-resistant bacteria in ICU: Fact or myth. Curr. Opin. Anaesthesiol. 2020, 33, 156–161. [Google Scholar] [CrossRef] [PubMed]
- Carvalho, I.; Tejedor-Junco, M.T.; González-Martín, M.; Corbera, J.A.; Suárez-Pérez, A.; Silva, V.; Igrejas, G.; Torres, C.; Poeta, P. Molecular diversity of Extended-spectrum beta-lactamase-producing Escherichia coli from vultures in Canary Islands. Environ. Microbiol. Rep. 2020, 12, 540–547. [Google Scholar] [CrossRef] [PubMed]
- Ghafourian, S.; Sadeghifard, N.; Soheili, S.; Sekawi, Z. Extended Spectrum Beta-lactamases: Definition, Classification and Epidemiology. Curr. Issues Mol. Biol. 2015, 17, 11–21. [Google Scholar] [CrossRef] [PubMed]
- Peirano, G.; Pitout, J.D.D. Extended-Spectrum beta-Lactamase-Producing Enterobacteriaceae: Update on Molecular Epidemiology and Treatment Options. Drugs 2019, 79, 1529–1541. [Google Scholar] [CrossRef]
- Cheng, P.; Yang, Y.; Cao, S.; Liu, H.; Li, X.; Sun, J.; Li, F.; Ishfaq, M.; Zhang, X. Prevalence and Characteristic of Swine-Origin mcr-1-Positive Escherichia coli in Northeastern China. Front. Microbiol. 2021, 12, 712707. [Google Scholar] [CrossRef]
- Hu, Z.; Peng, Z.; Zhang, X.; Li, Z.; Jia, C.; Li, X.; Lv, Y.; Tan, C.; Chen, H.; Wang, X. Prevalence and Molecular Characterization of Antimicrobial-Resistant Escherichia coli in Pig Farms, Slaughterhouses, and Terminal Markets in Henan Province of China. Foodborne Pathog. Dis. 2021, 18, 733–743. [Google Scholar] [CrossRef]
- Barros, M.M.; Castro, J.; Araújo, D.; Campos, A.M.; Oliveira, R.; Silva, S.; Outor-Monteiro, D.; Almeida, C. Swine Colibacillosis: Global Epidemiologic and Antimicrobial Scenario. Antibiotics 2023, 12, 682. [Google Scholar] [CrossRef]
- Tran-Mai, A.P.; Tran, H.T.; Mai, Q.G.; Huynh, K.Q.; Tran, T.L.; Tran-Van, H. Flagellin from Salmonella enteritidis Enhances the Immune Response of Fused F18 from Enterotoxigenic Escherichia coli. Trop. Life Sci. Res. 2022, 33, 19–32. [Google Scholar] [CrossRef] [PubMed]
- Luo, X.; Wu, S.; Jia, H.; Si, X.; Song, Z.; Zhai, Z.; Bai, J.; Li, J.; Yang, Y.; Wu, Z. Resveratrol alleviates enterotoxigenic Escherichia coli K88-induced damage by regulating SIRT-1 signaling in intestinal porcine epithelial cells. Food Funct. 2022, 13, 7346–7360. [Google Scholar] [CrossRef]
- Jerez-Bogota, K.; Jensen, M.; Højberg, O.; Cormican, P.; Lawlor, P.G.; Gardiner, G.E.; Canibe, N. Antibacterial plant combinations prevent postweaning diarrhea in organically raised piglets challenged with enterotoxigenic Escherichia coli F18. Front. Vet. Sci. 2023, 10, 1095160. [Google Scholar] [CrossRef]
- Fiil, B.K.; Thrane, S.W.; Pichler, M.; Kittilä, T.; Ledsgaard, L.; Ahmadi, S.; Hermansen, G.M.M.; Jelsbak, L.; Lauridsen, C.; Brix, S.; et al. Orally active bivalent V(H)H construct prevents proliferation of F4(+) enterotoxigenic Escherichia coli in weaned piglets. iScience 2022, 25, 104003. [Google Scholar] [CrossRef]
- Duan, Q.; Wu, W.; Pang, S.; Pan, Z.; Zhang, W.; Zhu, G. Coimmunization with Two Enterotoxigenic Escherichia coli (ETEC) Fimbrial Multiepitope Fusion Antigens Induces the Production of Neutralizing Antibodies against Five ETEC Fimbriae (F4, F5, F6, F18, and F41). Appl. Environ. Microbiol. 2020, 86, e00217-20. [Google Scholar] [CrossRef] [PubMed]
- Huang, J.; Duan, Q.; Zhang, W. Significance of Enterotoxigenic Escherichia coli (ETEC) Heat-Labile Toxin (LT) Enzymatic Subunit Epitopes in LT Enterotoxicity and Immunogenicity. Appl. Environ. Microbiol. 2018, 84, e00849-18. [Google Scholar] [CrossRef]
- Joffre, E.; Sjöling, A. The LT1 and LT2 variants of the enterotoxigenic Escherichia coli (ETEC) heat-labile toxin (LT) are associated with major ETEC lineages. Gut Microbes 2016, 7, 75–81. [Google Scholar] [CrossRef]
- Tobias, J.; Von Mentzer, A.; Loayza Frykberg, P.; Aslett, M.; Page, A.J.; Sjöling, A.; Svennerholm, A.M. Stability of the Encoding Plasmids and Surface Expression of CS6 Differs in Enterotoxigenic Escherichia coli (ETEC) Encoding Different Heat-Stable (ST) Enterotoxins (STh and STp). PLoS ONE 2016, 11, e0152899. [Google Scholar] [CrossRef]
- Vereecke, N.; Van Hoorde, S.; Sperling, D.; Theuns, S.; Devriendt, B.; Cox, E. Virotyping and genetic antimicrobial susceptibility testing of porcine ETEC/STEC strains and associated plasmid types. Front. Microbiol. 2023, 14, 1139312. [Google Scholar] [CrossRef] [PubMed]
- Guerra, J.A.; Romero-Herazo, Y.C.; Arzuza, O.; Gómez-Duarte, O.G. Phenotypic and genotypic characterization of enterotoxigenic Escherichia coli clinical isolates from northern Colombia, South America. BioMed Res. Int. 2014, 2014, 236260. [Google Scholar] [CrossRef]
- Yun, K.W.; Kim, D.S.; Kim, W.; Lim, I.S. Molecular typing of uropathogenic Escherichia coli isolated from Korean children with urinary tract infection. Korean J. Pediatr. 2015, 58, 20–27. [Google Scholar] [CrossRef]
- Zhao, S.; Blickenstaff, K.; Bodeis-Jones, S.; Gaines, S.A.; Tong, E.; McDermott, P.F. Comparison of the prevalences and antimicrobial resistances of Escherichia coli isolates from different retail meats in the United States, 2002 to 2008. Appl. Environ. Microbiol. 2012, 78, 1701–1707. [Google Scholar] [CrossRef]
- Zhao, Q.Y.; Li, W.; Cai, R.M.; Lu, Y.W.; Zhang, Y.; Cai, P.; Webber, M.A.; Jiang, H.X. Mobilization of Tn1721-like structure harboring blaCTX-M-27 between P1-like bacteriophage in Salmonella and plasmids in Escherichia coli in China. Vet. Microbiol. 2021, 253, 108944. [Google Scholar] [CrossRef]
- Hatta, M.; Kawaoka, Y. [Molecular determinants associated with high virulence of influenza A virus]. Tanpakushitsu Kakusan Koso 2007, 52, 1237–1241. [Google Scholar]
- Tadesse, D.A.; Zhao, S.; Tong, E.; Ayers, S.; Singh, A.; Bartholomew, M.J.; McDermott, P.F. Antimicrobial drug resistance in Escherichia coli from humans and food animals, United States, 1950–2002. Emerg. Infect. Dis. 2012, 18, 741–749. [Google Scholar] [CrossRef]
- Brand, P.; Gobeli, S.; Perreten, V. Pathotyping and antibiotic resistance of porcine enterovirulent Escherichia coli strains from Switzerland (2014–2015). Schweiz Arch. Tierheilkd. 2017, 159, 373–380. [Google Scholar] [CrossRef] [PubMed]
- Jiang, H.-X.; Lü, D.-H.; Chen, Z.-L.; Wang, X.-M.; Chen, J.-R.; Liu, Y.-H.; Liao, X.-P.; Liu, J.-H.; Zeng, Z.-L. High prevalence and widespread distribution of multi-resistant Escherichia coli isolates in pigs and poultry in China. Vet. J. 2011, 187, 99–103. [Google Scholar] [CrossRef] [PubMed]
- Zhang, A.; He, X.; Meng, Y.; Guo, L.; Long, M.; Yu, H.; Li, B.; Fan, L.; Liu, S.; Wang, H.; et al. Antibiotic and Disinfectant Resistance of Escherichia coli Isolated from Retail Meats in Sichuan, China. Microb. Drug Resist. 2016, 22, 80–87. [Google Scholar] [CrossRef] [PubMed]
- Zhang, P.; Shen, Z.; Zhang, C.; Song, L.; Wang, B.; Shang, J.; Yue, X.; Qu, Z.; Li, X.; Wu, L.; et al. Surveillance of antimicrobial resistance among Escherichia coli from chicken and swine, China, 2008–2015. Vet. Microbiol. 2017, 203, 49–55. [Google Scholar] [CrossRef]
- Poirel, L.; Madec, J.-Y.; Lupo, A.; Schink, A.-K.; Kieffer, N.; Nordmann, P.; Schwarz, S. Antimicrobial Resistance in Escherichia coli. Microbiol. Spectr. 2018, 6. [Google Scholar] [CrossRef]
- Gelalcha, B.D.; Kerro Dego, O. Extended-Spectrum Beta-Lactamases Producing Enterobacteriaceae in the USA Dairy Cattle Farms and Implications for Public Health. Antibiotics 2022, 11, 1313. [Google Scholar] [CrossRef]
- Saravanan, M.; Ramachandran, B.; Barabadi, H. The prevalence and drug resistance pattern of extended spectrum beta-lactamases (ESBLs) producing Enterobacteriaceae in Africa. Microb. Pathog. 2018, 114, 180–192. [Google Scholar] [CrossRef] [PubMed]
- Tawfik, A.F.; Alswailem, A.M.; Shibl, A.M.; Al-Agamy, M.H. Prevalence and genetic characteristics of TEM, SHV, and CTX-M in clinical Klebsiella pneumoniae isolates from Saudi Arabia. Microb. Drug Resist. 2011, 17, 383–388. [Google Scholar] [CrossRef] [PubMed]
- Dirar, M.H.; Bilal, N.E.; Ibrahim, M.E.; Hamid, M.E. Prevalence of extended-spectrum beta-lactamase (ESBL) and molecular detection of blaTEM, blaSHV and blaCTX-M genotypes among Enterobacteriaceae isolates from patients in Khartoum, Sudan. Pan Afr. Med. J. 2020, 37, 213. [Google Scholar] [CrossRef]
- Yu, B.; Zhang, Y.; Yang, L.; Xu, J.; Bu, S. Analysis of antibiotic resistance phenotypes and genes of Escherichia coli from healthy swine in Guizhou, China. Onderstepoort J. Vet. Res. 2021, 88, e1–e8. [Google Scholar] [CrossRef]
- Perez, F.; Endimiani, A.; Hujer, K.M.; Bonomo, R.A. The continuing challenge of ESBLs. Curr. Opin. Pharmacol. 2007, 7, 459–469. [Google Scholar] [CrossRef]
- Gad, G.F.; Mohamed, H.A.; Ashour, H.M. Aminoglycoside resistance rates, phenotypes, and mechanisms of Gram-negative bacteria from infected patients in upper Egypt. PLoS ONE 2011, 6, e17224. [Google Scholar] [CrossRef] [PubMed]
- Liu, Y.-Y.; Wang, Y.; Walsh, T.R.; Yi, L.-X.; Zhang, R.; Spencer, J.; Doi, Y.; Tian, G.; Dong, B.; Huang, X.; et al. Emergence of plasmid-mediated colistin resistance mechanism MCR-1 in animals and human beings in China: A microbiological and molecular biological study. Lancet Infect. Dis. 2016, 16, 161–168. [Google Scholar] [CrossRef]
- Hussein, N.H.; Al-Kadmy, I.M.S.; Taha, B.M.; Hussein, J.D. Mobilized colistin resistance (mcr) genes from 1 to 10: A comprehensive review. Mol. Biol. Rep. 2021, 48, 2897–2907. [Google Scholar] [CrossRef]
- Moosavian, M.; Emam, N. The first report of emerging mobilized colistin-resistance (mcr) genes and ERIC-PCR typing in Escherichia coli and Klebsiella pneumoniae clinical isolates in southwest Iran. Infect. Drug Resist. 2019, 12, 1001–1010. [Google Scholar] [CrossRef]
- Liu, W.; Yuan, C.; Meng, X.; Du, Y.; Gao, R.; Tang, J.; Shi, D. Frequency of virulence factors in Escherichia coli isolated from suckling pigs with diarrhoea in China. Vet. J. 2014, 199, 286–289. [Google Scholar] [CrossRef]
- Luppi, A. Swine enteric colibacillosis: Diagnosis, therapy and antimicrobial resistance. Porc. Health Manag. 2017, 3, 16. [Google Scholar] [CrossRef]
- Kwon, D.; Choi, C.; Jung, T.; Chung, H.K.; Kim, J.; Bae, S.; Cho, W.; Kim, J.; Chae, C. Genotypic prevalence of the fimbrial adhesins (F4, F5, F6, F41 and F18) and toxins (LT, STa, STb and STx2e) in Escherichia coli isolated from postweaning pigs with diarrhoea or oedema disease in Korea. Vet. Rec. 2002, 150, 35–37. [Google Scholar] [CrossRef] [PubMed]
- Do, T.N.; Cu, P.H.; Nguyen, H.X.; Au, T.X.; Vu, Q.N.; Driesen, S.J.; Townsend, K.M.; Chin, J.J.C.; Trott, D.J. Pathotypes and serogroups of enterotoxigenic Escherichia coli isolated from pre-weaning pigs in north Vietnam. Med. Microbiol. 2006, 55, 93–99. [Google Scholar] [CrossRef]
- Yang, G.Y.; Guo, L.; Su, J.H.; Zhu, Y.H.; Jiao, L.G.; Wang, J.F. Frequency of Diarrheagenic Virulence Genes and Characteristics in Escherichia coli Isolates from Pigs with Diarrhea in China. Microorganisms 2019, 7, 308. [Google Scholar] [CrossRef]
- Yu, T.; He, T.; Yao, H.; Zhang, J.B.; Li, X.N.; Zhang, R.M.; Wang, G.Q. Prevalence of 16S rRNA Methylase Gene rmtB Among Escherichia coli Isolated from Bovine Mastitis in Ningxia, China. Foodborne Pathog. Dis. 2015, 12, 770–777. [Google Scholar] [CrossRef]
- Noah, D.L.; Krug, R.M. Influenza virus virulence and its molecular determinants. Adv. Virus Res. 2005, 65, 121–145. [Google Scholar] [CrossRef]
- Song, H.; Santi, N.; Evensen, Ø.; Vakharia, V.N. Molecular determinants of infectious pancreatic necrosis virus virulence and cell culture adaptation. J. Virol. 2005, 79, 10289–10299. [Google Scholar] [CrossRef] [PubMed]
- Pai, H.; Seo, M.-R.; Choi, T.Y. Association of QnrB determinants and production of extended-spectrum beta-lactamases or plasmid-mediated AmpC beta-lactamases in clinical isolates of Klebsiella pneumoniae. Antimicrob. Agents Chemother. 2007, 51, 366–368. [Google Scholar] [CrossRef]
- Yan, J.J.; Hong, C.Y.; Ko, W.C.; Chen, Y.J.; Tsai, S.H.; Chuang, C.L.; Wu, J.J. Dissemination of blaCMY-2 among Escherichia coli isolates from food animals, retail ground meats, and humans in southern Taiwan. Antimicrob. Agents Chemother. 2004, 48, 1353–1356. [Google Scholar] [CrossRef] [PubMed]
- Weill, F.X.; Demartin, M.; Tandé, D.; Espié, E.; Rakotoarivony, I.; Grimont, P.A. SHV-12-like extended-spectrum-beta-lactamase-producing strains of Salmonella enterica serotypes Babelsberg and Enteritidis isolated in France among infants adopted from Mali. J. Clin. Microbiol. 2004, 42, 2432–2437. [Google Scholar] [CrossRef]
- Briñas, L.; Moreno, M.A.; Teshager, T.; Sáenz, Y.; Porrero, M.C.; Domínguez, L.; Torres, C. Monitoring and characterization of extended-spectrum beta-lactamases in Escherichia coli strains from healthy and sick animals in Spain in 2003. Antimicrob. Agents Chemother. 2005, 49, 1262–1264. [Google Scholar] [CrossRef] [PubMed]
- Liu, J.H.; Wei, S.Y.; Ma, J.Y.; Zeng, Z.L.; Lü, D.H.; Yang, G.X.; Chen, Z.L. Detection and characterisation of CTX-M and CMY-2 beta-lactamases among Escherichia coli isolates from farm animals in Guangdong Province of China. Int. J. Antimicrob. Agents 2007, 29, 576–581. [Google Scholar] [CrossRef]
- Colom, K.; PéRez, J.; Alonso, R.; Ferná¡ndez-Aranguiz, A.; Lariño, E.; Cisterna, R. Simple and reliable multiplex PCR assay for detection of blaTEM, blaSHV and blaOXA-1 genes in Enterobacteriaceae. FEMS Microbiol. Lett. 2003, 223, 147–151. [Google Scholar] [CrossRef] [PubMed]
- Sun, N.; Liu, J.H.; Yang, F.; Lin, D.C.; Li, G.H.; Chen, Z.L.; Zeng, Z.L. Molecular characterization of the antimicrobial resistance of Riemerella anatipestifer isolated from ducks. Vet. Microbiol. 2012, 158, 376–383. [Google Scholar] [CrossRef]
- Park, C.H.; Robicsek, A.; Jacoby, G.A.; Sahm, D.; Hooper, D.C. Prevalence in the United States of aac(6′)-Ib-cr encoding a ciprofloxacin-modifying enzyme. Antimicrob. Agents Chemother. 2006, 50, 3953–3955. [Google Scholar] [CrossRef]
- Chen, S.; Zhao, S.; White, D.G.; Schroeder, C.M.; Lu, R.; Yang, H.; McDermott, P.F.; Ayers, S.; Meng, J. Characterization of multiple-antimicrobial-resistant salmonella serovars isolated from retail meats. Appl. Environ. Microbiol. 2004, 70, 1–7. [Google Scholar] [CrossRef] [PubMed]
- Li, S.; Wang, L.; Zhou, Y.; Miao, Z. Prevalence and characterization of virulence genes in Escherichia coli isolated from piglets suffering post-weaning diarrhoea in Shandong Province, China. Vet Med. Sci. 2020, 6, 69–75. [Google Scholar] [CrossRef]
- Osman, K.M.; Mustafa, A.M.; Aly, M.A.; AbdElhamed, G.S. Serotypes, virulence genes, and intimin types of shiga toxin-producing Escherichia coli and enteropathogenic Escherichia coli isolated from mastitic milk relevant to human health in Egypt. Vector Borne Zoonotic Dis. 2012, 12, 297–305. [Google Scholar] [CrossRef]
- Cheng, D.; Sun, H.; Xu, J.; Gao, S. PCR detection of virulence factor genes in Escherichia coli isolates from weaned piglets with edema disease and/or diarrhea in China. Vet. Microbiol. 2006, 115, 320–328. [Google Scholar] [CrossRef]

drug resistance rate;
drug intermediation rate;
drug sensitivity rate).
drug resistance rate;
drug intermediation rate;
drug sensitivity rate).




| Genes | Primer Sequence (5′-3′) | Size of Product (Base Pairs) | Reference |
|---|---|---|---|
| blaDHA | F: AACTTTCACAGGTGTGCTGT R: CCGTACGCATACTGGCTTTC | 387 | Pai, Seo and Choi, 2007 [59] |
| blaCMY-2 | F: ATGATGAAAAAATCGTTATGC R: TTGCAGCTTTTCAAGAATGCG | 1143 | Yan et al. 2004 [60] |
| blaTEM | F: ATAAAATTCTTGAAGACGAAA R: GACAGTTACCAATGCTTAATC | 1080 | Weill et al. 2004 [61] |
| blaSHV | F: CACTCAAGGATGTATTGTG R: TTAGCGTTGCCAGTGCTCG | 885 | Brinas et al. 2005 [62] |
| blaCTX-M-1G | F: CTTCCAGAATAAGGAATCCC R: CGTCTAAGGCGATAAACAAA | 949 | Liu et al. 2007 [63] |
| blaCTX-M-9G | F: TGACCGTATTGGGAGTTTG R: ACCAGTTACAGCCCTTCG | 902 | Liu et al. 2007 [63] |
| blaOXA | F: ATATCTCTACTGTTGCATCTCC R: AAACCCTTCAAACCATCC | 619 | Colom et al. 2003 [64] |
| aac(3′)-Ia | F: TTACGCAGCAGCAACGATGT R: GTTGGCCTCATGCTTGAGGA | 402 | Sun et al. 2012 [65] |
| aac(3′)-IIc | F: AACCGGTGACCTATTGATGG R: TGTGCTGGCACGATCGGAGT | 774 | Sun et al. 2012 [65] |
| aac(3′)-IV | F: GGCCACTTGGACTGATCGAG R: GCGGATGCAGGAAGATCAAC | 609 | Sun et al. 2012 [65] |
| aac(6′)-Ib | F: TTGCGATGCTCTATGAGTGGCTA R: CTCGAATGCCTGGCGTGTTT | 482 | Park et al. 2006 [66] |
| aadA1 | F: AGGTAGTTGGCGTCATCGAG R: CAGTCGGCAGCGACATCCTT | 589 | Sun et al. 2012 [65] |
| aadA2 | F: GGTGCTAAGCGTCATTGAGC R: GCTTCAAGGTTTCCCTCAGC | 470 | Sun et al. 2012 [65] |
| rmtA | F: CTAGCGTCCATCCTTTCCTC R: TTGCTTCCATGCCCTTGCC | 635 | Chen et al. 2004 [67] |
| rmtB | F: ACATCAACGATGCCCTCAC R: AAGTTCTGTTCCGATGGTC | 724 | Chen et al. 2004 [67] |
| mcr-1 | F: CGGTCAGTCCGTTTGTTC R: CTTGGTCGGTCTGTAGGG | 309 | Liu et al. 2016 [48] |
| Virulence Factors | Primer Sequence (5′-3′) | Size of Product (Base Pairs) |
|---|---|---|
| LT-1 | F: TAGAGACCGGTATTACAGAAATCTGA | 282 |
| R: TCATCCCGAATTCTGTTATATATGTC | ||
| STa | F: GGGTTGGCAATTTTTATTTCTGTA | 183 |
| R: ATTACAACAAAGTTCACAGCAGTA | ||
| STb | F: ATGTAAATACCTACAACGGGTGAT | 300 |
| R: TATTTGGGCGCCAAAGCATGCTCC | ||
| EAST1 | F: ATGCCATCAACACAGTATATC | 117 |
| R: TCAGGTCGCGAGTGACGG | ||
| irp2 | F: AAGGATTCGCTGTTACCGGAC | 301 |
| R: TCGTCGGGCA GCGTTTCTTCT | ||
| fyuA | F: TGATTAACCCCGCGACGGGAA | 787 |
| R: CGCAGTAGGCACGATGTTGTA | ||
| K88 | F: GATGAAAAAGACTCTGATTGCA | 841 |
| R: GATTGCTACGTTCAGCGGAGCG | ||
| K99 | F: CTGAAAAAAACACTGCTAGCTATT | 543 |
| R: CATATAAGTGACTAAGAAGGATGC | ||
| 987P | F: GTTACTGCCAGTCTATGCCAAGTG | 463 |
| R: TCGGTGTACCTGCTGAACGAATAG |
Disclaimer/Publisher’s Note: The statements, opinions and data contained in all publications are solely those of the individual author(s) and contributor(s) and not of MDPI and/or the editor(s). MDPI and/or the editor(s) disclaim responsibility for any injury to people or property resulting from any ideas, methods, instructions or products referred to in the content. |
© 2026 by the authors. Licensee MDPI, Basel, Switzerland. This article is an open access article distributed under the terms and conditions of the Creative Commons Attribution (CC BY) license.
Share and Cite
Li, X.; Liu, Z.; Wang, N.; Guo, R.; Chen, W.; Liu, W.; Gao, T.; Yang, K.; Tian, Y.; Yuan, F. Genotypic Diversity and Antimicrobial Resistance Profiles of Multidrug-Resistant Escherichia coli in Porcine Populations from Hubei, China. Int. J. Mol. Sci. 2026, 27, 524. https://doi.org/10.3390/ijms27010524
Li X, Liu Z, Wang N, Guo R, Chen W, Liu W, Gao T, Yang K, Tian Y, Yuan F. Genotypic Diversity and Antimicrobial Resistance Profiles of Multidrug-Resistant Escherichia coli in Porcine Populations from Hubei, China. International Journal of Molecular Sciences. 2026; 27(1):524. https://doi.org/10.3390/ijms27010524
Chicago/Turabian StyleLi, Xiaoyue, Zewen Liu, Ningning Wang, Rui Guo, Wenjie Chen, Wei Liu, Ting Gao, Keli Yang, Yongxiang Tian, and Fangyan Yuan. 2026. "Genotypic Diversity and Antimicrobial Resistance Profiles of Multidrug-Resistant Escherichia coli in Porcine Populations from Hubei, China" International Journal of Molecular Sciences 27, no. 1: 524. https://doi.org/10.3390/ijms27010524
APA StyleLi, X., Liu, Z., Wang, N., Guo, R., Chen, W., Liu, W., Gao, T., Yang, K., Tian, Y., & Yuan, F. (2026). Genotypic Diversity and Antimicrobial Resistance Profiles of Multidrug-Resistant Escherichia coli in Porcine Populations from Hubei, China. International Journal of Molecular Sciences, 27(1), 524. https://doi.org/10.3390/ijms27010524
