New Insights into the Mechanism of Insulin-like Peptide 3 (INSL3) Regulating the Growth and Development of Bovine Follicular Granulosa Cells
Abstract
1. Introduction
2. Results
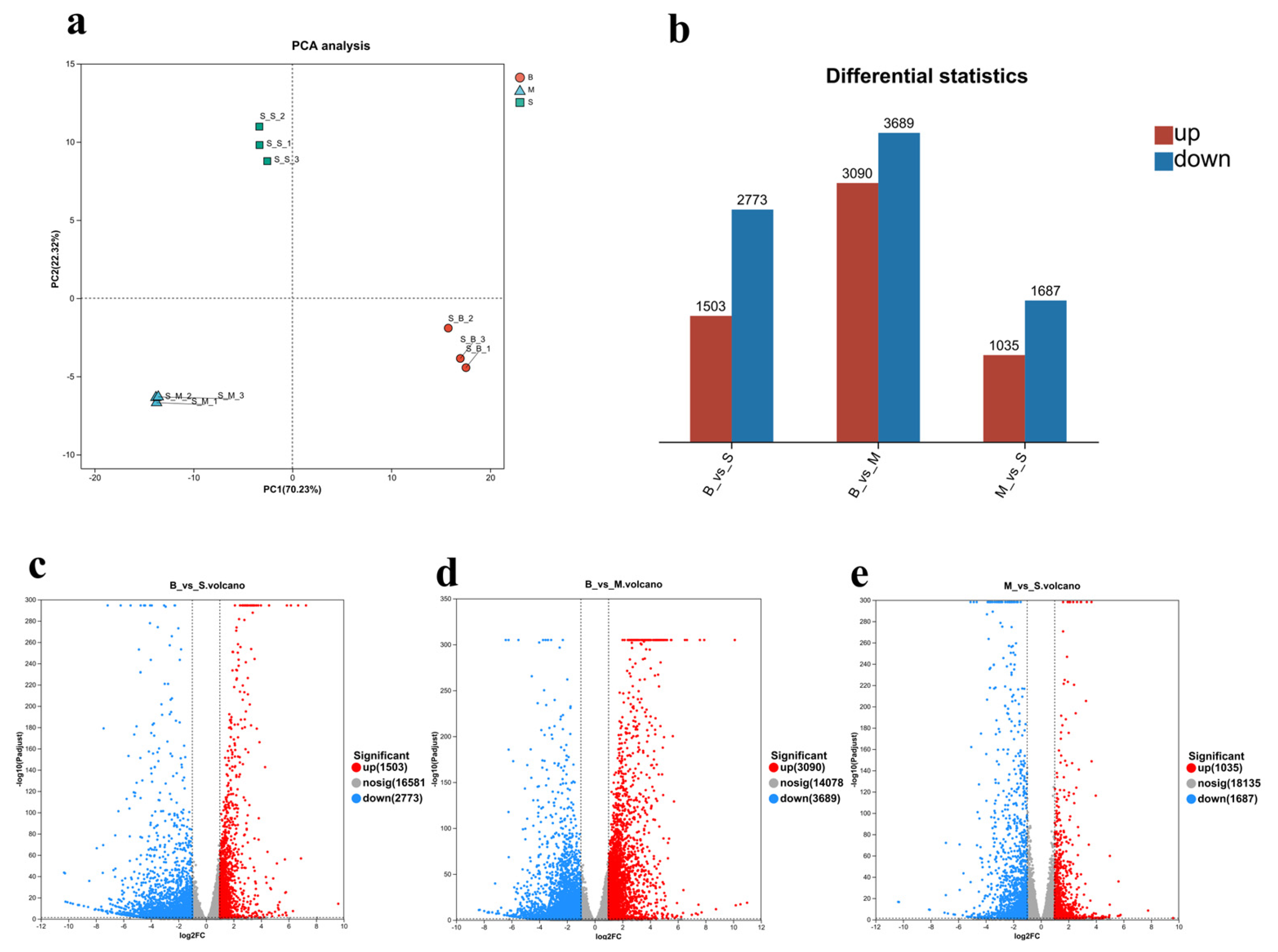
2.1. Analysis of Transcriptomes of Follicular Granulosa Cells from Different Follicles
2.2. Selection of Crucial Genes Regulating Follicular Development
2.3. Gene Ontology (GO) and Kyoto Encyclopedia of Genes and Genomes (KEGG) Analysis
2.4. Protein–Protein Interaction (PPI) and Hub Genes
2.5. Detection of INSL3 Expression in Follicles at Different Developmental Stages and Interference Efficiency
2.6. Knockdown of INSL3 Affects Granulosa Cell Proliferation and Cell Cycle Progression
3. Discussion
4. Materials and Methods
4.1. Animals and Experimental Design
4.2. RNA Extraction, Library Preparation, and Sequencing
4.3. Protein–Protein Interaction (PPI) and Hub Genes
4.4. Dabie Mountain Cattle GCs Isolation and Culture
4.5. INSL3 siRNA Transfection
4.6. RNA Extraction and Reverse-Transcription Polymerase Chain Reaction (RT-PCR)
4.7. Quantitative Real-Time PCR (qRT-PCR)
4.8. CCK-8 Method for Detecting Cell Proliferation
4.9. Cell Cycle Assay Middling
4.10. Statistical Analysis
5. Conclusions
Author Contributions
Funding
Institutional Review Board Statement
Informed Consent Statement
Data Availability Statement
Conflicts of Interest
References
- Zhao, S.; Jin, H.; Xu, L.; Jia, Y. Polymorphisms of the Growth Hormone Releasing Hormone Receptor Gene Affect Body Conformation Traits in Chinese Dabieshan Cattle. Animals 2022, 12, 1601. [Google Scholar] [CrossRef] [PubMed]
- Zhao, S.; Jin, H.; Xu, L.; Jia, Y. Genetic variants of the growth differentiation factor 8 affect body conformation traits in Chinese Dabieshan cattle. Anim. Biosci. 2022, 35, 517–526. [Google Scholar] [CrossRef] [PubMed]
- Parrish, E.M.; Siletz, A.; Xu, M.; Woodruff, T.K.; Shea, L.D. Gene expression in mouse ovarian follicle development in vivo versus an ex vivo alginate culture system. Reproduction 2011, 142, 309–318. [Google Scholar] [CrossRef] [PubMed]
- Zhang, H.; Liu, K. Cellular and molecular regulation of the activation of mammalian primordial follicles: Somatic cells initiate follicle activation in adulthood. Hum. Reprod. Update 2015, 21, 779–786. [Google Scholar] [CrossRef]
- Lo, B.K.M.; Sheikh, S.; Williams, S.A. In vitro and in vivo mouse follicle development in ovaries and reaggregated ovaries. Reproduction 2019, 157, 135–148. [Google Scholar] [CrossRef]
- Juengel, J.L.; McNatty, K.P. The role of proteins of the transforming growth factor-beta superfamily in the intraovarian regulation of follicular development. Hum. Reprod. Update 2005, 11, 143–160. [Google Scholar] [CrossRef]
- Ginther, O.J. The theory of follicle selection in cattle. Domest. Anim. Endocrinol. 2016, 57, 85–99. [Google Scholar] [CrossRef]
- Kulick, L.J.; Bergfelt, D.R.; Kot, K.; Ginther, O.J. Follicle selection in cattle: Follicle deviation and codominance within sequential waves. Biol. Reprod. 2001, 65, 839–846. [Google Scholar] [CrossRef]
- Sartori, R.; Fricke, P.M.; Ferreira, J.C.; Ginther, O.J.; Wiltbank, M.C. Follicular deviation and acquisition of ovulatory capacity in bovine follicles. Biol. Reprod. 2001, 65, 1403–1409. [Google Scholar] [CrossRef]
- Fortune, J.E. Ovarian follicular growth and development in mammals. Biol. Reprod. 1994, 50, 225–232. [Google Scholar] [CrossRef]
- Romereim, S.M.; Summers, A.F.; Pohlmeier, W.E.; Zhang, P.; Hou, X.; Talbott, H.A.; Cushman, R.A.; Wood, J.R.; Davis, J.S.; Cupp, A.S. Gene expression profiling of bovine ovarian follicular and luteal cells provides insight into cellular identities and functions. Mol. Cell. Endocrinol. 2017, 439, 379–394. [Google Scholar] [CrossRef] [PubMed]
- Hatzirodos, N.; Hummitzsch, K.; Irving-Rodgers, H.F.; Rodgers, R.J. Transcriptome comparisons identify new cell markers for theca interna and granulosa cells from small and large antral ovarian follicles. PLoS ONE 2015, 10, e0119800. [Google Scholar] [CrossRef] [PubMed]
- Xie, S.; Li, M.; Chen, Y.; Liu, Y.; Ma, L.; Sun, X.; Sun, Y.; Gao, R.; Huang, T. Identification of circular RNAs in the ovarian follicles of Meishan and Duroc sows during the follicular phase. J. Ovarian Res. 2020, 13, 104. [Google Scholar] [CrossRef] [PubMed]
- Adham, I.M.; Burkhardt, E.; Benahmed, M.; Engel, W. Cloning of a cDNA for a novel insulin-like peptide of the testicular Leydig cells. J. Biol. Chem. 1993, 268, 26668–26672. [Google Scholar] [CrossRef]
- Burkhardt, E.; Adham, I.M.; Brosig, B.; Gastmann, A.; Mattei, M.G.; Engel, W. Structural organization of the porcine and human genes coding for a Leydig cell-specific insulin-like peptide (LEY I-L) and chromosomal localization of the human gene (INSL3). Genomics 1994, 20, 13–19. [Google Scholar] [CrossRef]
- Ivell, R.; Anand-Ivell, R. Insulin-like peptide 3 (INSL3) is a major regulator of female reproductive physiology. Hum. Reprod. Update 2018, 24, 639–651. [Google Scholar] [CrossRef]
- Esteban-Lopez, M.; Agoulnik, A.I. Diverse functions of insulin-like 3 peptide. J. Endocrinol. 2020, 247, R1–R12. [Google Scholar] [CrossRef]
- Ferlin, A.; Perilli, L.; Gianesello, L.; Taglialavoro, G.; Foresta, C. Profiling insulin like factor 3 (INSL3) signaling in human osteoblasts. PLoS ONE 2011, 6, e29733. [Google Scholar] [CrossRef]
- Ivell, R.; Heng, K.; Severn, K.; Antonio, L.; Bartfai, G.; Casanueva, F.F.; Huhtaniemi, I.T.; Giwercman, A.; Maggi, M.; O’Connor, D.B.; et al. The Leydig cell biomarker INSL3 as a predictor of age-related morbidity: Findings from the EMAS cohort. Front. Endocrinol. 2022, 13, 1016107. [Google Scholar] [CrossRef]
- Neirijnck, Y.; Papaioannou, M.D.; Nef, S. The Insulin/IGF System in Mammalian Sexual Development and Reproduction. Int. J. Mol. Sci. 2019, 20, 4440. [Google Scholar] [CrossRef]
- Wang, G.; Hardy, M.P. Development of leydig cells in the insulin-like growth factor-I (igf-I) knockout mouse: Effects of igf-I replacement and gonadotropic stimulation. Biol. Reprod. 2004, 70, 632–639. [Google Scholar] [CrossRef] [PubMed]
- Esteban-Lopez, M.; Wilson, K.J.; Myhr, C.; Kaftanovskaya, E.M.; Henderson, M.J.; Southall, N.T.; Xu, X.; Wang, A.; Hu, X.; Barnaeva, E.; et al. Discovery of small molecule agonists of the Relaxin Family Peptide Receptor 2. Commun. Biol. 2022, 5, 1183. [Google Scholar] [CrossRef] [PubMed]
- Latorraca, L.B.; Galvao, A.; Rabaglino, M.B.; D’Augero, J.M.; Kelsey, G.; Fair, T. Single-cell profiling reveals transcriptome dynamics during bovine oocyte growth. BMC Genom. 2024, 25, 335. [Google Scholar] [CrossRef] [PubMed]
- Zhang, J.; Qin, X.; Wang, C.; Zhang, Y.; Dou, Y.; Xu, S.; Liu, J.; Pan, Z. Comparative transcriptome profile analysis of granulosa cells from porcine ovarian follicles during early atresia. Anim. Biotechnol. 2024, 35, 2282090. [Google Scholar] [CrossRef]
- Li, A.; Liao, Y.; Li, D.; Li, T.; Luo, Y.; Ma, M.; Wang, X.; Sun, L.; Qu, L.; Shen, M. Transcriptome profiling of granulosa cells during follicular development identifies RMDN2 polymorphisms associated with reproductive traits in chickens. Theriogenology 2025, 252, 117775. [Google Scholar] [CrossRef]
- Moorey, S.E.; Monnig, J.M.; Smith, M.F.; Ortega, M.S.; Green, J.A.; Pohler, K.G.; Bridges, G.A.; Behura, S.K.; Geary, T.W. Differential Transcript Profiles in Cumulus-Oocyte Complexes Originating from Pre-Ovulatory Follicles of Varied Physiological Maturity in Beef Cows. Genes 2021, 12, 893. [Google Scholar] [CrossRef]
- Bathgate, R.A.; Halls, M.L.; van der Westhuizen, E.T.; Callander, G.E.; Kocan, M.; Summers, R.J. Relaxin family peptides and their receptors. Physiol. Rev. 2013, 93, 405–480. [Google Scholar] [CrossRef]
- Sherwood, O.D. Relaxin’s physiological roles and other diverse actions. Endocr. Rev. 2004, 25, 205–234. [Google Scholar] [CrossRef]
- Chen, T.Y.; Li, X.; Hung, C.H.; Bahudhanapati, H.; Tan, J.; Kass, D.J.; Zhang, Y. The relaxin family peptide receptor 1 (RXFP1): An emerging player in human health and disease. Mol. Genet. Genom. Med. 2020, 8, e1194. [Google Scholar] [CrossRef]
- Wadood, A.A.; Bordbar, F.; Zhang, X. Integrative Transcriptome Analysis Across Follicles Highlights Key Regulatory Pathways in Low and High-Egg-Laying Hens. Animals 2025, 15, 3300. [Google Scholar] [CrossRef]
- Perkins, A.V.; Vanderlelie, J.J. Multiple micronutrient supplementation and birth outcomes: The potential importance of selenium. Placenta 2016, 48, S61–S65. [Google Scholar] [CrossRef] [PubMed]
- Bortolotti, D.; Soffritti, I.; D’Accolti, M.; Gentili, V.; Di Luca, D.; Rizzo, R.; Caselli, E. HHV-6A Infection of Endometrial Epithelial Cells Affects miRNA Expression and Trophoblast Cell Attachment. Reprod. Sci. 2020, 27, 779–786. [Google Scholar] [CrossRef] [PubMed]
- Tang, H.; Goldberg, E. A-MYB (MYBL1) stimulates murine testis-specific Ldhc expression via the cAMP-responsive element (CRE) site. Biol. Reprod. 2012, 86, 30. [Google Scholar] [CrossRef] [PubMed]
- Diaz, E.C.; Briggs, M.; Wen, Y.; Zhuang, G.; Wallace, S.L.; Dobberfuhl, A.D.; Kao, C.S.; Chen, B.C. Characterizing relaxin receptor expression and exploring relaxin’s effect on tissue remodeling/fibrosis in the human bladder. BMC Urol. 2020, 20, 44. [Google Scholar] [CrossRef]
- Nagyova, E.; Nemcova, L.; Camaioni, A. Cumulus Extracellular Matrix Is an Important Part of Oocyte Microenvironment in Ovarian Follicles: Its Remodeling and Proteolytic Degradation. Int. J. Mol. Sci. 2021, 23, 54. [Google Scholar] [CrossRef]
- Gomez-Lopez, N.; Romero, R.; Xu, Y.; Leng, Y.; Garcia-Flores, V.; Miller, D.; Jacques, S.M.; Hassan, S.S.; Faro, J.; Alsamsam, A.; et al. Are amniotic fluid neutrophils in women with intraamniotic infection and/or inflammation of fetal or maternal origin? Am. J. Obstet. Gynecol. 2017, 217, 693.e1–693.e16. [Google Scholar] [CrossRef]
- Nynca, J.; Słowińska, M.; Judycka, S.; Ciereszko, A. Maladaptation of trout spermatozoa to fresh water is related to oxidative stress and proteome changes. Reproduction 2019, 157, 485–499. [Google Scholar] [CrossRef]
- Chen, X.B.; Shi, H.J.; Niu, L.S. Numerical study of the phase separation in binary lipid membrane containing protein inclusions under stationary shear flow. J. Biomech. 2009, 42, 603–613. [Google Scholar] [CrossRef]
- Nemerovsky, L.; Bar-Joseph, H.; Eldar-Boock, A.; Tarabeih, R.; Elmechaly, C.; Ben-Ami, I.; Shalgi, R. The Role of PEDF in Reproductive Aging of the Ovary. Int. J. Mol. Sci. 2022, 23, 10359. [Google Scholar] [CrossRef]
- Satchell, L.; Glister, C.; Bleach, E.C.; Glencross, R.G.; Bicknell, A.B.; Dai, Y.; Anand-Ivell, R.; Ivell, R.; Knight, P.G. Ovarian expression of insulin-like peptide 3 (INSL3) and its receptor (RXFP2) during development of bovine antral follicles and corpora lutea and measurement of circulating INSL3 levels during synchronized estrous cycles. Endocrinology 2013, 154, 1897–1906. [Google Scholar] [CrossRef]
- Johansson, H.K.L.; Damdimopoulou, P.; van Duursen, M.B.M.; Boberg, J.; Franssen, D.; de Cock, M.; Jaager, K.; Wagner, M.; Velthut-Meikas, A.; Xie, Y.; et al. Putative adverse outcome pathways for female reproductive disorders to improve testing and regulation of chemicals. Arch. Toxicol. 2020, 94, 3359–3379. [Google Scholar] [CrossRef] [PubMed]
- Dai, Y.; Ivell, R.; Anand-Ivell, R. Theca Cell INSL3 and Steroids Together Orchestrate the Growing Bovine Antral Follicle. Front. Physiol. 2017, 8, 1033. [Google Scholar] [CrossRef] [PubMed]
- Ayar Madenli, A.; Oz, I. Evaluating the efficacy of potential ovarian reserve markers from theca and granulosa cells: INSL3 & TNFR2. Medicine 2025, 104, e42842. [Google Scholar] [CrossRef] [PubMed]
- Xue, K.; Kim, J.Y.; Liu, J.Y.; Tsang, B.K. Insulin-like 3-induced rat preantral follicular growth is mediated by growth differentiation factor 9. Endocrinology 2014, 155, 156–167. [Google Scholar] [CrossRef][Green Version]
- Oztas, E.; Ozler, S.; Ersoy, A.O.; Ersoy, E.; Caglar, A.T.; Uygur, D.; Yucel, A.; Ergin, M.; Danisman, N. Decreased placental and maternal serum TRAIL-R2 levels are associated with placenta accreta. Placenta 2016, 39, 1–6. [Google Scholar] [CrossRef]
- Matthias, J.; Cui, Q.; Shumate, L.T.; Plagge, A.; He, Q.; Bastepe, M. Extra-Large Gα Protein (XLαs) Deficiency Causes Severe Adenine-Induced Renal Injury with Massive FGF23 Elevation. Endocrinology 2020, 161, bqz025. [Google Scholar] [CrossRef]
- Rahat, B.; Thakur, S.; Bagga, R.; Kaur, J. Epigenetic regulation of STAT5A and its role as fetal DNA epigenetic marker during placental development and dysfunction. Placenta 2016, 44, 46–53. [Google Scholar] [CrossRef]
- Robert, N.M.; Martin, L.J.; Tremblay, J.J. The orphan nuclear receptor NR4A1 regulates insulin-like 3 gene transcription in Leydig cells. Biol. Reprod. 2006, 74, 322–330. [Google Scholar] [CrossRef]
- Martin, L.J.; Tremblay, J.J. Nuclear receptors in Leydig cell gene expression and function. Biol. Reprod. 2010, 83, 3–14. [Google Scholar] [CrossRef]
- Zhao, J.; Xu, Y.; Yu, H.; Li, X.; Wang, W.; Mao, D. Effects of PPARG on the proliferation, apoptosis, and estrogen secretion in goat granulosa cells. Theriogenology 2025, 231, 62–72. [Google Scholar] [CrossRef]
- Li, X.; Chen, H.; Zhang, Z.; Xu, D.; Duan, J.; Li, X.; Yang, L.; Hua, R.; Cheng, J.; Li, Q. Isorhamnetin Promotes Estrogen Biosynthesis and Proliferation in Porcine Granulosa Cells via the PI3K/Akt Signaling Pathway. J. Agric. Food Chem. 2021, 69, 6535–6542. [Google Scholar] [CrossRef] [PubMed]
- Wang, H.; Wang, Y.; Wang, Y. MiR-222-3p inhibits formation of medulloblastoma stem-like cells by targeting Notch2/c-myc signaling pathway. Immunopharmacol. Immunotoxicol. 2022, 44, 548–555. [Google Scholar] [CrossRef] [PubMed]
- Cho, Y.; Cha, J.H.; Hwang, Y.; Kang, H.T.; Lee, J.H. Ground Salicornia herbacea Powder Suppresses AOM/DSS-induced Colon Cancer by Inhibiting Wnt/beta-catenin Signaling and Nrf2. Pharm. Res. 2024, 41, 2225–2234. [Google Scholar] [CrossRef] [PubMed]
- Jiang, S.; Cai, J.; Wallace, D.C.; Jones, D.P. Cytochrome c-mediated apoptosis in cells lacking mitochondrial DNA. Signaling pathway involving release and caspase 3 activation is conserved. J. Biol. Chem. 1999, 274, 29905–29911. [Google Scholar] [CrossRef]
- Glister, C.; Satchell, L.; Bathgate, R.A.; Wade, J.D.; Dai, Y.; Ivell, R.; Anand-Ivell, R.; Rodgers, R.J.; Knight, P.G. Functional link between bone morphogenetic proteins and insulin-like peptide 3 signaling in modulating ovarian androgen production. Proc. Natl. Acad. Sci. USA 2013, 110, E1426–E1435. [Google Scholar] [CrossRef]
- Laird, M.; Glister, C.; Cheewasopit, W.; Satchell, L.S.; Bicknell, A.B.; Knight, P.G. ‘Free’ inhibin alpha subunit is expressed by bovine ovarian theca cells and its knockdown suppresses androgen production. Sci. Rep. 2019, 9, 19793. [Google Scholar] [CrossRef]
- Elbashir, S.M.; Harborth, J.; Lendeckel, W.; Yalcin, A.; Weber, K.; Tuschl, T. Duplexes of 21-nucleotide RNAs mediate RNA interference in cultured mammalian cells. Nature 2001, 411, 494–498. [Google Scholar] [CrossRef]
- Boettcher, M.; McManus, M.T. Choosing the Right Tool for the Job: RNAi, TALEN, or CRISPR. Mol. Cell 2015, 58, 575–585. [Google Scholar] [CrossRef]







| Gene Name | Primer Sequences |
|---|---|
| si-INSL3(239) | F: GUGGCUGGAAGGACAACAUTT R: AUGUUGUCCUUCCAGCCACTT |
| si-INSL3(392) | F: CUGCACCCGGCAAGACCUGTT R: CAGGUCUUGCCGGGUGCAGTT |
| siNC | F: UUCUCCGAACGUGUCACGUTT R: ACGUGACACGUUCGGAGAATT |
| GAPDH | F: GTGCCCAGTGCCATAC R: CCATCAGCGTCTCCTC |
| Myc | F: CCCACCCACGACCAGTA R: GCTGTGAGGAGGTTTGC |
| PCNA | F: AGAAAGTGCTGGAGGC R: TCGGAGCGAAGGGTTA |
| Cyclin D1 | F: CTGGTCCTGGTGAACAAA R: TGGCACAGAGGGCAAC |
| Cytochrome C | F: GTGCCCAGTGCCATAC R: CCATCAGCGTCTCCTC |
Disclaimer/Publisher’s Note: The statements, opinions and data contained in all publications are solely those of the individual author(s) and contributor(s) and not of MDPI and/or the editor(s). MDPI and/or the editor(s) disclaim responsibility for any injury to people or property resulting from any ideas, methods, instructions or products referred to in the content. |
© 2025 by the authors. Licensee MDPI, Basel, Switzerland. This article is an open access article distributed under the terms and conditions of the Creative Commons Attribution (CC BY) license.
Share and Cite
Li, H.; He, F.; Li, X.; Nie, J.; Khan, H.A.; Chen, C.; Hua, J. New Insights into the Mechanism of Insulin-like Peptide 3 (INSL3) Regulating the Growth and Development of Bovine Follicular Granulosa Cells. Int. J. Mol. Sci. 2026, 27, 405. https://doi.org/10.3390/ijms27010405
Li H, He F, Li X, Nie J, Khan HA, Chen C, Hua J. New Insights into the Mechanism of Insulin-like Peptide 3 (INSL3) Regulating the Growth and Development of Bovine Follicular Granulosa Cells. International Journal of Molecular Sciences. 2026; 27(1):405. https://doi.org/10.3390/ijms27010405
Chicago/Turabian StyleLi, Hongxian, Fenglou He, Xinye Li, Junjie Nie, Hasnain Ali Khan, Chao Chen, and Jinling Hua. 2026. "New Insights into the Mechanism of Insulin-like Peptide 3 (INSL3) Regulating the Growth and Development of Bovine Follicular Granulosa Cells" International Journal of Molecular Sciences 27, no. 1: 405. https://doi.org/10.3390/ijms27010405
APA StyleLi, H., He, F., Li, X., Nie, J., Khan, H. A., Chen, C., & Hua, J. (2026). New Insights into the Mechanism of Insulin-like Peptide 3 (INSL3) Regulating the Growth and Development of Bovine Follicular Granulosa Cells. International Journal of Molecular Sciences, 27(1), 405. https://doi.org/10.3390/ijms27010405

