Tooth Pulp Afferents and Transient Receptor Potential (TRP) Ion Channels as Key Regulators of Pulp Homeostasis, Inflammation, and Pain
Abstract
1. Introduction
1.1. Scope of the Review: Peripheral Mechanisms Related to Pain Originating from Dental Pulp
1.2. Mechanistic Hypotheses of Tooth Pain
- (1)
- (2)
- (3)

1.3. Rodent Models of Tooth Pain
2. Tooth Pulp Afferents and Innervation
2.1. Pulpal Afferents in the Trigeminal Ganglia
2.2. Pulpal Afferent Terminals Within the Tooth Pulp
2.3. Functional Compositions of Pulpal Afferents
3. Role of Neuronal TRP Channels in Dental Hypersensitivity and Pulpitis-Associated Pain
3.1. The Heat-Responsive Capsaicin Receptor, TRPV1
3.2. The Cold-Sensitive TRPM8 Channel
3.3. Other thermoTrps
3.4. TRP Channel Expression in Pulpitis
4. Roles of TRP Channels in Odontoblasts in Tooth Pain
4.1. The TRPV Subfamily
4.2. The TRPM Subfamily
4.3. TRPA1
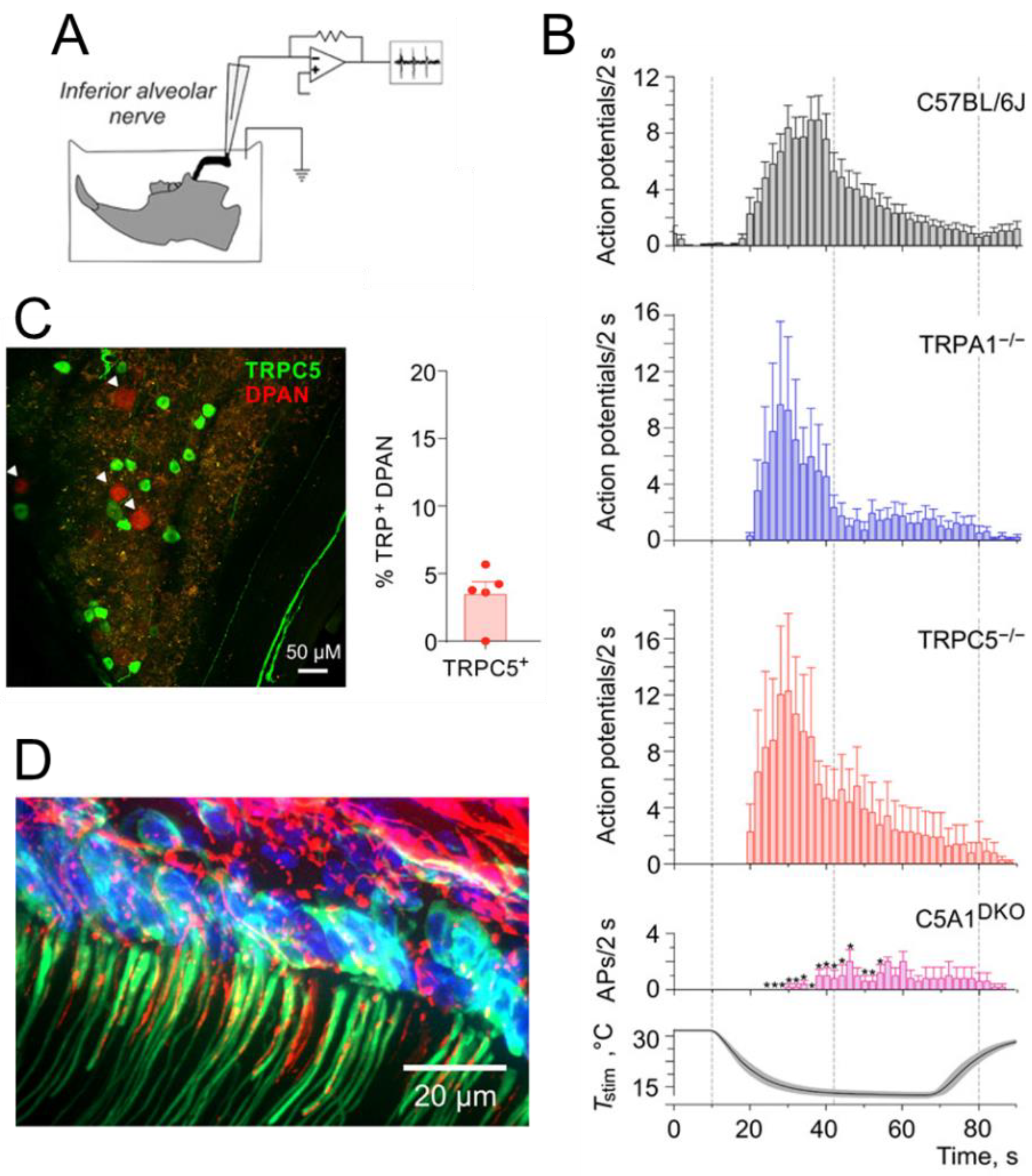
4.4. TRPC5, a New Kid on the Block?
5. Non-TRP Channel Mechanisms in Dental Afferents and Odontoblasts
5.1. Non-TRP Channels in Pulpal Afferents
5.2. Potential Mechanisms of Communication Between Odontoblasts and Pulpal Afferents
5.3. Roles of Dental Pulp Stem Cells in Pain
6. The Roles of Pulpal Afferents and TRP Channels in Tooth Pulp Homeostasis
6.1. Pulpal Afferents Regulate Host Responses upon Injury
6.2. Regulation of Dental Pulp Cells and Dental Pulp Stem Cells by Pulpal Afferents
6.3. Potential Contributions of TRP Channels in Pulp Homeostasis
7. Therapeutic Opportunities
8. Conclusions
Author Contributions
Funding
Data Availability Statement
Conflicts of Interest
References
- Porporatti, A.L.; Schroder, A.G.D.; Moreau, N.; Paszynska, E.; Lebel, A.; Boucher, Y. Prevalence of Toothache in Adults: A Meta-Analysis of Worldwide Studies. JDR Clin. Trans. Res. 2025, 15, 23800844251366893. [Google Scholar] [CrossRef]
- Ronan, E.A.; Nagel, M.; Emrick, J.J. The anatomy, neurophysiology, and cellular mechanisms of intradental sensation. Front. Pain Res. 2024, 5, 1376564. [Google Scholar] [CrossRef] [PubMed]
- Hossain, M.Z.; Bakri, M.M.; Yahya, F.; Ando, H.; Unno, S.; Kitagawa, J. The Role of Transient Receptor Potential (TRP) Channels in the Transduction of Dental Pain. Int. J. Mol. Sci. 2019, 20, 256. [Google Scholar] [CrossRef]
- Chung, G.; Jung, S.J.; Oh, S.B. Cellular and molecular mechanisms of dental nociception. J. Dent. Res. 2013, 92, 948–955. [Google Scholar] [CrossRef] [PubMed]
- Lee, K.; Lee, B.M.; Park, C.K.; Kim, Y.H.; Chung, G. Ion Channels Involved in Tooth Pain. Int. J. Mol. Sci. 2019, 20, 2266. [Google Scholar] [CrossRef] [PubMed]
- Wang, S.; Ko, C.C.; Chung, M.K. Nociceptor mechanisms underlying pain and bone remodeling via orthodontic forces: Toward no pain, big gain. Front. Pain Res. 2024, 5, 1365194. [Google Scholar] [CrossRef]
- Edwards, D.; Allison, J.R.; Coulter, J.; Durham, J.; Beecroft, E.V. Symptomatic irreversible pulpitis and other orofacial pain: Overcoming challenges in diagnosis and management. Br. Dent. J. 2025, 238, 517–526. [Google Scholar] [CrossRef]
- Jyvasjarvi, E.; Kniffki, K.D. Cold stimulation of teeth: A comparison between the responses of cat intradental A delta and C fibres and human sensation. J. Physiol. 1987, 391, 193–207. [Google Scholar] [CrossRef]
- Jyvasjarvi, E.; Kniffki, K.D. Afferent C fibre innervation of cat tooth pulp: Confirmation by electrophysiological methods. J. Physiol. 1989, 411, 663–675. [Google Scholar] [CrossRef]
- Narhi, M.; Jyvasjarvi, E.; Hirvonen, T.; Huopaniemi, T. Activation of heat-sensitive nerve fibres in the dental pulp of the cat. Pain 1982, 14, 317–326. [Google Scholar] [CrossRef]
- Sessle, B.J. Peripheral and central mechanisms of orofacial inflammatory pain. Int. Rev. Neurobiol. 2011, 97, 179–206. [Google Scholar] [CrossRef] [PubMed]
- Yumoto, H.; Hirao, K.; Hosokawa, Y.; Kuramoto, H.; Takegawa, D.; Nakanishi, T.; Matsuo, T. The roles of odontoblasts in dental pulp innate immunity. Jpn. Dent. Sci. Rev. 2018, 54, 105–117. [Google Scholar] [CrossRef] [PubMed]
- Farges, J.C.; Alliot-Licht, B.; Renard, E.; Ducret, M.; Gaudin, A.; Smith, A.J.; Cooper, P.R. Dental Pulp Defence and Repair Mechanisms in Dental Caries. Mediat. Inflamm. 2015, 2015, 230251. [Google Scholar] [CrossRef] [PubMed]
- Bergenholtz, G.; Mjor, I.A.; Cotton, W.R.; Hanks, C.T.; Kim, S.; Torneck, C.D.; Trowbridge, H.O. The biology of dentin and pulp. Consensus report. J. Dent. Res. 1985, 64, 631–633. [Google Scholar] [CrossRef]
- Yu, C.; Abbott, P.V. An overview of the dental pulp: Its functions and responses to injury. Aust. Dent. J. 2007, 52, S4–S16. [Google Scholar] [CrossRef]
- Franca, C.M.; Riggers, R.; Muschler, J.L.; Widbiller, M.; Lococo, P.M.; Diogenes, A.; Bertassoni, L.E. 3D-Imaging of Whole Neuronal and Vascular Networks of the Human Dental Pulp via CLARITY and Light Sheet Microscopy. Sci. Rep. 2019, 9, 10860. [Google Scholar] [CrossRef]
- Paik, S.K.; Park, K.P.; Lee, S.K.; Ma, S.K.; Cho, Y.S.; Kim, Y.K.; Rhyu, I.J.; Ahn, D.K.; Yoshida, A.; Bae, Y.C. Light and electron microscopic analysis of the somata and parent axons innervating the rat upper molar and lower incisor pulp. Neuroscience 2009, 162, 1279–1286. [Google Scholar] [CrossRef]
- Kim, T.H.; Park, S.K.; Choi, S.Y.; Lee, J.S.; Bae, Y.C. Morphologic Change of Parvalbumin-positive Myelinated Axons in the Human Dental Pulp. J. Endod. 2017, 43, 977–981. [Google Scholar] [CrossRef]
- Basbaum, A.I.; Bautista, D.M.; Scherrer, G.; Julius, D. Cellular and molecular mechanisms of pain. Cell 2009, 139, 267–284. [Google Scholar] [CrossRef]
- Carda, C.; Peydro, A. Ultrastructural patterns of human dentinal tubules, odontoblasts processes and nerve fibres. Tissue Cell 2006, 38, 141–150. [Google Scholar] [CrossRef]
- Byers, M.R.; Narhi, M.V.; Dong, W.K. Sensory innervation of pulp and dentin in adult dog teeth as demonstrated by autoradiography. Anat. Rec. 1987, 218, 207–215. [Google Scholar] [CrossRef]
- Sessle, B.J. The neurobiology of facial and dental pain: Present knowledge, future directions. J. Dent. Res. 1987, 66, 962–981. [Google Scholar] [CrossRef] [PubMed]
- West, N.; Seong, J.; Davies, M. Dentine hypersensitivity. Monogr. Oral Sci. 2014, 25, 108–122. [Google Scholar] [CrossRef] [PubMed]
- Ajcharanukul, O.; Chidchuangchai, W.; Charoenlarp, P.; Vongsavan, N.; Matthews, B. Sensory transduction in human teeth with inflamed pulps. J. Dent. Res. 2011, 90, 678–682. [Google Scholar] [CrossRef] [PubMed]
- Benjamin, R.M. Oral health: The silent epidemic. Public Health Rep. 2010, 125, 158–159. [Google Scholar] [CrossRef]
- Byers, M.R.; Neuhaus, S.J.; Gehrig, J.D. Dental sensory receptor structure in human teeth. Pain 1982, 13, 221–235. [Google Scholar] [CrossRef]
- Sun, Y.; Sanders, A.M.; Pashley, D.H.; Alexander, A.; Bergeron, B.E.; Gu, L.; Tay, F.R. Beyond hydrodynamics: The role of ion channels in dentine hypersensitivity. J. Dent. 2025, 157, 105745. [Google Scholar] [CrossRef]
- Ahlquist, M.; Franzen, O.; Coffey, J.; Pashley, D. Dental pain evoked by hydrostatic pressures applied to exposed dentin in man: A test of the hydrodynamic theory of dentin sensitivity. J. Endod. 1994, 20, 130–134. [Google Scholar] [CrossRef]
- Jain, N.; Gupta, A.; Meena, N. An insight into neurophysiology of pulpal pain: Facts and hypotheses. Korean J. Pain 2013, 26, 347–355. [Google Scholar] [CrossRef]
- Charoenlarp, P.; Wanachantararak, S.; Vongsavan, N.; Matthews, B. Pain and the rate of dentinal fluid flow produced by hydrostatic pressure stimulation of exposed dentine in man. Arch. Oral Biol. 2007, 52, 625–631. [Google Scholar] [CrossRef]
- Magloire, H.; Maurin, J.C.; Couble, M.L.; Shibukawa, Y.; Tsumura, M.; Thivichon-Prince, B.; Bleicher, F. Topical review. Dental pain and odontoblasts: Facts and hypotheses. J. Orofac. Pain 2010, 24, 335–349. [Google Scholar]
- Matsuura, S.; Shimizu, K.; Shinoda, M.; Ohara, K.; Ogiso, B.; Honda, K.; Katagiri, A.; Sessle, B.J.; Urata, K.; Iwata, K. Mechanisms underlying ectopic persistent tooth-pulp pain following pulpal inflammation. PLoS ONE 2013, 8, e52840. [Google Scholar] [CrossRef] [PubMed]
- Yang, E.S.; Jin, M.U.; Hong, J.H.; Kim, Y.S.; Choi, S.Y.; Kim, T.H.; Cho, Y.S.; Bae, Y.C. Expression of vesicular glutamate transporters VGLUT1 and VGLUT2 in the rat dental pulp and trigeminal ganglion following inflammation. PLoS ONE 2014, 9, e109723. [Google Scholar] [CrossRef] [PubMed]
- Byers, M.R.; Narhi, M.V. Dental injury models: Experimental tools for understanding neuroinflammatory interactions and polymodal nociceptor functions. Crit. Rev. Oral Biol. Med. 1999, 10, 4–39. [Google Scholar] [CrossRef] [PubMed]
- Warfvinge, J.; Dahlen, G.; Bergenholtz, G. Dental pulp response to bacterial cell wall material. J. Dent. Res. 1985, 64, 1046–1050. [Google Scholar] [CrossRef]
- Shimizu, K.; Asano, M.; Kitagawa, J.; Ogiso, B.; Ren, K.; Oki, H.; Matsumoto, M.; Iwata, K. Phosphorylation of Extracellular Signal-Regulated Kinase in medullary and upper cervical cord neurons following noxious tooth pulp stimulation. Brain Res. 2006, 1072, 99–109. [Google Scholar] [CrossRef]
- Sunakawa, M.; Chiang, Y.C.; Sessle, J.B.; Hu, J.W. Jaw electromyographic activity induced by the application of algesic chemicals to the rat tooth pulp. Pain 1999, 80, 493–501. [Google Scholar] [CrossRef]
- Rossi, H.L.; See, L.P.; Foster, W.; Pitake, S.; Gibbs, J.; Schmidt, B.; Mitchell, C.H.; Abdus-Saboor, I. Evoked and spontaneous pain assessment during tooth pulp injury. Sci. Rep. 2020, 10, 2759. [Google Scholar] [CrossRef]
- Renard, E.; Gaudin, A.; Bienvenu, G.; Amiaud, J.; Farges, J.C.; Cuturi, M.C.; Moreau, A.; Alliot-Licht, B. Immune Cells and Molecular Networks in Experimentally Induced Pulpitis. J. Dent. Res. 2016, 95, 196–205. [Google Scholar] [CrossRef]
- Fristad, I.; Kvinnsland, I.H.; Jonsson, R.; Heyeraas, K.J. Effect of intermittent long-lasting electrical tooth stimulation on pulpal blood flow and immunocompetent cells: A hemodynamic and immunohistochemical study in young rat molars. Exp. Neurol. 1997, 146, 230–239. [Google Scholar] [CrossRef]
- Ronan, E.A.; Gandhi, A.R.; Uchima Koecklin, K.H.; Hu, Y.; Wan, S.; Constantinescu, B.S.C.; Guenther, M.E.; Nagel, M.; Liu, L.Y.; Jha, A.; et al. Intradental mechano-nociceptors serve as sentinels that prevent tooth damage. Cell Rep. 2025, 44, 116017. [Google Scholar] [CrossRef]
- Watase, T.; Shimizu, K.; Komiya, H.; Ohara, K.; Iwata, K.; Ogiso, B. Involvement of transient receptor potential vanilloid 1 channel expression in orofacial cutaneous hypersensitivity following tooth pulp inflammation. J. Oral Sci. 2018, 60, 8–13. [Google Scholar] [CrossRef] [PubMed]
- Zhang, S.; Chiang, C.Y.; Xie, Y.F.; Park, S.J.; Lu, Y.; Hu, J.W.; Dostrovsky, J.O.; Sessle, B.J. Central sensitization in thalamic nociceptive neurons induced by mustard oil application to rat molar tooth pulp. Neuroscience 2006, 142, 833–842. [Google Scholar] [CrossRef] [PubMed]
- Chudler, E.H.; Byers, M.R. Behavioural responses following tooth injury in rats. Arch. Oral Biol. 2005, 50, 333–340. [Google Scholar] [CrossRef] [PubMed]
- Gibbs, J.L.; Urban, R.; Basbaum, A.I. Paradoxical surrogate markers of dental injury-induced pain in the mouse. Pain 2013, 154, 1358–1367. [Google Scholar] [CrossRef]
- Kwon, M.; Jung, I.Y.; Cha, M.; Lee, B.H. Inhibition of the Nav1.7 Channel in the Trigeminal Ganglion Relieves Pulpitis Inflammatory Pain. Front. Pharmacol. 2021, 12, 759730. [Google Scholar] [CrossRef]
- Khan, J.; Benoliel, R.; Herzberg, U.; Mannes, A.J.; Caudle, R.M.; Young, A.; Eliav, E. Bite force and pattern measurements for dental pain assessment in the rat. Neurosci. Lett. 2008, 447, 175–178. [Google Scholar] [CrossRef]
- Kramer, P.R.; He, J.; Puri, J.; Bellinger, L.L. A non-invasive model for measuring nociception after tooth pulp exposure. J. Dent. Res. 2012, 91, 883–887. [Google Scholar] [CrossRef]
- Shang, L.; Xu, T.L.; Li, F.; Su, J.; Li, W.G. Temporal dynamics of anxiety phenotypes in a dental pulp injury model. Mol. Pain 2015, 11, 40, Erratum in Mol. Pain 2015, 11, 62. [Google Scholar] [CrossRef]
- Bae, Y.C.; Yoshida, A. Morphological foundations of pain processing in dental pulp. J. Oral Sci. 2020, 62, 126–130. [Google Scholar] [CrossRef]
- Fried, K.; Sessle, B.J.; Devor, M. The paradox of pain from tooth pulp: Low-threshold “algoneurons”? Pain 2011, 152, 2685–2689. [Google Scholar] [CrossRef] [PubMed]
- Fried, K.; Arvidsson, J.; Robertson, B.; Brodin, E.; Theodorsson, E. Combined retrograde tracing and enzyme/immunohistochemistry of trigeminal ganglion cell bodies innervating tooth pulps in the rat. Neuroscience 1989, 33, 101–109. [Google Scholar] [CrossRef] [PubMed]
- Chung, M.K.; Jue, S.S.; Dong, X. Projection of non-peptidergic afferents to mouse tooth pulp. J. Dent. Res. 2012, 91, 777–782. [Google Scholar] [CrossRef] [PubMed]
- Emrick, J.J.; von Buchholtz, L.J.; Ryba, N.J.P. Transcriptomic Classification of Neurons Innervating Teeth. J. Dent. Res. 2020, 99, 1478–1485. [Google Scholar] [CrossRef]
- Ichikawa, H.; Deguchi, T.; Nakago, T.; Jacobowitz, D.M.; Sugimoto, T. Parvalbumin- and calretinin-immunoreactive trigeminal neurons innervating the rat molar tooth pulp. Brain Res. 1995, 679, 205–211. [Google Scholar] [CrossRef]
- von Buchholtz, L.J.; Lam, R.M.; Emrick, J.J.; Chesler, A.T.; Ryba, N.J.P. Assigning transcriptomic class in the trigeminal ganglion using multiplex in situ hybridization and machine learning. Pain 2020, 161, 2212–2224. [Google Scholar] [CrossRef]
- Park, C.K.; Kim, M.S.; Fang, Z.; Li, H.Y.; Jung, S.J.; Choi, S.Y.; Lee, S.J.; Park, K.; Kim, J.S.; Oh, S.B. Functional expression of thermo-transient receptor potential channels in dental primary afferent neurons: Implication for tooth pain. J. Biol. Chem. 2006, 281, 17304–17311. [Google Scholar] [CrossRef]
- Kim, H.Y.; Chung, G.; Jo, H.J.; Kim, Y.S.; Bae, Y.C.; Jung, S.J.; Kim, J.S.; Oh, S.B. Characterization of dental nociceptive neurons. J. Dent. Res. 2011, 90, 771–776. [Google Scholar] [CrossRef]
- Lee, P.R.; Kim, J.; Rossi, H.L.; Chung, S.; Han, S.Y.; Kim, J.; Oh, S.B. Transcriptional profiling of dental sensory and proprioceptive trigeminal neurons using single-cell RNA sequencing. Int. J. Oral Sci. 2023, 15, 45. [Google Scholar] [CrossRef]
- Yang, L.; Xu, M.; Bhuiyan, S.A.; Li, J.; Zhao, J.; Cohrs, R.J.; Susterich, J.T.; Signorelli, S.; Green, U.; Stone, J.R.; et al. Human and mouse trigeminal ganglia cell atlas implicates multiple cell types in migraine. Neuron 2022, 110, 1806–1821.e8. [Google Scholar] [CrossRef]
- Nguyen, M.Q.; Wu, Y.; Bonilla, L.S.; von Buchholtz, L.J.; Ryba, N.J.P. Diversity amongst trigeminal neurons revealed by high throughput single cell sequencing. PLoS ONE 2017, 12, e0185543. [Google Scholar] [CrossRef] [PubMed]
- Byers, M.R. Terminal arborization of individual sensory axons in dentin and pulp of rat molars. Brain Res. 1985, 345, 181–185. [Google Scholar] [CrossRef]
- Byers, M.R.; Cornel, L.M. Multiple complex somatosensory systems in mature rat molars defined by immunohistochemistry. Arch. Oral Biol. 2018, 85, 84–97. [Google Scholar] [CrossRef] [PubMed]
- Veerayutthwilai, O.; Luis, N.A.; Crumpton, R.M.; MacDonald, G.H.; Byers, M.R. Peripherin- and CGRP-immunoreactive nerve fibers in rat molars have different locations and developmental timing. Arch. Oral Biol. 2006, 51, 748–760. [Google Scholar] [CrossRef] [PubMed]
- Cho, Y.S.; Ko, H.G.; Han, H.M.; Park, S.K.; Moozhayil, S.J.; Choi, S.Y.; Bae, Y.C. Vesicular glutamate transporter-immunopositive axons that coexpress neuropeptides in the rat and human dental pulp. Int. Endod. J. 2021, 54, 377–387. [Google Scholar] [CrossRef]
- Fried, K.; Aldskogius, H.; Hildebrand, C. Proportion of unmyelinated axons in rat molar and incisor tooth pulps following neonatal capsaicin treatment and/or sympathectomy. Brain Res. 1988, 463, 118–123. [Google Scholar] [CrossRef]
- Brannstrom, M.; Linden, L.A.; Astrom, A. The hydrodynamics of the dental tubule and of pulp fluid. A discussion of its significance in relation to dentinal sensitivity. Caries Res. 1967, 1, 310–317. [Google Scholar] [CrossRef]
- Sotelo-Hitschfeld, P.; Bernal, L.; Nazeri, M.; Renthal, W.; Brauchi, S.; Roza, C.; Zimmermann, K. Comparative Gene Signature of Nociceptors Innervating Mouse Molar Teeth, Cranial Meninges, and Cornea. Anesth. Analg. 2024, 139, 226–234. [Google Scholar] [CrossRef]
- Shinoda, M.; Imamura, Y.; Hayashi, Y.; Noma, N.; Okada-Ogawa, A.; Hitomi, S.; Iwata, K. Orofacial Neuropathic Pain-Basic Research and Their Clinical Relevancies. Front. Mol. Neurosci. 2021, 14, 691396. [Google Scholar] [CrossRef]
- Loyd, D.R.; Sun, X.X.; Locke, E.E.; Salas, M.M.; Hargreaves, K.M. Sex differences in serotonin enhancement of capsaicin-evoked calcitonin gene-related peptide release from human dental pulp. Pain 2012, 153, 2061–2067. [Google Scholar] [CrossRef]
- Caviedes-Bucheli, J.; Correa-Ortiz, J.A.; Ballestero, A.C.; Jimenez, M.; Munoz, A.; Rivero, C.; Lombana, N.; Munoz, H.R. The effect of dentine-bonding agents on substance P release in human dental pulp. Int. Endod. J. 2010, 43, 95–101. [Google Scholar] [CrossRef]
- Buck, S.H.; Burks, T.F. The neuropharmacology of capsaicin: Review of some recent observations. Pharmacol. Rev. 1986, 38, 179–226. [Google Scholar] [CrossRef] [PubMed]
- Holzer, P. Capsaicin: Cellular targets, mechanisms of action, and selectivity for thin sensory neurons. Pharmacol. Rev. 1991, 43, 143–201. [Google Scholar] [CrossRef] [PubMed]
- Szallasi, A.; Blumberg, P.M. Vanilloid (Capsaicin) receptors and mechanisms. Pharmacol. Rev. 1999, 51, 159–212. [Google Scholar] [CrossRef]
- Jancso, N.; Jancso-Gabor, A.; Szolcsanyi, J. Direct evidence for neurogenic inflammation and its prevention by denervation and by pretreatment with capsaicin. Br. J. Pharmacol. Chemother. 1967, 31, 138–151. [Google Scholar] [CrossRef] [PubMed]
- Szolcsanyi, J.; Jancso-Gabor, A.; Joo, F. Functional and fine structural characteristics of the sensory neuron blocking effect of capsaicin. Naunyn Schmiedebergs Arch. Pharmacol. 1975, 287, 157–169. [Google Scholar] [CrossRef]
- Fischer, M.J.M.; Ciotu, C.I.; Szallasi, A. The Mysteries of Capsaicin-Sensitive Afferents. Front. Physiol. 2020, 11, 554195. [Google Scholar] [CrossRef]
- Jancso, G.; Kiraly, E. Sensory neurotoxins: Chemically induced selective destruction of primary sensory neurons. Brain Res. 1981, 210, 83–89. [Google Scholar] [CrossRef]
- Scadding, J.W. The permanent anatomical effects of neonatal capsaicin on somatosensory nerves. J. Anat. 1980, 131, 471–482. [Google Scholar]
- Caterina, M.J.; Schumacher, M.A.; Tominaga, M.; Rosen, T.A.; Levine, J.D.; Julius, D. The capsaicin receptor: A heat-activated ion channel in the pain pathway. Nature 1997, 389, 816–824. [Google Scholar] [CrossRef]
- Cosens, D.J.; Manning, A. Abnormal electroretinogram from a Drosophila mutant. Nature 1969, 224, 285–287. [Google Scholar] [CrossRef] [PubMed]
- Wu, L.J.; Sweet, T.B.; Clapham, D.E. International Union of Basic and Clinical Pharmacology. LXXVI. Current progress in the mammalian TRP ion channel family. Pharmacol. Rev. 2010, 62, 381–404. [Google Scholar] [CrossRef] [PubMed]
- Venkatachalam, K.; Montell, C. TRP channels. Annu. Rev. Biochem. 2007, 76, 387–417. [Google Scholar] [CrossRef] [PubMed]
- Nilius, B.; Szallasi, A. Transient receptor potential channels as drug targets: From the science of basic research to the art of medicine. Pharmacol. Rev. 2014, 66, 676–814. [Google Scholar] [CrossRef]
- Liao, M.; Cao, E.; Julius, D.; Cheng, Y. Structure of the TRPV1 ion channel determined by electron cryo-microscopy. Nature 2013, 504, 107–112. [Google Scholar] [CrossRef]
- Nilius, B.; Owsianik, G. Transient receptor potential channelopathies. Pflug. Arch. 2010, 460, 437–450. [Google Scholar] [CrossRef]
- Comini, M.; Themistocleous, A.C.; Bennett, D.L.H. Human pain channelopathies. Handb. Clin. Neurol. 2024, 203, 89–109. [Google Scholar] [CrossRef]
- Kremeyer, B.; Lopera, F.; Cox, J.J.; Momin, A.; Rugiero, F.; Marsh, S.; Woods, C.G.; Jones, N.G.; Paterson, K.J.; Fricker, F.R.; et al. A gain-of-function mutation in TRPA1 causes familial episodic pain syndrome. Neuron 2010, 66, 671–680. [Google Scholar] [CrossRef]
- Marchi, M.; Salvi, E.; Andelic, M.; Mehmeti, E.; D’Amato, I.; Cazzato, D.; Chiappori, F.; Lombardi, R.; Cartelli, D.; Devigili, G.; et al. TRPA1 rare variants in chronic neuropathic and nociplastic pain patients. Pain 2023, 164, 2048–2059. [Google Scholar] [CrossRef]
- Gualdani, R.; Barbeau, S.; Yuan, J.H.; Jacobs, D.S.; Gailly, P.; Dib-Hajj, S.D.; Waxman, S.G. TRPV1 corneal neuralgia mutation: Enhanced pH response, bradykinin sensitization, and capsaicin desensitization. Proc. Natl. Acad. Sci. USA 2024, 121, e2406186121. [Google Scholar] [CrossRef]
- Chantadul, V.; Rotpenpian, N.; Arayapisit, T.; Wanasuntronwong, A. Transient receptor potential channels in dental inflammation and pain perception: A comprehensive review. Heliyon 2025, 11, e41730. [Google Scholar] [CrossRef]
- Szallasi, A.; Blumberg, P.M. Resiniferatoxin, a phorbol-related diterpene, acts as an ultrapotent analog of capsaicin, the irritant constituent in red pepper. Neuroscience 1989, 30, 515–520. [Google Scholar] [CrossRef] [PubMed]
- Szallasi, A.; Blumberg, P.M. Resiniferatoxin and its analogs provide novel insights into the pharmacology of the vanilloid (capsaicin) receptor. Life Sci. 1990, 47, 1399–1408. [Google Scholar] [CrossRef] [PubMed]
- Cui, M.; Gosu, V.; Basith, S.; Hong, S.; Choi, S. Polymodal Transient Receptor Potential Vanilloid Type 1 Nocisensor: Structure, Modulators, and Therapeutic Applications. Adv. Protein Chem. Struct. Biol. 2016, 104, 81–125. [Google Scholar] [CrossRef] [PubMed]
- Tominaga, M.; Caterina, M.J.; Malmberg, A.B.; Rosen, T.A.; Gilbert, H.; Skinner, K.; Raumann, B.E.; Basbaum, A.I.; Julius, D. The cloned capsaicin receptor integrates multiple pain-producing stimuli. Neuron 1998, 21, 531–543. [Google Scholar] [CrossRef]
- Bhave, G.; Hu, H.J.; Glauner, K.S.; Zhu, W.; Wang, H.; Brasier, D.J.; Oxford, G.S.; Gereau, R.W.t. Protein kinase C phosphorylation sensitizes but does not activate the capsaicin receptor transient receptor potential vanilloid 1 (TRPV1). Proc. Natl. Acad. Sci. USA 2003, 100, 12480–12485. [Google Scholar] [CrossRef]
- Mandadi, S.; Numazaki, M.; Tominaga, M.; Bhat, M.B.; Armati, P.J.; Roufogalis, B.D. Activation of protein kinase C reverses capsaicin-induced calcium-dependent desensitization of TRPV1 ion channels. Cell Calcium 2004, 35, 471–478. [Google Scholar] [CrossRef]
- Chuang, H.H.; Prescott, E.D.; Kong, H.; Shields, S.; Jordt, S.E.; Basbaum, A.I.; Chao, M.V.; Julius, D. Bradykinin and nerve growth factor release the capsaicin receptor from PtdIns(4,5)P2-mediated inhibition. Nature 2001, 411, 957–962. [Google Scholar] [CrossRef]
- Narhi, M.V. The characteristics of intradental sensory units and their responses to stimulation. J. Dent. Res. 1985, 64, 564–571. [Google Scholar] [CrossRef]
- Bandell, M.; Macpherson, L.J.; Patapoutian, A. From chills to chilis: Mechanisms for thermosensation and chemesthesis via thermoTRPs. Curr. Opin. Neurobiol. 2007, 17, 490–497. [Google Scholar] [CrossRef]
- Islas, L.D. Molecular Mechanisms of Temperature Gating in TRP Channels. In Neurobiology of TRP Channels; Emir, T.L.R., Ed.; CRC Press: Boca Raton, FL, USA, 2017; pp. 11–25. [Google Scholar]
- Garcia-Avila, M.; Islas, L.D. What is new about mild temperature sensing? A review of recent findings. Temperature 2019, 6, 132–141. [Google Scholar] [CrossRef]
- Diaz-Franulic, I.; Verdugo, C.; Gonzalez, F.; Gonzalez-Nilo, F.; Latorre, R. Thermodynamic and structural basis of temperature-dependent gating in TRP channels. Biochem. Soc. Trans. 2021, 49, 2211–2219. [Google Scholar] [CrossRef] [PubMed]
- Jeon, S.; Caterina, M.J. Molecular basis of peripheral innocuous warmth sensitivity. Handb. Clin. Neurol. 2018, 156, 69–82. [Google Scholar] [CrossRef]
- Paricio-Montesinos, R.; Schwaller, F.; Udhayachandran, A.; Rau, F.; Walcher, J.; Evangelista, R.; Vriens, J.; Voets, T.; Poulet, J.F.A.; Lewin, G.R. The Sensory Coding of Warm Perception. Neuron 2020, 106, 830–841.e3. [Google Scholar] [CrossRef] [PubMed]
- Tominaga, M.; Iwata, M. TRPA1 and thermosensitivity. J. Physiol. Sci. 2025, 75, 100010. [Google Scholar] [CrossRef]
- Moparthi, L.; Kichko, T.I.; Eberhardt, M.; Hogestatt, E.D.; Kjellbom, P.; Johanson, U.; Reeh, P.W.; Leffler, A.; Filipovic, M.R.; Zygmunt, P.M. Human TRPA1 is a heat sensor displaying intrinsic U-shaped thermosensitivity. Sci. Rep. 2016, 6, 28763. [Google Scholar] [CrossRef] [PubMed]
- Vandewauw, I.; De Clercq, K.; Mulier, M.; Held, K.; Pinto, S.; Van Ranst, N.; Segal, A.; Voet, T.; Vennekens, R.; Zimmermann, K.; et al. A TRP channel trio mediates acute noxious heat sensing. Nature 2018, 555, 662–666, Erratum in Nature 2018, 559, E7. [Google Scholar] [CrossRef]
- Heber, S.; Resch, F.; Ciotu, C.I.; Gleiss, A.; Heber, U.M.; Macher-Beer, A.; Bhuiyan, S.; Gold-Binder, M.; Kain, R.; Sator, S.; et al. Human heat sensation: A randomized crossover trial. Sci. Adv. 2024, 10, eado3498. [Google Scholar] [CrossRef]
- Szallasi, A.; Cortright, D.N.; Blum, C.A.; Eid, S.R. The vanilloid receptor TRPV1: 10 years from channel cloning to antagonist proof-of-concept. Nat. Rev. Drug Discov. 2007, 6, 357–372, Erratum in Nat. Rev. Drug Discov. 2007, 6, 442. [Google Scholar] [CrossRef]
- Koivisto, A.P.; Voets, T.; Iadarola, M.J.; Szallasi, A. Targeting TRP channels for pain relief: A review of current evidence from bench to bedside. Curr. Opin. Pharmacol. 2024, 75, 102447. [Google Scholar] [CrossRef]
- Hiura, A.; Ishizuka, H. Quantitative electron-microscopic analyses of pulpal nerve fibres in the mouse lower incisor after neonatal capsaicin treatment. Arch. Oral Biol. 1992, 37, 1085–1090. [Google Scholar] [CrossRef] [PubMed]
- Holje, L.; Hildebrand, C.; Fried, K. Proportion of unmyelinated axons in the rat inferior alveolar nerve and mandibular molar pulps after neonatal administration of capsaicin. Brain Res. 1983, 266, 133–136. [Google Scholar] [CrossRef] [PubMed]
- Chaudhary, P.; Martenson, M.E.; Baumann, T.K. Vanilloid receptor expression and capsaicin excitation of rat dental primary afferent neurons. J. Dent. Res. 2001, 80, 1518–1523. [Google Scholar] [CrossRef] [PubMed]
- Chung, M.K.; Lee, J.; Duraes, G.; Ro, J.Y. Lipopolysaccharide-induced pulpitis up-regulates TRPV1 in trigeminal ganglia. J. Dent. Res. 2011, 90, 1103–1107. [Google Scholar] [CrossRef]
- Ichikawa, H.; Sugimoto, T. VR1-immunoreactive primary sensory neurons in the rat trigeminal ganglion. Brain Res. 2001, 890, 184–188. [Google Scholar] [CrossRef]
- Liu, M.; Pertl, C.; Markowitz, K.; Dorscher-Kim, J.; Kim, S. The effects of capsaicin on pulpal blood flow. Proc. Finn. Dent. Soc. 1992, 88, 463–467. [Google Scholar]
- Olgart, L.; Edwall, L.; Gazelius, B. Involvement of afferent nerves in pulpal blood-flow reactions in response to clinical and experimental procedures in the cat. Arch. Oral Biol. 1991, 36, 575–581. [Google Scholar] [CrossRef]
- Goodis, H.E.; Poon, A.; Hargreaves, K.M. Tissue pH and temperature regulate pulpal nociceptors. J. Dent. Res. 2006, 85, 1046–1049. [Google Scholar] [CrossRef]
- Neubert, J.K.; Mannes, A.J.; Keller, J.; Wexel, M.; Iadarola, M.J.; Caudle, R.M. Peripheral targeting of the trigeminal ganglion via the infraorbital foramen as a therapeutic strategy. Brain Res. Brain Res. Protoc. 2005, 15, 119–126. [Google Scholar] [CrossRef]
- Tender, G.C.; Walbridge, S.; Olah, Z.; Karai, L.; Iadarola, M.; Oldfield, E.H.; Lonser, R.R. Selective ablation of nociceptive neurons for elimination of hyperalgesia and neurogenic inflammation. J. Neurosurg. 2005, 102, 522–525. [Google Scholar] [CrossRef]
- Quiding, H.; Jonzon, B.; Svensson, O.; Webster, L.; Reimfelt, A.; Karin, A.; Karlsten, R.; Segerdahl, M. TRPV1 antagonistic analgesic effect: A randomized study of AZD1386 in pain after third molar extraction. Pain 2013, 154, 808–812. [Google Scholar] [CrossRef]
- Goswami, S.C.; Mishra, S.K.; Maric, D.; Kaszas, K.; Gonnella, G.L.; Clokie, S.J.; Kominsky, H.D.; Gross, J.R.; Keller, J.M.; Mannes, A.J.; et al. Molecular signatures of mouse TRPV1-lineage neurons revealed by RNA-Seq transcriptome analysis. J. Pain 2014, 15, 1338–1359. [Google Scholar] [CrossRef]
- Sapio, M.R.; Goswami, S.C.; Gross, J.R.; Mannes, A.J.; Iadarola, M.J. Transcriptomic analyses of genes and tissues in inherited sensory neuropathies. Exp. Neurol. 2016, 283, 375–395. [Google Scholar] [CrossRef]
- Zhang, B.; Yang, Y.; Yi, J.; Zhao, Z.; Ye, R. Ablation of transient receptor potential vanilloid subtype 1-expressing neurons in rat trigeminal ganglia aggravated bone resorption in periodontitis with diabetes. Arch. Oral Biol. 2022, 133, 105293. [Google Scholar] [CrossRef]
- Kimberly, C.L.; Byers, M.R. Inflammation of rat molar pulp and periodontium causes increased calcitonin gene-related peptide and axonal sprouting. Anat. Rec. 1988, 222, 289–300. [Google Scholar] [CrossRef]
- Ngassapa, D.; Narhi, M.; Hirvonen, T.; Markkula, I. Calcitonin gene-related peptide immunoreactive (CGRP-IR) intradental nerves in the dog. East Afr. Med. J. 1998, 75, 151–155. [Google Scholar]
- Morgan, C.R.; Rodd, H.D.; Clayton, N.; Davis, J.B.; Boissonade, F.M. Vanilloid receptor 1 expression in human tooth pulp in relation to caries and pain. J. Orofac. Pain 2005, 19, 248–260. [Google Scholar]
- Wichaidit, A.; Patinotham, N.; Nukaeow, K.; Kaewpitak, A. Upregulation of transient receptor potential ankyrin 1 (TRPA1) but not transient receptor potential vanilloid 1 (TRPV1) during primary tooth carious progression. J. Oral Biosci. 2023, 65, 24–30. [Google Scholar] [CrossRef]
- Verdickt, G.M.; Abbott, P.V. Blood flow changes in human dental pulps when capsaicin is applied to the adjacent gingival mucosa. Oral Surg. Oral Med. Oral Pathol. Oral Radiol. Endod. 2001, 92, 561–565. [Google Scholar] [CrossRef]
- Burns, L.E.; Ramsey, A.A.; Emrick, J.J.; Janal, M.N.; Gibbs, J.L. Variability in Capsaicin-stimulated Calcitonin Gene-related Peptide Release from Human Dental Pulp. J. Endod. 2016, 42, 542–546. [Google Scholar] [CrossRef]
- Badral, B.; Davies, A.J.; Kim, Y.H.; Ahn, J.S.; Hong, S.D.; Chung, G.; Kim, J.S.; Oh, S.B. Pain fiber anesthetic reduces brainstem Fos after tooth extraction. J. Dent. Res. 2013, 92, 1005–1010. [Google Scholar] [CrossRef]
- Kim, H.Y.; Kim, K.; Li, H.Y.; Chung, G.; Park, C.K.; Kim, J.S.; Jung, S.J.; Lee, M.K.; Ahn, D.K.; Hwang, S.J.; et al. Selectively targeting pain in the trigeminal system. Pain 2010, 150, 29–40. [Google Scholar] [CrossRef]
- Woodruff, A.G.; Santamaria, C.M.; Mehta, M.; Pemberton, G.L.; Cullion, K.; Kohane, D.S. Prolonged Duration Topical Corneal Anesthesia With the Cationic Lidocaine Derivative QX-314. Transl. Vis. Sci. Technol. 2019, 8, 28. [Google Scholar] [CrossRef]
- Stueber, T.; Eberhardt, M.J.; Hadamitzky, C.; Jangra, A.; Schenk, S.; Dick, F.; Stoetzer, C.; Kistner, K.; Reeh, P.W.; Binshtok, A.M.; et al. Quaternary Lidocaine Derivative QX-314 Activates and Permeates Human TRPV1 and TRPA1 to Produce Inhibition of Sodium Channels and Cytotoxicity. Anesthesiology 2016, 124, 1153–1165. [Google Scholar] [CrossRef]
- Haggman-Henrikson, B.; Liv, P.; Ilgunas, A.; Visscher, C.M.; Lobbezoo, F.; Durham, J.; Lovgren, A. Increasing gender differences in the prevalence and chronification of orofacial pain in the population. Pain 2020, 161, 1768–1775. [Google Scholar] [CrossRef]
- Edwards, R.R.; Fillingim, R.B.; Yamauchi, S.; Sigurdsson, A.; Bunting, S.; Mohorn, S.G.; Maixner, W. Effects of gender and acute dental pain on thermal pain responses. Clin. J. Pain 1999, 15, 233–237. [Google Scholar] [CrossRef]
- Bowles, W.R.; Burke, R.; Sabino, M.; Harding-Rose, C.; Lunos, S.; Hargreaves, K.M. Sex differences in neuropeptide content and release from rat dental pulp. J. Endod. 2011, 37, 1098–1101. [Google Scholar] [CrossRef]
- Kuzawinska, O.; Lis, K.; Cudna, A.; Balkowiec-Iskra, E. Gender differences in the neurochemical response of trigeminal ganglion neurons to peripheral inflammation in mice. Acta Neurobiol. Exp. 2014, 74, 227–232. [Google Scholar] [CrossRef]
- Payrits, M.; Saghy, E.; Cseko, K.; Pohoczky, K.; Bolcskei, K.; Ernszt, D.; Barabas, K.; Szolcsanyi, J.; Abraham, I.M.; Helyes, Z.; et al. Estradiol Sensitizes the Transient Receptor Potential Vanilloid 1 Receptor in Pain Responses. Endocrinology 2017, 158, 3249–3258. [Google Scholar] [CrossRef]
- Yamagata, K.; Sugimura, M.; Yoshida, M.; Sekine, S.; Kawano, A.; Oyamaguchi, A.; Maegawa, H.; Niwa, H. Estrogens Exacerbate Nociceptive Pain via Up-Regulation of TRPV1 and ANO1 in Trigeminal Primary Neurons of Female Rats. Endocrinology 2016, 157, 4309–4317. [Google Scholar] [CrossRef]
- Athnaiel, O.; Cantillo, S.; Paredes, S.; Knezevic, N.N. The Role of Sex Hormones in Pain-Related Conditions. Int. J. Mol. Sci. 2023, 24, 1866. [Google Scholar] [CrossRef]
- Pang, H.; Chen, S.; Klyne, D.M.; Harrich, D.; Ding, W.; Yang, S.; Han, F.Y. Low back pain and osteoarthritis pain: A perspective of estrogen. Bone Res. 2023, 11, 42. [Google Scholar] [CrossRef] [PubMed]
- Torkzadeh-Mahani, S.; Abbasnejad, M.; Raoof, M.; Aarab, G.; Esmaeili-Mahani, S.; Lobbezoo, F. Aging exaggerates pulpal pain sensation by increasing the expression levels of nociceptive neuropeptides and inflammatory cytokines. Cytokine 2023, 169, 156251. [Google Scholar] [CrossRef] [PubMed]
- Fried, K. Changes in pulpal nerves with aging. Proc. Finn. Dent. Soc. 1992, 88, 517–528. [Google Scholar] [PubMed]
- Kochukov, M.Y.; McNearney, T.A.; Yin, H.; Zhang, L.; Ma, F.; Ponomareva, L.; Abshire, S.; Westlund, K.N. Tumor necrosis factor-alpha (TNF-alpha) enhances functional thermal and chemical responses of TRP cation channels in human synoviocytes. Mol. Pain 2009, 5, 49. [Google Scholar] [CrossRef]
- Vriens, J.; Owsianik, G.; Hofmann, T.; Philipp, S.E.; Stab, J.; Chen, X.; Benoit, M.; Xue, F.; Janssens, A.; Kerselaers, S.; et al. TRPM3 is a nociceptor channel involved in the detection of noxious heat. Neuron 2011, 70, 482–494. [Google Scholar] [CrossRef]
- Yajima, T.; Sato, T.; Shimazaki, K.; Ichikawa, H. Transient receptor potential melastatin-3 in the rat sensory ganglia of the trigeminal, glossopharyngeal and vagus nerves. J. Chem. Neuroanat. 2019, 96, 116–125. [Google Scholar] [CrossRef]
- Caterina, M.J.; Rosen, T.A.; Tominaga, M.; Brake, A.J.; Julius, D. A capsaicin-receptor homologue with a high threshold for noxious heat. Nature 1999, 398, 436–441. [Google Scholar] [CrossRef]
- Stenholm, E.; Bongenhielm, U.; Ahlquist, M.; Fried, K. VRl- and VRL-l-like immunoreactivity in normal and injured trigeminal dental primary sensory neurons of the rat. Acta Odontol. Scand. 2002, 60, 72–79. [Google Scholar] [CrossRef]
- Gibbs, J.L.; Melnyk, J.L.; Basbaum, A.I. Differential TRPV1 and TRPV2 channel expression in dental pulp. J. Dent. Res. 2011, 90, 765–770. [Google Scholar] [CrossRef]
- Ma, Q.P. Vanilloid receptor homologue, VRL1, is expressed by both A- and C-fiber sensory neurons. Neuroreport 2001, 12, 3693–3695. [Google Scholar] [CrossRef]
- Ichikawa, H.; Sugimoto, T. The co-expression of P2X3 receptor with VR1 and VRL-1 in the rat trigeminal ganglion. Brain Res. 2004, 998, 130–135. [Google Scholar] [CrossRef] [PubMed]
- Park, U.; Vastani, N.; Guan, Y.; Raja, S.N.; Koltzenburg, M.; Caterina, M.J. TRP vanilloid 2 knock-out mice are susceptible to perinatal lethality but display normal thermal and mechanical nociception. J. Neurosci. 2011, 31, 11425–11436. [Google Scholar] [CrossRef] [PubMed]
- Shimosato, G.; Amaya, F.; Ueda, M.; Tanaka, Y.; Decosterd, I.; Tanaka, M. Peripheral inflammation induces up-regulation of TRPV2 expression in rat DRG. Pain 2005, 119, 225–232. [Google Scholar] [CrossRef] [PubMed]
- Urata, K.; Shinoda, M.; Ikutame, D.; Iinuma, T.; Iwata, K. Involvement of transient receptor potential vanilloid 2 in intra-oral incisional pain. Oral Dis. 2018, 24, 1093–1100. [Google Scholar] [CrossRef]
- Soeda, M.; Ohka, S.; Nishizawa, D.; Hasegawa, J.; Nakayama, K.; Ebata, Y.; Ichinohe, T.; Fukuda, K.I.; Ikeda, K. Cold pain sensitivity is associated with single-nucleotide polymorphisms of PAR2/F2RL1 and TRPM8. Mol. Pain 2021, 17, 17448069211002009. [Google Scholar] [CrossRef]
- Gavva, N.R.; Sandrock, R.; Arnold, G.E.; Davis, M.; Lamas, E.; Lindvay, C.; Li, C.M.; Smith, B.; Backonja, M.; Gabriel, K.; et al. Reduced TRPM8 expression underpins reduced migraine risk and attenuated cold pain sensation in humans. Sci. Rep. 2019, 9, 19655. [Google Scholar] [CrossRef]
- Siokas, V.; Liampas, I.; Aloizou, A.M.; Papasavva, M.; Bakirtzis, C.; Lavdas, E.; Liakos, P.; Drakoulis, N.; Bogdanos, D.P.; Dardiotis, E. Deciphering the Role of the rs2651899, rs10166942, and rs11172113 Polymorphisms in Migraine: A Meta-Analysis. Medicina 2022, 58, 491. [Google Scholar] [CrossRef]
- McKemy, D.D.; Neuhausser, W.M.; Julius, D. Identification of a cold receptor reveals a general role for TRP channels in thermosensation. Nature 2002, 416, 52–58. [Google Scholar] [CrossRef]
- Peier, A.M.; Moqrich, A.; Hergarden, A.C.; Reeve, A.J.; Andersson, D.A.; Story, G.M.; Earley, T.J.; Dragoni, I.; McIntyre, P.; Bevan, S.; et al. A TRP channel that senses cold stimuli and menthol. Cell 2002, 108, 705–715. [Google Scholar] [CrossRef]
- Lee, H.; Hor, C.C.; Horwitz, L.R.; Xiong, A.; Su, X.Y.; Soden, D.R.; Yang, S.; Cai, W.; Zhang, W.; Li, C.; et al. A dedicated skin-to-brain circuit for cool sensation in mice. Nat. Commun. 2025, 16, 6731. [Google Scholar] [CrossRef]
- Winchester, W.J.; Gore, K.; Glatt, S.; Petit, W.; Gardiner, J.C.; Conlon, K.; Postlethwaite, M.; Saintot, P.P.; Roberts, S.; Gosset, J.R.; et al. Inhibition of TRPM8 channels reduces pain in the cold pressor test in humans. J. Pharmacol. Exp. Ther. 2014, 351, 259–269. [Google Scholar] [CrossRef] [PubMed]
- Kim, Y.S.; Kim, T.H.; McKemy, D.D.; Bae, Y.C. Expression of vesicular glutamate transporters in transient receptor potential melastatin 8 (TRPM8)-positive dental afferents in the mouse. Neuroscience 2015, 303, 378–388. [Google Scholar] [CrossRef] [PubMed]
- Lee, P.R.; Lee, J.Y.; Kim, H.B.; Lee, J.H.; Oh, S.B. TRPM8 Mediates Hyperosmotic Stimuli-Induced Nociception in Dental Afferents. J. Dent. Res. 2020, 99, 107–114. [Google Scholar] [CrossRef] [PubMed]
- Michot, B.; Lee, C.S.; Gibbs, J.L. TRPM8 and TRPA1 do not contribute to dental pulp sensitivity to cold. Sci. Rep. 2018, 8, 13198. [Google Scholar] [CrossRef]
- Alvarado, L.T.; Perry, G.M.; Hargreaves, K.M.; Henry, M.A. TRPM8 Axonal expression is decreased in painful human teeth with irreversible pulpitis and cold hyperalgesia. J. Endod. 2007, 33, 1167–1171. [Google Scholar] [CrossRef]
- Katsura, H.; Obata, K.; Mizushima, T.; Yamanaka, H.; Kobayashi, K.; Dai, Y.; Fukuoka, T.; Tokunaga, A.; Sakagami, M.; Noguchi, K. Antisense knock down of TRPA1, but not TRPM8, alleviates cold hyperalgesia after spinal nerve ligation in rats. Exp. Neurol. 2006, 200, 112–123. [Google Scholar] [CrossRef]
- Bautista, D.M.; Siemens, J.; Glazer, J.M.; Tsuruda, P.R.; Basbaum, A.I.; Stucky, C.L.; Jordt, S.E.; Julius, D. The menthol receptor TRPM8 is the principal detector of environmental cold. Nature 2007, 448, 204–208. [Google Scholar] [CrossRef]
- Becker, A.K.; Babes, A.; Dull, M.M.; Khalil, M.; Kender, Z.; Groner, J.; Namer, B.; Reeh, P.W.; Sauer, S.K. Spontaneous activity of specific C-nociceptor subtypes from diabetic patients and mice: Involvement of reactive dicarbonyl compounds and (sensitized) transient receptor potential channel A1. J. Peripher. Nerv. Syst. 2023, 28, 202–225. [Google Scholar] [CrossRef]
- Eberhardt, M.J.; Filipovic, M.R.; Leffler, A.; de la Roche, J.; Kistner, K.; Fischer, M.J.; Fleming, T.; Zimmermann, K.; Ivanovic-Burmazovic, I.; Nawroth, P.P.; et al. Methylglyoxal activates nociceptors through transient receptor potential channel A1 (TRPA1): A possible mechanism of metabolic neuropathies. J. Biol. Chem. 2012, 287, 28291–28306. [Google Scholar] [CrossRef]
- Deering-Rice, C.E.; Romero, E.G.; Shapiro, D.; Hughen, R.W.; Light, A.R.; Yost, G.S.; Veranth, J.M.; Reilly, C.A. Electrophilic components of diesel exhaust particles (DEP) activate transient receptor potential ankyrin-1 (TRPA1): A probable mechanism of acute pulmonary toxicity for DEP. Chem. Res. Toxicol. 2011, 24, 950–959. [Google Scholar] [CrossRef] [PubMed]
- Brone, B.; Peeters, P.J.; Marrannes, R.; Mercken, M.; Nuydens, R.; Meert, T.; Gijsen, H.J. Tear gasses CN, CR, and CS are potent activators of the human TRPA1 receptor. Toxicol. Appl. Pharmacol. 2008, 231, 150–156. [Google Scholar] [CrossRef] [PubMed]
- Zhang, H.; Wang, C.; Zhang, K.; Kamau, P.M.; Luo, A.; Tian, L.; Lai, R. The role of TRPA1 channels in thermosensation. Cell Insight 2022, 1, 100059. [Google Scholar] [CrossRef]
- Mellado Lagarde, M.M.; Wilbraham, D.; Martins, R.F.; Zhao, H.S.; Jackson, K.; Johnson, K.W.; Knopp, K.L.; DiBenedetto, D.; Broad, L.M. Clinical proof-of-concept results with a novel TRPA1 antagonist (LY3526318) in 3 chronic pain states. Pain 2024, 166, 1497–1518. [Google Scholar] [CrossRef]
- Katz, B.; Zaguri, R.; Edvardson, S.; Maayan, C.; Elpeleg, O.; Lev, S.; Davidson, E.; Peters, M.; Kfir-Erenfeld, S.; Berger, E.; et al. Nociception and pain in humans lacking a functional TRPV1 channel. J. Clin. Investig. 2023, 133, e153558. [Google Scholar] [CrossRef]
- Fischer, M.J.; Balasuriya, D.; Jeggle, P.; Goetze, T.A.; McNaughton, P.A.; Reeh, P.W.; Edwardson, J.M. Direct evidence for functional TRPV1/TRPA1 heteromers. Pflug. Arch. 2014, 466, 2229–2241. [Google Scholar] [CrossRef]
- Weng, H.J.; Patel, K.N.; Jeske, N.A.; Bierbower, S.M.; Zou, W.; Tiwari, V.; Zheng, Q.; Tang, Z.; Mo, G.C.; Wang, Y.; et al. Tmem100 Is a Regulator of TRPA1-TRPV1 Complex and Contributes to Persistent Pain. Neuron 2015, 85, 833–846. [Google Scholar] [CrossRef]
- Nees, T.A.; Wang, N.; Adamek, P.; Zeitzschel, N.; Verkest, C.; La Porta, C.; Schaefer, I.; Virnich, J.; Balkaya, S.; Prato, V.; et al. Role of TMEM100 in mechanically insensitive nociceptor un-silencing. Nat. Commun. 2023, 14, 1899. [Google Scholar] [CrossRef]
- Kaewpitak, A.; Bauer, C.S.; Seward, E.P.; Boissonade, F.M.; Douglas, C.W.I. Porphyromonas gingivalis lipopolysaccharide rapidly activates trigeminal sensory neurons and may contribute to pulpal pain. Int. Endod. J. 2020, 53, 846–858. [Google Scholar] [CrossRef]
- Sawada, Y.; Hosokawa, H.; Matsumura, K.; Kobayashi, S. Activation of transient receptor potential ankyrin 1 by hydrogen peroxide. Eur. J. Neurosci. 2008, 27, 1131–1142. [Google Scholar] [CrossRef]
- Hinman, A.; Chuang, H.H.; Bautista, D.M.; Julius, D. TRP channel activation by reversible covalent modification. Proc. Natl. Acad. Sci. USA 2006, 103, 19564–19568. [Google Scholar] [CrossRef] [PubMed]
- Markowitz, K. Pretty painful: Why does tooth bleaching hurt? Med. Hypotheses 2010, 74, 835–840. [Google Scholar] [CrossRef] [PubMed]
- Favoreto, M.W.; Barbosa, L.M.M.; Jimenez-Diez, D.; Fuentes, V.; Ceballos, L.; Reis, A.; Loguercio, A.D. Enamel cracks and dental bleaching: Does a gingival barrier reduce hydrogen peroxide penetration? J. Dent. 2025, 160, 105860. [Google Scholar] [CrossRef]
- Sato, C.; Rodrigues, F.A.; Garcia, D.M.; Vidal, C.M.; Pashley, D.H.; Tjaderhane, L.; Carrilho, M.R.; Nascimento, F.D.; Tersariol, I.L. Tooth bleaching increases dentinal protease activity. J. Dent. Res. 2013, 92, 187–192. [Google Scholar] [CrossRef]
- Costa, C.A.; Riehl, H.; Kina, J.F.; Sacono, N.T.; Hebling, J. Human pulp responses to in-office tooth bleaching. Oral Surg. Oral Med. Oral Pathol. Oral Radiol. Endod. 2010, 109, e59–e64. [Google Scholar] [CrossRef]
- Ikehata, Y.; Oshima, E.; Hayashi, Y.; Tanaka, Y.; Sato, H.; Hitomi, S.; Shiratori-Hayashi, M.; Urata, K.; Kimura, Y.; Shibuta, I.; et al. Fibroblast-derived IL-33 exacerbates orofacial neuropathic pain via the activation of TRPA1 in trigeminal ganglion neurons. Brain Behav. Immun. 2025, 123, 982–996. [Google Scholar] [CrossRef]
- Sugawara, S.; Shinoda, M.; Hayashi, Y.; Saito, H.; Asano, S.; Kubo, A.; Shibuta, I.; Furukawa, A.; Toyofuku, A.; Iwata, K. Increase in IGF-1 Expression in the Injured Infraorbital Nerve and Possible Implications for Orofacial Neuropathic Pain. Int. J. Mol. Sci. 2019, 20, 6360. [Google Scholar] [CrossRef]
- Corey, D.P.; Garcia-Anoveros, J.; Holt, J.R.; Kwan, K.Y.; Lin, S.Y.; Vollrath, M.A.; Amalfitano, A.; Cheung, E.L.; Derfler, B.H.; Duggan, A.; et al. TRPA1 is a candidate for the mechanosensitive transduction channel of vertebrate hair cells. Nature 2004, 432, 723–730. [Google Scholar] [CrossRef]
- Suzuki, M.; Mizuno, A.; Kodaira, K.; Imai, M. Impaired pressure sensation in mice lacking TRPV4. J. Biol. Chem. 2003, 278, 22664–22668. [Google Scholar] [CrossRef]
- Zimmermann, K.; Lennerz, J.K.; Hein, A.; Link, A.S.; Kaczmarek, J.S.; Delling, M.; Uysal, S.; Pfeifer, J.D.; Riccio, A.; Clapham, D.E. Transient receptor potential cation channel, subfamily C, member 5 (TRPC5) is a cold-transducer in the peripheral nervous system. Proc. Natl. Acad. Sci. USA 2011, 108, 18114–18119. [Google Scholar] [CrossRef]
- Bernal, L.; Sotelo-Hitschfeld, P.; Konig, C.; Sinica, V.; Wyatt, A.; Winter, Z.; Hein, A.; Touska, F.; Reinhardt, S.; Tragl, A.; et al. Odontoblast TRPC5 channels signal cold pain in teeth. Sci. Adv. 2021, 7, eabf5567. [Google Scholar] [CrossRef] [PubMed]
- Sadler, K.E.; Moehring, F.; Shiers, S.I.; Laskowski, L.J.; Mikesell, A.R.; Plautz, Z.R.; Brezinski, A.N.; Mecca, C.M.; Dussor, G.; Price, T.J.; et al. Transient receptor potential canonical 5 mediates inflammatory mechanical and spontaneous pain in mice. Sci. Transl. Med. 2021, 13, eabd7702. [Google Scholar] [CrossRef] [PubMed]
- National Research Council (US) Committee on Diet and Health. Diet and Health: Implications for Reducing Chronic Disease Risk; National Academies Press: Washington, DC, USA, 1989.
- Diogenes, A.; Ferraz, C.C.; Akopian, A.N.; Henry, M.A.; Hargreaves, K.M. LPS sensitizes TRPV1 via activation of TLR4 in trigeminal sensory neurons. J. Dent. Res. 2011, 90, 759–764. [Google Scholar] [CrossRef]
- Meseguer, V.; Alpizar, Y.A.; Luis, E.; Tajada, S.; Denlinger, B.; Fajardo, O.; Manenschijn, J.A.; Fernandez-Pena, C.; Talavera, A.; Kichko, T.; et al. TRPA1 channels mediate acute neurogenic inflammation and pain produced by bacterial endotoxins. Nat. Commun. 2014, 5, 3125. [Google Scholar] [CrossRef]
- Lin, J.J.; Du, Y.; Cai, W.K.; Kuang, R.; Chang, T.; Zhang, Z.; Yang, Y.X.; Sun, C.; Li, Z.Y.; Kuang, F. Toll-like receptor 4 signaling in neurons of trigeminal ganglion contributes to nociception induced by acute pulpitis in rats. Sci. Rep. 2015, 5, 12549. [Google Scholar] [CrossRef]
- Cha, M.; Sallem, I.; Jang, H.W.; Jung, I.Y. Role of transient receptor potential vanilloid type 1 in the trigeminal ganglion and brain stem following dental pulp inflammation. Int. Endod. J. 2020, 53, 62–71. [Google Scholar] [CrossRef]
- Berggreen, E.; Heyeraas, K.J. The role of sensory neuropeptides and nitric oxide on pulpal blood flow and tissue pressure in the ferret. J. Dent. Res. 1999, 78, 1535–1543. [Google Scholar] [CrossRef]
- Erdogan, O.; Michot, B.; Xia, J.; Alabdulaaly, L.; Yesares Rubi, P.; Ha, V.; Chiu, I.M.; Gibbs, J.L. Neuronal-immune axis alters pain and sensory afferent damage during dental pulp injury. Pain 2024, 165, 392–403. [Google Scholar] [CrossRef]
- Wang, Y.; Feng, C.; He, H.; He, J.; Wang, J.; Li, X.; Wang, S.; Li, W.; Hou, J.; Liu, T.; et al. Sensitization of TRPV1 receptors by TNF-alpha orchestrates the development of vincristine-induced pain. Oncol. Lett. 2018, 15, 5013–5019. [Google Scholar] [CrossRef]
- Rodd, H.D.; Boissonade, F.M. Substance P expression in human tooth pulp in relation to caries and pain experience. Eur. J. Oral Sci. 2000, 108, 467–474. [Google Scholar] [CrossRef]
- Caviedes-Bucheli, J.; Lombana, N.; Azuero-Holguin, M.M.; Munoz, H.R. Quantification of neuropeptides (calcitonin gene-related peptide, substance P, neurokinin A, neuropeptide Y and vasoactive intestinal polypeptide) expressed in healthy and inflamed human dental pulp. Int. Endod. J. 2006, 39, 394–400. [Google Scholar] [CrossRef] [PubMed]
- Bowles, W.R.; Withrow, J.C.; Lepinski, A.M.; Hargreaves, K.M. Tissue levels of immunoreactive substance P are increased in patients with irreversible pulpitis. J. Endod. 2003, 29, 265–267. [Google Scholar] [CrossRef] [PubMed]
- Sattari, M.; Mozayeni, M.A.; Matloob, A.; Mozayeni, M.; Javaheri, H.H. Substance P and CGRP expression in dental pulps with irreversible pulpitis. Aust. Endod. J. 2010, 36, 59–63. [Google Scholar] [CrossRef] [PubMed]
- Caviedes-Bucheli, J.; Gutierrez-Guerra, J.E.; Salazar, F.; Pichardo, D.; Moreno, G.C.; Munoz, H.R. Substance P receptor expression in healthy and inflamed human pulp tissue. Int. Endod. J. 2007, 40, 106–111. [Google Scholar] [CrossRef]
- Arruda-Vasconcelos, R.; Chiarelli-Neto, V.M.; Louzada, L.M.; Aveiro, E.; Alves-Silva, E.G.; de-Jesus-Soares, A.; Ferraz, C.C.R.; Almeida, J.F.A.; Marciano, M.A.; Pecorari, V.G.A.; et al. Quantitative analysis of culturable bacteria, levels of endotoxins, inflammatory mediators and substance P in teeth with symptomatic irreversible pulpitis and in teeth with vital normal pulp tissues. Int. Endod. J. 2023, 56, 827–836. [Google Scholar] [CrossRef]
- Sharaf, R.M.A.; Abdelrahman, T.Y.; Obeid, M.F. The impact of using cold irrigation on postoperative endodontic pain and substance P level: A randomized clinical trial. Odontology 2025, 113. [Google Scholar] [CrossRef]
- Siddiqui, Y.D.; Nie, X.; Wang, S.; Abbasi, Y.; Park, L.; Fan, X.; Thumbigere-Math, V.; Chung, M.K. Substance P aggravates ligature-induced periodontitis in mice. Front. Immunol. 2023, 14, 1099017. [Google Scholar] [CrossRef]
- Dray, A.; Perkins, M.N. Bradykinin activates peripheral capsaicin-sensitive fibres via a second messenger system. Agents Actions 1988, 25, 214–215. [Google Scholar] [CrossRef]
- Lepinski, A.M.; Hargreaves, K.M.; Goodis, H.E.; Bowles, W.R. Bradykinin levels in dental pulp by microdialysis. J. Endod. 2000, 26, 744–747. [Google Scholar] [CrossRef]
- Jordt, S.E.; Tominaga, M.; Julius, D. Acid potentiation of the capsaicin receptor determined by a key extracellular site. Proc. Natl. Acad. Sci. USA 2000, 97, 8134–8139. [Google Scholar] [CrossRef]
- Green, D.P.; Ruparel, S.; Roman, L.; Henry, M.A.; Hargreaves, K.M. Role of endogenous TRPV1 agonists in a postburn pain model of partial-thickness injury. Pain 2013, 154, 2512–2520. [Google Scholar] [CrossRef] [PubMed]
- Patwardhan, A.M.; Scotland, P.E.; Akopian, A.N.; Hargreaves, K.M. Activation of TRPV1 in the spinal cord by oxidized linoleic acid metabolites contributes to inflammatory hyperalgesia. Proc. Natl. Acad. Sci. USA 2009, 106, 18820–18824. [Google Scholar] [CrossRef] [PubMed]
- Ruparel, S.; Hargreaves, K.M.; Eskander, M.; Rowan, S.; de Almeida, J.F.A.; Roman, L.; Henry, M.A. Oxidized linoleic acid metabolite-cytochrome P450 system (OLAM-CYP) is active in biopsy samples from patients with inflammatory dental pain. Pain 2013, 154, 2363–2371. [Google Scholar] [CrossRef] [PubMed]
- Ruparel, S.; Green, D.; Chen, P.; Hargreaves, K.M. The cytochrome P450 inhibitor, ketoconazole, inhibits oxidized linoleic acid metabolite-mediated peripheral inflammatory pain. Mol. Pain 2012, 8, 73. [Google Scholar] [CrossRef]
- Fehrenbacher, J.C.; Sun, X.X.; Locke, E.E.; Henry, M.A.; Hargreaves, K.M. Capsaicin-evoked iCGRP release from human dental pulp: A model system for the study of peripheral neuropeptide secretion in normal healthy tissue. Pain 2009, 144, 253–261. [Google Scholar] [CrossRef]
- Sanchez, J.F.; Krause, J.E.; Cortright, D.N. The distribution and regulation of vanilloid receptor VR1 and VR1 5′ splice variant RNA expression in rat. Neuroscience 2001, 107, 373–381. [Google Scholar] [CrossRef]
- Cortright, D.N.; Crandall, M.; Sanchez, J.F.; Zou, T.; Krause, J.E.; White, G. The tissue distribution and functional characterization of human VR1. Biochem. Biophys. Res. Commun. 2001, 281, 1183–1189. [Google Scholar] [CrossRef]
- Pecze, L.; Szabo, K.; Szell, M.; Josvay, K.; Kaszas, K.; Kusz, E.; Letoha, T.; Prorok, J.; Koncz, I.; Toth, A.; et al. Human keratinocytes are vanilloid resistant. PLoS ONE 2008, 3, e3419. [Google Scholar] [CrossRef]
- Okumura, R.; Shima, K.; Muramatsu, T.; Nakagawa, K.; Shimono, M.; Suzuki, T.; Magloire, H.; Shibukawa, Y. The odontoblast as a sensory receptor cell? The expression of TRPV1 (VR-1) channels. Arch. Histol. Cytol. 2005, 68, 251–257. [Google Scholar] [CrossRef]
- Son, A.R.; Yang, Y.M.; Hong, J.H.; Lee, S.I.; Shibukawa, Y.; Shin, D.M. Odontoblast TRP channels and thermo/mechanical transmission. J. Dent. Res. 2009, 88, 1014–1019. [Google Scholar] [CrossRef]
- Yeon, K.Y.; Chung, G.; Shin, M.S.; Jung, S.J.; Kim, J.S.; Oh, S.B. Adult rat odontoblasts lack noxious thermal sensitivity. J. Dent. Res. 2009, 88, 328–332. [Google Scholar] [CrossRef] [PubMed]
- El Karim, I.A.; Linden, G.J.; Curtis, T.M.; About, I.; McGahon, M.K.; Irwin, C.R.; Lundy, F.T. Human odontoblasts express functional thermo-sensitive TRP channels: Implications for dentin sensitivity. Pain 2011, 152, 2211–2223. [Google Scholar] [CrossRef] [PubMed]
- Sato, M.; Sobhan, U.; Tsumura, M.; Kuroda, H.; Soya, M.; Masamura, A.; Nishiyama, A.; Katakura, A.; Ichinohe, T.; Tazaki, M.; et al. Hypotonic-induced stretching of plasma membrane activates transient receptor potential vanilloid channels and sodium-calcium exchangers in mouse odontoblasts. J. Endod. 2013, 39, 779–787. [Google Scholar] [CrossRef]
- Bernal-Cepeda, L.J.; Velandia-Romero, M.L.; Castellanos, J.E. Capsazepine antagonizes TRPV1 activation induced by thermal and osmotic stimuli in human odontoblast-like cells. J. Oral Biol. Craniofac. Res. 2023, 13, 71–77. [Google Scholar] [CrossRef] [PubMed]
- Wen, W.; Que, K.; Zang, C.; Wen, J.; Sun, G.; Zhao, Z.; Li, Y. Expression and distribution of three transient receptor potential vanilloid(TRPV) channel proteins in human odontoblast-like cells. J. Mol. Histol. 2017, 48, 367–377. [Google Scholar] [CrossRef]
- Egbuniwe, O.; Grover, S.; Duggal, A.K.; Mavroudis, A.; Yazdi, M.; Renton, T.; Di Silvio, L.; Grant, A.D. TRPA1 and TRPV4 activation in human odontoblasts stimulates ATP release. J. Dent. Res. 2014, 93, 911–917. [Google Scholar] [CrossRef]
- Sole-Magdalena, A.; Revuelta, E.G.; Menenez-Diaz, I.; Calavia, M.G.; Cobo, T.; Garcia-Suarez, O.; Perez-Pinera, P.; De Carlos, F.; Cobo, J.; Vega, J.A. Human odontoblasts express transient receptor protein and acid-sensing ion channel mechanosensor proteins. Microsc. Res. Tech. 2011, 74, 457–463. [Google Scholar] [CrossRef]
- Peier, A.M.; Reeve, A.J.; Andersson, D.A.; Moqrich, A.; Earley, T.J.; Hergarden, A.C.; Story, G.M.; Colley, S.; Hogenesch, J.B.; McIntyre, P.; et al. A heat-sensitive TRP channel expressed in keratinocytes. Science 2002, 296, 2046–2049. [Google Scholar] [CrossRef]
- Kwon, M.; Baek, S.H.; Park, C.K.; Chung, G.; Oh, S.B. Single-cell RT-PCR and immunocytochemical detection of mechanosensitive transient receptor potential channels in acutely isolated rat odontoblasts. Arch. Oral Biol. 2014, 59, 1266–1271. [Google Scholar] [CrossRef]
- Tsumura, M.; Sobhan, U.; Sato, M.; Shimada, M.; Nishiyama, A.; Kawaguchi, A.; Soya, M.; Kuroda, H.; Tazaki, M.; Shibukawa, Y. Functional expression of TRPM8 and TRPA1 channels in rat odontoblasts. PLoS ONE 2013, 8, e82233. [Google Scholar] [CrossRef]
- Tazawa, K.; Ikeda, H.; Kawashima, N.; Okiji, T. Transient receptor potential melastatin (TRPM) 8 is expressed in freshly isolated native human odontoblasts. Arch. Oral Biol. 2017, 75, 55–61. [Google Scholar] [CrossRef] [PubMed]
- Wagner, T.F.; Loch, S.; Lambert, S.; Straub, I.; Mannebach, S.; Mathar, I.; Dufer, M.; Lis, A.; Flockerzi, V.; Philipp, S.E.; et al. Transient receptor potential M3 channels are ionotropic steroid receptors in pancreatic beta cells. Nat. Cell Biol. 2008, 10, 1421–1430. [Google Scholar] [CrossRef]
- Naylor, J.; Li, J.; Milligan, C.J.; Zeng, F.; Sukumar, P.; Hou, B.; Sedo, A.; Yuldasheva, N.; Majeed, Y.; Beri, D.; et al. Pregnenolone sulphate- and cholesterol-regulated TRPM3 channels coupled to vascular smooth muscle secretion and contraction. Circ. Res. 2010, 106, 1507–1515. [Google Scholar] [CrossRef]
- Mulier, M.; Van Ranst, N.; Corthout, N.; Munck, S.; Vanden Berghe, P.; Vriens, J.; Voets, T.; Moilanen, L. Upregulation of TRPM3 in nociceptors innervating inflamed tissue. eLife 2020, 9, e61103. [Google Scholar] [CrossRef]
- Liu, L.; Liu, H.; Zhao, M.; Wen, J.; Liu, J.; Lv, G.; Xiao, Z.; Wang, W.; Zu, S.; Sun, W.; et al. Functional Upregulation of TRPM3 Channels Contributes to Acute Pancreatitis-associated Pain and Inflammation. Inflammation 2025, 48, 1015–1027. [Google Scholar] [CrossRef] [PubMed]
- Zhao, M.; Liu, L.; Chen, Z.; Ding, N.; Wen, J.; Liu, J.; Ge, N.; Zhang, X. Upregulation of transient receptor potential cation channel subfamily M member-3 in bladder afferents is involved in chronic pain in cyclophosphamide-induced cystitis. Pain 2022, 163, 2200–2212. [Google Scholar] [CrossRef] [PubMed]
- Aloi, V.D.; Pinto, S.; Van Bree, R.; Luyten, K.; Voets, T.; Vriens, J. TRPM3 as a novel target to alleviate acute oxaliplatin-induced peripheral neuropathic pain. Pain 2023, 164, 2060–2069. [Google Scholar] [CrossRef]
- Cheng, T.; Zhang, G.; Sun, F.; Guo, Y.; Ramakrishna, R.; Zhou, L.; Guo, Z.; Wang, Z. Study on stabilized mechanism of high internal phase Pickering emulsions based on commercial yeast proteins: Modulating the characteristics of Pickering particle via sonication. Ultrason. Sonochem 2024, 104, 106843. [Google Scholar] [CrossRef]
- Shin, M.; Matsushima, A.; Kajiya, H.; Okamoto, F.; Ogata, K.; Oka, K.; Ohshima, H.; Bartlett, J.D.; Okabe, K. Conditional knockout of transient receptor potential melastatin 7 in the enamel epithelium: Effects on enamel formation. Eur. J. Oral Sci. 2023, 131, e12920. [Google Scholar] [CrossRef]
- Ogata, K.; Tsumuraya, T.; Oka, K.; Shin, M.; Okamoto, F.; Kajiya, H.; Katagiri, C.; Ozaki, M.; Matsushita, M.; Okabe, K. The crucial role of the TRPM7 kinase domain in the early stage of amelogenesis. Sci. Rep. 2017, 7, 18099. [Google Scholar] [CrossRef]
- Won, J.; Vang, H.; Kim, J.H.; Lee, P.R.; Kang, Y.; Oh, S.B. TRPM7 Mediates Mechanosensitivity in Adult Rat Odontoblasts. J. Dent. Res. 2018, 97, 1039–1046. [Google Scholar] [CrossRef] [PubMed]
- Cho, Y.S.; Ryu, C.H.; Won, J.H.; Vang, H.; Oh, S.B.; Ro, J.Y.; Bae, Y.C. Rat odontoblasts may use glutamate to signal dentin injury. Neuroscience 2016, 335, 54–63. [Google Scholar] [CrossRef]
- Kimura, M.; Sase, T.; Higashikawa, A.; Sato, M.; Sato, T.; Tazaki, M.; Shibukawa, Y. High pH-Sensitive TRPA1 Activation in Odontoblasts Regulates Mineralization. J. Dent. Res. 2016, 95, 1057–1064. [Google Scholar] [CrossRef]
- Liu, Y.; Wang, Y.; Lou, Y.; Tian, W.; Que, K. Functional expression of TRPA1 channel, TRPV1 channel and TMEM100 in human odontoblasts. J. Mol. Histol. 2021, 52, 1105–1114. [Google Scholar] [CrossRef]
- Macpherson, L.J.; Dubin, A.E.; Evans, M.J.; Marr, F.; Schultz, P.G.; Cravatt, B.F.; Patapoutian, A. Noxious compounds activate TRPA1 ion channels through covalent modification of cysteines. Nature 2007, 445, 541–545. [Google Scholar] [CrossRef]
- Riccio, A.; Li, Y.; Moon, J.; Kim, K.S.; Smith, K.S.; Rudolph, U.; Gapon, S.; Yao, G.L.; Tsvetkov, E.; Rodig, S.J.; et al. Essential role for TRPC5 in amygdala function and fear-related behavior. Cell 2009, 137, 761–772. [Google Scholar] [CrossRef]
- Alawi, K.M.; Russell, F.A.; Aubdool, A.A.; Srivastava, S.; Riffo-Vasquez, Y.; Baldissera, L., Jr.; Thakore, P.; Saleque, N.; Fernandes, E.S.; Walsh, D.A.; et al. Transient receptor potential canonical 5 (TRPC5) protects against pain and vascular inflammation in arthritis and joint inflammation. Ann. Rheum. Dis. 2017, 76, 252–260. [Google Scholar] [CrossRef]
- Gomis, A.; Soriano, S.; Belmonte, C.; Viana, F. Hypoosmotic- and pressure-induced membrane stretch activate TRPC5 channels. J. Physiol. 2008, 586, 5633–5649. [Google Scholar] [CrossRef]
- Ptakova, A.; Mitro, M.; Zimova, L.; Vlachova, V. Cellular context determines primary characteristics of human TRPC5 as a cold-activated channel. J. Cell Physiol. 2022, 237, 3614–3626. [Google Scholar] [CrossRef]
- Lee, P.R.; Lee, K.; Park, J.M.; Kim, S.; Oh, S.B. Functional and distinct roles of Piezo2-mediated mechanotransduction in dental primary afferent neurons. Int. J. Oral Sci. 2025, 17, 45. [Google Scholar] [CrossRef]
- Won, J.; Vang, H.; Lee, P.R.; Kim, Y.H.; Kim, H.W.; Kang, Y.; Oh, S.B. Piezo2 Expression in Mechanosensitive Dental Primary Afferent Neurons. J. Dent. Res. 2017, 96, 931–937. [Google Scholar] [CrossRef]
- Shang, Y.; Li, Y.; Yang, Z.; Zhou, Z. Upregulation of TACAN in the trigeminal ganglion affects pain transduction in acute pulpitis. Arch. Oral Biol. 2022, 143, 105530. [Google Scholar] [CrossRef]
- Bonet, I.J.M.; Araldi, D.; Bogen, O.; Levine, J.D. Involvement of TACAN, a Mechanotransducing Ion Channel, in Inflammatory But Not Neuropathic Hyperalgesia in the Rat. J. Pain 2021, 22, 498–508. [Google Scholar] [CrossRef]
- Ichikawa, H.; Sugimoto, T. The co-expression of ASIC3 with calcitonin gene-related peptide and parvalbumin in the rat trigeminal ganglion. Brain Res. 2002, 943, 287–291. [Google Scholar] [CrossRef]
- Osada, A.; Hitomi, S.; Nakajima, A.; Hayashi, Y.; Shibuta, I.; Tsuboi, Y.; Motoyoshi, M.; Iwata, K.; Shinoda, M. Periodontal acidification contributes to tooth pain hypersensitivity during orthodontic tooth movement. Neurosci. Res. 2022, 177, 103–110. [Google Scholar] [CrossRef]
- Lee, K.H.; Kim, U.J.; Cha, M.; Lee, B.H. Inhibiting Nav1.7 channels in pulpitis: An in vivo study on neuronal hyperexcitability. Biochem. Biophys. Res. Commun. 2024, 717, 150044. [Google Scholar] [CrossRef]
- Alavi, A.M.; Dubyak, G.R.; Burnstock, G. Immunohistochemical evidence for ATP receptors in human dental pulp. J. Dent. Res. 2001, 80, 476–483. [Google Scholar] [CrossRef]
- Renton, T.; Yiangou, Y.; Baecker, P.A.; Ford, A.P.; Anand, P. Capsaicin receptor VR1 and ATP purinoceptor P2X3 in painful and nonpainful human tooth pulp. J. Orofac. Pain 2003, 17, 245–250. [Google Scholar]
- Petruska, J.C.; Cooper, B.Y.; Gu, J.G.; Rau, K.K.; Johnson, R.D. Distribution of P2X1, P2X2, and P2X3 receptor subunits in rat primary afferents: Relation to population markers and specific cell types. J. Chem. Neuroanat. 2000, 20, 141–162. [Google Scholar] [CrossRef]
- Liu, X.; Yu, L.; Wang, Q.; Pelletier, J.; Fausther, M.; Sevigny, J.; Malmstrom, H.S.; Dirksen, R.T.; Ren, Y.F. Expression of ecto-ATPase NTPDase2 in human dental pulp. J. Dent. Res. 2012, 91, 261–267. [Google Scholar] [CrossRef]
- Liu, X.; Ma, L.; Zhang, S.; Ren, Y.; Dirksen, R.T. CD73 Controls Extracellular Adenosine Generation in the Trigeminal Nociceptive Nerves. J. Dent. Res. 2017, 96, 671–677. [Google Scholar] [CrossRef] [PubMed]
- Liu, X.; Wang, C.; Fujita, T.; Malmstrom, H.S.; Nedergaard, M.; Ren, Y.F.; Dirksen, R.T. External Dentin Stimulation Induces ATP Release in Human Teeth. J. Dent. Res. 2015, 94, 1259–1266. [Google Scholar] [CrossRef] [PubMed]
- See, L.P.; Sripinun, P.; Lu, W.; Li, J.; Alboloushi, N.; Alvarez-Periel, E.; Lee, S.M.; Karabucak, B.; Wang, S.; Jordan-Sciutto, K.L.; et al. Increased Purinergic Signaling in Human Dental Pulps With Inflammatory Pain is Sex-Dependent. J. Pain 2024, 25, 1039–1058. [Google Scholar] [CrossRef] [PubMed]
- Chen, Y.; Hu, J.; Qi, F.; Kang, Y.; Zhang, T.; Wang, L. Acute pulpitis promotes purinergic signaling to induce pain in rats via P38MAPK/NF-kappaB signaling pathway. Mol. Pain 2024, 20, 17448069241234451. [Google Scholar] [CrossRef]
- Finger, T.E.; Danilova, V.; Barrows, J.; Bartel, D.L.; Vigers, A.J.; Stone, L.; Hellekant, G.; Kinnamon, S.C. ATP signaling is crucial for communication from taste buds to gustatory nerves. Science 2005, 310, 1495–1499. [Google Scholar] [CrossRef]
- Ikeda, R.; Cha, M.; Ling, J.; Jia, Z.; Coyle, D.; Gu, J.G. Merkel cells transduce and encode tactile stimuli to drive Abeta-afferent impulses. Cell 2014, 157, 664–675. [Google Scholar] [CrossRef]
- Pang, Z.; Sakamoto, T.; Tiwari, V.; Kim, Y.S.; Yang, F.; Dong, X.; Guler, A.D.; Guan, Y.; Caterina, M.J. Selective keratinocyte stimulation is sufficient to evoke nociception in mice. Pain 2015, 156, 656–665. [Google Scholar] [CrossRef]
- Erbacher, C.; Britz, S.; Dinkel, P.; Klein, T.; Sauer, M.; Stigloher, C.; Uceyler, N. Interaction of human keratinocytes and nerve fiber terminals at the neuro-cutaneous unit. eLife 2024, 13, e77761. [Google Scholar] [CrossRef]
- Talagas, M.; Lebonvallet, N.; Leschiera, R.; Sinquin, G.; Elies, P.; Haftek, M.; Pennec, J.P.; Ressnikoff, D.; La Padula, V.; Le Garrec, R.; et al. Keratinocytes Communicate with Sensory Neurons via Synaptic-like Contacts. Ann. Neurol. 2020, 88, 1205–1219. [Google Scholar] [CrossRef]
- Huang, S.M.; Lee, H.; Chung, M.K.; Park, U.; Yu, Y.Y.; Bradshaw, H.B.; Coulombe, P.A.; Walker, J.M.; Caterina, M.J. Overexpressed transient receptor potential vanilloid 3 ion channels in skin keratinocytes modulate pain sensitivity via prostaglandin E2. J. Neurosci. 2008, 28, 13727–13737. [Google Scholar] [CrossRef]
- Moehring, F.; Cowie, A.M.; Menzel, A.D.; Weyer, A.D.; Grzybowski, M.; Arzua, T.; Geurts, A.M.; Palygin, O.; Stucky, C.L. Keratinocytes mediate innocuous and noxious touch via ATP-P2X4 signaling. eLife 2018, 7, e31684. [Google Scholar] [CrossRef] [PubMed]
- Shibukawa, Y.; Sato, M.; Kimura, M.; Sobhan, U.; Shimada, M.; Nishiyama, A.; Kawaguchi, A.; Soya, M.; Kuroda, H.; Katakura, A.; et al. Odontoblasts as sensory receptors: Transient receptor potential channels, pannexin-1, and ionotropic ATP receptors mediate intercellular odontoblast-neuron signal transduction. Pflug. Arch. 2015, 467, 843–863. [Google Scholar] [CrossRef] [PubMed]
- Sato, M.; Furuya, T.; Kimura, M.; Kojima, Y.; Tazaki, M.; Sato, T.; Shibukawa, Y. Intercellular Odontoblast Communication via ATP Mediated by Pannexin-1 Channel and Phospholipase C-coupled Receptor Activation. Front. Physiol. 2015, 6, 326. [Google Scholar] [CrossRef] [PubMed]
- Nishiyama, A.; Sato, M.; Kimura, M.; Katakura, A.; Tazaki, M.; Shibukawa, Y. Intercellular signal communication among odontoblasts and trigeminal ganglion neurons via glutamate. Cell Calcium 2016, 60, 341–355. [Google Scholar] [CrossRef]
- Lee, B.M.; Jo, H.; Park, G.; Kim, Y.H.; Park, C.K.; Jung, S.J.; Chung, G.; Oh, S.B. Extracellular ATP Induces Calcium Signaling in Odontoblasts. J. Dent. Res. 2017, 96, 200–207. [Google Scholar] [CrossRef]
- Shiozaki, Y.; Sato, M.; Kimura, M.; Sato, T.; Tazaki, M.; Shibukawa, Y. Ionotropic P2X ATP Receptor Channels Mediate Purinergic Signaling in Mouse Odontoblasts. Front. Physiol. 2017, 8, 3. [Google Scholar] [CrossRef]
- Ikeda, E.; Goto, T.; Gunjigake, K.; Kuroishi, K.; Ueda, M.; Kataoka, S.; Toyono, T.; Nakatomi, M.; Seta, Y.; Kitamura, C.; et al. Expression of Vesicular Nucleotide Transporter in Rat Odontoblasts. Acta Histochem. Cytochem. 2016, 49, 21–28. [Google Scholar] [CrossRef]
- Khatibi Shahidi, M.; Krivanek, J.; Kaukua, N.; Ernfors, P.; Hladik, L.; Kostal, V.; Masich, S.; Hampl, A.; Chubanov, V.; Gudermann, T.; et al. Three-dimensional Imaging Reveals New Compartments and Structural Adaptations in Odontoblasts. J. Dent. Res. 2015, 94, 945–954. [Google Scholar] [CrossRef]
- Ohyama, S.; Ouchi, T.; Kimura, M.; Kurashima, R.; Yasumatsu, K.; Nishida, D.; Hitomi, S.; Ubaidus, S.; Kuroda, H.; Ito, S.; et al. Piezo1-pannexin-1-P2X(3) axis in odontoblasts and neurons mediates sensory transduction in dentinal sensitivity. Front. Physiol. 2022, 13, 891759. [Google Scholar] [CrossRef]
- Gaite, J.J.; Sole-Magdalena, A.; Garcia-Mesa, Y.; Cuendias, P.; Martin-Cruces, J.; Garcia-Suarez, O.; Cobo, T.; Vega, J.A.; Martin-Biedma, B. Immunolocalization of the mechanogated ion channels PIEZO1 and PIEZO2 in human and mouse dental pulp and periodontal ligament. Anat. Rec. 2024, 307, 1960–1968. [Google Scholar] [CrossRef]
- Mikesell, A.R.; Isaeva, E.; Schulte, M.L.; Menzel, A.D.; Sriram, A.; Prahl, M.M.; Shin, S.M.; Sadler, K.E.; Yu, H.; Stucky, C.L. Increased keratinocyte activity and PIEZO1 signaling contribute to paclitaxel-induced mechanical hypersensitivity. Sci. Transl. Med. 2024, 16, eadn5629. [Google Scholar] [CrossRef]
- Michot, B.; Casey, S.M.; Gibbs, J.L. Effects of CGRP-Primed Dental Pulp Stem Cells on Trigeminal Sensory Neurons. J. Dent. Res. 2021, 100, 1273–1280. [Google Scholar] [CrossRef] [PubMed]
- Kunka, A.; Lisztes, E.; Bohacs, J.; Racsko, M.; Kelemen, B.; Kovalecz, G.; Toth, E.D.; Hegedus, C.; Bagyi, K.; Marincsak, R.; et al. TRPA1 up-regulation mediates oxidative stress in a pulpitis model in vitro. Br. J. Pharmacol. 2024, 181, 3246–3262. [Google Scholar] [CrossRef]
- Umar, S.; Debnath, K.; Leung, K.; Huang, C.C.; Lu, Y.; Gajendrareddy, P.; Ravindran, S. Immunomodulatory properties of naive and inflammation-informed dental pulp stem cell derived extracellular vesicles. Front. Immunol. 2024, 15, 1447536. [Google Scholar] [CrossRef] [PubMed]
- Chen, Y.; Guo, B.; Ma, G.; Cao, H. Sensory nerve regulation of bone homeostasis: Emerging therapeutic opportunities for bone-related diseases. Ageing Res. Rev. 2024, 99, 102372. [Google Scholar] [CrossRef] [PubMed]
- Tamari, M.; Del Bel, K.L.; Ver Heul, A.M.; Zamidar, L.; Orimo, K.; Hoshi, M.; Trier, A.M.; Yano, H.; Yang, T.L.; Biggs, C.M.; et al. Sensory neurons promote immune homeostasis in the lung. Cell 2024, 187, 44–61.e17. [Google Scholar] [CrossRef]
- Wang, S.; Nie, X.; Siddiqui, Y.; Wang, X.; Arora, V.; Fan, X.; Thumbigere-Math, V.; Chung, M.K. Nociceptor Neurons Magnify Host Responses to Aggravate Periodontitis. J. Dent. Res. 2022, 101, 812–820. [Google Scholar] [CrossRef]
- Austah, O.N.; Lillis, K.V.; Akopian, A.N.; Harris, S.E.; Grinceviciute, R.; Diogenes, A. Trigeminal neurons control immune-bone cell interaction and metabolism in apical periodontitis. Cell Mol. Life Sci. 2022, 79, 330. [Google Scholar] [CrossRef]
- Matsuo, S.; Ichikawa, H.; Henderson, T.A.; Silos-Santiago, I.; Barbacid, M.; Arends, J.J.; Jacquin, M.F. trkA modulation of developing somatosensory neurons in oro-facial tissues: Tooth pulp fibers are absent in trkA knockout mice. Neuroscience 2001, 105, 747–760. [Google Scholar] [CrossRef]
- Couve, E.; Osorio, R.; Schmachtenberg, O. Reactionary Dentinogenesis and Neuroimmune Response in Dental Caries. J. Dent. Res. 2014, 93, 788–793. [Google Scholar] [CrossRef]
- Fristad, I.; Heyeraas, K.J.; Jonsson, R.; Kvinnsland, I.H. Effect of inferior alveolar nerve axotomy on immune cells and nerve fibres in young rat molars. Arch. Oral Biol. 1995, 40, 1053–1062. [Google Scholar] [CrossRef] [PubMed]
- Fristad, I.; Heyeraas, K.J.; Kvinnsland, I.H.; Jonsson, R. Recruitment of immunocompetent cells after dentinal injuries in innervated and denervated young rat molars: An immunohistochemical study. J. Histochem. Cytochem. 1995, 43, 871–879. [Google Scholar] [CrossRef] [PubMed]
- Byers, M.R.; Narhi, M.V.; Mecifi, K.B. Acute and chronic reactions of dental sensory nerve fibers to cavities and desiccation in rat molars. Anat. Rec. 1988, 221, 872–883. [Google Scholar] [CrossRef] [PubMed]
- Swift, M.L.; Byers, M.R. Effect of ageing on responses of nerve fibres to pulpal inflammation in rat molars analysed by quantitative immunocytochemistry. Arch. Oral Biol. 1992, 37, 901–912. [Google Scholar] [CrossRef]
- Byers, M.R.; Taylor, P.E. Effect of sensory denervation on the response of rat molar pulp to exposure injury. J. Dent. Res. 1993, 72, 613–618. [Google Scholar] [CrossRef]
- Zhan, C.; Huang, M.; Chen, J.; Lu, Y.; Yang, X.; Hou, J. Sensory nerves, but not sympathetic nerves, promote reparative dentine formation after dentine injury via CGRP-mediated angiogenesis: An in vivo study. Int. Endod. J. 2024, 57, 37–49. [Google Scholar] [CrossRef]
- He, J.; Zhan, C.; Lu, Y.; Chen, J.; Yang, X.; Hou, J. Chemotherapy-Induced Peripheral Neuropathy Impairs Tertiary Dentine Formation: An In Vivo Study. Int. Dent. J. 2025, 75, 100899. [Google Scholar] [CrossRef]
- Zhan, C.; Huang, M.; Zeng, J.; Chen, T.; Lu, Y.; Chen, J.; Li, X.; Yin, L.; Yang, X.; Hou, J. Irritation of Dental Sensory Nerves Promotes the Occurrence of Pulp Calcification. J. Endod. 2023, 49, 402–409. [Google Scholar] [CrossRef]
- Wang, C.; Liu, X.; Zhou, J.; Zhang, Q. The Role of Sensory Nerves in Dental Pulp Homeostasis: Histological Changes and Cellular Consequences after Sensory Denervation. Int. J. Mol. Sci. 2024, 25, 1126. [Google Scholar] [CrossRef]
- Wang, C.; Liu, X.; Zhou, J.; Zhang, X.; Zhou, Z.; Zhang, Q. Sensory nerves drive migration of dental pulp stem cells via the CGRP-Ramp1 axis in pulp repair. Cell Mol. Life Sci. 2024, 81, 373. [Google Scholar] [CrossRef]
- Moore, E.R.; Michot, B.; Erdogan, O.; Ba, A.; Gibbs, J.L.; Yang, Y. CGRP and Shh Mediate the Dental Pulp Cell Response to Neuron Stimulation. J. Dent. Res. 2022, 101, 1119–1126. [Google Scholar] [CrossRef]
- Rodd, H.D.; Morgan, C.R.; Day, P.F.; Boissonade, F.M. Pulpal expression of TRPV1 in molar incisor hypomineralisation. Eur. Arch. Paediatr. Dent. 2007, 8, 184–188. [Google Scholar] [CrossRef] [PubMed]
- Miyamoto, R.; Tokuda, M.; Sakuta, T.; Nagaoka, S.; Torii, M. Expression and characterization of vanilloid receptor subtype 1 in human dental pulp cell cultures. J. Endod. 2005, 31, 652–658. [Google Scholar] [CrossRef] [PubMed]
- Song, Z.; Chen, L.; Guo, J.; Qin, W.; Wang, R.; Huang, S.; Yang, X.; Tian, Y.; Lin, Z. The Role of Transient Receptor Potential Cation Channel, Subfamily C, Member 1 in the Odontoblast-like Differentiation of Human Dental Pulp Cells. J. Endod. 2017, 43, 315–320. [Google Scholar] [CrossRef] [PubMed]
- Yang, X.; Song, Z.; Chen, L.; Wang, R.; Huang, S.; Qin, W.; Guo, J.; Lin, Z. Role of transient receptor potential channel 6 in the odontogenic differentiation of human dental pulp cells. Exp. Ther. Med. 2017, 14, 73–78. [Google Scholar] [CrossRef]
- Matsunaga, M.; Kimura, M.; Ouchi, T.; Nakamura, T.; Ohyama, S.; Ando, M.; Nomura, S.; Azuma, T.; Ichinohe, T.; Shibukawa, Y. Mechanical Stimulation-Induced Calcium Signaling by Piezo1 Channel Activation in Human Odontoblast Reduces Dentin Mineralization. Front. Physiol. 2021, 12, 704518. [Google Scholar] [CrossRef]
- Periferakis, A.T.; Periferakis, A.; Periferakis, K.; Caruntu, A.; Badarau, I.A.; Savulescu-Fiedler, I.; Scheau, C.; Caruntu, C. Antimicrobial Properties of Capsaicin: Available Data and Future Research Perspectives. Nutrients 2023, 15, 4097. [Google Scholar] [CrossRef]
- Santos, M.M.; Vieira-da-Motta, O.; Vieira, I.J.; Braz-Filho, R.; Goncalves, P.S.; Maria, E.J.; Terra, W.S.; Rodrigues, R.; Souza, C.L. Antibacterial activity of Capsicum annuum extract and synthetic capsaicinoid derivatives against Streptococcus mutans. J. Nat. Med. 2012, 66, 354–356. [Google Scholar] [CrossRef]
- Fuchtbauer, S.; Mousavi, S.; Bereswill, S.; Heimesaat, M.M. Antibacterial properties of capsaicin and its derivatives and their potential to fight antibiotic resistance—A literature survey. Eur. J. Microbiol. Immunol. 2021, 11, 10–17. [Google Scholar] [CrossRef]
- Kono, Y.; Kubota, A.; Taira, M.; Katsuyama, N.; Sugimoto, K. Effects of oral stimulation with capsaicin on salivary secretion and neural activities in the autonomic system and the brain. J. Dent. Sci. 2018, 13, 116–123. [Google Scholar] [CrossRef]
- Bakri, I.M.; Douglas, C.W. Inhibitory effect of garlic extract on oral bacteria. Arch. Oral Biol. 2005, 50, 645–651. [Google Scholar] [CrossRef]
- Caviedes-Bucheli, J.; Azuero-Holguin, M.M.; Munoz, H.R. The effect of capsaicin on substance P expression in pulp tissue inflammation. Int. Endod. J. 2005, 38, 30–33. [Google Scholar] [CrossRef]
- Arora, V.; Campbell, J.N.; Chung, M.K. Fight fire with fire: Neurobiology of capsaicin-induced analgesia for chronic pain. Pharmacol. Ther. 2021, 220, 107743. [Google Scholar] [CrossRef]
- Hargreaves, K.M.; Ruparel, S. Role of Oxidized Lipids and TRP Channels in Orofacial Pain and Inflammation. J. Dent. Res. 2016, 95, 1117–1123. [Google Scholar] [CrossRef]
- Grimm, S.; Just, S.; Fuertig, R.; Dwyer, J.B.; Sharma, V.M.; Wunder, A. TRPC4/5 inhibitors: Phase I results and proof of concept studies. Eur. Arch. Psychiatry Clin. Neurosci. 2024, 275, 1599–1610. [Google Scholar] [CrossRef]




Disclaimer/Publisher’s Note: The statements, opinions and data contained in all publications are solely those of the individual author(s) and contributor(s) and not of MDPI and/or the editor(s). MDPI and/or the editor(s) disclaim responsibility for any injury to people or property resulting from any ideas, methods, instructions or products referred to in the content. |
© 2025 by the authors. Licensee MDPI, Basel, Switzerland. This article is an open access article distributed under the terms and conditions of the Creative Commons Attribution (CC BY) license.
Share and Cite
Chung, M.-K.; Raman, S.; Szallasi, A. Tooth Pulp Afferents and Transient Receptor Potential (TRP) Ion Channels as Key Regulators of Pulp Homeostasis, Inflammation, and Pain. Int. J. Mol. Sci. 2026, 27, 182. https://doi.org/10.3390/ijms27010182
Chung M-K, Raman S, Szallasi A. Tooth Pulp Afferents and Transient Receptor Potential (TRP) Ion Channels as Key Regulators of Pulp Homeostasis, Inflammation, and Pain. International Journal of Molecular Sciences. 2026; 27(1):182. https://doi.org/10.3390/ijms27010182
Chicago/Turabian StyleChung, Man-Kyo, Swarnalakshmi Raman, and Arpad Szallasi. 2026. "Tooth Pulp Afferents and Transient Receptor Potential (TRP) Ion Channels as Key Regulators of Pulp Homeostasis, Inflammation, and Pain" International Journal of Molecular Sciences 27, no. 1: 182. https://doi.org/10.3390/ijms27010182
APA StyleChung, M.-K., Raman, S., & Szallasi, A. (2026). Tooth Pulp Afferents and Transient Receptor Potential (TRP) Ion Channels as Key Regulators of Pulp Homeostasis, Inflammation, and Pain. International Journal of Molecular Sciences, 27(1), 182. https://doi.org/10.3390/ijms27010182

