Secretory Profile Analysis of Human Granulosa Cell Line Following Gonadotropin Stimulation
Abstract
1. Introduction
2. Results
2.1. Secretomic Analysis of KGN Cells upon Gonadotropin Treatments
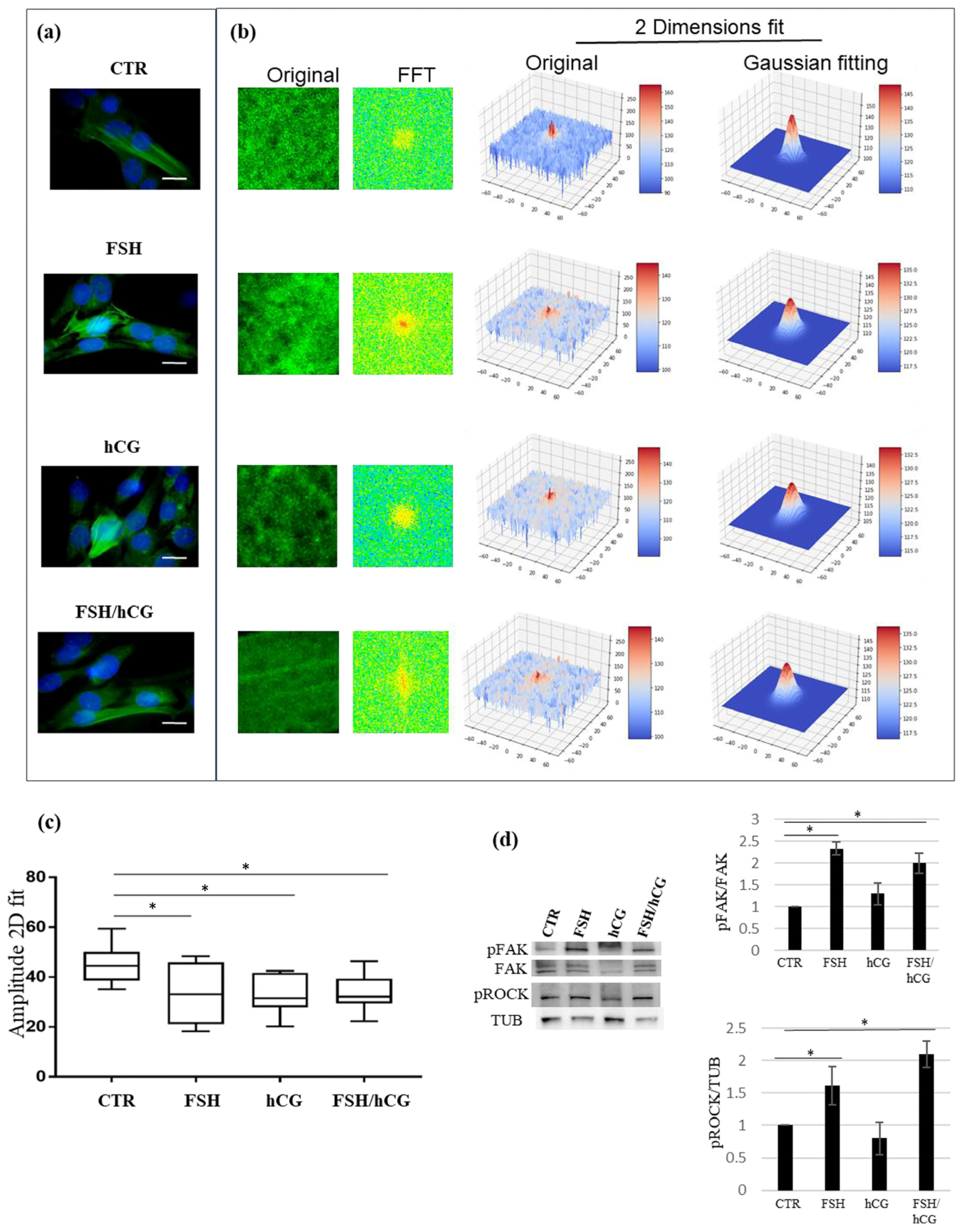
2.2. KGN Cytoskeleton Analysis upon Gonadotropin Treatments
3. Discussion
4. Materials and Methods
4.1. Cell Culture
4.2. Enzymatic Digestion and Mass Spectrometry Analysis
4.3. Bioinformatics Analysis
4.4. Immunoenzymatic Assay (ELISA)
4.5. Quantitative Analysis of F-Actin Cytoskeleton Fiber Organization
4.6. Western Immunoblotting
4.7. Statistical Analysis
5. Conclusions
Supplementary Materials
Author Contributions
Funding
Institutional Review Board Statement
Informed Consent Statement
Data Availability Statement
Acknowledgments
Conflicts of Interest
References
- Orisaka, M.; Miyazaki, Y.; Shirafuji, A.; Tamamura, C.; Tsuyoshi, H.; Tsang, B.K.; Yoshida, Y. The role of pituitary gonadotropins and intraovarian regulators in follicle development: A mini-review. Reprod. Med. Biol. 2021, 20, 169–175. [Google Scholar] [CrossRef] [PubMed]
- Casarini, L.; Crépieux, P. Molecular Mechanisms of Action of FSH. Front. Endocrinol. 2019, 10, 305. [Google Scholar] [CrossRef] [PubMed]
- Arroyo, A.; Kim, B.; Yeh, J. Luteinizing Hormone Action in Human Oocyte Maturation and Quality: Signaling Pathways, Regulation, and Clinical Impact. Reprod. Sci. 2020, 27, 1223–1252. [Google Scholar] [CrossRef] [PubMed]
- Ulloa-Aguirre, A.; Zarinan, T. The follitropin receptor: Matching structure and function. Mol. Pharmacol. 2016, 90, 596–608. [Google Scholar] [CrossRef]
- Yazawa, T.; Imamichi, Y.; Sekiguchi, T.; Miyamoto, K.; Uwada, J.; Khan, M.R.I.; Suzuki, N.; Umezawa, A.; Taniguchi, T. Transcriptional Regulation of Ovarian Steroidogenic Genes: Recent Findings Obtained from Stem Cell-Derived Steroidogenic Cells. BioMed Res. Int. 2019, 1, 8973076. [Google Scholar] [CrossRef]
- Salvador, L.M.; Maizels, E.; Buchanan Hales, D.; Miyamoto, E.; Yamamoto, H.; Hunzicker-Dunn, M. Acute Signaling by the LH Receptor Is Independent of Protein Kinase C Activation. Endocrinology 2002, 143, 2986–2994. [Google Scholar] [CrossRef]
- Przygrodzka, E.; Bhinderwala, F.; Powers, R.; McFee, R.M.; Cupp, A.S.; Wood, J.R.; Davis, J.S. Metabolic control of luteinizing hormone-responsive ovarian steroidogenesis. J. Biol. Chem. 2025, 301, 108042. [Google Scholar] [CrossRef]
- Xu, J.; Stouffer, R.L.; Searles, R.P.; Hennebold, J.D. Discovery of LH-regulated genes in the primate corpus luteum. Mol. Hum. Reprod. 2005, 11, 151–159. [Google Scholar] [CrossRef]
- Casarini, L.; Lispi, M.; Longobardi, S.; Milosa, F.; La Marca, A.; Tagliasacchi, D.; Pignatti, E.; Simoni, M. LH and hCG action on the same receptor results in quantitatively and qualitatively different intracellular signalling. PLoS ONE 2012, 7, e46682. [Google Scholar] [CrossRef]
- Anaya, Y.; Cakmak, H.; Mata, D.A.; Letourneau, J.; Zhang, L.; Lenhart, N.; Juarez-Hernandez, F.; Jalalian, L.; Cedars, M.I.; Rosen, M. Triggering with 1500 IU of human chorionic gonadotropin plus follicle-stimulating hormone compared to a standard human chorionic gonadotropin trigger dose for oocyte competence in “in vitro” fertilization cycles: A randomized, double-blinded, controlled noninferiority trial. Fertil. Steril. 2022, 118, 266–278. [Google Scholar] [CrossRef]
- Jungheim, E.S.; Meyer, M.F.; Broughton, D.E. Best practices for controlled ovarian stimulation in “in vitro” fertilization. Semin. Reprod. Med. 2015, 33, 77–82. [Google Scholar] [CrossRef] [PubMed]
- Alexandru, P.; Cekic, S.; Yıldız, Ş.; Turkgeldi, E.; Ata, B. Progestins versus GnRH analogues for pituitary suppression during ovarian stimulation for assisted reproductive technology: A systematic review and meta-analysis. Reprod. Biomed. Online 2020, 40, 894–903. [Google Scholar] [CrossRef] [PubMed]
- Kobanawa, M.; Iwami, N.; Hanaoka, M.; Enatsu, K.; Ichiyama, T. Cost-Effectiveness and Clinical Outcomes of Controlled Ovarian Stimulation With Follitropin Delta and Follitropin Alfa: A Retrospective Study. Cureus 2024, 16, e76371. [Google Scholar] [CrossRef] [PubMed]
- Wolfenson, C.; Groisman, J.; Couto, A.S.; Hedenfalk, M.; Cortvrindt, R.G.; Smitz, J.E.; Jespersen, S. Batch-to-batch consistency of human-derived gonadotrophin preparations compared with recombinant preparations. Reprod. Biomed. Online 2005, 10, 442–454. [Google Scholar] [CrossRef]
- Ding, N.; Liu, X.; Jian, Q.; Liang, Z.; Wang, F. Dual trigger of final oocyte maturation with a combination of GnRH agonist and hCG versus a hCG alone trigger in GnRH antagonist cycle for “in vitro” fertilization: A Systematic Review and Meta-analysis. Eur. J. Obstet. Gynecol. Reprod. Biol. 2017, 218, 92–98. [Google Scholar] [CrossRef]
- Gallos, I.D.; Eapen, A.; Price, M.J.; Sunkara, S.; Macklon, N.S.; Bhattacharya, S.; Khalaf, Y.; Tobias, A.; Deeks, J.J.; Rajkhowa, M.; et al. Controlled ovarian stimulation protocols for assisted reproduction: A network meta-analysis. Cochrane Database Syst. Rev. 2017, 2017, CD012586. [Google Scholar] [CrossRef]
- Melo, P.; Eapen, A.; Chung, Y.; Jeve, Y.; Price, M.J.; Sunkara, S.K.; Macklon, N.S.; Bhattacharya, S.; Khalaf, Y.; Tobias, A.; et al. Controlled ovarian stimulation (COS) protocols for assisted reproduction: A Cochrane systematic review and network meta-analysis. Hum. Reprod. 2022, 37, CD012586. [Google Scholar] [CrossRef]
- Grieshaber, N.A.; Boitano, S.; Ji, I.; Mather, J.P.; Ji, T.H. Differentiation of granulosa cell line: Follicle-stimulating hormone induces formation of lamellipodia and filopodia via the adenylyl cyclase/cyclic adenosine monophosphate signal. Endocrinology 2000, 141, 3461–3470. [Google Scholar] [CrossRef]
- Kitasaka, H.; Kawai, T.; Hoque, S.A.M.; Umehara, T.; Fujita, Y.; Shimada, M. Inductions of granulosa cell luteinization and cumulus expansion are dependent on the fibronectin-integrin pathway during ovulation process in mice. PLoS ONE 2018, 8, e0192458. [Google Scholar] [CrossRef]
- Schaller, M.D. Cellular functions of FAK kinases: Insight into molecular mechanisms and novel functions. J. Cell Sci. 2010, 123, 1007–1013. [Google Scholar] [CrossRef]
- Loirand, G. Rho Kinases in Health and Disease: From Basic Science to Translational Research. Pharmacol. Rev. 2015, 67, 1074–1095. [Google Scholar] [CrossRef] [PubMed]
- Ricard-Blum, S.; Couchman, J.R. Conformations, interactions and functions of intrinsically disordered syndecans. Biochem. Soc. Trans. 2023, 51, 1083–1096. [Google Scholar] [CrossRef] [PubMed]
- Pellegrini, A.; Pietrocola, G. Recruitment of Vitronectin by Bacterial Pathogens: A Comprehensive Overview. Microorganisms 2024, 12, 1385. [Google Scholar] [CrossRef] [PubMed]
- Pankov, R.; Yamada, K.M. Fibronectin at a glance. J. Cell Sci. 2002, 115, 3861–3863. [Google Scholar] [CrossRef]
- Wu, Y.; Zhao, Z.; Deng, X.; Jia, J.; Yuan, G. Pregnancy zone protein, a potential research target in multiple diseases. Gene 2025, 935, 149013. [Google Scholar] [CrossRef]
- Danial, N.N.; Korsmeyer, S.J. Cell death: Critical control points. Cell 2004, 116, 205–219. [Google Scholar] [CrossRef]
- Curreli, S.; Wong, B.S.; Latinovic, O.; Konstantopoulos, K.; Stamatos, N.M. Class 3 semaphorins induce F-actin reorganization in human dendritic cells: Role in cell migration. J. Leukoc. Biol. 2016, 100, 1323–1334. [Google Scholar] [CrossRef]
- Palese, M.; Ferretti, G.; Perruolo, G.; Serafini, S.; Sirabella, R.; Marrone, V.; De Rosa, M.; Sarno, L.; Strina, I.; Matrone, C.; et al. Semaphorin 3A Increases in the Plasma of Women with Diminished Ovarian Reserve Who Respond Better to Controlled Ovarian Stimulation. Life 2024, 14, 358. [Google Scholar] [CrossRef] [PubMed] [PubMed Central]
- Riches, K.; Franklin, L.; Maqbool, A.; Peckham, M.; Adams, M.; Bond, J.; Warburton, P.; Feric, N.T.; Koschinsky, M.L.; O’Regan, D.J.; et al. Apolipoprotein(a) acts as a chemorepellent to human vascular smooth muscle cells via integrin αVβ3 and RhoA/ROCK-mediated mechanisms. Int. J. Biochem. Cell Biol. 2013, 45, 1776–1783. [Google Scholar] [CrossRef]
- Tirnauer, J.S.; Bierer, B.E. EB1 proteins regulate microtubule dynamics, cell polarity, and chromosome stability. J. Cell Biol. 2000, 149, 761–766. [Google Scholar] [CrossRef]
- Yin, Z.; Ren, J.; Guo, W. Sarcomeric protein isoform transitions in cardiac muscle: A journey to heart failure. Biochim. Biophys. Acta 2015, 852, 47–52. [Google Scholar] [CrossRef] [PubMed]
- van Rijn, A.; Paulis, L.; te Riet, J.; Vasaturo, A.; Reinieren-Beeren, I.; van der Schaaf, A.; Kuipers, A.J.; Schulte, L.P.; Jongbloets, B.C.; Pasterkamp, R.J.; et al. Semaphorin 7A Promotes Chemokine-Driven Dendritic Cell Migration. J. Immunol. 2016, 196, 459–468. [Google Scholar] [CrossRef]
- Messina, A.; Ferraris, N.; Wray, S.; Cagnoni, G.; Donohue, D.E.; Casoni, F.; Kramer, P.R.; Derijck, A.A.; Adolfs, Y.; Fasolo, A.; et al. Dysregulation of Semaphorin7A/β1-integrin signaling leads to defective GnRH-1 cell migration, abnormal gonadal development and altered fertility. Hum. Mol. Genet. 2011, 20, 4759–4774. [Google Scholar] [CrossRef]
- Way, G.; Morrice, N.; Smythe, C.; O’Sullivan, A.J. Purification and identification of secernin, a novel cytosolic protein that regulates exocytosis in mast cells. Mol. Biol. Cell 2002, 13, 3344–3354. [Google Scholar] [CrossRef][Green Version]
- Korpetinou, A.; Skandalis, S.S.; Labropoulou, V.T.; Smirlaki, G.; Noulas, A.; Karamanos, N.K.; Theocharis, A.D. Serglycin: At the crossroad of inflammation and malignancy. Front. Oncol. 2014, 13, 327. [Google Scholar] [CrossRef]
- Okun, S.A.; Lu, D.; Sew, K.; Subramaniam, A.; Lockwood, W.W. MET Activation in Lung Cancer and Response to Targeted Therapies. Cancers 2025, 17, 281. [Google Scholar] [CrossRef]
- Zou, X.; Tang, X.Y.; Qu, Z.Y.; Sun, Z.W.; Ji, C.F.; Li, Y.J.; Guo, S.D. Targeting the PDGF/PDGFR signaling pathway for cancer therapy: A review. Int. J. Biol. Macromol. 2022, 202, 539–557. [Google Scholar] [CrossRef]
- Schedlich, L.J.; Young, T.F.; Firth, S.M.; Baxter, R.C. Insulin-like growth factor-binding protein (IGFBP)-3 and IGFBP-5 share a common nuclear transport pathway in T47D human breast carcinoma cells. J. Biol. Chem. 1998, 273, 18347–18352. [Google Scholar] [CrossRef]
- Agathocleous, M.; Harris, W.A. Metabolism in physiological cell proliferation and differentiation. Trends Cell Biol. 2013, 23, 484–492. [Google Scholar] [CrossRef]
- Vignali, D.A.; Kuchroo, V.K. IL-12 family cytokines: Immunological playmakers. Nat. Immunol. 2012, 13, 722–728. [Google Scholar] [CrossRef]
- Chen, H.; Ge, X.; Li, C.; Zeng, J.; Wang, X. Structure and assembly of the human IL-12 signaling complex. Structure 2024, 32, 1640–1651.e5. [Google Scholar] [CrossRef] [PubMed]
- Hu, X.; Li, J.; Fu, M.; Zhao, X.; Wang, W. The JAK/STAT signaling pathway: From bench to clinic. Signal Transduct. Target. Ther. 2021, 26, 402. [Google Scholar] [CrossRef] [PubMed]
- Adachi, Y.; Yamamoto, K.; Okad, T.; Yoshida, H.; Harada, A.; Mori, K. ATF6 is a transcription factor specializing in the regulation of quality control proteins in the endoplasmic reticulum. Cell Struct. Funct. 2008, 33, 75–89. [Google Scholar] [CrossRef] [PubMed]
- Huang, N.; Yu, Y.; Qiao, J. Dual role for the unfolded protein response in the ovary: Adaption and apoptosis. Protein Cell 2017, 8, 14–24. [Google Scholar] [CrossRef]
- Mouzat, K.; Mercier, E.; Polge, A.; Evrard, A.; Baron, S.; Balducchi, J.P.; Brouillet, J.P.; Lumbroso, S.; Gris, J.C. A common polymorphism in NR1H2 (LXRbeta) is associated with preeclampsia. BMC Med. Genet. 2011, 12, 145. [Google Scholar] [CrossRef]
- Viennois, E.; Pommier, A.J.; Mouzat, K.; Oumeddour, A.; El Hajjaji, F.Z.; Dufour, J.; Caira, F.; Volle, D.H.; Baron, S.; Lobaccaro, J.M. Targeting liver X receptors in human health: Deadlock or promising trail? Expert Opin. Ther. Targets 2011, 15, 219–232. [Google Scholar] [CrossRef]
- Mesquita, F.P.; Lima, L.B.; da Silva, E.L.; Souza, P.F.N.; de Moraes, M.E.A.; Burbano, R.M.R.; Montenegro, R.C. A Review on Anaplastic Lymphoma Kinase (ALK) Rearrangements and Mutations: Implications for Gastric Carcinogenesis and Target Therapy. Curr. Protein Pept. Sci. 2024, 25, 539–552. [Google Scholar] [CrossRef]
- Guan, J.; Borenäs, M.; Xiong, J.; Lai, W.Y.; Palmer, R.H.; Hallberg, B. IGF1R Contributes to Cell Proliferation in ALK-Mutated Neuroblastoma with Preference for Activating the PI3K-AKT Signaling Pathway. Cancers 2023, 15, 4252. [Google Scholar] [CrossRef]
- Aspenström, P.; Ruusala, A.; Pacholsky, D. Taking Rho GTPases to the next level: The cellular functions of atypical Rho GTPases. Exp. Cell Res. 2007, 313, 3673–3679. [Google Scholar] [CrossRef]
- Ji, W.; Rivero, F. Atypical Rho GTPases of the RhoBTB Subfamily: Roles in Vesicle Trafficking and Tumorigenesis. Cells 2016, 5, 28. [Google Scholar] [CrossRef]
- Yazdani, U.; Terman, J.R. The semaphorins. Genome Biol. 2006, 7, 211. [Google Scholar] [CrossRef] [PubMed]
- Casarini, L.; Simoni, M. Recent advances in understanding gonadotropin signaling. Fac. Rev. 2021, 10, 41. [Google Scholar] [CrossRef] [PubMed]
- Lin, W.; Bernard, M.; Cao, D.; Myers, R.; Kerrigan, J.; Moyle, W. Follitropin receptors contain cryptic ligand binding sites. Mol. Cell. Endocrinol. 2007, 260, 83–92. [Google Scholar] [CrossRef][Green Version]
- Watson, L.N.; Mottershead, D.G.; Dunning, K.R.; Robker, R.L.; Gilchrist, R.B.; Russell, D.L. Heparan Sulfate Proteoglycans Regulate Responses to Oocyte Paracrine Signals in Ovarian Follicle Morphogenesis. Endocrinology 2012, 153, 4544–4555. [Google Scholar] [CrossRef]
- Colombe, S.; Houllier, L.; Fleurot, E.; Levallet, G.; Benhaïm, A.; Bonnamy, P.J.; Levallet, J. Syndecan 1 represses cell growth and FSH responsiveness in human granulosa cells. Reproduction 2017, 153, 797–808. [Google Scholar] [CrossRef]
- Elfenbein, A.; Simons, M. Syndecan-4 signaling at a glance. J. Cell Sci. 2013, 126, 3799–3804. [Google Scholar] [CrossRef]
- Tumova, S.; Woods, A.; Couchman, J.R. Heparan sulfate chains from glypican and syndecans bind the Hep II domain of fibronectin similarly despite minor structural differences. J. Biol. Chem. 2000, 275, 9410–9417. [Google Scholar] [CrossRef]
- Keller-Pinter, A.; Szabo, K.; Kocsis, T.; Deak, F.; Ocsovszki, I.; Zvara, A.; Puskas, L.; Szilak, L.; Dux, L. Syndecan-4 influences mammalian myoblast proliferation by modulating myostatin signalling and G1/S transition. FEBS Lett. 2018, 592, 3139–3151. [Google Scholar] [CrossRef]
- Ng, K.M.; Catalano, M.G.; Pinós, T.; Selva, D.M.; Avvakumov, G.V.; Munell, F.; Hammond, G.L. Evidence that fibulin family members contribute to the steroid-dependent extravascular sequestration of sex hormone-binding globulin. J. Biol. Chem. 2006, 281, 15853–15861. [Google Scholar] [CrossRef]
- Schvartz, I.; Seger, D.; Shaltiel, S. Vitronectin. Int. J. Biochem. Cell Biol. 1999, 31, 539–544. [Google Scholar] [CrossRef]
- Preissner, K.T.; Reuning, U. Vitronectin in vascular context: Facets of a multitalented matricellular protein. Semin. Thromb. Hemost. 2011, 37, 408–424. [Google Scholar] [CrossRef] [PubMed]
- Mayasundari, A.; Whittemore, N.A.; Serpersu, E.H.; Peterson, C.B. The solution structure of the N-terminal domain of human vitronectin: Proximal sites that regulate fibrinolysis and cell migration. J. Biol. Chem. 2004, 279, 29359–29366. [Google Scholar] [CrossRef] [PubMed]
- Matsushige, C.; Kitazumi, K.; Beaman, A.; Miyagi, M.; Tallquist, M.D.; Yamazaki, Y. RGD peptide promotes follicle growth through integrins αvβ3/αvβ5 in three-dimensional culture. Reproduction 2024, 169, e240151. [Google Scholar] [CrossRef] [PubMed]
- Finch, S.; Shoemark, A.; Dicker, A.J.; Keir, H.R.; Smith, A.; Ong, S.; Tan, B.; Choi, J.Y.; Fardon, T.C.; Cassidy, D.; et al. Pregnancy Zone Protein Is Associated with Airway Infection, Neutrophil Extracellular Trap Formation, and Disease Severity in Bronchiectasis. Am. J. Respir. Crit. Care Med. 2019, 200, 992–1001. [Google Scholar] [CrossRef]
- Löb, S.; Vattai, A.; Kuhn, C.; Mittelberger, J.; Herbert, S.L.; Wöckel, A.; Schmoeckel, E.; Mahner, S.; Jeschke, U. The Pregnancy Zone Protein (PZP) is significantly downregulated in the placenta of preeclampsia and HELLP syndrome patients. J. Reprod. Immunol. 2022, 153, 103663. [Google Scholar] [CrossRef]
- Lin, J.; Jiang, X.; Dong, M.; Liu, X.; Shen, Q.; Huang, Y.; Zhang, H.; Ye, R.; Zhou, H.; Yan, C.; et al. Hepatokine Pregnancy Zone Protein Governs the Diet-Induced Thermogenesis Through Activating Brown Adipose Tissue. Adv. Sci. 2021, 8, e2101991. [Google Scholar] [CrossRef]
- Yang, J.; Fang, W.; Wu, W.; Tian, Z.; Gao, R.; Yu, L.; Chen, D.; Weng, X.; Zhu, S.; Yang, C. A Novel Diagnostic Biomarker, PZP, for Detecting Colorectal Cancer in Type 2 Diabetes Mellitus Patients Identified by Serum-Based Mass Spectrometry. Front. Mol. Biosci. 2021, 8, 736272. [Google Scholar] [CrossRef]
- Skornicka, E.L.; Kiyatkina, N.; Weber, M.C.; Tykocinski, M.L.; Koo, P.H. Pregnancy zone protein is a carrier and modulator of placental protein-14 in T-cell growth and cytokine production. Cell. Immunol. 2004, 232, 144–156. [Google Scholar] [CrossRef]
- Chiabrando, G.A.; Sánchez, M.C.; Skornicka, E.L.; Koo, P.H. Low-density lipoprotein receptor-related protein mediates in PC12 cell cultures the inhibition of nerve growth factor-promoted neurite outgrowth by pregnancy zone protein and alpha2-macroglobulin. J. Neurosci. Res. 2002, 70, 57–64. [Google Scholar] [CrossRef]
- Yding Andersen, C.; Westergaard, L.G.; Teisner, B.; Byskov, A.G.; Ziebe, S.; Helledie, L.; Petersen, K.; Westergaard, J.G. Changes induced in serum protein profiles by ovarian stimulation during in-vitro fertilization--embryo transfer treatment: A comparison between conception and non-conception cycles. Hum. Reprod. 1992, 7, 585–591. [Google Scholar] [CrossRef]
- Okabe, A.; Hiramatsu, R.; Umehara, T.; Fujita, Y.; Shimada, M. The Expression and Roles of Semaphorin Type 3C in Granulosa Cells during the luteinization Process. J. Mamm. Ova Res. 2014, 31, 31–39. [Google Scholar] [CrossRef]
- Sriraman, V.; Sinha, M.; Richards, J. Progesterone Receptor-Induced Gene Expression in Primary Mouse Granulosa Cell Culture. Biol. Reprod. 2010, 82, 402–412. [Google Scholar] [CrossRef]
- Hakuno, N.; Koji, T.; Yano, T.; Kobayashi, N.; Tsutsumi, O.; Taketani, Y.; Nakane, P. Fas/APO-1/CD95 system as a mediator of granulosa cell apoptosis in ovarian follicle atresia. Endocrinology 1996, 5, 1938–1948. [Google Scholar] [CrossRef]
- Kimura, I.; Nakayama, Y.; Konishi, M.; Terasawa, K.; Ohta, M.; Itoh, N.; Fujimoto, M. Functions of MAPR (membrane-associated progesterone receptor) family members as heme/steroid-binding proteins. Curr. Protein Pept. Sci. 2012, 13, 687–696. [Google Scholar] [CrossRef]
- Song, Y.; Zhang, Y.; Pan, Y.; He, J.; Wang, Y.; Chen, W.; Guo, J.; Deng, H.; Xue, Y.; Fang, X.; et al. The microtubule end-binding affinity of EB1 is enhanced by a dimeric organization that is susceptible to phosphorylation. J. Cell Sci. 2020, 133, jcs241216. [Google Scholar] [CrossRef]
- Chen, Y.C.; Chang, H.M.; Cheng, J.C.; Tsai, H.D.; Wu, C.H.; Leung, P.C. Transforming growth factor-β1 up-regulates connexin43 expression in human granulosa cells. Hum. Reprod. 2015, 30, 2190–2201. [Google Scholar] [CrossRef]
- Casarella, S.; Ferla, F.; Di Francesco, D.; Canciani, E.; Rizzi, M.; Boccafoschi, F. Focal Adhesion’s Role in Cardiomyocytes Function: From Cardiomyogenesis to Mechanotransduction. Cells 2024, 13, 664. [Google Scholar] [CrossRef]
- Malla, N.; Berg, E.; Theocharis, A.D.; Svineng, G.; Uhlin-Hansen, L.; Winberg, J.O. “in vitro” reconstitution of complexes between pro-matrix metalloproteinase-9 and the proteoglycans serglycin and versican. FEBS J. 2013, 280, 2870–2887. [Google Scholar] [CrossRef]
- Skliris, A.; Labropoulou, V.T.; Papachristou, D.J.; Aletras, A.; Karamanos, N.K.; Theocharis, A.D. Cell-surface serglycin promotes adhesion of myeloma cells to collagen type I and affects the expression of matrix metalloproteinases. FEBS J. 2013, 280, 2342–2352. [Google Scholar] [CrossRef]
- Manou, D.; Golfinopoulou, M.A.; Alharbi, S.N.D.; Alghamdi, H.A.; Alzahrani, F.M.; Theocharis, A.D. The Expression of Serglycin Is Required for Active Transforming Growth Factor β Receptor I Tumorigenic Signaling in Glioblastoma Cells and Paracrine Activation of Stromal Fibroblasts via CXCR-2. Biomolecules 2024, 14, 461. [Google Scholar] [CrossRef]
- Tremblay, P.G.; Sirard, M.-A. Gene analysis of major signaling pathways regulated by gonadotropins in human ovarian Granulosa tumor cells (KGN). Biol. Reprod. 2020, 103, 583–598. [Google Scholar] [CrossRef]
- Assou, S.; Anahory, T.; Pantesco, V.; Le Carrour, T.; Pellestor, F.; Klein, B.; Reyftmann, L.; Dechaud, H.; De Vos, J.; Hamamah, S. The human cumulus-oocyte complex gene-expression profile. Hum. Reprod. 2006, 21, 1705–1719. [Google Scholar] [CrossRef]
- Regev, A.; Goldman, S.; Shalev, E. Semaphorin-4D (Sema-4D), the Plexin-B1 ligand, is involved in mouse ovary follicular development. Reprod. Biol. Endocrinol. 2007, 5, 12. [Google Scholar] [CrossRef]
- Chen, D.; Wu, C.; Wei, S.; Guo, Y.; Wu, M.; Zhou, S.; Fu, F.; Tang, W.; Xue, L.; Zhang, J.; et al. Semaphorin 4C regulates ovarian steroidogenesis through RHOA/ROCK1-mediated actin cytoskeleton rearrangement. Mol. Hum. Reprod. 2023, 29, gaad010. [Google Scholar] [CrossRef]
- Scott, G.A.; McClelland, L.A.; Fricke, A.F. Semaphorin 7a promotes spreading and dendricity in human melanocytes through beta1-integrins. J. Investig. Dermatol. 2008, 128, 151–161. [Google Scholar] [CrossRef]
- Scott, G.A.; McClelland, L.A.; Fricke, A.F.; Fender, A. Plexin C1, a receptor for semaphorin 7a, inactivates cofilin and is a potential tumor suppressor for melanoma progression. J. Investig. Dermatol. 2009, 129, 954–963. [Google Scholar] [CrossRef]
- Emery, A.; Dunning, K.R.; Dinh, D.T.; Akison, L.K.; Robker, R.L.; Russell, D.L. Dynamic regulation of semaphorin 7A and adhesion receptors in ovarian follicle remodeling and ovulation. Front. Cell Dev. Biol. 2023, 11, 1261038. [Google Scholar] [CrossRef]
- Jongbloets, B.C.; Ramakers, G.M.; Pasterkamp, R.J. Semaphorin7A and its receptors: Pleiotropic regulators of immune cell function, bone homeostasis, and neural development. Semin. Cell Dev. Biol. 2013, 24, 129–138. [Google Scholar] [CrossRef]
- Zhang, M.; Wang, H.; Jin, F. The role of semaphorin 7A and its receptor plexin C1 in the migration of NSCLC cells. RSC Adv. 2017, 7, 56280–56288. [Google Scholar] [CrossRef]
- Flynn, M.P.; Fiedler, S.; Karlsson, A.B.; Carr, D.W.; Maizels, E.T.; Hunzicker-Dunn, M. Dephosphorylation of MAP2D enhances its binding to vimentin in preovulatory ovarian granulosa cells. J. Cell Sci. 2016, 129, 2983–2996. [Google Scholar] [CrossRef]
- Sewer, M.B.; Li, D. Regulation of steroid hormone biosynthesis by the cytoskeleton. Lipids 2008, 43, 1109–1115. [Google Scholar] [CrossRef]
- Shen, W.J.; Zaidi, S.K.; Patel, S.; Cortez, Y.; Ueno, M.; Azhar, R.; Azhar, S.; Kraemer, F.B. Ablation of vimentin results in defective steroidogenesis. Endocrinology 2012, 153, 3249–3257. [Google Scholar] [CrossRef]
- Tersigni, C.; Maulucci, G.; Castellani, R.; Bianchetti, G.; Onori, M.; Franco, R.; Barbaro, G.; De Spirito, M.; Lanzone, A.; Scambia, G.; et al. Enoxaparin Increases D6 Receptor Expression and Restores Cytoskeleton Organization in Trophoblast Cells from Preeclampsia. Cells 2022, 11, 2036. [Google Scholar] [CrossRef]
- Alblas, J.; Ulfman, L.; Hordijk, P.; Koenderman, L. Activation of Rhoa and ROCK are essential for detachment of migrating leukocytes. Mol.-Biol. Cell 2001, 7, 2137–2145. [Google Scholar] [CrossRef]
- Nishi, Y.; Yanase, T.; Mu, Y.; Oba, K.; Ichino, I.; Saito, M.; Nomura, M.; Mukasa, C.; Okabe, T.; Goto, K.; et al. Establishment and characterization of a steroidogenic human granulosa-like tumor cell line, KGN, that expresses functional follicle-stimulating hormone receptor. Endocrinology 2001, 142, 437–445. [Google Scholar] [CrossRef]
- Hensen, K.; Pook, M.; Sikut, A.; Org, T.; Maimets, T.; Salumets, A.; Kurg, A. Utilising FGF2, IGF2 and FSH in serum-free protocol for long-term in vitro cultivation of primary human granulosa cells. Mol. Cell. Endocrinol. 2020, 15, 110816. [Google Scholar] [CrossRef]
- Kollmann, Z.; Bersinger, N.A.; McKinnon, B.D.; Schneider, S.; Mueller, M.D.; von Wolff, M. Anti-Müllerian hormone and progesterone levels produced by granulosa cells are higher when derived from natural cycle IVF than from conventional gonadotropin-stimulated IVF. Reprod. Biol. Endocrinol. 2015, 13, 21. [Google Scholar] [CrossRef][Green Version]
- Wiśniewski, J.R.; Zougman, A.; Nagaraj, N.; Mann, M. Universal Sample Preparation Method for Proteome Analysis. Nat. Methods 2009, 6, 359–362. [Google Scholar] [CrossRef]
- Navarro, P.; Tenzer, S. Label-Free Quantification in Ion Mobility–Enhanced Data-Independent Acquisition Proteomics. Nat. Protoc. 2016, 11, 795–812. [Google Scholar] [CrossRef]
- Bajaj, P.; Reddy, B., Jr.; Millet, L.; Wei, C.; Zorlutuna, P.; Bao, G.; Bashir, R. Patterning the differentiation of C2C12 skeletal myoblasts. Integr. Biol. 2011, 3, 897–909. [Google Scholar] [CrossRef]
- Hatem, D.; Serantoni, C.; Riente, A.; Abeltino, A.; De Giulio, M.M.; Teveroni, E.; Mancini, F.; Di Nicuolo, F.; De Spirito, M.; Maulucci, G. Comprehensive Analysis of Protein Polymerization Dynamics Using 2D Fast Fourier Transforms in Confocal Microscopy Images. Microsc. Microanal. 2025, under revision. [Google Scholar]




| (a) FSH | |||
| UP | DOWN | ||
| 2.462605 | Alpha-N-acetylglucosaminidase | −5.50561 | Endoplasmin |
| 1.752348 | Microfibril-associated glycoprotein | −4.37476 | Glucose-6-phosphate isomerase |
| 2.343508 | Laminin subunit beta-2 | −3.23422 | Talin-1 |
| 1.645163 | Gamma-glutamyl hydrolase | −2.7957 | Phosphoglucomutase-1 |
| 1.798968 | Apolipoprotein B-100 | −3.28275 | Rab GDP dissociation inhibitor beta |
| 2.606067 | CD81 antigen | −5.27955 | Elongation factor 1-alpha 1 |
| 1.694437 | Platelet-derived growth factor D | −4.19864 | Filamin-C |
| 1.65653 | Laminin subunit alpha-1 | −2.31899 | Protein S100-A11 |
| 2.022212 | Laminin subunit alpha-5 | −2.32629 | Thioredoxin reductase 1 |
| 2.619948 | Plasma serine protease inhibitor | −3.1384 | 14-3-3 protein theta |
| 1.563853 | Golgi membrane protein 1 | −2.98276 | Filamin-B |
| 2.426078 | Matrilin-2 | −1.56277 | Ribonuclease inhibitor |
| 2.406238 | Twisted gastrulation protein homolog 1 | −1.85338 | 60S ribosomal protein L10a |
| 1.552728 | Nidogen-1 | −2.00479 | Plastin-3 |
| 1.784398 | Pigment epithelium-derived factor | −2.98947 | L-lactate dehydrogenase B chain |
| 1.824181 | Prothrombin | −2.08653 | Neuropilin-2 |
| 1.998121 | Pleiotrophin | −2.60304 | Protein disulfide-isomerase |
| 1.537331 | Growth arrest-specific protein 6 | −4.62631 | Vinculin |
| 2.489509 | Hemicentin-1 | −3.09309 | Calreticulin |
| 2.567545 | Insulin-like growth factor-binding protein 4 | −1.90195 | Coactosin-like protein |
| 1.952312 | Collagen alpha-1(V) chain | −1.88261 | Heterogeneous nuclear ribonucleoproteins A2/B1 |
| 2.031291 | EGF-containing fibulin-like extracellular matrix protein 2 | −2.14715 | Phosphoglycerate mutase 1 |
| 1.808948 | CD109 antigen | −4.018 | Moesin |
| 2.017599 | CD59 glycoprotein | −2.65851 | Transgelin-2 |
| 1.713896 | Complement C1s subcomponent | −2.37848 | Ubiquitin carboxyl-terminal hydrolase isozyme L1 |
| 3.488902 | Lysyl oxidase homolog 1 | −1.73877 | Elongation factor 2 |
| 1.802008 | Isoform 6 of Agrin | −1.51905 | Di-N-acetylchitobiase |
| 1.88032 | Collagen alpha-1(XII) chain | −1.8288 | Endoplasmic reticulum chaperone BiP |
| 1.787403 | Complement factor H | −1.51655 | Phosphoglycerate kinase 1 |
| 1.951293 | Fibulin-2 | −2.03801 | Filamin-A |
| 1.871816 | Collagen alpha-2(V) chain | −3.03771 | Heat shock cognate 71 kDa protein |
| 1.548432 | Collagen alpha-1(IV) chain | −3.49252 | Alpha-actinin-1 |
| 1.932117 | Collagen alpha-1(III) chain | −1.5572 | Peroxiredoxin-1 |
| 2.011173 | Basement membrane-specific heparan sulfate proteoglycan core protein | −2.16268 | Pyruvate kinase PKM |
| −1.90567 | Profilin-1 | ||
| −1.76446 | Peptidyl-prolyl cis-trans isomerase A | ||
| −2.10461 | Cofilin-1 | ||
| −1.60232 | 14-3-3 protein zeta/delta | ||
| −2.30693 | 14-3-3 protein epsilon | ||
| −2.28949 | Fructose-bisphosphate aldolase A | ||
| −3.05139 | Alpha-enolase | ||
| −2.43163 | Galectin-1 | ||
| −2.50007 | Vimentin | ||
| −2.22575 | Keratin, type II cytoskeletal 1 | ||
| (b) hCG | |||
| UP | DOWN | ||
| 1.571257 | Coatomer subunit epsilon | −2.23692 | Actin-related protein 2 |
| 1.927359 | Alpha-N-acetylglucosaminidase | −1.60307 | Purine nucleoside phosphorylase |
| 1.89474 | Cation-independent mannose-6-phosphate receptor | −2.79295 | Destrin |
| 2.054181 | Peroxidasin homolog | −1.90296 | Zyxin |
| 1.580536 | Gamma-glutamyl hydrolase | −1.52848 | Puromycin-sensitive aminopeptidase |
| 3.314857 | Protein CutA | −1.90618 | Xaa-Pro dipeptidase |
| 2.227123 | Glia maturation factor beta | −2.78443 | Inter-alpha-trypsin inhibitor heavy chain H1 |
| 2.208065 | Apolipoprotein E | −2.08102 | Proliferating cell nuclear antigen |
| 2.532013 | Heat shock 70 kDa protein 4 | −3.82035 | Neuropilin-2 |
| 1.578419 | Collagen alpha-1(VIII) chain | −2.27668 | Protein disulfide-isomerase A4 |
| 1.601187 | Microtubule-associated protein 4 | −1.82228 | Cytochrome c |
| 2.059668 | Cell growth regulator with EF hand domain protein 1 | −1.74853 | Peroxiredoxin-6 |
| 3.221587 | Serine/threonine-protein phosphatase CPPED1 | −1.97661 | Target of Nesh-SH3 |
| 1.655928 | Matrilin-2 | −1.50756 | Adenylyl cyclase-associated protein 1 |
| 1.663284 | Beta-hexosaminidase subunit beta | −1.81288 | 60S ribosomal protein L12 |
| 1.599876 | Clathrin heavy chain 1 | −3.48137 | Di-N-acetylchitobiase |
| 2.113103 | Complement factor B | −3.81346 | Heat shock protein HSP 90-alpha |
| 2.010879 | Myosin-9 | −3.23123 | Plectin |
| 1.582737 | Prothrombin | −1.59051 | CD9 antigen |
| 1.606319 | Pigment epithelium-derived factor | −1.63406 | Keratin, type I cytoskeletal 18 |
| 1.586922 | Hemicentin-1 | −2.15751 | Endoplasmin |
| 3.040665 | DNA damage-binding protein 1 | −2.51708 | Stathmin |
| 3.919236 | Fatty acid synthase | −1.55216 | Isoform 3 of Tropomyosin alpha-1 chain |
| 3.001855 | Keratin, type II cytoskeletal 2 epidermal | −2.46508 | Vinculin |
| 1.590041 | Hemopexin | −1.7867 | Alpha-actinin-1 |
| −2.59979 | Tubulin beta chain | ||
| −2.55098 | Keratin, type II cytoskeletal 1 | ||
| (c) FSH/hCG | |||
| UP | DOWN | ||
| 1.785251 | Alpha-N-acetylglucosaminidase | −2.2124 | Secernin-1 |
| 1.873705 | F-actin-capping protein subunit alpha-2 | −2.79808 | Xaa-Pro dipeptidase |
| 3.283473 | Protein CutA | −3.22648 | Inter-alpha-trypsin inhibitor heavy chain H1 |
| 1.913249 | Heat shock 70 kDa protein 4 | −2.36545 | Protein FAM3C |
| 2.007756 | Cytosolic non-specific dipeptidase | −1.99903 | Adenosylhomocysteinase |
| 1.661596 | 1,4-alpha-glucan-branching enzyme | −4.44478 | Neuropilin-2 |
| 2.652092 | Peroxidasin homolog | −1.82006 | Zyxin |
| 2.316264 | Apolipoprotein B-100 | −2.95341 | Protein S100-A16 |
| 1.710004 | Receptor of activated protein C kinase 1 | −1.85672 | Vitamin K-dependent protein S |
| 2.01397 | Twisted gastrulation protein homolog 1 | −1.7749 | F-actin-capping protein subunit beta |
| 1.562129 | Semaphorin-7A | −1.88796 | Proliferating cell nuclear antigen |
| 1.994896 | Clathrin heavy chain 1 | −4.29404 | T-complex protein 1 subunit zeta |
| 3.373673 | Gamma-glutamyl hydrolase | −2.26462 | Target of Nesh-SH3 |
| 1.555267 | Integrin beta-1 | −1.67984 | Nucleolin |
| 2.400909 | Complement factor B | −1.5896 | Transforming growth factor-beta |
| 1.849335 | Pigment epithelium-derived factor | −1.65088 | Keratin, type I cytoskeletal 18 |
| 2.055622 | Prothrombin | −3.27354 | Heat shock protein HSP 90-alpha |
| 4.180675 | Fatty acid synthase | −2.76699 | Plectin |
| 1.51762 | Afamin | −1.74094 | Glypican-1 |
| 1.886488 | Nucleobindin-1 | −2.35994 | Endoplasmin |
| 2.397546 | Gamma-enolase | −2.17844 | Serglycin |
| 2.673931 | Malate dehydrogenase | −2.99955 | Stathmin |
| 3.685358 | Keratin, type II cytoskeletal 2 epidermal | −1.80893 | Complement C1r subcomponent |
| 2.168184 | Hemopexin | −2.08319 | Vinculin |
| −2.8778 | Tubulin beta chain | ||
| (a) | |||||
| Pathway Identifier | Pathway Name | Entities Found | Entities Total | Entities pValue | Entities FDR |
| R-HSA-1474244 | Extracellular matrix organization | 14 | 300 | 4.98 × 10−14 | 7.23 × 10−12 |
| R-HSA-3000171 | Non-integrin membrane-ECM interactions | 8 | 59 | 7.12 × 10−12 | 5.12 × 10−10 |
| R-HSA-3000178 | ECM proteoglycans | 8 | 76 | 5.21 × 10−11 | 2.50 × 10−09 |
| R-HSA-3000157 | Laminin interactions | 6 | 30 | 3.74 × 10−10 | 1.08 × 10−08 |
| R-HSA-8874081 | MET activates PTK2 signaling | 6 | 30 | 3.74 × 10−10 | 1.08 × 10−08 |
| R-HSA-8875878 | MET promotes cell motility | 6 | 41 | 2.38 × 10−09 | 5.71 × 10−08 |
| R-HSA-1474228 | Degradation of the extracellular matrix | 8 | 140 | 6.08 × 10−09 | 1.22 × 10−07 |
| R-HSA-2022090 | Assembly of collagen fibrils and other multimeric structures | 6 | 61 | 2.48 × 10−08 | 4.46 × 10−07 |
| R-HSA-6806834 | Signaling by MET | 6 | 80 | 1.21 × 10−07 | 1.94 × 10−06 |
| R-HSA-8948216 | Collagen chain trimerization | 5 | 44 | 1.97 × 10−07 | 2.76 × 10−06 |
| R-HSA-1474290 | Collagen formation | 6 | 90 | 2.41 × 10−07 | 3.13 × 10−06 |
| R-HSA-186797 | Signaling by PDGF | 5 | 60 | 9.00 × 10−07 | 1.08 × 10−05 |
| R-HSA-1442490 | Collagen degradation | 5 | 64 | 1.23 × 10−06 | 1.36 × 10−05 |
| R-HSA-381426 | Regulation of Insulin-like Growth Factor (IGF) transport and uptake by Insulin-like Growth Factor Binding Proteins (IGFBPs) | 6 | 124 | 1.53 × 10−06 | 1.39 × 10−05 |
| R-HSA-1650814 | Collagen biosynthesis and modifying enzymes | 5 | 67 | 1.54 × 10−06 | 1.39 × 10−05 |
| (b) | |||||
| Pathway Identifier | Pathway Name | Entities Found | Entities Total | Entities pValue | Entities FDR |
| R-HSA-114608 | Platelet degranulation | 10 | 128 | 9.37 × 10−11 | 2.14 × 10−08 |
| R-HSA-76005 | Response to elevated platelet cytosolic Ca2+ | 10 | 133 | 1.35 × 10−10 | 2.14 × 10−08 |
| R-HSA-6798695 | Neutrophil degranulation | 14 | 478 | 3.73 × 10−09 | 3.92 × 10−07 |
| R-HSA-76002 | Platelet activation, signaling and aggregation | 11 | 265 | 7.06 × 10−09 | 5.58 × 10−07 |
| R-HSA-70171 | Glycolysis | 7 | 80 | 3.62 × 10−08 | 2.28 × 10−06 |
| R-HSA-168256 | Immune System | 25 | 2188 | 1.38 × 10−07 | 7.17 × 10−06 |
| R-HSA-70326 | Glucose metabolism | 7 | 100 | 1.62 × 10−07 | 7.30 × 10−06 |
| R-HSA-70263 | Gluconeogenesis | 5 | 35 | 3.42 × 10−07 | 1.33 × 10−05 |
| R-HSA-9020591 | Interleukin-12 signaling | 5 | 46 | 1.30 × 10−06 | 4.54 × 10−05 |
| R-HSA-5628897 | TP53 Regulates Metabolic Genes | 6 | 88 | 1.55 × 10−06 | 4.80 × 10−05 |
| R-HSA-447115 | Interleukin-12 family signaling | 5 | 56 | 3.36 × 10−06 | 9.42 × 10−05 |
| R-HSA-381183 | ATF6 (ATF6-alpha) activates chaperone genes | 3 | 10 | 1.00 × 10−05 | 2.50 × 10−04 |
| R-HSA-168249 | Innate Immune System | 16 | 1197 | 1.04 × 10−05 | 2.50 × 10−04 |
| R-HSA-8950505 | Gene and protein expression by JAK-STAT signaling after Interleukin-12 stimulation | 4 | 37 | 1.64 × 10−05 | 3.61 × 10−04 |
| R-HSA-381033 | ATF6 (ATF6-alpha) activates chaperones | 3 | 12 | 1.72 × 10−05 | 3.62 × 10−04 |
| (a) | |||||
| Pathway Identifier | Pathway Name | Entities Found | Entities Total | Entities pValue | Entities FDR |
| R-HSA-199992 | trans-Golgi Network Vesicle Budding | 3 | 74 | 6.01 × 10−04 | 9.61 × 10−02 |
| R-HSA-5653656 | Vesicle-mediated transport | 7 | 762 | 1.13 × 10−03 | 9.61 × 10−02 |
| R-HSA-3656248 | Defective HEXB causes GM2G2 | 1 | 1 | 2.23 × 10−03 | 9.61 × 10−02 |
| R-HSA-2206282 | MPS IIIB - Sanfilippo syndrome B | 1 | 1 | 2.23 × 10−03 | 9.61 × 10−02 |
| R-HSA-432720 | Lysosome Vesicle Biogenesis | 2 | 37 | 3.13 × 10−03 | 9.61 × 10−02 |
| R-HSA-8964043 | Plasma lipoprotein clearance | 2 | 37 | 3.13 × 10−03 | 9.61 × 10−02 |
| R-HSA-9024446 | NR1H2 and NR1H3-mediated signaling | 2 | 48 | 5.19 × 10−03 | 9.61 × 10−02 |
| R-HSA-9672391 | Defective F8 cleavage by thrombin | 1 | 3 | 6.69 × 10−03 | 9.61 × 10−02 |
| R-HSA-9657688 | Defective factor XII causes hereditary angioedema | 1 | 3 | 6.69 × 10−03 | 9.61 × 10−02 |
| R-HSA-432722 | Golgi Associated Vesicle Biogenesis | 2 | 56 | 6.99 × 10−03 | 9.61 × 10−02 |
| R-HSA-9725370 | Signaling by ALK fusions and activated point mutants | 2 | 57 | 7.23 × 10−03 | 9.61 × 10−02 |
| R-HSA-9700206 | Signaling by ALK in cancer | 2 | 57 | 7.23 × 10−03 | 9.61 × 10−02 |
| R-HSA-2022090 | Assembly of collagen fibrils and other multimeric structures | 2 | 61 | 8.23 × 10−03 | 9.61 × 10−02 |
| R-HSA-8964026 | Chylomicron clearance | 1 | 5 | 1.11 × 10−02 | 9.61 × 10−02 |
| R-HSA-173736 | Alternative complement activation | 1 | 5 | 1.11 × 10−02 | 9.61 × 10−02 |
| (b) | |||||
| Pathway Identifier | Pathway Name | Entities Found | Entities Total | Entities pValue | Entities FDR |
| R-HSA-6798695 | Neutrophil degranulation | 8 | 478 | 8.98 × 10−06 | 2.75 × 10−03 |
| R-HSA-5336415 | Uptake and function of diphtheria toxin | 2 | 7 | 1.26 × 10−04 | 1.85 × 10−02 |
| R-HSA-114608 | Platelet degranulation | 4 | 128 | 2.11 × 10−04 | 1.85 × 10−02 |
| R-HSA-76005 | Response to elevated platelet cytosolic Ca2+ | 4 | 133 | 2.44 × 10−04 | 1.85 × 10−02 |
| R-HSA-168249 | Innate Immune System | 9 | 1197 | 1.08 × 10−03 | 6.58 × 10−02 |
| R-HSA-9013418 | RHOBTB2 GTPase cycle | 2 | 23 | 1.33 × 10−03 | 6.78 × 10−02 |
| R-HSA-9735786 | Nucleotide catabolism defects | 1 | 1 | 2.32 × 10−03 | 8.48 × 10−02 |
| R-HSA-9735763 | Defective PNP disrupts phosphorolysis of (deoxy)guanosine and (deoxy)inosine | 1 | 1 | 2.32 × 10−03 | 8.48 × 10−02 |
| R-HSA-9706574 | RHOBTB GTPase Cycle | 2 | 35 | 3.03 × 10−03 | 8.48 × 10−02 |
| R-HSA-76002 | Platelet activation, signaling and aggregation | 4 | 265 | 3.12 × 10−03 | 8.48 × 10−02 |
| R-HSA-3299685 | Detoxification of Reactive Oxygen Species | 2 | 39 | 3.74 × 10−03 | 8.48 × 10−02 |
| R-HSA-5339562 | Uptake and actions of bacterial toxins | 2 | 48 | 5.59 × 10−03 | 8.48 × 10−02 |
| R-HSA-422475 | Axon guidance | 5 | 558 | 8.49 × 10−03 | 8.48 × 10−02 |
| R-HSA-5218859 | Regulated Necrosis | 2 | 62 | 9.14 × 10−03 | 8.48 × 10−02 |
| R-HSA-9665230 | Drug resistance in ERBB2 KD mutants | 1 | 4 | 9.25 × 10−03 | 8.48 × 10−02 |
| (a) | |||||
| Pathway Identifier | Pathway Name | Entities Found | Entities Total | Entities pValue | Entities FDR |
| R-HSA-8964038 | LDL clearance | 2 | 19 | 7.82 × 10−04 | 6.95 × 10−02 |
| R-HSA-416700 | Other semaphorin interactions | 2 | 19 | 7.82 × 10−04 | 6.95 × 10−02 |
| R-HSA-2206282 | MPS IIIB - Sanfilippo syndrome B | 1 | 1 | 2.15 × 10−03 | 6.95 × 10−02 |
| R-HSA-381426 | Regulation of Insulin-like Growth Factor (IGF) transport and uptake by Insulin-like Growth Factor Binding Proteins (IGFBPs) | 3 | 124 | 2.34 × 10−03 | 6.95 × 10−02 |
| R-HSA-5663084 | Diseases of carbohydrate metabolism | 2 | 34 | 2.45 × 10−03 | 6.95 × 10−02 |
| R-HSA-70263 | Gluconeogenesis | 2 | 35 | 2.60 × 10−03 | 6.95 × 10−02 |
| R-HSA-2132295 | MHC class II antigen presentation | 3 | 130 | 2.68 × 10−03 | 6.95 × 10−02 |
| R-HSA-8964043 | Plasma lipoprotein clearance | 2 | 37 | 2.90 × 10−03 | 6.95 × 10−02 |
| R-HSA-432720 | Lysosome Vesicle Biogenesis | 2 | 37 | 2.90 × 10−03 | 6.95 × 10−02 |
| R-HSA-71387 | Metabolism of carbohydrates | 4 | 302 | 3.72 × 10−03 | 7.82 × 10−02 |
| R-HSA-3878781 | Glycogen storage disease type IV (GBE1) | 1 | 3 | 6.43 × 10−03 | 8.84 × 10−02 |
| R-HSA-9672391 | Defective F8 cleavage by thrombin | 1 | 3 | 6.43 × 10−03 | 8.84 × 10−02 |
| R-HSA-9657688 | Defective factor XII causes hereditary angioedema | 1 | 3 | 6.43 × 10−03 | 8.84 × 10−02 |
| R-HSA-373755 | Semaphorin interactions | 2 | 64 | 8.36 × 10−03 | 8.84 × 10−02 |
| R-HSA-3000497 | Scavenging by Class H Receptors | 1 | 4 | 8.57 × 10−03 | 8.84 × 10−02 |
| (b) | |||||
| Pathway Identifier | Pathway Name | Entities Found | Entities Total | Entities pValue | Entities FDR |
| R-HSA-114608 | Platelet degranulation | 4 | 128 | 1.55 × 10−04 | 2.70 × 10−02 |
| R-HSA-76005 | Response to elevated platelet cytosolic Ca2+ | 4 | 133 | 1.79 × 10−04 | 2.70 × 10−02 |
| R-HSA-9013418 | RHOBTB2 GTPase cycle | 2 | 23 | 1.14 × 10−03 | 9.05 × 10−02 |
| R-HSA-5578997 | Defective AHCY causes HMAHCHD | 1 | 1 | 2.15 × 10−03 | 9.05 × 10−02 |
| R-HSA-76002 | Platelet activation, signaling and aggregation | 4 | 265 | 2.33 × 10−03 | 9.05 × 10−02 |
| R-HSA-9706574 | RHOBTB GTPase Cycle | 2 | 35 | 2.60 × 10−03 | 9.05 × 10−02 |
| R-HSA-109582 | Hemostasis | 6 | 726 | 3.74 × 10−03 | 9.05 × 10−02 |
| R-HSA-3371497 | HSP90 chaperone cycle for steroid hormone receptors (SHR) in the presence of ligand | 2 | 57 | 6.69 × 10−03 | 9.05 × 10−02 |
| R-HSA-9665230 | Drug resistance in ERBB2 KD mutants | 1 | 4 | 8.57 × 10−03 | 9.05 × 10−02 |
| R-HSA-9652282 | Drug-mediated inhibition of ERBB2 signaling | 1 | 4 | 8.57 × 10−03 | 9.05 × 10−02 |
| R-HSA-9665233 | Resistance of ERBB2 KD mutants to trastuzumab | 1 | 4 | 8.57 × 10−03 | 9.05 × 10−02 |
| R-HSA-9665737 | Drug resistance in ERBB2 TMD/JMD mutants | 1 | 4 | 8.57 × 10−03 | 9.05 × 10−02 |
| R-HSA-9665244 | Resistance of ERBB2 KD mutants to sapitinib | 1 | 4 | 8.57 × 10−03 | 9.05 × 10−02 |
| R-HSA-9665250 | Resistance of ERBB2 KD mutants to AEE788 | 1 | 4 | 8.57 × 10−03 | 9.05 × 10−02 |
| R-HSA-9665249 | Resistance of ERBB2 KD mutants to afatinib | 1 | 4 | 8.57 × 10−03 | 9.05 × 10−02 |
Disclaimer/Publisher’s Note: The statements, opinions and data contained in all publications are solely those of the individual author(s) and contributor(s) and not of MDPI and/or the editor(s). MDPI and/or the editor(s) disclaim responsibility for any injury to people or property resulting from any ideas, methods, instructions or products referred to in the content. |
© 2025 by the authors. Licensee MDPI, Basel, Switzerland. This article is an open access article distributed under the terms and conditions of the Creative Commons Attribution (CC BY) license (https://creativecommons.org/licenses/by/4.0/).
Share and Cite
Mancini, F.; Teveroni, E.; Cicchinelli, M.; Iavarone, F.; Astorri, A.L.; Maulucci, G.; Serantoni, C.; Hatem, D.; Gallo, D.; Di Nardo, C.; et al. Secretory Profile Analysis of Human Granulosa Cell Line Following Gonadotropin Stimulation. Int. J. Mol. Sci. 2025, 26, 4108. https://doi.org/10.3390/ijms26094108
Mancini F, Teveroni E, Cicchinelli M, Iavarone F, Astorri AL, Maulucci G, Serantoni C, Hatem D, Gallo D, Di Nardo C, et al. Secretory Profile Analysis of Human Granulosa Cell Line Following Gonadotropin Stimulation. International Journal of Molecular Sciences. 2025; 26(9):4108. https://doi.org/10.3390/ijms26094108
Chicago/Turabian StyleMancini, Francesca, Emanuela Teveroni, Michela Cicchinelli, Federica Iavarone, Anna Laura Astorri, Giuseppe Maulucci, Cassandra Serantoni, Duaa Hatem, Daniela Gallo, Carla Di Nardo, and et al. 2025. "Secretory Profile Analysis of Human Granulosa Cell Line Following Gonadotropin Stimulation" International Journal of Molecular Sciences 26, no. 9: 4108. https://doi.org/10.3390/ijms26094108
APA StyleMancini, F., Teveroni, E., Cicchinelli, M., Iavarone, F., Astorri, A. L., Maulucci, G., Serantoni, C., Hatem, D., Gallo, D., Di Nardo, C., Urbani, A., Pontecorvi, A., Milardi, D., & Di Nicuolo, F. (2025). Secretory Profile Analysis of Human Granulosa Cell Line Following Gonadotropin Stimulation. International Journal of Molecular Sciences, 26(9), 4108. https://doi.org/10.3390/ijms26094108

