Single-Cell RNA Sequencing of Baseline Immune Profiles After Third Vaccination Associated with Subsequent SARS-CoV-2 Infection in Naïve Individuals
Abstract
1. Introduction
2. Results
2.1. Subjects Characteristics
2.2. SARS-CoV-2–Specific Surrogate Humoral and Cellular Immune Responses
2.3. Comparison of Gene Expression and Distribution of Total Immune Cells
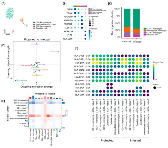
2.4. Comparison of Single-Cell Transcriptional Characteristics of T/NK and Myeloid Subsets
2.5. Comparison of Single-Cell Transcriptional Characteristics of B Cells
3. Discussion
4. Materials and Methods
4.1. Study Design and Subjects
4.2. Assays for SARS-CoV-2-Specific Humoral and Cellular Immune Responses
4.3. Preparation of Single-Cell Suspensions for scRNA-Seq
4.4. Single-Cell RNA Sequencing
4.5. Statistical Analysis
5. Conclusions
Supplementary Materials
Author Contributions
Funding
Institutional Review Board Statement
Informed Consent Statement
Data Availability Statement
Conflicts of Interest
References
- Moghadas, S.M.; Vilches, T.N.; Zhang, K.; Wells, C.R.; Shoukat, A.; Singer, B.H.; Meyers, L.A.; Neuzil, K.M.; Langley, J.M.; Fitzpatrick, M.C.; et al. The Impact of Vaccination on Coronavirus Disease 2019 (COVID-19) Outbreaks in the United States. Clin. Infect. Dis. 2021, 73, 2257–2264. [Google Scholar] [CrossRef]
- Lam, I.C.H.; Zhang, R.; Man, K.K.C.; Wong, C.K.H.; Chui, C.S.L.; Lai, F.T.T.; Li, X.; Chan, E.W.Y.; Lau, C.S.; Wong, I.C.K.; et al. Persistence in risk and effect of COVID-19 vaccination on long-term health consequences after SARS-CoV-2 infection. Nat. Commun. 2024, 15, 1716. [Google Scholar] [CrossRef]
- Lau, J.J.; Cheng, S.M.S.; Leung, K.; Lee, C.K.; Hachim, A.; Tsang, L.C.H.; Yam, K.W.H.; Chaothai, S.; Kwan, K.K.H.; Chai, Z.Y.H.; et al. Real-world COVID-19 vaccine effectiveness against the Omicron BA.2 variant in a SARS-CoV-2 infection-naive population. Nat. Med. 2023, 29, 348–357. [Google Scholar] [CrossRef]
- Laverdure, S.; Kazadi, D.; Kone, K.; Callier, V.; Dabitao, D.; Dennis, D.; Haidara, M.C.; Hunsberger, S.; Mbaya, O.T.; Ridzon, R.; et al. SARS-CoV-2 seroprevalence in vaccine-naive participants from the Democratic Republic of Congo, Guinea, Liberia, and Mali. Int. J. Infect. Dis. 2024, 142, 106985. [Google Scholar] [CrossRef]
- Kang, H.; Jung, J.; Ko, G.Y.; Lee, J.; Oh, E.J. Evaluation of Long-Term Adaptive Immune Responses Specific to SARS-CoV-2: Effect of Various Vaccination and Omicron Exposure. Vaccines 2024, 12, 301. [Google Scholar] [CrossRef]
- Park, A.K.; Kim, I.H.; Lee, C.Y.; Kim, J.A.; Lee, H.; Kim, H.M.; Lee, N.J.; Woo, S.; Lee, J.; Rhee, J.; et al. Rapid Emergence of the Omicron Variant of Severe Acute Respiratory Syndrome Coronavirus 2 in Korea. Ann. Lab. Med. 2023, 43, 211–213. [Google Scholar] [CrossRef]
- Tian, Y.; Carpp, L.N.; Miller, H.E.R.; Zager, M.; Newell, E.W.; Gottardo, R. Single-cell immunology of SARS-CoV-2 infection. Nat. Biotechnol. 2022, 40, 30–41. [Google Scholar] [CrossRef]
- Liu, W.; Jia, J.; Dai, Y.; Chen, W.; Pei, G.; Yan, Q.; Zhao, Z. Delineating COVID-19 immunological features using single-cell RNA sequencing. Innovation 2022, 3, 100289. [Google Scholar] [CrossRef]
- Qi, F.; Cao, Y.; Zhang, S.; Zhang, Z. Single-cell analysis of the adaptive immune response to SARS-CoV-2 infection and vaccination. Front. Immunol. 2022, 13, 964976. [Google Scholar] [CrossRef]
- Wilk, A.J.; Rustagi, A.; Zhao, N.Q.; Roque, J.; Martinez-Colon, G.J.; McKechnie, J.L.; Ivison, G.T.; Ranganath, T.; Vergara, R.; Hollis, T.; et al. A single-cell atlas of the peripheral immune response in patients with severe COVID-19. Nat. Med. 2020, 26, 1070–1076. [Google Scholar] [CrossRef]
- Saichi, M.; Ladjemi, M.Z.; Korniotis, S.; Rousseau, C.; Ait Hamou, Z.; Massenet-Regad, L.; Amblard, E.; Noel, F.; Marie, Y.; Bouteiller, D.; et al. Single-cell RNA sequencing of blood antigen-presenting cells in severe COVID-19 reveals multi-process defects in antiviral immunity. Nat. Cell Biol. 2021, 23, 538–551. [Google Scholar] [CrossRef]
- Li, X.; Garg, M.; Jia, T.; Liao, Q.; Yuan, L.; Li, M.; Wu, Z.; Wu, W.; Bi, Y.; George, N.; et al. Single-Cell Analysis Reveals the Immune Characteristics of Myeloid Cells and Memory T Cells in Recovered COVID-19 Patients With Different Severities. Front. Immunol. 2021, 12, 781432. [Google Scholar] [CrossRef]
- Kramer, K.J.; Wilfong, E.M.; Voss, K.; Barone, S.M.; Shiakolas, A.R.; Raju, N.; Roe, C.E.; Suryadevara, N.; Walker, L.M.; Wall, S.C.; et al. Single-cell profiling of the antigen-specific response to BNT162b2 SARS-CoV-2 RNA vaccine. Nat. Commun. 2022, 13, 3466. [Google Scholar] [CrossRef]
- Wang, Y.; Wang, X.; Luu, L.D.W.; Li, J.; Cui, X.; Yao, H.; Chen, S.; Fu, J.; Wang, L.; Wang, C.; et al. Single-cell transcriptomic atlas reveals distinct immunological responses between COVID-19 vaccine and natural SARS-CoV-2 infection. J. Med. Virol. 2022, 94, 5304–5324. [Google Scholar] [CrossRef]
- Chen, Y.J.; Cheng, P.L.; Huang, W.N.; Chen, H.H.; Chen, H.W.; Chen, J.P.; Lin, C.T.; Tang, K.T.; Hung, W.T.; Hsieh, T.Y.; et al. Single-cell RNA sequencing to decipher the immunogenicity of ChAdOx1 nCoV-19/AZD1222 and mRNA-1273 vaccines in patients with autoimmune rheumatic diseases. Front. Immunol. 2022, 13, 920865. [Google Scholar] [CrossRef]
- Wiedermann, U.; Garner-Spitzer, E.; Wagner, A. Primary vaccine failure to routine vaccines: Why and what to do? Hum. Vaccin. Immunother. 2016, 12, 239–243. [Google Scholar] [CrossRef]
- Zhao, M.; Wang, C.; Li, P.; Sun, T.; Wang, J.; Zhang, S.; Ma, Q.; Ma, F.; Shi, W.; Shi, M.; et al. Single-cell RNA sequencing reveals the transcriptomic characteristics of peripheral blood mononuclear cells in hepatitis B vaccine non-responders. Front. Immunol. 2023, 14, 1091237. [Google Scholar] [CrossRef]
- Basso, P.; Negro, C.; Cegolon, L.; Larese Filon, F. Risk of Vaccine Breakthrough SARS-CoV-2 Infection and Associated Factors in Healthcare Workers of Trieste Teaching Hospitals (North-Eastern Italy). Viruses 2022, 14, 336. [Google Scholar] [CrossRef]
- Yamal, J.M.; Appana, S.; Wang, M.; Leon-Novelo, L.; Bakota, E.; Ye, Y.; Sharma, S.; Morrison, A.C.; Marko, D.; Linder, S.H.; et al. Trends and Correlates of Breakthrough Infections With SARS-CoV-2. Front. Public Health 2022, 10, 856532. [Google Scholar] [CrossRef]
- Yi, S.; Choe, Y.J.; Kim, J.; Kim, Y.Y.; Kim, R.K.; Jang, E.J.; Lim, D.S.; Byeon, H.R.; Lee, S.; Park, E.; et al. SARS-CoV-2 Breakthrough Infections after introduction of 4 COVID-19 Vaccines, South Korea, 2021. Emerg. Infect. Dis. 2022, 28, 753–756. [Google Scholar] [CrossRef]
- Tan, S.T.; Kwan, A.T.; Rodriguez-Barraquer, I.; Singer, B.J.; Park, H.J.; Lewnard, J.A.; Sears, D.; Lo, N.C. Infectiousness of SARS-CoV-2 breakthrough infections and reinfections during the Omicron wave. Nat. Med. 2023, 29, 358–365. [Google Scholar] [CrossRef]
- Luczkowiak, J.; Rivas, G.; Labiod, N.; Lasala, F.; Rolo, M.; Lora-Tamayo, J.; Mancheno-Losa, M.; Rial-Crestelo, D.; Perez-Rivilla, A.; Folgueira, M.D.; et al. Cross neutralization of SARS-CoV-2 omicron subvariants after repeated doses of COVID-19 mRNA vaccines. J. Med. Virol. 2023, 95, e28268. [Google Scholar] [CrossRef]
- Regev-Yochay, G.; Gonen, T.; Gilboa, M.; Mandelboim, M.; Indenbaum, V.; Amit, S.; Meltzer, L.; Asraf, K.; Cohen, C.; Fluss, R.; et al. Efficacy of a Fourth Dose of Covid-19 mRNA Vaccine against Omicron. N. Engl. J. Med. 2022, 386, 1377–1380. [Google Scholar] [CrossRef]
- Cuapio, A.; Boulouis, C.; Filipovic, I.; Wullimann, D.; Kammann, T.; Parrot, T.; Chen, P.; Akber, M.; Gao, Y.; Hammer, Q.; et al. NK cell frequencies, function and correlates to vaccine outcome in BNT162b2 mRNA anti-SARS-CoV-2 vaccinated healthy and immunocompromised individuals. Mol. Med. 2022, 28, 20. [Google Scholar] [CrossRef]
- Oberhardt, V.; Luxenburger, H.; Kemming, J.; Schulien, I.; Ciminski, K.; Giese, S.; Csernalabics, B.; Lang-Meli, J.; Janowska, I.; Staniek, J.; et al. Rapid and stable mobilization of CD8(+) T cells by SARS-CoV-2 mRNA vaccine. Nature 2021, 597, 268–273. [Google Scholar] [CrossRef]
- Zhang, B.; Upadhyay, R.; Hao, Y.; Samanovic, M.I.; Herati, R.S.; Blair, J.D.; Axelrad, J.; Mulligan, M.J.; Littman, D.R.; Satija, R. Multimodal single-cell datasets characterize antigen-specific CD8(+) T cells across SARS-CoV-2 vaccination and infection. Nat. Immunol. 2023, 24, 1725–1734. [Google Scholar] [CrossRef]
- Jost, S.; Lucar, O.; Lee, E.; Yoder, T.; Kroll, K.; Sugawara, S.; Smith, S.; Jones, R.; Tweet, G.; Werner, A.; et al. Antigen-specific memory NK cell responses against HIV and influenza use the NKG2/HLA-E axis. Sci. Immunol. 2023, 8, eadi3974. [Google Scholar] [CrossRef]
- Reeves, R.K.; Li, H.; Jost, S.; Blass, E.; Li, H.; Schafer, J.L.; Varner, V.; Manickam, C.; Eslamizar, L.; Altfeld, M.; et al. Antigen-specific NK cell memory in rhesus macaques. Nat. Immunol. 2015, 16, 927–932. [Google Scholar] [CrossRef]
- Cox, A.; Cevik, H.; Feldman, H.A.; Canaday, L.M.; Lakes, N.; Waggoner, S.N. Targeting natural killer cells to enhance vaccine responses. Trends Pharmacol. Sci. 2021, 42, 789–801. [Google Scholar] [CrossRef]
- Cerwenka, A.; Lanier, L.L. Natural killer cell memory in infection, inflammation and cancer. Nat. Rev. Immunol. 2016, 16, 112–123. [Google Scholar] [CrossRef]
- Netea, M.G.; Joosten, L.A.; Latz, E.; Mills, K.H.; Natoli, G.; Stunnenberg, H.G.; O’Neill, L.A.; Xavier, R.J. Trained immunity: A program of innate immune memory in health and disease. Science 2016, 352, aaf1098. [Google Scholar] [CrossRef] [PubMed]
- Ochoa, M.C.; Minute, L.; Rodriguez, I.; Garasa, S.; Perez-Ruiz, E.; Inoges, S.; Melero, I.; Berraondo, P. Antibody-dependent cell cytotoxicity: Immunotherapy strategies enhancing effector NK cells. Immunol. Cell Biol. 2017, 95, 347–355. [Google Scholar] [CrossRef] [PubMed]
- Goodier, M.R.; Riley, E.M. Regulation of the human NK cell compartment by pathogens and vaccines. Clin. Transl. Immunol. 2021, 10, e1244. [Google Scholar] [CrossRef]
- Severa, M.; Rizzo, F.; Sinigaglia, A.; Ricci, D.; Etna, M.P.; Cola, G.; Landi, D.; Buscarinu, M.C.; Valdarchi, C.; Ristori, G.; et al. A specific anti-COVID-19 BNT162b2 vaccine-induced early innate immune signature positively correlates with the humoral protective response in healthy and multiple sclerosis vaccine recipients. Clin. Transl. Immunol. 2023, 12, e1434. [Google Scholar] [CrossRef]
- Barbon, S.; Armellin, F.; Passerini, V.; De Angeli, S.; Primerano, S.; Del Pup, L.; Durante, E.; Macchi, V.; De Caro, R.; Parnigotto, P.P.; et al. Innate immune response in COVID-19: Single-cell multi-omics profile of NK lymphocytes in a clinical case series. Cell Commun. Signal 2024, 22, 496. [Google Scholar] [CrossRef] [PubMed]
- Terreri, S.; Piano Mortari, E.; Vinci, M.R.; Russo, C.; Alteri, C.; Albano, C.; Colavita, F.; Gramigna, G.; Agrati, C.; Linardos, G.; et al. Persistent B cell memory after SARS-CoV-2 vaccination is functional during breakthrough infections. Cell Host Microbe 2022, 30, 400–408.e4. [Google Scholar] [CrossRef]
- Wang, Z.; Schmidt, F.; Weisblum, Y.; Muecksch, F.; Barnes, C.O.; Finkin, S.; Schaefer-Babajew, D.; Cipolla, M.; Gaebler, C.; Lieberman, J.A.; et al. mRNA vaccine-elicited antibodies to SARS-CoV-2 and circulating variants. Nature 2021, 592, 616–622. [Google Scholar] [CrossRef]
- Huang, C.H.; Yang, T.T.; Lin, K.I. Mechanisms and functions of SUMOylation in health and disease: A review focusing on immune cells. J. Biomed. Sci. 2024, 31, 16. [Google Scholar] [CrossRef]
- Joshi, G.; Arya, P.; Mahajan, V.; Chaturvedi, A.; Mishra, R.K. SUMO and SUMOylation Pathway at the Forefront of Host Immune Response. Front. Cell Dev. Biol. 2021, 9, 681057. [Google Scholar] [CrossRef]
- Vertegaal, A.C.O. Signalling mechanisms and cellular functions of SUMO. Nat. Rev. Mol. Cell Biol. 2022, 23, 715–731. [Google Scholar] [CrossRef]
- Imbert, F.; Langford, D. Viruses, SUMO, and immunity: The interplay between viruses and the host SUMOylation system. J. Neurovirol. 2021, 27, 531–541. [Google Scholar] [CrossRef]
- Li, Q.; Xiao, H.; Tam, J.P.; Liu, D.X. Sumoylation of the nucleocapsid protein of severe acute respiratory syndrome coronavirus by interaction with Ubc9. Adv. Exp. Med. Biol. 2006, 581, 121–126. [Google Scholar] [CrossRef] [PubMed]
- Demel, U.M.; Boger, M.; Yousefian, S.; Grunert, C.; Zhang, L.; Hotz, P.W.; Gottschlich, A.; Kose, H.; Isaakidis, K.; Vonficht, D.; et al. Activated SUMOylation restricts MHC class I antigen presentation to confer immune evasion in cancer. J. Clin. Investig. 2022, 132, e152383. [Google Scholar] [CrossRef]
- Ko, G.Y.; Lee, J.; Bae, H.; Ryu, J.H.; Park, H.S.; Kang, H.; Jung, J.; Choi, A.R.; Lee, R.; Lee, D.G.; et al. Longitudinal Analysis of SARS-CoV-2-Specific Cellular and Humoral Immune Responses and Breakthrough Infection following BNT162b2/BNT162b2/BNT162b2 and ChAdOx1/ChAdOx1/BNT162b2 Vaccination: A Prospective Cohort in Naive Healthcare Workers. Vaccines 2023, 11, 1613. [Google Scholar] [CrossRef] [PubMed]
- McGinnis, C.S.; Murrow, L.M.; Gartner, Z.J. DoubletFinder: Doublet Detection in Single-Cell RNA Sequencing Data Using Artificial Nearest Neighbors. Cell Syst. 2019, 8, 329–337.e4. [Google Scholar] [CrossRef]
- Korsunsky, I.; Millard, N.; Fan, J.; Slowikowski, K.; Zhang, F.; Wei, K.; Baglaenko, Y.; Brenner, M.; Loh, P.R.; Raychaudhuri, S. Fast, sensitive and accurate integration of single-cell data with Harmony. Nat. Methods 2019, 16, 1289–1296. [Google Scholar] [CrossRef] [PubMed]
- Hao, Y.; Stuart, T.; Kowalski, M.H.; Choudhary, S.; Hoffman, P.; Hartman, A.; Srivastava, A.; Molla, G.; Madad, S.; Fernandez-Granda, C.; et al. Dictionary learning for integrative, multimodal and scalable single-cell analysis. Nat. Biotechnol. 2024, 42, 293–304. [Google Scholar] [CrossRef]
- Park, J.; Park, S.A.; Kim, Y.S.; Kim, D.; Shin, S.; Lee, S.H.; Jeun, S.S.; Chung, Y.J.; Ahn, S. Intratumoral IL-12 delivery via mesenchymal stem cells combined with PD-1 blockade leads to long-term antitumor immunity in a mouse glioblastoma model. Biomed. Pharmacother. 2024, 173, 115790. [Google Scholar] [CrossRef]
- Andreatta, M.; Carmona, S.J. UCell: Robust and scalable single-cell gene signature scoring. Comput. Struct. Biotechnol. J. 2021, 19, 3796–3798. [Google Scholar] [CrossRef]
- Jin, S.; Guerrero-Juarez, C.F.; Zhang, L.; Chang, I.; Ramos, R.; Kuan, C.H.; Myung, P.; Plikus, M.V.; Nie, Q. Inference and analysis of cell-cell communication using CellChat. Nat. Commun. 2021, 12, 1088. [Google Scholar] [CrossRef]






| Group | Age | Underlying Condition | Date of 3rd Dose Administration | Date of Sampling | 3rd to Sampling (Days) | Date of COVID-19 Infection | Tests Conducted |
|---|---|---|---|---|---|---|---|
| Protected | 27 | none | 16 November 2021 | 29 April 2022 | 164 | NA | sVNT, ELISpot, scRNA-seq |
| Protected | 53 | none | 17 December 2021 | 11 May 2022 | 145 | NA | sVNT, ELISpot, scRNA-seq |
| Protected | 53 | none | 17 November 2021 | 2 May 2022 | 166 | NA | sVNT, ELISpot, scRNA-seq |
| Infected | 47 | none | 15 November 2021 | 2 May 2022 | 168 | October 2022 * | sVNT, ELISpot, scRNA-seq |
| Infected | 49 | none | 12 November 2021 | 6 May 2022 | 175 | 1 January 2023 | sVNT, ELISpot, scRNA-seq |
| Infected | 46 | none | 11 November 2021 | 15 February 2022 | 96 | 16 March 2022, March 2023 * | sVNT, ELISpot, scRNA-seq |
| Infected | 49 | hypertension | 15 November 2021 | 4 March 2022 | 109 | 16 March 2022, 16 December 2022 | sVNT, ELISpot, scRNA-seq |
| Infected | 51 | none | 16 November 2021 | 11 May 2022 | 176 | October 2022 * | sVNT, ELISpot |
| Infected | 44 | none | 17 November 2021 | 28 February 2022 | 103 | 10 March 2022, 7 February 2023 | sVNT, ELISpot |
| Infected | 56 | none | 10 November 2021 | 26 April 2022 | 167 | October 2022 * | sVNT, ELISpot |
| Infected | 59 | none | 19 November 2021 | 29 April 2022 | 161 | October 2022 * | sVNT, ELISpot |
| Infected | 50 | DM | 18 November 2021 | 2 May 2022 | 165 | October 2022 * | sVNT, ELISpot |
| Infected | 52 | none | 11 November 2021 | 15 February 2022 | 96 | August 2022 * | sVNT, ELISpot |
| Infected | 37 | none | 18 November 2021 | 3 May 2022 | 166 | December 2022 * | sVNT, ELISpot |
| Infected | 40 | none | 12 November 2021 | 6 May 2022 | 175 | November 2022 * | sVNT, ELISpot |
Disclaimer/Publisher’s Note: The statements, opinions and data contained in all publications are solely those of the individual author(s) and contributor(s) and not of MDPI and/or the editor(s). MDPI and/or the editor(s) disclaim responsibility for any injury to people or property resulting from any ideas, methods, instructions or products referred to in the content. |
© 2025 by the authors. Licensee MDPI, Basel, Switzerland. This article is an open access article distributed under the terms and conditions of the Creative Commons Attribution (CC BY) license (https://creativecommons.org/licenses/by/4.0/).
Share and Cite
Kang, H.; Park, J.; Bae, H.; Chung, Y.-J.; Oh, E.-J. Single-Cell RNA Sequencing of Baseline Immune Profiles After Third Vaccination Associated with Subsequent SARS-CoV-2 Infection in Naïve Individuals. Int. J. Mol. Sci. 2025, 26, 3494. https://doi.org/10.3390/ijms26083494
Kang H, Park J, Bae H, Chung Y-J, Oh E-J. Single-Cell RNA Sequencing of Baseline Immune Profiles After Third Vaccination Associated with Subsequent SARS-CoV-2 Infection in Naïve Individuals. International Journal of Molecular Sciences. 2025; 26(8):3494. https://doi.org/10.3390/ijms26083494
Chicago/Turabian StyleKang, Hyunhye, Junseong Park, Hyunjoo Bae, Yeun-Jun Chung, and Eun-Jee Oh. 2025. "Single-Cell RNA Sequencing of Baseline Immune Profiles After Third Vaccination Associated with Subsequent SARS-CoV-2 Infection in Naïve Individuals" International Journal of Molecular Sciences 26, no. 8: 3494. https://doi.org/10.3390/ijms26083494
APA StyleKang, H., Park, J., Bae, H., Chung, Y.-J., & Oh, E.-J. (2025). Single-Cell RNA Sequencing of Baseline Immune Profiles After Third Vaccination Associated with Subsequent SARS-CoV-2 Infection in Naïve Individuals. International Journal of Molecular Sciences, 26(8), 3494. https://doi.org/10.3390/ijms26083494

