OsRNE Encodes an RNase E/G-Type Endoribonuclease Required for Chloroplast Development and Seedling Growth in Rice
Abstract
1. Introduction
2. Results
2.1. Genetic Mapping of the White Leaf Locus Using the MutMap+ Method
2.2. Functional Validation of OsRNE Gene Using CRISPR-Cas9 System
2.3. Phenotypic Characterization of Osrne Mutant
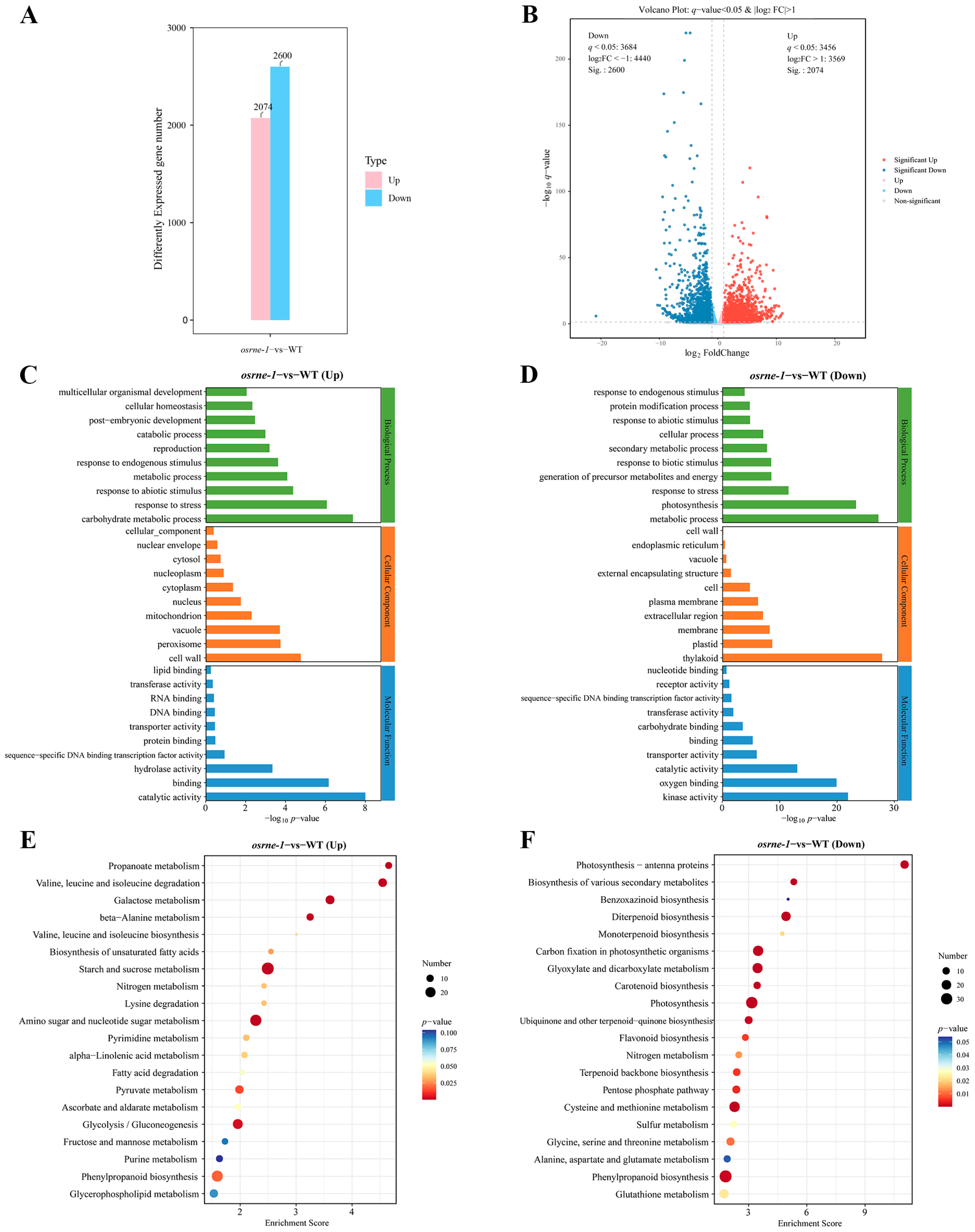
2.4. Chloroplast Development Was Impaired in Osrne Mutant
2.5. Expression Analysis and Subcellular Localization of OsRNE
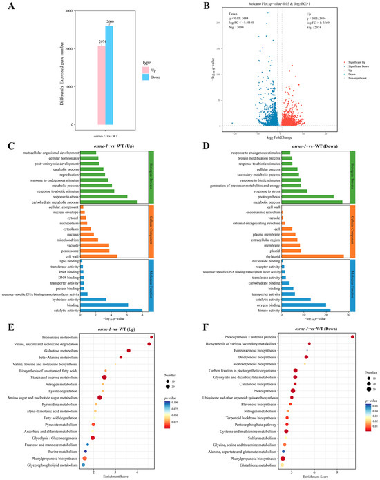
2.6. The Mutation of OsRNE Altered the Expression of Photosynthesis and Carbohydrate Metabolism Pathway Genes
2.7. OsRNE Mutation Affects the Expression of the Genes Involved in Chlorophyll Metabolism and Chloroplast Development
3. Discussion
4. Materials and Methods
4.1. Plant Materials and Growth Conditions
4.2. MutMap+
4.3. Determination of Pigment Content
4.4. Transmission Electron Microscopy (TEM) Analysis
4.5. RNA Isolation and qRT-PCR Analysis
4.6. Subcellular Localization of OsRNE
4.7. Protein Extraction and SDS-PAGE
4.8. RNA-Seq Analysis
Supplementary Materials
Author Contributions
Funding
Institutional Review Board Statement
Informed Consent Statement
Data Availability Statement
Acknowledgments
Conflicts of Interest
References
- Suomivuori, C.M.; Fliegl, H.; Starikov, E.B.; Balaban, T.S.; Kaila, V.R.I.; Sundholm, D. Absorption shifts of diastereotopically ligated chlorophyll dimers of photosystem I. Phys. Chem. Chem. Phys. 2019, 21, 6851–6858. [Google Scholar] [CrossRef] [PubMed]
- Pogson, B.J.; Albrecht, V. Genetic dissection of chloroplast biogenesis and development: An Overview. Plant Physiol. 2011, 155, 1545–1551. [Google Scholar] [CrossRef] [PubMed]
- Zhao, D.S.; Zhang, C.Q.; Li, Q.F.; Yang, Q.Q.; Gu, M.H.; Liu, Q.Q. A residue substitution in the plastid ribosomal protein L12/AL1 produces defective plastid ribosome and causes early seedling lethality in rice. Plant Mol. Biol. 2016, 91, 161–177. [Google Scholar] [CrossRef] [PubMed]
- Wang, Y.; Ren, Y.L.; Zhou, K.N.; Liu, L.L.; Wang, J.L.; Xu, Y.; Zhang, H.; Zhang, L.; Feng, Z.M.; Wang, L.W.; et al. WHITE STRIPE LEAF4 encodes a novel P-type PPR protein required for chloroplast biogenesis during early leaf development. Front. Plant Sci. 2017, 8, 1116. [Google Scholar] [CrossRef]
- Zhou, K.N.; Ren, Y.L.; Zhou, F.; Wang, Y.; Zhang, L.; Lyu, J.; Wang, Y.H.; Zhao, S.L.; Ma, W.W.; Zhang, H.; et al. Young Seedling Stripe1 encodes a chloroplast nucleoid-associated protein required for chloroplast development in rice seedlings. Planta 2017, 245, 45–60. [Google Scholar] [CrossRef]
- Shim, K.C.; Kang, Y.A.; Song, J.H.; Kim, Y.J.; Kim, J.K.; Kim, C.; Tai, T.H.; Park, I.; Ahn, S.N. A frameshift mutation in the Mg-chelatase I subunit gene OsCHLI is associated with a lethal chlorophyll-deficient, yellow seedling phenotype in rice. Plants 2023, 12, 2831. [Google Scholar] [CrossRef]
- García-Alcázar, M.; Giménez, E.; Pineda, B.; Capel, C.; García-Sogo, B.; Sánchez, S.; Yuste-Lisbona, F.J.; Angosto, T.; Capel, J.; Moreno, V.; et al. Albino T-DNA tomato mutant reveals a key function of 1-deoxy-D-xylulose-5-phosphate synthase (DXS1) in plant development and survival. Sci. Rep. 2017, 7, 45333. [Google Scholar] [CrossRef]
- Yan, J.Q.; Liu, B.; Cao, Z.Q.; Chen, L.; Liang, Z.J.; Wang, M.; Liu, W.R.; Lin, Y.E.; Jiang, B. Cytological, genetic and transcriptomic characterization of a cucumber albino mutant. Front. Plant Sci. 2022, 13, 1047090. [Google Scholar] [CrossRef]
- Du, J.J.; Wang, J.W.; Shan, S.C.; Mi, T.; Song, Y.L.; Xia, Y.; Ma, S.C.; Zhang, G.S.; Ma, L.J.; Niu, N. Low-temperature-mediated promoter methylation relates to the expression of TaPOR2D, affecting the level of chlorophyll accumulation in albino wheat (Triticum aestivum L.). Int. J. Mol. Sci. 2023, 24, 14697. [Google Scholar] [CrossRef]
- Xu, Y.B.; Wu, Z.S.; Shen, W.; Zhou, H.Y.; Li, H.; He, X.H.; Li, R.B.; Qin, B.X. Disruption of the rice ALS1 localized in chloroplast causes seedling-lethal albino phenotype. Plant Sci. 2024, 338, 111925. [Google Scholar] [CrossRef]
- An, H.Q.; Ke, X.L.; Li, L.; Liu, Y.T.; Yuan, S.H.; Wang, Q.Y.; Hou, X.; Zhao, J. ALBINO EMBRYO AND SEEDLING is required for RNA splicing and chloroplast homeostasis in Arabidopsis. Plant Physiol. 2023, 193, 483–501. [Google Scholar] [CrossRef] [PubMed]
- Jarvis, P.; López-Juez, E. Biogenesis and homeostasis of chloroplasts and other plastids. Nat. Rev. Mol. Cell Biol. 2013, 14, 787–802. [Google Scholar] [CrossRef] [PubMed]
- Pogson, B.J.; Ganguly, D.; Albrecht-Borth, V. Insights into chloroplast biogenesis and development. Biochim. Biophys. Acta 2015, 1847, 1017–1024. [Google Scholar] [CrossRef] [PubMed]
- Pfalz, J.; Pfannschmidt, T. Essential nucleoid proteins in early chloroplast development. Trends Plant Sci. 2013, 18, 186–194. [Google Scholar] [CrossRef]
- Reumann, S.; Inoue, K.; Keegstra, K. Evolution of the general protein import pathway of plastids (Review). Mol. Membr. Biol. 2005, 22, 73–86. [Google Scholar] [CrossRef]
- Stoppel, R.; Meurer, J. The cutting crew—Ribonucleases are key players in the control of plastid gene expression. J. Exp. Bot. 2012, 63, 1663–1673. [Google Scholar] [CrossRef]
- Lee, K.; Cohen, S.N. A functional orthologue of RNase E shows shuffling of catalytic and PNPase-binding domains. Mol. Microbiol. 2003, 48, 349–360. [Google Scholar] [CrossRef]
- Zhou, C.; Zhang, J.Y.; Hu, X.Y.; Li, C.C.; Wang, L.; Huang, Q.Y.; Chen, W.L. RNase II binds to RNase E and modulates its endoribonucleolytic activity in the cyanobacterium Anabaena PCC 7120. Nucleic Acids Res. 2020, 48, 3922–3934. [Google Scholar] [CrossRef]
- Schein, A.; Sheffy-Levin, S.; Glaser, F.; Schuster, G. The RNase E/G-type endoribonuclease of higher plants is located in the chloroplast and cleaves RNA similarly to the E. coli enzyme. RNA 2008, 14, 1057–1068. [Google Scholar] [CrossRef]
- Walter, M.; Piepenburg, K.; Schöttler, M.A.; Petersen, K.; Kahlau, S.; Tiller, N.; Drechsel, O.; Weingartner, M.; Kudla, J.; Bock, R. Knockout of the plastid RNase E leads to defective RNA processing and chloroplast ribosome deficiency. Plant J. 2010, 64, 851–863. [Google Scholar] [CrossRef]
- Bouvet, P.; Belasco, J.G. Control of RNase E-mediated RNA degradation by 5′-terminal base pairing in E. coli. Nature 1992, 360, 488–491. [Google Scholar] [CrossRef] [PubMed]
- McDowall, K.J.; Kaberdin, V.R.; Wu, S.W.; Cohen, S.N.; Lin-Chao, S. Site-specific RNase E cleavage of oligonucleotides and inhibition by stem-loops. Nature 1995, 374, 287–290. [Google Scholar] [CrossRef] [PubMed]
- Xu, F.F.; Cohen, S.N. RNA degradation in Escherichia coli regulated by 3′ adenylation and 5′ phosphorylation. Nature 1995, 374, 180–183. [Google Scholar] [CrossRef] [PubMed]
- Alifano, P.; Rivellini, F.; Piscitelli, C.; Carlomagno, M. Ribonuclease E provides substrates for Ribonuclease P-dependent processing of a polycistronic mRNA. Genes Dev. 1995, 8, 3021–3031. [Google Scholar] [CrossRef]
- Huang, H.; Liao, J.; Cohen, S. Poly(A)- and poly(U)-specific RNA 3′ tail shortening by E. coli ribonuclease E. Nature 1998, 391, 99–102. [Google Scholar] [CrossRef]
- Mackie, G.A. Ribonuclease E is a 5′-end-dependent endonuclease. Nature 1998, 395, 720–723. [Google Scholar] [CrossRef]
- Morita, T.; Maki, K.; Aiba, H. RNase E-based ribonucleoprotein complexes: Mechanical basis of mRNA destabilization mediated by bacterial noncoding RNAs. Genes Dev. 2005, 19, 2176–2186. [Google Scholar] [CrossRef]
- Mudd, E.A.; Sullivan, S.; Gisby, M.F.; Mironov, A.; Kwon, C.S.; Chung, W.I.; Day, A. A 125 kDa RNase E/G-like protein is present in plastids and is essential for chloroplast development and autotrophic growth in Arabidopsis. J. Exp. Bot. 2008, 59, 2597–2610. [Google Scholar] [CrossRef]
- Fekih, R.; Takagi, H.; Tamiru, M.; Abe, A.; Natsume, S.; Yaegashi, H.; Sharma, S.; Sharma, S.; Kanzaki, H.; Matsumura, H.; et al. MutMap plus: Genetic Mapping and Mutant Identification Without Crossing in Rice. PLoS ONE 2013, 8, e68529. [Google Scholar] [CrossRef]
- Zhang, L.; Li, N.; Zhang, J.; Zhao, L.L.; Qiu, J.J.; Wei, C.X. The CBM48 domain-containing protein FLO6 regulates starch synthesis by interacting with SSIVb and GBSS in rice. Plant Mol. Biol. 2022, 108, 343–361. [Google Scholar] [CrossRef]
- Wang, W.; Wei, X.J.; Jiao, G.A.; Chen, W.Q.; Wu, Y.W.; Sheng, Z.H.; Hu, S.K.; Xie, L.H.; Wang, J.Y.; Tang, S.Q.; et al. GBSS-BINDING PROTEIN, encoding a CBM48 domain-containing protein, affects rice quality and yield. J. Integr. Plant Biol. 2020, 62, 948–966. [Google Scholar] [CrossRef] [PubMed]
- Stoppel, R.; Manavski, N.; Schein, A.; Schuster, G.; Teubner, M.; Schmitz-Linneweber, C.; Meurer, J. RHON1 is a novel ribonucleic acid-binding protein that supports RNase E function in the chloroplast. Nucleic Acids Res. 2012, 40, 8593–8606. [Google Scholar] [CrossRef] [PubMed]
- Ellerström, M.; Josefsson, L.G.; Rask, L.; Ronne, H. Cloning of a cDNA for rape chloroplast 3-isopropylmalate dehydrogenase by genetic complementation in yeast. Plant Mol. Biol. 1992, 18, 557–566. [Google Scholar] [CrossRef] [PubMed]
- Diebold, R.; Schuster, J.; Däschner, K.; Binder, S. The branched-chain amino acid transaminase gene family in Arabidopsis encodes plastid and mitochondrial proteins. Plant Physiol. 2002, 129, 540–550. [Google Scholar] [CrossRef]
- Zybailov, B.; Rutschow, H.; Friso, G.; Rudella, A.; Emanuelsson, O.; Sun, Q.; van Wijk, K.J. Sorting signals, N-terminal modifications and abundance of the chloroplast proteome. PLoS ONE 2008, 3, e1994. [Google Scholar] [CrossRef]
- Binder, S. Branched-chain amino acid metabolism in Arabidopsis thaliana. Arab. Book 2010, 8, e0137. [Google Scholar] [CrossRef]
- Barkan, A. Nuclear mutants of maize with defects in chloroplast polysome assembly have altered chloroplast RNA metabolism. Plant Cell 1993, 5, 389–402. [Google Scholar] [CrossRef]
- Bisanz, C.; Bégot, L.; Carol, P.; Perez, P.; Bligny, M.; Pesey, H.; Gallois, J.L.; Silva, L.M.; Mache, R. The Arabidopsis nuclear DAL gene encodes a chloroplast protein which is required for the maturation of the plastid ribosomal RNAs and is essential for chloroplast differentiation. Plant Mol. Biol. 2003, 51, 651–663. [Google Scholar] [CrossRef]
- Kleinknecht, L.; Wang, F.; Stube, R.; Philippar, K.; Nickelsen, J.; Bohne, A.V. RAP, the sole octotricopeptide repeat protein in Arabidopsis, is required for chloroplast 16S rRNA maturation. Plant Cell 2014, 26, 777–787. [Google Scholar] [CrossRef]
- Yang, Z.; Li, M.M.; Sun, Q.W. RHON1 co-transcriptionally resolves R-loops for Arabidopsis chloroplast genome maintenance. Cell Rep. 2020, 30, 243–256. [Google Scholar] [CrossRef]
- Hiei, Y.; Ohta, S.; Komari, T.; Kumashiro, T. Efficient transformation of rice (Oryza sativa L.) mediated by Agrobacterium and sequence analysis of the boundaries of the T-DNA. Plant J. 1994, 6, 271–282. [Google Scholar] [CrossRef] [PubMed]
- Zhang, C.; Mao, X.C.; Feng, X.X.; Sun, Y.L.; Wang, Z.R.; Tang, J.Q.; Yu, H.X. OsALB3 is required for chloroplast development by promoting the accumulation of light-harvesting chlorophyll-binding proteins in rice. Plants 2023, 12, 4003. [Google Scholar] [CrossRef] [PubMed]
- Heldenbrand, J.R.; Baheti, S.; Bockol, M.A.; Drucker, T.M.; Hart, S.N.; Hudson, M.E.; Iyer, R.K.; Kalmbach, M.T.; Kendig, K.I.; Klee, E.W.; et al. Recommendations for performance optimizations when using GATK3.8 and GATK4. BMC Bioinform. 2019, 20, 557. [Google Scholar] [CrossRef]
- Arnon, D.I. Copper enzymes in isolated chloroplast. Plant Physiol. 1949, 24, 1–15. [Google Scholar] [CrossRef]
- Zhang, L.; Zhao, L.L.; Lin, L.S.; Zhao, L.X.; Liu, Q.Q.; Wei, C.X. A novel mutation of OsPPDKB, encoding pyruvate orthophosphate dikinase, affects metabolism and structure of starch in the rice endosperm. Int. J. Mol. Sci. 2018, 19, 2268. [Google Scholar] [CrossRef]
- Fang, H.M.; Meng, Q.L.; Xu, J.W.; Tang, H.J.; Tang, S.Y.; Zhang, H.S.; Huang, J. Knock-down of stress inducible OsSRFP1 encoding an E3 ubiquitin ligase with transcriptional activation activity confers abiotic stress tolerance through enhancing antioxidant protection in rice. Plant Mol. Biol. 2015, 87, 441–458. [Google Scholar] [CrossRef]








Disclaimer/Publisher’s Note: The statements, opinions and data contained in all publications are solely those of the individual author(s) and contributor(s) and not of MDPI and/or the editor(s). MDPI and/or the editor(s) disclaim responsibility for any injury to people or property resulting from any ideas, methods, instructions or products referred to in the content. |
© 2025 by the authors. Licensee MDPI, Basel, Switzerland. This article is an open access article distributed under the terms and conditions of the Creative Commons Attribution (CC BY) license (https://creativecommons.org/licenses/by/4.0/).
Share and Cite
Fang, H.; Song, L.; Liu, K.; Gu, Y.; Guo, Y.; Zhang, C.; Zhang, L. OsRNE Encodes an RNase E/G-Type Endoribonuclease Required for Chloroplast Development and Seedling Growth in Rice. Int. J. Mol. Sci. 2025, 26, 2375. https://doi.org/10.3390/ijms26052375
Fang H, Song L, Liu K, Gu Y, Guo Y, Zhang C, Zhang L. OsRNE Encodes an RNase E/G-Type Endoribonuclease Required for Chloroplast Development and Seedling Growth in Rice. International Journal of Molecular Sciences. 2025; 26(5):2375. https://doi.org/10.3390/ijms26052375
Chicago/Turabian StyleFang, Huimin, Lili Song, Kangwei Liu, Yishu Gu, Yao Guo, Chao Zhang, and Long Zhang. 2025. "OsRNE Encodes an RNase E/G-Type Endoribonuclease Required for Chloroplast Development and Seedling Growth in Rice" International Journal of Molecular Sciences 26, no. 5: 2375. https://doi.org/10.3390/ijms26052375
APA StyleFang, H., Song, L., Liu, K., Gu, Y., Guo, Y., Zhang, C., & Zhang, L. (2025). OsRNE Encodes an RNase E/G-Type Endoribonuclease Required for Chloroplast Development and Seedling Growth in Rice. International Journal of Molecular Sciences, 26(5), 2375. https://doi.org/10.3390/ijms26052375

