Abstract
Siberian wildrye (Elymus sibiricus L.), a model Elymus Gramineae plant, has high eco-economic value but limited seed and forage yield. TCP transcription factors are widely regarded as influencing yield and quality and being crucial for growth and development; still, this gene family in Siberian wildrye remains unexplored. Therefore, this study looked at the Siberian wildrye TCP gene family’s reaction to several abiotic stresses, its expression pattern, and its potential evolutionary path. Fifty-four members of the EsTCP gene family were discovered. There are two major subfamilies based on the phylogenetic tree: 27 of Class I (PCF) and 27 of Class II (12 CIN-type and 15 TB1/CYC-type). Gene structure, conserved motif, and sequence alignment analyses further validated this classification. Cis-elements found in the promoter region of EsTCPs are associated with lots of plant hormones and stress-related reactions, covering drought induction and cold tolerance. EsCYC5, EsCYC6, and EsCYC7 may regulate tillering and lateral branch development. EsPCF10’s relative expression was significant under five stresses. Additionally, eight EsTCP genes are potential miR319 targets. These findings highlight the critical significance of the TCP gene family in Siberian wildrye, laying the groundwork for understanding the function of the EsTCP protein in abiotic stress studies and high-yield breeding.
1. Introduction
As sessile organisms, plants must sustain their growth and development while concurrently adapting to fluctuating environmental conditions. These adaptations in plants involve complex regulatory networks that integrate signals controlling fundamental biological processes such as cell division, differentiation, and organ formation, as well as responses to external stresses such as drought, salinity, temperature extremes, and pathogen attack. Transcription factors (TFs) are central to these regulatory networks, acting as molecular switches that regulate gene expression and fine-tune both developmental programs and stress responses. TFs with dual functions—promoting growth and mediating stress tolerance—are particularly important, as they help plants optimize growth while coping with environmental stress.
The TCP (Teosinte branched1, Cycloidea, and Proliferating cell factor) family is a highly conserved set of plant-specific regulators that play critical roles in growth, development, and environmental response []. Three paradigmatic genes serve as the basis for the TCP family’s nomenclature: rice Proliferating Cytokinin Factors 1/2 (PCF1/2); CYCLOIDEA (CYC), which controls bilateral floral symmetry in snapdragon; and TEOSINTE BRANCHED1 (TB1), which controls apical dominance in maize []. TCP transcription factors are central regulators of several developmental processes, including leaf morphogenesis, axillary meristem development, floral organ formation, and branching of meristematic tissues [,,]. Apart from their roles in development, TCP proteins also integrate hormone signaling networks that include gibberellin, auxin, abscisic acid, and jasmonic acid []. This allows them to control how plants react to both biotic and abiotic stress. By coordinating growth and stress response networks, TCP proteins exhibit an integral role in plant adaptation and survival. This versatility makes the TCP family a key component in understanding the molecular mechanisms of plant development and environmental resilience. Based on the structure of the TCP domain, the TCP gene family is separated into two main subfamilies: Class I (PCF or TCP-P) and Class II (TCP-C) []. The most notable feature of Class I TCPs is their shorter TCP domain, which lacks four amino acids in comparison to Class II members [,,]. These PCF transcription factors [] primarily regulate cell proliferation and elongation, promoting plant growth and development through the modulation of hormonal signaling pathways, including gibberellins, auxins, cytokinins, and abscisic acid. Class II TCPs are functionally diverse and divided into two subclades: CIN, which governs lateral organ development, and TB1/CYC [,], which controls apical dominance, stem branching, and axillary meristem activity. Interestingly, many Class II members also feature an additional arginine-rich motif known as the R domain [], although its specific function remains unclear. The differentiation between these two classes reflects the evolutionary diversification of TCP proteins and their broad roles in regulating plant adaptability and development. The importance of TCP genes is well-documented across species. As an illustration, the TB1 gene in maize regulates apical dominance and tillering, while its homologs in Arabidopsis (AtTCP18/BRC1 and AtTCP12/BRC2) and rice similarly repress lateral branching [,]. TCP genes are involved in the responses of rye (Secale cereale L.) to cold and drought stress, and the TB1 homolog ScTCP9 interacts with ScFT to control flowering time []. Similar regulatory roles have been shown in other species, such as orchardgrass (Dactylis glomerata L.), where many TCP genes are upregulated during stress, implying their involvement in the regulation of stress responses []. Likewise [], the conserved function of TCP genes in controlling stem and meristem development is shown by the tillering-associated TCP genes found in Foxtail millet (Setaria italica L.) and its near relative Green foxtail (Setaria viridis L.).
Siberian wildrye (Elymus sibiricus L.) is a self-pollinating, heterotetraploid perennial forage grass with a genome composition of StStHH (2n = 4x = 28) [,]. It belongs to the genus Elymus, subfamily Triticeae, and family Poaceae and holds significant ecological and agricultural value. The species is widely distributed across Eurasia, thriving in regions such as the Tibetan Plateau, northeastern China, Inner Mongolia, and Xinjiang. Its key traits—robust adaptability, cold and drought tolerance, salinity resistance, and high nutritive value—make it invaluable for rangeland restoration, rotational grazing, and forage production. Nevertheless, the short growing season and erratic precipitation in semi-arid regions such as the Tibetan Plateau limit its seed production and biomass. Tiller traits directly affect plant structure and yield, and improving tillering traits has become a key focus of genetic improvement and high-yield breeding in Siberian wildrye. The regulation of tillering involves complex interactions between gene expression and hormone signaling pathways, which are usually mediated by specific families of transcription factors. Among these, the TCP gene family is of special significance for balancing vegetative and reproductive growth, regulating hormone pathways, and modifying responses to both abiotic and biotic stresses []. The TCP gene family is essential for controlling a host of plant life, although it is unknown exactly how it affects Siberian wildrye.
In conclusion, despite the fact that the TCP gene family has been thoroughly investigated in numerous plant species, more research is still required to fully identify and characterize its functions in Siberian wildrye. The purpose of this study was to completely identify the TCP gene family in Siberian wildrye at the genome level, evaluating its evolutionary relationships, gene structural properties, and expression profiles under a variety of environmental situations. The study sheds light on the molecular mechanisms underpinning fodder adaptation by identifying the critical role of TCP genes in controlling growth, development, and stress responses in Siberian wildrye. Additionally, this study established a strong basis for elucidating the role of the TCP gene in Siberian wildrye and kindred species. Furthermore, this understanding has broad potential value for enhancing the productivity and tolerance characteristics of different forages and creates a new avenue for broad use in the field of feed crop enhancement.
2. Results
2.1. Identification of TCP Genes in Siberian Wildrye
We sought TCP members in the Siberian wildrye genome using HMMER 3.0 and the HMM file of the TCP transcription factor (PF03634) from the Pfam database [,,]. The CDD database was used to assess the TCP domain, and blast comparison was used to remove any redundant genes [,,]. Eventually, 54 TCP candidate members were chosen. Then, the 54 potential TCP members that had been found were categorized based on their conserved motifs, TCP domain presence, and similarity to the TCP genes that were being studied. The physical and chemical characteristics of these proteins were determined to be hydrophilic and unstable (Table S1). The genomic length of 54 EsTCPs varied from 396 bp to 1791 bp, corresponding to EsPCF12 and EsCIN10; their pI values showed significantly (pI value 4.90~11.71). Except for a few proteins located in the chloroplast (EsPCF7, EsPCF13, EsCIN10, EsCYC4, EsCYC11) and mitochondrial matrix (EsPCF12, EsPCF22, EsCYC3), most of the TCP members are predicted to be located in the nuclear. It can be seen that eight TCP members are unplaced in Siberian wildrye, and the other members are distributed on the St (S01, S02, S03, S04, S05, S06, S07) and H (H01, H02, H03, H05, H06) chromosomes, respectively (Table S1, Figure 1).
Figure 1.
The TCP gene family members’ chromosomal locations in Siberian wildrye. An increase in gene density is indicated by the chromosomes’ color changing from blue to white. Gene positions are shown on the right side of the vertical bar graph, while chromosomal numbers are shown in black on the left. The first class of EsPCF genes is shown in red, and the second class of EsCIN and EsCYC genes are shown in blue and green, respectively.
For the multiple sequence alignment of putative TCP proteins, we used Clustal Omega (https://www.ebi.ac.uk/jdispatcher/msa/clustalo?outfmt=fa, accessed on 18 February 2025) on the EBI platform []. Further analysis confirmed that the EsTCP proteins can be categorized into two distinct classes, as illustrated in the figure below, consistent with observations in other plant species. Twenty-seven members (EsPCF1 to EsPCF27) were in Class I, while the rest were in Class II, which included 12 CIN-type (EsCIN1 to EsCIN12) and 15 TB1/CYC-type (EsCYC1 to EsCYC15).
2.2. Phylogenetic Analysis of the TCP Proteins
A maximum likelihood phylogenetic tree was constructed using 218 protein sequences in an attempt to reveal the evolutionary relationships of TCP proteins in Arabidopsis (Arabidopsis thaliana L.), Goat grass (Aegilops tauschii L.), rice (Oryza sativa L.), barley (Hordeum vulgare L.), Purple Falsebrome (Brachypodium distachyon L.), wheat (Triticum aestivum L.), and Siberian wildrye. Based on the subtle variations in base amino acid sequences and motifs within their conserved domains, as well as the branching pattern in the phylogenetic tree, we have discovered that all TCP proteins can be categorized into three distinct clades. Figure 2 depicts a phylogenetic evolutionary tree that clearly divides TCP proteins into three different branches. For instance, the CIN and TB1/CYC subbranches together comprise Class II, often known as TCP-C []. This also confirmed previous studies in which TCP proteins are divided into two major categories: Class I and Class II. The second category is further divided into two subclasses, CIN and TB1/CYC. Half of the 54 TCP proteins in the Siberian wildrye belong to PCF, and the first class has the largest number of members, which also shows this result in the multi-species phylogenetic tree. The evolution of TCP proteins in rice and Arabidopsis is strongly tied to the bulk of EsTCPs, despite the fact that Arabidopsis is the sole dicotyledonous plant on the evolutionary tree. This suggests that there is no meaningful particular link between species and that the homology of TCP proteins primarily resides in amino acid sequences.
Figure 2.
A phylogenetic tree of TCP proteins from Goat grass, Arabidopsis, Purle Falsebrome, Siberian wildrye, barley, rice, and wheat. TCPs were split into three groups (PCF, CIN, and TB1/CYC) based on protein sequence clustering. The proteins from Goat grass, Arabidopsis, Purle Falsebrome, Siberian wildrye, barley, rice, and wheat are presented in grayish purple, baby blue, purple, pink, blue, green, orange, and gray, respectively.
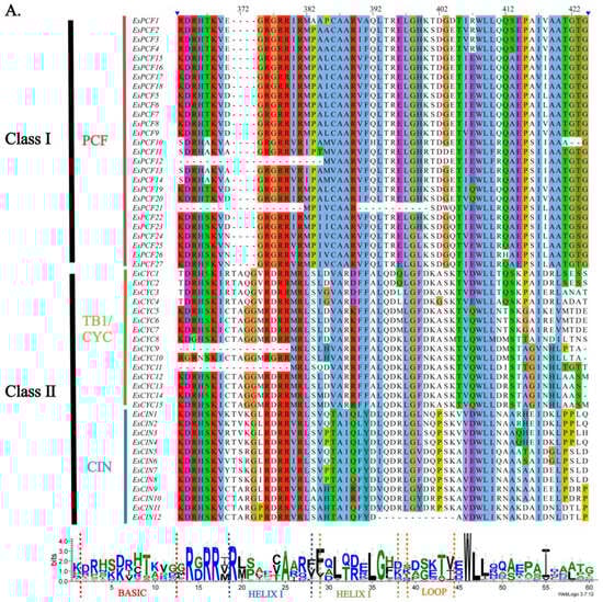
2.3. Multiple Sequence Alignment and Studies of the Gene Structure and Conserved Motif of EsTCPs
A comprehensive investigation of the EsTCP family’s gene structure and domains shed light on the TCP family’s evolutionary history in Siberian wildrye. According to the results of multiple alignments, all TCP proteins have a conserved TCP structural domain. This domain comprises a basic portion of 59 amino acid residues and a helix-loop-helix (bHLH) domain, which is critical for DNA binding and protein interactions []. This is consistent with prior research [,,], which showed that members of the TCP family of Siberian wildrye might be made up of two classes depending on the number of amino acids (Figure 3A). This grouping result correlates with that of the phylogenetic tree grouping.

Figure 3.
(A) Multiple sequence alignment and conservative domain of TCP protein in Siberian wildrye. The blue triangle indicates conserved regions of interest, and the bases within these conserved regions of the EsTCP protein sequence are highlighted in corresponding colors. (B) Phylogenetic tree, motif analysis, conservative domains, and gene structure of EsTCPs: (a) Phylogenetic tree analysis of the EsTCP proteins. (b) Motif composition of EsTCP proteins. (c) Conservative domains of EsTCP proteins. (d) Gene structure of the EsTCPs.
As depicted in Figure 3B, certain genes pertain to the TCP2 superfamily (EsCIN1-EsCIN8). These genes possess similar structures, and the functions of their expression products are potentially diverse. Apart from the fact that some genes do not contain introns (such as EsPCF17, EsPCF18, EsPCF8, EsPCF9, etc.), all the other genes in this set contain 0 to 1 intron. To gain a more in-depth knowledge of the structural features of this protein, we used the MEME tools (https://meme-suite.org/meme/tools/meme, accessed on accessed on 18 February 2025) [,] to detect ten conserved sequence patterns in the EsTCP protein and look into how these patterns appear in the TCP protein (Figure 3B and Figure S1). The related results show that the ten most conserved motifs observed contain 11 to 50 amino acids. The bulk of these genes contain motif 1, indicating that the gene family in Siberian wildrye is substantially conserved. All Class I TCP proteins in Siberian wildrye have motif 1 and motif 2, while both Class II EsTCPs contain motif 1 and motif 5. Clearly, related proteins have similar patterns, implying that the EsTCP gene family performs similar activities and that few conserved motifs were lost during the evolutionary process. Additionally, genes positioned on the identical branch of the evolutionary tree share comparable gene structures and quantities of motifs. The coding region length and position of each member in the same classification are similar, while the differences between groups are greater.
2.4. Duplication and Collinearity Analysis of TCP Genes
EsTCP gene duplication occurrences were examined using One Step MCScanX-Super Fast []. Combined with Figure 1, it is found that there are two tandem repeat genes, EsPCF2 and EsPCF3, in Siberian wildrye (Figure 4A). Twenty-nine genes are of fragment duplication and distributed in two major categories, among which there are more duplication events in EsPCF genes. In addition, we estimated the sub-conformational rates of distinct meanings (Ka) and synonyms (Ks), as well as the Ka/Ks ratio (Table S2), to reflect the evolution of TCP protein-coding sequences. According to the findings, all 29 pairs of duplicated genes had Ka/KS values smaller than 1, indicating that purifying selection has significantly impacted these genes. These associated duplication genes anticipate the same function of cis-acting elements in the promoter region, particularly in meristem expression and plant hormone response (Figure S2, Table S4), implying that they are functionally equivalent. For instance, we did a thorough investigation of functional similarities within the TCP gene family and discovered that EsPCF24 and EsPCF27 show resilient, functional conservation in plant stress response and developmental control (Figure S3 and in below). Both genes showed similar expression patterns in response to exogenous plant hormones (ABA, IAA, and MeJA) in terms of hormone responsiveness. In particular, EsPCF24 and EsPCF27 were usually reduced at most time points in other treatments, but they were markedly upregulated in leaves at 3 and 12 h after ABA therapy. These genes also showed synergistic expression in response to abiotic stress under low-temperature and drought circumstances. They were especially significantly upregulated during three hours of drought stress, suggesting that they may play a role in the plant’s drought resistance mechanism. Furthermore, tissue-specific expression analysis demonstrated that EsPCF24 and EsPCF27 remained highly expressed during root development, implying that these homologous genes may play comparable functions in regulating root growth.

Figure 4.
(A) Gene duplications of the TCP gene family in Siberian wildrye. The gray lines in the diagram represent EsTCP’s duplicated gene pairs, while black letters denote chromosome numbers. Class I EsPCF, Class II EsCIN, and EsCYC are marked in red, blue, and green, respectively. The density of genomic genes in Siberian wildrye increased from dark green and white to dark blue. (B) Analysis of synteny of TCP genes in Siberian wildrye and six other representative plants. The collinearity between the genomes of Siberian wildrye and other species is represented by the gray background line. The red triangle represents the equivalent EsTCP genes on the genome chromosome, and the Latin abbreviation of a species here denotes its location on its genome. The EsTCP genes of the three groups (PCF, CIN, and CYC/TB1) are represented by the pink, blue, and green lines, respectively.
To explore the evolutionary relationship of the Siberian wildrye TCP gene with other species, the gene sequences of the dicotyledonous model plant Arabidopsis and representative plants of the Poaceae family, such as Goat grass, Purle Falsebrome, barley, wheat, and rice, were analyzed (Figure 4B). While almost fifty pairs of analogous EsTCP genes were found in rice, barley, Goat grass, and Purle Falsebrome, just ten pairings were revealed in Arabidopsis (Figure 4B, Table S3). One hundred and thirty-six pairs of comparable genes detected in wheat provide substantial support for the high degree of consistency in the evolutionary history and functional characteristics of TCP genes in Siberian wildrye and wheat (Table S3).
2.5. miR319 Target Sites Prediction of EsTCPs
It has been discovered that miR319 can affect the TCP gene post-transcriptionally. AtTCP2, AtTCP3, AtTCP4, AtTCP10, and AtTCP24, as well as Class II TCP homologs in other plants, are thought to be regulated by miR319 [], which has been preserved throughout evolution. In rice, miR319 targets five TCP genes (OsPCF5, OsPCF6, OsPCF7, OsPCF8, and OsTCP21) [,]. Similarly, eight EsTCP genes include miR319 binding sites in the CDS, and these miR319-targeting EsTCPs belong to the CIN subclass (Figure 5). Putative recognition sites for miR319 have been identified for EsCIN5-EsCIN12 in Siberian wildrye, where both EsCIN7 and EsCIN12 are highly expressed in roots, but their differences in response to different abiotic stresses lead to presumed specificity of their expression and response (Figure S3 and in blew). For example, when exogenous abscisic acid is applied to leaves, EsCIN7 expression is inhibited, but EsCIN12 expression seems to be stimulated and increased. On the other hand, leaves treated with polyethylene glycol (PEG) showed a substantial increase in EsCIN7 expression (Figure S3), suggesting that this gene may be involved in drought stress response. Additionally, after IAA treatment, EsCIN12 showed limited expression in either the leaves or the roots, indicating that auxin signaling pathways may be adversely regulating its expression (Figure S3 and in blew). The divergent expression patterns of EsCIN7 and EsCIN12, both anticipated miR319 targets, demonstrate the functional variety of these genes.
Figure 5.
Alignment in potential miR319 target regions. The sequence enclosed by black shadows and red dashed lines represents the name and sequence of miR319, while the conserved bases in the predicted EsTCPs target gene sequence are highlighted in corresponding colors.
2.6. Examination of Cis-Acting Elements Within the Promoters of the EsTCP Genes
We utilized PlantCARE (https://bioinformatics.psb.ugent.be/webtools/plantcare/html/, accessed on 18 February 2025) predicted cis-acting elements to describe the expression of each EsTCP gene after extracting the upstream 2000 bp sequences of each gene promoter region from the genome of Siberian wildrye [,]. A total of 40 cis-acting elements that are linked to hormone response, abiotic and biological stress, and plant growth and development were analyzed (Figure 6). The most cis-regulatory elements are found in EsPCF4, whilst the fewest are found in EsCIN4. Additionally, it is anticipated that most EsTCP gene promoters contain components linked to drought, methyl jasmonate, auxin, abscisic acid, and low-temperature responses, demonstrating the TCP gene family’s capacity to adapt to abiotic stress. It was also found that several genes have cis-acting regulatory regions involved in meristem expression (Figure S2, Table S4). These cis-acting elements serve an essential function in the EsTCPs gene expression regulation network, integrating numerous signal transduction pathways to ensure accurate and spatiotemporal-specific gene expression in complicated biological processes.
Figure 6.
Regulatory cis-elements positioned on the promoters of EsTCP genes. On the left side of the figure, the distinct elements of each EsTCP gene are individually calculated, with the background color of the element annotations progressively darkening as their values increase. On the right, all components are classified into three broad categories: abiotic and biotic stresses, phytohormone responsive, and plant growth and development, which are color-coded in green, orange, and blue, respectively.
2.7. Expression of TCP Genes Was Detected by RT-qPCR
To investigate the expression features of the EsTCP gene family under various abiotic stress settings, ten representative EsTCP genes from each major branch were screened for Quantitative Real-time PCR (RT-qPCR) expression pattern detection via phylogenetic and evolutionary analysis. To avoid repetitive investigations, homologous genes with high sequence similarity in smaller branches were removed to guarantee that the selected genes accurately represented the variety of the EsTCP gene family. Also, prior examinations of promoter cis-acting elements suggested potential functional associations between these picked genes and other biological functions or stress reactions (Figure 6). Under five abiotic stress settings, the genes in the current research displayed especially varied expression patterns, as illustrated in Figure 7, Figure 8, and Figure S3. Following ABA treatment, each gene demonstrated distinct tissue specificity in its expression, with the expression level at 0 h (prior to stress treatment) being relatively high. This suggests that ABA suppressed the expression of the TCP gene in roots. Under IAA treatment, gene expression levels were generally low, and most TCP genes had the highest relative expression levels at the 12th hour of stress (EsPCF10, EsPCF16). The relative expression initially increased and then reduced as the duration of IAA treatment increased. In contrast to EsPCF10 and EsPCF16, EsPCF5 exhibited weaker expression in MeJA-treated leaves while demonstrating significantly upregulated expression in root tissues (p < 0.05). Compared with other genes, the relative expression of the EsPCF10 gene was more prominent under PEG-simulated drought stress and low-temperature stress. Our work unequivocally demonstrates that TCP genes are necessary for plants to withstand abiotic stress.

Figure 7.
Ten TCP genes’ expression levels in Siberian wildrye roots at 0, 3, 6, 12, 24, and 48 h under five different stress conditions (ABA, IAA, MeJA, PEG, Cold −4 °C). Significance levels in the figure are denoted by lowercase letters (a–g), with a 95% confidence interval (p < 0.05).
Figure 8.
Relative expression of EsTCP genes in diverse tissues. Under normal growth conditions, the expression levels of 10 EsTCP genes in roots, stems, leaves, and spikes of Siberian wildrye were respectively. Significance levels in the figure are denoted by lowercase letters (a–f), with a 95% confidence interval (p<0.05).
In addition, we also collected the new root tips, young leaves, new stems, and young ears of Siberian wildrye under normal growth conditions and tested the gene expression of the same 10 genes in different tissue parts (Figure 8). EsCIN1 and EsCIN7 exhibit the highest expression levels in leaves, whereas EsPCF10 and EsPCF16 show peak expression in young ears. These findings clearly demonstrated that the EsTCP gene exhibits tissue-specific expression and that each member gene may have separate regulation mechanisms and expression traits. Simultaneously, it was discovered that the TCP transcription factor family is extensively involved in and modulates the biological processes across multiple vital developmental stages and that it plays a crucial regulatory role in the Siberian wildrye’s entire growth and development cycle.
2.8. Three-Dimensional Structure and Protein Interaction Network Prediction of EsTCP Proteins
To predict the three-dimensional structure of the EsTCP protein, we applied the SWISS-MODEL program (https://swissmodel.expasy.org/interactive, accessed on 18 February 2025) in conjunction with the homology modeling method []. Structures with a sequence identity of 30% or greater to the target sequence were identified as feasible templates (Figure S4), and the TCP protein structure obtained from the Protein Data Bank (PDB) was chosen as the template. The predicted model consistency for all EsTCP proteins ranged from 44.62% to 96.68%, and the corresponding GMQE (Global Model Quality Estimation) values varied from 0.14 to 0.63 (Table S5). It can be concluded that the model exhibits a high degree of stereochemical rationality. Subsequently, these models were predicted to be reliable and were further subjected to quality assessment through the SAVES v6.1 server. The server can offer five evaluation results: PROCHECK, WHATCHECK, ERRAT, Verify-3D, and PROVE, among which the indication of passing in three of them implies that the model is available [,,,,]. The results showed that 57.1429 and 100, respectively, were the lowest and highest ERRAT scores (Table S5). Generally, a quality score of >85 is regarded as good, and the crystal could reach 95. Twenty-two of the templates are of acceptable quality, hinting that the remaining ones may require further revision. Then, the EsCYC8 protein is anticipated to form a homologous dimer, albeit its species origin is unknown, and it is thought to operate as the transcription factor TCP10. In Phyllostachys edulis, PeTCP10 has been shown to mediate drought and abscisic acid (ABA) responses []. Based on these results, we hypothesize that the EsCYC8 gene in Siberian wildrye responds comparably to drought and ABA stimuli. Furthermore, the predicted EsTCP homologous proteins are mostly distributed in rice, wheat, and maize and have also been predicted in Oryza meyeriana, Goat grass, Purple Falsebrome, and barley. The evolutionary relationship between Siberian wildrye and maize, wheat, rice, Goat grass, barley, and other crops was established with three-dimensional structure prediction, revealing that TCP transcription factors are substantially conserved throughout the evolutionary process.
A further examination of the protein interaction network was carried out in order to look into the interactions within EsTCP proteins. On the STRING website (https://cn.string-db.org/cgi/input?sessionId=bFSnR2S3L0Ea&input_page_show_search=on, accessed on 18 February 2025) [], we submitted all the TCP protein sequences of Siberian wildrye, among which 29 sequences were predicted to be homologous proteins of wheat. Taking the data of the wheat genome as a reference, we obtained the protein interaction network of EsTCP. Numerous Class I PCF proteins appear to be substantially grouped together in a cluster (Figure S5A), reflecting that they have undergone remarkable conservation during evolution. Further, the STRING website offers us an annotation prediction of the GO function of this protein network, demonstrating the close correlation between the EsTCP protein and the regulation of branch structure morphogenesis (Figure S5B). This outcome is congruent with what we expected in the TCP gene promoter region of Siberian wildrye, which is closely connected to meristem elements, showing that TCP transcription factors might possess a vital function in the tillering process of Siberian wildrye.
3. Discussion
3.1. TCP Genes on St and H Subgenomes of Siberian Wildrye
This study led to the identification of a total of 54 EsTCP genes. Apart from the eight genes that were not scaffolded (EsPCF6, EsPCF11, EsPCF17, EsPCF21, EsPCF22, EsCYC6, EsCYC7, EsCYC8), the remaining TCP genes were distributed in two subgenomes (Table S1). There are five chromosomes in the H genome containing TCP genes, while seven chromosomes in the St genome are distributed (Figure 1). Moreover, 26 TCP genes were discerned in the St genome, which conferred definite advantages compared with the 20 TCP genes in the H genome. In addition to the advantages in quantity and proportion, we observed that EsPCF10 and EsPCF16 (Table S1, Figure 7 and Figure S3), two genes exhibiting significant relative expression advantages under the five stress treatments, are located in the St subgenome. Furthermore, by thoroughly examining the promoter regions of these two genes (Table S4, Figure 6), we noticed that in addition to responsive elements of auxin, abscisic acid, gibberellin, salicylic acid, and other hormones, there were also responsive elements to low temperature stress and drought induction. Additionally, cis-acting elements linked to meristem expression show up in these areas. To manage gene expression, they deftly combine signals from many tissues, developmental stages, and environmental influences. We hypothesize that the EsPCF10 and EsPCF16 genes in this study hold an advantage precisely because the St genome exhibits a strong dominance.
Siberian wildrye is an allotetraploid, which is a hybrid offspring produced by doubling the genome of two different diploid species. After hybridization, the subgenomes of allopolyploids often evolve asymmetrically, and one subgenome plays a leading role, which will retain more genes, have higher gene expression, and undergo more evolutionary selection and other events. This process is called biased grading or is understood as subgenomic dominance [,]. Owing to a succession of strong dominant genes in the St genome, the morphological traits of diverse allopolyploid combinations of the St genome, such as the Elymus (StH) and the Roegneria (StY), are converging []. Genomic dominance might be one of the reasons accounting for the evolutionary advantage of allopolyploid species []. The present work offers indirect theoretical support for the subgenomic and evolutionary adaptive benefits of the St subgenome in Siberian wildrye by examining the cis-acting elements and expression profiles of the EsPCF10 and EsPCF16 genes (Table S4, Figure 6 and Figure 7). Genomic dominance determines the development potential of new polyploid crops, as well as whether St genomic dominance is strengthened further, we can leverage Siberian wildrye and broaden genetic diversity thanks to dominant genes. Through comparative genomics, the researchers concluded that the H subgenome in “Chuancao No.2” Siberian wildrye was close to that in barley []. Our examination of a multi-species phylogenetic tree also shows that the distance between several TCP proteins of Siberian wildrye and barley is relatively near (Figure 2), implying that Siberian wildrye and barley may have an intimate genetic connection. Even so, it is still uncertain which two species contribute to the St and H subgenomes in Siberian wildrye, and more exploration must be conducted to better comprehend the differences between the St and H subgenomes, as well as the essential dominance of the St genome.
3.2. TCP Gene Duplication Event in Siberian Wildrye
Gene duplication is the major driving force behind evolution and one method for expanding gene families. Here, EsPCF2 and EsPCF3 are located at the same position on the H05 chromosome (Figure 1), and their nucleotide sequences are exactly the same. These two genes are considered as tandem repeats. EsCYC9, EsCYC10, EsCYC13, EsCYC14, and EsCYC15 are closely aligned on the S05 chromosome at similar locations. The sequences are highly similar but not completely identical. Combined with multiple sequence alignment, conservative domain analysis, conservative motif analysis, etc. (Figure 3), it was found that EsCYC13, EsCYC14, and EsCYC15 form a gene cluster with similar sequences and similar functions. These three genes are likewise tandem repeats of one another. However, there are subtle variances in the physicochemical properties among the three genes. In theory, two gene copies are created during gene replication, allowing one or both genes to evolve under less strict selection and, occasionally, to acquire novel roles that aid in adaptation []. It is possible that the new traits of the species during the evolution of the Siberian wildrye were influenced by the small variations in the physical and chemical characteristics of the three tandem repeat genes, EsCYC13, EsCYC14, and EsCYC15. Via collinearity analysis, we discerned 29 pairs of genes possessing repetitive fragments, encompassing two types of TCP genes (Table S2). The discovery that both Class I and Class II TCP transcription factors are ascertained to have multiple duplications within the same gene demonstrates the importance of gene replication for the formation of gene families. The gene is conservative in its evolutionary process, as evidenced by the fact that Ka is less than Ks. In most cases, the selection of the TCP gene in Siberian wildrye eliminated the harmful mutation and kept the protein unchanged; that is, the purification selection was carried out. Furthermore, 29 duplicate gene pairs contributed to the evolutionary expansion of the TCP gene family in Siberian wildrye. The interspecific collinearity analysis revealed that the greatest collinearity was between wheat and Siberian wildrye, followed by rice, barley, Goat grass, and Purle Falsebrome (Figure 4B, Table S3). This fragment replication, which uses another type of gene replication, revealed further details about the genetic link between Siberian wildrye and wheat. Indeed, several wheat grasses (Triticeae: Poaceae) share the St genome [], which could lead to evolutionary conservation within the common species. In our research, we did a thorough investigation of functional similarities within the TCP gene family and discovered that EsPCF24 and EsPCF27 show resilient, functional conservation in plant stress response and developmental control (Figure 7, Figure 8, and Figure S3). It is the gene replication event in EsTCPs that helps us understand the complexity and diversity of the Siberian wildrye genome, provides thinking for the mining and utilization of important genes, and also promotes the research of other gene families or species, as well as the value of subsequent production and application.
3.3. Expression Specificity of TCP Gene in Five Stress Treatments and Different Tissues
Abiotic stress has the capacity to influence plant growth, development, quality, and, ultimately, yield. TCP transcription factors are widely involved in the regulation process of plant life and act as key regulators of internal and external signal responses by recruiting other proteins and regulating hormone signal pathways [,]. Consequently, it is of crucial interest to examine the latent activities of the TCP gene under varied abiotic stress conditions. When we predicted the cis-acting elements in the EsTCPs promoters, we found that the vast majority of these genes are responsive to stressors like drought and low temperatures and are inducible by plant hormones such as gibberellin, auxin, abscisic acid, and methyl jasmonate. In these results, ABA treatment inhibited 10 EsTCPs in roots at all time points (Figure 7). Mutual inhibition between the activity of Class I TCP and the ABA signaling pathway is expected because ABA inhibits the processes that TCP facilitates, such as plant growth, reproduction, cell division, and elongation. Based on this, the researchers found that [] MdTCP46 expression was suppressed in apples during ABA and drought conditions, while overexpression of MdTCP46 resulted in lower sensitivity to ABA and resilience to drought stress. The distinction is that transgenic Arabidopsis and transgenic rice plants have decreased ABA sensitivity due to the TCP10 gene found in Moso bamboo (Phyllostachys edulis). Through a thorough examination of phenotypic characteristics and stress-related physiological indicators, it was discovered that the overexpression of PeTCP10 in Arabidopsis facilitated stomatal closure when subjected to ABA treatment. Under drought stress conditions, no notable variation in ABA accumulation was noted between the transgenic Arabidopsis and its wild-type counterpart. Additionally, PeTCP10 was demonstrated to impede lateral root growth via a MeJA-mediated pathway. In this scenario, PeTCP10 may work as a positive regulator of plant drought tolerance via ABA-dependent signaling systems, while acting as well as a negative regulator of lateral root growth via MeJA-mediated pathways []. Based on the experimental evidence, we postulate that the ABA signaling pathway may play a regulatory role in the root development of Siberian wildrye, potentially through the suppression of specific TCP gene expression, thereby modulating root growth and development. Furthermore, it has long been shown in Arabidopsis that Class I and Class II TCP proteins regulate leaf growth through the jasmonic acid signaling pathway []. Researchers reported that Arabidopsis plants exhibit a root hair shortening phenotype when the GrTCP11 gene in cotton is overexpressed []. This discovery indicates that the TCP11 gene limits root hair elongation by controlling the jasmonic acid (JA) signaling pathway. However, our research has demonstrated that the TCP gene family exhibits a complex regulatory response to methyl jasmonate (MeJA). In leaves subjected to methyl jasmonate (MeJA), the EsTCP gene’s expression was also drastically decreased (Figure S3). Interestingly, the EsPCF5 gene was significantly upregulated in the root and displayed broad tissue expression characteristics following MeJA stress. According to promoter cis-acting element analysis, EsPCF5 contains four methyl jasmonate response elements (Table S4), which possibly be the structural basis for its response to MeJA stress. On the other hand, the absence of typical methyl jasmonic acid response elements in the promoter region of the DgTCP16 gene in orchardgrass is closely linked to the significant downregulation of this gene upon MeJA treatment []. These results imply that the regulatory network between the methyl jasmonate and EsTCP gene family may be much more intricate than the straightforward negative regulatory relationship. It may involve a variety of regulatory mechanisms, including post-transcriptional regulation, tissue-specific expression, and a variety of cis-acting elements. Similarly, when PEG is used to simulate drought stress, the expression of genes in roots is very little compared with that in leaves, which may also be related to the stress mode of applying drugs to roots in our work, further amplifying the influence of stress treatment on gene expression. The results demonstrated that RNA sequencing under PEG-6000-induced drought stress revealed distinct gene expression profiles between drought-tolerant and drought-sensitive leaves of Siberian wildrye []. It was observed that certain differentially expressed genes in tolerant plants exhibited more rapid induction or inhibition. In addition, the EsSnRK2, EsLRK10, and EsCIPK5 genes may regulate stomatal closure via the abscisic acid signaling pathway, providing a novel molecular foundation for elucidating the mechanisms underlying drought stress responses in Siberian wildrye. Then, it is plausible to hypothesize that EsTCP may play a role in regulating stomatal closure via the abscisic acid signaling pathway. More generally, under the condition of low temperature, the expression of each gene also showed an obvious inhibitory effect. But we can see that the EsPCF10 gene is less affected by low temperature stress (Figure 7). Hence, we have effectively predicted the existence of several hormone response elements in the promoter region of this gene, such as the precise binding sites of gibberellin (GA), auxin, abscisic acid (ABA), and other hormones. This discovery implies that this gene’s expression may be cooperatively controlled by several hormone signaling pathways, since contributing to plant development and growth as well as stress response.
Molecular biology studies have demonstrated that the promoter region of the AsTCP gene family also contains a rich diversity of cis-acting elements. Through systematic analysis of promoter sequences, researchers identified 19 distinct types of hormone response elements, with ABRE being the most prominent, comprising 21% of all hormone response elements []. Although this study did not further explore the effect of exogenous ABA treatment on AsTCP expression patterns, the distribution characteristics of promoter elements strongly suggest that the AsTCP transcription factor family may be deeply involved in abiotic stress response networks in oats and play an important regulatory role in plant hormone signal transduction pathways. Plant hormone response elements have been proven to be highly conserved across a wide range of species. Using abscisic acid (ABA), auxin (IAA), and methyl jasmonate (MeJA) as examples, their respective response elements—ABRE (ABA response element), AuxRE (Auxin response element), and JARE (jasmonic acid response element)—have been further identified in Arabidopsis, a model plant, and rice, an important food crop [,,]. The researchers performed a comprehensive analysis of the AtTCP8 gene targets in Arabidopsis, identifying TCP8-bound gene promoters and differentially expressed genes in tcp8 mutants. These datasets exhibited significant enrichment in components related to various plant hormone signaling pathways, including brassinosteroids (BRs), auxin, and jasmonic acid []. And in Platycodon grandiflorus, MeJA response elements were found to be engaged in MEJA-mediated gene expression regulation networks. Further research found that when subjected to low temperatures and MeJA therapy, 10 members of the PgbZIP gene family demonstrated substantial expression responses []. This occurrence is directly related to the existence of cis-regulatory elements, which emphasizes their importance. Furthermore, these highly conserved cis-acting elements are present in many phylogenetically distinct plant species. This occurrence not only verifies the functional conservation of the TCP gene family in the plant hormone signal transduction pathway from an evolutionary standpoint, but it also illustrates a potential critical regulatory role in the plant’s response to abiotic stress. On top of that, the EsPCF10 gene showed significant expression changes under both low-temperature stress and exogenous growth hormone (IAA) treatment, highlighting its critical role in integrating hormone signaling and abiotic stress response and implying that it may be involved in plant adaptive regulation to various environmental stresses with complex regulatory networks. Significantly, Class I EsTCP (PCF) genes have dual functional properties: they exhibit broad tissue-specific expression profiles while sustaining high transcriptional activity under a variety of stress settings. Indeed, these transcription factors serve critical roles in regulating plant morphogenesis and development, especially via altering hormone biosynthesis pathways and reprogramming stress-responsive signaling networks []. Also, they manage the processes of cell elongation and the cell cycle []. These observations indicate that Class I EsTCPs may play different regulatory roles in different developmental stages and may have certain advantages in coping with abiotic stress (Figure 7, Figure 8, and Figure S3). Our findings indicate that several EsTCP genes may have powerful adaptive and multifunctional regulation capacities in response to abiotic stress. EsPCF10 and EsPCF16 genes (Figure 7 and Figure S3), in particular, demonstrated significant expression characteristics under various stress conditions and were closely related to hormone signaling pathways, making them prime candidates for improving crop stress resistance and agricultural productivity in plateau areas. The work we performed was the first to thoroughly examine the expression patterns of the TCP gene family in Siberian wildrye under varied abiotic stress conditions. Compared to earlier studies, which mostly focused on the limitations of single environmental conditions such as salt stress and drought stress, our work made an important advance in experimental design: The research was expanded to include plant hormone control, with a focus on the regulatory mechanisms of major plant hormones such as abscisic acid (ABA), growth hormone (IAA), and methyl jasmonate (MeJA), as well as novel models of low temperature and drought stress. Employing this comprehensive multi-dimensional experimental framework, we systematically elucidated the expression regulation patterns of the TCP gene family in Siberian wildrye under diverse abiotic stress conditions. Our work not only addresses a critical knowledge gap in understanding the TCP gene expression profiles of Siberian wildrye under combined stress conditions but also establishes a robust experimental foundation and presents novel conceptual insights for deciphering the intricate molecular regulatory networks mediated by TCP transcription factors during plant stress responses.
3.4. Important Genes Regulating Tillering Among TCP Transcription Factors
TCPs from the Class II TB1/CYC clade are principally engaged in the regulation of axillary meristem development, namely the generation of lateral branches or flowers. It has been attested in gramineous crops such as maize, wheat, barley, and switchgrass (Panicum virgatum L.) that such transcription factors modulate tillering and contribute to the enhancement of biomass [,,,,]. In Siberian wildrye, the group TB1/CYC includes EsCYC1-EsCYC15, with a total of 15 genes. Blast comparison with the amino acid sequence of maize TB1 protein (NP_001369512.1) showed that the top three proteins were EsCYC5, EsCYC7, and EsCYC6 (Table S6, Evalue: 1 × 10−5), in which EsCYC5 was located on chromosome H06. EsCYC6 and EsCYC7 are unplaced scaffolds, but the sequence and structure of these two genes are completely identical, which may be tandem repeat genes neglected in genome assembly. The subcellular localization predictions confirm that all three genes are localized within the nucleus (Table S1). Additionally, the intra-species evolution analysis and protein-conserved motif analysis uncover that they share remarkably similar structures (Figure 3B), hinting at a high degree of functional conservation among these three genes. In addition, the presence of meristem expression-associated functional elements was further assumed by the examination of cis-acting elements in the promoter regions of these three genes. As seen in Figure S2 and described in Table S4, these components might operate as regulators in the Siberian wildrye tillering process. Although we have identified potential meristem-related regulatory components in the promoter regions of EsTCP genes, their functional roles remain insufficiently verified. It is, therefore, critical to investigate how these components specifically regulate EsTCP gene expression in meristem tissues and their involvement in tillering control. Previous studies have demonstrated the importance of TCP family genes in regulating axillary bud development and tiller formation. For instance, in switchgrass, manipulation of PvTB1 expression through transgenic approaches significantly altered tiller number, stem height, stem diameter, and biomass yield, highlighting its role in axillary bud regulation []. Similarly, in Arabidopsis, BRANCHED1 (BRC1) and its homologs act as key local regulators of bud activity, where their expression in axillary buds promotes growth arrest, and BRC1 mutants exhibit excessive branching due to uncontrolled bud activity []. TILLER ANGLE CONTROL 8 (TAC8) has been identified as a nucleus-localized transcription factor that is mostly expressed in the tiller base region of rice []. A molecular study revealed that TAC8 encodes a transcriptional activator from the TCP family. At the same time, functional investigations revealed that this regulatory protein improves rice tiller angle by directing cell elongation processes and modulating endogenous auxin homeostasis. In addition, a transcriptome profiling (RNA-seq) investigation discovered that TAC8 is engaged in two essential physiological pathways in rice: photoperiodic responses and abiotic stress adaption mechanisms. However, the precise role and molecular mechanisms of TCP genes in Siberian wildrye remain largely unexplored. Specifically, it is unclear whether TCP genes regulate tillering through hormone signaling pathways (e.g., auxin or abscisic acid) or how their expression patterns vary under different environmental conditions. Furthermore, the interaction network between TCP genes and other tiller-related genes, such as TB1, requires further elucidation. Future studies should employ functional validation experiments, including gene knockout or overexpression, combined with transcriptomic and phenotypic analyses, to systematically dissect the role of TCP genes in tillering regulation and their potential for improving plant architecture and yield in Siberian wildrye.
Class I and II TCP genes probably perform an essential function in regulation for Gramineae plants like Siberian wildrye throughout critical growth and development stages, including emergence, tillering, jointing, and booting, among others. These genes exert a profound influence on plant growth and development by precisely regulating cell division, differentiation, and organ morphogenesis. As an important agronomic trait that determines forage biomass, the molecular regulation mechanism of tillering has always been the focus and difficulty of herbage genetic breeding research. Our research indicates that the TCP transcription factor family holds immense promise for controlling tillering, optimizing plant architecture, and bolstering plants’ resilience to environmental stressors. Consequently, it emerges as a pivotal molecular tool for enhancing plant traits, providing the theoretical foundation and technical support essential for cultivating high-yielding and stress-tolerant cultivars.
4. Materials and Methods
4.1. Identification of TCP Gene Family Members in Siberian Wildrye
The Hidden Markov Model (HMM) file of TCP transcription factors (PF03634) was retrieved from the Pfam database []. Subsequently, we utilized the HMMER 3.0 software to conduct a thorough search for TCP family members within the protein sequence dataset of the Siberian wildrye genome, as referenced in [,]. To seek out fresh TCP family members, we conducted a BLASTP (https://blast.ncbi.nlm.nih.gov/Blast.cgi?PROGRAM=blastp&PAGE_TYPE=BlastSearch&LINK_LOC=blasthome, accessed on 18 February 2025) search [] on the Siberian wildrye genome using TCP protein sequences from Arabidopsis and rice (e-value ≤ 1 × 10−5). Overlapping genes are removed with a CDD database search to evaluate the presence of TCP domain structure in all family proteins []. Then, the Expasy program (https://web.expasy.org/compute_pi/, accessed on 18 February 2025) [] was used to predict each protein (kDa) molecular weight and isoelectric point (PI). The subcellular localization can be forecasted through the use of WoLF PSORT (https://wolfpsort.hgc.jp/, accessed on 18 February 2025) []. The hydrophilicity and hydrophobicity of proteins were evaluated using Expasy software (https://web.expasy.org/compute_pi/, accessed on 18 February 2025) []. TBtools-II v2.152 [] was utilized to precisely map and display all TCP genes along the chromosome of Siberian wildrye.
4.2. Phylogenetic Analysis of EsTCPs
We have performed the following actions in order to investigate the evolutionary relationships between the TCP families of these seven plants. Firstly, the TCP protein sequences of Goat grass, Arabidopsis, Purple Falsebrome, barley, rice, and wheat were sourced from the plant transcription factor database (https://planttfdb.gao-lab.org/family.php?fam=TCP, accessed on 18 February 2025). Subsequently, these TCP protein sequences, along with those of Siberian wildrye, underwent a multiple sequence alignment analysis utilizing the ClustaW software (https://www.ebi.ac.uk/jdispatcher/msa/clustalo?outfmt=fa, accessed on 18 February 2025) []. Via the Clustal online tool, we conducted multi-sequence alignment and divided the TCP gene family into three groups in accordance with their alignment outcomes and conserved domains. The evolutionary tree was created using MEGA 11 software’s maximum likelihood approach [].
4.3. Examination of the Structural Features, Conserved Motifs, and Cis-Acting Regulatory Elements Within EsTCPs
We discovered 10 distinct motifs in the EsTCP protein by using the MEME software (https://meme-suite.org/meme/tools/meme, accessed on 18 February 2025) []. TBtools-II v2.152 was used to help draw and modify the gene structure, motifs, and phylogenetic tree []. It is assumed that the promoter sequence is located at the upstream 1.5 kb of each EsTCP gene transcriptional initiation site, and the genomic sequence of Siberian Wildrye is extracted according to the common feature format (GFF3) file. Cis-acting elements were predicted on PlantCARE (https://bioinformatics.psb.ugent.be/webtools/plantcare/html/, accessed on 18 February 2025) [], and the cis-acting elements of abiotic and biotic stress, phytohormone responsive, and plant growth and development were counted. Using Motif Enrichment (AME) function analysis (https://meme-suite.org/meme/doc/ame.html, accessed on 18 February 2025) in the MEME program [], enrichment analysis was carried out to determine the regulatory elements in the set of promoter sequences of all genes. A group of randomly interrupted promoters served as controls. The motifs with a p-value less than 0.05 were considered to be significant enrichment motifs by the corrected Fisher test.
4.4. miR319 Target Site Prediction of EsTCPs
With the aim of predicting the target of miR319, EsTCPs’ whole nucleotide sequences were examined using the psRNATarget web application []. The maximum expected value cutoff is reached at five. Through sequence comparison analysis, the similarity between the predicted target gene and the miR319 sequence was visualized utilizing Jalview 2.11.1.4 software [].
4.5. Analysis of TCP Gene Replication and Collinearity
We employed BLAST ALL to hunt for gene duplications among the identified TCP members. The length of the comparable sequence exceeds 75% of the longer gene, and the similarity of the alignment area surpasses 75%, thereby serving as the principal criterion for potential repetitive genes []. We utilized KaKs Calculator 3.0 to determine the ratio of nonsynonymous substitutions (Ka) and synonymous substitutions (Ks) within the EsTCP gene that originated from a gene duplication event []. To ascertain the colinearity of the TCP genes obtained from Siberian wildrye, Arabidopsis, and gramineous species of Goat grass, Purle Falsebrome, barley, rice, and wheat, a colinearity analysis diagram was fabricated with the assistance of the MCScanX [] in TBtools- II v2.152 software. Moreover, the gene replication events in EsTCPs were also visualized with the aid of TBtools-II [], which directly disclosed the orthologous genes within the Siberian wildrye.
4.6. Forecast Analysis of the Three-Dimensional Structure and Interaction Network for the EsTCP Protein
The TCP protein sequences of Siberian wildrye were submitted to the SWISS-MODEL (https://swissmodel.expasy.org/interactive, accessed on 18 February 2025) online website for homology modeling []. Moreover, the global model quality estimation (GMQE) and QMEAN values are utilized to evaluate the quality of the three-dimensional model. The GMQE score ranges from 0 to 1, with a higher score indicating a more reliable model. The QMEAN score ranges from 0 to −4, with a model having a score closer to 0 being of higher quality. Subsequently, the corresponding PDB files of the predicted reliable models were submitted to the SAVES v6.1 server for assessment. This server encompasses five commonly used detections: PROCHECK, WHATCHECK, ERRAT, Verify-3D, and PROVE [,,,,]. If three of them indicate validation, it implies that the model is usable.
To predict the interactions among the TCP proteins of Siberian wildrye, the sequence of the EsTCP protein was submitted to the STRING database (https://cn.string-db.org/cgi/input?sessionId=bFSnR2S3L0Ea&input_page_show_search=on, accessed on 18 February 2025) []. Using wheat as the reference species with default advanced settings, we identified 29 sequences predicted to be homologous proteins of wheat. By leveraging the wheat genome data as a reference, we successfully constructed the protein interaction network of EsTCP.
4.7. Tissue Collection of Siberian Wildrye and Quantitative Real-Time PCR (RT-qPCR) Analysis of EsTCPs
The vigorous “Chuancao No. 2” Siberian wildrye seed grows in quartz sand and greenhouse. Seven days thereafter, the germinated seedlings were transferred to the modified Hogland nutrient solution. Seedlings were treated with stress when they were growing to a mostly three-leaf stage, about 14 to 21 days after germination. The roots were treated with hormones by dissolving abscisic acid (ABA), auxin (IAA), and methyl jasmonate (MeJA) of 100 mM concentration in the culture medium. A 20% concentration of polyethylene glycol 6000 (PEG) solution was employed to simulate drought stress. When it comes to low-temperature stress, the temperature is maintained at 4 °C, with 14 h of light and 10 h of darkness on a daily basis. The young leaves and roots of plants were collected at 0 h, 3 h, 6 h, 12 h, 24 h, and 48 h after each stress, and each sample was biologically repeated three times. Seedlings that were not subjected to stress treatment were grown continually until they reached the booting stage, at which point new roots, stems, leaves, and ears were harvested from the Siberian wildrye. Then, the samples were collected for RNA extraction and stored at a temperature of −80 °C.
In compliance with the kit’s instructions, the total RNA of the sample was extracted by using the plant RNA extraction kit V1.5 (BIOFIT, Chengdu, China). The reverse transcription kit (Abclonal, Wuhan, China) was used to create cDNA. The RT-qPCR analysis was carried out by means of the SYBR Green dye method, and reactions were conducted on the CXF96 Connect™ Real-Time System (Bio-Rad, Singapore). Based on the phylogenetic analysis of Siberian wildrye’s TCP protein, we picked 10 TCP genes from various branches of the evolutionary tree for Quantitative Real-time PCR. To make sure the genes chosen were representative, we purposefully omitted genes with high similarity within smaller clades during the selection process. When determining the expression levels of the 10 EsTCP genes, the PP2A gene [] is used as an internal reference gene. The relative expression levels were computed through method 2−ΔΔCt [], and SPSS 27 and Origin 2024 software was used for detailed significance analysis and intuitive data display processing (p<0.05). In addition, Supplementary Table S7 lists the primers used in our work for the EsTCP gene, which was produced using Primer Premier 5.0 [].
5. Conclusions
As described, 54 EsTCP genes were found and categorized into two subclasses, which were then further separated into three groups (Class II TCP transcription factor has two branches, 12 CIN-type and 15 TB1/CYC-type). The majority of genes’ structures and motifs are highly stable throughout evolution, but their activities may alter. EsPCF10 and EsPCF16 expression is relatively robust in the presence of ABA, IAA, MeJA, PEG, and low temperature, indicating that Class I TCP genes may have the potential to tolerate diverse abiotic stimuli. Simultaneously, the gene was significantly expressed in Siberian wildrye’s ears, while EsCIN1 was highly expressed in the leaves. The value involvement of TCP transcription factors across the many stages of plant growth and development is based on the tissue-specific expression of the EsTCP genes. It is also hypothesized that Class II TCP genes contain promoter cis-acting regions associated with meristem expression, which may play a role in Siberian wildrye tillering. Furthermore, we projected eight miR319 target genes in EsTCPs, and MIR319-TCPs might pose a viable target for improving plant tolerance and yield under abiotic stress. Currently, the EsTCP protein’s function is a mystery, particularly in terms of homologous protein expression in the St and H subgenomes. Further studies ought to be carried out to determine its exact function. Our investigation reveals the possible expansion paths of the TCP gene family in Siberian wildrye, laying the groundwork for future functional characterization and application of these TCP proteins. The findings not only help future research into the functional activities of EsTCP proteins, but they further strengthen our understanding of protein-protein interactions and the evolutionary history of Siberian wildrye. Moreover, these findings provide valuable genetic resources for high-yield breeding initiatives targeting Siberian wildrye and kindred Elymus species.
Supplementary Materials
The following supporting information can be downloaded at https://www.mdpi.com/article/10.3390/ijms26051925/s1.
Author Contributions
Conceptualization, T.L. and X.M.; methodology, J.P.; software, Z.D.; validation, J.P., X.M. and X.L.; formal analysis, T.L.; investigation, T.L.; resources, Q.Y.; data curation, J.W.; writing—original draft preparation, T.L.; writing—review and editing, T.L., J.P. and X.M.; visualization, Y.X.; supervision, Y.L.; project administration, C.Z., L.Y. and M.Y.; funding acquisition, X.M. and X.L. All authors have read and agreed to the published version of the manuscript.
Funding
This research was funded by Key R&D Project of Sichuan Province: 2023YFN0087, Operation Fund Provided by Sichuan Academy of Grassland Science: 2024-SAGS, Northwestern Sichuan Plateau Forage Industry Innovation & Technology Demonstration Base Construction Project: ABAKN-202401, National Natural Science Foundation of China: 32271753, Cooperation Project between Provincial College and Provincial School: 2023YFSY0012 and Innovation Team Project on Beef Cattle and Forage Industry System of Sichuan Province: SCCXTD-20-13.
Institutional Review Board Statement
Not applicable.
Informed Consent Statement
Not applicable.
Data Availability Statement
Data are contained within the article and Supplementary Materials.
Acknowledgments
We are very grateful to the College of Grassland Science and Technology, Sichuan Agricultural University and Sichuan Academy of Grassland Science for providing us with experimental equipment and venues. Finally, I would like to extend my appreciation to all the co-authors for their contributions to this study.
Conflicts of Interest
The authors declare no conflicts of interest.
References
- Danisman, S. TCP Transcription Factors at the Interface between Environmental Challenges and the Plant’s Growth Responses. Front. Plant Sci. 2016, 7, 1930. [Google Scholar] [CrossRef]
- Cubas, P.; Lauter, N.; Doebley, J.; Coen, E. The TCP Domain: A Motif Found in Proteins Regulating Plant Growth and Development. Plant J. 1999, 18, 215–222. [Google Scholar] [CrossRef]
- Koyama, T.; Sato, F.; Ohme-Takagi, M. Roles of miR319 and TCP Transcription Factors in Leaf Development. Plant Physiol. 2017, 175, 874–885. [Google Scholar] [CrossRef]
- Zhu, L.; Li, S.; Ma, Q.; Wen, J.; Yan, K.; Li, Q. The Acer palmatum TCP Transcription Factor ApTCP2 Controls Leaf Morphogenesis, Accelerates Senescence, and Affects Flowering via miR319 in Arabidopsis thaliana. J. Plant Growth Regul. 2022, 41, 244–256. [Google Scholar] [CrossRef]
- Wei, X.; Yuan, M.; Zheng, B.-Q.; Zhou, L.; Wang, Y. Genome-Wide Identification and Characterization of TCP Gene Family in Dendrobium nobile and Their Role in Perianth Development. Front. Plant Sci. 2024, 15, 1352119. [Google Scholar] [CrossRef]
- Feng, Z.-J.; Xu, S.-C.; Liu, N.; Zhang, G.-W.; Hu, Q.-Z.; Gong, Y.-M. Soybean TCP Transcription Factors: Evolution, Classification, Protein Interaction and Stress and Hormone Responsiveness. Plant Physiol. Biochem. 2018, 127, 129–142. [Google Scholar] [CrossRef]
- Yao, X.; Ma, H.; Wang, J.; Zhang, D. Genome-Wide Comparative Analysis and Expression Pattern of TCP Gene Families in Arabidopsis thaliana and Oryza sativa. J. Integr. Plant Biol. 2007, 49, 885–897. [Google Scholar] [CrossRef]
- Howarth, D.G.; Donoghue, M.J. Phylogenetic Analysis of the “ECE” (CYC/TB1) Clade Reveals Duplications Predating the Core Eudicots. Proc. Natl. Acad. Sci. USA 2006, 103, 9101–9106. [Google Scholar] [CrossRef] [PubMed]
- Martín-Trillo, M.; Cubas, P. TCP Genes: A Family Snapshot Ten Years Later. Trends Plant Sci. 2010, 15, 31–39. [Google Scholar] [CrossRef]
- Viola, I.L.; Alem, A.L.; Jure, R.M.; Gonzalez, D.H. Physiological Roles and Mechanisms of Action of Class I TCP Transcription Factors. Int. J. Mol. Sci. 2023, 24, 5437. [Google Scholar] [CrossRef] [PubMed]
- Bello, M.A.; Cubas, P.; Álvarez, I.; Sanjuanbenito, G.; Fuertes-Aguilar, J. Evolution and Expression Patterns of CYC/TB1 Genes in Anacyclus: Phylogenetic Insights for Floral Symmetry Genes in Asteraceae. Front. Plant Sci. 2017, 8, 589. [Google Scholar] [CrossRef] [PubMed]
- Shang, Y.; Yuan, L.; Di, Z.; Jia, Y.; Zhang, Z.; Li, S.; Xing, L.; Qi, Z.; Wang, X.; Zhu, J.; et al. A CYC/TB1-Type TCP Transcription Factor Controls Spikelet Meristem Identity in Barley. J. Exp. Bot. 2020, 71, 7118–7131. [Google Scholar] [CrossRef] [PubMed]
- He, Z.; Zhou, X.; Chen, J.; Yin, L.; Zeng, Z.; Xiang, J.; Liu, S. Identification of a Consensus DNA-Binding Site for the TCP Domain Transcription Factor TCP2 and Its Important Roles in the Growth and Development of Arabidopsis. Mol. Biol. Rep. 2021, 48, 2223–2233. [Google Scholar] [CrossRef]
- Aguilar-Martínez, J.A.; Poza-Carrión, C.; Cubas, P. Arabidopsis BRANCHED1 Acts as an Integrator of Branching Signals within Axillary Buds. Plant Cell 2007, 19, 458–472. [Google Scholar] [CrossRef]
- Takeda, T.; Suwa, Y.; Suzuki, M.; Kitano, H.; Ueguchi-Tanaka, M.; Ashikari, M.; Matsuoka, M.; Ueguchi, C. The OsTB1 Gene Negatively Regulates Lateral Branching in Rice. Plant J. 2003, 33, 513–520. [Google Scholar] [CrossRef]
- Zhan, W.; Cui, L.; Guo, G.; Zhang, Y. Genome-Wide Identification and Functional Analysis of the TCP Gene Family in Rye (Secale cereale L.). Gene 2023, 854, 147104. [Google Scholar] [CrossRef] [PubMed]
- Wang, C.; Feng, G.; Xu, X.; Huang, L.; Nie, G.; Li, D.; Zhang, X. Genome-Wide Identification, Characterization, and Expression of TCP Genes Family in Orchardgrass. Genes 2023, 14, 925. [Google Scholar] [CrossRef]
- Xiong, W.; Zhao, Y.; Gao, H.; Li, Y.; Tang, W.; Ma, L.; Yang, G.; Sun, J. Genomic Characterization and Expression Analysis of TCP Transcription Factors in Setaria italica and Setaria viridis. Plant Signal. Behav. 2022, 17, 2075158. [Google Scholar] [CrossRef]
- Xiong, Y.; Lei, X.; Bai, S.; Xiong, Y.; Liu, W.; Wu, W.; Yu, Q.; Dong, Z.; Yang, J.; Ma, X. Genomic Survey Sequencing, Development and Characterization of Single- and Multi-Locus Genomic SSR Markers of Elymus sibiricus L. BMC Plant Biol. 2021, 21, 3. [Google Scholar] [CrossRef]
- Yu, Q.; Xiong, Y.; Su, X.; Xiong, Y.; Dong, Z.; Zhao, J.; Shu, X.; Bai, S.; Lei, X.; Yan, L.; et al. Comparative Metabolomic Studies of Siberian Wildrye (Elymus sibiricus L.): A New Look at the Mechanism of Plant Drought Resistance. Int. J. Mol. Sci. 2023, 24, 452. [Google Scholar] [CrossRef]
- Lan, J.; Wang, N.; Wang, Y.; Jiang, Y.; Yu, H.; Cao, X.; Qin, G. Arabidopsis TCP4 Transcription Factor Inhibits High Temperature-Induced Homeotic Conversion of Ovules. Nat. Commun. 2023, 14, 5673. [Google Scholar] [CrossRef] [PubMed]
- Yan, J.; Li, X.; Wang, L.; Li, D.; Ji, C.; Yang, Z.; Chen, L.; Zhang, C.; You, M.; Yan, L.; et al. A High-Continuity and Annotated Reference Genome of Allotetraploid Siberian Wildrye (Elymus sibiricus L., Poaceae: Triticeae). bioRxiv 2024. [Google Scholar] [CrossRef]
- Mistry, J.; Chuguransky, S.; Williams, L.; Qureshi, M.; Salazar, G.A.; Sonnhammer, E.L.L.; Tosatto, S.C.E.; Paladin, L.; Raj, S.; Richardson, L.J.; et al. Pfam: The Protein Families Database in 2021. Nucleic Acids Res. 2021, 49, D412–D419. [Google Scholar] [CrossRef]
- McClure, M.A.; Smith, C.; Elton, P. Parameterization Studies for the SAM and HMMER Methods of Hidden Markov Model Generation. Proc. Int. Conf. Intell. Syst. Mol. Biol. 1996, 4, 155–164. [Google Scholar] [PubMed]
- Marchler-Bauer, A.; Anderson, J.B.; Derbyshire, M.K.; DeWeese-Scott, C.; Gonzales, N.R.; Gwadz, M.; Hao, L.; He, S.; Hurwitz, D.I.; Jackson, J.D.; et al. CDD: A Conserved Domain Database for Interactive Domain Family Analysis. Nucleic Acids Res. 2007, 35, D237–D240. [Google Scholar] [CrossRef]
- Lu, S.; Wang, J.; Chitsaz, F.; Derbyshire, M.K.; Geer, R.C.; Gonzales, N.R.; Gwadz, M.; Hurwitz, D.I.; Marchler, G.H.; Song, J.S.; et al. CDD/SPARCLE: The Conserved Domain Database in 2020. Nucleic Acids Res. 2020, 48, D265–D268. [Google Scholar] [CrossRef] [PubMed]
- Jacob, A.; Lancaster, J.; Buhler, J.; Harris, B.; Chamberlain, R.D. Mercury BLASTP: Accelerating Protein Sequence Alignment. ACM Trans. Reconfig. Technol. Syst. 2008, 1, 9. [Google Scholar] [CrossRef] [PubMed]
- Thompson, J.D.; Higgins, D.G.; Gibson, T.J. CLUSTAL W: Improving the Sensitivity of Progressive Multiple Sequence Alignment through Sequence Weighting, Position-Specific Gap Penalties and Weight Matrix Choice. Nucleic Acids Res. 1994, 22, 4673–4680. [Google Scholar] [CrossRef]
- Chai, W.; Jiang, P.; Huang, G.; Jiang, H.; Li, X. Identification and Expression Profiling Analysis of TCP Family Genes Involved in Growth and Development in Maize. Physiol. Mol. Biol. Plants 2017, 23, 779–791. [Google Scholar] [CrossRef]
- Ding, S.; Cai, Z.; Du, H.; Wang, H. Genome-Wide Analysis of TCP Family Genes in Zea mays L. Identified a Role for ZmTCP42 in Drought Tolerance. Int. J. Mol. Sci. 2019, 20, 2762. [Google Scholar] [CrossRef]
- Zhao, J.; Zhai, Z.; Li, Y.; Geng, S.; Song, G.; Guan, J.; Jia, M.; Wang, F.; Sun, G.; Feng, N.; et al. Genome-Wide Identification and Expression Profiling of the TCP Family Genes in Spike and Grain Development of Wheat (Triticum aestivum L.). Front. Plant Sci. 2018, 9, 1282. [Google Scholar] [CrossRef]
- Bailey, T.L.; Boden, M.; Buske, F.A.; Frith, M.; Grant, C.E.; Clementi, L.; Ren, J.; Li, W.W.; Noble, W.S. MEME SUITE: Tools for Motif Discovery and Searching. Nucleic Acids Res. 2009, 37, W202–W208. [Google Scholar] [CrossRef]
- Machanick, P.; Bailey, T.L. MEME-ChIP: Motif Analysis of Large DNA Datasets. Bioinformatics 2011, 27, 1696–1697. [Google Scholar] [CrossRef] [PubMed]
- Wang, Y.; Tang, H.; Debarry, J.D.; Tan, X.; Li, J.; Wang, X.; Lee, T.; Jin, H.; Marler, B.; Guo, H.; et al. MCScanX: A Toolkit for Detection and Evolutionary Analysis of Gene Synteny and Collinearity. Nucleic Acids Res. 2012, 40, e49. [Google Scholar] [CrossRef] [PubMed]
- Yang, C.; Li, D.; Mao, D.; Liu, X.; Ji, C.; Li, X.; Zhao, X.; Cheng, Z.; Chen, C.; Zhu, L. Overexpression of Micro RNA 319 Impacts Leaf Morphogenesis and Leads to Enhanced Cold Tolerance in Rice (Oryza sativa L.). Plant Cell Environ. 2013, 36, 2207–2218. [Google Scholar] [CrossRef]
- Schommer, C.; Debernardi, J.M.; Bresso, E.G.; Rodriguez, R.E.; Palatnik, J.F. Repression of Cell Proliferation by miR319-Regulated TCP4. Mol. Plant 2014, 7, 1533–1544. [Google Scholar] [CrossRef]
- Rombauts, S.; Déhais, P.; Van Montagu, M.; Rouzé, P. PlantCARE, a Plant Cis-Acting Regulatory Element Database. Nucleic Acids Res. 1999, 27, 295–296. [Google Scholar] [CrossRef]
- Lescot, M.; Déhais, P.; Thijs, G.; Marchal, K.; Moreau, Y.; Van de Peer, Y.; Rouzé, P.; Rombauts, S. PlantCARE, a Database of Plant Cis-Acting Regulatory Elements and a Portal to Tools for in Silico Analysis of Promoter Sequences. Nucleic Acids Res. 2002, 30, 325–327. [Google Scholar] [CrossRef]
- Waterhouse, A.; Bertoni, M.; Bienert, S.; Studer, G.; Tauriello, G.; Gumienny, R.; Heer, F.T.; de Beer, T.A.P.; Rempfer, C.; Bordoli, L.; et al. SWISS-MODEL: Homology Modelling of Protein Structures and Complexes. Nucleic Acids Res. 2018, 46, W296–W303. [Google Scholar] [CrossRef]
- Laskowski, R.A.; Rullmannn, J.A.; MacArthur, M.W.; Kaptein, R.; Thornton, J.M. AQUA and PROCHECK-NMR: Programs for Checking the Quality of Protein Structures Solved by NMR. J. Biomol. NMR 1996, 8, 477–486. [Google Scholar] [CrossRef] [PubMed]
- EU 3-D Validation Network. Who Checks the Checkers? Four Validation Tools Applied to Eight Atomic Resolution Structures. J. Mol. Biol. 1998, 276, 417–436. [Google Scholar] [CrossRef] [PubMed]
- Colovos, C.; Yeates, T.O. Verification of Protein Structures: Patterns of Nonbonded Atomic Interactions. Protein Sci. 1993, 2, 1511–1519. [Google Scholar] [CrossRef]
- Lüthy, R.; Bowie, J.U.; Eisenberg, D. Assessment of Protein Models with Three-Dimensional Profiles. Nature 1992, 356, 83–85. [Google Scholar] [CrossRef] [PubMed]
- Pontius, J.; Richelle, J.; Wodak, S.J. Deviations from Standard Atomic Volumes as a Quality Measure for Protein Crystal Structures. J. Mol. Biol. 1996, 264, 121–136. [Google Scholar] [CrossRef]
- Liu, H.; Gao, Y.; Wu, M.; Shi, Y.; Wang, H.; Wu, L.; Xiang, Y. TCP10, a TCP Transcription Factor in Moso Bamboo (Phyllostachys edulis), Confers Drought Tolerance to Transgenic Plants. Environ. Exp. Bot. 2020, 172, 104002. [Google Scholar] [CrossRef]
- Szklarczyk, D.; Gable, A.L.; Lyon, D.; Junge, A.; Wyder, S.; Huerta-Cepas, J.; Simonovic, M.; Doncheva, N.T.; Morris, J.H.; Bork, P.; et al. STRING V11: Protein-Protein Association Networks with Increased Coverage, Supporting Functional Discovery in Genome-Wide Experimental Datasets. Nucleic Acids Res. 2019, 47, D607–D613. [Google Scholar] [CrossRef]
- Edger, P.P.; Smith, R.; McKain, M.R.; Cooley, A.M.; Vallejo-Marin, M.; Yuan, Y.; Bewick, A.J.; Ji, L.; Platts, A.E.; Bowman, M.J.; et al. Subgenome Dominance in an Interspecific Hybrid, Synthetic Allopolyploid, and a 140-Year-Old Naturally Established Neo-Allopolyploid Monkeyflower. Plant Cell 2017, 29, 2150–2167. [Google Scholar] [CrossRef] [PubMed]
- Session, A.M. Allopolyploid Subgenome Identification and Implications for Evolutionary Analysis. Trends Genet. 2024, 40, 621–631. [Google Scholar] [CrossRef]
- Zhang, L.Q.; Hao, M.; Huang, L.; Ning, S.Z.; Yuan, Z.W.; Jiang, B.; Yan, Z.H.; Wu, B.H.; Zheng, Y.L. Genome dominance and the breeding significance in Triticeae. Acta Agron. Sin. 2020, 46, 1465–1473. Available online: https://www.sciengine.com/AAS/doi/10.3724/SP.J.1006.2020.01022 (accessed on 18 February 2025). (In Chinese).
- Yang, J.; Bernard, R.B.; Yan, J. A Revision of the Genus Roegneria K. Koch (Triticeae: Poaceae). J. Sichuan Agric. Univ. 2008, 26, 311–381, Abstract in English. [Google Scholar]
- Panchy, N.; Lehti-Shiu, M.; Shiu, S.-H. Evolution of Gene Duplication in Plants. Plant Physiol. 2016, 171, 2294–2316. [Google Scholar] [CrossRef] [PubMed]
- Sha, L.-N.; Chen, N.; Chen, S.-Y.; Zhang, Y.; Cheng, Y.-R.; Wu, D.-D.; Wang, Y.; Kang, H.-Y.; Zhang, H.-Q.; Ma, X.; et al. Rapid Diversification of St-Genome-Sharing Species in Wheat Grasses (Triticeae: Poaceae) Accompanied by Diversifying Selection of Chloroplast Genes. BMC Plant Biol. 2025, 25, 32. [Google Scholar] [CrossRef] [PubMed]
- Danisman, S.; van der Wal, F.; Dhondt, S.; Waites, R.; de Folter, S.; Bimbo, A.; van Dijk, A.D.; Muino, J.M.; Cutri, L.; Dornelas, M.C.; et al. Arabidopsis Class I and Class II TCP Transcription Factors Regulate Jasmonic Acid Metabolism and Leaf Development Antagonistically. Plant Physiol. 2012, 159, 1511–1523. [Google Scholar] [CrossRef] [PubMed]
- Liu, Y.; An, J.; Gao, N.; Wang, X.; Chen, X.; Wang, X.; Zhang, S.; You, C. MdTCP46 Interacts with MdABI5 to Negatively Regulate ABA Signalling and Drought Response in Apple. Plant Cell Environ. 2022, 45, 3233–3248. [Google Scholar] [CrossRef]
- Hao, J.; Lou, P.; Han, Y.; Chen, Z.; Chen, J.; Ni, J.; Yang, Y.; Jiang, Z.; Xu, M. GrTCP11, a Cotton TCP Transcription Factor, Inhibits Root Hair Elongation by Down-Regulating Jasmonic Acid Pathway in Arabidopsis thaliana. Front. Plant Sci. 2021, 12, 769675. [Google Scholar] [CrossRef]
- An, Y.; Wang, Q.; Cui, Y.; Liu, X.; Wang, P.; Zhou, Y.; Kang, P.; Chen, Y.; Wang, Z.; Zhou, Q.; et al. Comparative Physiological and Transcriptomic Analyses Reveal Genotype Specific Response to Drought Stress in Siberian Wildrye (Elymus sibiricus). Sci. Rep. 2024, 14, 21060. [Google Scholar] [CrossRef]
- Nie, J.; Zhao, H.; Guo, X.; Zhang, T.; Han, B.; Liu, H. Genome-Wide Identification of Oat TCP Gene Family and Expression Patterns under Abiotic Stress. Front. Genet. 2025, 16, 1533562. [Google Scholar] [CrossRef]
- Gómez-Porras, J.L.; Riaño-Pachón, D.M.; Dreyer, I.; Mayer, J.E.; Mueller-Roeber, B. Genome-Wide Analysis of ABA-Responsive Elements ABRE and CE3 Reveals Divergent Patterns in Arabidopsis and Rice. BMC Genom. 2007, 8, 260. [Google Scholar] [CrossRef] [PubMed]
- Berendzen, K.W.; Weiste, C.; Wanke, D.; Kilian, J.; Harter, K.; Dröge-Laser, W. Bioinformatic Cis-Element Analyses Performed in Arabidopsis and Rice Disclose bZIP- and MYB-Related Binding Sites as Potential AuxRE-Coupling Elements in Auxin-Mediated Transcription. BMC Plant Biol 2012, 12, 125. [Google Scholar] [CrossRef]
- Montiel, G.; Zarei, A.; Körbes, A.P.; Memelink, J. The Jasmonate-Responsive Element from the ORCA3 Promoter from Catharanthus Roseus Is Active in Arabidopsis and Is Controlled by the Transcription Factor AtMYC2. Plant Cell Physiol. 2011, 52, 578–587. [Google Scholar] [CrossRef] [PubMed]
- Spears, B.J.; McInturf, S.A.; Collins, C.; Chlebowski, M.; Cseke, L.J.; Su, J.; Mendoza-Cózatl, D.G.; Gassmann, W. Class I TCP Transcription Factor AtTCP8 Modulates Key Brassinosteroid-Responsive Genes. Plant Physiol. 2022, 190, 1457–1473. [Google Scholar] [CrossRef] [PubMed]
- Fan, J.; Chen, N.; Rao, W.; Ding, W.; Wang, Y.; Duan, Y.; Wu, J.; Xing, S. Genome-Wide Analysis of bZIP Transcription Factors and Their Expression Patterns in Response to Methyl Jasmonate and Low-Temperature Stresses in Platycodon grandiflorus. PeerJ 2024, 12, e17371. [Google Scholar] [CrossRef] [PubMed]
- Wang, Y.; Cao, Y.; Qin, G. Multifaceted Roles of TCP Transcription Factors in Fate Determination. New Phytol. 2025, 245, 95–101. [Google Scholar] [CrossRef]
- Dong, Z.; Xiao, Y.; Govindarajulu, R.; Feil, R.; Siddoway, M.L.; Nielsen, T.; Lunn, J.E.; Hawkins, J.; Whipple, C.; Chuck, G. The Regulatory Landscape of a Core Maize Domestication Module Controlling Bud Dormancy and Growth Repression. Nat. Commun. 2019, 10, 3810. [Google Scholar] [CrossRef]
- Lin, Z.; Zhou, L.; Zhong, S.; Fang, X.; Liu, H.; Li, Y.; Zhu, C.; Liu, J.; Lin, Z. A Gene Regulatory Network for Tiller Development Mediated by Tin8 in Maize. J. Exp. Bot. 2022, 73, 110–122. [Google Scholar] [CrossRef] [PubMed]
- Dong, C.; Zhang, L.; Zhang, Q.; Yang, Y.; Li, D.; Xie, Z.; Cui, G.; Chen, Y.; Wu, L.; Li, Z.; et al. Tiller Number1 Encodes an Ankyrin Repeat Protein That Controls Tillering in Bread Wheat. Nat. Commun. 2023, 14, 836. [Google Scholar] [CrossRef] [PubMed]
- Xu, K.; Wang, Y.; Shi, L.; Sun, F.; Liu, S.; Xi, Y. PvTB1, a Teosinte Branched1 Gene Homolog, Negatively Regulates Tillering in Switchgrass. J. Plant. Growth Regul. 2016, 35, 44–53. [Google Scholar] [CrossRef]
- Seale, M.; Bennett, T.; Leyser, O. BRC1 Expression Regulates Bud Activation Potential but Is Not Necessary or Sufficient for Bud Growth Inhibition in Arabidopsis. Development 2017, 144, 1661–1673. [Google Scholar] [CrossRef] [PubMed]
- Yan, Y.; Chen, Y.; Zhu, X.; Wang, Y.; Qi, H.; Gui, J.; Zhang, H.; He, J. The TCP Transcription Factor TAC8 Positively Regulates the Tiller Angle in Rice (Oryza sativa L.). Theor. Appl. Genet. 2025, 138, 39. [Google Scholar] [CrossRef]
- Wilkins, M.R.; Gasteiger, E.; Bairoch, A.; Sanchez, J.C.; Williams, K.L.; Appel, R.D.; Hochstrasser, D.F. Protein Identification and Analysis Tools in the ExPASy Server. Methods Mol. Biol. 1999, 112, 531–552. [Google Scholar] [CrossRef]
- Horton, P.; Park, K.-J.; Obayashi, T.; Fujita, N.; Harada, H.; Adams-Collier, C.J.; Nakai, K. WoLF PSORT: Protein Localization Predictor. Nucleic Acids Res. 2007, 35, W585–W587. [Google Scholar] [CrossRef] [PubMed]
- Chen, C.; Wu, Y.; Li, J.; Wang, X.; Zeng, Z.; Xu, J.; Liu, Y.; Feng, J.; Chen, H.; He, Y.; et al. TBtools-II: A “One for All, All for One” Bioinformatics Platform for Biological Big-Data Mining. Mol. Plant 2023, 16, 1733–1742. [Google Scholar] [CrossRef] [PubMed]
- Kumar, S.; Stecher, G.; Li, M.; Knyaz, C.; Tamura, K. MEGA X: Molecular Evolutionary Genetics Analysis across Computing Platforms. Mol. Biol. Evol. 2018, 35, 1547–1549. [Google Scholar] [CrossRef]
- Dai, X.; Zhuang, Z.; Zhao, P.X. psRNATarget: A Plant Small RNA Target Analysis Server (2017 Release). Nucleic Acids Res. 2018, 46, W49–W54. [Google Scholar] [CrossRef]
- Procter, J.B.; Carstairs, G.M.; Soares, B.; Mourão, K.; Ofoegbu, T.C.; Barton, D.; Lui, L.; Menard, A.; Sherstnev, N.; Roldan-Martinez, D.; et al. Alignment of Biological Sequences with Jalview. Methods Mol. Biol. 2021, 2231, 203–224. [Google Scholar] [CrossRef] [PubMed]
- Gu, Z.; Cavalcanti, A.; Chen, F.-C.; Bouman, P.; Li, W.-H. Extent of Gene Duplication in the Genomes of Drosophila, Nematode, and Yeast. Mol. Biol. Evol. 2002, 19, 256–262. [Google Scholar] [CrossRef] [PubMed]
- Zhang, Z. KaKs_Calculator 3.0: Calculating Selective Pressure on Coding and Non-Coding Sequences. Genom. Proteom. Bioinform. 2022, 20, 536–540. [Google Scholar] [CrossRef]
- Zhang, J.; Xie, W.; Yu, X.; Zhang, Z.; Zhao, Y.; Wang, N.; Wang, Y. Selection of Suitable Reference Genes for RT-qPCR Gene Expression Analysis in Siberian Wild Rye (Elymus sibiricus) under Different Experimental Conditions. Genes 2019, 10, 451. [Google Scholar] [CrossRef] [PubMed]
- Schmittgen, T.D.; Livak, K.J. Analyzing Real-Time PCR Data by the Comparative C(T) Method. Nat. Protoc. 2008, 3, 1101–1108. [Google Scholar] [CrossRef] [PubMed]
- Singh, V.K.; Mangalam, A.K.; Dwivedi, S.; Naik, S. Primer Premier: Program for Design of Degenerate Primers from a Protein Sequence. Biotechniques 1998, 24, 318–319. [Google Scholar] [CrossRef] [PubMed]
Disclaimer/Publisher’s Note: The statements, opinions and data contained in all publications are solely those of the individual author(s) and contributor(s) and not of MDPI and/or the editor(s). MDPI and/or the editor(s) disclaim responsibility for any injury to people or property resulting from any ideas, methods, instructions or products referred to in the content. |
© 2025 by the authors. Licensee MDPI, Basel, Switzerland. This article is an open access article distributed under the terms and conditions of the Creative Commons Attribution (CC BY) license (https://creativecommons.org/licenses/by/4.0/).