The Natural Antherea pernyi Sericin Protein Suppresses Gastric Cancer Formation by Inhibiting Cell Proliferation and Inducing Cell Apoptosis
Abstract
1. Introduction
2. Results
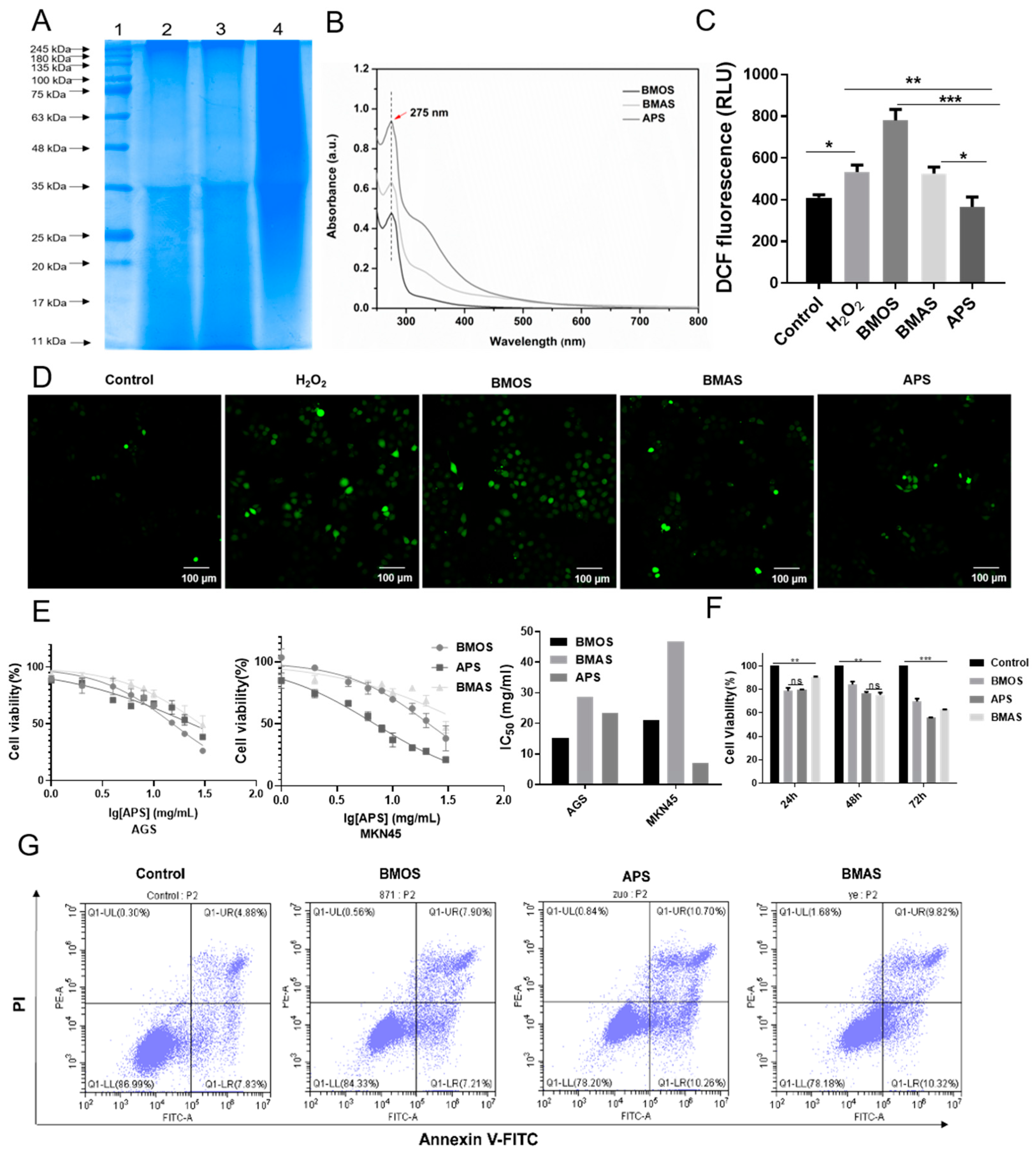
2.1. Extraction and Screening of Sericin
2.2. Safety Evaluation of APS
2.3. APS Inhibited Proliferation, Clonogenicity, and Migration of GC Cells
2.4. APS Induces Apoptosis in GC Cells
2.5. APS Suppresses Tumorigenesis of GC
2.6. APS Inhibits Proliferation and Induces Apoptosis in Cisplatin-Resistant GC Cells
2.7. APS and Cisplatin Have No Synergistic Effects
3. Discussion
4. Materials and Methods
4.1. Sericin Extraction
4.2. Ultraviolet Absorption Spectrum Detection
4.3. Cell Culture
4.4. CCK-8 Assay
4.5. Apoptosis Detection
4.6. Plate Colony Formation Assay
4.7. Transwell Migration Assay
4.8. Mitochondrial Membrane Potential Detection
4.9. Toxicological Testing
4.10. Tumor Xenograft Assay
4.11. Hematoxylin and Eosin (H&E) Staining Assay
4.12. Quantitative Real-Time (qRT)-PCR
4.13. Western Blot Analysis
4.14. Statistical Analysis
Supplementary Materials
Author Contributions
Funding
Institutional Review Board Statement
Informed Consent Statement
Data Availability Statement
Conflicts of Interest
References
- Bray, F.; Laversanne, M.; Sung, H.; Ferlay, J.; Siegel, R.L.; Soerjomataram, I.; Jemal, A. Global cancer statistics 2022: GLOBOCAN estimates of incidence and mortality worldwide for 36 cancers in 185 countries. CA Cancer J. Clin. 2024, 74, 229–263. [Google Scholar] [CrossRef] [PubMed]
- Xia, C.; Dong, X.; Li, H.; Cao, M.; Sun, D.; He, S.; Yang, F.; Yan, X.; Zhang, S.; Li, N.; et al. Cancer statistics in China and United States, 2022: Profiles, trends, and determinants. Chin. Med. J. 2022, 135, 584–590. [Google Scholar] [CrossRef] [PubMed]
- Luo, G.; Zhang, Y.; Guo, P.; Wang, L.; Huang, Y.; Li, K. Global patterns and trends in stomach cancer incidence: Age, period and birth cohort analysis. Int. J. Cancer 2017, 141, 1333–1344. [Google Scholar] [CrossRef]
- Bhandare, M.S.; Gundavda, K.K.; Yelamanchi, R.; Chopde, A.; Batra, S.; Kolhe, M.; Ramaswamy, A.; Ostwal, V.; Deodhar, K.; Chaudhari, V.; et al. Impact of pCR after neoadjuvant chemotherapy and radical D2 dissection in locally advanced gastric cancers: Analysis of 1001 cases. Eur. J. Surg. Oncol. J. Eur. Soc. Surg. Oncol. Br. Assoc. Surg. Oncol. 2024, 50, 108343. [Google Scholar] [CrossRef]
- Manzoor, M.; Singh, J.; Gani, A. Exploration of bioactive peptides from various origin as promising nutraceutical treasures: In vitro, in silico and in vivo studies. Food Chem. 2022, 373, 131395. [Google Scholar] [CrossRef]
- Mansourian, M.; Badiee, A.; Jalali, S.A.; Shariat, S.; Yazdani, M.; Amin, M.; Jaafari, M.R. Effective induction of anti-tumor immunity using p5 HER-2/neu derived peptide encapsulated in fusogenic DOTAP cationic liposomes co-administrated with CpG-ODN. Immunol. Lett. 2014, 162, 87–93. [Google Scholar] [CrossRef]
- Russo, L.C.; Araujo, C.B.; Iwai, L.K.; Ferro, E.S.; Forti, F.L. A Cyclin D2-derived peptide acts on specific cell cycle phases by activating ERK1/2 to cause the death of breast cancer cells. J. Proteom. 2017, 151, 24–32. [Google Scholar] [CrossRef]
- Adams, J.M. Therapeutic potential of a peptide targeting BCL-2 cell guardians in cancer. J. Clin. Investig. 2012, 122, 1965–1967. [Google Scholar] [CrossRef] [PubMed]
- Masuzawa, T.; Fujiwara, Y.; Okada, K.; Nakamura, A.; Takiguchi, S.; Nakajima, K.; Miyata, H.; Yamasaki, M.; Kurokawa, Y.; Osawa, R.; et al. Phase I/II study of S-1 plus cisplatin combined with peptide vaccines for human vascular endothelial growth factor receptor 1 and 2 in patients with advanced gastric cancer. Int. J. Oncol. 2012, 41, 1297–1304. [Google Scholar] [CrossRef]
- Fu, X.Y.; Yin, H.; Chen, X.T.; Yao, J.F.; Ma, Y.N.; Song, M.; Xu, H.; Yu, Q.Y.; Du, S.S.; Qi, Y.K.; et al. Three Rounds of Stability-Guided Optimization and Systematical Evaluation of Oncolytic Peptide LTX-315. J. Med. Chem. 2024, 67, 3885–3908. [Google Scholar] [CrossRef]
- Yin, H.; Chen, X.T.; Chi, Q.N.; Ma, Y.N.; Fu, X.Y.; Du, S.S.; Qi, Y.K.; Wang, K.W. The hybrid oncolytic peptide NTP-385 potently inhibits adherent cancer cells by targeting the nucleus. Acta Pharmacol. Sin. 2023, 44, 201–210. [Google Scholar] [CrossRef] [PubMed]
- Feng, J.; Xiao, T.; Lu, S.S.; Hung, X.P.; Yi, H.; He, Q.Y.; Huang, W.; Tang, Y.Y.; Xiao, Z.Q. ANXA1-derived peptides suppress gastric and colon cancer cell growth by targeting EphA2 degradation. Int. J. Oncol. 2020, 57, 1203–1213. [Google Scholar] [CrossRef] [PubMed]
- Zhou, D.; Liu, W.; Liang, S.; Sun, B.; Liu, A.; Cui, Z.; Han, X.; Yuan, L. Apoptin-derived peptide reverses cisplatin resistance in gastric cancer through the PI3K-AKT signaling pathway. Cancer Med. 2018, 7, 1369–1383. [Google Scholar] [CrossRef] [PubMed]
- Hong, S.M.; Choi, S.C.; Park, H.M.; Seok, Y.S. Preparation and characterization of sericin powder extracted with deep sea water. 3 Biotech. 2019, 9, 30. [Google Scholar] [CrossRef]
- Lamboni, L.; Gauthier, M.; Yang, G.; Wang, Q. Silk sericin: A versatile material for tissue engineering and drug delivery. Biotechnol. Adv. 2015, 33, 1855–1867. [Google Scholar] [CrossRef]
- Kumar, J.P.; Mandal, B.B. Antioxidant potential of mulberry and non-mulberry silk sericin and its implications in biomedicine. Free Radic. Biol. Med. 2017, 108, 803–818. [Google Scholar] [CrossRef]
- Joyjamras, K.; Chaotham, C.; Chanvorachote, P. Response surface optimization of enzymatic hydrolysis and ROS scavenging activity of silk sericin hydrolysates. Pharm. Biol. 2022, 60, 308–318. [Google Scholar] [CrossRef] [PubMed]
- Cao, T.T.; Zhang, Y.Q. Processing and characterization of silk sericin from Bombyx mori and its application in biomaterials and biomedicines. Mater. Sci. Eng. C Mater. Biol. Appl. 2016, 61, 940–952. [Google Scholar] [CrossRef] [PubMed]
- Aramwit, P.; Damrongsakkul, S.; Kanokpanont, S.; Srichana, T. Properties and antityrosinase activity of sericin from various extraction methods. Biotechnol. Appl. Biochem. 2010, 55, 91–98. [Google Scholar] [CrossRef] [PubMed]
- Khosropanah, M.H.; Vaghasloo, M.A.; Shakibaei, M.; Mueller, A.L.; Kajbafzadeh, A.M.; Amani, L.; Haririan, I.; Azimzadeh, A.; Hassannejad, Z.; Zolbin, M.M. Biomedical applications of silkworm (Bombyx Mori) proteins in regenerative medicine (a narrative review). J. Tissue Eng. Regen. Med. 2022, 16, 91–109. [Google Scholar] [CrossRef] [PubMed]
- Kunz, R.I.; Brancalhão, R.M.; Ribeiro, L.F.; Natali, M.R. Silkworm Sericin: Properties and Biomedical Applications. BioMed Res. Int. 2016, 2016, 8175701. [Google Scholar] [CrossRef]
- Chen, Z.; He, Y.; Song, C.; Dong, Z.; Su, Z.; Xue, J. Sericin can reduce hippocampal neuronal apoptosis by activating the Akt signal transduction pathway in a rat model of diabetes mellitus. Neural Regen. Res. 2012, 7, 197–201. [Google Scholar] [CrossRef] [PubMed]
- Kumar, J.P.; Mandal, B.B. Silk sericin induced pro-oxidative stress leads to apoptosis in human cancer cells. Food Chem. Toxicol. 2019, 123, 275–287. [Google Scholar] [CrossRef] [PubMed]
- Niu, L.; Yang, S.; Zhao, X.; Liu, X.; Si, L.; Wei, M.; Liu, L.; Cheng, L.; Qiao, Y.; Chen, Z. Sericin inhibits MDA-MB-468 cell proliferation via the PI3K/Akt pathway in triple-negative breast cancer. Mol. Med. Rep. 2021, 23, 140. [Google Scholar] [CrossRef] [PubMed]
- Kaewkorn, W.; Limpeanchob, N.; Tiyaboonchai, W.; Pongcharoen, S.; Sutheerawattananonda, M. Effects of silk sericin on the proliferation and apoptosis of colon cancer cells. Biol. Res. 2012, 45, 45–50. [Google Scholar] [CrossRef] [PubMed]
- Zhaorigetu, S.; Yanaka, N.; Sasaki, M.; Watanabe, H.; Kato, N. Silk protein, sericin, suppresses DMBA-TPA-induced mouse skin tumorigenesis by reducing oxidative stress, inflammatory responses and endogenous tumor promoter TNF-alpha. Oncol. Rep. 2003, 10, 537–543. [Google Scholar] [PubMed]
- Ji, L.; Liu, Z.; Zhou, B.; Cai, Y.; An, F.; Wang, L.; Lv, Z.; Xia, M.; Yang, J.; Yuan, J.; et al. Community-Based Pilot Study of a Screening Program for Gastric Cancer in a Chinese Population. Cancer Prev. Res. 2020, 13, 73–82. [Google Scholar] [CrossRef] [PubMed]
- Kumar Dan, A.; Aamna, B.; De, S.; Pereira-Silva, M.; Sahu, R.; Cláudia Paiva-Santos, A.; Parida, S. Sericin nanoparticles: Future nanocarrier for target-specific delivery of chemotherapeutic drugs. J. Mol. Liq. 2022, 368, 120717. [Google Scholar] [CrossRef]
- Aramwit, P.; Kanokpanont, S.; De-Eknamkul, W.; Srichana, T. Monitoring of inflammatory mediators induced by silk sericin. J. Biosci. Bioeng. 2009, 107, 556–561. [Google Scholar] [CrossRef]
- Kato, N.; Sato, S.; Yamanaka, A.; Yamada, H.; Fuwa, N.; Nomura, M. Silk protein, sericin, inhibits lipid peroxidation and tyrosinase activity. Biosci. Biotechnol. Biochem. 1998, 62, 145–147. [Google Scholar] [CrossRef]
- Aramwit, P.; Napavichayanum, S.; Pienpinijtham, P.; Rasmi, Y.; Bang, N. Antibiofilm activity and cytotoxicity of silk sericin against Streptococcus mutans bacteria in biofilm: An in vitro study. J. Wound Care 2020, 29, S25–S35. [Google Scholar] [CrossRef]
- Zhou, B.; Wang, H. Structure and Functions of Cocoons Constructed by Eri Silkworm. Polymers 2020, 12, 2701. [Google Scholar] [CrossRef] [PubMed]
- Aramwit, P.; Sangcakul, A. The effects of sericin cream on wound healing in rats. Biosci. Biotechnol. Biochem. 2007, 71, 2473–2477. [Google Scholar] [CrossRef]
- Elahi, M.; Ali, S.; Tahir, H.M.; Mushtaq, R.; Bhatti, M.F. Sericin and fibroin nanoparticles—Natural product for cancer therapy: A comprehensive review. Int. J. Polym. Mater. Polym. Biomater. 2020, 70, 256–269. [Google Scholar] [CrossRef]
- Ma, Y.; Zhou, L.; Yang, C.; Wang, L.; Yi, S.; Tong, X.; Xiao, B.; Chen, J. Comparison of Sericins from Different Sources as Natural Therapeutics against Ulcerative Colitis. ACS Biomater. Sci. Eng. 2021, 7, 4626–4636. [Google Scholar] [CrossRef] [PubMed]
- Silva, S.S.; Kundu, B.; Lu, S.; Reis, R.L.; Kundu, S.C. Chinese Oak Tasar Silkworm Antheraea pernyi Silk Proteins: Current Strategies and Future Perspectives for Biomedical Applications. Macromol. Biosci. 2019, 19, e1800252. [Google Scholar] [CrossRef] [PubMed]
- Chen, R.; Zhu, C.; Hu, M.; Zhou, L.; Yang, H.; Zheng, H.; Zhou, Y.; Hu, Z.; Peng, Z.; Wang, B. Comparative analysis of proteins from Bombyx mori and Antheraea pernyi cocoons for the purpose of silk identification. J. Proteom. 2019, 209, 103510. [Google Scholar] [CrossRef] [PubMed]
- Dai, Z.J.; Sun, W.; Zhang, Z. Comparative analysis of iTRAQ-based proteomes for cocoons between the domestic silkworm (Bombyx mori) and wild silkworm (Bombyx mandarina). J. Proteom. 2019, 192, 366–373. [Google Scholar] [CrossRef]
- Elmore, S. Apoptosis: A review of programmed cell death. Toxicol. Pathol. 2007, 35, 495–516. [Google Scholar] [CrossRef] [PubMed]
- Zou, Y.; Li, Q.; Jiang, L.; Guo, C.; Li, Y.; Yu, Y.; Li, Y.; Duan, J.; Sun, Z. DNA Hypermethylation of CREB3L1 and Bcl-2 Associated with the Mitochondrial-Mediated Apoptosis via PI3K/Akt Pathway in Human BEAS-2B Cells Exposure to Silica Nanoparticles. PLoS ONE 2016, 11, e0158475. [Google Scholar] [CrossRef] [PubMed]
- Smyth, E.C.; Nilsson, M.; Grabsch, H.I.; van Grieken, N.C.; Lordick, F. Gastric cancer. Lancet 2020, 396, 635–648. [Google Scholar] [CrossRef]
- Bubley, G.J.; Xu, J.; Kupiec, N.; Sanders, D.; Foss, F.; O’Brien, M.; Emi, Y.; Teicher, B.A.; Patierno, S.R. Effect of DNA conformation on cisplatin adduct formation. Biochem. Pharmacol. 1996, 51, 717–721. [Google Scholar] [CrossRef]
- Siddik, Z.H. Cisplatin: Mode of cytotoxic action and molecular basis of resistance. Oncogene 2003, 22, 7265–7279. [Google Scholar] [CrossRef] [PubMed]
- Marullo, R.; Werner, E.; Degtyareva, N.; Moore, B.; Altavilla, G.; Ramalingam, S.S.; Doetsch, P.W. Cisplatin induces a mitochondrial-ROS response that contributes to cytotoxicity depending on mitochondrial redox status and bioenergetic functions. PLoS ONE 2013, 8, e81162. [Google Scholar] [CrossRef] [PubMed]
- Sorenson, C.M.; Eastman, A. Mechanism of cis-diamminedichloroplatinum(II)-induced cytotoxicity: Role of G2 arrest and DNA double-strand breaks. Cancer Res. 1988, 48, 4484–4488. [Google Scholar] [PubMed]
- Oliveira, C.A.; Mercês, É.A.B.; Portela, F.S.; Malheiro, L.F.L.; Silva, H.B.L.; De Benedictis, L.M.; De Benedictis, J.M.; Silva, C.; Santos, A.C.L.; Rosa, D.P.; et al. An integrated view of cisplatin-induced nephrotoxicity, hepatotoxicity, and cardiotoxicity: Characteristics, common molecular mechanisms, and current clinical management. Clin. Exp. Nephrol. 2024, 28, 711–727. [Google Scholar] [CrossRef]
- Giovanni, M.; Tay, C.Y.; Setyawati, M.I.; Xie, J.; Ong, C.N.; Fan, R.; Yue, J.; Zhang, L.; Leong, D.T. Toxicity profiling of water contextual zinc oxide, silver, and titanium dioxide nanoparticles in human oral and gastrointestinal cell systems. Environ. Toxicol. 2015, 30, 1459–1469. [Google Scholar] [CrossRef] [PubMed]
- Chlapanidas, T.; Faragò, S.; Lucconi, G.; Perteghella, S.; Galuzzi, M.; Mantelli, M.; Avanzini, M.A.; Tosca, M.C.; Marazzi, M.; Vigo, D.; et al. Sericins exhibit ROS-scavenging, anti-tyrosinase, anti-elastase, and in vitro immunomodulatory activities. Int. J. Biol. Macromol. 2013, 58, 47–56. [Google Scholar] [CrossRef] [PubMed]
- Kundu, S.C.; Dash, B.C.; Dash, R.; Kaplan, D.L. Natural protective glue protein, sericin bioengineered by silkworms: Potential for biomedical and biotechnological applications. Prog. Polym. Sci. 2008, 33, 998–1012. [Google Scholar] [CrossRef]
- Sasaki, M.; Yamada, H.; Kato, N. Consumption of silk protein, sericin elevates intestinal absorption of zinc, iron, magnesium and calcium in rats. Nutr. Res. 2000, 20, 1505–1511. [Google Scholar] [CrossRef]








Disclaimer/Publisher’s Note: The statements, opinions and data contained in all publications are solely those of the individual author(s) and contributor(s) and not of MDPI and/or the editor(s). MDPI and/or the editor(s) disclaim responsibility for any injury to people or property resulting from any ideas, methods, instructions or products referred to in the content. |
© 2025 by the authors. Licensee MDPI, Basel, Switzerland. This article is an open access article distributed under the terms and conditions of the Creative Commons Attribution (CC BY) license (https://creativecommons.org/licenses/by/4.0/).
Share and Cite
Wei, Q.-Q.; Xiao, Y.; Wu, Q.; Jing, C.; Dong, Z.-Q.; Chen, P.; Pan, M.-H. The Natural Antherea pernyi Sericin Protein Suppresses Gastric Cancer Formation by Inhibiting Cell Proliferation and Inducing Cell Apoptosis. Int. J. Mol. Sci. 2025, 26, 1890. https://doi.org/10.3390/ijms26051890
Wei Q-Q, Xiao Y, Wu Q, Jing C, Dong Z-Q, Chen P, Pan M-H. The Natural Antherea pernyi Sericin Protein Suppresses Gastric Cancer Formation by Inhibiting Cell Proliferation and Inducing Cell Apoptosis. International Journal of Molecular Sciences. 2025; 26(5):1890. https://doi.org/10.3390/ijms26051890
Chicago/Turabian StyleWei, Qiong-Qiong, Yu Xiao, Qiao Wu, Cai Jing, Zhan-Qi Dong, Peng Chen, and Min-Hui Pan. 2025. "The Natural Antherea pernyi Sericin Protein Suppresses Gastric Cancer Formation by Inhibiting Cell Proliferation and Inducing Cell Apoptosis" International Journal of Molecular Sciences 26, no. 5: 1890. https://doi.org/10.3390/ijms26051890
APA StyleWei, Q.-Q., Xiao, Y., Wu, Q., Jing, C., Dong, Z.-Q., Chen, P., & Pan, M.-H. (2025). The Natural Antherea pernyi Sericin Protein Suppresses Gastric Cancer Formation by Inhibiting Cell Proliferation and Inducing Cell Apoptosis. International Journal of Molecular Sciences, 26(5), 1890. https://doi.org/10.3390/ijms26051890

