CYP4X1 Expression Is Associated with Metastasis and Poor Prognosis in Patients with Colorectal Cancer
Abstract
1. Introduction
2. Results
2.1. CYP4X1 Expression Patterns in Diverse Cancer and Normal Types: A Comparative Analysis Using GENT2, UALCAN, and GEPIA
2.2. High Expression of CYP4X1 Is Associated with Poor Prognosis in Patients with Colorectal Cancer
2.3. Inhibitory Effect of siRNA on CYP4X1 mRNA and Protein Expression in CRC Cell Lines
2.4. CYP4X1 Expression Was Associated with Human CRC Cell Proliferation
2.5. CYP4X1 Downregulation Affects CRC Cell Migration and Invasion
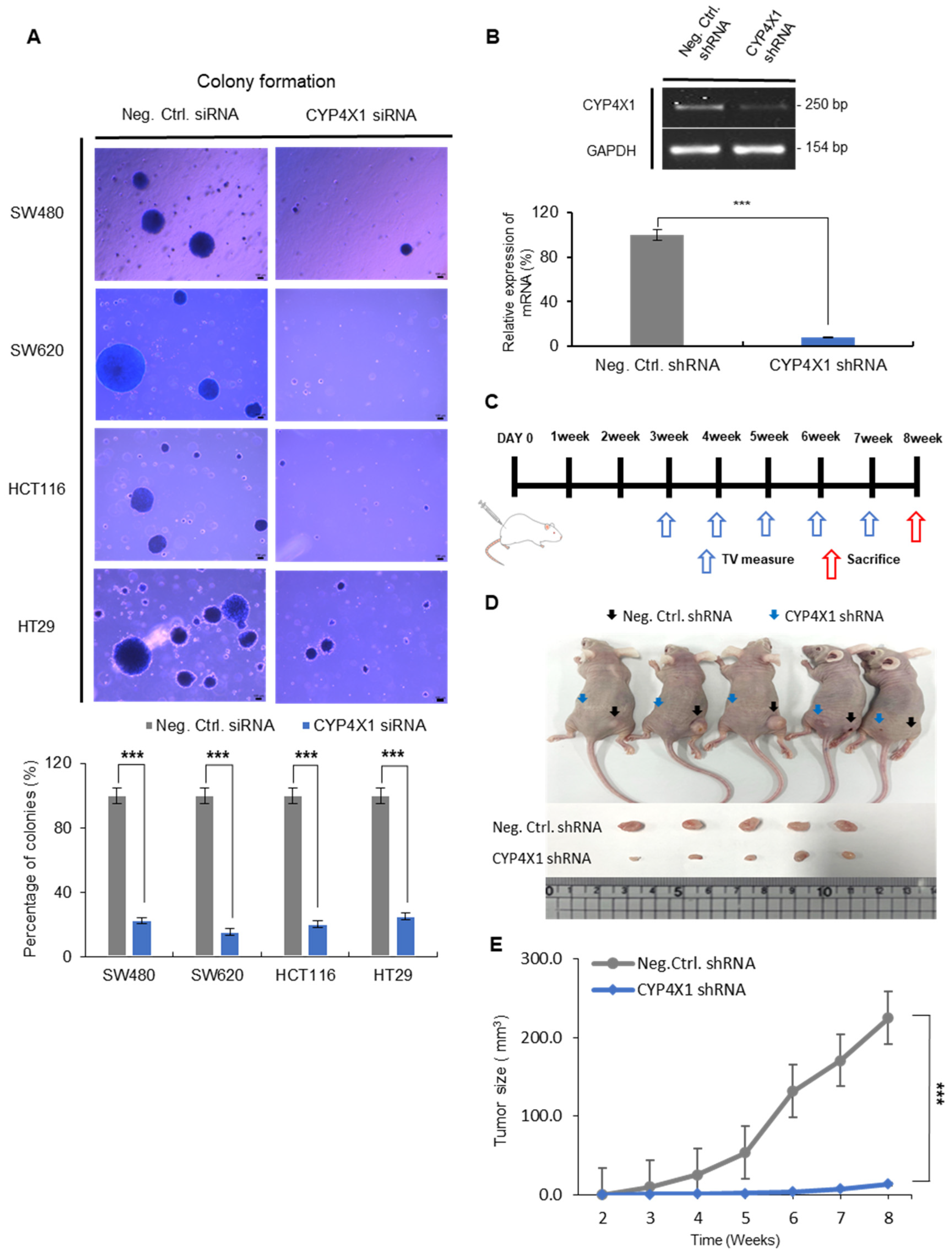
2.6. CYP4X1 Knockdown Significantly Inhibits Colorectal Cancer Tumor Formation Both In Vitro and In Vivo
3. Discussion
4. Materials and Methods
4.1. Analysis of CYP4X1 Expression
4.2. Human Colorectal Carcinoma and Normal Colon Specimens
4.3. Immunohistochemistry (IHC)
4.4. IHC Data Analysis
4.5. Cell Lines and Cell Culture Conditions
4.6. Transfection of Small Interfering RNA (siRNA)
4.7. Reverse Transcription–Polymerase Chain Reaction (RT-PCR)
4.8. Western Blotting
4.9. Cell Proliferation Assay (WST-1 Assay)
4.10. Migration and Invasion Assay (Transwell Assay)
4.11. Soft Agar Colony Formation Assay
4.12. Xenograft Tumorigenesis
4.13. Statistical Analysis
Author Contributions
Funding
Institutional Review Board Statement
Informed Consent Statement
Data Availability Statement
Conflicts of Interest
References
- Sung, H.; Ferlay, J.; Siegel, R.L.; Laversanne, M.; Soerjomataram, I.; Jemal, A.; Bray, F. Global cancer statistics 2020: GLOBOCAN estimates of incidence and mortality worldwide for 36 cancers in 185 countries. CA Cancer J. Clin. 2021, 71, 209–249. [Google Scholar] [CrossRef] [PubMed]
- Ryuk, J.P.; Choi, G.-S.; Park, J.S.; Kim, H.J.; Park, S.Y.; Yoon, G.S.; Jun, S.H.; Kwon, Y.C. Predictive factors and the prognosis of recurrence of colorectal cancer within 2 years after curative resection. Ann. Surg. Treat. Res. 2014, 86, 143–151. [Google Scholar] [CrossRef] [PubMed]
- Vatandoust, S.; Price, T.J.; Karapetis, C.S. Colorectal cancer: Metastases to a single organ. World J. Gastroenterol. 2015, 21, 11767–11776. [Google Scholar] [CrossRef] [PubMed]
- Siegel, R.L.; Miller, K.D.; Sauer, A.G.; Fedewa, S.A.; Butterly, L.F.; Anderson, J.C.; Cercek, A.; Smith, R.A.; Jemal, A. Colorectal cancer statistics, 2020. CA Cancer J. Clin. 2020, 70, 145–164. [Google Scholar] [CrossRef]
- Kumar, S. Computational identification and binding analysis of orphan human cytochrome P450 4x1 enzyme with substrates. BMC Res. Notes. 2015, 8, 9. [Google Scholar] [CrossRef][Green Version]
- Danielson, P.B. The cytochrome P450 superfamily: Biochemistry, evolution and drug metabolism in humans. Curr. Drug Metab. 2002, 3, 561–597. [Google Scholar] [CrossRef]
- Nebert, D.W.; Russell, D.W. Clinical importance of the cytochromes P450. Lancet 2002, 360, 1155–1162. [Google Scholar] [CrossRef]
- Guengerich, F.P.; Shimada, T. Activation of procarcinogens by human cytochrome P450 enzymes. Mutat. Res. 1998, 400, 201–213. [Google Scholar] [CrossRef]
- Windmill, K.F.; McKinnon, R.A.; Zhu, X.; Gaedigk, A.; Grant, D.M.; McManus, M.E. The role of xenobiotic metabolizing enzymes in arylamine toxicity and carcinogenesis: Functional and localization studies. Mutat. Res. 1997, 376, 153–160. [Google Scholar] [CrossRef]
- Kumarakulasingham, M.; Rooney, P.H.; Dundas, S.R.; Telfer, C.; Melvin, W.T.; Curran, S.; Murray, G.I. Cytochrome P450 profile of colorectal cancer: Identification of markers of prognosis. Clin. Cancer Res. 2005, 11, 3758–3765. [Google Scholar] [CrossRef]
- Sneha, S.; Baker, S.C.; Green, A.; Storr, S.; Aiyappa, R.; Martin, S.; Pors, K. Intratumoural cytochrome P450 expression in breast cancer: Impact on standard of care treatment and new efforts to develop tumour-selective therapies. Biomedicines 2021, 9, 290. [Google Scholar] [CrossRef] [PubMed]
- Guengerich, F.P.; Cheng, Q. Orphans in the human cytochrome P450 superfamily: Approaches to discovering functions and relevance in pharmacology. Pharmacol. Rev. 2011, 63, 684–699. [Google Scholar] [CrossRef] [PubMed]
- Guengerich, F.P.; Wu, Z.L.; Bartleson, C.J. Function of human cytochrome P450s: Characterization of the orphans. Biochem. Biophys. Res. Commun. 2005, 338, 465–469. [Google Scholar] [CrossRef] [PubMed]
- Guengerich, F.P.; Tang, Z.; Salamanca-Pinzón, S.G.; Cheng, Q. Characterizing proteins of unknown function: Orphan cytochrome P450 enzymes as a paradigm. Mol. Interv. 2010, 10, 153–163. [Google Scholar] [CrossRef]
- Savas, U.; Hsu, M.H.; Griffin, K.J.; Bell, D.R.; Johnson, E.F. Conditional regulation of the human CYP4X1 and CYP4Z1 genes. Arch. Biochem. Biophys. 2005, 436, 377–385. [Google Scholar] [CrossRef]
- Battista, N.; Fezza, F.; Maccarrone, M. Endocannabinoids and their involvement in the neurovascular system. Curr. Neurovasc. Res. 2004, 1, 129–140. [Google Scholar] [CrossRef]
- Choudhary, D.; Jansson, I.; Stoilov, I.; Sarfarazi, M.; Schenkman, J.B. Expression patterns of mouse and human CYP orthologs (families 1–4) during development and in different adult tissues. Arch. Biochem. Biophys. 2005, 436, 50–61. [Google Scholar] [CrossRef]
- Murray, G.I.; Patimalla, S.; Stewart, K.N.; Miller, I.D.; Heys, S.D. Profiling the expression of cytochrome P450 in breast cancer. Histopathology 2010, 57, 202–211. [Google Scholar] [CrossRef]
- Zhang, Y.; Yuan, Z.; Shen, R.; Jiang, Y.; Xu, W.; Gu, M.; Gu, X. Identification of biomarkers predicting the chemotherapeutic outcomes of capecitabine and oxaliplatin in patients with gastric cancer. Oncol. Lett. 2020, 20, 290. [Google Scholar] [CrossRef]
- Bylund, J.; Zhang, C.; Harder, D.R. Identification of a novel cytochrome P450, CYP4X1, with unique localization specific to the brain. Biochem. Biophys. Res. Commun. 2002, 296, 677–684. [Google Scholar] [CrossRef]
- Capdevila, J.H.; Falck, J.R. Biochemical and molecular properties of the cytochrome P450 arachidonic acid monooxygenases. Prostaglandins Other Lipid Mediat. 2002, 68–69, 325–344. [Google Scholar] [CrossRef] [PubMed]
- Wang, B.; Wu, L.; Chen, J.; Dong, L.; Chen, C.; Wen, Z.; Hu, J.; Fleming, I.; Wang, D.W. Metabolism pathways of arachidonic acids: Mechanisms and potential therapeutic targets. Signal Transduct. Target. Ther. 2021, 6, 94. [Google Scholar] [CrossRef] [PubMed]
- Jiang, J.G.; Chen, C.L.; Card, J.W.; Yang, S.; Chen, J.X.; Fu, X.N.; Ning, Y.G.; Xiao, X.; Zeldin, D.C.; Wang, D.W. Cytochrome P450 2J2 promotes the neoplastic phenotype of carcinoma cells and is up-regulated in human tumors. Cancer Res. 2005, 65, 4707–4715. [Google Scholar] [CrossRef] [PubMed]
- Panigrahy, D.; Greene, E.R.; Pozzi, A.; Wang, D.W.; Zeldin, D.C. EET signaling in cancer. Cancer Metastasis Rev. 2011, 30, 525–540. [Google Scholar] [CrossRef]






| Variables | Different Stages | Comparisons | N | Statistical Significance |
|---|---|---|---|---|
| Sample types | Normal Primary tumor | Normal-Vs-Primary | 41 286 | <1 × 10−12 |
| Individual cancer stages | Stage1 Stage2 Stage3 Stage4 | Normal-Vs-Stage1 Normal-Vs-Stage2 Normal-Vs-Stage3 Normal-Vs-Stage4 | 45 110 80 39 | 1.79 × 10−5 3.92 × 10−10 5.54 × 10−7 1.20 × 10−3 |
| Patient’s race | Caucasian African American Asian | Normal-Vs-Caucasian Normal-Vs-African American Normal-Vs-Asian | 193 55 11 | 1.95 × 10−12 4.21 × 10−6 2.78 × 10−2 |
| Patient’s gender | Male Female | Normal-Vs-Male Normal-Vs-Female | 156 127 | 1.43 × 10−10 4.80 × 10−11 |
| Patient’s weight 1 | Normal weight Extreme weight Obese Extreme obese | Normal-Vs-Normal Weight Normal-Vs-Extreme Weight Normal-Vs-Obese Normal-Vs-Extreme Obese | 70 74 56 10 | 1.54 × 10−8 1.61 × 10−5 4.80 × 10−4 1.14 × 10−1 |
| Patient’s age | 21–40 y 41–60 y 61–80 y 81–100 y | Normal-Vs-Age(21–40y) Normal-Vs-Age(41–60y) Normal-Vs-Age(61–80y) Normal-Vs-Age(81–100y) | 12 90 149 32 | 1.07 × 10−1 4.78 × 10−7 1.43 × 10−11 6.58 × 10−4 |
| Histological subtype | Adenocarcinoma Mucinous adenocarcinoma | Normal-Vs-Adenocarcinoma Normal-Vs-Mucinous -adenocarcinoma | 243 37 | 1.11 × 10−16 1.78 × 10−4 |
| Nodal metastasis status 2 | N0 N1 N2 | Normal-Vs-N0 Normal-Vs-N1 Normal-Vs-N2 | 166 70 47 | 6.23 × 10−14 3.39 × 10−4 9.650 × 10−5 |
| TP53 mutation status 3 | TP53-Mutant TP53-NonMutant | Normal-Vs-TP53-Mutant Normal-Vs-TP53-NonMutant | 160 122 | 1.13 × 10−9 1.39 × 10−14 |
| Characteristics | CYP4X1 Expression | Total | p-Value | |
|---|---|---|---|---|
| Low (n = 116) | High (n = 127) | (n = 243) | ||
| Age, years, mean (SD) | ||||
| Gender, N (%) | 0.397 | |||
| Male | 65 (48.9) | 68 (51.1) | 133 | |
| Female | 51 (46.4) | 59 (53.6) | 110 | |
| pT, N (%) | 0.138 | |||
| T1 and T2 | 8 (34.8) | 15 (65.2) | 23 | |
| T3 and T4 | 108 (49.1) | 112 (50.9) | 220 | |
| pN, N (%) | <0.001 | |||
| N0 | 86 (84.3) | 16 (15.7) | 102 | |
| N1 and N2 | 30 (21.3) | 111 (78.7) | 141 | |
| Metastasis, N (%) | 0.407 | |||
| M0 | 107 (48.2) | 115 (51.8) | 222 | |
| M1 | 9 (42.9) | 12 (57.1) | 21 | |
| Clinical stage, N (%) | <0.001 | |||
| Stage I and Stage II | 80 (83.3) | 16 (16.7) | 96 | |
| Stage III and Stage IV | 36 (24.5) | 111 (75.5) | 147 | |
| Variables | N | U/H | p-Value | |
|---|---|---|---|---|
| pN | pN0 | 102 | 1391.000 | <0.001 |
| pN1-2 | 141 | |||
| Metastasis | M0 | 222 | 1458.500 | 0.004 |
| M1 | 21 | |||
| Clinical stage | Stage I | 7 | 116.522 | <0.001 |
| Stage II | 89 | |||
| Stage III | 126 | |||
| Stage IV | 21 | |||
| Characteristics | Variable | Univariate Analysis | Multivariate Analysis | ||
|---|---|---|---|---|---|
| Hazard Ratio (95% CI) | p-Value | Hazard Ratio (95% CI) | p-Value | ||
| Age | <60 year vs. ≥60 year | 1.270 (0.858–1.879) | 0.232 | 1.106 (0.741–1.650) | 0.623 |
| Gender | Male vs. Female | 0.984 (0.669–1.448) | 0.935 | 0.839 (0.564–1.248) | 0.386 |
| pT | T1, T2 vs. T3, T4 | 0.470 (0.271–0.813) | 0.007 | 0.343 (0.191–0.618) | <0.001 |
| pN | N0 vs. ≥N1, N2 | 11.833 (5.959–23.497) | <0.001 | 1.974 (0.488–7.985) | 0.340 |
| Metastasis | M0 vs. ≥M1 | 3.949 (2.364–6.597) | <0.001 | 4.097 (2.282–7.355) | <0.001 |
| Clinical stage | Stage I, II vs. Stage III, IV | 16.627 (7.277–37.988) | <0.001 | 3.959 (0.864–18.147) | 0.076 |
| CYP4X1 expression | Low vs. High | 8.068 (4.655–13.985) | <0.001 | 3.532 (1.813–6.880) | <0.001 |
| Characteristic | N | ||
|---|---|---|---|
| Age | |||
| ≤60 | 109 | ||
| >60 | 134 | ||
| Sex | |||
| Male | 133 | ||
| Female | 110 | ||
| pT | |||
| T1 | 0 | ||
| T2 | 23 | ||
| T3 | 187 | ||
| T4 | 33 | ||
| pN | |||
| N0 | 102 | ||
| N1 | 96 | ||
| N2 | 45 | ||
| Metastasis | |||
| M0 | 222 | ||
| M1 | 21 | ||
| Clinical stage | |||
| Stage I | 7 | ||
| Stage II | 89 | ||
| Stage III | 126 | ||
| Stage IV | 21 | ||
| Total | 243 | ||
| Gene | Symbol;Acc | Reverse Primer Sequence | PCR Product |
|---|---|---|---|
| CYP4X1 (siRNA) | HGNC:20244 | F: 5′-TGAGCAGAACAGATCCCAAGT-3′ | 169 bp |
| R: 5′-CAGAATGAGCCATCACCTCAAT-3′ | |||
| CYP4X1 (shRNA) | HGNC:20244 | F: 5′-TCAGCAAGCCACTTACCTTCCC-3′ | 250 bp |
| R: 5′-TTCCAGACAGCAGGGTTGTGGT-3′ | |||
| GAPDH | HGNC:4141 | F: 5′-GTCTCCTCTGACTCCAACAGCG-3′ | 154 bp |
| R: 5′-ACCCTGTTGCTGTAGCCAA-3′ |
Disclaimer/Publisher’s Note: The statements, opinions and data contained in all publications are solely those of the individual author(s) and contributor(s) and not of MDPI and/or the editor(s). MDPI and/or the editor(s) disclaim responsibility for any injury to people or property resulting from any ideas, methods, instructions or products referred to in the content. |
© 2025 by the authors. Licensee MDPI, Basel, Switzerland. This article is an open access article distributed under the terms and conditions of the Creative Commons Attribution (CC BY) license (https://creativecommons.org/licenses/by/4.0/).
Share and Cite
Kim, S.; Kim, H.; Hong, I.; Lee, M.; Kim, H.; Kwak, H.; Kim, C.-J.; Kang, D.; Ahn, T.; Baek, M.; et al. CYP4X1 Expression Is Associated with Metastasis and Poor Prognosis in Patients with Colorectal Cancer. Int. J. Mol. Sci. 2025, 26, 1867. https://doi.org/10.3390/ijms26051867
Kim S, Kim H, Hong I, Lee M, Kim H, Kwak H, Kim C-J, Kang D, Ahn T, Baek M, et al. CYP4X1 Expression Is Associated with Metastasis and Poor Prognosis in Patients with Colorectal Cancer. International Journal of Molecular Sciences. 2025; 26(5):1867. https://doi.org/10.3390/ijms26051867
Chicago/Turabian StyleKim, Sooyoun, Hakchun Kim, Inpyo Hong, Minho Lee, Hyeongjoo Kim, Hyoungjong Kwak, Chang-Jin Kim, Donghyun Kang, Taesung Ahn, Moojun Baek, and et al. 2025. "CYP4X1 Expression Is Associated with Metastasis and Poor Prognosis in Patients with Colorectal Cancer" International Journal of Molecular Sciences 26, no. 5: 1867. https://doi.org/10.3390/ijms26051867
APA StyleKim, S., Kim, H., Hong, I., Lee, M., Kim, H., Kwak, H., Kim, C.-J., Kang, D., Ahn, T., Baek, M., & Jeong, D. (2025). CYP4X1 Expression Is Associated with Metastasis and Poor Prognosis in Patients with Colorectal Cancer. International Journal of Molecular Sciences, 26(5), 1867. https://doi.org/10.3390/ijms26051867

