The Overexpression of SlPLATZ17 Can Increase the Tolerance of Tomatoes to Drought and Salt Stress
Abstract
1. Introduction
2. Results
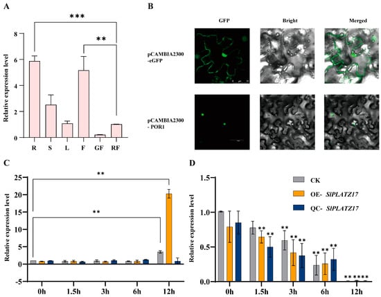
2.1. Expression Pattern of SlPLATZ17 in Different Tissues of Tomato and Its Subcellular Localization
2.2. Construction of SlPLATZ17 Overexpression and Knockout Lines
2.3. SlPLATZ17 Overexpression Improves Drought Tolerance in Tomatoes
2.4. SlPLATZ17 Overexpression Improves Salt Tolerance in Tomatoes
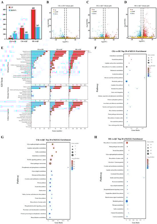
2.5. Sequencing Analysis of SlPLATZ17 Transcriptome
2.6. SlPLATZ17 and POR1 Proteins Have a Reciprocal Relationship
2.7. Expression Pattern Analysis and Subcellular Localization of SlPLATZ17-Interacting Protein POR1
2.8. Functional Prediction for the SlPLATZ17-Interacting Protein POR1 on the Basis of Transcriptome Sequencing Data
2.9. Validation of qRT-PCR Expression Patterns of Important Differentially Expressed Genes
3. Discussion
3.1. SlPLAT17 Can Regulate the Salt and Drought Tolerance of Tomatoes by Reducing the Accumulation of ROS
3.2. SlPLAT17 May Be Involved in the Regulation of Root and Flower Development in Tomato Plants
3.3. The Expression Pattern of POR1 Under Salt Stress Is Different from That of SlPLATZ17
3.4. SlPLATZ17 Mainly Exerts Its Functions Through the Glutathione Metabolism and the Arginine and Proline Metabolism Pathways
4. Materials and Methods
4.1. Generation of SlPLATZ17 Overexpression and Knockout Strains
4.2. Plant Stress Treatments
4.3. Quantitative Real-Time PCR (qRT-PCR) Analysis
4.4. Subcellular Localization
4.5. Determination of Physiological Indicators
4.6. Yeast Two-Hybrid Screening
4.7. Bimolecular Fluorescence Complementation (BiFC) Experiment
4.8. Transcriptomic Analysis
4.9. Statistical Analysis
5. Conclusions
Supplementary Materials
Author Contributions
Funding
Institutional Review Board Statement
Informed Consent Statement
Data Availability Statement
Acknowledgments
Conflicts of Interest
References
- Shakespear, S.; Sivaji, M.; Kumar, V.; Arumugam Pillai, M.; Wani, S.H.; Penna, S.; Yasin, J.K. Navigating Through Harsh Conditions: Coordinated Networks of Plant Adaptation to Abiotic Stress. J. Plant Growth Regul. 2024, 1–19. [Google Scholar] [CrossRef]
- Zulfiqar, F.; Ashraf, M. Proline alleviates abiotic stress induced oxidative stress in plants. J. Plant Growth Regul. 2023, 42, 4629–4651. [Google Scholar] [CrossRef]
- Naing, A.H.; Kim, C.K. Abiotic stress-induced anthocyanins in plants: Their role in tolerance to abiotic stresses. Physiol. Plant. 2021, 172, 1711–1723. [Google Scholar] [CrossRef] [PubMed]
- Tavanti, T.R.; Melo, A.A.R.; Moreira, L.D.K.; Sanchez, D.E.J.; Silva, R.D.S.; Silva, R.M.D.; Reis, A.R.D. Micronutrient fertilization enhances ROS scavenging system for alleviation of abiotic stresses in plants. Plant Physiol. Biochem. 2021, 160, 386–396. [Google Scholar] [CrossRef]
- You, J.; Chan, Z. ROS Regulation During Abiotic Stress Responses in Crop Plants. Front. Plant Sci. 2015, 6, 1092. [Google Scholar] [CrossRef]
- Guo, Y.; Jiang, Q.; Hu, Z.; Sun, X.; Fan, S.; Zhang, H. Function of the auxin-responsive gene TaSAUR75 under salt and drought stress. Crop J. 2018, 6, 181–190. [Google Scholar] [CrossRef]
- Yadav, S.; Gill, S.S.; Passricha, N.; Gill, R.; Badhwar, P.; Anjum, N.A.; Francisco, J.-B.J.; Tuteja, N. Genome-wide analysis and transcriptional expression pattern-assessment of superoxide dismutase (SOD) in rice and Arabidopsis under abiotic stresses. Plant Gene 2019, 17, 100165. [Google Scholar] [CrossRef]
- Xu, X.; Ye, X.; Xing, A.; Wu, Z.; Li, X.; Shu, Z.; Wang, Y. Camellia sinensis small GTPase gene (CsRAC1) involves in response to salt stress, drought stress and ABA signaling pathway. Gene 2022, 821, 146318. [Google Scholar] [CrossRef]
- Kiełbowicz-Matuk, A. Involvement of plant C2H2-type zinc finger transcription factors in stress responses. Plant Sci. 2012, 185, 78–85. [Google Scholar] [CrossRef] [PubMed]
- Gourcilleau, D.; Lenne, C.; Armenise, C.; Moulia, B.; Julien, J.L.; Bronner, G.; Leblanc-Fournier, N. Phylogenetic study of plant Q-type C2H2 zinc finger proteins and expression analysis of poplar genes in response to osmotic, cold and mechanical stresses. DNA Res. 2011, 18, 77–92. [Google Scholar] [CrossRef] [PubMed]
- Mysore, K.S.; Crasta, O.R.; Tuori, R.P.; Folkerts, O.; Swirsky, P.B.; Martin, G.B. Comprehensive transcript profiling of Pto- and Prf-mediated host defense responses to infection by Pseudomonas syringae pv. tomato. Plant J. 2002, 32, 299–315. [Google Scholar] [CrossRef] [PubMed]
- Guo, Y.H.; Yu, Y.P.; Wang, D.; Wu, C.A.; Yang, G.D.; Huang, J.G.; Zheng, C.C. GhZFP1, a novel CCCH-type zinc finger protein from cotton, enhances salt stress tolerance and fungal disease resistance in transgenic tobacco by interacting with GZIRD21A and GZIPR5. New Phytol. 2009, 183, 62–75. [Google Scholar] [CrossRef]
- Wei, W.; Lu, L.; Bian, X.H.; Li, Q.T.; Han, J.Q.; Tao, J.J.; Yin, C.C.; Lai, Y.C.; Li, W.; Bi, Y.D. Zinc-finger protein GmZF351 improves both salt and drought stress tolerance in soybean. J. Integr. Plant Biol. 2023, 65, 1636–1650. [Google Scholar] [CrossRef] [PubMed]
- Nagano, Y.; Furuhashi, H.; Inaba, T.; Sasaki, Y. A novel class of plant-specific zinc-dependent DNA-binding protein that binds to A/T-rich DNA sequences. Nucleic Acids Res. 2001, 29, 4097–4105. [Google Scholar] [CrossRef] [PubMed]
- Han, X.; Rong, H.; Tian, Y.; Qu, Y.; Xu, M.; Xu, L.A. Genome-Wide Identification of PLATZ Transcription Factors in Ginkgo biloba L. and Their Expression Characteristics During Seed Development. Front. Plant Sci. 2022, 13, 946194. [Google Scholar] [CrossRef]
- Zhang, X.; Lan, Y.; Wang, L.; Liu, H.; Jiang, N.; He, W.; Yan, H.; Wu, M.; Xiang, Y. Whole-genome identification and multiple abiotic stresses expression pattern profiling analysis of PLATZ transcription factor family members in Pecan (Carya illinoensis). Int. J. Biol. Macromol. 2023, 248, 125959. [Google Scholar] [CrossRef]
- Zhou, S.R.; Xue, H.W. The rice PLATZ protein SHORT GRAIN6 determines grain size by regulating spikelet hull cell division. J Integr. Plant Biol. 2020, 62, 847–864. [Google Scholar] [CrossRef] [PubMed]
- Liu, M.; Wang, C.; Ji, Z.; Lu, J.; Zhang, L.; Li, C.; Huang, J.; Yang, G.; Yan, K.; Zhang, S.; et al. Regulation of drought tolerance in Arabidopsis involves the PLATZ4-mediated transcriptional repression of plasma membrane aquaporin PIP2;8. Plant J. 2023, 115, 434–451. [Google Scholar] [CrossRef]
- Zhao, J.; Zheng, L.; Wei, J.; Wang, Y.; Chen, J.; Zhou, Y.; Chen, M.; Wang, F.; Ma, Y.; Xu, Z.-S. The soybean PLATZ transcription factor GmPLATZ17 suppresses drought tolerance by interfering with stress-associated gene regulation of GmDREB5. Crop J. 2022, 10, 1014–1025. [Google Scholar] [CrossRef]
- Liu, S.; Yang, R.; Liu, M.; Zhang, S.; Yan, K.; Yang, G.; Huang, J.; Zheng, C.; Wu, C. PLATZ2 negatively regulates salt tolerance in Arabidopsis seedlings by directly suppressing the expression of the CBL4/SOS3 and CBL10/SCaBP8 genes. J. Exp. Bot. 2020, 71, 5589–5602. [Google Scholar] [CrossRef]
- Xu, M.; Gao, Z.; Li, D.; Zhang, C.; Zhang, Y.; He, Q.; Qi, Y.; Zhang, H.; Jiang, J.; Xu, X. Functional prediction of tomato PLATZ family members and functional verification of SlPLATZ17. J. Integr. Agric. 2024, 23, 141–154. [Google Scholar] [CrossRef]
- Liu, W.; Xie, X.; Ma, X.; Li, J.; Chen, J.; Liu, Y.G. DSDecode: A Web-Based Tool for Decoding of Sequencing Chromatograms for Genotyping of Targeted Mutations. Mol. Plant 2015, 8, 1431–1433. [Google Scholar] [CrossRef] [PubMed]
- Gill, S.S.; Tuteja, N. Reactive oxygen species and antioxidant machinery in abiotic stress tolerance in crop plants. Plant Physiol. Biochem. 2010, 48, 909–930. [Google Scholar] [CrossRef] [PubMed]
- Al-Khayri, J.M.; Abdel-Haleem, M.; Khedr, E.H. Harnessing GABA Pathways to Improve Plant Resilience Against Salt Stress. Horticulturae 2024, 10, 1296. [Google Scholar] [CrossRef]
- Khedr, E.H.; Khedr, N. Unraveling the mechanisms behind salt stress alleviation and enhanced fruit storability in pomegranate through triacontanol treatment. Sci. Hortic. 2024, 325, 112634. [Google Scholar] [CrossRef]
- Hu, Y.; Zhao, H.; Xue, L.; Nie, N.; Zhang, H.; Zhao, N.; He, S.; Liu, Q.; Gao, S.; Zhai, H. IbMYC2 Contributes to Salt and Drought Stress Tolerance via Modulating Anthocyanin Accumulation and ROS-Scavenging System in Sweet Potato. Int. J. Mol. Sci. 2024, 25, 2096. [Google Scholar] [CrossRef] [PubMed]
- Chen, Y.; Feng, P.; Zhang, X.; Xie, Q.; Chen, G.; Zhou, S.; Hu, Z. Silencing of SlMYB50 affects tolerance to drought and salt stress in tomato. Plant Physiol. Biochem. 2022, 193, 139–152. [Google Scholar] [CrossRef]
- Wang, A.; Hou, Q.; Si, L.; Huang, X.; Luo, J.; Lu, D.; Zhu, J.; Shangguan, Y.; Miao, J.; Xie, Y.; et al. The PLATZ Transcription Factor GL6 Affects Grain Length and Number in Rice. Plant Physiol. 2019, 180, 2077–2090. [Google Scholar] [CrossRef] [PubMed]
- Wang, X.; Yuan, W.; Yuan, X.; Jiang, C.; An, Y.; Chen, N.; Huang, L.; Lu, M.; Zhang, J. Comparative analysis of PLATZ transcription factors in six poplar species and analysis of the role of PtrPLATZ14 in leaf development. Int. J. Biol. Macromol. 2024, 263, 130471. [Google Scholar] [CrossRef]
- Ito, T.; Ohkama-Ohtsu, N. Degradation of glutathione and glutathione conjugates in plants. J. Exp. Bot. 2023, 74, 3313–3327. [Google Scholar] [CrossRef] [PubMed]
- Jha, B.; Sharma, A.; Mishra, A. Expression of SbGSTU (tau class glutathione S-transferase) gene isolated from Salicornia brachiata in tobacco for salt tolerance. Mol. Biol. Rep. 2011, 38, 4823–4832. [Google Scholar] [CrossRef] [PubMed]
- Liang, J.; Zheng, J.; Wu, Z.; Wang, H. Strawberry FaNAC2 Enhances Tolerance to Abiotic Stress by Regulating Proline Metabolism. Plants 2020, 9, 1417. [Google Scholar] [CrossRef] [PubMed]
- Hosseinifard, M.; Stefaniak, S.; Ghorbani Javid, M.; Soltani, E.; Wojtyla, Ł.; Garnczarska, M. Contribution of Exogenous Proline to Abiotic Stresses Tolerance in Plants: A Review. Int. J. Mol. Sci. 2022, 23, 5186. [Google Scholar] [CrossRef]
- Ling, Q.; Liao, J.; Liu, X.; Zhou, Y.; Qian, Y. Genome-Wide Identification of Maize Protein Arginine Methyltransferase Genes and Functional Analysis of ZmPRMT1 Reveal Essential Roles in Arabidopsis Flowering Regulation and Abiotic Stress Tolerance. Int. J. Mol. Sci. 2022, 23, 12793. [Google Scholar] [CrossRef] [PubMed]
- Dorion, S.; Ouellet, J.C.; Rivoal, J. Glutathione Metabolism in Plants under Stress: Beyond Reactive Oxygen Species Detoxification. Metabolites 2021, 11, 641. [Google Scholar] [CrossRef]
- Beyer, W.F., Jr.; Fridovich, I. Assaying for superoxide dismutase activity: Some large consequences of minor changes in conditions. Anal. Biochem. 1987, 161, 559–566. [Google Scholar] [CrossRef] [PubMed]
- Change, B.; Maehly, A. Assay of catalases and peroxidase. Methods Enzym. 1955, 2, 764–775. [Google Scholar]
- Claussen, W. Proline as a measure of stress in tomato plants. Plant Sci. 2005, 168, 241–248. [Google Scholar] [CrossRef]
- Cervilla, L.M.; Blasco, B.; Ríos, J.J.; Romero, L.; Ruiz, J.M. Oxidative stress and antioxidants in tomato (Solanum lycopersicum) plants subjected to boron toxicity. Ann. Bot. 2007, 100, 747–756. [Google Scholar] [CrossRef] [PubMed]
- Bournonville, C.F.; Díaz-Ricci, J.C. Quantitative determination of superoxide in plant leaves using a modified NBT staining method. Phytochem. Anal. 2011, 22, 268–271. [Google Scholar] [CrossRef] [PubMed]
- Ramel, F.; Sulmon, C.; Bogard, M.; Couée, I.; Gouesbet, G. Differential patterns of reactive oxygen species and antioxidative mechanisms during atrazine injury and sucrose-induced tolerance in Arabidopsis thaliana plantlets. BMC Plant Biol. 2009, 9, 28. [Google Scholar] [CrossRef] [PubMed]
- Kim, D.; Langmead, B.; Salzberg, S.L. HISAT: A fast spliced aligner with low memory requirements. Nat. Methods 2015, 12, 357–360. [Google Scholar] [CrossRef] [PubMed]












Disclaimer/Publisher’s Note: The statements, opinions and data contained in all publications are solely those of the individual author(s) and contributor(s) and not of MDPI and/or the editor(s). MDPI and/or the editor(s) disclaim responsibility for any injury to people or property resulting from any ideas, methods, instructions or products referred to in the content. |
© 2025 by the authors. Licensee MDPI, Basel, Switzerland. This article is an open access article distributed under the terms and conditions of the Creative Commons Attribution (CC BY) license (https://creativecommons.org/licenses/by/4.0/).
Share and Cite
Jia, X.; Pang, X.; Xu, M.; Wang, C.; Wei, H.; Liu, J.; Zhang, H.; Li, D.; Xu, X.; Zhao, T. The Overexpression of SlPLATZ17 Can Increase the Tolerance of Tomatoes to Drought and Salt Stress. Int. J. Mol. Sci. 2025, 26, 1836. https://doi.org/10.3390/ijms26051836
Jia X, Pang X, Xu M, Wang C, Wei H, Liu J, Zhang H, Li D, Xu X, Zhao T. The Overexpression of SlPLATZ17 Can Increase the Tolerance of Tomatoes to Drought and Salt Stress. International Journal of Molecular Sciences. 2025; 26(5):1836. https://doi.org/10.3390/ijms26051836
Chicago/Turabian StyleJia, Xueli, Xinyue Pang, Min Xu, Congmin Wang, Huixin Wei, Jing Liu, He Zhang, Dalong Li, Xiangyang Xu, and Tingting Zhao. 2025. "The Overexpression of SlPLATZ17 Can Increase the Tolerance of Tomatoes to Drought and Salt Stress" International Journal of Molecular Sciences 26, no. 5: 1836. https://doi.org/10.3390/ijms26051836
APA StyleJia, X., Pang, X., Xu, M., Wang, C., Wei, H., Liu, J., Zhang, H., Li, D., Xu, X., & Zhao, T. (2025). The Overexpression of SlPLATZ17 Can Increase the Tolerance of Tomatoes to Drought and Salt Stress. International Journal of Molecular Sciences, 26(5), 1836. https://doi.org/10.3390/ijms26051836
