Biomarker Identification for Alzheimer’s Disease Using a Multi-Filter Gene Selection Approach
Abstract
1. Introduction
2. Results
2.1. Differentially Expressed Genes Analysis Across Individual AD Datasets
2.2. Identification and Analysis of Common DEGs Across Five AD Datasets
2.3. PPI Network Construction and Ranking of Central Hub Genes
2.4. AUC Performance of the Proposed Multi-Filter Gene Selection Approach
2.5. Rationale for Selecting the Top 50 Genes
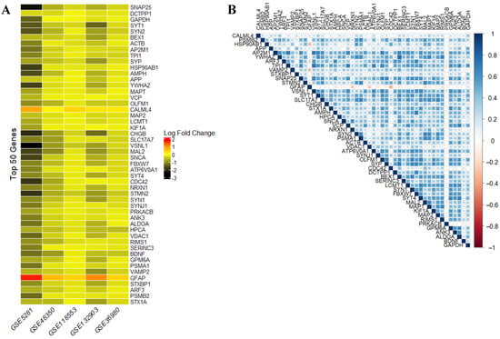
2.6. Gene Expression and Correlation Analysis of the Top 50 Genes Identified by the Proposed Approach
- BEX1 and YWHAZ: 0.7689, indicating a strong positive correlation.
- VSNL1 and TPI1: 0.736279, reflecting a moderate to strong positive correlation.
- AP2M1 and VSNL1: 0.715232, suggesting a moderate positive correlation.
2.7. Enrichment Analysis of the Top 50 Selected Genes
3. Discussion
4. Materials and Methods
4.1. Data Acquisition and Preprocessing
4.2. Identification of DEGs from Each Dataset
4.3. Identification of Common DEGs
4.4. PPI Network Construction and Hub Gene Prioritization
4.5. Feature Ranking Using RF and DISR
4.6. Proposed Multi-Filter Gene Selection Approach
4.7. Expression Analysis of the Top 50 Genes in AD
4.8. Enrichment Analysis of Top 50 Genes
5. Conclusions
Author Contributions
Funding
Institutional Review Board Statement
Informed Consent Statement
Data Availability Statement
Conflicts of Interest
References
- Aerqin, Q.; Wang, Z.T.; Wu, K.M.; He, X.Y.; Dong, Q.; Yu, J.T. Omics-based biomarkers discovery for Alzheimer’s disease. Cell. Mol. Life Sci. 2022, 79, 585. [Google Scholar] [CrossRef]
- Costa, J.; Hayes, C.; Lisacek, F. Protein glycosylation and glycoinformatics for novel biomarker discovery in neurodegenerative diseases. Ageing Res. Rev. 2023, 89, 101991. [Google Scholar] [CrossRef] [PubMed]
- Hunter, T.R.; Santos, L.E.; Tovar-Moll, F.; De Felice, F.G. Alzheimer’s disease biomarkers and their current use in clinical research and practice. Mol. Psychiatry 2024, 30, 272–284. [Google Scholar] [CrossRef]
- Moore, K.B.E.; Hung, T.J.; Fortin, J.S. Hyperphosphorylated tau (p-tau) and drug discovery in the context of Alzheimer’s disease and related tauopathies. Drug Discov. Today 2023, 28, 103487. [Google Scholar] [CrossRef] [PubMed]
- Brand, A.L.; Lawler, P.E.; Bollinger, J.G.; Li, Y.; Schindler, S.E.; Li, M.; Lopez, S.; Ovod, V.; Nakamura, A.; Shaw, L.M.; et al. The performance of plasma amyloid beta measurements in identifying amyloid plaques in Alzheimer’s disease: A literature review. Alzheimer’s Res. Ther. 2022, 14, 195. [Google Scholar] [CrossRef]
- Ossenkoppele, R.; van der Kant, R.; Hansson, O. Tau biomarkers in Alzheimer’s disease: Towards implementation in clinical practice and trials. Lancet Neurol. 2022, 21, 726–734. [Google Scholar] [CrossRef]
- Lista, S.; Imbimbo, B.P.; Grasso, M.; Fidilio, A.; Emanuele, E.; Minoretti, P.; Lopez-Ortiz, S.; Martin-Hernandez, J.; Gabelle, A.; Caruso, G.; et al. Tracking neuroinflammatory biomarkers in Alzheimer’s disease: A strategy for individualized therapeutic approaches? J. Neuroinflamm. 2024, 21, 187. [Google Scholar] [CrossRef] [PubMed]
- Huang, J.; Su, B.; Karhunen, V.; Gill, D.; Zuber, V.; Ahola-Olli, A.; Palaniswamy, S.; Auvinen, J.; Herzig, K.H.; Keinanen-Kiukaanniemi, S.; et al. Inflammatory Diseases, Inflammatory Biomarkers, and Alzheimer Disease: An Observational Analysis and Mendelian Randomization. Neurology 2023, 100, e568–e581. [Google Scholar] [CrossRef] [PubMed]
- Andronie-Cioara, F.L.; Ardelean, A.I.; Nistor-Cseppento, C.D.; Jurcau, A.; Jurcau, M.C.; Pascalau, N.; Marcu, F. Molecular Mechanisms of Neuroinflammation in Aging and Alzheimer’s Disease Progression. Int. J. Mol. Sci. 2023, 24, 1869. [Google Scholar] [CrossRef]
- Alzheimer, A. Alzheimer’s disease facts and figures. Alzheimer’s Dement. 2024, 20, 3708–3821. [Google Scholar]
- Tatulian, S.A. Challenges and hopes for Alzheimer’s disease. Drug Discov. Today 2022, 27, 1027–1043. [Google Scholar] [CrossRef] [PubMed]
- Lista, S.; Vergallo, A.; Teipel, S.J.; Lemercier, P.; Giorgi, F.S.; Gabelle, A.; Garaci, F.; Mercuri, N.B.; Babiloni, C.; Gaire, B.P.; et al. Determinants of approved acetylcholinesterase inhibitor response outcomes in Alzheimer’s disease: Relevance for precision medicine in neurodegenerative diseases. Ageing Res. Rev. 2023, 84, 101819. [Google Scholar] [CrossRef]
- Largent, E.A.; Grill, J.D.; O’Brien, K.; Wolk, D.; Harkins, K.; Karlawish, J. Testing for Alzheimer Disease Biomarkers and Disclosing Results Across the Disease Continuum. Neurology 2023, 100, 1010–1019. [Google Scholar] [CrossRef]
- Madar, I.H.; Sultan, G.; Tayubi, I.A.; Hasan, A.N.; Pahi, B.; Rai, A.; Sivanandan, P.K.; Loganathan, T.; Begum, M.; Rai, S. Identification of marker genes in Alzheimer’s disease using a machine-learning model. Bioinformation 2021, 17, 348–355. [Google Scholar] [CrossRef]
- Liu, T.; Hou, K.; Li, J.; Han, T.; Liu, S.; Wei, J. Alzheimer’s Disease and Aging Association: Identification and Validation of Related Genes. J. Prev. Alzheimer’s Dis. 2024, 11, 196–213. [Google Scholar] [CrossRef] [PubMed]
- Niu, Y.; Zhang, Y.; Zha, Q.; Shi, J.; Weng, Q. Bioinformatics to analyze the differentially expressed genes in different degrees of Alzheimer’s disease and their roles in progress of the disease. J. Appl. Genet. 2024, 66, 73–85. [Google Scholar] [CrossRef] [PubMed]
- Wu, Q.; Kong, W.; Wang, S. Peripheral Blood Biomarkers CXCL12 and TNFRSF13C Associate with Cerebrospinal Fluid Biomarkers and Infiltrating Immune Cells in Alzheimer Disease. J. Mol. Neurosci. 2021, 71, 1485–1494. [Google Scholar] [CrossRef] [PubMed]
- Cao, W.; Ji, Z.; Zhu, S.; Wang, M.; Sun, R. Bioinformatic identification and experiment validation reveal 6 hub genes, promising diagnostic and therapeutic targets for Alzheimer’s disease. BMC Med. Genom. 2024, 17, 6. [Google Scholar] [CrossRef] [PubMed]
- Winchester, L.M.; Harshfield, E.L.; Shi, L.; Badhwar, A.; Khleifat, A.A.; Clarke, N.; Dehsarvi, A.; Lengyel, I.; Lourida, I.; Madan, C.R.; et al. Artificial intelligence for biomarker discovery in Alzheimer’s disease and dementia. Alzheimer’s Dement. 2023, 19, 5860–5871. [Google Scholar] [CrossRef] [PubMed]
- Spooner, A.; Mohammadi, G.; Sachdev, P.S.; Brodaty, H.; Sowmya, A.; Sydney, M.; Ageing, S. Ensemble feature selection with data-driven thresholding for Alzheimer’s disease biomarker discovery. BMC Bioinform. 2023, 24, 9. [Google Scholar] [CrossRef] [PubMed]
- Alamro, H.; Thafar, M.A.; Albaradei, S.; Gojobori, T.; Essack, M.; Gao, X. Exploiting machine learning models to identify novel Alzheimer’s disease biomarkers and potential targets. Sci. Rep. 2023, 13, 4979. [Google Scholar] [CrossRef] [PubMed]
- Xiong, L.L.; Xue, L.L.; Du, R.L.; Niu, R.Z.; Chen, L.; Chen, J.; Hu, Q.; Tan, Y.X.; Shang, H.F.; Liu, J.; et al. Single-cell RNA sequencing reveals B cell-related molecular biomarkers for Alzheimer’s disease. Exp. Mol. Med. 2021, 53, 1888–1901. [Google Scholar] [CrossRef]
- Chen, W.T.; Lu, A.; Craessaerts, K.; Pavie, B.; Sala Frigerio, C.; Corthout, N.; Qian, X.; Lalakova, J.; Kuhnemund, M.; Voytyuk, I.; et al. Spatial Transcriptomics and In Situ Sequencing to Study Alzheimer’s Disease. Cell 2020, 182, 976–991.e19. [Google Scholar] [CrossRef]
- Swarbrick, S.; Wragg, N.; Ghosh, S.; Stolzing, A. Systematic Review of miRNA as Biomarkers in Alzheimer’s Disease. Mol. Neurobiol. 2019, 56, 6156–6167. [Google Scholar] [CrossRef] [PubMed]
- Zhang, Z.; Liu, X.; Zhang, S.; Song, Z.; Lu, K.; Yang, W. A review and analysis of key biomarkers in Alzheimer’s disease. Front. Neurosci. 2024, 18, 1358998. [Google Scholar] [CrossRef] [PubMed]
- Mathys, H.; Boix, C.A.; Akay, L.A.; Xia, Z.; Davila-Velderrain, J.; Ng, A.P.; Jiang, X.; Abdelhady, G.; Galani, K.; Mantero, J.; et al. Single-cell multiregion dissection of Alzheimer’s disease. Nature 2024, 632, 858–868. [Google Scholar] [CrossRef] [PubMed]
- Ma, Y.; Shi, W.; Dong, Y.; Sun, Y.; Jin, Q. Spatial Multi-Omics in Alzheimer’s Disease: A Multi-Dimensional Approach to Understanding Pathology and Progression. Curr. Issues Mol. Biol. 2024, 46, 4968–4990. [Google Scholar] [CrossRef]
- Fan, X.; Li, H. Integration of Single-Cell and Spatial Transcriptomic Data Reveals Spatial Architecture and Potential Biomarkers in Alzheimer’s Disease. Mol. Neurobiol. 2024. [Google Scholar] [CrossRef]
- Herrera-Espejo, S.; Santos-Zorrozua, B.; Alvarez-Gonzalez, P.; Lopez-Lopez, E.; Garcia-Orad, A. A Systematic Review of MicroRNA Expression as Biomarker of Late-Onset Alzheimer’s Disease. Mol. Neurobiol. 2019, 56, 8376–8391. [Google Scholar] [CrossRef] [PubMed]
- Klyucherev, T.O.; Olszewski, P.; Shalimova, A.A.; Chubarev, V.N.; Tarasov, V.V.; Attwood, M.M.; Syvanen, S.; Schioth, H.B. Advances in the development of new biomarkers for Alzheimer’s disease. Transl. Neurodegener. 2022, 11, 25. [Google Scholar] [CrossRef]
- Zhao, Y.; Jaber, V.; Alexandrov, P.N.; Vergallo, A.; Lista, S.; Hampel, H.; Lukiw, W.J. microRNA-Based Biomarkers in Alzheimer’s Disease (AD). Front. Neurosci. 2020, 14, 585432. [Google Scholar] [CrossRef]
- Bamford, R.A.; Widagdo, J.; Takamura, N.; Eve, M.; Anggono, V.; Oguro-Ando, A. The Interaction Between Contactin and Amyloid Precursor Protein and Its Role in Alzheimer’s Disease. Neuroscience 2020, 424, 184–202. [Google Scholar] [CrossRef]
- Strang, K.H.; Golde, T.E.; Giasson, B.I. MAPT mutations, tauopathy, and mechanisms of neurodegeneration. Lab. Investig. 2019, 99, 912–928. [Google Scholar] [CrossRef]
- Twohig, D.; Nielsen, H.M. Alpha-synuclein in the pathophysiology of Alzheimer’s disease. Mol. Neurodegener. 2019, 14, 23. [Google Scholar] [CrossRef] [PubMed]
- Shoshan-Barmatz, V.; Nahon-Crystal, E.; Shteinfer-Kuzmine, A.; Gupta, R. VDAC1, mitochondrial dysfunction, and Alzheimer’s disease. Pharmacol. Res. 2018, 131, 87–101. [Google Scholar] [CrossRef] [PubMed]
- Gao, L.; Zhang, Y.; Sterling, K.; Song, W. Brain-derived neurotrophic factor in Alzheimer’s disease and its pharmaceutical potential. Transl. Neurodegener. 2022, 11, 4. [Google Scholar] [CrossRef] [PubMed]
- Brinkmalm, A.; Brinkmalm, G.; Honer, W.G.; Frolich, L.; Hausner, L.; Minthon, L.; Hansson, O.; Wallin, A.; Zetterberg, H.; Blennow, K.; et al. SNAP-25 is a promising novel cerebrospinal fluid biomarker for synapse degeneration in Alzheimer’s disease. Mol. Neurodegener. 2014, 9, 53. [Google Scholar] [CrossRef]
- Lazarev, V.F.; Tsolaki, M.; Mikhaylova, E.R.; Benken, K.A.; Shevtsov, M.A.; Nikotina, A.D.; Lechpammer, M.; Mitkevich, V.A.; Makarov, A.A.; Moskalev, A.A.; et al. Extracellular GAPDH Promotes Alzheimer Disease Progression by Enhancing Amyloid-beta Aggregation and Cytotoxicity. Aging Dis. 2021, 12, 1223–1237. [Google Scholar] [CrossRef] [PubMed]
- Ohrfelt, A.; Brinkmalm, A.; Dumurgier, J.; Brinkmalm, G.; Hansson, O.; Zetterberg, H.; Bouaziz-Amar, E.; Hugon, J.; Paquet, C.; Blennow, K. The pre-synaptic vesicle protein synaptotagmin is a novel biomarker for Alzheimer’s disease. Alzheimer’s Res. Ther. 2016, 8, 41. [Google Scholar] [CrossRef] [PubMed]
- Wang, Q.; Tao, S.; Xing, L.; Liu, J.; Xu, C.; Xu, X.; Ding, H.; Shen, Q.; Yu, X.; Zheng, Y. SNAP25 is a potential target for early stage Alzheimer’s disease and Parkinson’s disease. Eur. J. Med. Res. 2023, 28, 570. [Google Scholar] [CrossRef] [PubMed]
- Wang, W.; Lu, J.; Pan, N.; Zhang, H.; Dai, J.; Li, J.; Chi, C.; Zhang, L.; Wang, L.; Zhang, M. Identification of early Alzheimer’s disease subclass and signature genes based on PANoptosis genes. Front. Immunol. 2024, 15, 1462003. [Google Scholar] [CrossRef]
- Siedlecki-Wullich, D.; Minano-Molina, A.J.; Rodriguez-Alvarez, J. microRNAs as Early Biomarkers of Alzheimer’s Disease: A Synaptic Perspective. Cells 2021, 10, 113. [Google Scholar] [CrossRef] [PubMed]
- Mori, Y.; Tsuji, M.; Oguchi, T.; Kasuga, K.; Kimura, A.; Futamura, A.; Sugimoto, A.; Kasai, H.; Kuroda, T.; Yano, S.; et al. Serum BDNF as a Potential Biomarker of Alzheimer’s Disease: Verification Through Assessment of Serum, Cerebrospinal Fluid, and Medial Temporal Lobe Atrophy. Front. Neurol. 2021, 12, 653267. [Google Scholar] [CrossRef] [PubMed]
- Goossens, J.; Cervantes Gonzalez, A.; Dewit, N.; Lidon, L.; Fortea, J.; Alcolea, D.; Lleo, A.; Belbin, O.; Vanmechelen, E. Evaluation of cerebrospinal fluid levels of synaptic vesicle protein, VAMP-2, across the sporadic Alzheimer’s disease continuum. Alzheimer’s Res. Ther. 2023, 15, 186. [Google Scholar] [CrossRef] [PubMed]
- Kim, K.Y.; Shin, K.Y.; Chang, K.A. GFAP as a Potential Biomarker for Alzheimer’s Disease: A Systematic Review and Meta-Analysis. Cells 2023, 12, 1309. [Google Scholar] [CrossRef]
- Niculescu, A.B.; Le-Niculescu, H.; Roseberry, K.; Wang, S.; Hart, J.; Kaur, A.; Robertson, H.; Jones, T.; Strasburger, A.; Williams, A.; et al. Blood biomarkers for memory: Toward early detection of risk for Alzheimer disease, pharmacogenomics, and repurposed drugs. Mol. Psychiatry 2020, 25, 1651–1672. [Google Scholar] [CrossRef] [PubMed]
- Prada, I.; Gabrielli, M.; Turola, E.; Iorio, A.; D’Arrigo, G.; Parolisi, R.; De Luca, M.; Pacifici, M.; Bastoni, M.; Lombardi, M.; et al. Glia-to-neuron transfer of miRNAs via extracellular vesicles: A new mechanism underlying inflammation-induced synaptic alterations. Acta Neuropathol. 2018, 135, 529–550. [Google Scholar] [CrossRef] [PubMed]
- Berchtold, N.C.; Coleman, P.D.; Cribbs, D.H.; Rogers, J.; Gillen, D.L.; Cotman, C.W. Synaptic genes are extensively downregulated across multiple brain regions in normal human aging and Alzheimer’s disease. Neurobiol. Aging 2013, 34, 1653–1661. [Google Scholar] [CrossRef] [PubMed]
- Hokama, M.; Oka, S.; Leon, J.; Ninomiya, T.; Honda, H.; Sasaki, K.; Iwaki, T.; Ohara, T.; Sasaki, T.; LaFerla, F.M.; et al. Altered expression of diabetes-related genes in Alzheimer’s disease brains: The Hisayama study. Cereb. Cortex 2014, 24, 2476–2488. [Google Scholar] [CrossRef] [PubMed]
- Piras, I.S.; Krate, J.; Delvaux, E.; Nolz, J.; Mastroeni, D.F.; Persico, A.M.; Jepsen, W.M.; Beach, T.G.; Huentelman, M.J.; Coleman, P.D. Transcriptome Changes in the Alzheimer’s Disease Middle Temporal Gyrus: Importance of RNA Metabolism and Mitochondria-Associated Membrane Genes. J. Alzheimer’s Dis. 2019, 70, 691–713. [Google Scholar] [CrossRef] [PubMed]
- Patel, H.; Hodges, A.K.; Curtis, C.; Lee, S.H.; Troakes, C.; Dobson, R.J.B.; Newhouse, S.J. Transcriptomic analysis of probable asymptomatic and symptomatic alzheimer brains. Brain Behav. Immun. 2019, 80, 644–656. [Google Scholar] [CrossRef]
- Readhead, B.; Haure-Mirande, J.V.; Funk, C.C.; Richards, M.A.; Shannon, P.; Haroutunian, V.; Sano, M.; Liang, W.S.; Beckmann, N.D.; Price, N.D.; et al. Multiscale Analysis of Independent Alzheimer’s Cohorts Finds Disruption of Molecular, Genetic, and Clinical Networks by Human Herpesvirus. Neuron 2018, 99, 64–82.e7. [Google Scholar] [CrossRef] [PubMed]
- Lardenoije, R.; Roubroeks, J.A.Y.; Pishva, E.; Leber, M.; Wagner, H.; Iatrou, A.; Smith, A.R.; Smith, R.G.; Eijssen, L.M.T.; Kleineidam, L.; et al. Alzheimer’s disease-associated (hydroxy)methylomic changes in the brain and blood. Clin. Epigenetics 2019, 11, 164. [Google Scholar] [CrossRef]









| Classifiers | Top 10 | Top 20 | Top 30 | Top 40 | Top 50 | Top 60 | Top 70 | Top 80 | Top 90 | Top 100 |
|---|---|---|---|---|---|---|---|---|---|---|
| LR | 83.6 | 81.9 | 73.2 | 70.4 | 70.9 | 67.3 | 73.4 | 73.1 | 72.2 | 73 |
| SVM (linear) | 72 | 73.7 | 71.5 | 57.3 | 59.5 | 58.4 | 65.1 | 62 | 64.1 | 63.6 |
| BayesNet | 78 | 77.9 | 78.2 | 78.4 | 80.1 | 80.6 | 80.7 | 81.9 | 82.7 | 82.3 |
| NB | 82.7 | 83.6 | 83.6 | 83.6 | 84.1 | 83.9 | 83.6 | 83.6 | 83.9 | 84.4 |
| Classifiers | Top 10 | Top 20 | Top 30 | Top 40 | Top 50 | Top 60 | Top 70 | Top 80 | Top 90 | Top 100 |
|---|---|---|---|---|---|---|---|---|---|---|
| LR | 83.4 | 82 | 85.6 | 87.1 | 86.8 | 81.2 | 80 | 78.5 | 78.3 | 78 |
| SVM (linear) | 77.6 | 76 | 73.4 | 73.2 | 75.4 | 69 | 69.5 | 78.5 | 75.9 | 71.1 |
| BayesNet | 82.5 | 82.1 | 82.6 | 83.6 | 83.6 | 84.2 | 84.5 | 83.9 | 83.9 | 83.9 |
| NB | 82.7 | 83.4 | 83.6 | 84.5 | 85.5 | 85.9 | 85.9 | 85.6 | 85.4 | 85.4 |
| Category | Term | Genes | FDR |
|---|---|---|---|
| KEGG | |||
| KEGG_PATHWAY | hsa04721:Synaptic vesicle cycle | RIMS1, SNAP25, SYT1, STXBP1, SLC17A7, STX1A, AP2M1, VAMP2, ATP6V0A1 | 8.50531 × 10−⁸ |
| KEGG_PATHWAY | hsa05022:Pathways of neurodegeneration— multiple diseases | APP, VCP, PSMA1, PSMB2, BDNF, VDAC1, CALML4, MAPT, STX1A, SNCA | 6.15062 × 10−³ |
| KEGG_PATHWAY | hsa05012:Parkinson disease | PSMA1, PSMB2, VDAC1, CALML4, MAPT, PRKACB, SNCA | 2.790488 × 10−² |
| KEGG_PATHWAY | hsa05010:Alzheimer disease | APP, PSMA1, PSMB2, VDAC1, CALML4, MAPT, GAPDH, SNCA | 2.790488 × 10−² |
| GO terms | |||
| GOTERM_BP_DIRECT | GO:0048488~synaptic vesicle endocytosis | SYNJ1, SYT1, AMPH, SYP, STX1A, AP2M1, VAMP2, SNCA | 1.838899 × 10−⁸ |
| GOTERM_BP_DIRECT | GO:0016079~synaptic vesicle exocytosis | RIMS1, SNAP25, STX1A, VAMP2, SNCA | 8.606257 × 10−⁵ |
| GOTERM_BP_DIRECT | GO:0016082~synaptic vesicle priming | SNAP25, SYNJ1, STXBP1, SNCA | 9.294342 × 10−⁴ |
| GOTERM_BP_DIRECT | GO:0007269~neurotransmitter secretion | SYT1, NRXN1, STXBP1, SYN2, SYN1 | 0.0001588463 |
| GOTERM_BP_DIRECT | GO:0097091~synaptic vesicle clustering | NRXN1, SYN2, SYN1 | 2.581858 × 10−² |
| GOTERM_BP_DIRECT | GO:0007612~learning | APP, SYNJ1, NRXN1, VDAC1 | 0.02581858 |
| GOTERM_BP_DIRECT | GO:0048791~calcium ion-regulated exocytosis of neurotransmitter | RIMS1, SYT4, SYT1 | 0.02986648 |
| GOTERM_BP_DIRECT | GO:0048169~regulation of long-term neuronal synaptic plasticity | APP, SYP, SNCA | 0.02986648 |
| GOTERM_BP_DIRECT | GO:0051402~neuron apoptotic process | APP, STXBP1, GAPDH, SNCA | 0.03658041 |
| GOTERM_CC_DIRECT | GO:0043005~neuron projection | ARF3, GPM6A, SNAP25, SYT1, STMN2, ANK3, SYP, CDC42, MAP2, SLC17A7, MAPT, STX1A, VAMP2 | 5.677075 × 10−¹⁰ |
| GOTERM_CC_DIRECT | GO:0008021~synaptic vesicle | SNAP25, APP, SYT1, BDNF, AMPH, SYP, STX1A, SYN1, VAMP2 | 1.587475 × 10−⁸ |
| GOTERM_CC_DIRECT | GO:0060076~excitatory synapse | SYT1, NRXN1, SLC17A7, SYP | 9.228951 × 10−⁴ |
| GOTERM_CC_DIRECT | GO:0098794~postsynapse | SNAP25, STXBP1, AP2M1, SNCA | 3.265619 × 10−² |
| GOTERM_CC_DIRECT | GO:0098793~presynapse | SYNJ1, NRXN1, SYN1, ACTB | 4.388568 × 10−² |
| GOTERM_CC_DIRECT | GO:0043197~dendritic spine | CDC42, GPM6A, APP, MAPT, PRKACB | 0.004691407 |
| GOTERM_MF_DIRECT | GO:0000149~SNARE binding | SYT4, SYT1, STXBP1, STX1A, VAMP2, SNCA | 5.396982 × 10−⁵ |
| GOTERM_MF_DIRECT | GO:0048306~calcium-dependent protein binding | SNAP25, SYT1, NRXN1, STMN2, SYN1, VAMP2 | 0.0001031687 |
| GOTERM_MF_DIRECT | GO:0017075~syntaxin-1 binding | SNAP25, SYT1, STXBP1, VAMP2 | 0.0008115585 |
| GOTERM_MF_DIRECT | GO:0048156~tau protein binding | HSP90AB1, MAP2, ACTB, SNCA | 0.004525259 |
| GOTERM_MF_DIRECT | GO:0031625~ubiquitin protein ligase binding | VCP, HSP90AB1, TPI1, FBXW7, YWHAZ, PRKACB | 0.02299389 |
| Dataset ID | Ref. | Platforms | Brain Regions | No. of Genes | AD Cases | Normal Cases | Total Cases | Use |
|---|---|---|---|---|---|---|---|---|
| GSE48350 | [48] | GPL570 | Entorhinal cortex, Hippocampus, Superior frontal gyrus, Postcentral gyrus | 54,675 | 80 | 173 | 253 | Train |
| GSE36980 | [49] | GPL6244 | Hippocampus, Temporal cortex, Frontal cortex | 33,297 | 33 | 47 | 80 | Train |
| GSE132903 | [50] | GPL10558 | Medial temporal gyrus | 42,179 | 97 | 98 | 195 | Train |
| GSE118553 | [51] | GPL10558 | Entorhinal cortex, Temporal cortex, Frontal cortex, Cingulate cortex | 47,323 | 167 | 100 | 267 | Train |
| GSE5281 | [52] | GPL570 | Hippocampus, Entorhinal cortex, Medial temporal gyrus, Posterior cingulate, Superior frontal gyrus, Primary visual cortex | 54,675 | 87 | 74 | 161 | Train |
| GSE109887 | [53] | GPL10904 | Medial temporal gyrus | 31,700 | 46 | 32 | 78 | Test |
Disclaimer/Publisher’s Note: The statements, opinions and data contained in all publications are solely those of the individual author(s) and contributor(s) and not of MDPI and/or the editor(s). MDPI and/or the editor(s) disclaim responsibility for any injury to people or property resulting from any ideas, methods, instructions or products referred to in the content. |
© 2025 by the authors. Licensee MDPI, Basel, Switzerland. This article is an open access article distributed under the terms and conditions of the Creative Commons Attribution (CC BY) license (https://creativecommons.org/licenses/by/4.0/).
Share and Cite
Pashaei, E.; Pashaei, E.; Aydin, N. Biomarker Identification for Alzheimer’s Disease Using a Multi-Filter Gene Selection Approach. Int. J. Mol. Sci. 2025, 26, 1816. https://doi.org/10.3390/ijms26051816
Pashaei E, Pashaei E, Aydin N. Biomarker Identification for Alzheimer’s Disease Using a Multi-Filter Gene Selection Approach. International Journal of Molecular Sciences. 2025; 26(5):1816. https://doi.org/10.3390/ijms26051816
Chicago/Turabian StylePashaei, Elnaz, Elham Pashaei, and Nizamettin Aydin. 2025. "Biomarker Identification for Alzheimer’s Disease Using a Multi-Filter Gene Selection Approach" International Journal of Molecular Sciences 26, no. 5: 1816. https://doi.org/10.3390/ijms26051816
APA StylePashaei, E., Pashaei, E., & Aydin, N. (2025). Biomarker Identification for Alzheimer’s Disease Using a Multi-Filter Gene Selection Approach. International Journal of Molecular Sciences, 26(5), 1816. https://doi.org/10.3390/ijms26051816

