Evolutionary Patterns and Genotype-Specific Amino Acid Mutations of Tick-Borne Encephalitis Virus
Abstract
1. Introduction
2. Results
2.1. The Phylogenetic Tree of TBEV
2.2. Genotypic Similarity Analysis of TBEV
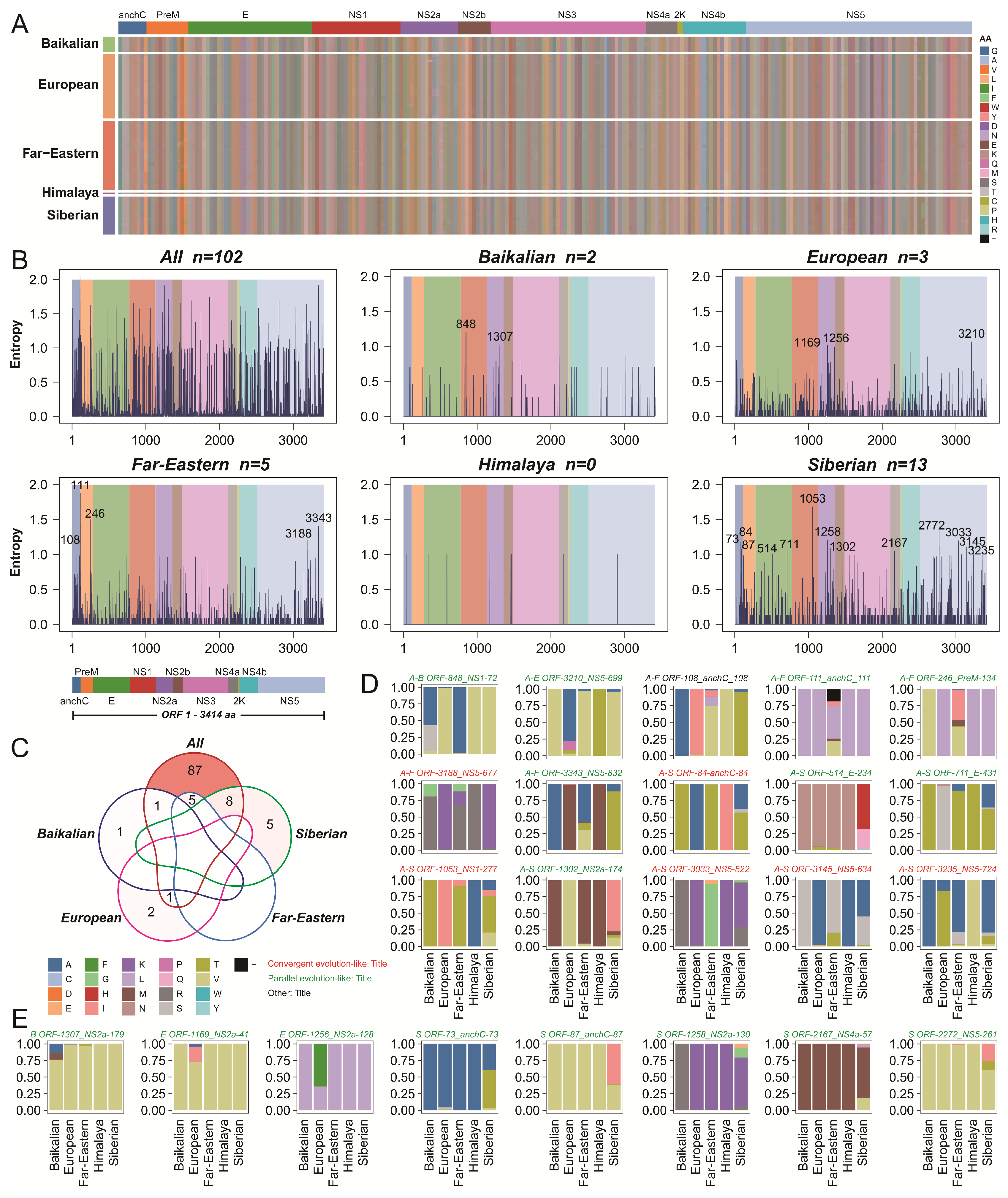
2.3. Variability of Amino Acid Sites Across Different Genotypes of TBEV
2.4. Genotype-Specific Amino Acid Mutations
2.5. Selective Pressure Analysis of Different TBEV Genotypes
2.6. Mapping of Mutation Sites on Protein Structure
3. Discussion
4. Materials and Methods
4.1. Dataset Collection and Preprocessing
4.2. Phylogenetic Analysis
4.3. Recombination Analysis
4.4. Shannon Entropy Calculation
4.5. Genotype-Specific Amino Acid Analysis
4.6. Selective Pressure Analysis
4.7. Evolutionary Patterns Analysis
4.8. Protein Structure Prediction
4.9. Software
5. Conclusions
Supplementary Materials
Author Contributions
Funding
Institutional Review Board Statement
Informed Consent Statement
Data Availability Statement
Conflicts of Interest
References
- Valarcher, J.F.; Hägglund, S.; Juremalm, M.; Blomqvist, G.; Renström, L.; Zohari, S.; Leijon, M.; Chirico, J. Tick-borne encephalitis. Rev. Sci. et Tech. (Int. Off. Epizoot.) 2015, 34, 453–466. [Google Scholar] [CrossRef] [PubMed]
- Süss, J. Epidemiology and ecology of TBE relevant to the production of effective vaccines. Vaccine 2003, 21 (Suppl. S1), S19–S35. [Google Scholar] [CrossRef]
- Vaccines against tick-borne encephalitis: WHO position paper. Relev. Epidemiol. Hebd. 2011, 86, 241–256.
- Wondim, M.A.; Czupryna, P.; Pancewicz, S.; Kruszewska, E.; Groth, M.; Moniuszko-Malinowska, A. Epidemiological Trends of Trans-Boundary Tick-Borne Encephalitis in Europe, 2000–2019. Pathogens 2022, 11, 704. [Google Scholar] [CrossRef]
- Andaev, E.; Nikitin, A.; Yatsmenko, E.; Verigina, E.; Tolmacheva, M.; Ayugin, N.; Matveeva, V.; Balakhonov, S. Trends in epidemic process development of tick-borne encephalitis in the Russian Federation, laboratory diagnosis, prophylaxis and forecast for 2021. Probl. Osob. Opasnykh Infektsii [Probl. Part. Danger. Infect.] 2021, 1, 6–16. (In Russian) [Google Scholar] [CrossRef]
- Chen, X.; Li, F.; Yin, Q.; Liu, W.; Fu, S.; He, Y.; Lei, W.; Xu, S.; Liang, G.; Wang, S.; et al. Epidemiology of tick-borne encephalitis in China, 2007–2018. PLoS ONE 2019, 14, e0226712. [Google Scholar] [CrossRef]
- Michelitsch, A.; Wernike, K.; Klaus, C.; Dobler, G.; Beer, M. Exploring the Reservoir Hosts of Tick-Borne Encephalitis Virus. Viruses 2019, 11, 669. [Google Scholar] [CrossRef]
- Wójcik-Fatla, A.; Krzowska-Firych, J.; Czajka, K.; Nozdryn-Płotnicka, J.; Sroka, J. The Consumption of Raw Goat Milk Resulted in TBE in Patients in Poland, 2022 “Case Report”. Pathogens 2023, 12, 653. [Google Scholar] [CrossRef] [PubMed]
- Dabas, R.; Sharma, N.; Taksande, A.B.; Prasad, R.; Munjewar, P.K.; Wanjari, M.B. Breast Milk: A Potential Route of Tick-Borne Encephalitis Virus Transmission from Mother to Infant. Cureus 2023, 15, e41590. [Google Scholar] [CrossRef]
- Mlera, L.; Bloom, M.E. The Role of Mammalian Reservoir Hosts in Tick-Borne Flavivirus Biology. Front. Cell Infect. Microbiol. 2018, 8, 298. [Google Scholar] [CrossRef] [PubMed]
- Simmonds, P.; Becher, P.; Bukh, J.; Gould, E.A.; Meyers, G.; Monath, T.; Muerhoff, S.; Pletnev, A.; Rico-Hesse, R.; Smith, D.B.; et al. ICTV Virus Taxonomy Profile: Flaviviridae. J. Gen. Virol. 2017, 98, 2–3. [Google Scholar] [CrossRef]
- Pustijanac, E.; Buršić, M.; Talapko, J.; Škrlec, I.; Meštrović, T.; Lišnjić, D. Tick-Borne Encephalitis Virus: A Comprehensive Review of Transmission, Pathogenesis, Epidemiology, Clinical Manifestations, Diagnosis, and Prevention. Microorganisms 2023, 11, 1634. [Google Scholar] [CrossRef] [PubMed]
- Ecker, M.; Allison, S.L.; Meixner, T.; Heinz, F.X. Sequence analysis and genetic classification of tick-borne encephalitis viruses from Europe and Asia. J. Gen. Virol. 1999, 80 Pt 1, 179–185. [Google Scholar] [CrossRef]
- Kovalev, S.Y.; Mukhacheva, T.A. Reconsidering the classification of tick-borne encephalitis virus within the Siberian subtype gives new insights into its evolutionary history. Infect. Genet. Evol. J. Mol. Epidemiol. Evol. Genet. Infect. Dis. 2017, 55, 159–165. [Google Scholar] [CrossRef] [PubMed]
- Dai, X.; Shang, G.; Lu, S.; Yang, J.; Xu, J. A new subtype of eastern tick-borne encephalitis virus discovered in Qinghai-Tibet Plateau, China. Emerg. Microbes Infect. 2018, 7, 74. [Google Scholar] [CrossRef]
- Süss, J. Tick-borne encephalitis 2010: Epidemiology, risk areas, and virus strains in Europe and Asia-an overview. Ticks Tick-Borne Dis. 2011, 2, 2–15. [Google Scholar] [CrossRef] [PubMed]
- Bondaryuk, A.N.; Kulakova, N.V.; Belykh, O.I.; Bukin, Y.S. Dates and Rates of Tick-Borne Encephalitis Virus-The Slowest Changing Tick-Borne Flavivirus. Int. J. Mol. Sci. 2023, 24, 2921. [Google Scholar] [CrossRef] [PubMed]
- Helmová, R.; Hönig, V.; Tykalová, H.; Palus, M.; Bell-Sakyi, L.; Grubhoffer, L. Tick-Borne Encephalitis Virus Adaptation in Different Host Environments and Existence of Quasispecies. Viruses 2020, 12, 902. [Google Scholar] [CrossRef]
- Růzek, D.; Gritsun, T.S.; Forrester, N.L.; Gould, E.A.; Kopecký, J.; Golovchenko, M.; Rudenko, N.; Grubhoffer, L. Mutations in the NS2B and NS3 genes affect mouse neuroinvasiveness of a Western European field strain of tick-borne encephalitis virus. Virology 2008, 374, 249–255. [Google Scholar] [CrossRef]
- Lindqvist, R.; Rosendal, E.; Weber, E.; Asghar, N.; Schreier, S.; Lenman, A.; Johansson, M.; Dobler, G.; Bestehorn, M.; Kröger, A.; et al. The envelope protein of tick-borne encephalitis virus influences neuron entry, pathogenicity, and vaccine protection. J. Neuroinflamm. 2020, 17, 284. [Google Scholar] [CrossRef] [PubMed]
- Kellman, E.M.; Offerdahl, D.K.; Melik, W.; Bloom, M.E. Viral Determinants of Virulence in Tick-Borne Flaviviruses. Viruses 2018, 10, 329. [Google Scholar] [CrossRef] [PubMed]
- Sukhorukov, G.A.; Paramonov, A.I.; Lisak, O.V.; Kozlova, I.V.; Bazykin, G.A.; Neverov, A.D.; Karan, L.S. The Baikal subtype of tick-borne encephalitis virus is evident of recombination between Siberian and Far-Eastern subtypes. PLoS Neglected Trop. Dis. 2023, 17, e0011141. [Google Scholar] [CrossRef] [PubMed]
- Norberg, P.; Roth, A.; Bergström, T. Genetic recombination of tick-borne flaviviruses among wild-type strains. Virology 2013, 440, 105–116. [Google Scholar] [CrossRef] [PubMed]
- Meyerson, N.R.; Sawyer, S.L. Two-stepping through time: Mammals and viruses. Trends Microbiol. 2011, 19, 286–294. [Google Scholar] [CrossRef]
- Gutierrez, B.; Escalera-Zamudio, M.; Pybus, O.G. Parallel molecular evolution and adaptation in viruses. Curr. Opin. Virol. 2019, 34, 90–96. [Google Scholar] [CrossRef] [PubMed]
- Storz, J.F. Causes of molecular convergence and parallelism in protein evolution. Nat. Rev. Genet. 2016, 17, 239–250. [Google Scholar] [CrossRef]
- Ito, J.; Suzuki, R.; Uriu, K.; Itakura, Y.; Zahradnik, J.; Kimura, K.T.; Deguchi, S.; Wang, L.; Lytras, S.; Tamura, T.; et al. Convergent evolution of SARS-CoV-2 Omicron subvariants leading to the emergence of BQ.1.1 variant. Nat. Commun. 2023, 14, 2671. [Google Scholar] [CrossRef] [PubMed]
- Escalera-Zamudio, M.; Golden, M.; Gutiérrez, B.; Thézé, J.; Keown, J.R.; Carrique, L.; Bowden, T.A.; Pybus, O.G. Parallel evolution in the emergence of highly pathogenic avian influenza A viruses. Nat. Commun. 2020, 11, 5511. [Google Scholar] [CrossRef] [PubMed]
- Khasnatinov, M.A.; Ustanikova, K.; Frolova, T.V.; Pogodina, V.V.; Bochkova, N.G.; Levina, L.S.; Slovak, M.; Kazimirova, M.; Labuda, M.; Klempa, B.; et al. Non-hemagglutinating flaviviruses: Molecular mechanisms for the emergence of new strains via adaptation to European ticks. PLoS ONE 2009, 4, e7295. [Google Scholar] [CrossRef] [PubMed]
- Romanova, L.; Gmyl, A.P.; Dzhivanian, T.I.; Bakhmutov, D.V.; Lukashev, A.N.; Gmyl, L.V.; Rumyantsev, A.A.; Burenkova, L.A.; Lashkevich, V.A.; Karganova, G.G. Microevolution of tick-borne encephalitis virus in course of host alternation. Virology 2007, 362, 75–84. [Google Scholar] [CrossRef] [PubMed]
- Park, G.S.; Morris, K.L.; Hallett, R.G.; Bloom, M.E.; Best, S.M. Identification of residues critical for the interferon antagonist function of Langat virus NS5 reveals a role for the RNA-dependent RNA polymerase domain. J. Virol. 2007, 81, 6936–6946. [Google Scholar] [CrossRef] [PubMed]
- Werme, K.; Wigerius, M.; Johansson, M. Tick-borne encephalitis virus NS5 associates with membrane protein scribble and impairs interferon-stimulated JAK-STAT signalling. Cell. Microbiol. 2008, 10, 696–712. [Google Scholar] [CrossRef] [PubMed]
- Katoh, K.; Standley, D.M. MAFFT multiple sequence alignment software version 7: Improvements in performance and usability. Mol. Biol. Evol. 2013, 30, 772–780. [Google Scholar] [CrossRef] [PubMed]
- Kalyaanamoorthy, S.; Minh, B.Q.; Wong, T.K.F.; von Haeseler, A.; Jermiin, L.S. ModelFinder: Fast model selection for accurate phylogenetic estimates. Nat. Methods 2017, 14, 587–589. [Google Scholar] [CrossRef]
- Nguyen, L.T.; Schmidt, H.A.; von Haeseler, A.; Minh, B.Q. IQ-TREE: A fast and effective stochastic algorithm for estimating maximum-likelihood phylogenies. Mol. Biol. Evol. 2015, 32, 268–274. [Google Scholar] [CrossRef] [PubMed]
- Hoang, D.T.; Chernomor, O.; von Haeseler, A.; Minh, B.Q.; Vinh, L.S. UFBoot2: Improving the Ultrafast Bootstrap Approximation. Mol. Biol. Evol. 2018, 35, 518–522. [Google Scholar] [CrossRef] [PubMed]
- Xie, J.; Chen, Y.; Cai, G.; Cai, R.; Hu, Z.; Wang, H. Tree Visualization By One Table (tvBOT): A web application for visualizing, modifying and annotating phylogenetic trees. Nucleic Acids Res. 2023, 51, W587–W592. [Google Scholar] [CrossRef]
- Martin, D.P.; Varsani, A.; Roumagnac, P.; Botha, G.; Maslamoney, S.; Schwab, T.; Kelz, Z.; Kumar, V.; Murrell, B. RDP5: A computer program for analyzing recombination in, and removing signals of recombination from, nucleotide sequence datasets. Virus Evol. 2021, 7, veaa087. [Google Scholar] [CrossRef] [PubMed]
- Kosakovsky Pond, S.L.; Poon, A.F.Y.; Velazquez, R.; Weaver, S.; Hepler, N.L.; Murrell, B.; Shank, S.D.; Magalis, B.R.; Bouvier, D.; Nekrutenko, A.; et al. HyPhy 2.5-A Customizable Platform for Evolutionary Hypothesis Testing Using Phylogenies. Mol. Biol. Evol. 2020, 37, 295–299. [Google Scholar] [CrossRef] [PubMed]
- Wang, R.; Wang, H. SeqProcessor (0.1.0). Zenodo. 2024. Available online: https://zenodo.org/records/14545888 (accessed on 11 November 2024). [CrossRef]
- Kumar, S.; Stecher, G.; Tamura, K. MEGA7: Molecular evolutionary genetics analysis version 7.0 for bigger datasets. Mol. Biol. Evol. 2016, 33, 1870–1874. [Google Scholar] [CrossRef]
- Lole, K.S.; Bollinger, R.C.; Paranjape, R.S.; Gadkari, D.; Kulkarni, S.S.; Novak, N.G.; Ingersoll, R.; Sheppard, H.W.; Ray, S.C. Full-length human immunodeficiency virus type 1 genomes from subtype C-infected seroconverters in India, with evidence of intersubtype recombination. J. Virol. 1999, 73, 152–160. [Google Scholar] [CrossRef]
- Gu, Z. Complex heatmap visualization. iMeta 2022, 1, e43. [Google Scholar] [CrossRef]
- Ou, J.; Zhu, L.J. trackViewer: A Bioconductor package for interactive and integrative visualization of multi-omics data. Nat. Methods 2019, 16, 453–454. [Google Scholar] [CrossRef] [PubMed]





| Number | TBEV Genotypes | TBEV Genotypes | ||||
|---|---|---|---|---|---|---|
| 1 | 2 | 3 | 4 | 5 | ||
| 1 | European | *** | 81.5% | 82.6% | 82.1% | 88.0% |
| 2 | Himalaya | 93.0% | *** | 82.9% | 82.6% | 81.7% |
| 3 | Siberian | 94.2% | 93.9% | *** | 85.0% | 83.6% |
| 4 | Baikalian | 94.0% | 93.9% | 95.8% | *** | 86.1% |
| 5 | Far-Eastern | 93.5% | 93.3% | 95.1% | 96.4% | *** |
Disclaimer/Publisher’s Note: The statements, opinions and data contained in all publications are solely those of the individual author(s) and contributor(s) and not of MDPI and/or the editor(s). MDPI and/or the editor(s) disclaim responsibility for any injury to people or property resulting from any ideas, methods, instructions or products referred to in the content. |
© 2025 by the authors. Licensee MDPI, Basel, Switzerland. This article is an open access article distributed under the terms and conditions of the Creative Commons Attribution (CC BY) license (https://creativecommons.org/licenses/by/4.0/).
Share and Cite
Wang, R.; Gu, A.; Li, F.; Ma, Q.; Yin, Q.; Nie, K.; Fu, S.; Cui, Q.; Xu, S.; Li, H.; et al. Evolutionary Patterns and Genotype-Specific Amino Acid Mutations of Tick-Borne Encephalitis Virus. Int. J. Mol. Sci. 2025, 26, 954. https://doi.org/10.3390/ijms26030954
Wang R, Gu A, Li F, Ma Q, Yin Q, Nie K, Fu S, Cui Q, Xu S, Li H, et al. Evolutionary Patterns and Genotype-Specific Amino Acid Mutations of Tick-Borne Encephalitis Virus. International Journal of Molecular Sciences. 2025; 26(3):954. https://doi.org/10.3390/ijms26030954
Chicago/Turabian StyleWang, Ruichen, Anqi Gu, Fan Li, Qian Ma, Qikai Yin, Kai Nie, Shihong Fu, Qianqian Cui, Songtao Xu, Hao Li, and et al. 2025. "Evolutionary Patterns and Genotype-Specific Amino Acid Mutations of Tick-Borne Encephalitis Virus" International Journal of Molecular Sciences 26, no. 3: 954. https://doi.org/10.3390/ijms26030954
APA StyleWang, R., Gu, A., Li, F., Ma, Q., Yin, Q., Nie, K., Fu, S., Cui, Q., Xu, S., Li, H., & Wang, H. (2025). Evolutionary Patterns and Genotype-Specific Amino Acid Mutations of Tick-Borne Encephalitis Virus. International Journal of Molecular Sciences, 26(3), 954. https://doi.org/10.3390/ijms26030954

