Characterization of Metabolic Patterns in Mouse Spermatogenesis and Its Clinical Implications in Humans
Abstract
1. Introduction
2. Results
2.1. Metabolic Dynamics and Cell Type Identification in Mouse Spermatogenesis
2.2. Metabolomic Alterations During Spermatogenesis
2.3. Key Metabolic Pathways During Spermatogenesis
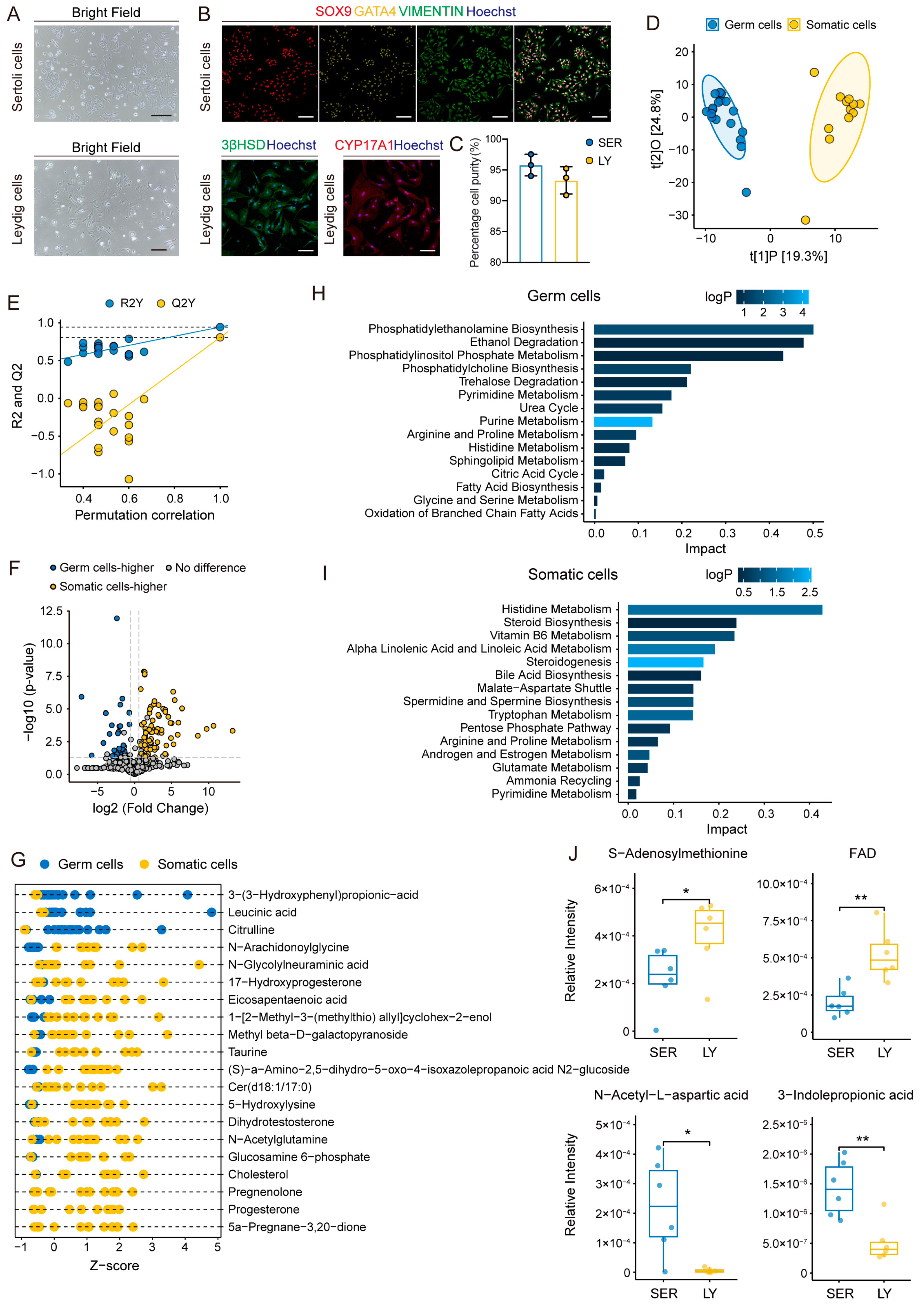
2.4. Metabolomic Characteristics of Sertoli Cells and Leydig Cells
2.5. Metabolomic Profiling of Human Seminal Plasma Reveals Key Metabolic Alterations in Azoospermia
3. Discussion
4. Methods and Materials
4.1. Ethical Statement and Study Approval
4.2. Mice
4.3. Purification of Mouse Spermatocytes and Spermatids
4.4. Primary Culture of Mouse Testicular Somatic Cells
4.5. Immunofluorescence and Imaging
4.6. Purity of Somatic Cells
4.7. Histological Analysis
4.8. Semen Plasma Collection
4.9. Semen Plasma Purification
4.10. Metabolomics Analysis
4.11. Statistics and Reproducibility
Supplementary Materials
Author Contributions
Funding
Institutional Review Board Statement
Informed Consent Statement
Data Availability Statement
Acknowledgments
Conflicts of Interest
References
- Hermann, B.P.; Cheng, K.; Singh, A.; Roa-De La Cruz, L.; Mutoji, K.N.; Chen, I.C.; Gildersleeve, H.; Lehle, J.D.; Mayo, M.; Westernströer, B. The mammalian spermatogenesis single-cell transcriptome, from spermatogonial stem cells to spermatids. Cell Rep. 2018, 25, 1650–1667.e8. [Google Scholar] [CrossRef]
- Beckonert, O.; Keun, H.C.; Ebbels, T.M.; Bundy, J.; Holmes, E.; Lindon, J.C.; Nicholson, J.K. Metabolic profiling, metabolomic and metabonomic procedures for NMR spectroscopy of urine, plasma, serum and tissue extracts. Nat. Protoc. 2007, 2, 2692–2703. [Google Scholar] [CrossRef] [PubMed]
- Bujak, R.; Struck-Lewicka, W.; Markuszewski, M.J.; Kaliszan, R. Metabolomics for laboratory diagnostics. J. Pharm. Biomed. Anal. 2015, 113, 108–120. [Google Scholar] [CrossRef] [PubMed]
- Zhang, Z.; Miao, J.; Wang, Y. Mitochondrial regulation in spermatogenesis. Reproduction 2022, 163, R55–R69. [Google Scholar] [CrossRef]
- Hayashi, Y.; Matsui, Y. Metabolic control of germline formation and differentiation in mammals. Sex. Dev. 2022, 16, 388–403. [Google Scholar] [CrossRef] [PubMed]
- Miki, K. Energy metabolism and sperm function. Soc. Reprod. Fertil. Suppl. 2007, 65, 309–325. [Google Scholar]
- Varuzhanyan, G.; Chan, D.C. Mitochondrial dynamics during spermatogenesis. J. Cell Sci. 2020, 133, jcs235937. [Google Scholar] [CrossRef] [PubMed]
- Deepinder, F.; Chowdary, H.T.; Agarwal, A. Role of metabolomic analysis of biomarkers in the management of male infertility. Expert Rev. Mol. Diagn. 2007, 7, 351–358. [Google Scholar] [CrossRef]
- Bracewell-Milnes, T.; Saso, S.; Abdalla, H.; Nikolau, D.; Norman-Taylor, J.; Johnson, M.; Holmes, E.; Thum, M.Y. Metabolomics as a tool to identify biomarkers to predict and improve outcomes in reproductive medicine: A systematic review. Hum. Reprod. Update 2017, 23, 723–736. [Google Scholar] [CrossRef] [PubMed]
- Dunleavy, J.E.M.; O’Connor, A.E.; O’Bryan, M.K. An optimised STAPUT method for the purification of mouse spermatocyte and spermatid populations. Mol. Hum. Reprod. 2019, 25, 675–683. [Google Scholar] [CrossRef] [PubMed]
- Jiang, H.; Gao, Q.; Zheng, W.; Yin, S.; Wang, L.; Zhong, L.; Ali, A.; Khan, T.; Hao, Q.; Fang, H. MOF influences meiotic expansion of H2AX phosphorylation and spermatogenesis in mice. PLoS Genet. 2018, 14, e1007300. [Google Scholar] [CrossRef] [PubMed]
- Maamar, M.B.; Beck, D.; Nilsson, E.; McCarrey, J.R.; Skinner, M.K. Developmental alterations in DNA methylation during gametogenesis from primordial germ cells to sperm. IScience 2022, 25, 103786. [Google Scholar] [CrossRef]
- Yao, C.; Liu, Y.; Sun, M.; Niu, M.; Yuan, Q.; Hai, Y.; Guo, Y.; Chen, Z.; Hou, J.; Liu, Y. MicroRNAs and DNA methylation as epigenetic regulators of mitosis, meiosis and spermiogenesis. Reproduction 2015, 150, R25–R34. [Google Scholar] [CrossRef] [PubMed]
- Yao, Y.; Shi, B.; Zhang, X.; Wang, X.; Li, S.; Yao, Y.; Guo, Y.; Chen, D.; Wang, B.; Yuan, Y. Germ cell-specific deletion of Pex3 reveals essential roles of PEX3-dependent peroxisomes in spermiogenesis. J. Biomed. Res. 2024, 38, 24. [Google Scholar] [CrossRef] [PubMed]
- Srivastava, S.; Desai, P.; Coutinho, E.; Govil, G. Mechanism of action of L-arginine on the vitality of spermatozoa is primarily through increased biosynthesis of nitric oxide. Biol. Reprod. 2006, 74, 954–958. [Google Scholar] [CrossRef][Green Version]
- Roessner, C.; Paasch, U.; Glander, H.J.; Grunewald, S. Activity of nitric oxide synthase in mature and immature human spermatozoa. Andrologia 2010, 42, 132–137. [Google Scholar] [CrossRef] [PubMed]
- Mruk, D.D.; Cheng, C.Y. The mammalian blood-testis barrier: Its biology and regulation. Endocr. Rev. 2015, 36, 564–591. [Google Scholar] [CrossRef] [PubMed]
- Pelletier, R.M.; Byers, S.W. The blood-testis barrier and Sertoli cell junctions: Structural considerations. Microsc. Res. Tech. 1992, 20, 3–33. [Google Scholar] [CrossRef]
- Heinrich, A.; DeFalco, T. Essential roles of interstitial cells in testicular development and function. Andrology 2020, 8, 903–914. [Google Scholar] [CrossRef]
- O’Shaughnessy, P.J.; Morris, I.D.; Huhtaniemi, I.; Baker, P.J.; Abel, M.H. Role of androgen and gonadotrophins in the development and function of the Sertoli cells and Leydig cells: Data from mutant and genetically modified mice. Mol. Cell. Endocrinol. 2009, 306, 2–8. [Google Scholar] [CrossRef] [PubMed]
- Duan, N.; Ran, Y.; Wang, H.; Luo, Y.; Gao, Z.; Lu, X.; Cui, F.; Chen, Q.; Xue, B.; Liu, X. Mouse testicular macrophages can independently produce testosterone and are regulated by Cebpb. Biol. Res. 2024, 57, 64. [Google Scholar] [CrossRef] [PubMed]
- Gao, Y.; Wang, Z.; Long, Y.; Yang, L.; Jiang, Y.; Ding, D.; Teng, B.; Chen, M.; Yuan, J.; Gao, F. Unveiling the roles of Sertoli cells lineage differentiation in reproductive development and disorders: A review. Front. Endocrinol. 2024, 15, 1357594. [Google Scholar] [CrossRef] [PubMed]
- Saito, H.; Yokota, S.; Kitajima, S. Immunohistochemical analysis of the vimentin filaments in Sertoli cells is a powerful tool for the prediction of spermatogenic dysfunction. Acta Histochem. 2023, 125, 152046. [Google Scholar] [CrossRef]
- Patel, D.; Witt, S.N. Ethanolamine and phosphatidylethanolamine: Partners in health and disease. Oxidative Med. Cell. Longev. 2017, 2017, 4829180. [Google Scholar] [CrossRef] [PubMed]
- Chen, Y.; Wang, J.; Xu, D.; Xiang, Z.; Ding, J.; Yang, X.; Li, D.; Han, X. m6A mRNA methylation regulates testosterone synthesis through modulating autophagy in Leydig cells. Autophagy 2021, 17, 457–475. [Google Scholar] [CrossRef]
- Krause, N.; Wegner, A. N-acetyl-aspartate metabolism at the interface of cancer, immunity, and neurodegeneration. Curr. Opin. Biotechnol. 2024, 85, 103051. [Google Scholar] [CrossRef]
- Owumi, S.E.; Otunla, M.T.; Arunsi, U.O.; Najophe, E.S. 3-Indolepropionic acid upturned male reproductive function by reducing oxido-inflammatory responses and apoptosis along the hypothalamic-pituitary-gonadal axis of adult rats exposed to chlorpyrifos. Toxicology 2021, 463, 152996. [Google Scholar] [CrossRef]
- Guerriero, G.; Trocchia, S.; Abdel-Gawad, F.K.; Ciarcia, G. Roles of reactive oxygen species in the spermatogenesis regulation. Front. Endocrinol. 2014, 5, 56. [Google Scholar] [CrossRef]
- Gilany, K.; Jafarzadeh, N.; Mani-Varnosfaderani, A.; Minai-Tehrani, A.; Sadeghi, M.R.; Darbandi, M.; Darbandi, S.; Amini, M.; Arjmand, B.; Pahlevanzadeh, Z. Metabolic fingerprinting of seminal plasma from non-obstructive azoospermia patients: Positive versus negative sperm retrieval. J. Reprod. Infertil. 2018, 19, 109–114. [Google Scholar]
- Li, J.; Yang, F.; Dong, L.; Chang, D.; Yu, X. Seminal plasma biomarkers for predicting successful sperm retrieval in patients with nonobstructive azoospermia: A narrative review of human studies. Basic Clin. Androl. 2023, 33, 9. [Google Scholar] [CrossRef] [PubMed]
- Boguenet, M.; Bocca, C.; Bouet, P.; Serri, O.; Chupin, S.; Tessier, L.; Blanchet, O.; El Hachem, H.; Chao de la Barca, J.M.; Reynier, P. Metabolomic signature of the seminal plasma in men with severe oligoasthenospermia. Andrology 2020, 8, 1859–1866. [Google Scholar] [CrossRef] [PubMed]
- Liang, J.; Tang, Y.; Li, H.; Mei, J.; Cao, Z.; Xia, H.; Huang, R.; Yang, Y.; Huang, Y. Isolation of primary leydig cells from murine testis. Bio Protoc. 2021, 11, e4223. [Google Scholar] [CrossRef] [PubMed]
- Bernardino, R.L.; Alves, M.G.; Oliveira, P.F. Establishment of primary culture of sertoli cells. In Sertoli Cells; Methods in Molecular Biology; Humana Press: New York, NY, USA, 2018; Volume 1748, pp. 1–8. [Google Scholar]
- Cooper, T.G.; Noonan, E.; von Eckardstein, S.; Auger, J.; Baker, H.W.; Behre, H.M.; Haugen, T.B.; Kruger, T.; Wang, C.; Mbizvo, M.T.; et al. World Health Organization reference values for human semen characteristics. Hum. Reprod. Update 2010, 16, 231–245. [Google Scholar] [CrossRef] [PubMed]
- Gu, Z.; Eils, R.; Schlesner, M. Complex heatmaps reveal patterns and correlations in multidimensional genomic data. Bioinformatics 2016, 32, 2847–2849. [Google Scholar] [CrossRef]
- Chong, J.; Xia, J. MetaboAnalystR: An R package for flexible and reproducible analysis of metabolomics data. Bioinformatics 2018, 34, 4313–4314. [Google Scholar] [CrossRef]






Disclaimer/Publisher’s Note: The statements, opinions and data contained in all publications are solely those of the individual author(s) and contributor(s) and not of MDPI and/or the editor(s). MDPI and/or the editor(s) disclaim responsibility for any injury to people or property resulting from any ideas, methods, instructions or products referred to in the content. |
© 2025 by the authors. Licensee MDPI, Basel, Switzerland. This article is an open access article distributed under the terms and conditions of the Creative Commons Attribution (CC BY) license (https://creativecommons.org/licenses/by/4.0/).
Share and Cite
Wang, J.; Chen, M.; Yao, Y.; Zhu, M.; Jiang, Y.; Duan, J.; Yuan, Y.; Li, L.; Chen, M.; Sha, J. Characterization of Metabolic Patterns in Mouse Spermatogenesis and Its Clinical Implications in Humans. Int. J. Mol. Sci. 2025, 26, 1001. https://doi.org/10.3390/ijms26031001
Wang J, Chen M, Yao Y, Zhu M, Jiang Y, Duan J, Yuan Y, Li L, Chen M, Sha J. Characterization of Metabolic Patterns in Mouse Spermatogenesis and Its Clinical Implications in Humans. International Journal of Molecular Sciences. 2025; 26(3):1001. https://doi.org/10.3390/ijms26031001
Chicago/Turabian StyleWang, Jiachen, Mengqi Chen, Ying Yao, Mengyuan Zhu, Yingtong Jiang, Jiawei Duan, Yan Yuan, Laihua Li, Minjian Chen, and Jiahao Sha. 2025. "Characterization of Metabolic Patterns in Mouse Spermatogenesis and Its Clinical Implications in Humans" International Journal of Molecular Sciences 26, no. 3: 1001. https://doi.org/10.3390/ijms26031001
APA StyleWang, J., Chen, M., Yao, Y., Zhu, M., Jiang, Y., Duan, J., Yuan, Y., Li, L., Chen, M., & Sha, J. (2025). Characterization of Metabolic Patterns in Mouse Spermatogenesis and Its Clinical Implications in Humans. International Journal of Molecular Sciences, 26(3), 1001. https://doi.org/10.3390/ijms26031001

