Tumor Imaging Heterogeneity Index-Inspired Insights into the Unveiling Tumor Microenvironment of Breast Cancer
Abstract
1. Introduction
2. Results
2.1. Patients’ Characteristics
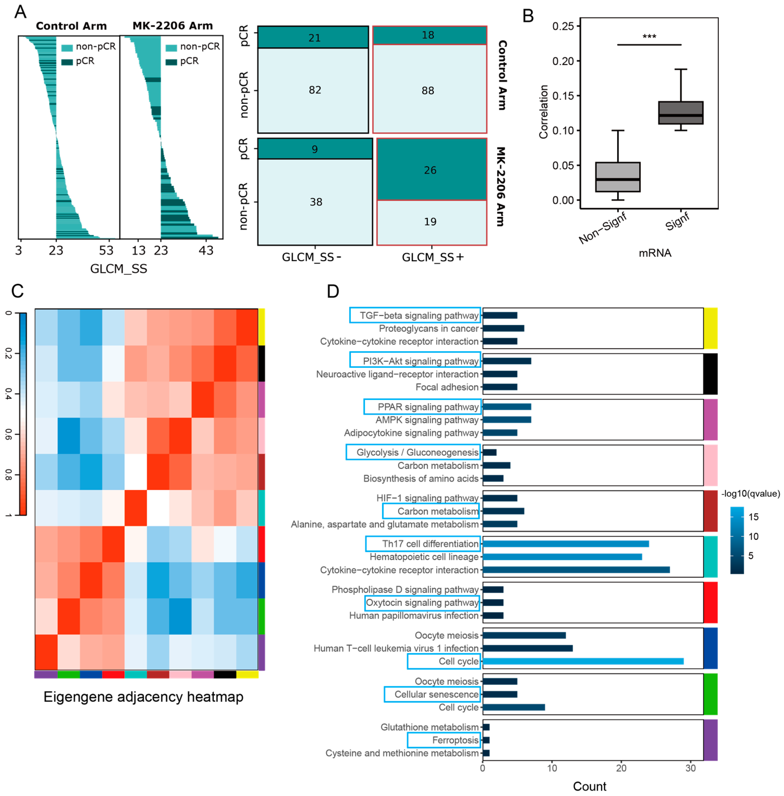
2.2. The Set of Genes Associated with Tumor Imaging Heterogeneity Index
2.3. The Ability of Individual Gene Functional Modules to Define Cancer Subgroups
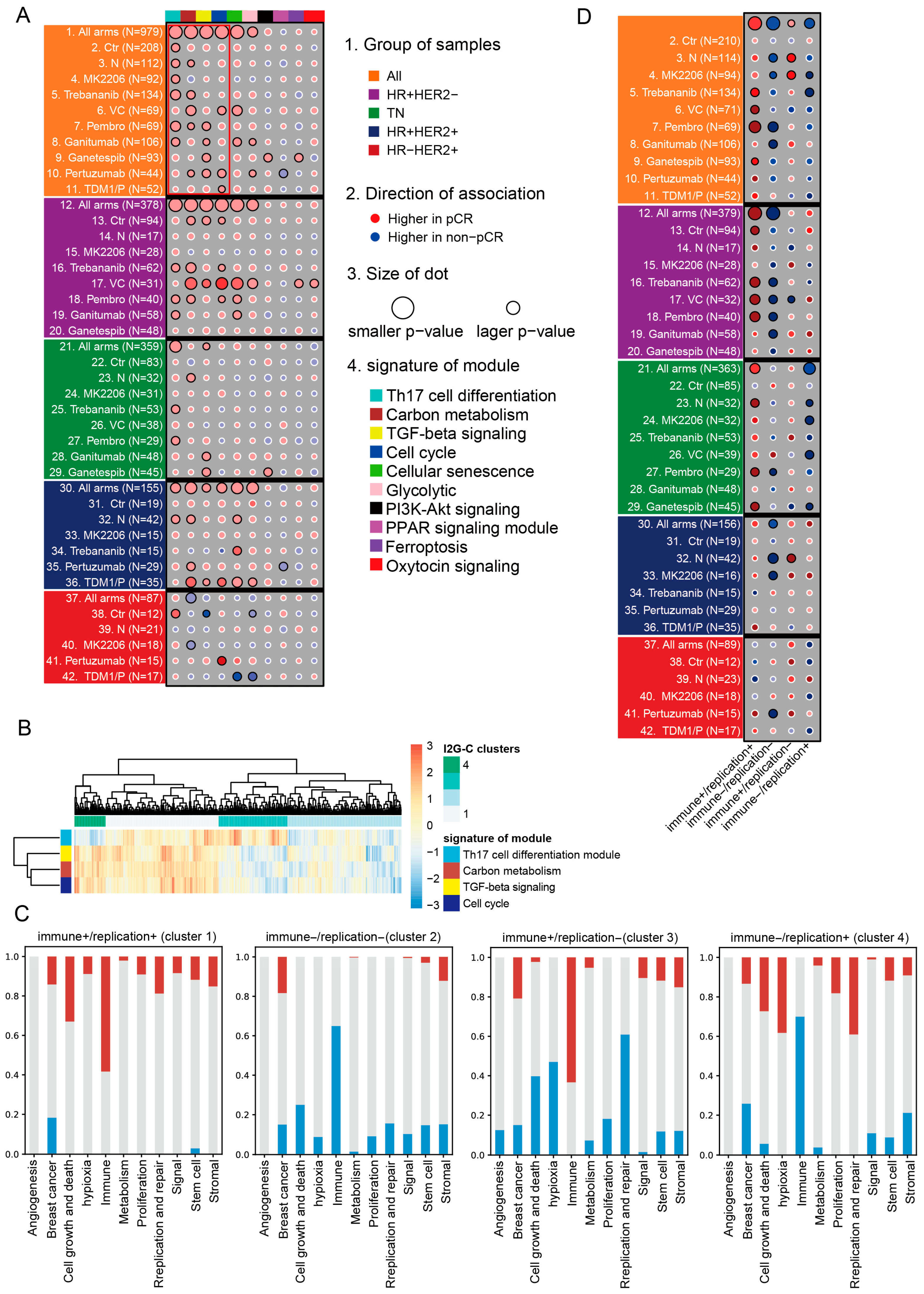
2.4. Image-to-Gene and Comprehensive Subtype (I2G-C)
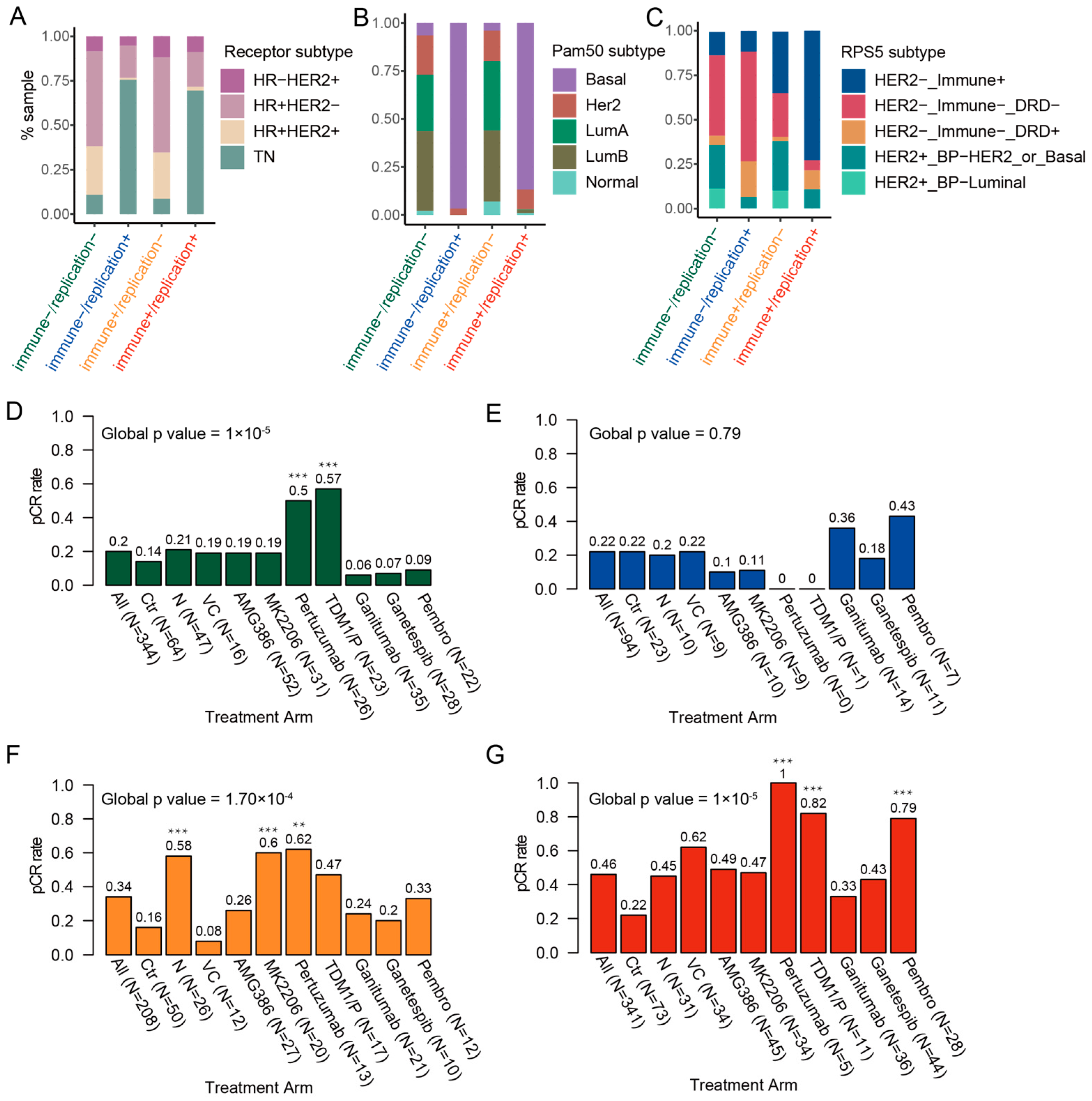
2.5. The Correlation Between I2G-C Subtype and Predefined Subtypes
2.6. The pCR Rate for Various Clusters of I2G-C Subtype Within Treatment Arms
2.7. The Prognosis for Various Clusters of I2G-C Subtype
3. Discussion
4. Materials and Methods
4.1. Study Dataset
4.2. Tumor Imaging Heterogeneity Index-Correlated Genes
4.3. WGCNA—The Functional Modules Tumor Imaging Heterogeneity Index-Correlated Genes
4.4. Tumor Imaging Heterogeneity Index-Inspired Subgroups Based on Functional Modules of Tumor Imaging Heterogeneity Index-Correlated Genes
4.5. Biomarkers of Tumor Imaging Heterogeneity Index-Inspired Subgroups
4.6. Gene Set Enrichment Analysis and Summarization of Pathways
4.7. The Correlation with Prognosis and Treatment Response
4.8. Statistical Analysis
5. Conclusions
Supplementary Materials
Author Contributions
Funding
Institutional Review Board Statement
Informed Consent Statement
Data Availability Statement
Acknowledgments
Conflicts of Interest
Abbreviations
| TME | Tumor microenvironment |
| TIHI | Tumor imaging heterogeneity index |
| WGCNA | Weighted gene co-expression network analysis |
| NMF | Non-negative matrix factorization |
| I2G-C | Image-to-gene comprehensive subtype |
| pCR | Pathological complete response |
| NACT | Neoadjuvant chemotherapy treatment |
| DRFS | distant recurrence-free survival |
| Pembro | Pembrolizumab |
| VC | veliparib/carboplatin |
| N | Neratinib |
| AMG386 | Trebananib |
| Ctr | Control arm |
References
- Bray, F.; Laversanne, M.; Sung, H.; Ferlay, J.; Siegel, R.L.; Soerjomataram, I.; Jemal, A. Global cancer statistics 2022: GLOBOCAN estimates of incidence and mortality worldwide for 36 cancers in 185 countries. CA Cancer J. Clin. 2024, 74, 229–263. [Google Scholar] [CrossRef]
- Coles, C.E.; Earl, H.; Anderson, B.O.; Barrios, C.H.; Bienz, M.; Bliss, J.M.; Cameron, D.A.; Cardoso, F.; Cui, W.; Francis, P.A.; et al. The Lancet Breast Cancer Commission. Lancet 2024, 403, 1895–1950. [Google Scholar] [CrossRef]
- Frija, G.; Blažić, I.; Frush, D.P.; Hierath, M.; Kawooya, M.; Donoso-Bach, L.; Brkljačić, B. How to improve access to medical imaging in low- and middle-income countries? eClinicalMedicine 2021, 38, 101034. [Google Scholar] [CrossRef] [PubMed]
- Marcuello, C.; Lim, K.; Nisini, G.; Pokrovsky, V.S.; Conde, J.; Ruggeri, F.S. Nanoscale Analysis beyond Imaging by Atomic Force Microscopy: Molecular Perspectives on Oncology and Neurodegeneration. Small Sci. 2025, 5, 2500351. [Google Scholar] [CrossRef] [PubMed]
- Ezenwafor, T.; Anye, V.; Madukwe, J.; Amin, S.; Obayemi, J.; Odusanya, O.; Soboyejo, W. Nanoindentation study of the viscoelastic properties of human triple negative breast cancer tissues: Implications for mechanical biomarkers. Acta Biomater. 2023, 158, 374–392. [Google Scholar] [CrossRef]
- Mu, W.; Jiang, L.; Zhang, J.; Shi, Y.; Gray, J.E.; Tunali, I.; Gao, C.; Sun, Y.; Tian, J.; Zhao, X.; et al. Non-invasive decision support for NSCLC treatment using PET/CT radiomics. Nat. Commun. 2020, 11, 5228. [Google Scholar] [CrossRef]
- Jiang, Y.; Wang, H.; Wu, J.; Chen, C.; Yuan, Q.; Huang, W.; Li, T.; Xi, S.; Hu, Y.; Zhou, Z.; et al. Noninvasive imaging evaluation of tumor immune microenvironment to predict outcomes in gastric cancer. Ann. Oncol. 2020, 31, 760–768. [Google Scholar] [CrossRef]
- Huang, W.; Jiang, Y.; Xiong, W.; Sun, Z.; Chen, C.; Yuan, Q.; Zhou, K.; Han, Z.; Feng, H.; Chen, H.; et al. Noninvasive imaging of the tumor immune microenvironment correlates with response to immunotherapy in gastric cancer. Nat. Commun. 2022, 13, 5095. [Google Scholar] [CrossRef]
- Gerlinger, M.; Rowan, A.J.; Horswell, S.; Larkin, J.; Endesfelder, D.; Gronroos, E.; Martinez, P.; Matthews, N.; Stewart, A.; Tarpey, P.; et al. Intratumor Heterogeneity and Branched Evolution Revealed by Multiregion Sequencing. N. Engl. J. Med. 2012, 366, 883–892, Erratum in N. Engl. J. Med. 2012, 367, 976. [Google Scholar] [CrossRef] [PubMed]
- Bedard, P.L.; Hansen, A.R.; Ratain, M.J.; Siu, L.L. Tumour heterogeneity in the clinic. Nature 2013, 501, 355–364. [Google Scholar] [CrossRef]
- Gillies, R.J.; Kinahan, P.E.; Hricak, H. Radiomics: Images Are More than Pictures, They Are Data. Radiology 2016, 278, 563–577. [Google Scholar] [CrossRef]
- O’Connor, J.P.B.; Rose, C.J.; Waterton, J.C.; Carano, R.A.D.; Parker, G.J.M.; Jackson, A. Imaging Intratumor Heterogeneity: Role in Therapy Response, Resistance, and Clinical Outcome. Clin. Cancer Res. 2015, 21, 249–257. [Google Scholar] [CrossRef]
- Ye, G.; Wu, G.; Qi, Y.; Li, K.; Wang, M.; Zhang, C.; Li, F.; Wee, L.; Dekker, A.; Han, C.; et al. Non-invasive multimodal CT deep learning biomarker to predict pathological complete response of non-small cell lung cancer following neoadjuvant immunochemotherapy: A multicenter study. J. Immunother. Cancer 2024, 12, e009348. [Google Scholar] [CrossRef]
- Alilou, M.; Khorrami, M.; Prasanna, P.; Bera, K.; Gupta, A.; Viswanathan, V.S.; Patil, P.; Velu, P.D.; Fu, P.; Velcheti, V.; et al. A tumor vasculature–based imaging biomarker for predicting response and survival in patients with lung cancer treated with checkpoint inhibitors. Sci. Adv. 2022, 8, eabq4609. [Google Scholar] [CrossRef] [PubMed]
- Jiang, Y.; Zhou, K.; Sun, Z.; Wang, H.; Xie, J.; Zhang, T.; Sang, S.; Islam, M.T.; Wang, J.-Y.; Chen, C.; et al. Non-invasive tumor microenvironment evaluation and treatment response prediction in gastric cancer using deep learning radiomics. Cell Rep. Med. 2023, 4, 101146. [Google Scholar] [CrossRef] [PubMed]
- Jiang, L.; You, C.; Xiao, Y.; Wang, H.; Su, G.-H.; Xia, B.-Q.; Zheng, R.-C.; Zhang, D.-D.; Jiang, Y.-Z.; Gu, Y.-J.; et al. Radiogenomic analysis reveals tumor heterogeneity of triple-negative breast cancer. Cell Rep. Med. 2022, 3, 100694. [Google Scholar] [CrossRef]
- Huang, W.; Xiong, W.; Tang, L.; Chen, C.; Yuan, Q.; Zhang, C.; Zhou, K.; Sun, Z.; Zhang, T.; Han, Z.; et al. Non-invasive CT imaging biomarker to predict immunotherapy response in gastric cancer: A multicenter study. J. Immunother. Cancer 2023, 11, e007807. [Google Scholar] [CrossRef]
- Rogers, W.; Thulasi Seetha, S.; Refaee, T.A.G.; Lieverse, R.I.Y.; Granzier, R.W.Y.; Ibrahim, A.; Keek, S.A.; Sanduleanu, S.; Primakov, S.P.; Beuque, M.P.L.; et al. Radiomics: From qualitative to quantitative imaging. Br. J. Radiol. 2020, 93, 20190948. [Google Scholar] [CrossRef]
- Yip, S.S.; Aerts, H.J.W.L. Applications and limitations of radiomics. Phys. Med. Biol. 2016, 61, R150–R166. [Google Scholar] [CrossRef]
- Gonzalez-Ericsson, P.I.; Wulfkhule, J.D.; Gallagher, R.I.; Sun, X.; Axelrod, M.L.; Sheng, Q.; Luo, N.; Gomez, H.; Sanchez, V.; Sanders, M.; et al. Tumor-Specific Major Histocompatibility-II Expression Predicts Benefit to Anti–PD-1/L1 Therapy in Patients With HER2-Negative Primary Breast Cancer. Clin. Cancer Res. 2021, 27, 5299–5306. [Google Scholar] [CrossRef] [PubMed]
- Wolf, D.M.; Yau, C.; Sanil, A.; Glas, A.; Petricoin, E.; Wulfkuhle, J.; Severson, T.M.; Linn, S.; Brown-Swigart, L.; Hirst, G.; et al. DNA repair deficiency biomarkers and the 70-gene ultra-high risk signature as predictors of veliparib/carboplatin response in the I-SPY 2 breast cancer trial. npj Breast Cancer 2017, 3, 31. [Google Scholar] [CrossRef]
- Wolf, D.M.; Yau, C.; Brown-Swigart, L.; Hirst, G.; I-SPY 2 TRIAL Investigators; Asare, S.; Schwab, R.; Berry, D.; Esserman, L.; Albain, K.S.; et al. Abstract 2611: Evaluation of ANG/TIE/hypoxia pathway genes and signatures as predictors of response to trebananib (AMG 386) in the neoadjuvant I-SPY 2 TRIAL for Stage II-III high-risk breast cancer. Cancer Res. 2018, 78, 2611. [Google Scholar] [CrossRef]
- Ma, H.; Liu, Y.; Miao, Z.; Cheng, S.; Zhu, Y.; Wu, Y.; Fan, X.; Yang, J.; Li, X.; Guo, L. Neratinib inhibits proliferation and promotes apoptosis of acute myeloid leukemia cells by activating autophagy-dependent ferroptosis. Drug Dev. Res. 2022, 83, 1641–1653. [Google Scholar] [CrossRef]
- Wolf, D.M.; Yau, C.; Wulfkuhle, J.; Brown-Swigart, L.; Gallagher, R.I.; Magbanua, M.J.M.; O’grady, N.; Hirst, G.; Asare, S.; Tripathy, D.; et al. Mechanism of action biomarkers predicting response to AKT inhibition in the I-SPY 2 breast cancer trial. npj Breast Cancer 2020, 6, 48. [Google Scholar] [CrossRef]
- Chen, D.; Zhang, Y.; Wang, W.; Chen, H.; Ling, T.; Yang, R.; Wang, Y.; Duan, C.; Liu, Y.; Guo, X.; et al. Identification and Characterization of Robust Hepatocellular Carcinoma Prognostic Subtypes Based on an Integrative Metabolite-Protein Interaction Network. Adv. Sci. 2021, 8, 2100311. [Google Scholar] [CrossRef] [PubMed]
- Subramanian, M.; Kabir, A.U.; Barisas, D.; Krchma, K.; Choi, K. Conserved angio-immune subtypes of the tumor microenvironment predict response to immune checkpoint blockade therapy. Cell Rep. Med. 2023, 4, 100896. [Google Scholar] [CrossRef] [PubMed]
- Chen, W.C.; Choudhury, A.; Youngblood, M.W.; Polley, M.C.; Lucas, C.G.; Mirchia, K.; Maas, S.L.N.; Suwala, A.K.; Won, M.; Bayley, J.C.; et al. Targeted gene expression profiling predicts meningioma outcomes and radiotherapy responses. Nat. Med. 2023, 29, 3067–3076. [Google Scholar] [CrossRef]
- Malla, S.B.; Byrne, R.M.; Lafarge, M.W.; Corry, S.M.; Fisher, N.C.; Tsantoulis, P.K.; Mills, M.L.; Ridgway, R.A.; Lannagan, T.R.M.; Najumudeen, A.K.; et al. Pathway level subtyping identifies a slow-cycling biological phenotype associated with poor clinical outcomes in colorectal cancer. Nat. Genet. 2024, 56, 458–472, Correction in Nat. Genet. 2024, 56, 1321. [Google Scholar] [CrossRef] [PubMed]
- Tekpli, X.; Lien, T.; Røssevold, A.H.; Nebdal, D.; Borgen, E.; Ohnstad, H.O.; Kyte, J.A.; Vallon-Christersson, J.; Fongaard, M.; Due, E.U.; et al. An independent poor-prognosis subtype of breast cancer defined by a distinct tumor immune microenvironment. Nat. Commun. 2019, 10, 5499. [Google Scholar] [CrossRef]
- Bagaev, A.; Kotlov, N.; Nomie, K.; Svekolkin, V.; Gafurov, A.; Isaeva, O.; Osokin, N.; Kozlov, I.; Frenkel, F.; Gancharova, O.; et al. Conserved pan-cancer microenvironment subtypes predict response to immunotherapy. Cancer Cell 2021, 39, 845–865.e7. [Google Scholar] [CrossRef]
- Chen, Y.; Gu, Y.; Hu, Z.; Sun, X. Sample-specific perturbation of gene interactions identifies breast cancer subtypes. Brief. Bioinform. 2021, 22, bbaa268. [Google Scholar] [CrossRef]
- Yin, L.; Zhang, Y.; Wei, X.; Shaibu, Z.; Xiang, L.; Wu, T.; Zhang, Q.; Qin, R.; Shan, X. Preliminary study on DCE-MRI radiomics analysis for differentiation of HER2-low and HER2-zero breast cancer. Front. Oncol. 2024, 14, 1385352. [Google Scholar] [CrossRef]
- Lu, Y.; Jin, L.; Ding, N.; Li, M.; Yin, S.; Ji, Y. The value of multiparametric MRI radiomics and machine learning in predicting preoperative Ki-67 expression level in breast cancer. BMC Med. Imaging 2025, 25, 11. [Google Scholar] [CrossRef]
- Incoronato, M.; Grimaldi, A.M.; Cavaliere, C.; Inglese, M.; Mirabelli, P.; Monti, S.; Ferbo, U.; Nicolai, E.; Soricelli, A.; Catalano, O.A.; et al. Relationship between functional imaging and immunohistochemical markers and prediction of breast cancer subtype: A PET/MRI study. Eur. J. Nucl. Med. Mol. Imaging 2018, 45, 1680–1693. [Google Scholar] [CrossRef] [PubMed]
- Wang, X.; Hua, H.; Han, J.; Zhong, X.; Liu, J.; Chen, J. Evaluation of Multiparametric MRI Radiomics-Based Nomogram in Prediction of Response to Neoadjuvant Chemotherapy in Breast Cancer: A Two-Center study. Clin. Breast Cancer 2023, 23, e331–e344. [Google Scholar] [CrossRef] [PubMed]
- Zhang, X.; Yang, Z.; Cui, W.; Zheng, C.; Li, H.; Li, Y.; Lu, L.; Mao, J.; Zeng, W.; Yang, X.; et al. Preoperative prediction of axillary sentinel lymph node burden with multiparametric MRI-based radiomics nomogram in early-stage breast cancer. Eur. Radiol. 2021, 31, 5924–5939. [Google Scholar] [CrossRef]
- Zhang, J.; Wang, G.; Ren, J.; Yang, Z.; Li, D.; Cui, Y.; Yang, X. Multiparametric MRI-based radiomics nomogram for preoperative prediction of lymphovascular invasion and clinical outcomes in patients with breast invasive ductal carcinoma. Eur. Radiol. 2022, 32, 4079–4089. [Google Scholar] [CrossRef]
- Xiong, Z.; Huang, W.; Zhong, W.; Fu, J.; Feng, J.; Wang, X.; Ling, F. Breast Cancer Subtypes Based on Hypoxia-Related Gene Sets Identify Potential Therapeutic Agents. Front. Mol. Biosci. 2022, 9, 900005. [Google Scholar] [CrossRef] [PubMed]
- Asleh, K.; Negri, G.L.; Spencer Miko, S.E.; Colborne, S.; Hughes, C.S.; Wang, X.Q.; Gao, D.; Gilks, C.B.; Chia, S.K.L.; Nielsen, T.O.; et al. Proteomic analysis of archival breast cancer clinical specimens identifies biological subtypes with distinct survival outcomes. Nat. Commun. 2022, 13, 896. [Google Scholar] [CrossRef]
- Wolf, D.M.; Yau, C.; Wulfkuhle, J.; Brown-Swigart, L.; Gallagher, I.R.; Lee, P.R.E.; Zhu, Z.; Magbanua, M.; Sayaman, R.; O’Grady, N.; et al. Redefining breast cancer subtypes to guide treatment prioritization and maximize response: Predictive biomarkers across 10 cancer therapies. Cancer Cell 2022, 40, 609–623.e6. [Google Scholar] [CrossRef]
- Hu, H.; Zou, M.; Hu, H.; Hu, Z.; Jiang, L.; Escobar, D.; Zhu, H.; Zhan, W.; Yan, T.; Zhang, T. A breast cancer classification and immune landscape analysis based on cancer stem-cell-related risk panel. npj Precis. Oncol. 2023, 7, 130. [Google Scholar] [CrossRef]
- Shen, L.; Huang, H.; Li, J.; Chen, W.; Yao, Y.; Hu, J.; Zhou, J.; Huang, F.; Ni, C. Exploration of prognosis and immunometabolism landscapes in ER+ breast cancer based on a novel lipid metabolism-related signature. Front. Immunol. 2023, 14, 1199465. [Google Scholar] [CrossRef] [PubMed]
- Xia, Z.-A.; Lu, C.; Pan, C.; Li, J.; Li, J.; Mao, Y.; Sun, L.; He, J. The expression profiles of signature genes from CD103+LAG3+ tumour-infiltrating lymphocyte subsets predict breast cancer survival. BMC Med. 2023, 21, 268. [Google Scholar] [CrossRef] [PubMed]
- Filippi, A.; Mocanu, M.-M. Mining TCGA Database for Genes with Prognostic Value in Breast Cancer. Int. J. Mol. Sci. 2023, 24, 1622. [Google Scholar] [CrossRef]
- Ding, X.-H.; Xiao, Y.; Chen, F.; Liu, C.-L.; Fu, T.; Shao, Z.-M.; Jiang, Y.-Z. The HLA-I landscape confers prognosis and antitumor immunity in breast cancer. Brief. Bioinform. 2024, 25, bbae151. [Google Scholar] [CrossRef]
- Ying, J.; Yang, L.; Yin, J.C.; Xia, G.; Xing, M.; Chen, X.; Pang, J.; Wu, Y.; Bao, H.; Wu, X.; et al. Additive effects of variants of unknown significance in replication repair-associated DNA polymerase genes on mutational burden and prognosis across diverse cancers. J. Immunother. Cancer 2021, 9, e002336. [Google Scholar] [CrossRef] [PubMed]
- Teng, X.; Yang, T.; Yuan, B.; Yang, Y.; Liu, J.; Wang, X.; Wang, Y.; Ma, T.; Yin, X.; Yu, H.; et al. Prognostic analysis of patients with breast cancer based on tumor mutational burden and DNA damage repair genes. Front. Oncol. 2023, 13, 1177133. [Google Scholar] [CrossRef]
- Yu, X.; Li, W.; Sun, S.; Li, J. DDIT3 is associated with breast cancer prognosis and immune microenvironment: An integrative bioinformatic and immunohistochemical analysis. J. Cancer 2024, 15, 3873–3889. [Google Scholar] [CrossRef]
- Hatzis, C.; Pusztai, L.; Valero, V.; Booser, D.J.; Esserman, L.; Lluch, A.; Vidaurre, T.; Holmes, F.; Souchon, E.; Martin, M.; et al. Genomic Predictor of Response and Survival Following Taxane-Anthracycline Chemotherapy for Invasive Breast Cancer. JAMA 2011, 305, 1873–1881. [Google Scholar] [CrossRef]
- Wang, H.; Yee, D. I-SPY 2: A Neoadjuvant Adaptive Clinical Trial Designed to Improve Outcomes in High-Risk Breast Cancer. Curr. Breast Cancer Rep. 2019, 11, 303–310. [Google Scholar] [CrossRef]
- Zhang, J.; Teng, X.; Lai, Q.; Zhang, X.; Fan, X.; Zhou, T.; Huang, Y.-H.; Jing, C. 1MO Image biomarker discovery from DCE-MRI for identifying responders of MK-2206 on early-stage breast cancer patients: A secondary radio-genomics analysis of I-SPY2 trial. Ann. Oncol. 2023, 34, S1468. [Google Scholar] [CrossRef]
- Langfelder, P.; Horvath, S. WGCNA: An R package for weighted correlation network analysis. BMC Bioinform. 2008, 9, 559. [Google Scholar] [CrossRef]
- Yu, G.; Wang, L.-G.; Han, Y.; He, Q.-Y. clusterProfiler: An R Package for Comparing Biological Themes Among Gene Clusters. OMICS 2012, 16, 284–287. [Google Scholar] [CrossRef]
- Hoyer, P.O.; Hoyer, P. Non-negative Matrix Factorization with Sparseness Constraints. J. Mach. Learn. Res. 2004, 5, 1457–1469. [Google Scholar]
- Hoshida, Y.; Brunet, J.-P.; Tamayo, P.; Golub, T.R.; Mesirov, J.P. Subclass Mapping: Identifying Common Subtypes in Independent Disease Data Sets. PLoS ONE 2007, 2, e1195. [Google Scholar] [CrossRef]
- Subramanian, A.; Tamayo, P.; Mootha, V.K.; Mukherjee, S.; Ebert, B.L.; Gillette, M.A.; Paulovich, A.; Pomeroy, S.L.; Golub, T.R.; Lander, E.S.; et al. Gene set enrichment analysis: A knowledge-based approach for interpreting genome-wide expression profiles. Proc. Natl. Acad. Sci. USA 2005, 102, 15545–15550. [Google Scholar] [CrossRef]
- Hoffmann, E.; Masthoff, M.; Kunz, W.G.; Seidensticker, M.; Bobe, S.; Gerwing, M.; Berdel, W.E.; Schliemann, C.; Faber, C.; Wildgruber, M. Multiparametric MRI for characterization of the tumour microenvironment. Nat. Rev. Clin. Oncol. 2024, 21, 428–448. [Google Scholar] [CrossRef]
- Martin, T.D.; Patel, R.S.; Cook, D.R.; Choi, M.Y.; Patil, A.; Liang, A.C.; Li, M.Z.; Haigis, K.M.; Elledge, S.J. The adaptive immune system is a major driver of selection for tumor suppressor gene inactivation. Science 2021, 373, 1327–1335. [Google Scholar] [CrossRef] [PubMed]
- Zhao, Y.; Shen, M.; Wu, L.; Yang, H.; Yao, Y.; Yang, Q.; Du, J.; Liu, L.; Li, Y.; Bai, Y. Stromal cells in the tumor microenvironment: Accomplices of tumor progression? Cell Death Dis. 2023, 14, 587. [Google Scholar] [CrossRef] [PubMed]
- Yang, L.; Shi, P.; Zhao, G.; Xu, J.; Peng, W.; Zhang, J.; Zhang, G.; Wang, X.; Dong, Z.; Chen, F.; et al. Targeting cancer stem cell pathways for cancer therapy. Signal Transduct. Target. Ther. 2020, 5, 8. [Google Scholar] [CrossRef] [PubMed]
- Amini, P.; Nassiri, S.; Malbon, A.; Markkanen, E. Differential stromal reprogramming in benign and malignant naturally occurring canine mammary tumours identifies disease-modulating stromal components. Sci. Rep. 2020, 10, 5506. [Google Scholar] [CrossRef] [PubMed]
- Basu, U.; Sharma, A.; Bajaj, D.; Malik, N.; Jha, U.C.; Upadhyaya, H.D.; Parida, S.K. The DNA Replication, Repair, and Recombination Pathway Genes Modulating Yield and Stress Tolerance Traits in Chickpea. Plant Mol. Biol. Rep. 2022, 40, 119–135. [Google Scholar] [CrossRef]
- Zeileis, A.; Hothorn, T. Diagnostic Checking in Regression Relationships. R News 2002, 2, 7–10. [Google Scholar] [CrossRef]
- Therneau, T.M.; Grambsch, P.M. The Cox Model. In Modeling Survival Data: Extending the Cox Model; Springer: New York, NY, USA, 2000; pp. 39–77. ISBN 978-1-4419-3161-0. [Google Scholar]





| Characteristics | I-SPY2 (n = 987) | GSE25066 (n = 508) | |
|---|---|---|---|
| Age | mean (age) | 49 (23–77) | 49 (24–75) |
| HR | |||
| negative | 452 | \ 1 | |
| positive | 535 | \ | |
| HER2 | |||
| negative | 742 | 485 | |
| positive | 245 | 6 | |
| missing | \ | 17 | |
| Arm | |||
| Ctr | 210 | \ | |
| N | 114 | \ | |
| VC | 71 | \ | |
| AMG386 | 134 | \ | |
| MK2206 | 94 | \ | |
| Pertuzumab | 44 | \ | |
| TDM1/P | 52 | \ | |
| Ganitumab | 106 | \ | |
| Ganetespib | 93 | \ | |
| Pembro | 69 | \ | |
| Race | |||
| white | 793 | \ | |
| black | 118 | \ | |
| Aasia | 68 | \ | |
| missing | 8 | \ | |
| pCR | |||
| No | 670 | \ | |
| Yes | 317 | \ | |
| DRFS | |||
| Alive | 191 | 397 | |
| Death | 61 | 111 |
Disclaimer/Publisher’s Note: The statements, opinions and data contained in all publications are solely those of the individual author(s) and contributor(s) and not of MDPI and/or the editor(s). MDPI and/or the editor(s) disclaim responsibility for any injury to people or property resulting from any ideas, methods, instructions or products referred to in the content. |
© 2025 by the authors. Licensee MDPI, Basel, Switzerland. This article is an open access article distributed under the terms and conditions of the Creative Commons Attribution (CC BY) license (https://creativecommons.org/licenses/by/4.0/).
Share and Cite
Lai, Q.; Teng, X.; Zhang, J.; Zhang, X.; Jiang, Y.; Pu, Y.; Yu, P.; Li, W.; Li, T.; Cai, J.; et al. Tumor Imaging Heterogeneity Index-Inspired Insights into the Unveiling Tumor Microenvironment of Breast Cancer. Int. J. Mol. Sci. 2025, 26, 11624. https://doi.org/10.3390/ijms262311624
Lai Q, Teng X, Zhang J, Zhang X, Jiang Y, Pu Y, Yu P, Li W, Li T, Cai J, et al. Tumor Imaging Heterogeneity Index-Inspired Insights into the Unveiling Tumor Microenvironment of Breast Cancer. International Journal of Molecular Sciences. 2025; 26(23):11624. https://doi.org/10.3390/ijms262311624
Chicago/Turabian StyleLai, Qingpei, Xinzhi Teng, Jiang Zhang, Xinyu Zhang, Yufeng Jiang, Yao Pu, Peixin Yu, Wen Li, Tian Li, Jing Cai, and et al. 2025. "Tumor Imaging Heterogeneity Index-Inspired Insights into the Unveiling Tumor Microenvironment of Breast Cancer" International Journal of Molecular Sciences 26, no. 23: 11624. https://doi.org/10.3390/ijms262311624
APA StyleLai, Q., Teng, X., Zhang, J., Zhang, X., Jiang, Y., Pu, Y., Yu, P., Li, W., Li, T., Cai, J., & Ren, G. (2025). Tumor Imaging Heterogeneity Index-Inspired Insights into the Unveiling Tumor Microenvironment of Breast Cancer. International Journal of Molecular Sciences, 26(23), 11624. https://doi.org/10.3390/ijms262311624

