Systematic Analysis of Fertility Conversion via WGCNA Implicates a Compensatory Regulatory Network in a Reverse Thermosensitive Genic Male Sterility Line of Eggplant (Solanum melongena L.)
Abstract
1. Introduction
2. Results
2.1. RNA-Seq Data Analysis
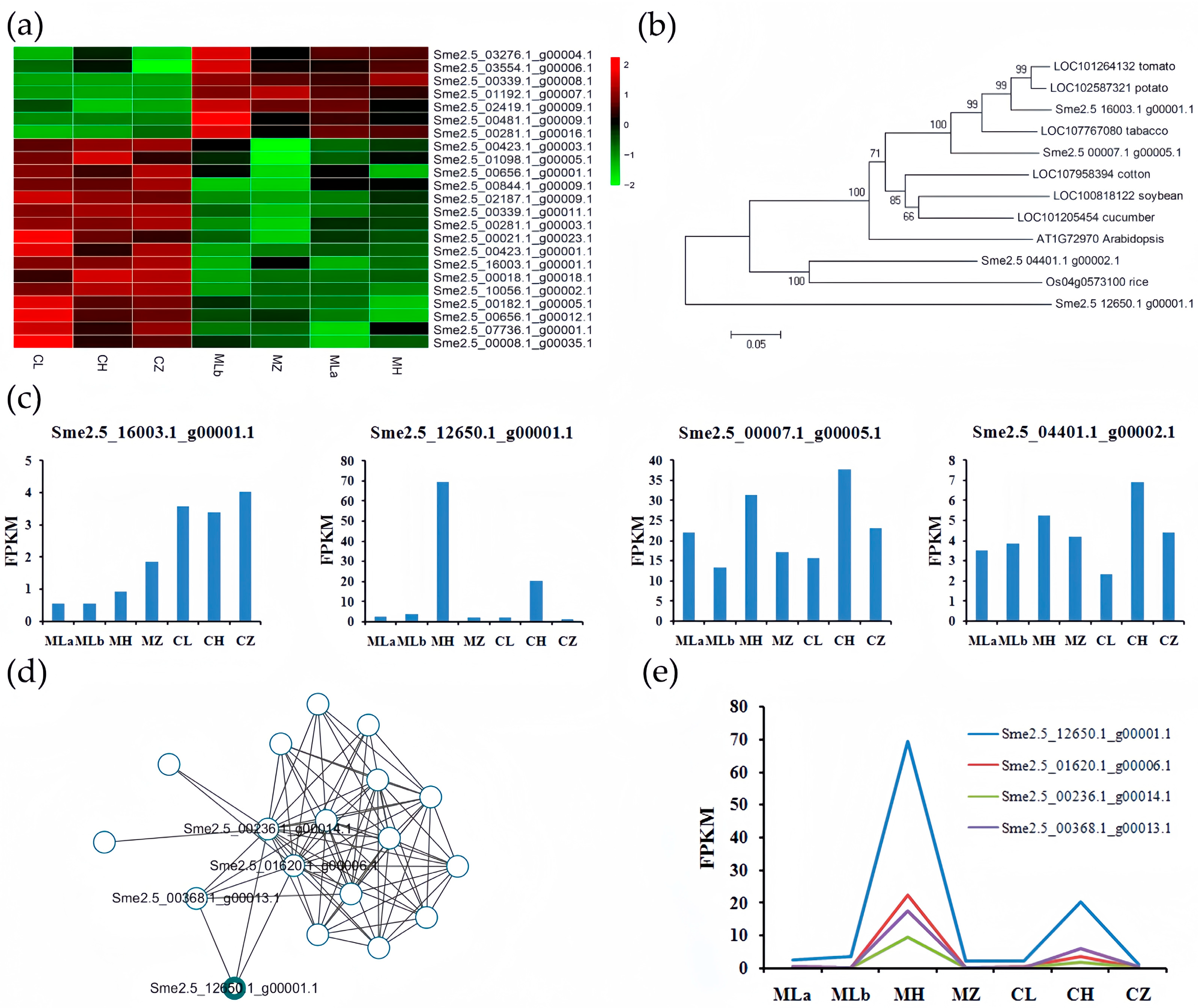
2.2. Co-Expression Networks Construction and Key Modules Analysis
- -
- Royal blue (fertility conversion): Enriched KEGG pathways included carbohydrate/lipid metabolism processes (“Glyoxylate/dicarboxylate metabolism”, “Glycolysis/Gluconeogenesis”, “Fructose/mannose metabolism”, “Amino/nucleotide sugar metabolism”, “Glycerolipid metabolism”, “Fatty acid degradation”, “Cutin/suberine/wax biosynthesis”) (Figure 4). GO terms related to glycosyl transfer/glycosylation were enriched (Figure S3B).
- -
- Grey60 (fertility): Enriched KEGG pathways included fatty acid metabolism-related processes (Figure 4). GO terms for hydrolysis and catabolic processes were enriched (Figure S4B).
- -
- Dark red (fertility conversion): The sole enriched KEGG pathway was “mRNA surveillance pathway” (Figure 4). GO terms for RNA activity and tRNA metabolism were enriched (Figure S3D).
- -
- Blue (temperature response): Enriched KEGG pathways related to transcription/translation (Figure 4). GO terms included “cell cycle”, “response to stimulus” (e.g., “heat shock protein binding”), and “transcription factor activity” (Figure S5B).
- -
- Dark green (temperature response): Enriched KEGG pathways related to transcription/translation (Figure 4). GO terms included hydrolysis, ribonucleotide binding, transcription factor complex, and ribosome biogenesis (Figure S5D).
- -
- Cyan (genotype specific): Enriched KEGG pathways were “Pantothenate and CoA biosynthesis”, “Glycerophospholipid metabolism”, “beta-Alanine metabolism” (Figure 4). GO terms related to glucan, cellulose, and oxidoreductase activity were enriched (Figure S4D).
2.3. Hub Gene Analysis and Transcription Factors Identification
2.4. BSA-Seq Data Analysis
2.5. Integrated BSA-Seq and RNA-Seq Analysis
3. Discussion
3.1. SmHTH as a Candidate Gene for Fertility Conversion
3.2. Role of Carbohydrate Metabolism
3.3. Role of Lipid Metabolism
3.4. Role of mRNA Surveillance Pathway
3.5. TFs Link Temperature Response to Fertility Conversion
3.6. Proposed Compensatory Regulatory Network
4. Materials and Methods
4.1. Plant Materials, Growth Conditions, and Sample Collection
4.2. RNA Extraction, Sequencing, and Data Analysis
4.3. Weighted Gene Co-Expression Network Analysis (WGCNA)
4.4. DNA Extraction, Sequencing, and Data Analysis
4.5. Correlation Region Analysis of BSA
4.6. Combined Analysis of BSA-Seq and RNA-Seq
4.7. Data Visualization
4.8. qRT-PCR Validation of Hub Genes
4.9. Statistical Analysis
5. Conclusions
Supplementary Materials
Author Contributions
Funding
Institutional Review Board Statement
Informed Consent Statement
Data Availability Statement
Acknowledgments
Conflicts of Interest
References
- Virmani, S.S.; Ilyas-Ahmed, M. Environment-sensitive genic male sterility (EGMS) in crops. Adv. Agron. 2001, 72, 139–195. [Google Scholar] [CrossRef]
- Wang, N.; Li, X.; Zhu, J.; Yang, Z.-N. Molecular and cellular mechanisms of photoperiod- and thermo-sensitive genic male sterility in plants. Mol. Plant 2025, 18, 26–41. [Google Scholar] [CrossRef]
- Tsujimura, M.; Shizuka, T.; Miyata, A.; Susami, A.; Saito, T.; Miyatake, K.; Arimura, S.I.; Yamagishi, H.; Terachi, T. Knocking out of the Mitochondrial Gene orf218 Using mitoTALECD Restores Cytoplasmic Male Sterility in Eggplant. Physiol. Plant. 2025, 177, e70446. [Google Scholar] [CrossRef]
- Wang, Z.; Zou, Y.; Li, X.; Zhang, Q.; Chen, L.; Wu, H.; Su, D.; Chen, Y.; Guo, J.; Luo, D.; et al. Cytoplasmic male sterility of rice with boro II cytoplasm is caused by a cytotoxic peptide and is restored by two related PPR motif genes via distinct modes of mRNA silencing. Plant Cell 2006, 18, 676–687. [Google Scholar] [CrossRef]
- Deng, W.; Gan, G.; Li, W.; Yu, C.; Jiang, Y.; Li, D.; Yang, Q.; Li, W.; Wang, P.; Wang, Y. Comparative Analysis of the Mitochondrial Genome of Eggplant (Solanum melongena L.) to Identify Cytoplasmic Male Sterility Candidate Genes. Int. J. Mol. Sci. 2024, 25, 9743. [Google Scholar] [CrossRef] [PubMed]
- Wu, L.; Jing, X.; Zhang, B.; Chen, S.; Xu, R.; Duan, P.; Zou, D.; Huang, S.; Zhou, T.; An, C.; et al. A natural allele of OsMS1 responds to temperature changes and confers thermosensitive genic male sterility. Nat. Commun. 2022, 13, 2055. [Google Scholar] [CrossRef] [PubMed]
- Yang, Q.; Liang, C.; Zhuang, W.; Li, J.; Deng, H.; Deng, Q.; Wang, B. Characterization and identification of the candidate gene of rice thermo-sensitive genic male sterile gene tms5 by mapping. Planta 2006, 225, 321–330. [Google Scholar] [CrossRef] [PubMed]
- Toppino, L.; Kooiker, M.; Lindner, M.; Dreni, L.; Rotino, G.L.; Kater, M.M. Reversible male sterility in eggplant (Solanum melongena L.) by artificial microRNA-mediated silencing of general transcription factor genes. Plant Biotechnol. J. 2011, 9, 684–692. [Google Scholar] [CrossRef]
- Peng, G.; Liu, Z.; Zhuang, C.; Zhou, H. Environment-sensitive genic male sterility in rice and other plants. Plant Cell Environ. 2022, 46, 1120–1142. [Google Scholar] [CrossRef]
- Zhou, H.; Liu, Q.; Li, J.; Jiang, D.; Zhou, L.; Wu, P.; Lu, S.; Li, F.; Zhu, L.; Liu, Z.; et al. Photoperiod- and thermo-sensitive genic male sterility in rice are caused by a point mutation in a novel noncoding RNA that produces a small RNA. Cell Res. 2012, 22, 649–660. [Google Scholar] [CrossRef]
- Zhang, H.; Liang, W.; Yang, X.; Luo, X.; Jiang, N.; Ma, H.; Zhang, D. Carbon Starved Anther Encodes a MYB Domain Protein That Regulates Sugar Partitioning Required for Rice Pollen Development. Plant Cell. 2010, 3, 672–689. [Google Scholar] [CrossRef]
- Li, Q.; Zhang, D.; Chen, M.; Liang, W.; Wei, J.; Qi, Y.; Yuan, Z. Development of japonica Photo-Sensitive Genic Male Sterile Rice Lines by Editing Carbon Starved Anther Using CRISPR/Cas9. J. Genet. Genom. 2016, 43, 415–419. [Google Scholar] [CrossRef]
- Chen, R.; Zhao, X.; Shao, Z.; Wei, Z.; Wang, Y.; Zhu, L.; Zhao, J.; Sun, M.; He, R.; He, G. Rice UDP-Glucose Pyrophosphorylase1 Is Essential for Pollen Callose Deposition and Its Cosuppression Results in a New Type of Thermosensitive Genic Male Sterility. Plant Cell 2007, 19, 847–861. [Google Scholar] [CrossRef]
- Zhou, H.; Zhou, M.; Yang, Y.; Li, J.; Zhu, L.; Jiang, D.; Dong, J.; Liu, Q.; Gu, L.; Zhou, L. RNase ZS1 processes Ub L40 mRNAs and controls thermosensitive genic male sterility in rice. Nat. Commun. 2014, 5, 4884. [Google Scholar] [CrossRef]
- Peng, G.; Liu, M.; Luo, Z.; Deng, S.; Wang, Q.; Wang, M.; Chen, H.; Xiao, Y.; Zhang, Y.; Hong, H.; et al. An E3 ubiquitin ligase CSIT2 controls critical sterility-inducing temperature of thermo-sensitive genic male sterile rice. New Phytol. 2024, 241, 2059–2074. [Google Scholar] [CrossRef] [PubMed]
- Yu, J.; Han, J.; Kim, Y.-J.; Song, M.; Yang, Z.; He, Y.; Fu, R.; Luo, Z.; Hu, J.; Liang, W.; et al. Two rice receptor-like kinases maintain male fertility under changing temperatures. Proc. Natl. Acad. Sci. USA 2017, 114, 12327–12332. [Google Scholar] [CrossRef] [PubMed]
- Shao, Y.; Wu, W. Genetic Analysis on Pollen Fertility of a Male Sterility Line 3198A in Pepper. North. Hortic. 2016, 5, 27–30. (In Chinese) [Google Scholar]
- Li, B.; Chen, X.; Wu, Y.; Gu, A.; Zhang, J.; Luo, S.; Gao, X.; Zhao, J.; Pan, X.; Shen, S. Gene characterization and molecular pathway analysis of reverse thermosensitive genic male sterility in eggplant (Solanum melongena L.). Hortic. Res. 2019, 6, 118. [Google Scholar] [CrossRef]
- Guo, Y.; Ge, J.; Yu, C.; Zhang, G.; Dong, J.; Dong, Z. Anatomical Observation of Anther Development of a New Thermo-Sensitive Genic Male Sterile Line SP2S in Brassica napus L. Plant Physiol. 2012, 48, 282–288. (In Chinese) [Google Scholar] [CrossRef]
- Yang, Y.; Bao, S.; Zhou, X.; Liu, J.; Zhuang, Y. The key genes and pathways related to male sterility of eggplant revealed by comparative transcriptome analysis. BMC Plant Biol. 2018, 18, 209. [Google Scholar] [CrossRef]
- Ding, B.; Hao, M.; Mei, D.; Zaman, Q.U.; Sang, S.; Wang, H.; Wang, W.; Fu, L.; Cheng, H.; Hu, Q. Transcriptome and Hormone Comparison of Three Cytoplasmic Male Sterile Systems in Brassica napus. Int. J. Mol. Sci. 2018, 19, 4022. [Google Scholar] [CrossRef]
- Pfeifer, M.; Kugler, K.G.; Sandve, S.R.; Zhan, B.; Rudi, H.; Hvidsten, T.R.; Mayer, K.F.; Rogers, J.; Dolezel, J.; Pozniak, C.; et al. Genome interplay in the grain transcriptome of hexaploid bread wheat. Science 2014, 345, 6194. [Google Scholar] [CrossRef]
- Xu, Y.; Liu, S.; Liu, Y.; Ling, S.; Chen, C.; Yao, J. HOTHEAD-Like HTH1 is Involved in Anther Cutin Biosynthesis and is Required for Pollen Fertility in Rice. Plant Cell Physiol. 2017, 58, 1238–1248. [Google Scholar] [CrossRef]
- Hou, Q.; Zhang, T.; Qi, Y.; Dong, Z.; Wan, X. Epigenetic Dynamics and Regulation of Plant Male Reproduction. Int. J. Mol. Sci. 2022, 23, 10420. [Google Scholar] [CrossRef]
- Ye, Q.; Meng, X.; Chen, H.; Wu, J.; Zheng, L.; Shen, C.; Guo, D.; Zhao, Y.; Liu, J.; Xue, Q.; et al. Construction of Genic Male Sterility System by CRISPR/Cas9 Editing from Model Legume to Alfalfa. Plant Biotechnol. J. 2022, 20, 613–615. [Google Scholar] [CrossRef]
- Chen, X.; Zhang, H.; Sun, H.; Luo, H.; Zhao, L.; Dong, Z.; Yan, S.; Zhao, C.; Liu, R.; Xu, C.; et al. IRREGULAR POLLEN EXINE1 Is a Novel Factor in Anther Cuticle and Pollen Exine Formation. Plant Physiol. 2017, 173, 307–325. [Google Scholar] [CrossRef]
- Xiao, L.; Wang, X.; Jiang, Y.; Ye, B.; Yu, K.; Wang, Q.; Yang, X.; Zhang, J.; Ouyang, Q.; Jin, H.; et al. Lipid and sugar metabolism play an essential role in pollen development and male sterility: A case analysis in Brassica napus. Physiol. Plant. 2024, 176, e14394. [Google Scholar] [CrossRef] [PubMed]
- Lee, S.; Lee, J.; Jo, M.; Jeon, J. Exploration of Sugar and Starch Metabolic Pathway Crucial for Pollen Fertility in Rice. Int. J. Mol. Sci. 2022, 23, 14091. [Google Scholar] [CrossRef] [PubMed]
- Geng, X.; Ye, J.; Yang, X.; Li, S.; Zhang, L.; Song, X. Identification of Proteins Involved in Carbohydrate Metabolism and Energy Metabolism Pathways and Their Regulation of Cytoplasmic Male Sterility in Wheat. Int. J. Mol. Sci. 2018, 19, 324. [Google Scholar] [CrossRef]
- Zhu, T.; Li, Z.; An, X.; Long, Y.; Xue, X.; Xie, K.; Ma, B.; Zhang, D.; Guan, Y.; Niu, C.; et al. Normal Structure and Function of Endothecium Chloroplasts Maintained by ZmMs33-Mediated Lipid Biosynthesis in Tapetal Cells Are Critical for Anther Development in Maize. Mol. Plant 2020, 13, 1624–1643. [Google Scholar] [CrossRef] [PubMed]
- Wan, X.; Wu, S.; Li, Z.; An, X.; Tian, Y. Lipid Metabolism: Critical Roles in Male Fertility and Other Aspects of Reproductive Development in Plants. Mol. Plant 2020, 13, 955–983. [Google Scholar] [CrossRef] [PubMed]
- Zhu, Q.; Song, Y.; Zhang, G.; Ju, L.; Zhang, J.; Yu, Y.; Niu, N.; Wang, J.; Ma, S. De Novo Assembly and Transcriptome Analysis of Wheat with Male Sterility Induced by the Chemical Hybridizing Agent SQ-1. PLoS ONE 2015, 10, e0123556. [Google Scholar] [CrossRef]
- Ren, C.; Li, H.; Wang, Z.; Dai, Z.; Lecourieux, F.; Kuang, Y.; Xin, H.; Li, S.; Liang, Z. Characterization of Chromatin Accessibility and Gene Expression upon Cold Stress Reveals that the RAV1 Transcription Factor Functions in Cold Response in Vitis Amurensis. Plant Cell Physiol. 2021, 62, 1615–1629. [Google Scholar] [CrossRef]
- Wang, S.; Lu, J.; Song, X.-F.; Ren, S.-C.; You, C.; Xu, J.; Liu, C.-M.; Ma, H.; Chang, F. Cytological and Transcriptomic Analyses Reveal Important Roles of CLE19 in Pollen Exine Formation. Plant Physiol. 2017, 175, 1186–1202. [Google Scholar] [CrossRef]
- Sun, W.; Wang, B.; Yang, J.; Wang, W.; Liu, A.; Leng, L.; Xiang, L.; Song, C.; Chen, S. Weighted Gene Co-expression Network Analysis of the Dioscin Rich Medicinal Plant Dioscorea nipponica. Front. Plant Sci. 2017, 8, 789. [Google Scholar] [CrossRef]
- Langfelder, P.; Horvath, S. WGCNA: An R package for weighted correlation network analysis. BMC Bioinform. 2008, 9, 559. [Google Scholar] [CrossRef] [PubMed]
- Botía, J.A.; Vandrovcova, J.; Forabosco, P.; Guelfi, S.; D’Sa, K.; Hardy, J.; Lewis, C.M.; Ryten, M.; Weale, M.E. An additional k-means clustering step improves the biological features of WGCNA gene co-expression networks. BMC Syst. Biol. 2017, 11, 47. [Google Scholar] [CrossRef] [PubMed]








| Material | Code | Fertility | Low Temperature (°C) | High Temperature (°C) | Date (Month) | Data Source |
|---|---|---|---|---|---|---|
| 05ms | MLa | sterile | 15–18 | <35 | 4–6 | Li et al., 2019 [18] |
| MLb | sterile | 15–18 | <35 | 4–6 | New samples in 2019 | |
| MH | fertile | >20 | <35 | 7–9 | Li et al., 2019 [18] | |
| MZ | sterile | 10–18 | <35 | 10–11 | Li et al., 2019 [18] | |
| S63 | CL | fertile | 15–18 | <35 | 4–6 | New samples in 2019 |
| CH | fertile | >20 | <35 | 7–9 | Li et al., 2019 [18] | |
| CZ | fertile | 10–18 | <35 | 10–11 | Li et al., 2019 [18] |
| Gene ID | Sly | Tair | Swissprot |
|---|---|---|---|
| Sme2.5_07736.1_g00001.1 | Solyc08g062970.1.1 | AT4G33040.1 | GRXC6_ARATH Glutaredoxin-C6 |
| Sme2.5_00021.1_g00023.1 | Solyc06g076620.2.1 | AT5G52370.1 | No hit |
| Sme2.5_00018.1_g00018.1 | Solyc06g068240.2.1 | AT1G15690.1 | AVP1_ARATH Pyrophosphate-energized vacuolar membrane proton pump 1 |
| Sme2.5_00182.1_g00005.1 | Solyc08g065420.2.1 | AT4G32980.1 | ATH1_ARATH Homeobox protein ATH1 |
| Sme2.5_10056.1_g00002.1 | Solyc06g008320.2.1 | AT4G14340.1 | KC1D_ARATH Casein kinase I isoform delta-like |
| Sme2.5_00656.1_g00012.1 | Solyc11g006420.1.1 | No hit | No hit |
| Sme2.5_00339.1_g00008.1 | Solyc12g009540.1.1 | AT4G23160.1 | COPIA_DROME Copia protein |
| Sme2.5_00008.1_g00035.1 | Solyc06g068890.1.1 | No hit | M1CT33_SOLTU Uncharacterized protein |
| Sme2.5_16003.1_g00001.1 | Solyc06g062600.2.1 | AT1G72970.1 | HTH_ARATH Protein HOTHEAD |
| Sme2.5_02187.1_g00009.1 | Solyc02g078130.2.1 | AT4G20970.1 | K4B938_SOLLC Uncharacterized protein |
| Sme2.5_00423.1_g00001.1 | Solyc07g055160.2.1 | AT2G42690.1 | M1BTN2_SOLTU Uncharacterized protein |
| Sme2.5_00423.1_g00003.1 | Solyc07g055190.2.1 | AT5G05340.1 | PER52_ARATH Peroxidase 52 |
| Sme2.5_00339.1_g00011.1 | Solyc02g085760.2.1 | AT5G38510.2 | M1AYG6_SOLTU Uncharacterized protein |
| Sme2.5_00656.1_g00001.1 | Solyc11g006230.1.1 | AT5G28640.1 | M0ZKB5_SOLTU Uncharacterized protein |
| Sme2.5_00281.1_g00003.1 | Solyc01g104470.2.1 | AT1G25260.1 | M1C6X3_SOLTU Uncharacterized protein |
| Sme2.5_00844.1_g00009.1 | Solyc11g051150.1.1 | AT5G65070.3 | POLX_TOBAC Retrovirus-related Pol polyprotein from transposon TNT 1–94 |
| Sme2.5_03276.1_g00004.1 | Solyc11g020990.1.1 | No hit | IP22_SOLLC Proteinase inhibitor type-2 TR8 |
| Sme2.5_01098.1_g00005.1 | Solyc01g091230.2.1 | AT2G45340.1 | IMK2_ARATH Probably inactive leucine-rich repeat receptor-like protein kinase |
| Sme2.5_00481.1_g00009.1 | - | - | - |
| Sme2.5_03554.1_g00006.1 | Solyc06g009650.2.1 | AT4G02030.2 | VPS51_DICDI Vacuolar protein sorting-associated protein 51 homolog |
| Sme2.5_02419.1_g00009.1 | Solyc12g056100.1.1 | AT1G64230.2 | UBC28_ARATH Ubiquitin-conjugating enzyme E2 28 |
| Sme2.5_00281.1_g00016.1 | Solyc01g104630.2.1 | AT2G06000.2 | M1CWY2_SOLTU Uncharacterized protein |
| Sme2.5_01192.1_g00007.1 | Solyc09g092690.2.1 | AT3G25230.1 | FKB62_ARATH Peptidyl-prolyl cis-trans isomerase FKBP62 |
Disclaimer/Publisher’s Note: The statements, opinions and data contained in all publications are solely those of the individual author(s) and contributor(s) and not of MDPI and/or the editor(s). MDPI and/or the editor(s) disclaim responsibility for any injury to people or property resulting from any ideas, methods, instructions or products referred to in the content. |
© 2025 by the authors. Licensee MDPI, Basel, Switzerland. This article is an open access article distributed under the terms and conditions of the Creative Commons Attribution (CC BY) license (https://creativecommons.org/licenses/by/4.0/).
Share and Cite
Li, B.; Li, Y.; Tian, P.; Zhang, J.; Liu, W.; Gao, X.; Wu, Y. Systematic Analysis of Fertility Conversion via WGCNA Implicates a Compensatory Regulatory Network in a Reverse Thermosensitive Genic Male Sterility Line of Eggplant (Solanum melongena L.). Int. J. Mol. Sci. 2025, 26, 10873. https://doi.org/10.3390/ijms262210873
Li B, Li Y, Tian P, Zhang J, Liu W, Gao X, Wu Y. Systematic Analysis of Fertility Conversion via WGCNA Implicates a Compensatory Regulatory Network in a Reverse Thermosensitive Genic Male Sterility Line of Eggplant (Solanum melongena L.). International Journal of Molecular Sciences. 2025; 26(22):10873. https://doi.org/10.3390/ijms262210873
Chicago/Turabian StyleLi, Bing, Yongpeng Li, Peng Tian, Jingjing Zhang, Wei Liu, Xiurui Gao, and Yanrong Wu. 2025. "Systematic Analysis of Fertility Conversion via WGCNA Implicates a Compensatory Regulatory Network in a Reverse Thermosensitive Genic Male Sterility Line of Eggplant (Solanum melongena L.)" International Journal of Molecular Sciences 26, no. 22: 10873. https://doi.org/10.3390/ijms262210873
APA StyleLi, B., Li, Y., Tian, P., Zhang, J., Liu, W., Gao, X., & Wu, Y. (2025). Systematic Analysis of Fertility Conversion via WGCNA Implicates a Compensatory Regulatory Network in a Reverse Thermosensitive Genic Male Sterility Line of Eggplant (Solanum melongena L.). International Journal of Molecular Sciences, 26(22), 10873. https://doi.org/10.3390/ijms262210873
