Growth Hormone Effects on Hypoxia-Induced Neuroinflammation in the Developing Cerebellum
Abstract
1. Introduction
2. Results
2.1. Effects of bGH s.c. Injection on GHR mRNA Expression; Activation of pStat5, pErk1/2, pAkt Pathways; And IGF-1 Levels in Neonatal Serum, Cerebellum, and Liver over Time
2.2. Effect of Hypoxia and GH on Inflammatory Factors After Hypoxia Injury and Reoxygenation in the Neonatal Cerebellum
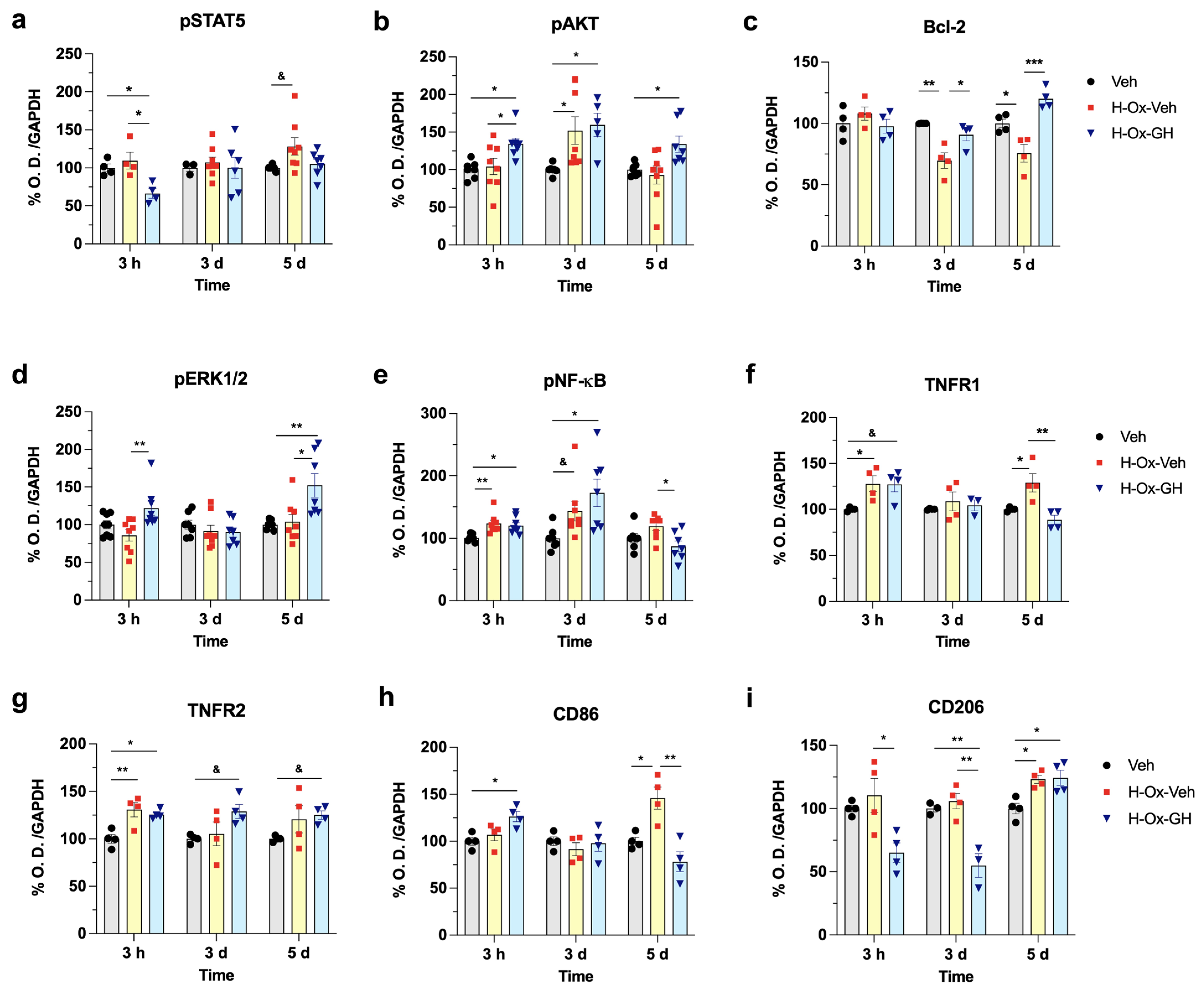
2.3. Role of GH Treatment in Modulating Signaling Pathways, Anti-Apoptotic and Inflammatory Markers During the Latent and Secondary Phases of Hypoxic Injury in the Neonatal Cerebellum
2.4. Hypoxia and GH Effects on Growth Factors During the Acute, Latent and Secondary Phases of the Hypoxic Injury in the Neonatal Cerebellum
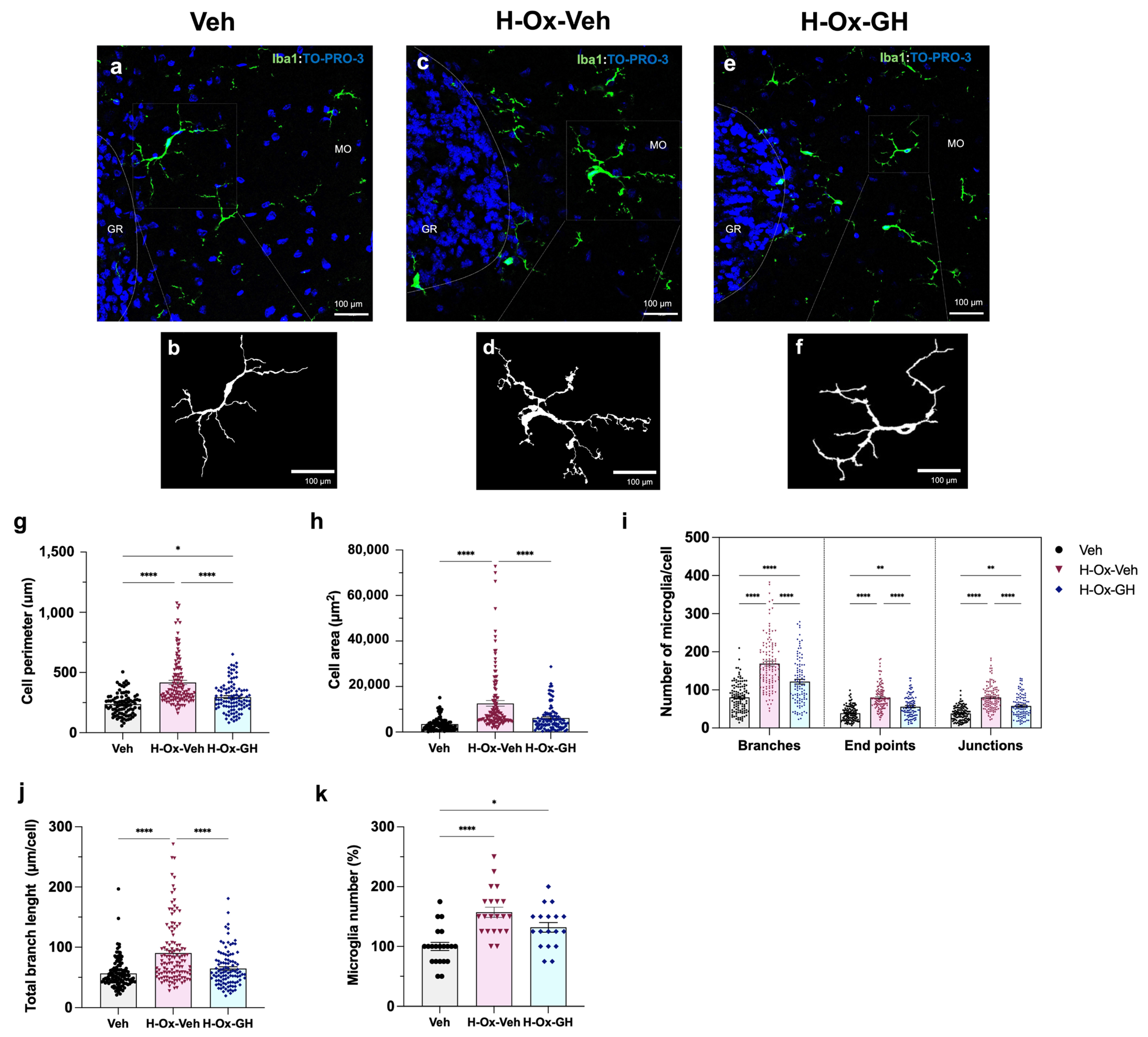
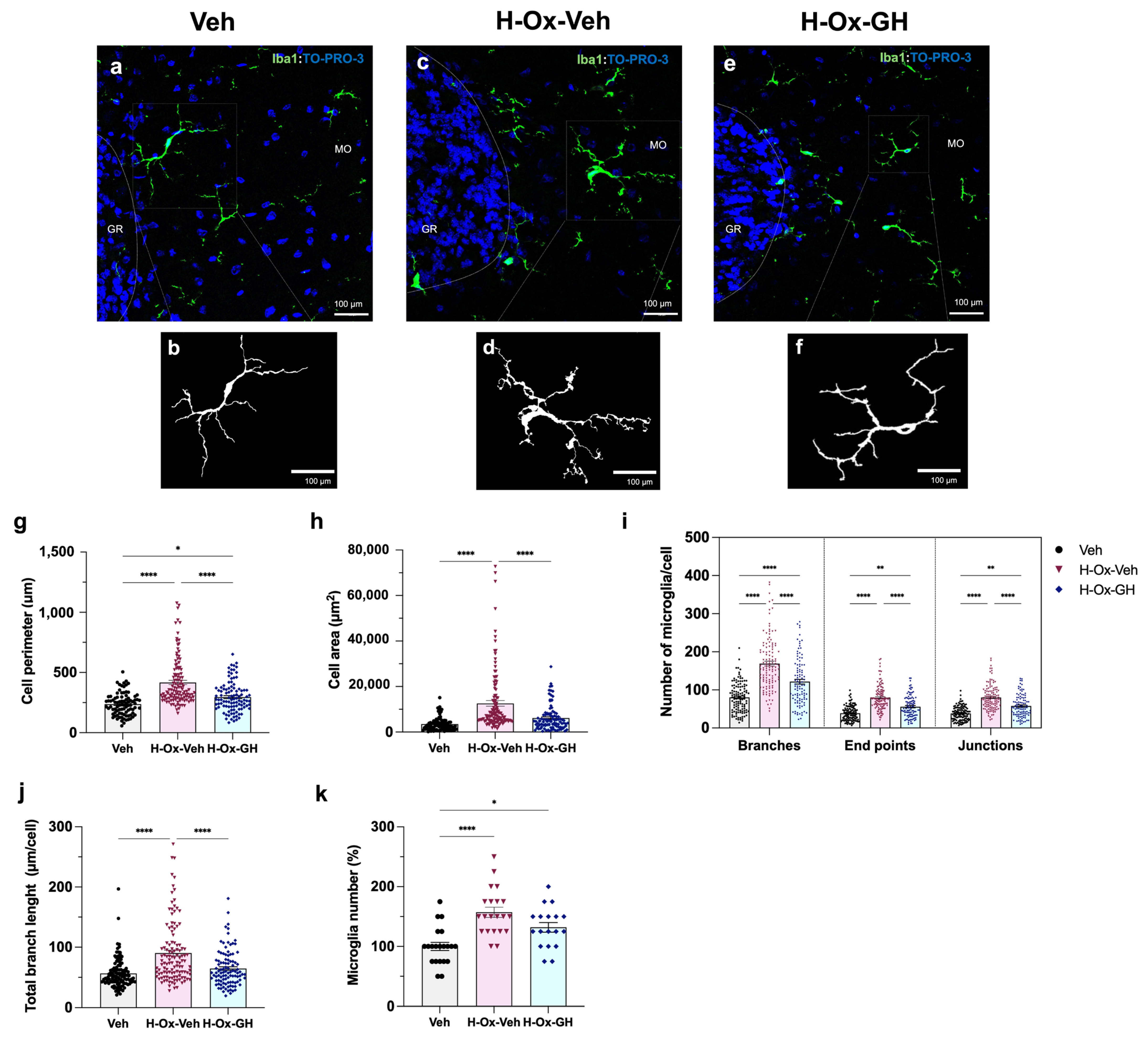
2.5. GH Effects upon Microglial Morphological Changes in the Adult Cerebellum After Neonatal HI
2.6. GH Effects on GFAP and MBP Immunoreactivity in the Adult Cerebellum After a Neonatal Hypoxia-Induced Injury
2.7. GH Modulation of CAlbindin and β-Tubulin Immunoreactivity in the Adult Cerebellum After Neonatal Hypoxic Injury
2.8. Impact of GH on Locomotor Activity, Anxiety-Related Behavior and Motor Coordination in Adult Rats After a Neonatal Hypoxia-Induced Injury
3. Discussion
4. Materials and Methods
4.1. Animals
4.2. Experimental Design
4.3. Determination of Bovine GH and Rat IGF-1 Concentrations by ELISA
4.4. RNA Extraction and RT-qPCR
4.5. SDS-PAGE and Western Blot Analysis (WB)
4.6. Behavioral Analyses
4.6.1. Open Field Test
4.6.2. Elevated Plus Maze Test
4.6.3. Rotarod Test
4.7. Immunohistochemistry (IHC) and Confocal Microscopy
4.8. Statistical Analysis
Supplementary Materials
Author Contributions
Funding
Institutional Review Board Statement
Data Availability Statement
Acknowledgments
Conflicts of Interest
Abbreviations
| CNS | Central Nervous System |
| GH | Growth Hormone |
| HI | Hypoxic Injury |
| IGF-1 | Insulin-like Growth Factor 1 |
| TLR-4 | Toll-like Receptor 4 |
| IL-1β | Interleukin-1 beta |
| TNF-α | Tumor Necrosis Factor alpha |
| IL-6 | Interleukin-6 |
| COX-2 | Cyclooxygenase-2 |
| iNOS | Inducible Nitric Oxide Synthase |
| pNF-κB | Phosphorylated Nuclear Factor kappa B |
| pStat5 | Phosphorylated Signal Transducer and Activator of Transcription 5 |
| pErk1/2 | Phosphorylated Extracellular Signal-Regulated Kinases 1/2 |
| pAkt | Phosphorylated Protein Kinase B (Akt) |
| Bcl-2 | B-cell lymphoma 2 |
| TNF-R2 | Tumor Necrosis Factor Receptor 2 |
| Iba-1 | Ionized Calcium-Binding Adapter Molecule 1 |
| GFAP | Glial Fibrillary Acidic Protein |
| MBP | Myelin Basic Protein |
| BBB | Blood–Brain Barrier |
| Ca2+ | Calcium Ion |
| PA | Perinatal Asphyxia |
| LPS | Lipopolysaccharide |
| IL-1R1 | Interleukin-1 Receptor Type 1 |
| TNFR1 | Tumor Necrosis Factor Receptor 1 |
| UNICEF | United Nations International Children’s Emergency Fund |
| MO | Molecular Layer |
| GR | Granular Layer |
| WM | White Matter |
| RawIntDen | Integrated Density |
| bGH | Bovine Growth Hormone |
| P | Postnatal day |
| HIF-1α | Transcription Factor Hypoxia-Inducible Factor-1 alpha |
| s.c. | Subcutaneous |
| IR- | Immunoreactivity |
| TGF-β | Transforming Growth Factor-beta |
| IGF-2 | Insulin-like Growth Factor 2 |
| IGFBP-2 | Insulin-like Growth Factor Binding Protein 2 |
| EPO | Erythropoietin |
| VEGF | Vascular Endothelial Growth Factor |
| BDNF | Brain-Derived Neurotrophic Factor |
| ELISA | Enzyme-Linked Immunosorbent Assay |
| qPCR | Quantitative Polymerase Chain Reaction |
| WB | Western blotting |
| HPRT | Hypoxanthine Phosphoribosyltransferase |
| GAPDH | Glyceraldehyde 3-phosphate dehydrogenase |
| IHC | Immunohistochemistry |
| TBS | Tris-Buffered saline |
References
- Glickstein, M.; Strata, P.; Voogd, J. Cerebellum: History. Neuroscience 2009, 162, 549–559. [Google Scholar] [CrossRef]
- Marzban, H.; Del Bigio, M.R.; Alizadeh, J.; Ghavami, S.; Zachariah, R.M.; Rastegar, M. Cellular commitment in the developing cerebellum. Front. Cell. Neurosci. 2015, 8, 450. [Google Scholar] [CrossRef]
- Reeber, S.L.; Otis, T.S.; Sillitoe, R.V. New roles for the cerebellum in health and disease. Front. Syst. Neurosci. 2013, 7, 83. [Google Scholar] [CrossRef]
- Yamamoto, M.; Kim, M.; Imai, H.; Itakura, Y.; Ohtsuki, G. Microglia-triggered plasticity of intrinsic excitability modulates psychomotor behaviors in acute cerebellar inflammation. Cell Rep. 2019, 28, 2923–2938.e8. [Google Scholar] [CrossRef]
- Limperopoulos, C.; Soul, J.S.; Gauvreau, K.; Huppi, P.S.; Warfield, S.K.; Bassan, H.; Robertson, R.L.; Volpe, J.J.; du Plessis, A.J. Late gestation cerebellar growth is rapid and impeded by premature birth. Pediatrics 2005, 115, 688–695. [Google Scholar] [CrossRef]
- Limperopoulos, C.; du Plessis, A.J. Disorders of cerebellar growth and development. Curr. Opin. Pediatr. 2006, 18, 621–627. [Google Scholar] [CrossRef] [PubMed]
- Volpe, J.J. Cerebellum of the premature infant: Rapidly developing, vulnerable, clinically important. J. Child Neurol. 2009, 24, 1085–1104. [Google Scholar] [CrossRef] [PubMed]
- Annink, K.V.; Meerts, L.; van der Aa, N.E.; Alderliesten, T.; Nikkels, P.G.J.; Nijboer, C.H.A.; Groenendaal, F.; de Vries, L.S.; Benders, M.J.N.L.; Hoebeek, F.E.; et al. Cerebellar injury in term neonates with hypoxic-ischemic encephalopathy is underestimated. Pediatr. Res. 2021, 89, 1171–1178. [Google Scholar] [CrossRef]
- Venkatakrishna, S.S.B.; Sharma, P.; Tierradentro-Garcia, L.O.; Elsingergy, M.; Worede, F.; Curic, J.; Alves, C.A.P.; Andronikou, S. Frequency of cerebellar abnormalities associated with the differing magnetic resonance imaging patterns of term hypoxic-ischemic injury in children. Pediatr. Neurol. 2024, 152, 73–78. [Google Scholar] [CrossRef]
- Koehler, R.C.; Yang, Z.J.; Lee, J.K.; Martin, L.J. Perinatal hypoxic-ischemic brain injury in large animal models: Relevance to human neonatal encephalopathy. J. Cereb. Blood Flow Metab. 2018, 38, 2092–2111. [Google Scholar] [CrossRef] [PubMed]
- Campanille, V.; Saraceno, G.E.; Rivière, S.; Logica, T.; Kölliker, R.; Capani, F.; Castilla, R. Long lasting cerebellar alterations after perinatal asphyxia in rats. Brain Res. Bull. 2015, 116, 57–66. [Google Scholar] [CrossRef]
- Zhang, Z.; Narayan, S.; Su, L.; Al-Alawyat, H.; Liu, J.; Kannan, S. Cerebellar injury and impaired function in a rabbit model of maternal inflammation-induced neonatal brain injury. Neurobiol. Learn. Mem. 2019, 165, 106901. [Google Scholar] [CrossRef]
- Baltazar-Lara, R.; Zenil, J.M.; Carranza, M.; Ávila-Mendoza, J.; Martínez-Moreno, C.G.; Arámburo, C.; Luna, M. Growth hormone (GH) crosses the blood-brain barrier (BBB) and induces neuroprotective effects in the embryonic chicken cerebellum after a hypoxic injury. Int. J. Mol. Sci. 2022, 23, 11546. [Google Scholar] [CrossRef]
- United Nations Children’s Fund. Levels & Trends in Child Mortality: Report 2023. Estimates Developed by the United Nations Inter-Agency Group for Child Mortality Estimation. 2023. Available online: https://childmortality.org/wp-content/uploads/2024/03/UNIGME2023-Child-Mortality-Report.pdf (accessed on 25 May 2024).
- van Handel, M.; Swaab, H.; de Vries, L.S.; Jongmans, M.J. Behavioral outcome in children with a history of neonatal encephalopathy following perinatal asphyxia. J. Pediatr. Psychol. 2010, 35, 286–295. [Google Scholar] [CrossRef]
- Chakkarapani, A.A.; Aly, H.; Benders, M.; Cotten, C.M.; El-Dib, M.; Gressens, P.; Hagberg, H.; Sabir, H.; Wintermark, P.; Robertson, N.J. Therapies for neonatal encephalopathy: Targeting the latent, secondary and tertiary phases of evolving brain injury. Semin. Fetal Neonatal Med. 2021, 26, 101256. [Google Scholar] [CrossRef]
- Patabendige, A.; Singh, A.; Jenkins, S.; Sen, J.; Chen, R. Astrocyte Activation in Neurovascular Damage and Repair Following Ischaemic Stroke. Int. J. Mol. Sci. 2021, 22, 4280. [Google Scholar] [CrossRef] [PubMed]
- Kowiański, P.; Lietzau, G.; Steliga, A.; Waśkow, M.; Moryś, J. The astrocytic contribution to neurovascular coupling--still more questions than answers? Neurosci. Res. 2013, 75, 171–183. [Google Scholar] [CrossRef]
- Chaparro-Huerta, V.; Flores-Soto, M.E.; Merin Sigala, M.E.; Barrera de León, J.C.; Lemus-Varela, M.L.; Torres-Mendoza, B.M.; Beas-Zárate, C. Proinflammatory cytokines, enolase and S-100 as early biochemical indicators of hypoxic-ischemic encephalopathy following perinatal asphyxia in newborns. Pediatr. Neonatol. 2017, 58, 70–76. [Google Scholar] [CrossRef]
- Yao, L.; Kan, E.M.; Lu, J.; Hao, A.; Dheen, S.T.; Kaur, C.; Ling, E.A. Toll-like receptor 4 mediates microglial activation and production of inflammatory mediators in neonatal rat brain following hypoxia: Role of TLR4 in hypoxic microglia. J. Neuroinflamm. 2013, 10, 23. [Google Scholar] [CrossRef] [PubMed]
- Kaur, C.; Sivakumar, V.; Zou, Z.; Ling, E.A. Microglia-derived proinflammatory cytokines tumor necrosis factor-alpha and interleukin-1beta induce Purkinje neuronal apoptosis via their receptors in hypoxic neonatal rat brain. Brain Struct. Funct. 2014, 219, 151–170. [Google Scholar] [CrossRef] [PubMed]
- Marín-Teva, J.L.; Dusart, I.; Colin, C.; Gervais, A.; van Rooijen, N.; Mallat, M. Microglia promote the death of developing Purkinje cells. Neuron 2004, 41, 535–547. [Google Scholar] [CrossRef]
- Suzuki, K.; Sugihara, G.; Ouchi, Y.; Nakamura, K.; Futatsubashi, M.; Takebayashi, K.; Yoshihara, Y.; Omata, K.; Matsumoto, K.; Tsuchiya, K.J.; et al. Microglial activation in young adults with autism spectrum disorder. JAMA Psychiatry 2013, 70, 49–58. [Google Scholar] [CrossRef]
- Heredia, M.; Sánchez-Robledo, V.; Gómez, I.; Criado, J.M.; Fuente, A.; Devesa, J.; Devesa, P.; Riolobos, A.S. Cell proliferation in the piriform cortex of rats with motor cortex ablation treated with growth hormone and rehabilitation. Int. J. Mol. Sci. 2021, 22, 5440. [Google Scholar] [CrossRef]
- Martínez-Moreno, C.G.; Calderón-Vallejo, D.; Díaz-Galindo, C.; Hernández-Jasso, I.; Olivares-Hernández, J.D.; Ávila-Mendoza, J.; Epardo, D.; Balderas-Márquez, J.E.; Urban-Sosa, V.A.; Baltazar-Lara, R.; et al. Gonadotropin-releasing hormone and growth hormone act as anti-inflammatory factors improving sensory recovery in female rats with thoracic spinal cord injury. Front. Neurosci. 2023, 17, 1164044. [Google Scholar] [CrossRef]
- Baca-Alonso, J.J.A.; Calderón-Vallejo, D.; Hernández-Jasso, I.; Epardo, D.; Balderas-Márquez, J.E.; Luna, M.; Arámburo, C.; Quintanar, J.L.; Martínez-Moreno, C.G. Neurotrophic effects of GH and GnRH in a full sciatic nerve transection model in male rats. Neuroendocrinology 2025, 115, 530–552. [Google Scholar] [CrossRef] [PubMed]
- Hascup, K.N.; Lynn, M.K.; Fitzgerald, P.J.; Randall, S.; Kopchick, J.J.; Boger, H.A.; Bartke, A.; Hascup, E.R. Enhanced cognition and hypoglutamatergic signaling in a growth hormone receptor knockout mouse model of successful aging. J. Gerontol. A Biol. Sci. Med. Sci. 2017, 72, 329–337. [Google Scholar] [CrossRef]
- Olivares-Hernández, J.D.; Carranza, M.; Balderas-Márquez, J.E.; Epardo, D.; Baltazar-Lara, R.; Ávila-Mendoza, J.; Martínez-Moreno, C.G.; Luna, M.; Arámburo, C. Neuroprotective and regenerative effects of growth hormone (GH) in the embryonic chicken cerebral pallium exposed to hypoxic-ischemic (HI) injury. Int. J. Mol. Sci. 2022, 23, 9054. [Google Scholar] [CrossRef] [PubMed]
- Ren, S.Y.; Xia, Y.; Yu, B.; Lei, Q.J.; Hou, P.F.; Guo, S.; Wu, S.L.; Liu, W.; Yang, S.F.; Jiang, Y.B.; et al. Growth hormone promotes myelin repair after chronic hypoxia via triggering pericyte-dependent angiogenesis. Neuron 2024, 112, 2177–2196.e6. [Google Scholar] [CrossRef] [PubMed]
- Arámburo, C.; Alba-Betancourt, C.; Luna, M.; Harvey, S. Expression and function of growth hormone in the nervous system: A brief review. Gen. Comp. Endocrinol. 2014, 203, 35–42. [Google Scholar] [CrossRef]
- Gilman, S. Cerebellum and motor dysfunction. In Diseases of the Nervous System, Clinical Neurobiology, 2nd ed.; Asbury, A.K., McKhann, G.M., McDonald, W.I., Eds.; WB Saunders: Philadelphia, PA, USA, 1992; Chapter 23. [Google Scholar]
- Biran, V.; Heine, V.M.; Verney, C.; Sheldon, R.A.; Spadafora, R.; Vexler, Z.S.; Rowitch, D.H.; Ferriero, D.M. Cerebellar abnormalities following hypoxia alone compared to hypoxic-ischemic forebrain injury in the developing rat brain. Neurobiol. Dis. 2011, 41, 138–146. [Google Scholar] [CrossRef]
- Gonzalez Caldito, N. Role of tumor necrosis factor-alpha in the central nervous system: A focus on autoimmune disorders. Front. Immunol. 2023, 14, 1213448. [Google Scholar] [CrossRef]
- Akira, S.; Hirano, T.; Taga, T.; Kishimoto, T. Biology of multifunctional cytokines: IL 6 and related molecules (IL 1 and TNF). FASEB J. 1990, 4, 2860–2867. [Google Scholar] [CrossRef] [PubMed]
- Iadecola, C.; Zhang, F.; Xu, S.; Casey, R.; Ross, M.E. Inducible nitric oxide synthase gene expression in brain following cerebral ischemia. J. Cereb. Blood Flow Metab. 1995, 15, 378–384. [Google Scholar] [CrossRef]
- Hellström Erkenstam, N.; Smith, P.L.; Fleiss, B.; Nair, S.; Svedin, P.; Wang, W.; Boström, M.; Gressens, P.; Hagberg, H.; Brown, K.L.; et al. Temporal characterization of microglia/macrophage phenotypes in a mouse model of neonatal hypoxic-ischemic brain injury. Front. Cell. Neurosci. 2016, 10, 286. [Google Scholar] [CrossRef]
- Wasinski, F.; Tavares, M.R.; Gusmao, D.O.; List, E.O.; Kopchick, J.J.; Alves, G.A.; Frazao, R.; Donato, J., Jr. Central growth hormone action regulates neuroglial and proinflammatory markers in the hypothalamus of male mice. Neurosci. Lett. 2023, 806, 137236. [Google Scholar] [CrossRef] [PubMed]
- Soler Palacios, B.; Nieto, C.; Fajardo, P.; González de la Aleja, A.; Andrés, N.; Dominguez-Soto, Á.; Lucas, P.; Cuenda, A.; Rodríguez-Frade, J.M.; Martínez-A, C.; et al. Growth hormone reprograms macrophages toward an anti-inflammatory and reparative profile in an MAFB-dependent manner. J. Immunol. 2020, 205, 776–788. [Google Scholar] [CrossRef]
- Alba-Betancourt, C.; Luna-Acosta, J.L.; Ramírez-Martínez, C.E.; Avila-González, D.; Granados-Ávalos, E.; Carranza, M.; Martínez-Coria, H.; Arámburo, C.; Luna, M. Neuro-protective effects of growth hormone (GH) after hypoxia-ischemia injury in embryonic chicken cerebellum. Gen. Comp. Endocrinol. 2013, 183, 17–31. [Google Scholar] [CrossRef] [PubMed]
- Luna-Acosta, J.L.; Alba-Betancourt, C.; Martínez-Moreno, C.G.; Ramírez, C.; Carranza, M.; Luna, M.; Arámburo, C. Direct antiapoptotic effects of growth hormone are mediated by PI3K/Akt pathway in the chicken bursa of Fabricius. Gen. Comp. Endocrinol. 2015, 224, 148–159. [Google Scholar] [CrossRef]
- Ye, P.; Price, W.; Kassiotis, G.; Kollias, G.; D’Ercole, A.J. Tumor necrosis factor-alpha regulation of insulin-like growth factor-I, type 1 IGF receptor, and IGF binding protein expression in cerebellum of transgenic mice. J. Neurosci. Res. 2003, 71, 721–731. [Google Scholar] [CrossRef] [PubMed]
- Shim, H.G.; Jang, S.S.; Kim, S.H.; Hwang, E.M.; Min, J.O.; Kim, H.Y.; Kim, Y.S.; Ryu, C.; Chung, G.; Kim, Y.; et al. TNF-α increases the intrinsic excitability of cerebellar Purkinje cells through elevating glutamate release in Bergmann Glia. Sci. Rep. 2018, 8, 11589. [Google Scholar] [CrossRef]
- Nieto-Sampedro, M.; Lewis, E.R.; Cotman, C.W.; Manthorpe, M.; Skaper, S.D.; Barbin, G.; Longo, F.M.; Varon, S. Brain injury causes a time-dependent increase in neuronotrophic activity at the lesion site. Science 1982, 217, 860–861. [Google Scholar] [CrossRef]
- Shoba, L.; An, M.R.; Frank, S.J.; Lowe, W.L., Jr. Developmental regulation of insulin-like growth factor-I and growth hormone receptor gene expression. Mol. Cell. Endocrinol. 1999, 152, 125–136. [Google Scholar] [CrossRef]
- Donato, J.J.; Kopchick, J.J. New findings on brain actions of growth hormone and potential clinical implications. Rev. Endocr. Metab. Disord. 2024, 25, 541–553. [Google Scholar] [CrossRef]
- Baltazar-Lara, R.; Ávila-Mendoza, J.; Martínez-Moreno, C.G.; Carranza, M.; Pech-Pool, S.; Vázquez-Martínez, O.; Díaz-Muñoz, M.; Luna, M.; Arámburo, C. Neuroprotective effects of growth hormone (GH) and insulin-like growth factor type 1 (IGF-1) after hypoxic-ischemic injury in chicken cerebellar cell cultures. Int. J. Mol. Sci. 2020, 22, 256. [Google Scholar] [CrossRef]
- Fernandez, C.; Tatard, V.M.; Bertrand, N.; Dahmane, N. Differential modulation of Sonic-hedgehog-induced cerebellar granule cell precursor proliferation by the IGF signaling network. Dev. Neurosci. 2010, 32, 59–70. [Google Scholar] [CrossRef] [PubMed]
- Furigo, I.C.; Metzger, M.; Teixeira, P.D.; Soares, C.R.; Donato, J., Jr. Distribution of growth hormone-responsive cells in the mouse brain. Brain Struct. Funct. 2017, 222, 341–363. [Google Scholar] [CrossRef] [PubMed]
- Wasinski, F.; Klein, M.O.; Bittencourt, J.C.; Metzger, M.; Donato, J., Jr. Distribution of growth hormone-responsive cells in the brain of rats and mice. Brain Res. 2021, 1751, 147189. [Google Scholar] [CrossRef] [PubMed]
- Dehkhoda, F.; Lee, C.M.M.; Medina, J.; Brooks, A.J. The growth hormone receptor: Mechanism of receptor activation, cell signaling, and physiological aspects. Front. Endocrinol. 2018, 9, 35. [Google Scholar] [CrossRef]
- Torres-Alemán, I.; Pons, S.; Arévalo, M.A. The insulin-like growth factor I system in the rat cerebellum: Developmental regulation and role in neuronal survival and differentiation. J. Neurosci. Res. 1994, 39, 117–126. [Google Scholar] [CrossRef]
- Krawiec, L.; García Argiz, C.A.; Gómez, C.J.; Pasquini, J.M. Hormonal regulation of brain development. 3. Effects of triiodothyronine and growth hormone on the biochemical changes in the cerebral cortex and cerebellum of neonatally thyroidectomized rats. Brain Res. 1969, 15, 209–218. [Google Scholar] [CrossRef]
- Yang, Z.; Wang, K.K. Glial fibrillary acidic protein: From intermediate filament assembly and gliosis to neurobiomarker. Trends Neurosci. 2015, 38, 364–374. [Google Scholar] [CrossRef]
- Hutton, L.C.; Yan, E.; Yawno, T.; Castillo-Melendez, M.; Hirst, J.J.; Walker, D.W. Injury of the developing cerebellum: A brief review of the effects of endotoxin and asphyxial challenges in the late gestation sheep fetus. Cerebellum 2014, 13, 777–786. [Google Scholar] [CrossRef] [PubMed]
- Leroux, S.; Rodriguez-Duboc, A.; Arabo, A.; Basille-Dugay, M.; Vaudry, D.; Burel, D. Intermittent hypoxia in a mouse model of apnea of prematurity leads to a retardation of cerebellar development and long-term functional deficits. Cell Biosci. 2022, 12, 148. [Google Scholar] [CrossRef] [PubMed]
- Kaur, C.; Sivakumar, V.; Ang, L.S.; Sundaresan, A. Hypoxic damage to the periventricular white matter in neonatal brain: Role of vascular endothelial growth factor, nitric oxide and excitotoxicity. J. Neurochem. 2006, 98, 1200–1216. [Google Scholar] [CrossRef]
- Janowska, J.; Gargas, J.; Ziemka-Nalecz, M.; Zalewska, T.; Sypecka, J. Oligodendrocyte response to pathophysiological conditions triggered by episode of perinatal hypoxia-ischemia: Role of IGF-1 secretion by glial cells. Mol. Neurobiol. 2020, 57, 4250–4268. [Google Scholar] [CrossRef]
- Shen, Y.; Yu, L.C. Potential protection of curcumin against hypoxia-induced decreases in beta-III tubulin content in rat prefrontal cortical neurons. Neurochem. Res. 2008, 33, 2112–2117. [Google Scholar] [CrossRef]
- Rahimi-Balaei, M.; Bergen, H.; Kong, J.; Marzban, H. Neuronal migration during development of the cerebellum. Front. Cell. Neurosci. 2018, 12, 484. [Google Scholar] [CrossRef]
- Miyata, T.; Nakajima, K.; Mikoshiba, K.; Ogawa, M. Regulation of Purkinje cell alignment by reelin as revealed with CR-50 antibody. J. Neurosci. 1997, 17, 3599–3609. [Google Scholar] [CrossRef] [PubMed]
- Dos Santos, W.O.; Juliano, V.A.L.; Chaves, F.M.; Vieira, H.R.; Frazao, R.; List, E.O.; Kopchick, J.J.; Munhoz, C.D.; Donato, J., Jr. Growth hormone action in somatostatin neurons regulates anxiety and fear memory. J. Neurosci. 2023, 43, 6816–6829. [Google Scholar] [CrossRef]
- Lin, Y.S.; Cheng, W.L.; Chang, J.C.; Lin, T.T.; Chao, Y.C.; Liu, C.S. IGF-1 as a potential therapy for spinocerebellar ataxia type 3. Biomedicines 2022, 10, 505. [Google Scholar] [CrossRef]
- Birhanu, D.; Lingaiah, B.; Abdissa, B.; Godie, Y.; Ayehu, M.; Guadie, Y.; Belege, F.; Moge, N.; Woldemichael, M.; Tamiru, E. Effectiveness of therapeutic hypothermia for neonatal hypoxic-ischemic encephalopathy outcome:- umbrella review. Intensive Care Med. Paediatr. Neonatal 2025, 3, 27. [Google Scholar] [CrossRef]
- Klepper, S.; Jung, S.; Dittmann, L.; Geppert, C.I.; Hartmann, A.; Beier, N.; Trollmann, R. Further evidence of neuroprotective effects of recombinant human erythropoietin and growth hormone in hypoxic brain injury in neonatal mice. Int. J. Mol. Sci. 2022, 23, 8693. [Google Scholar] [CrossRef]
- Ahmed, J.; Pullattayil, S.A.K.; Robertson, N.J.; More, K. Melatonin for neuroprotection in neonatal encephalopathy: A systematic review & meta-analysis of clinical trials. Eur. J. Paediatr. Neurol. 2021, 31, 38–45. [Google Scholar] [CrossRef] [PubMed]
- Jung, S.; Terörde, K.; Dörr, H.G.; Trollmann, R. Recombinant human growth hormone activates neuroprotective growth factors in hypoxic brain injury in neonatal mice. Endocrinology 2021, 162, bqab008. [Google Scholar] [CrossRef] [PubMed]
- Yu, W.; Krook-Magnuson, E. Cognitive collaborations: Bidirectional functional connectivity between the cerebellum and the hippocampus. Front. Syst. Neurosci. 2015, 9, 177. [Google Scholar] [CrossRef]
- Basu, R.; Boguszewski, C.L.; Kopchick, J.J. Growth Hormone Action as a Target in Cancer: Significance, Mechanisms, and Possible Therapies. Endocr. Rev. 2025, 46, 224–280. [Google Scholar] [CrossRef]
- Livak, K.J.; Schmittgen, T.D. Analysis of relative gene expression data using real-time quantitative PCR and the 2(−ΔΔCT) method. Methods 2001, 25, 402–408. [Google Scholar] [CrossRef]
- Vandesompele, J.; De Preter, K.; Pattyn, F.; Poppe, B.; Van Roy, N.; De Paepe, A.; Speleman, F. Accurate normalization of real-time quantitative RT-PCR data by geometric averaging of multiple internal control genes. Genome Biol. 2002, 3, RESEARCH0034. [Google Scholar] [CrossRef]
- Simmons, D.H.; Titley, H.K.; Hansel, C.; Mason, P. Behavioral tests for mouse models of autism: An argument for the inclusion of cerebellum-controlled motor behaviors. Neuroscience 2021, 462, 303–319. [Google Scholar] [CrossRef]
- Schindelin, J.; Arganda-Carreras, I.; Frise, E.; Kaynig, V.; Longair, M.; Pietzsch, T.; Preibisch, S.; Rueden, C.; Saalfeld, S.; Schmid, B.; et al. Fiji: An open-source platform for biological-image analysis. Nat. Methods 2012, 9, 676–682. [Google Scholar] [CrossRef] [PubMed]
- Green, T.R.F.; Murphy, S.M.; Rowe, R.K. Comparisons of quantitative approaches for assessing microglial morphology reveal inconsistencies, ecological fallacy, and a need for standardization. Sci. Rep. 2022, 12, 18196. [Google Scholar] [CrossRef] [PubMed]










| Target Gene | Primer | Sequence | Size (bp) | Accession # |
|---|---|---|---|---|
| Inflammatory Markers | ||||
| IL-1β | Fwd | CACCTCTCAAGCAGAGCACAG | 79 | NM_031512.2 |
| Rev | GGGTTCCATGGTGAAGTCAAC | |||
| TNF-α | Fwd | AAATGGGCTCCCTCTCATCAGTTC | 111 | NM_012675.3 |
| Rev | TCTGCTTGGTGGTTTGCTACGAC | |||
| IL-6 | Fwd | TCCTACCCCAACTTCCAATGCTC | 79 | NM_012589.2 |
| Rev | TTGGATGGTCTTGGTCCTTAGCC | |||
| COX-2 | Fwd | TGTATGCTACCATCTGGCTTCGG | 94 | NM_017232.4 |
| Rev | GTTTGGAACAGTCGCTCGTCATC | |||
| iNOS | Fwd | CCTTGTTCAGCTACGCCTTC | 179 | NM_012611.3 |
| Rev | GGTATGCCCGAGTTCTTTCA | |||
| TLR-4 | Fwd | GTTGGATGGAAAAGCCTTGA | 198 | NM_019178.2 |
| Rev | CCTGTGAGGTCGTTGAGGTT | |||
| Growth factors | ||||
| GH | Fwd | GGCCCAGCAGAGAACTGACAT | 174 | NM_001034848.2 |
| Rev | ATCAGAGCCTGGATGCCCTC | |||
| GHR | Fwd | ATCTTTGGCGGGTGTTCTTA | 78 | NM_017094.2 |
| Rev | TAGCTGGTGTAGCCCCACTT | |||
| IGF-1 | Fwd | ACCTTGCAAAAGTGGTCCTG | 163 | NM_001082477.2 |
| Rev | AGGAATTTAGTGCAACCGAA | |||
| IGF-1R | Fwd | GCCGTGCTGTGCCTGTCCTAAAAC | 189 | NM_001414181.1 |
| Rev | GCTACCGTGGTGTTCCTGCTTCG | |||
| HIF-1 α | Fwd | TGCTTGGTGCTGATTTGTGAA | 94 | NM_024359.2 |
| Rev | TATCGAGGCTGTGTCGACTGAG | |||
| HPRT | Fwd | GACCGGTTCTGTCATGTCG | 61 | NM_012583.2 |
| Rev | ACCTGGTTCATCATCACTAATCAC | |||
| Target | Host/Type | Dilution | Source | Cat. No. |
|---|---|---|---|---|
| pSTAT5 | Rabbit/polyclonal | 1:1000 WB | Cell Signaling | 9351S |
| pErk1/2 | Mouse/monoclonal | 1:1000 WB | Cell Signaling | 9106S |
| pAkt | Rabbit/monoclonal | 1:1000 WB | Cell Signaling | 92715 |
| Bcl-2 | Mouse/monoclonal | 1:1000 WB | Santa Cruz | Sc-509 |
| pNFkB | Rabbit/monoclonal | 1:1000 WB | Cell Signaling | 3033S |
| CD86 | Rabbit/polyclonal | 1:1000 WB | Abcam | Ab112490 |
| CD206 | Rabbit/polyclonal | 1:1000 WB | Abcam | Ab64693 |
| TNF-R1 | Goat/polyclonal | 1:1000 WB | Santa Cruz | sc-1068 |
| TNF-R2 | Goat/polyclonal | 1:1000 WB | Santa Cruz | Sc-1072 |
| Iba-1 | Goat/polyclonal | 1:500 IHC | Abcam | Ab5076 |
| GFAP | Mouse/monoclonal | 1:500 IHC | Millipore | MAB360 |
| MBP | Rabbit/polyclonal | 1:500 IHC | Invitrogen | PA5-78397 |
| Β-III-Tubulin | Mouse/monoclonal | 1:500 IHC | Abcam | Ab78078 |
| Calbindin | Rabbit/monoclonal | 1:500 IHC | Cell Signaling | 2173S |
| HIF-1 α | Rabbit/monoclonal | 1:1000 WB | Abcam | Ab51608 |
| GAPDH | Rabbit/monoclonal | 1:2000 WB | Cell Signaling | 21182 |
| Alexa Fluor 488 | Rabbit/polyclonal | 1:1000 IHC | Invitrogen | A11078 |
| Alexa Fluor 555 | Donkey/polyclonal | 1:1000 IHC | Invitrogen | A31572 |
| Alexa Fluor 594 | Goat/polyclonal | 1:1000 IHC | Invitrogen | A11012 |
| Goat anti-Mouse IgG (H + L) Cross-Adsorbed Secondary Antibody, HRP | Goat/polyclonal | 1:4000 WB | Thermo Fisher Scientific | G-21040 |
| Goat anti-Rabbit Ig (H + L) Secondary Antibody, HRP | Goat/polyclonal | 1:4000 WB | Invitrogen | 656120 |
| Rabbit anti-goat Ig (H + L) Secondary Antibody, HRP | Rabbit/polyclonal | 1:4000 WB | Invitrogen | 81-1620 |
Disclaimer/Publisher’s Note: The statements, opinions and data contained in all publications are solely those of the individual author(s) and contributor(s) and not of MDPI and/or the editor(s). MDPI and/or the editor(s) disclaim responsibility for any injury to people or property resulting from any ideas, methods, instructions or products referred to in the content. |
© 2025 by the authors. Licensee MDPI, Basel, Switzerland. This article is an open access article distributed under the terms and conditions of the Creative Commons Attribution (CC BY) license (https://creativecommons.org/licenses/by/4.0/).
Share and Cite
Baltazar-Lara, R.; Carranza, M.; Martínez-Moreno, C.G.; Ávila-Mendoza, J.; Arámburo, C.; Luna, M. Growth Hormone Effects on Hypoxia-Induced Neuroinflammation in the Developing Cerebellum. Int. J. Mol. Sci. 2025, 26, 10671. https://doi.org/10.3390/ijms262110671
Baltazar-Lara R, Carranza M, Martínez-Moreno CG, Ávila-Mendoza J, Arámburo C, Luna M. Growth Hormone Effects on Hypoxia-Induced Neuroinflammation in the Developing Cerebellum. International Journal of Molecular Sciences. 2025; 26(21):10671. https://doi.org/10.3390/ijms262110671
Chicago/Turabian StyleBaltazar-Lara, Rosario, Martha Carranza, Carlos G. Martínez-Moreno, José Ávila-Mendoza, Carlos Arámburo, and Maricela Luna. 2025. "Growth Hormone Effects on Hypoxia-Induced Neuroinflammation in the Developing Cerebellum" International Journal of Molecular Sciences 26, no. 21: 10671. https://doi.org/10.3390/ijms262110671
APA StyleBaltazar-Lara, R., Carranza, M., Martínez-Moreno, C. G., Ávila-Mendoza, J., Arámburo, C., & Luna, M. (2025). Growth Hormone Effects on Hypoxia-Induced Neuroinflammation in the Developing Cerebellum. International Journal of Molecular Sciences, 26(21), 10671. https://doi.org/10.3390/ijms262110671

