Spirulina and Chlorella Dietary Supplements—Are They a Source Solely of Valuable Nutrients?
Abstract
1. Introduction
2. Results
2.1. Selected Trace Elements and Heavy Metals Determination
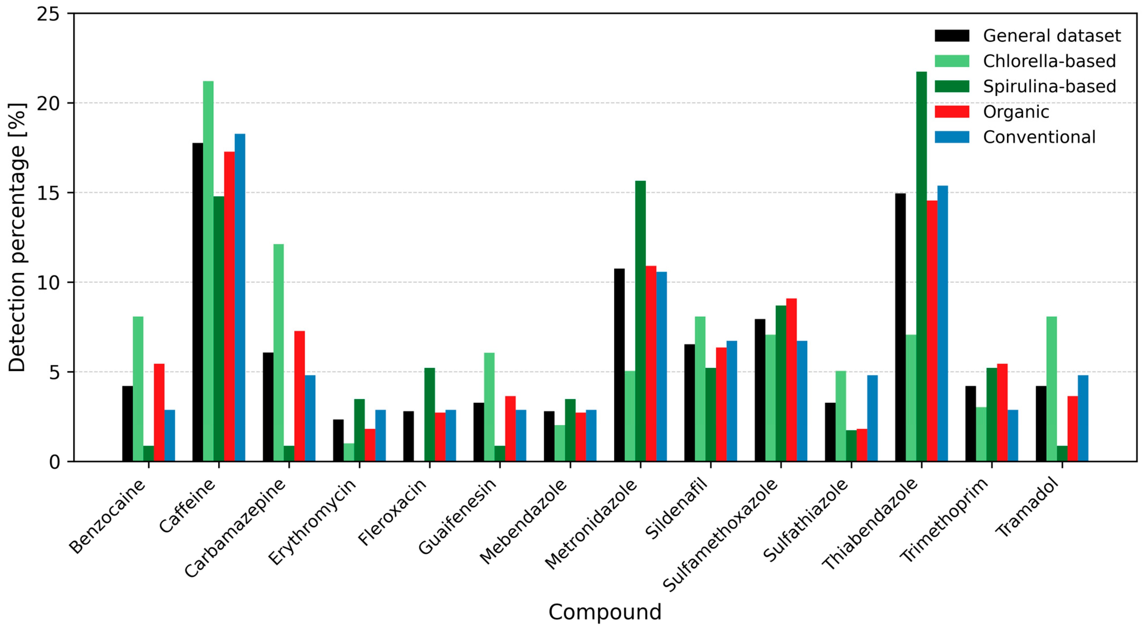
2.2. Pharmaceutical Determination
2.3. Comprehensive Assessment of Pharmaceuticals and Metals of Algae-Based Samples
2.3.1. Principal Component Analysis
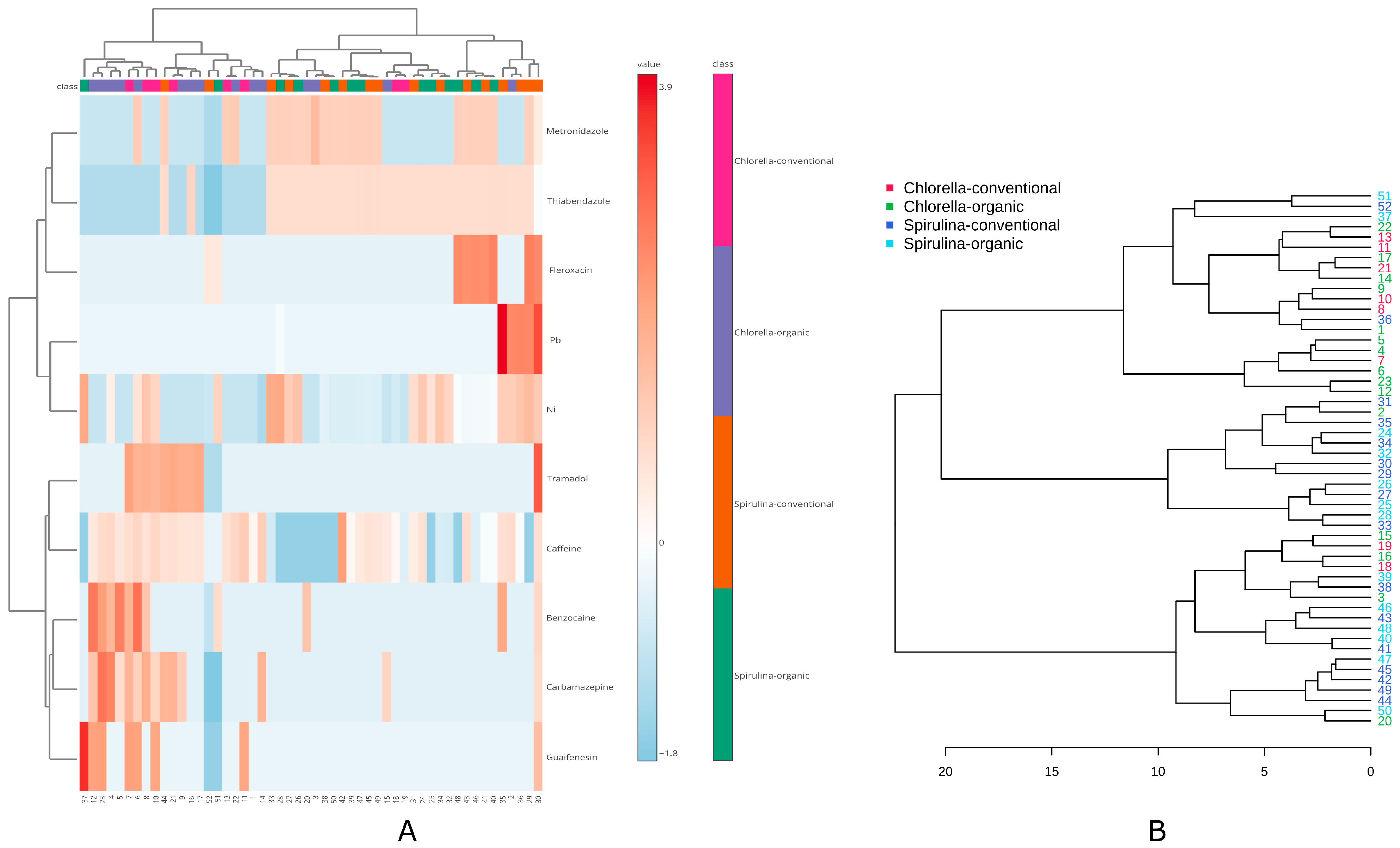
2.3.2. Hierarchical Clustering
2.3.3. Partial Least Squares Discriminant Analysis
2.3.4. Correlation Analysis
3. Discussion
4. Materials and Methods
4.1. Sample Collection and Chemicals
4.2. Sample Preparation
4.2.1. Metal Analysis
4.2.2. Pharmaceutical Analysis
4.3. Analysis
4.4. Calculations and Statistical Analysis
- n—number of detections of a specific pharmaceutical
- nG—total number of pharmaceutical detections (i.e., all pharmaceuticals detected)
- nGdt—total number of detections for all samples of compounds from compound group “G”.
- NG—number of compounds from compound group “G”. Group G is the therapeutic class or pharmacological category of drugs in this analysis.
5. Conclusions
Author Contributions
Funding
Institutional Review Board Statement
Informed Consent Statement
Data Availability Statement
Conflicts of Interest
Abbreviations
| ATC | Anatomical Therapeutic Chemical (classification system) |
| bw | body weight |
| CV | cross-validation (for model) |
| Det% | detection percentage |
| EC | European Commission |
| EFSA | European Food Safety Authority |
| EWI | estimated weekly intake |
| H2O2 | hydrogen peroxide |
| HNO3 | nitric acid |
| ICP | inductively coupled plasma |
| ICP-MS | inductively coupled plasma mass spectrometry |
| LC | liquid chromatography |
| LC-MS | liquid chromatography–mass spectrometry |
| LC-MS/MS | liquid chromatography–tandem mass spectrometry |
| MIC | minimum inhibitory concentration |
| MRM | multiple reaction monitoring |
| PCA | principal component analysis |
| PhACs | pharmaceutically active compounds |
| PLS-DA | partial least squares–discriminant analysis |
| PTWI | provisional tolerable weekly intake |
| QTRAP® | hybrid triple quadrupole/linear ion trap mass spectrometer |
| TWI | tolerable weekly intake |
| VIP | variable importance in projection |
| TWI (%) | percentage of the tolerable weekly intake |
| USA | United States of America |
Appendix A
| Chlorella | Spirulina | |||||
|---|---|---|---|---|---|---|
| Elements | Mean ± SD | Min | Max | Mean ± SD | Min | Max |
| Al | 148 ± 163 | 49.8 | 588 | 269 ± 267 | 49.7 | 1122 |
| Ba | 6.0 ± 3.3 | 0.23 | 10.1 | 7.5 ± 5.6 | 0.23 | 20.9 |
| Cd | 0.022 ± 0.041 | 0.003 | 0.150 | 0.059 ± 0.081 | 0.003 | 0.270 |
| Co | 0.52 ± 0.16 | 0.154 | 0.731 | 0.43 ± 0.15 | 0.162 | 0.687 |
| Cr | 0.45 ± 0.60 | 0.054 | 2.25 | 1.1 ± 1.4 | 0.054 | 4.49 |
| Cs | 0.025 ± 0.023 | 0.006 | 0.069 | 0.15 ± 0.20 | 0.006 | 0.693 |
| Cu | 4.0 ± 3.5 | 1.55 | 16.3 | 14 ± 31 | 0.80 | 104 |
| Ga | 0.193 ± 0.091 | 0.015 | 0.338 | 0.24 ± 0.16 | 0.015 | 0.603 |
| Mn | 75 ± 31 | 6.6 | 110 | 47 ± 37 | 11.3 | 139 |
| Mo | 0.19 ± 0.07 | 0.112 | 0.287 | 0.37 ± 0.68 | 0.089 | 2.59 |
| Ni | 0.8 ± 1.7 | 0.09 | 8.28 | 16 ± 35 | 0.47 | 106 |
| Pb | 0.30 ± 0.22 | 0.25 | 1.31 | 0.65 ± 0.85 | 0.25 | 3.23 |
| Rb | 3.5 ± 1.6 | 0.15 | 6.65 | 2.5 ± 1.0 | 0.88 | 4.74 |
| Sr | 16 ± 16 | 5.5 | 60.9 | 18.0 ± 9.8 | 7.0 | 43.6 |
| Tl | 0.015 ± 0.015 | 0.002 | 0.049 | 0.07 ± 0.11 | 0.02 | 0.43 |
| V | 10 ± 32 | 0.15 | 101 | 0.46 ± 0.20 | 0.20 | 0.73 |
| Zn | 18.9 ± 8.2 | 7.1 | 41.2 | 18.1 ± 8.7 | 5.4 | 42.7 |
| Conventional Growing n = 9 | Organic Growing n = 14 | ||||
|---|---|---|---|---|---|
| Elements | Mean | SD | Mean | SD | p Value |
| Elements Content [µg/g] | |||||
| Al | 177.3 | 198.6 | 132.0 | 146.5 | 0.699 |
| Ba | 7.30 | 2.33 | 5.40 | 3.70 | 0.494 |
| Cd | 0.023 | 0.052 | 0.021 | 0.036 | 0.974 |
| Co | 0.601 | 0.136 | 0.480 | 0.167 | 0.362 |
| Cr | 0.451 | 0.645 | 0.447 | 0.593 | 0.821 |
| Cs | 0.017 | 0.020 | 0.029 | 0.024 | 0.649 |
| Cu | 3.33 | 2.15 | 4.34 | 4.07 | 0.561 |
| Ga | 0.209 | 0.048 | 0.186 | 0.107 | 0.649 |
| Mn | 82.7 | 24.3 | 71.6 | 34.7 | 0.872 |
| Mo | 0.174 | 0.098 | 0.193 | 0.055 | 0.494 |
| Ni | 1.51 | 2.83 | 0.368 | 0.536 | 0.519 |
| Pb | 0.250 | 0.000 | 0.321 | 0.274 | 0.821 |
| Rb | 4.75 | 1.66 | 2.99 | 1.35 | 0.138 |
| Sr | 9.72 | 1.19 | 18.3 | 19.3 | 0.649 |
| Tl | 0.0227 | 0.0078 | 0.0118 | 0.0171 | 0.111 |
| V | 0.366 | 0.317 | 0.359 | 0.240 | 1.000 |
| Zn | 17.7 | 5.28 | 19.5 | 9.58 | 0.872 |
| Conventional Growing n = 18 | Organic Growing n = 11 | ||||
|---|---|---|---|---|---|
| Elements | Mean | SD | Mean | SD | p Value |
| Elements Content [µg/g] | |||||
| Al | 216.25 | 186.13 | 334.5 | 339.42 | 0.469 |
| Ba | 9.48 | 5.84 | 4.37 | 3.73 | 0.164 |
| Cd | 0.039 | 0.049 | 0.085 | 0.105 | 0.357 |
| Co | 0.474 | 0.142 | 0.358 | 0.146 | 0.213 |
| Cr | 1.38 | 1.55 | 0.69 | 1.22 | 0.324 |
| Cs | 0.093 | 0.066 | 0.235 | 0.306 | 0.942 |
| Cu | 10.18 | 25.28 | 19.09 | 36.92 | 0.511 |
| Ga | 0.291 | 0.173 | 0.165 | 0.125 | 0.188 |
| Mn | 36.49 | 14.5 | 60.3 | 50.78 | 0.494 |
| Mo | 0.196 | 0.152 | 0.646 | 1.088 | 0.421 |
| Ni | 8.51 | 26.02 | 25.32 | 44.12 | 0.584 |
| Pb | 0.97 | 1.06 | 0.25 | 0.01 | 0.267 |
| Rb | 2.89 | 1.06 | 1.95 | 0.67 | 0.124 |
| Sr | 18.54 | 12.05 | 17.24 | 5.89 | 0.826 |
| Tl | 0.087 | 0.137 | 0.04 | 0.026 | 0.38 |
| V | 0.56 | 0.18 | 0.29 | 0.1 | * 0.023 |
| Zn | 16.72 | 9.68 | 19.7 | 7.49 | 0.167 |
| Element | PTWI (μg/week/kg bw) | Reference | PTWI (μg/week/70 kg bw) |
|---|---|---|---|
| Al | 28.6 | FAO/WHO [67] | 2000 |
| Cd | 7 | FAO/WHO [68] | 490 |
| Cr | 23.3 | FAO/WHO [68] | 1631 |
| Cu | 3500 | FAO/WHO [68] | 245,000 |
| Fe | 5600 | FAO/WHO [68] | 392,000 |
| Mn | 980 | EPA (2014) [69] | 68,600 |
| Ni | 35 | FAO/WHO [68] | 2450 |
| Pb | 25 | FAO/WHO [68] | 1750 |
| Zn | 7000 | FAO/WHO [68] | 490,000 |
| Compound | Chlorella | Spirulina | ||||||
|---|---|---|---|---|---|---|---|---|
| cmax [ng/g] | cmean [ng/g] | Median | Range | cmax [ng/g] | cmean [ng/g] | Median | Range | |
| Atenolol | 0.02 | 0.02 | 0.02 | 0 | 2.59 | 0.12 | 0.02 | 2.57 |
| Atorvastatin | 7.67 | 1.90 | 1.37 | 6.30 | 1.37 | 1.37 | 1.37 | 0 |
| Atropine | 0.97 | 0.09 | 0.05 | 0.92 | 0.05 | 0.05 | 0.05 | 0 |
| Benzocaine | 38.27 | 5.76 | 0.32 | 37.95 | 10.01 | 0.71 | 0.32 | 9.69 |
| Caffeine | 4.50 | 1.91 | 1.86 | 4.47 | 27.93 | 1.70 | 0.19 | 27.91 |
| Carbamazepine | 1.33 | 0.19 | 0.06 | 1.31 | 0.3 | 0.03 | 0.02 | 0.28 |
| Clindamycin | 0.20 | 0.04 | 0.04 | 0.16 | 0.04 | 0.04 | 0.04 | 0 |
| Enalapril | 0.01 | 0.01 | 0.01 | 0 | 0.39 | 0.03 | 0.01 | 0.38 |
| Erythromycin | 0.47 | 0.06 | 0.04 | 0.43 | 0.37 | 0.09 | 0.04 | 0.33 |
| Fleroxacin | 0.04 | 0.04 | 0.04 | 0 | 1.38 | 0.31 | 0.04 | 1.34 |
| Guaifenesin | 0.21 | 0.06 | 0.01 | 0.20 | 1.24 | 0.06 | 0.01 | 1.23 |
| Imipramine | 0.05 | 0.05 | 0.05 | 0 | 0.39 | 0.07 | 0.05 | 0.34 |
| Lincomycin | 0.01 | 0.01 | 0.01 | 0 | 0.38 | 0.02 | 0.01 | 0.38 |
| Mebendazole | 0.92 | 0.07 | 0.02 | 0.90 | 1.01 | 0.13 | 0.02 | 0.99 |
| Melatonin | 0.02 | 0.02 | 0.02 | 0 | 0.24 | 0.03 | 0.02 | 0.22 |
| Metronidazole | 0.90 | 0.11 | 0.01 | 0.90 | 0.39 | 0.27 | 0.36 | 0.38 |
| Mirtazapine | 0.53 | 0.05 | 0.03 | 0.50 | 0.03 | 0.03 | 0.03 | 0 |
| Paroxetine | 0.31 | 0.31 | 0.31 | 0 | 8.36 | 0.63 | 0.31 | 8.05 |
| Promazine | 0.07 | 0.07 | 0.07 | 0 | 0.71 | 0.10 | 0.07 | 0.63 |
| Sildenafil | 6.90 | 1.61 | 0.20 | 6.70 | 3.42 | 0.78 | 0.20 | 3.22 |
| Sotalol | 0.02 | 0.02 | 0.02 | 0 | 0.66 | 0.05 | 0.02 | 0.64 |
| Sulfamethoxazole | 1.56 | 0.35 | 0.06 | 1.50 | 1.31 | 0.38 | 0.06 | 1.25 |
| Sulfathiazole | 0.76 | 0.17 | 0.07 | 0.69 | 48.83 | 2.03 | 0.07 | 48.76 |
| Thiabendazole | 0.82 | 0.19 | 0.01 | 0.81 | 0.59 | 0.51 | 0.53 | 0.58 |
| Tiapride | 0.01 | 0.01 | 0.01 | 0 | 0.31 | 0.03 | 0.01 | 0.3 |
| Tolperison | 0.21 | 0.02 | 0.01 | 0.20 | 0.43 | 0.03 | 0.01 | 0.41 |
| Trimethoprim | 0.42 | 0.07 | 0.01 | 0.40 | 0.40 | 0.08 | 0.01 | 0.39 |
| Tramadol | 0.04 | 0.02 | 0.01 | 0.04 | 0.03 | 0.01 | 0.01 | 0.03 |
| Zolpidem | 0.02 | 0.02 | 0.02 | 0 | 0.21 | 0.03 | 0.02 | 0.19 |
| Code Number | Type of Supplement | Cultivation Method | Product Type | Manufacturing Company | Country of Origin |
|---|---|---|---|---|---|
| 1 | Chlorella | organic | powder | SuperFoods | China |
| 2 | Chlorella | organic | powder | Diet Food | Poland |
| 3 | Chlorella | organic | tablets | Diet Food | Poland |
| 4 | Chlorella | organic | powder | Natubio | Portugal |
| 5 | Chlorella | organic | powder | Bio Planet | South Korea |
| 6 | Chlorella | organic | tablets | Medicura | China |
| 7 | Chlorella | conventional | tablets | BOF | Poland |
| 8 | Chlorella | conventional | powder | Ekogram-Zielonki | Poland |
| 9 | Chlorella | organic | powder | Zielony smak | China |
| 10 | Chlorella | conventional | tablets | Hanoju | Korea |
| 11 | Chlorella | conventional | powder | Rainforest Foods | Denmark |
| 12 | Chlorella | organic | tablets | NaturaLine | China |
| 13 | Chlorella | conventional | tablets | Natvita | China |
| 14 | Chlorella | organic | powder | Alpha Superfoods | China |
| 15 | Chlorella | organic | powder | Naturya | Poland |
| 16 | Chlorella | organic | powder | SuperFoods | China |
| 17 | Chlorella | organic | tablets | Meridian | China |
| 18 | Chlorella | conventional | tablets | Aura Glob Trade | Taiwan |
| 19 | Chlorella | conventional | powder | Hanoju | Poland |
| 20 | Chlorella | organic | tablets | Solgar | Denmark |
| 21 | Chlorella | conventional | tablets | Rainforest Foods | USA |
| 22 | Chlorella | organic | powder | NatVita | China |
| 23 | Chlorella | organic | tablets | NatVita | China |
| 24 | Spirulina | organic | powder | Bogutyn Młyn | China |
| 25 | Spirulina | organic | powder | Diet Food | Poland |
| 26 | Spirulina | organic | powder | Dragon superfoods | India |
| 27 | Spirulina | conventional | tablets | Aura Herbals | Poland |
| 28 | Spirulina | organic | tablets | Vegan Bio | India |
| 29 | Spirulina | conventional | tablets | Targroch | China |
| 30 | Spirulina | conventional | tablets | Targroch | China |
| 31 | Spirulina | conventional | tablets | Biotech USA | Hungary |
| 32 | Spirulina | organic | tablets | GSE | Germany |
| 33 | Spirulina | conventional | tablets | Swanson | Poland |
| 34 | Spirulina | conventional | powder | Eka Medica | Poland |
| 35 | Spirulina | conventional | tablets | SuperFoods | China |
| 36 | Spirulina | conventional | tablets | MyVita | Poland |
| 37 | Spirulina | organic | powder | Rainforest Foods | USA |
| 38 | Spirulina | conventional | tablets | NaturaLine | China |
| 39 | Spirulina | organic | powder | Naturya | China |
| 40 | Spirulina | organic | tablets | SuperFoods | China |
| 41 | Spirulina | conventional | powder | Supernutrients | China |
| 42 | Spirulina | conventional | tablets | Natura Vitals BV | The Netherlands |
| 43 | Spirulina | conventional | tablets | Herbapol | Poland |
| 44 | Spirulina | conventional | powder | Hanoju | Deutschland |
| 45 | Spirulina | conventional | tablets | Solgar | USA |
| 46 | Spirulina | organic | tablets | Rainforest Foods | USA |
| 47 | Spirulina | organic | tablets | Cyanotech | USA |
| 48 | Spirulina | organic | powder | NatVita | China |
| 49 | Spirulina | conventional | powder | NatVita | China |
| 50 | Spirulina | organic | tablets | NatVita | China |
| 51 | Spirulina | conventional | tablets | AZ medica | Poland |
| 52 | Spirulina | organic | tablets | Cyanotech | USA |
| Q1 [Da] | Q3 [Da] | Compound | DP [V] | EP [V] | CE [V] | CXP [V] |
|---|---|---|---|---|---|---|
| 267 | 145 | Atenolol 1 | 86 | 10 | 39 | 12 |
| 267 | 190 | Atenolol 2 | 86 | 10 | 27 | 10 |
| 559 | 440 | Atorvastatin 1 | 91 | 10 | 33 | 12 |
| 559 | 250 | Atorvastatin 2 | 91 | 10 | 63 | 14 |
| 564 | 445 | Atorvastatin-D5 1 | 106 | 10 | 33 | 12 |
| 564 | 255 | Atorvastatin-D5 2 | 106 | 10 | 61 | 14 |
| 290 | 124 | Atropine 1 | 91 | 10 | 35 | 8 |
| 290 | 93 | Atropine 2 | 91 | 10 | 45 | 6 |
| 166 | 138 | Benzocaine 1 | 56 | 10 | 17 | 10 |
| 166 | 120 | Benzocaine 2 | 56 | 10 | 27 | 8 |
| 326 | 116 | Bisoprolol 1 | 91 | 10 | 27 | 8 |
| 326 | 222 | Bisoprolol 2 | 91 | 10 | 21 | 12 |
| 331 | 121 | Bisoprolol-D5 1 | 96 | 10 | 29 | 8 |
| 331 | 89 | Bisoprolol-D5 2 | 96 | 10 | 73 | 6 |
| 556 | 202 | Caffeine 1 | 101 | 10 | 47 | 16 |
| 556 | 106 | Caffeine 2 | 101 | 10 | 99 | 6 |
| 204 | 144 | Caffeine-D9 1 | 56 | 10 | 31 | 12 |
| 204 | 116 | Caffeine-D9 1 | 56 | 10 | 35 | 8 |
| 237 | 194 | Carbamazepine 1 | 86 | 10 | 29 | 12 |
| 237 | 179 | Carbamazepine 2 | 86 | 10 | 51 | 14 |
| 748 | 158 | Clarithromycin 1 | 111 | 10 | 41 | 12 |
| 748 | 590 | Clarithromycin 2 | 111 | 10 | 29 | 16 |
| 425 | 126 | Clindamycin 1 | 91 | 10 | 43 | 8 |
| 425 | 377 | Clindamycin 2 | 91 | 10 | 29 | 10 |
| 429 | 129 | Clindamycin-D3 1 | 96 | 10 | 43 | 10 |
| 429 | 381 | Clindamycin-D3 2 | 96 | 10 | 29 | 10 |
| 315 | 86 | Clomipramine 1 | 81 | 10 | 29 | 6 |
| 377 | 234 | Enalapril 1 | 76 | 10 | 29 | 4 |
| 377 | 117 | Enalapril 2 | 76 | 10 | 55 | 8 |
| 734 | 158 | Erythromycin 1 | 106 | 10 | 43 | 12 |
| 734 | 576 | Erythromycin 2 | 106 | 10 | 29 | 14 |
| 738 | 162 | Erythromycin-C13-D3 1 | 96 | 10 | 45 | 12 |
| 738 | 580 | Erythromycin-C13-D3 2 | 96 | 10 | 29 | 16 |
| 370 | 326 | Fleroxacin 1 | 81 | 10 | 29 | 8 |
| 370 | 269 | Fleroxacin 2 | 81 | 10 | 39 | 6 |
| 199 | 125 | Guaifenesin 1 | 66 | 10 | 15 | 10 |
| 199 | 163 | Guaifenesin 2 | 66 | 10 | 13 | 10 |
| 281 | 86 | Imipramine 1 | 76 | 10 | 25 | 6 |
| 281 | 58 | Imipramine 2 | 76 | 10 | 59 | 10 |
| 362 | 318 | Levofloxacin 1 | 86 | 10 | 29 | 8 |
| 362 | 261 | Levofloxacin 2 | 86 | 10 | 41 | 16 |
| 407 | 126 | Lincomycin 1 | 86 | 10 | 41 | 8 |
| 407 | 359 | Lincomycin 2 | 86 | 10 | 27 | 10 |
| 296 | 264 | Mebendazole 1 | 81 | 10 | 31 | 16 |
| 296 | 77 | Mebendazole 2 | 81 | 10 | 71 | 14 |
| 233 | 174 | Melatonin 1 | 61 | 10 | 19 | 12 |
| 233 | 159 | Melatonin 2 | 61 | 10 | 37 | 12 |
| 172 | 128 | Metronidazole 1 | 41 | 10 | 21 | 10 |
| 172 | 82 | Metronidazole 2 | 41 | 10 | 37 | 14 |
| 266 | 195 | Mirtazapine 1 | 46 | 10 | 37 | 10 |
| 266 | 72 | Mirtazapine 2 | 46 | 10 | 33 | 4 |
| 362 | 318 | Ofloxacin 1 | 96 | 10 | 29 | 18 |
| 362 | 261 | Ofloxacin 2 | 96 | 10 | 41 | 16 |
| 330 | 70 | Paroxetine 1 | 51 | 10 | 49 | 4 |
| 330 | 192 | Paroxetine 2 | 51 | 10 | 31 | 14 |
| 285 | 86 | Promazine 1 | 66 | 10 | 29 | 6 |
| 285 | 58 | Promazine 2 | 66 | 10 | 57 | 10 |
| 315 | 176 | Ranitidine 1 | 66 | 10 | 25 | 14 |
| 315 | 130 | Ranitidine 2 | 66 | 10 | 35 | 8 |
| 824 | 791 | Rifampicin 1 | 101 | 10 | 25 | 14 |
| 824 | 151 | Rifampicin 1 | 101 | 10 | 47 | 14 |
| 475 | 283 | Sildenafil 1 | 121 | 10 | 53 | 16 |
| 475 | 100 | Sildenafil 2 | 121 | 10 | 43 | 6 |
| 273 | 255 | Sotalol 1 | 61 | 10 | 19 | 16 |
| 273 | 213 | Sotalol 2 | 61 | 10 | 27 | 18 |
| 251 | 156 | Sulfadiazine 1 | 66 | 10 | 23 | 12 |
| 251 | 92 | Sulfadiazine 2 | 66 | 10 | 39 | 6 |
| 254 | 156 | Sulfamethoxazole 1 | 71 | 10 | 23 | 10 |
| 254 | 92 | Sulfamethoxazole 2 | 71 | 10 | 41 | 6 |
| 258 | 160 | Sulfamethoxazole-D4 1 | 76 | 10 | 25 | 12 |
| 258 | 96 | Sulfamethoxazole-D4 2 | 76 | 10 | 43 | 6 |
| 256 | 156 | Sulfathiazole 1 | 71 | 10 | 23 | 12 |
| 256 | 92 | Sulfathiazole 2 | 71 | 10 | 41 | 6 |
| 202 | 131 | Thiabendazole 1 | 96 | 10 | 47 | 8 |
| 202 | 175 | Thiabendazole 2 | 96 | 10 | 37 | 12 |
| 329 | 256 | Tiapride 1 | 71 | 10 | 29 | 14 |
| 329 | 213 | Tiapride 2 | 71 | 10 | 45 | 16 |
| 246 | 98 | Tolperison 1 | 51 | 10 | 25 | 6 |
| 246 | 70 | Tolperison 2 | 51 | 10 | 55 | 12 |
| 291 | 230 | Trimethoprim 1 | 96 | 10 | 33 | 14 |
| 291 | 261 | Trimethoprim 2 | 96 | 10 | 35 | 16 |
| 300 | 234 | Trimethoprim-D9 1 | 106 | 10 | 37 | 14 |
| 300 | 123 | Trimethoprim-D9 2 | 106 | 10 | 35 | 8 |
| 264 | 58 | Tramadol 1 | 51 | 10 | 45 | 10 |
| 264 | 42 | Tramadol 2 | 51 | 10 | 125 | 4 |
| 308 | 235 | Zolpidem 1 | 111 | 10 | 49 | 18 |
| 308 | 236 | Zolpidem 2 | 111 | 10 | 37 | 18 |
References
- Djaoudene, O.; Romano, A.; Bradai, Y.D.; Zebiri, F.; Ouchene, A.; Yousfi, Y.; Amrane-Abider, M.; Sahraoui-Remini, Y.; Madani, K. A Global Overview of Dietary Supplements: Regulation, Market Trends, Usage during the COVID-19 Pandemic, and Health Effects. Nutrients 2023, 15, 3320. [Google Scholar] [CrossRef] [PubMed]
- Cohen, P.A. Assessing supplement safety—The FDA’s controversial proposal. N. Engl. J. Med. 2012, 366, 389–391. [Google Scholar] [CrossRef]
- Jairoun, A.A.; Shahwan, M.; Zyoud, S.H. Heavy Metal contamination of Dietary Supplements products available in the UAE markets and the associated risk. Sci. Rep. 2020, 10, 18824. [Google Scholar] [CrossRef] [PubMed]
- Chaouachi, M.; Vincent, S.; Groussard, C. A Review of the Health-Promoting Properties of Spirulina with a Focus on athletes’ Performance and Recovery. J. Diet. Suppl. 2024, 21, 210–241. [Google Scholar] [CrossRef] [PubMed]
- Sahil, S.; Bodh, S.; Verma, P. Spirulina platensis: A comprehensive review of its nutritional value, antioxidant activity and functional food potential. J. Cell. Biotechnol. 2024, 10, 159–172. [Google Scholar] [CrossRef]
- Calella, P.; Cerullo, G.; Di Dio, M.; Liguori, F.; Di Onofrio, V.; Gallè, F.; Liguori, G. Antioxidant, anti-inflammatory and immunomodulatory effects of spirulina in exercise and sport: A systematic review. Front. Nutr. 2022, 9, 1048258. [Google Scholar] [CrossRef]
- Shah, M.A.R.; Zhu, F.; Cui, Y.; Hu, X.; Chen, H.; Kayani, S.-I.; Huo, S. Mechanistic insights into the nutritional and therapeutic potential of Spirulina (Arthrospira) spp.: Challenges and opportunities. Trends Food Sci. Technol. 2024, 151, 104648. [Google Scholar] [CrossRef]
- Prete, V.; Abate, A.C.; Di Pietro, P.; De Lucia, M.; Vecchione, C.; Carrizzo, A. Beneficial Effects of Spirulina Supplementation in the Management of Cardiovascular Diseases. Nutrients 2024, 16, 642. [Google Scholar] [CrossRef]
- Garcia-Ruiz, D.; Villalobos-Sánchez, E.; Alam-Escamilla, D.; Elizondo-Quiroga, D. In vitro inhibition of SARS-CoV-2 Infection by dry algae powders. Sci. Rep. 2022, 12, 17101. [Google Scholar] [CrossRef]
- Domínguez-Gámez, M.; Romo-Sáenz, C.I.; Gomez-Flores, R.; González-Ochoa, G.; García-Romero, A.; Orozco-Flores, A.A.; Rodríguez-Padilla, C.; Tamez-Guerra, P. In Vitro Antitumor, Antioxidant, and Hemolytic Activities of Chlorella sorokiniana Methanol Extracts and Collective Fractions. Appl. Sci. 2024, 14, 9613. [Google Scholar] [CrossRef]
- Shaima, A.F.; Mohd Yasin, N.H.; Ibrahim, N.; Takriff, M.S.; Gunasekaran, D.; Ismaeel, M.Y.Y. Unveiling antimicrobial activity of microalgae Chlorella sorokiniana (UKM2), Chlorella sp. (UKM8) and Scenedesmus sp. (UKM9). Saudi J. Biol. Sci. 2022, 29, 1043–1052. [Google Scholar] [CrossRef] [PubMed]
- National Institute of Child Health and Human Development. Chlorella. In Drugs and Lactation Database (LactMed®); National Institute of Child Health and Human Development: Bethesda, MD, USA, 2006. [Google Scholar]
- Bito, T.; Okumura, E.; Fujishima, M.; Watanabe, F. Potential of Chlorella as a Dietary Supplement to Promote Human Health. Nutrients 2020, 12, 2524. [Google Scholar] [CrossRef] [PubMed]
- Faruque, M.O.; Uddin, S.; Hossain, M.M.; Hossain, S.M.Z.; Shafiquzzaman, M.; Razzak, S.A. A comprehensive review on microalgae-driven heavy metals removal from industrial wastewater using living and nonliving microalgae. J. Hazard. Mater. Adv. 2024, 16, 100492. [Google Scholar] [CrossRef]
- Malletzidou, L.; Kyratzopoulou, E.; Kyzaki, N.; Nerantzis, E.; Kazakis, N.A. Towards the Sustainable Removal of Heavy Metals from Wastewater Using Arthrospira platensis: A Laboratory-Scale Approach in the Context of a Green Circular Economy. Appl. Sci. 2025, 15, 791. [Google Scholar] [CrossRef]
- Wang, L.; Liu, J.; Filipiak, M.; Mungunkhuyag, K.; Jedynak, P.; Burczyk, J.; Fu, P.; Malec, P. Fast and efficient cadmium biosorption by Chlorella vulgaris K-01 strain: The role of cell walls in metal sequestration. Algal Res. 2021, 60, 102497. [Google Scholar] [CrossRef]
- Gnonsoro, U.P.; Ake Assi, Y.E.D.; Sangare, N.S.; Kouakou, Y.U.; Trokourey, A. Health Risk Assessment of Heavy Metals (Pb, Cd, Hg) in Hydroalcoholic Gels of Abidjan, Côte d’Ivoire. Biol. Trace Elem. Res. 2022, 200, 2510–2518. [Google Scholar] [CrossRef]
- Bobrowska-Korczak, B.; Stawarska, A.; Szterk, A.; Ofiara, K.; Czerwonka, M.; Giebułtowicz, J. Determination of Pharmaceuticals, Heavy Metals, and Oxysterols in Fish Muscle. Molecules 2021, 26, 1229. [Google Scholar] [CrossRef]
- González Peña, O.I.; López Zavala, M.Á.; Cabral Ruelas, H. Pharmaceuticals Market, Consumption Trends and Disease Incidence Are Not Driving the Pharmaceutical Research on Water and Wastewater. Int. J. Environ. Res. Public Health 2021, 18, 2532. [Google Scholar] [CrossRef]
- Yang, L.; Wang, T.; Zhou, Y.; Shi, B.; Bi, R.; Meng, J. Contamination, source and potential risks of pharmaceuticals and personal products (PPCPs) in Baiyangdian Basin, an intensive human intervention area, China. Sci. Total Environ. 2021, 760, 144080. [Google Scholar] [CrossRef]
- Giebułtowicz, J.; Nałęcz-Jawecki, G. Occurrence of immunosuppressive drugs and their metabolites in the sewage-impacted Vistula and Utrata Rivers and in tap water from the Warsaw region (Poland). Chemosphere 2016, 148, 137–147. [Google Scholar] [CrossRef] [PubMed]
- Parker, G.; Miller, F.A. Tackling Pharmaceutical Pollution Along the Product Lifecycle: Roles and Responsibilities for Producers, Regulators and Prescribers. Pharmacy 2024, 12, 173. [Google Scholar] [CrossRef]
- Adetunde, L.A.; Osemwegie, O.O.; Akinsanola, B.A.; Odeyemi, A.T.; Ninkuu, V. Trend in pharmaceutical effluent discharge and management using microorganisms. Environ. Adv. 2025, 19, 100617. [Google Scholar] [CrossRef]
- Drobniewska, A.; Giebułtowicz, J.; Wawryniuk, M.; Kierczak, P.; Nałęcz-Jawecki, G. Toxicity and bioaccumulation of selected antidepressants in Lemna minor (L.). Ecohydrol. Hydrobiol. 2024, 24, 262–270. [Google Scholar] [CrossRef]
- Thompson, L.A.; Darwish, W.S. Environmental Chemical Contaminants in Food: Review of a Global Problem. J. Toxicol. 2019, 2019, 2345283. [Google Scholar] [CrossRef]
- European Food Safety Authority (EFSA). Safety of aluminium from dietary intake—Scientific Opinion of the Panel on Food Additives, Flavourings, Processing Aids and Food Contact Materials (AFC). EFSA J. 2008, 6, 754. [Google Scholar] [CrossRef]
- EFSA Panel on Contaminants in the Food Chain (CONTAM). Scientific Opinion on Lead in Food. EFSA J. 2010, 8, 1570. [Google Scholar] [CrossRef]
- EFSA Panel on Contaminants in the Food Chain (CONTAM). Statement on tolerable weekly intake for cadmium. EFSA J. 2011, 9, 1975. [Google Scholar] [CrossRef]
- EFSA Panel on Contaminants in the Food Chain (CONTAM). Scientific Opinion on the risks to public health related to the presence of chromium in food and drinking water. EFSA J. 2014, 12, 3595. [Google Scholar] [CrossRef]
- EFSA Panel on Contaminants in the Food Chain (CONTAM); Schrenk, D.; Bignami, M.; Bodin, L.; Chipman, J.K.; Del Mazo, J.; Grasl-Kraupp, B.; Hogstrand, C.; Hoogenboom, L.R.; Leblanc, J.-C.; et al. Update of the risk assessment of nickel in food and drinking water. EFSA J. 2020, 18, e06268. [Google Scholar] [CrossRef] [PubMed]
- EFSA Panel on Dietetic Products, Nutrition and Allergies (NDA). Scientific Opinion on Dietary Reference Values for manganese. EFSA J. 2013, 11, 3419. [Google Scholar] [CrossRef]
- EFSA Panel on Dietetic Products, Nutrition and Allergies (NDA). Scientific Opinion on Dietary Reference Values for zinc. EFSA J. 2014, 12, 3844. [Google Scholar] [CrossRef]
- WHO. Manganese in Drinking-Water: Background Document for Development of WHO Guidelines for Drinking-Water Quality; WHO Press: Geneva, Switzerland, 2011. [Google Scholar]
- Vieira, L.R.; Soares, A.M.V.M.; Freitas, R. Caffeine as a contaminant of concern: A review on concentrations and impacts in marine coastal systems. Chemosphere 2022, 286, 131675. [Google Scholar] [CrossRef]
- Ozaki, N.; Kindaichi, T.; Ohashi, A. High caffeine levels in old sewer system waters reveal domestic wastewater leakage. Environ. Chem. Lett. 2024, 22, 1581–1589. [Google Scholar] [CrossRef]
- Dafouz, R.; Cáceres, N.; Rodríguez-Gil, J.L.; Mastroianni, N.; López de Alda, M.; Barceló, D.; de Miguel, Á.G.; Valcárcel, Y. Does the presence of caffeine in the marine environment represent an environmental risk? A regional and global study. Sci. Total Env. 2018, 615, 632–642. [Google Scholar] [CrossRef]
- Hutárová, L.; Hlebová, M.; Bérešová, S.; Vešelenyiová, D. Effect of caffeine on selected representatives of phototrophic microorganisms. J. Microbiol. Biotechnol. Food Sci. 2023, 13, e10419. [Google Scholar] [CrossRef]
- Kalisz, O.; Studzińska, S.; Bocian, S. A Determination of the Caffeine Content in Dietary Supplements According to Green Chemistry Principles. Foods 2023, 12, 2474. [Google Scholar] [CrossRef] [PubMed]
- Vokřál, I.; Podlipná, R.; Matoušková, P.; Skálová, L. Anthelmintics in the environment: Their occurrence, fate, and toxicity to non-target organisms. Chemosphere 2023, 345, 140446. [Google Scholar] [CrossRef] [PubMed]
- Felis, E.; Kalka, J.; Sochacki, A.; Kowalska, K.; Bajkacz, S.; Harnisz, M.; Korzeniewska, E. Antimicrobial pharmaceuticals in the aquatic environment-occurrence and environmental implications. Eur. J. Pharmacol. 2020, 866, 172813. [Google Scholar] [CrossRef]
- Maghsodian, Z.; Sanati, A.M.; Mashifana, T.; Sillanpää, M.; Feng, S.; Nhat, T.; Ramavandi, B. Occurrence and Distribution of Antibiotics in the Water, Sediment, and Biota of Freshwater and Marine Environments: A Review. Antibiotics 2022, 11, 1461. [Google Scholar] [CrossRef]
- Giebułtowicz, J.; Nałęcz-Jawecki, G.; Harnisz, M.; Kucharski, D.; Korzeniewska, E.; Płaza, G. Environmental Risk and Risk of Resistance Selection Due to Antimicrobials’ Occurrence in Two Polish Wastewater Treatment Plants and Receiving Surface Water. Molecules 2020, 25, 1470. [Google Scholar] [CrossRef] [PubMed]
- Mejías, C.; Fonseca, T.G.; García-Criado, N.; Martín, J.; Santos, J.L.; Aparicio, I.; Alonso, E. Matrix Solid-Phase Dispersion Procedure for Determination of Antibiotics and Metabolites in Mussels: Application in Exposure Bioassays. Molecules 2024, 29, 5478. [Google Scholar] [CrossRef]
- Löffler, P.; Escher, B.I.; Baduel, C.; Virta, M.P.; Lai, F.Y. Antimicrobial Transformation Products in the Aquatic Environment: Global Occurrence, Ecotoxicological Risks, and Potential of Antibiotic Resistance. Environ. Sci. Technol. 2023, 57, 9474–9494. [Google Scholar] [CrossRef] [PubMed]
- Kingsbury, J.W.; Hartman, K.J. The Potential Impacts of Statins and Beta-Blockers on West Virginia Ichthyofauna. Water 2023, 15, 3536. [Google Scholar] [CrossRef]
- Rebelo, P.; Seguro, I.; Surra, E.; Paíga, P.; Pacheco, J.G.; Delerue-Matos, C. Analysis of atorvastatin in environmental waters: Validation of an electrochemical molecularly imprinted polymer sensor with application of life cycle assessment. Sci. Total Env. 2024, 921, 171169. [Google Scholar] [CrossRef]
- Hejna, M.; Kapuścińska, D.; Aksmann, A. Pharmaceuticals in the Aquatic Environment: A Review on Eco-Toxicology and the Remediation Potential of Algae. Int. J. Environ. Res. Public Health 2022, 19, 7717. [Google Scholar] [CrossRef]
- Santos, M.E.S.; Horký, P.; Grabicová, K.; Hubená, P.; Slavík, O.; Grabic, R.; Douda, K.; Randák, T. Traces of tramadol in water impact behaviour in a native European fish. Ecotoxicol. Environ. Saf. 2021, 212, 111999. [Google Scholar] [CrossRef] [PubMed]
- Gullberg, E.; Cao, S.; Berg, O.G.; Ilbäck, C.; Sandegren, L.; Hughes, D.; Andersson, D.I. Selection of resistant bacteria at very low antibiotic concentrations. PLoS Pathog. 2011, 7, e1002158. [Google Scholar] [CrossRef]
- Scholar, E. Sulfathiazole. In xPharm: The Comprehensive Pharmacology Reference; Enna, S.J., Bylund, D.B., Eds.; Elsevier: Amsterdam, The Netherlands, 2009; pp. 1–3. [Google Scholar] [CrossRef]
- Nzoughet Kouassi, J.; Bouzidi, C.; Nicolai, B.; Ben Jamaa, F.; Dugay, A.; Langrand, J.; Vodovar, D.; Houzé, P.; Labat, L.; Mégarbane, B.; et al. Cross-Analytical Strategies to Tackle “Medicines in Disguise” Presented as Food Supplements, a New Threat for Human Health. Molecules 2025, 30, 1372. [Google Scholar] [CrossRef]
- Wu, R.; Sin, Y.Y.; Cai, L.; Wang, Y.; Hu, M.; Liu, X.; Xu, W.; Kwan, K.Y.; Gonçalves, D.; Chan, B.K.K.; et al. Pharmaceutical Residues in Edible Oysters along the Coasts of the East and South China Seas and Associated Health Risks to Humans and Wildlife. Environ. Sci. Technol. 2024, 58, 5512–5523. [Google Scholar] [CrossRef]
- Punginelli, D.; Maccotta, A.; Savoca, D. Biological and Environmental Impact of Pharmaceuticals on Marine Fishes: A Review. J. Mar. Sci. Eng. 2024, 12, 1133. [Google Scholar] [CrossRef]
- Sarma, U.; Hoque, M.E.; Thekkangil, A.; Venkatarayappa, N.; Rajagopal, S. Microalgae in removing heavy metals from wastewater—An advanced green technology for urban wastewater treatment. J. Hazard. Mater. Adv. 2024, 15, 100444. [Google Scholar] [CrossRef]
- Ciurli, A.; Di Baccio, D.; Scartazza, A.; Grifoni, M.; Pezzarossa, B.; Chiellini, C.; Mariotti, L.; Pardossi, A. Influence of zinc and manganese enrichments on growth, biosorption and photosynthetic efficiency of Chlorella sp. Environ. Sci. Pollut. Res. Int. 2021, 28, 8539–8555. [Google Scholar] [CrossRef] [PubMed]
- Charkiewicz, A.E.; Omeljaniuk, W.J.; Nowak, K.; Garley, M.; Nikliński, J. Cadmium Toxicity and Health Effects-A Brief Summary. Molecules 2023, 28, 6620. [Google Scholar] [CrossRef] [PubMed]
- Schaefer, H.R.; Flannery, B.M.; Crosby, L.; Jones-Dominic, O.E.; Punzalan, C.; Middleton, K. A systematic review of adverse health effects associated with oral cadmium exposure. Regul. Toxicol. Pharmacol. 2022, 134, 105243. [Google Scholar] [CrossRef]
- Almomani, F.; Bhosale, R.R. Bio-sorption of toxic metals from industrial wastewater by algae strains Spirulina platensis and Chlorella vulgaris: Application of isotherm, kinetic models and process optimization. Sci. Total Environ. 2021, 755, 142654. [Google Scholar] [CrossRef]
- Bellido-Pedraza, C.M.; Torres, M.J.; Llamas, A. The Microalgae Chlamydomonas for Bioremediation and Bioproduct Production. Cells 2024, 13, 1137. [Google Scholar] [CrossRef]
- Soleimani, H.; Dehghani, S.; Abolli, S.; Alamdari, H.A.; Gheisvandi, O.; Atlasi, R.; Yazdi, N.B.; Tabatabaei-Malazy, O.; Soleimani, Z.; Handy, R.D. Environmental aluminum exposure and Alzheimer’s disease risk: Evidence from a systematic review and meta-analysis. Ecotoxicol. Environ. Saf. 2025, 302, 118759. [Google Scholar] [CrossRef]
- Stahl, T.; Taschan, H.; Brunn, H. Aluminium content of selected foods and food products. Environ. Sci. Eur. 2011, 23, 37. [Google Scholar] [CrossRef]
- Gupta, R.K.; Pipliya, S.; Karunanithi, S.; Eswaran U, G.M.; Kumar, S.; Mandliya, S.; Srivastav, P.P.; Suthar, T.; Shaikh, A.M.; Harsányi, E.; et al. Migration of Chemical Compounds from Packaging Materials into Packaged Foods: Interaction, Mechanism, Assessment, and Regulations. Foods 2024, 13, 3125. [Google Scholar] [CrossRef]
- Wu, X.; Zhao, X.; Hu, J.; Li, S.; Guo, X.; Wang, Q.; Liu, Y.; Gong, Z.; Wu, Y.; Fang, M.; et al. Occurrence and health risk assessment of toxic metals and rare earth elements in microalgae: Insight into potential risk factors in new sustainable food resources. Food Chem. X 2024, 23, 101697. [Google Scholar] [CrossRef]
- Janda-Milczarek, K.; Szymczykowska, K.; Jakubczyk, K.; Kupnicka, P.; Skonieczna-Żydecka, K.; Pilarczyk, B.; Tomza-Marciniak, A.; Ligenza, A.; Stachowska, E.; Dalewski, B. Spirulina Supplements as a Source of Mineral Nutrients in the Daily Diet. Appl. Sci. 2023, 13, 1011. [Google Scholar] [CrossRef]
- Aihemaiti, A.; Gao, Y.; Meng, Y.; Chen, X.; Liu, J.; Xiang, H.; Xu, Y.; Jiang, J. Review of plant-vanadium physiological interactions, bioaccumulation, and bioremediation of vanadium-contaminated sites. Sci. Total Environ. 2020, 712, 135637. [Google Scholar] [CrossRef] [PubMed]
- Tambat, V.S.; Patel, A.K.; Chen, C.-W.; Raj, T.; Chang, J.-S.; Singhania, R.R.; Dong, C.-D. A sustainable vanadium bioremediation strategy from aqueous media by two potential green microalgae. Environ. Pollut. 2023, 323, 121247. [Google Scholar] [CrossRef] [PubMed]
- Joint FAO/WHO Expert Committee on Food Additives. Evaluation of Certain Food Additives and Contaminants: Seventy-Fourth Report of the Joint FAO/WHO Expert Committee on Food Additives; World Health Organization: Geneva, Switzerland, 2011. [Google Scholar]
- Joint FAO/WHO Expert Committee on Food Additives. Safety Evaluation of Certain Food Additives and Contaminants: Prepared by the Sixty-First Meeting of the Joint FAO/WHO Expert Committee on Food Additives (JECFA); World Health Organization; Food and Agriculture Organization of the United Nations: Geneva, Switzerland, 2004.
- U.S. Environmental Protection Agency. Health Effects Support Document for Manganese; U.S. Environmental Protection Agency, Office of Water: Washington, DC, USA, 2014.







| No. | EWI (mg/week) | EWI (µg/week) | TWI (%) | |||||||||||
|---|---|---|---|---|---|---|---|---|---|---|---|---|---|---|
| Al | Mn | Zn | Cd | Cr | Ni | Pb | Al | Mn | Zn | Cd | Cr | Ni | Pb | |
| 1 | 0.020 | 0.029 | 0.015 | 0.001 | 0.25 | 0.001 | 0.100 | 1.00 | 0.04 | 0.003 | 0.0002 | 0.0155 | 0.00004 | 0.006 |
| 2 | 0.501 | 0.070 | 0.021 | 0.180 | 3.38 | 0.069 | 1.965 | 25.04 | 0.10 | 0.004 | 0.0367 | 0.2069 | 0.00282 | 0.112 |
| 3 | 0.020 | 0.006 | 0.003 | 0.001 | 0.28 | 0.001 | 0.100 | 1.00 | 0.01 | 0.001 | 0.0002 | 0.0172 | 0.00004 | 0.006 |
| 4 | 0.015 | 0.024 | 0.003 | 0.012 | 0.25 | 0.005 | 0.075 | 0.75 | 0.03 | 0.001 | 0.0025 | 0.0151 | 0.00020 | 0.004 |
| 5 | 0.075 | 0.057 | 0.016 | 0.005 | 0.60 | 0.004 | 0.375 | 3.73 | 0.08 | 0.003 | 0.0009 | 0.0368 | 0.00016 | 0.021 |
| 6 | 0.015 | 0.020 | 0.007 | 0.014 | 0.26 | 0.007 | 0.075 | 0.75 | 0.03 | 0.001 | 0.0029 | 0.0159 | 0.00028 | 0.004 |
| 7 | 0.030 | 0.038 | 0.009 | 0.010 | 0.23 | 0.002 | 0.150 | 1.49 | 0.06 | 0.002 | 0.0021 | 0.0143 | 0.00006 | 0.009 |
| 8 | 0.020 | 0.024 | 0.006 | 0.001 | 0.54 | 0.023 | 0.100 | 1.00 | 0.04 | 0.001 | 0.0002 | 0.0334 | 0.00094 | 0.006 |
| 9 | 0.103 | 0.026 | 0.010 | 0.001 | 0.24 | 0.001 | 0.100 | 5.13 | 0.04 | 0.002 | 0.0002 | 0.0150 | 0.00004 | 0.006 |
| 10 | 0.023 | 0.032 | 0.012 | 0.001 | 0.73 | 0.017 | 0.115 | 1.15 | 0.05 | 0.002 | 0.0003 | 0.0448 | 0.00069 | 0.007 |
| 11 | 0.142 | 0.042 | 0.007 | 0.002 | 0.03 | 0.001 | 0.125 | 7.12 | 0.06 | 0.001 | 0.0003 | 0.0017 | 0.00005 | 0.007 |
| 12 | 0.020 | 0.024 | 0.005 | 0.001 | 0.02 | 0.001 | 0.100 | 1.00 | 0.03 | 0.001 | 0.0002 | 0.0013 | 0.00004 | 0.006 |
| 13 | 0.119 | 0.021 | 0.005 | 0.001 | 0.02 | 0.001 | 0.100 | 5.93 | 0.03 | 0.001 | 0.0002 | 0.0013 | 0.00004 | 0.006 |
| 14 | 0.020 | 0.019 | 0.009 | 0.001 | 0.02 | 0.006 | 0.100 | 1.00 | 0.03 | 0.002 | 0.0002 | 0.0013 | 0.00023 | 0.006 |
| 15 | 0.050 | 0.052 | 0.016 | 0.003 | 0.05 | 0.003 | 0.250 | 2.49 | 0.08 | 0.003 | 0.0006 | 0.0033 | 0.00010 | 0.014 |
| 16 | 0.578 | 0.077 | 0.030 | 0.120 | 0.08 | 0.004 | 0.375 | 28.92 | 0.11 | 0.006 | 0.0245 | 0.0050 | 0.00016 | 0.021 |
| 17 | 0.015 | 0.018 | 0.006 | 0.001 | 0.02 | 0.001 | 0.075 | 0.75 | 0.03 | 0.001 | 0.0002 | 0.0010 | 0.00003 | 0.004 |
| 18 | 0.059 | 0.005 | 0.002 | 0.015 | 0.01 | 0.004 | 0.025 | 2.94 | 0.01 | n.d. | 0.0031 | 0.0003 | 0.00015 | 0.001 |
| 19 | 0.020 | 0.021 | 0.010 | 0.001 | 0.02 | 0.001 | 0.100 | 1.00 | 0.03 | 0.002 | 0.0002 | 0.0013 | 0.00004 | 0.006 |
| 20 | 0.008 | 0.001 | 0.006 | n.d. | 0.01 | n.d. | 0.039 | 0.39 | n.d. | 0.001 | 0.0001 | 0.0005 | 0.00002 | 0.002 |
| 21 | 0.015 | 0.015 | 0.005 | 0.001 | 0.02 | 0.001 | 0.075 | 0.75 | 0.02 | 0.001 | 0.0002 | 0.0010 | 0.00003 | 0.004 |
| 22 | 0.075 | 0.134 | 0.022 | 0.005 | 0.08 | 0.004 | 0.375 | 3.73 | 0.19 | 0.005 | 0.0009 | 0.0050 | 0.00016 | 0.021 |
| 23 | 0.343 | 0.036 | 0.013 | 0.002 | 0.04 | 0.002 | 0.188 | 17.13 | 0.05 | 0.003 | 0.0005 | 0.0025 | 0.00008 | 0.011 |
| 24 | 0.085 | 0.035 | 0.005 | 0.0390 | 0.87 | 0.001 | 0.075 | 4.27 | 0.05 | 0.001 | 0.0080 | 0.0532 | 0.00003 | 0.004 |
| 25 | 0.075 | 0.017 | 0.009 | 0.0045 | 0.72 | 0.004 | 0.375 | 3.73 | 0.02 | 0.002 | 0.0009 | 0.0441 | 0.00016 | 0.021 |
| 26 | 0.049 | 0.004 | 0.001 | 0.0003 | 0.36 | n.d. | 0.025 | 2.47 | 0.01 | n.d. | 0.0001 | 0.0221 | 0.00001 | 0.001 |
| 27 | 0.005 | 0.003 | 0.001 | 0.0003 | 0.25 | 0.009 | 0.025 | 0.25 | n.d. | n.d. | 0.0001 | 0.0151 | 0.00036 | 0.001 |
| 28 | 0.050 | 0.016 | 0.031 | 0.0030 | 0.05 | 0.117 | 0.279 | 2.49 | 0.02 | 0.006 | 0.0006 | 0.0033 | 0.00477 | 0.016 |
| 29 | 0.123 | 0.019 | 0.006 | 0.0240 | 1.35 | 0.044 | 0.405 | 6.14 | 0.03 | 0.001 | 0.0049 | 0.0826 | 0.00178 | 0.023 |
| 30 | 0.050 | 0.007 | 0.006 | 0.0150 | 0.34 | 0.026 | 0.333 | 2.51 | 0.01 | 0.001 | 0.0031 | 0.0207 | 0.00107 | 0.019 |
| 31 | 0.104 | 0.007 | 0.004 | 0.0009 | 0.66 | 0.001 | 0.075 | 5.22 | 0.01 | 0.001 | 0.0002 | 0.0406 | 0.00003 | 0.004 |
| 32 | 0.030 | 0.074 | 0.015 | 0.1440 | 0.91 | 0.028 | 0.150 | 1.49 | 0.11 | 0.003 | 0.0294 | 0.0555 | 0.00113 | 0.009 |
| 33 | 0.010 | 0.006 | 0.003 | 0.0006 | 0.01 | 0.001 | 0.050 | 0.50 | 0.01 | 0.001 | 0.0001 | 0.0007 | 0.00002 | 0.003 |
| 34 | 0.010 | 0.007 | 0.002 | 0.0220 | 0.20 | 0.003 | 0.050 | 0.50 | 0.01 | n.d. | 0.0045 | 0.0123 | 0.00013 | 0.003 |
| 35 | n.d. | n.d. | n.d. | n.d. | 0.81 | 0.001 | 0.969 | 8.41 | 0.03 | 0.001 | 0.0061 | 0.0498 | 0.00003 | 0.055 |
| 36 | 0.012 | 0.006 | 0.003 | 0.0008 | 0.67 | 0.006 | 0.340 | 0.62 | 0.01 | 0.001 | 0.0002 | 0.0409 | 0.00023 | 0.019 |
| 37 | 0.025 | 0.012 | 0.007 | 0.1350 | 0.03 | 0.029 | 0.125 | 1.24 | 0.02 | 0.001 | 0.0276 | 0.0017 | 0.00118 | 0.007 |
| 38 | 0.133 | 0.013 | 0.009 | 0.0012 | 0.02 | 0.001 | 0.100 | 6.63 | 0.02 | 0.002 | 0.0002 | 0.0013 | 0.00004 | 0.006 |
| 39 | 1.122 | 0.040 | 0.020 | 0.0030 | 0.05 | 0.037 | 0.250 | 56.10 | 0.06 | 0.004 | 0.0006 | 0.0033 | 0.00150 | 0.014 |
| 40 | 0.369 | 0.018 | 0.010 | 0.0550 | 0.03 | 0.001 | 0.125 | 18.44 | 0.03 | 0.002 | 0.0112 | 0.0017 | 0.00005 | 0.007 |
| 41 | 0.075 | 0.041 | 0.018 | 0.1800 | 0.08 | 0.004 | 0.375 | 3.73 | 0.06 | 0.004 | 0.0367 | 0.0050 | 0.00016 | 0.021 |
| 42 | 0.158 | n.d. | 0.005 | 0.0018 | 0.03 | 0.009 | 0.150 | 7.90 | n.d. | 0.001 | 0.0004 | 0.0020 | 0.00035 | 0.009 |
| 43 | 0.055 | n.d. | 0.002 | 0.0085 | 0.01 | n.d. | 0.027 | 2.74 | n.d. | n.d. | 0.0017 | 0.0004 | 0.00001 | 0.002 |
| 44 | 0.020 | n.d. | 0.004 | 0.0012 | 0.02 | 0.001 | 0.100 | 1.00 | n.d. | 0.001 | 0.0002 | 0.0013 | 0.00004 | 0.006 |
| 45 | 0.015 | n.d. | 0.003 | 0.0009 | 0.02 | 0.001 | 0.075 | 0.75 | n.d. | 0.001 | 0.0002 | 0.0010 | 0.00003 | 0.004 |
| 46 | 0.184 | n.d. | 0.006 | 0.0270 | 0.02 | 0.011 | 0.075 | 9.19 | n.d. | 0.001 | 0.0055 | 0.0010 | 0.00045 | 0.004 |
| 47 | 0.120 | n.d. | 0.008 | 0.0009 | 0.02 | 0.001 | 0.075 | 6.00 | n.d. | 0.002 | 0.0002 | 0.0010 | 0.00003 | 0.004 |
| 48 | 0.075 | n.d. | 0.015 | 0.3600 | 0.08 | 0.004 | 0.375 | 3.73 | n.d. | 0.003 | 0.0735 | 0.0050 | 0.00016 | 0.021 |
| 49 | 0.451 | n.d. | 0.050 | 0.0045 | 0.08 | 0.004 | 0.375 | 22.57 | n.d. | 0.010 | 0.0009 | 0.0050 | 0.00016 | 0.021 |
| 50 | 0.037 | n.d. | 0.017 | 0.0023 | 0.04 | 0.002 | 0.188 | 1.87 | n.d. | 0.003 | 0.0005 | 0.0025 | 0.00008 | 0.011 |
| 51 | 0.005 | 0.002 | 0.001 | 0.0003 | 0.39 | 0.003 | 0.025 | 0.25 | n.d. | n.d. | 0.0001 | 0.0236 | 0.00013 | 0.001 |
| 52 | 0.400 | 0.139 | 0.028 | 0.0030 | 0.05 | 0.060 | 0.250 | 20.01 | 0.20 | 0.006 | 0.0006 | 0.0033 | 0.00244 | 0.014 |
| Compound | cmax [ng/g] | cmean [ng/g] | Median | Range |
|---|---|---|---|---|
| Atenolol | 2.59 | 0.07 | 0.02 | 2.57 |
| Atorvastatin | 7.67 | 1.63 | 1.37 | 6.30 |
| Atropine | 0.97 | 0.07 | 0.05 | 0.92 |
| Benzocaine | 38.27 | 3.18 | 0.32 | 37.95 |
| Caffeine | 27.93 | 1.80 | 1.34 | 27.91 |
| Carbamazepine | 1.33 | 0.11 | 0.02 | 1.31 |
| Clindamycin | 0.20 | 0.04 | 0.04 | 0.16 |
| Enalapril | 0.39 | 0.02 | 0.01 | 0.38 |
| Erythromycin | 0.47 | 0.07 | 0.04 | 0.43 |
| Fleroxacin | 1.38 | 0.18 | 0.04 | 1.34 |
| Guaifenesin | 1.24 | 0.06 | 0.01 | 1.23 |
| Imipramine | 0.39 | 0.06 | 0.05 | 0.34 |
| Lincomycin | 0.38 | 0.01 | 0.01 | 0.38 |
| Mebendazole | 1.01 | 0.10 | 0.02 | 0.99 |
| Melatonin | 0.24 | 0.02 | 0.02 | 0.22 |
| Metronidazole | 0.90 | 0.19 | 0.01 | 0.90 |
| Mirtazapine | 0.53 | 0.04 | 0.03 | 0.50 |
| Paroxetine | 8.36 | 0.47 | 0.31 | 8.05 |
| Promazine | 0.71 | 0.09 | 0.07 | 0.63 |
| Sildenafil | 6.90 | 1.18 | 0.20 | 6.70 |
| Sotalol | 0.66 | 0.03 | 0.02 | 0.64 |
| Sulfamethoxazole | 1.56 | 0.36 | 0.06 | 1.50 |
| Sulfathiazole | 48.83 | 1.12 | 0.07 | 48.76 |
| Thiabendazole | 0.82 | 0.36 | 0.52 | 0.81 |
| Tiapride | 0.31 | 0.02 | 0.01 | 0.30 |
| Tolperison | 0.43 | 0.02 | 0.01 | 0.41 |
| Trimethoprim | 0.42 | 0.08 | 0.01 | 0.40 |
| Tramadol | 0.04 | 0.01 | 0.01 | 0.04 |
| Zolpidem | 0.21 | 0.02 | 0.02 | 0.19 |
Disclaimer/Publisher’s Note: The statements, opinions and data contained in all publications are solely those of the individual author(s) and contributor(s) and not of MDPI and/or the editor(s). MDPI and/or the editor(s) disclaim responsibility for any injury to people or property resulting from any ideas, methods, instructions or products referred to in the content. |
© 2025 by the authors. Licensee MDPI, Basel, Switzerland. This article is an open access article distributed under the terms and conditions of the Creative Commons Attribution (CC BY) license (https://creativecommons.org/licenses/by/4.0/).
Share and Cite
Sochacka, M.; Kózka, B.; Kurek, E.; Giebułtowicz, J. Spirulina and Chlorella Dietary Supplements—Are They a Source Solely of Valuable Nutrients? Int. J. Mol. Sci. 2025, 26, 10468. https://doi.org/10.3390/ijms262110468
Sochacka M, Kózka B, Kurek E, Giebułtowicz J. Spirulina and Chlorella Dietary Supplements—Are They a Source Solely of Valuable Nutrients? International Journal of Molecular Sciences. 2025; 26(21):10468. https://doi.org/10.3390/ijms262110468
Chicago/Turabian StyleSochacka, Małgorzata, Bartosz Kózka, Eliza Kurek, and Joanna Giebułtowicz. 2025. "Spirulina and Chlorella Dietary Supplements—Are They a Source Solely of Valuable Nutrients?" International Journal of Molecular Sciences 26, no. 21: 10468. https://doi.org/10.3390/ijms262110468
APA StyleSochacka, M., Kózka, B., Kurek, E., & Giebułtowicz, J. (2025). Spirulina and Chlorella Dietary Supplements—Are They a Source Solely of Valuable Nutrients? International Journal of Molecular Sciences, 26(21), 10468. https://doi.org/10.3390/ijms262110468

