Trk Signaling Inhibition Reduces cSCC Growth and Invasion in In Vitro and Zebrafish Models and Enhances Photodynamic Therapy Outcome
Abstract
1. Introduction
2. Results
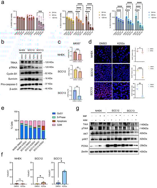
2.1. TrkA Inhibition Reduces the Cell Growth and Viability of cSCC Cells
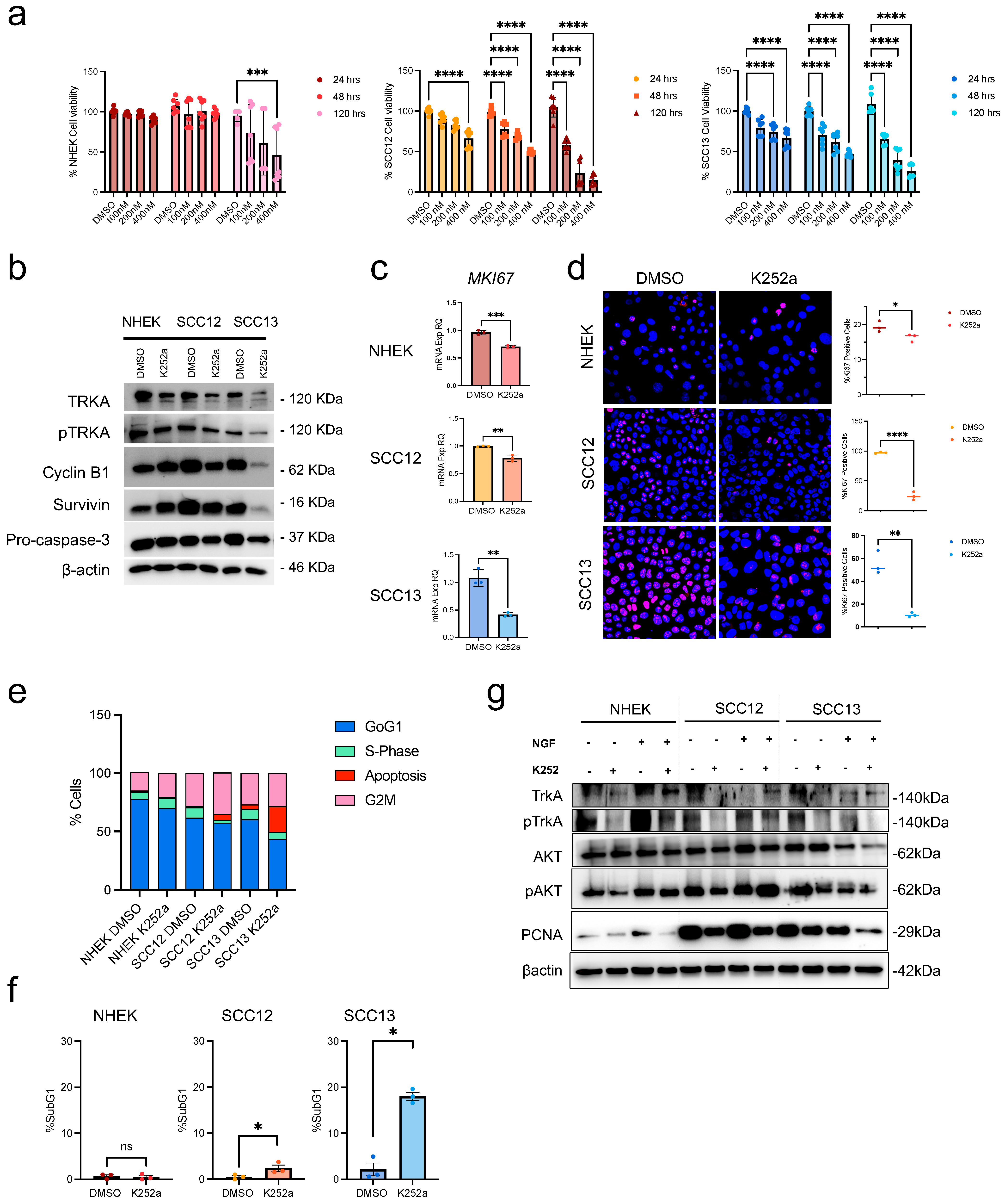
2.2. TrkA Inhibition Impairs 3D Spheroid Growth
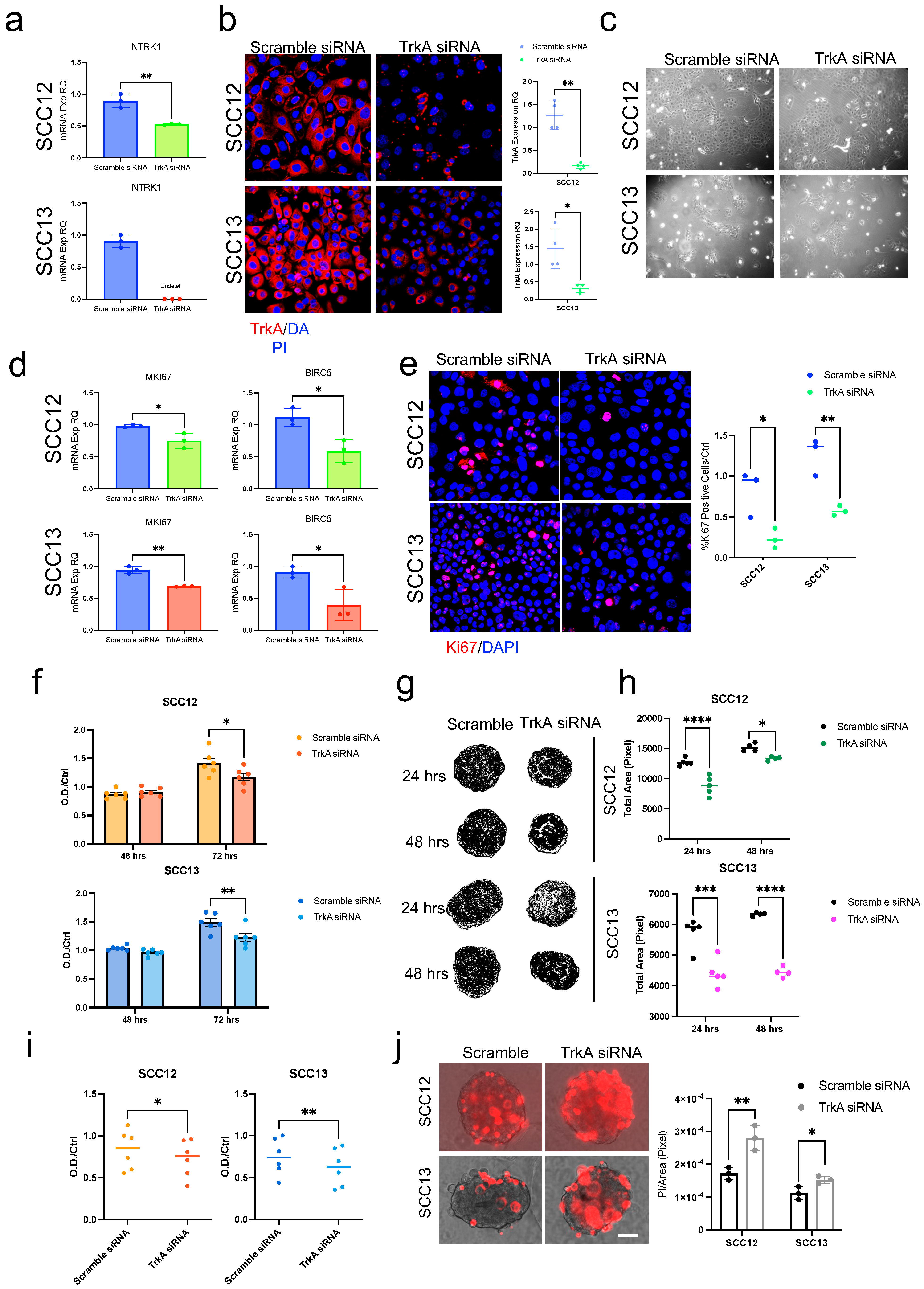
2.3. Silencing of TrkA Mirrors Pharmacological Inhibition in cSCC
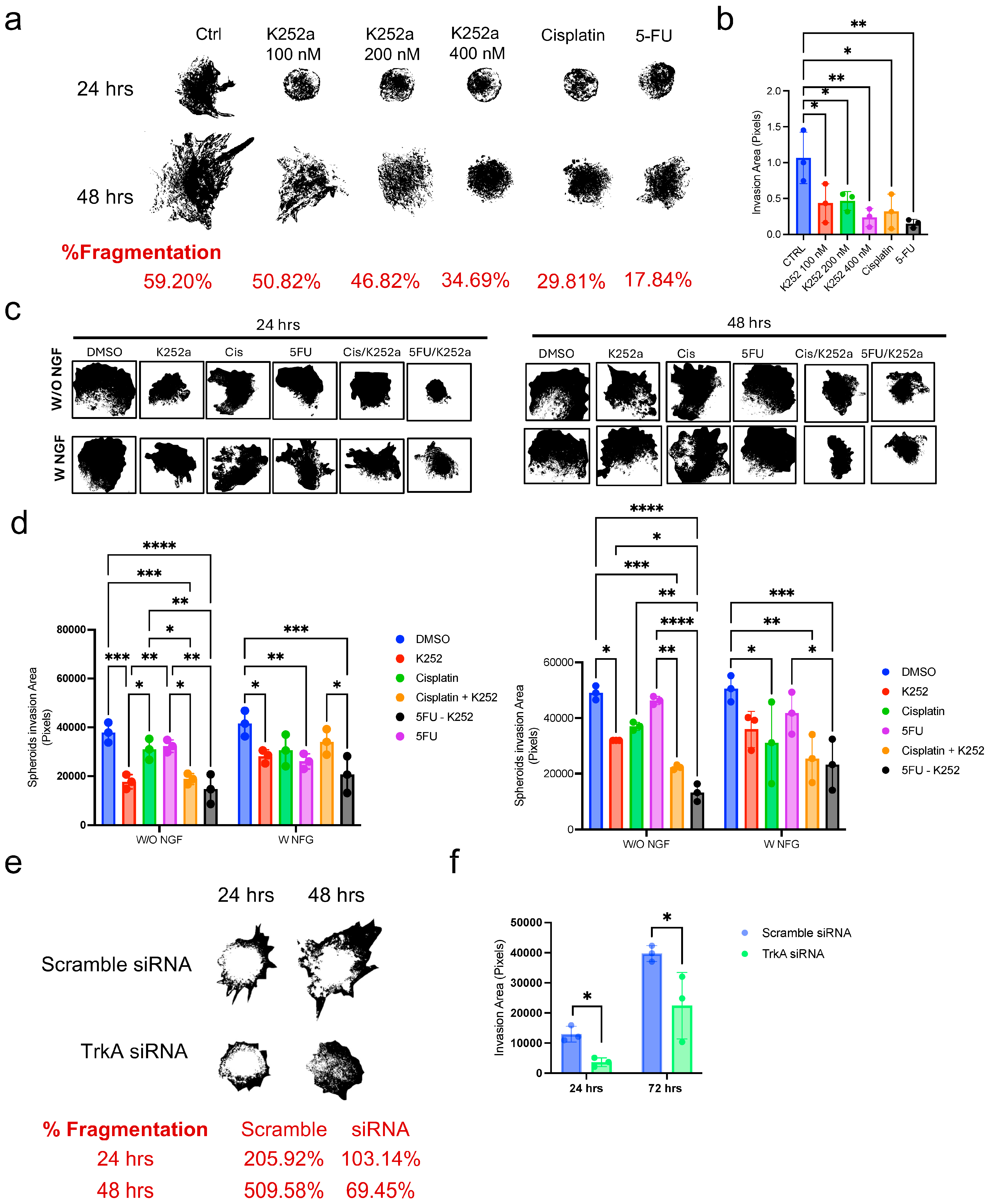
2.4. TrkA Inhibition or Silencing Reduces Metastatic Capacity In Vitro
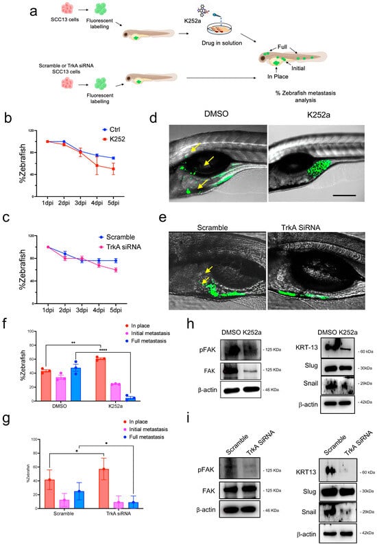
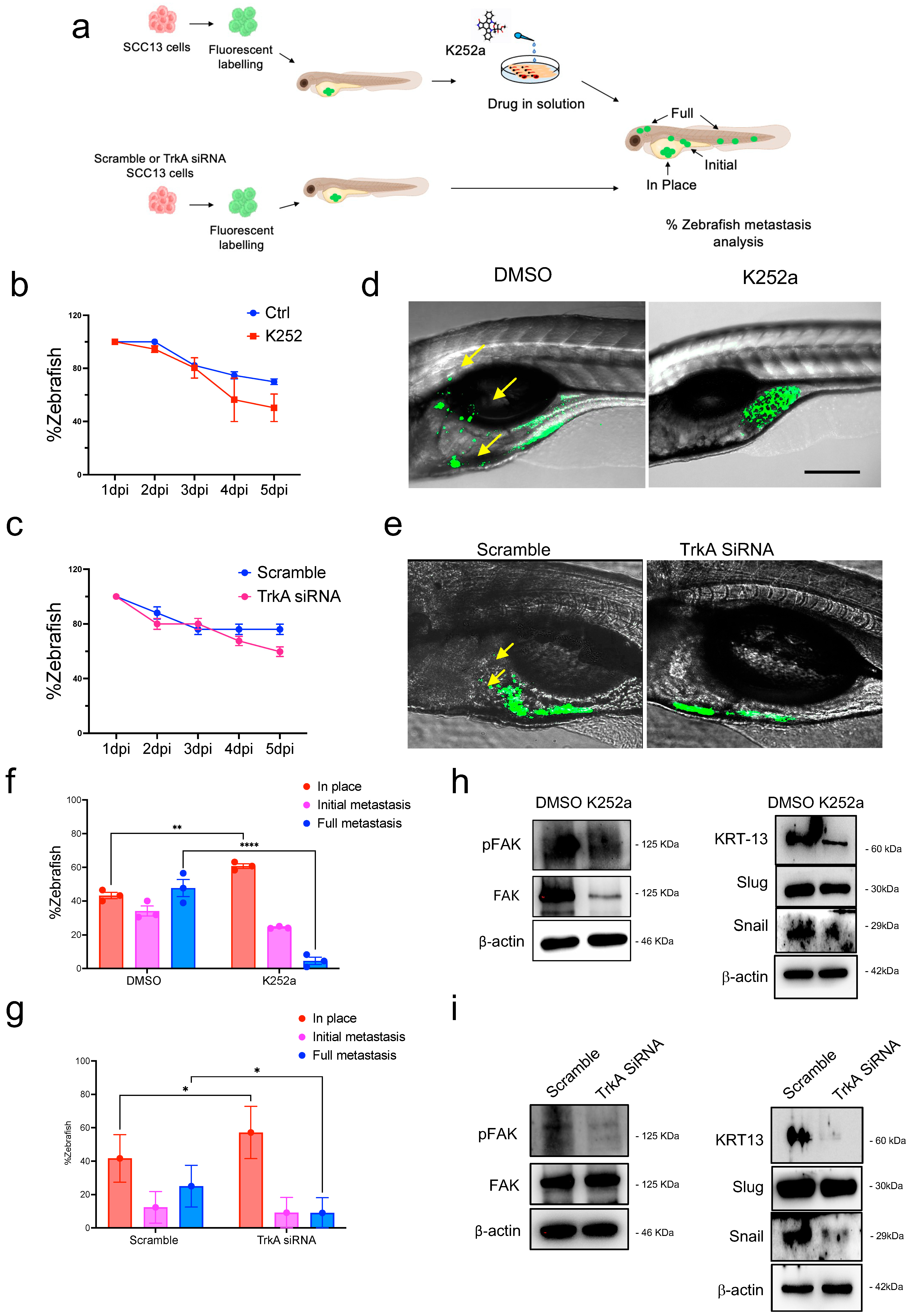
2.5. TrkA Inhibition Reduces Metastatic Capacity In Vivo
2.6. TrkA Inhibition Sensitizes cSCC Spheroids to PDT
3. Discussion
4. Materials and Methods
4.1. Human Keratinocyte Culture
4.2. cSCC Cell Line and Spheroids Culture
4.3. K252a Treatment and TrkA Silencing
4.4. Immunofluorescence Staining
4.5. Photodynamic Therapy
4.6. RT-PCR Western Blotting
4.7. Western Blotting
4.8. MTT Assay
4.9. Propidium Iodide Assay
4.10. Spheroids Invasion Assay
4.11. Zebrafish Xenotransplantation
4.12. Statistical Analysis
Supplementary Materials
Author Contributions
Funding
Institutional Review Board Statement
Informed Consent Statement
Data Availability Statement
Conflicts of Interest
References
- Marcellusi, A.; Bini, C.; Peris, K.; Ascierto, P.A.; Mennini, F.S. Cost of illness del carcinoma cutaneo a cellule squamose (CSCC). Glob. Reg. Health Technol. Assess. 2020, 7, 148–153. [Google Scholar] [PubMed]
- Karia, P.S.; Han, J.; Schmults, C.D. Cutaneous squamous cell carcinoma: Estimated incidence of disease, nodal metastasis, and deaths from disease in the United States, 2012. J. Am. Acad. Dermatol. 2013, 68, 957–966. [Google Scholar] [CrossRef]
- Brorsen, L.F.; McKenzie, J.S.; Tullin, M.F.; Bendtsen, K.M.S.; Pinto, F.E.; Jensen, H.E.; Haedersdal, M.; Takats, Z.; Janfelt, C.; Lerche, C.M. Cutaneous squamous cell carcinoma characterized by MALDI mass spectrometry imaging in combination with machine learning. Sci. Rep. 2024, 14, 11091. [Google Scholar] [CrossRef] [PubMed]
- Que, S.K.T.; Zwald, F.O.; Schmults, C.D. Cutaneous squamous cell carcinoma. J. Am. Acad. Dermatol. 2018, 78, 249–261. [Google Scholar] [CrossRef]
- Czarnecki, D. Non-melanoma skin cancer mortality rising in susceptible Australians. J. Eur. Acad. Dermatol. Venereol. 2017, 31, e286–e287. [Google Scholar] [CrossRef]
- Guo, A.; Liu, X.; Li, H.; Cheng, W.; Song, Y. The Global, Regional, National Burden of Cutaneous Squamous Cell Carcinoma (1990–2019) and Predictions to 2035. Eur. J. Cancer Care 2023, 2023, 5484597. [Google Scholar] [CrossRef]
- Huang, S.; Jiang, J.; Wong, H.S.; Zhu, P.; Ji, X.; Wang, D. Global burden and prediction study of cutaneous squamous cell carcinoma from 1990 to 2030: A systematic analysis and comparison with China. J. Glob. Health 2024, 14, 04093. [Google Scholar] [CrossRef]
- Winge, M.C.G.; Kellman, L.N.; Guo, K.; Tang, J.Y.; Swetter, S.M.; Aasi, S.Z.; Sarin, K.Y.; Chang, A.L.; Khavari, P.A. Advances in cutaneous squamous cell carcinoma. Nat. Rev. Cancer 2023, 23, 430–449. [Google Scholar] [CrossRef]
- Genders, R.E.; Weijns, M.E.; Dekkers, O.M.; Plasmeijer, E.I. Metastasis of cutaneous squamous cell carcinoma in organ transplant recipients and the immunocompetent population: Is there a difference? A systematic review and meta-analysis. J. Eur. Acad. Dermatol. Venereol. 2019, 33, 828–841. [Google Scholar] [CrossRef]
- Lukowiak, T.M.; Aizman, L.; Perz, A.; Miller, C.J.; Sobanko, J.F.; Shin, T.M.; Giordano, C.N.; Higgins, H.W.; Etzkorn, J.R. Association of Age, Sex, Race, and Geographic Region With Variation of the Ratio of Basal Cell to Cutaneous Squamous Cell Carcinomas in the United States. JAMA Dermatol. 2020, 156, 1192–1198. [Google Scholar] [CrossRef] [PubMed]
- Stratigos, A.J.; Garbe, C.; Dessinioti, C.; Lebbe, C.; van Akkooi, A.; Bataille, V.; Bastholt, L.; Dreno, B.; Dummer, R.; Fargnoli, M.C.; et al. European consensus-based interdisciplinary guideline for invasive cutaneous squamous cell carcinoma. Part 1: Diagnostics and prevention—Update 2023. Eur. J. Cancer 2023, 193, 113251. [Google Scholar] [CrossRef]
- Lupu, M.; Caruntu, A.; Caruntu, C.; Papagheorghe, L.M.L.; Ilie, M.A.; Voiculescu, V.; Boda, D.; Constantin, C.; Tanase, C.; Sifaki, M.; et al. Neuroendocrine factors: The missing link in non-melanoma skin cancer (Review). Oncol. Rep. 2017, 38, 1327–1340. [Google Scholar] [CrossRef]
- Quadri, M.; Palazzo, E. The Role of the Neurotrophin Network in Skin Squamous Cell Cancer and the Novel Use of the Zebrafish System. JID Innov. Ski. Sci. Mol. Popul. Health 2024, 4, 100295. [Google Scholar] [CrossRef]
- Marconi, A.; Terracina, M.; Fila, C.; Franchi, J.; Bonté, F.; Romagnoli, G.; Maurelli, R.; Failla, C.M.; Dumas, M.; Pincelli, C. Expression and function of neurotrophins and their receptors in cultured human keratinocytes. J. Investig. Dermatol. 2003, 121, 1515–1521. [Google Scholar] [CrossRef] [PubMed]
- Amatu, A.; Sartore-Bianchi, A.; Bencardino, K.; Pizzutilo, E.G.; Tosi, F.; Siena, S. Tropomyosin receptor kinase (TRK) biology and the role of NTRK gene fusions in cancer. Ann. Oncol. 2019, 30 (Suppl. S8), viii5–viii15. [Google Scholar] [CrossRef]
- Tomuleasa, C.; Tigu, A.B.; Munteanu, R.; Moldovan, C.S.; Kegyes, D.; Onaciu, A.; Gulei, D.; Ghiaur, G.; Einsele, H.; Croce, C.M. Therapeutic advances of targeting receptor tyrosine kinases in cancer. Signal Transduct. Target Ther. 2024, 9, 201. [Google Scholar] [CrossRef] [PubMed]
- Solomon, J.P.; Linkov, I.; Rosado, A.; Mullaney, K.; Rosen, E.Y.; Frosina, D.; Jungbluth, A.A.; Zehir, A.; Benayed, R.; Drilon, A.; et al. NTRK fusion detection across multiple assays and 33,997 cases: Diagnostic implications and pitfalls. Mod. Pathol. 2020, 33, 38–46. [Google Scholar] [CrossRef]
- Gatalica, Z.; Xiu, J.; Swensen, J.; Vranic, S. Molecular characterization of cancers with NTRK gene fusions. Mod. Pathol. 2019, 32, 147–153. [Google Scholar] [CrossRef] [PubMed]
- Forsythe, A.; Zhang, W.; Phillip Strauss, U.; Fellous, M.; Korei, M.; Keating, K. A systematic review and meta-analysis of neurotrophic tyrosine receptor kinase gene fusion frequencies in solid tumors. Ther. Adv. Med. Oncol. 2020, 12, 1758835920975613. [Google Scholar] [CrossRef]
- Rolfo, C.; Ruiz, R.; Giovannetti, E.; Gil-Bazo, I.; Russo, A.; Passiglia, F.; Giallombardo, M.; Peeters, M.; Raez, L. Entrectinib: A potent new TRK, ROS1, and ALK inhibitor. Expert Opin. Investig. Drugs 2015, 24, 1493–1500. [Google Scholar] [CrossRef]
- Doebele, R.C.; Davis, L.E.; Vaishnavi, A.; Le, A.T.; Estrada-Bernal, A.; Keysar, S.; Jimeno, A.; Varella-Garcia, M.; Aisner, D.L.; Li, Y.; et al. An Oncogenic NTRK Fusion in a Patient with Soft-Tissue Sarcoma with Response to the Tropomyosin-Related Kinase Inhibitor LOXO-101. Cancer Discov. 2015, 5, 1049–1057. [Google Scholar] [CrossRef]
- Cocco, E.; Scaltriti, M.; Drilon, A. NTRK fusion-positive cancers and TRK inhibitor therapy. Nat. Rev. Clin. Oncol. 2018, 15, 731–747. [Google Scholar] [CrossRef]
- Regua, A.T.; Bindal, S.; Najjar, M.K.; Zhuang, C.; Khan, M.; Arrigo, A.B.J.; Gonzalez, A.O.; Zhang, X.R.; Zhu, J.-J.; Watabe, K.; et al. Dual inhibition of the TrkA and JAK2 pathways using entrectinib and pacritinib suppresses the growth and metastasis of HER2-positive and triple-negative breast cancers. Cancer Lett. 2024, 597, 217023. [Google Scholar] [CrossRef] [PubMed]
- Lagadec, C.; Meignan, S.; Adriaenssens, E.; Foveau, B.; Vanhecke, E.; Romon, R.; Toillon, R.-A.; Oxombre, B.; Hondermarck, H.; Le Bourhis, X. TrkA overexpression enhances growth and metastasis of breast cancer cells. Oncogene 2009, 28, 1960–1970. [Google Scholar] [CrossRef]
- Fan, Y.; Zhang, B.; Du, X.; Wang, B.; Yan, Q.; Guo, L.; Yao, W. Regulating Tumorigenicity and Cancer Metastasis through TRKA Signaling. Curr. Cancer Drug Targets 2024, 24, 271–287. [Google Scholar] [CrossRef] [PubMed]
- Yin, T.; Wang, G.; Wang, L.; Mudgal, P.; Wang, E.; Pan, C.C.; Alexander, P.B.; Wu, H.; Cao, C.; Liang, Y.; et al. Breaking NGF-TrkA immunosuppression in melanoma sensitizes immunotherapy for durable memory T cell protection. Nat. Immunol. 2024, 25, 268–281. [Google Scholar] [CrossRef]
- Demir, I.E.; Tieftrunk, E.; Schorn, S.; Friess, H.; Ceyhan, G.O. Nerve growth factor & TrkA as novel therapeutic targets in cancer. Biochim. Biophys. Acta 2016, 1866, 37–50. [Google Scholar] [PubMed]
- Marsland, M.; Dowdell, A.; Jiang, C.C.; Wilmott, J.S.; Scolyer, R.A.; Zhang, X.D.; Hondermarck, H.; Faulkner, S. Expression of NGF/proNGF and Their Receptors TrkA, p75NTR and Sortilin in Melanoma. Int. J. Mol. Sci. 2022, 23, 4260. [Google Scholar] [CrossRef]
- Quadri, M.; Tiso, N.; Musmeci, F.; Morasso, M.I.; Brooks, S.R.; Bonetti, L.R.; Panini, R.; Lotti, R.; Marconi, A.; Pincelli, C.; et al. CD271 activation prevents low to high-risk progression of cutaneous squamous cell carcinoma and improves therapy outcomes. J. Exp. Clin. Cancer Res. 2023, 42, 167. [Google Scholar] [CrossRef]
- Palazzo, E.; Marconi, A.; Pincelli, C.; Morasso, M.I. Do DLX3 and CD271 Protect Human Keratinocytes from Squamous Tumor Development? Int. J. Mol. Sci. 2019, 20, 3541. [Google Scholar] [CrossRef]
- Tapley, P.; Lamballe, F.; Barbacid, M. K252a is a selective inhibitor of the tyrosine protein kinase activity of the trk family of oncogenes and neurotrophin receptors. Oncogene 1992, 7, 371–381. [Google Scholar]
- Heinen, T.E.; Dos Santos, R.P.; da Rocha, A.; Dos Santos, M.P.; Lopez PLda, C.; Silva Filho, M.A.; Souza, B.K.; Rivero, L.F.; Becker, R.G.; Gregianin, L.J.; et al. Trk inhibition reduces cell proliferation and potentiates the effects of chemotherapeutic agents in Ewing sarcoma. Oncotarget 2016, 7, 34860–34880. [Google Scholar] [CrossRef]
- Winston, J.; Toma, H.; Shenoy, M.; Pasricha, P.J. Nerve growth factor regulates VR-1 mRNA levels in cultures of adult dorsal root ganglion neurons. Pain 2001, 89, 181–186. [Google Scholar] [CrossRef]
- Zhang, L.; Li, X.; Lin, X.; Wu, M. Nerve growth factor promotes the proliferation of Müller cells co-cultured with internal limiting membrane by regulating cell cycle via Trk-A/PI3K/Akt pathway. BMC Ophthalmol. 2019, 19, 130. [Google Scholar] [CrossRef]
- Dallaglio, K.; Palazzo, E.; Marconi, A.; Dumas, M.; Truzzi, F.; Lotti, R.; Bontè, F.; Pincelli, C. Endogenous survivin modulates survival and proliferation in UVB-treated human keratinocytes. Exp. Dermatol. 2009, 18, 464–471. [Google Scholar] [CrossRef] [PubMed]
- Wong, H.L.X.; Qin, H.Y.; Tsang, S.W.; Zuo, X.; Che, S.; Chow, C.F.W.; Li, X.; Xiao, H.-T.; Zhao, L.; Huang, T.; et al. Early life stress disrupts intestinal homeostasis via NGF-TrkA signaling. Nat. Commun. 2019, 10, 1745. [Google Scholar] [CrossRef]
- Gudasheva, T.A.; Povarnina, P.Y.; Antipova, T.A.; Firsova, Y.N.; Konstantinopolsky, M.A.; Seredenin, S.B. Dimeric dipeptide mimetics of the nerve growth factor Loop 4 and Loop 1 activate TRKA with different patterns of intracellular signal transduction. J. Biomed. Sci. 2015, 22, 106. [Google Scholar] [CrossRef] [PubMed]
- Lin, C.; Ren, Z.; Yang, X.; Yang, R.; Chen, Y.; Liu, Z.; Dai, Z.; Zhang, Y.; He, Y.; Zhang, C.; et al. Nerve growth factor (NGF)-TrkA axis in head and neck squamous cell carcinoma triggers EMT and confers resistance to the EGFR inhibitor erlotinib. Cancer Lett. 2020, 472, 81–96. [Google Scholar] [CrossRef]
- Berg, M.M.; Sternberg, D.W.; Parada, L.F.; Chao, M.V. K-252a inhibits nerve growth factor-induced trk proto-oncogene tyrosine phosphorylation and kinase activity. J. Biol. Chem. 1992, 267, 13–16. [Google Scholar] [CrossRef] [PubMed]
- Pincelli, C.; Marconi, A. Autocrine nerve growth factor in human keratinocytes. J. Dermatol. Sci. 2000, 22, 71–79. [Google Scholar] [CrossRef]
- Freund-Michel, V.; Frossard, N. Overexpression of functional TrkA receptors after internalisation in human airway smooth muscle cells. Biochim. Biophys. Acta 2008, 1783, 1964–1971. [Google Scholar] [CrossRef] [PubMed][Green Version]
- Kobayashi, K.; Ando, M.; Saito, Y.; Kondo, K.; Omura, G.; Shinozaki-Ushiku, A.; Fukayama, M.; Asakage, T.; Yamasoba, T. Nerve Growth Factor Signals as Possible Pathogenic Biomarkers for Perineural Invasion in Adenoid Cystic Carcinoma. Otolaryngol. Neck Surg. 2015, 153, 218–224. [Google Scholar] [CrossRef] [PubMed]
- Ferraguti, G.; Terracina, S.; Tarani, L.; Fanfarillo, F.; Allushi, S.; Caronti, B.; Tirassa, P.; Polimeni, A.; Lucarelli, M.; Cavalcanti, L.; et al. Nerve Growth Factor and the Role of Inflammation in Tumor Development. Curr. Issues Mol. Biol. 2024, 46, 965–989. [Google Scholar] [CrossRef]
- Ciarka, A.; Skowronek, F.; Miłosz, P.; Kunc, M.; Burdach, R.; Sakowicz-Burkiewicz, M.; Jereczek-Fossa, B.; Starzyńska, A.; Pęksa, R. TrkA Expression as a Novel Prognostic Biomarker in Oral Squamous Cell Carcinoma. Int. J. Mol. Sci. 2025, 26, 6847. [Google Scholar] [CrossRef]
- Li, Q.; Tie, Y.; Alu, A.; Ma, X.; Shi, H. Targeted therapy for head and neck cancer: Signaling pathways and clinical studies. Signal Transduct. Target. Ther. 2023, 8, 31. [Google Scholar] [CrossRef]
- Panera, N.; Crudele, A.; Romito, I.; Gnani, D.; Alisi, A. Focal Adhesion Kinase: Insight into Molecular Roles and Functions in Hepatocellular Carcinoma. Int. J. Mol. Sci. 2017, 18, 99. [Google Scholar] [CrossRef] [PubMed]
- Chatzizacharias, N.A.; Giaginis, C.; Gatzidou, E.; Tsourouflis, G.; Sfiniadakis, I.; Alexandrou, P.; Theocharis, S.E. Expression and clinical significance of FAK and Src proteins in human endometrial adenocarcinoma. Pathol. Oncol. Res. 2011, 17, 277–285. [Google Scholar] [CrossRef]
- Choi, C.W.; Kim, Y.H.; Sohn, J.H.; Lee, H.; Kim, W.S. Focal adhesion kinase and Src expression in premalignant and malignant skin lesions. Exp. Dermatol. 2015, 24, 361–364. [Google Scholar] [CrossRef]
- Li, Y.Y.; Hanna, G.J.; Laga, A.C.; Haddad, R.I.; Lorch, J.H.; Hammerman, P.S. Genomic analysis of metastatic cutaneous squamous cell carcinoma. Clin. Cancer Res. 2015, 21, 1447–1456. [Google Scholar] [CrossRef]
- Darwiche, N.; Ryscavage, A.; Perez-Lorenzo, R.; Wright, L.; Bae, D.S.; Hennings, H.; Yuspa, S.H.; Glick, A.B. Expression profile of skin papillomas with high cancer risk displays a unique genetic signature that clusters with squamous cell carcinomas and predicts risk for malignant conversion. Oncogene 2007, 26, 6885–6895. [Google Scholar] [CrossRef]
- Casas, E.; Kim, J.; Bendesky, A.; Ohno-Machado, L.; Wolfe, C.J.; Yang, J. Snail2 is an essential mediator of Twist1-induced epithelial mesenchymal transition and metastasis. Cancer Res. 2011, 71, 245–254. [Google Scholar] [CrossRef] [PubMed]
- Ang, H.L.; Mohan, C.D.; Shanmugam, M.K.; Leong, H.C.; Makvandi, P.; Rangappa, K.S.; Bishayee, A.; Kumar, A.P.; Sethi, G. Mechanism of epithelial-mesenchymal transition in cancer and its regulation by natural compounds. Med. Res. Rev. 2023, 43, 1141–1200. [Google Scholar] [CrossRef] [PubMed]
- Zwiebel, S.; Baron, E. PDT in squamous cell carcinoma of the skin. G. Ital. Dermatol. E Venereol. Organo Uff. Soc. Ital. Dermatol. E Sifilogr. 2011, 146, 431–444. [Google Scholar]
- Fania, L.; Didona, D.; Di Pietro, F.R.; Verkhovskaia, S.; Morese, R.; Paolino, G.; Donati, M.; Ricci, F.; Coco, V.; Ricci, F.; et al. Cutaneous Squamous Cell Carcinoma: From Pathophysiology to Novel Therapeutic Approaches. Biomedicines 2021, 9, 171. [Google Scholar] [CrossRef]
- Perez-Pinera, P.; Hernandez, T.; García-Suárez, O.; de Carlos, F.; Germana, A.; Del Valle, M.; Astudillo, A.; Vega, J.A. The Trk tyrosine kinase inhibitor K252a regulates growth of lung adenocarcinomas. Mol. Cell. Biochem. 2007, 295, 19–26. [Google Scholar] [CrossRef]
- Delsite, R.; Djakiew, D. Anti-proliferative effect of the kinase inhibitor K252a on human prostatic carcinoma cell lines. J. Androl. 1996, 17, 481–490. [Google Scholar] [CrossRef]
- Makino, K.; Kawamura, K.; Sato, W.; Kawamura, N.; Fujimoto, T.; Terada, Y. Inhibition of uterine sarcoma cell growth through suppression of endogenous tyrosine kinase B signaling. PLoS ONE 2012, 7, e41049. [Google Scholar] [CrossRef][Green Version]
- Jiang, T.; Wang, G.; Liu, Y.; Feng, L.; Wang, M.; Liu, J.; Chen, Y.; Ouyang, L. Development of small-molecule tropomyosin receptor kinase (TRK) inhibitors for NTRK fusion cancers. Acta Pharm. Sin. B 2021, 11, 355–372, Erratum in Acta Pharm. Sin. B 2022, 12, 2963–2964. [Google Scholar] [CrossRef]
- El-Nassan, H.B.; Al-Qadhi, M.A. Recent advances in the discovery of tropomyosin receptor kinases TRKs inhibitors: A mini review. Eur. J. Med. Chem. 2023, 258, 115618. [Google Scholar] [CrossRef]
- Migden, M.R.; Rischin, D.; Schmults, C.D.; Guminski, A.; Hauschild, A.; Lewis, K.D.; Chung, C.H.; Hernandez-Aya, L.; Lim, A.M.; Chang, A.L.S.; et al. PD-1 Blockade with Cemiplimab in Advanced Cutaneous Squamous-Cell Carcinoma. N. Engl. J. Med. 2018, 379, 341–351. [Google Scholar] [CrossRef]
- Migden, M.R.; Khushalani, N.I.; Chang, A.L.S.; Lewis, K.D.; Schmults, C.D.; Hernandez-Aya, L.; Meier, F.; Schadendorf, D.; Guminski, A.; Hauschild, A.; et al. Cemiplimab in locally advanced cutaneous squamous cell carcinoma: Results from an open-label, phase 2, single-arm trial. Lancet Oncol. 2020, 21, 294–305. [Google Scholar] [CrossRef] [PubMed]
- Austin, E.; Jagdeo, J. An In Vitro Approach to Photodynamic Therapy. J. Vis. Exp. 2018, e58190. [Google Scholar] [CrossRef] [PubMed] [PubMed Central]






| Gene Symbol | Sequences (5′ > 3′) | |
|---|---|---|
| β-actin | FP | TGG ATG ATG ATA TCG CCG CGC TCG |
| RP | CAC ATA GGA ATC CTT CTG ACC CA | |
| BIRC5 | EP | GCA TGG GTG CCC CGA CGT TG |
| RP | GCT CCG GCC AGA GGC CTC AA | |
| NTRK1 | EP | GGC TCC TCG GGA CTG CGA TG |
| RP | CAG GAG AGA GAC TCC AGA GCG | |
| MKI67 | BIORAD, Cat.# qHsaCID0017508 | |
| Antibody | Provider | Dilution |
|---|---|---|
| Mouse anti-human β-actin | Sigma-Aldrich (St. Louis, MO, USA) | 1:5000 |
| Rabbit anti-human TrkA | Invitrogen (Carlsbad, CA, USA) | 1:1000 |
| Rabbit anti-human Phospho-TrkA | Invitrogen (Carlsbad, CA, USA) | 1:1000 |
| Rabbit anti-human Survivin | Cell Signaling Technology (Danvers, MA, USA) | 1:1000 |
| Mouse anti-human Cyclin B1 | BD Biosciences (Franklin Lakes, NJ, USA) | 1:1000 |
| Rabbit anti-human FAK | Cell Signaling Technology (Danvers, MA, USA) | 1:1000 |
| Rabbit anti-human Phospho-FAK | Cell Signaling Technology (Danvers, MA, USA) | 1:1000 |
| Anti-human AKT | Cell Signaling Technology (Danvers, MA, USA) | 1:1000 |
| Anti-human phosphor-AKT | Cell Signaling Technology (Danvers, MA, USA) | 1:1000 |
| Anti-human PCNA | Abcam (Cambridge, UK) | 1:1000 |
| Rabbit anti-human KRT13 | Abcam (Cambridge, UK) | 1:1000 |
| Rabbit anti-human Slug | Cell Signaling Technology (Danvers, MA, USA) | 1:1000 |
| Rabbit anti-human Snail | Cell Signaling Technology (Danvers, MA, USA) | 1:1000 |
Disclaimer/Publisher’s Note: The statements, opinions and data contained in all publications are solely those of the individual author(s) and contributor(s) and not of MDPI and/or the editor(s). MDPI and/or the editor(s) disclaim responsibility for any injury to people or property resulting from any ideas, methods, instructions or products referred to in the content. |
© 2025 by the authors. Licensee MDPI, Basel, Switzerland. This article is an open access article distributed under the terms and conditions of the Creative Commons Attribution (CC BY) license (https://creativecommons.org/licenses/by/4.0/).
Share and Cite
Quadri, M.; Tiso, N.; Iuliano, M.; Rosa, P.; Lotti, R.; Mangino, G.; Marconi, A.; Palazzo, E. Trk Signaling Inhibition Reduces cSCC Growth and Invasion in In Vitro and Zebrafish Models and Enhances Photodynamic Therapy Outcome. Int. J. Mol. Sci. 2025, 26, 10434. https://doi.org/10.3390/ijms262110434
Quadri M, Tiso N, Iuliano M, Rosa P, Lotti R, Mangino G, Marconi A, Palazzo E. Trk Signaling Inhibition Reduces cSCC Growth and Invasion in In Vitro and Zebrafish Models and Enhances Photodynamic Therapy Outcome. International Journal of Molecular Sciences. 2025; 26(21):10434. https://doi.org/10.3390/ijms262110434
Chicago/Turabian StyleQuadri, Marika, Natascia Tiso, Marco Iuliano, Paolo Rosa, Roberta Lotti, Giorgio Mangino, Alessandra Marconi, and Elisabetta Palazzo. 2025. "Trk Signaling Inhibition Reduces cSCC Growth and Invasion in In Vitro and Zebrafish Models and Enhances Photodynamic Therapy Outcome" International Journal of Molecular Sciences 26, no. 21: 10434. https://doi.org/10.3390/ijms262110434
APA StyleQuadri, M., Tiso, N., Iuliano, M., Rosa, P., Lotti, R., Mangino, G., Marconi, A., & Palazzo, E. (2025). Trk Signaling Inhibition Reduces cSCC Growth and Invasion in In Vitro and Zebrafish Models and Enhances Photodynamic Therapy Outcome. International Journal of Molecular Sciences, 26(21), 10434. https://doi.org/10.3390/ijms262110434

