4-Methylumbelliferone Modulates CAIX to Mitigate Hypoxia-Driven Dysregulation and Enhance PD-1 Immunotherapy in Lung Cancer
Abstract
1. Introduction
2. Results
2.1. Hypoxia-Related Metabolic Genes Are Upregulated in Lung Cancer Patients and Correlate with Immune Suppression
2.2. Exploratory Analysis of Prognostic Impact of PD-L1 and Hypoxia-Related Total Lesion Glycolysis
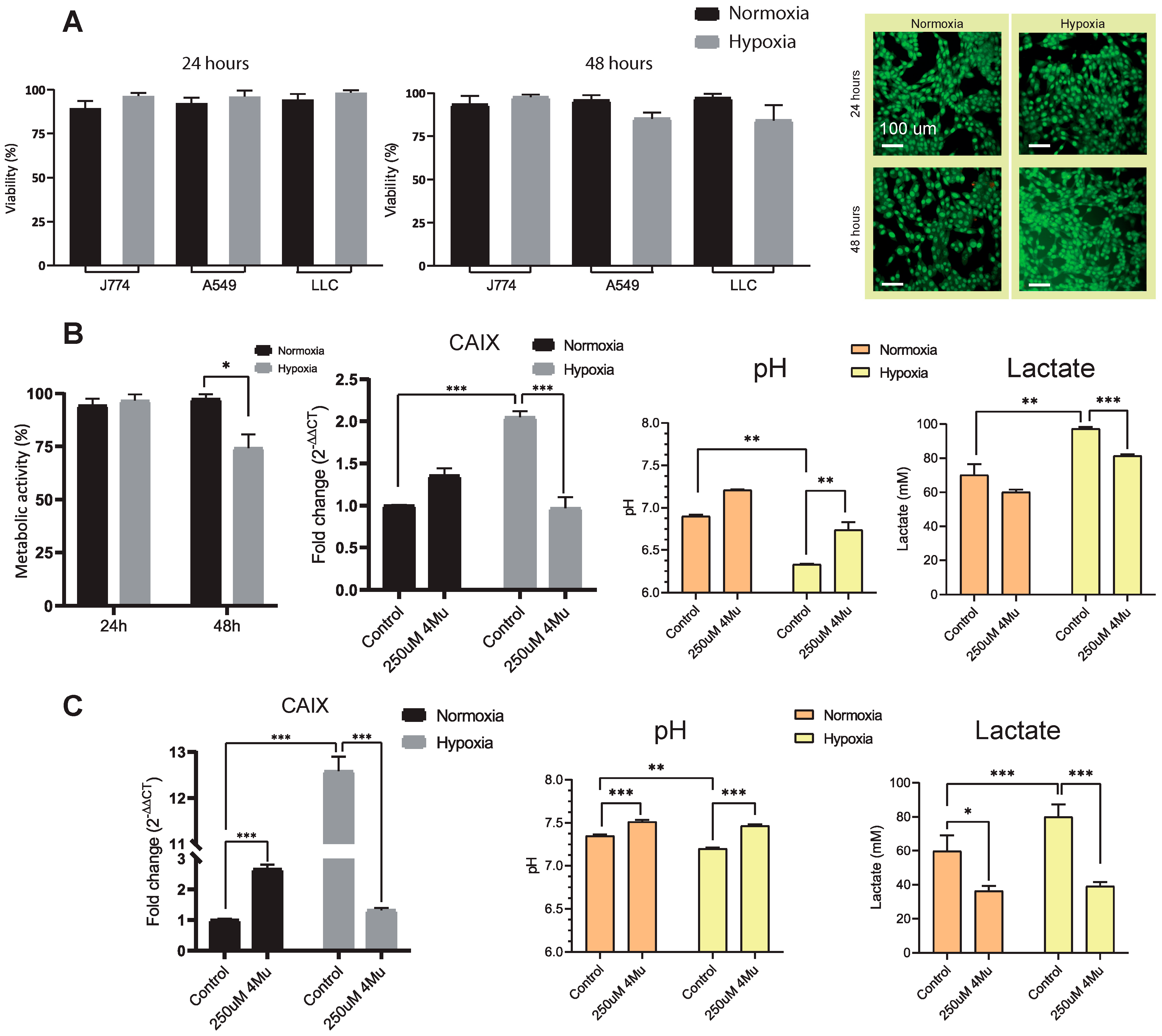
2.3. Exposure of Lung Cancer Cells to Hypoxia Induces a Hostile Microenvironment for Immune Cells
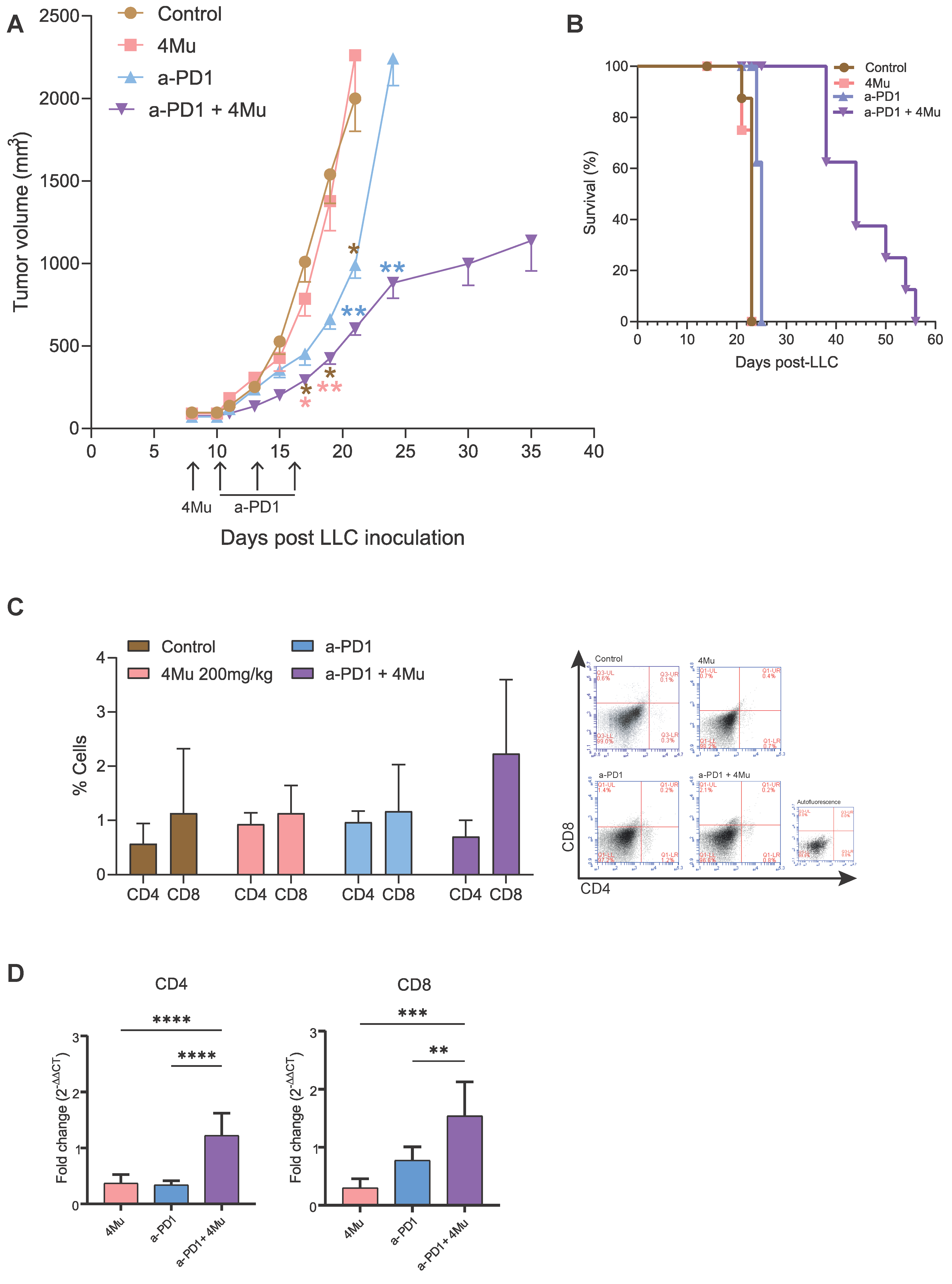
2.4. Mu Modulates the TME and Enhances Antitumor Immunity In Vivo
3. Discussion
4. Materials and Methods
4.1. TCGA Database Analysis
4.2. Cells and Cell Culture
4.2.1. Cell Viability Assessment and Metabolic Activity Assay In Vitro
4.2.2. Conditioned Medium
4.3. Macrophage Polarization Assay
4.4. Splenocyte Proliferation Assay
4.5. RNA Isolation and Quantitative PCR Analysis
4.6. In Vivo and Ex Vivo Experiments
4.6.1. Animals
4.6.2. Evaluation of Tumor CAIX Expression
4.6.3. Immunohistochemical Analysis for CAIX
4.6.4. Combination Therapy Studies In Vivo
4.6.5. Flow Cytometry
4.6.6. Quantitative PCR Analysis for CD4 and CD8 Markers in Tumor Samples After Combined Treatment
4.6.7. Retrospective Patient Study Design
4.7. Statistical Analysis
Supplementary Materials
Author Contributions
Funding
Institutional Review Board Statement
Informed Consent Statement
Data Availability Statement
Acknowledgments
Conflicts of Interest
Abbreviations
| 4Mu | 4-methylumbelliferone |
| ACTb | Beta-actina |
| ALK | Anaplastic Lymphoma Kinase |
| Arg-1 | Arginase-1 |
| Az | Acetazolamida |
| CA | Carbonic Anhydrase |
| CAIX | Carbonic Anhydrase IX |
| CAXII | Carbonic Anhydrase XII |
| CFSE | Carboxyfluorescein succinimidyl ester |
| CR | Complete Response |
| CT | Computed Tomography |
| CTLA-4 | Cytotoxic T-Lymphocyte-Associated Protein 4 |
| DAB | 3,3′-Diaminobenzidine |
| DCR | Disease Control Rate |
| DMEM | Dulbecco’s Modified Eagle Medium |
| ECOG | Eastern Cooperative Oncology Group |
| EGFR | Epidermal Growth Factor Receptor |
| FDG | Fluorodeoxyglucose |
| Foxp3 | Forkhead box P3 |
| GFP | Green Fluorescent Protein |
| GLUT1 | Glucose Transporter 1 |
| HBSS | Hank’s Balanced Salt Solution |
| HIF-1α | Hypoxia-Inducible Factor 1 alpha |
| HR | Hazard Ratio |
| ICI | Immune Checkpoint Inhibitor |
| IHC | Immunohistochemistry |
| IL | Interleukin |
| iNOS | Inducible Nitric Oxide Synthase |
| LDH | Lactate Dehydrogenase |
| LDHA | Lactate Dehydrogenase A |
| LLC | Lewis Lung Carcinoma |
| LUAD | Lung Adenocarcinoma |
| LUSC | Lung Squamous Cell Carcinoma |
| LAG-3 | Lymphocyte-Activation Gene 3 |
| MCT4 | Monocarboxylate Transporter 4 |
| MIC | Modular Incubator Chamber |
| MTV | Metabolic Tumor Volume |
| NSCLC | Non-Small Cell Lung Cancer |
| NTAT | Non-Tumoral Adjacent Tissue |
| NTC | Non-Template Control |
| ORR | Objective Response Rate |
| OS | Overall Survival |
| PBS | Phosphate-Buffered Saline |
| PD | Progressive Disease |
| PD-1 | Programmed Death 1 |
| PD-L1 | Programmed Death Ligand 1 (CD274) |
| PDH | Pyruvate Dehydrogenase |
| PDK1 | Pyruvate Dehydrogenase Kinase 1 |
| PET | Positron Emission Tomography |
| PFS | Progression-Free Survival |
| PR | Partial Response |
| qRT-PCR | Quantitative Real-Time Polymerase Chain Reaction |
| RECIST | Response Evaluation Criteria in Solid Tumors |
| RNA-Seq | RNA sequencing |
| ROS1 | ROS Proto-Oncogene 1, Receptor Tyrosine Kinase |
| SD | Stable Disease |
| SUV | Standardized Uptake Value |
| TAM | Tumor-Associated Macrophage |
| TCGA | The Cancer Genome Atlas |
| TGF-β | Transforming Growth Factor Beta |
| TLG | Total Lesion Glycolysis |
| TME | Tumor Microenvironment |
| TIM-3 | T cell Immunoglobulin and Mucin-domain containing-3 (HAVCR2) |
| TNFα | Tumor Necrosis Factor alpha |
| TNM | Tumor Node Metastasis |
| Treg | Regulatory T cell |
| VEGF | Vascular Endothelial Growth Factor |
| VOI | Volume of Interest |
References
- Bray, F.; Laversanne, M.; Sung, H.; Ferlay, J.; Siegel, R.L.; Soerjomataram, I.; Jemal, A. Global Cancer Statistics 2022: GLOBOCAN Estimates of Incidence and Mortality Worldwide for 36 Cancers in 185 Countries. CA Cancer J. Clin. 2024, 74, 229–263. [Google Scholar] [CrossRef]
- Reck, M.; Remon, J.; Hellmann, M.D. First-Line Immunotherapy for Non-Small-Cell Lung Cancer. J. Clin. Oncol. 2022, 40, 586–597, Erratum in J. Clin. Oncol. 2022, 40, 1265. [Google Scholar] [CrossRef]
- Meyer, M.-L.; Fitzgerald, B.G.; Paz-Ares, L.; Cappuzzo, F.; Jänne, P.A.; Peters, S.; Hirsch, F.R. New Promises and Challenges in the Treatment of Advanced Non-Small-Cell Lung Cancer. Lancet 2024, 404, 803–822. [Google Scholar] [CrossRef]
- Smolarz, B.; Łukasiewicz, H.; Samulak, D.; Piekarska, E.; Kołaciński, R.; Romanowicz, H. Lung Cancer-Epidemiology, Pathogenesis, Treatment and Molecular Aspect (Review of Literature). Int. J. Mol. Sci. 2025, 26, 2049. [Google Scholar] [CrossRef]
- Infantino, V.; Santarsiero, A.; Convertini, P.; Todisco, S.; Iacobazzi, V. Cancer Cell Metabolism in Hypoxia: Role of HIF-1 as Key Regulator and Therapeutic Target. Int. J. Mol. Sci. 2021, 22, 5703. [Google Scholar] [CrossRef] [PubMed]
- Rey-Keim, S.; Schito, L. Origins and Molecular Effects of Hypoxia in Cancer. Semin. Cancer Biol. 2024, 106–107, 166–178. [Google Scholar] [CrossRef] [PubMed]
- Walenta, S.; Wetterling, M.; Lehrke, M.; Schwickert, G.; Sundfør, K.; Rofstad, E.K.; Mueller-Klieser, W. High Lactate Levels Predict Likelihood of Metastases, Tumor Recurrence, and Restricted Patient Survival in Human Cervical Cancers. Cancer Res. 2000, 60, 916–921. [Google Scholar]
- Webb, B.A.; Chimenti, M.; Jacobson, M.P.; Barber, D.L. Dysregulated pH: A Perfect Storm for Cancer Progression. Nat. Rev. Cancer 2011, 11, 671–677. [Google Scholar] [CrossRef]
- Pastorek, J.; Pastorekova, S. Hypoxia-Induced Carbonic Anhydrase IX as a Target for Cancer Therapy: From Biology to Clinical Use. Semin. Cancer Biol. 2015, 31, 52–64. [Google Scholar] [CrossRef]
- Murdoch, C.; Giannoudis, A.; Lewis, C.E. Mechanisms Regulating the Recruitment of Macrophages into Hypoxic Areas of Tumors and Other Ischemic Tissues. Blood 2004, 104, 2224–2234. [Google Scholar] [CrossRef]
- Fischer, K.; Hoffmann, P.; Voelkl, S.; Meidenbauer, N.; Ammer, J.; Edinger, M.; Gottfried, E.; Schwarz, S.; Rothe, G.; Hoves, S.; et al. Inhibitory Effect of Tumor Cell-Derived Lactic Acid on Human T Cells. Blood 2007, 109, 3812–3819. [Google Scholar] [CrossRef]
- Rodríguez, M.M.; Onorato, A.; Cantero, M.J.; Domínguez, L.; Bayo, J.; Fiore, E.; García, M.; Atorrasagasti, C.; Canbay, A.; Malvicini, M.; et al. 4-Methylumbelliferone-Mediated Polarization of M1 Macrophages Correlate with Decreased Hepatocellular Carcinoma Aggressiveness in Mice. Sci. Rep. 2021, 11, 6310. [Google Scholar] [CrossRef]
- Touisni, N.; Maresca, A.; McDonald, P.C.; Lou, Y.; Scozzafava, A.; Dedhar, S.; Winum, J.-Y.; Supuran, C.T. Glycosyl Coumarin Carbonic Anhydrase IX and XII Inhibitors Strongly Attenuate the Growth of Primary Breast Tumors. J. Med. Chem. 2011, 54, 8271–8277. [Google Scholar] [CrossRef]
- Hong, S.M.; Lee, Y.-K.; Park, I.; Kwon, S.M.; Min, S.; Yoon, G. Lactic Acidosis Caused by Repressed Lactate Dehydrogenase Subunit B Expression Down-Regulates Mitochondrial Oxidative Phosphorylation via the Pyruvate Dehydrogenase (PDH)-PDH Kinase Axis. J. Biol. Chem. 2019, 294, 7810–7820. [Google Scholar] [CrossRef]
- Malvicini, M.; Vilbert, M.S.; Minatta, J.N.; Costas, V.C.; Rizzo, M.M. Optimal Therapeutic Strategy for PD-L1 Negative Metastatic Non-Small Cell Lung Cancer: A Decision-Making Guide Based on Clinicopathological and Molecular Features. Curr. Treat. Options Oncol. 2023, 24, 1550–1567. [Google Scholar] [CrossRef]
- Berg, A.; Fasmer, K.E.; Mauland, K.K.; Ytre-Hauge, S.; Hoivik, E.A.; Husby, J.A.; Tangen, I.L.; Trovik, J.; Halle, M.K.; Woie, K.; et al. Tissue and Imaging Biomarkers for Hypoxia Predict Poor Outcome in Endometrial Cancer. Oncotarget 2016, 7, 69844–69856. [Google Scholar] [CrossRef] [PubMed]
- Castello, A.; Grizzi, F.; Toschi, L.; Rossi, S.; Rahal, D.; Marchesi, F.; Russo, C.; Finocchiaro, G.; Lopci, E. Tumor Heterogeneity, Hypoxia, and Immune Markers in Surgically Resected Non-Small-Cell Lung Cancer. Nucl. Med. Commun. 2018, 39, 636–644. [Google Scholar] [CrossRef] [PubMed]
- Supuran, C.T. Coumarin Carbonic Anhydrase Inhibitors from Natural Sources. J. Enzym. Inhib. Med. Chem. 2020, 35, 1462–1470. [Google Scholar] [CrossRef]
- Havránková, E.; Garaj, V.; Mascaretti, Š.; Angeli, A.; Soldánová, Z.; Kemka, M.; Motyčka, J.; Brázdová, M.; Csöllei, J.; Jampílek, J.; et al. Novel 1,3,5-Triazinyl Aminobenzenesulfonamides Incorporating Aminoalcohol, Aminochalcone and Aminostilbene Structural Motifs as Potent Anti-VRE Agents, and Carbonic Anhydrases I, II, VII, IX, and XII Inhibitors. Int. J. Mol. Sci. 2021, 23, 231. [Google Scholar] [CrossRef]
- McDonald, P.C.; Chafe, S.C.; Brown, W.S.; Saberi, S.; Swayampakula, M.; Venkateswaran, G.; Nemirovsky, O.; Gillespie, J.A.; Karasinska, J.M.; Kalloger, S.E.; et al. Regulation of pH by Carbonic Anhydrase 9 Mediates Survival of Pancreatic Cancer Cells With Activated KRAS in Response to Hypoxia. Gastroenterology 2019, 157, 823–837. [Google Scholar] [CrossRef]
- Mishra, C.B.; Mongre, R.K.; Prakash, A.; Jeon, R.; Supuran, C.T.; Lee, M.-S. Anti-Breast Cancer Action of Carbonic Anhydrase IX Inhibitor 4-[4-(4-Benzo [1,3]Dioxol-5-Ylmethyl-Piperazin-1-Yl)-Benzylidene-Hydrazinocarbonyl]-Benzenesulfonamide (BSM-0004): In Vitro and in Vivo Studies. J. Enzym. Inhib. Med. Chem. 2021, 36, 954–963. [Google Scholar] [CrossRef] [PubMed]
- Bonardi, A.; Nocentini, A.; de Luca, V.; Capasso, C.; Elkaeed, E.B.; Eldehna, W.M.; Supuran, C.T. Hydrogen Sulfide-Releasing Carbonic Anhydrase Inhibitors Effectively Suppress Cancer Cell Growth. Int. J. Mol. Sci. 2024, 25, 10006. [Google Scholar] [CrossRef] [PubMed]
- Huwaimel, B.I.; Jonnalagadda, S.K.; Jonnalagadda, S.; Kumari, S.; Nocentini, A.; Supuran, C.T.; Trippier, P.C. Selective Carbonic Anhydrase IX and XII Inhibitors Based around a Functionalized Coumarin Scaffold. Drug Dev. Res. 2023, 84, 681–702. [Google Scholar] [CrossRef]
- Shukralla, A.A.; Dolan, E.; Delanty, N. Acetazolamide: Old Drug, New Evidence? Epilepsia Open 2022, 7, 378–392. [Google Scholar] [CrossRef] [PubMed]
- Van Berkel, M.A.; Elefritz, J.L. Evaluating Off-Label Uses of Acetazolamide. Am. J. Health Syst. Pharm. 2018, 75, 524–531. [Google Scholar] [CrossRef]
- Wang, J.X.; Choi, S.Y.C.; Niu, X.; Kang, N.; Xue, H.; Killam, J.; Wang, Y. Lactic Acid and an Acidic Tumor Microenvironment Suppress Anticancer Immunity. Int. J. Mol. Sci. 2020, 21, 8363. [Google Scholar] [CrossRef]
- Yokoyama, Y.; Dhanabal, M.; Griffioen, A.W.; Sukhatme, V.P.; Ramakrishnan, S. Synergy between Angiostatin and Endostatin: Inhibition of Ovarian Cancer Growth. Cancer Res. 2000, 60, 2190–2196. [Google Scholar]
- Rodríguez, M.M.; Fiore, E.; Bayo, J.; Atorrasagasti, C.; García, M.; Onorato, A.; Domínguez, L.; Malvicini, M.; Mazzolini, G. 4Mu Decreases CD47 Expression on Hepatic Cancer Stem Cells and Primes a Potent Antitumor T Cell Response Induced by Interleukin-12. Mol. Ther. 2018, 26, 2738–2750. [Google Scholar] [CrossRef]
- Malvicini, M.; Fiore, E.; Ghiaccio, V.; Piccioni, F.; Rizzo, M.; Olmedo Bonadeo, L.; García, M.; Rodríguez, M.; Bayo, J.; Peixoto, E.; et al. Tumor Microenvironment Remodeling by 4-Methylumbelliferone Boosts the Antitumor Effect of Combined Immunotherapy in Murine Colorectal Carcinoma. Mol. Ther. 2015, 23, 1444–1455. [Google Scholar] [CrossRef]
- Díaz, M.A.; Fusco, M.; Benítez, C.A.; Gayet, F.; García, L.; Victoria, L.; Jaramillo, S.; Bayo, J.; Zubieta, M.R.; Rizzo, M.M.; et al. Targeting Hyaluronan Metabolism-Related Molecules Associated with Resistant Tumor-Initiating Cells Potentiates Chemotherapy Efficacy in Lung Cancer. Sci. Rep. 2024, 14, 16803. [Google Scholar] [CrossRef]
- Nagy, N.; Kuipers, H.F.; Frymoyer, A.R.; Ishak, H.D.; Bollyky, J.B.; Wight, T.N.; Bollyky, P.L. 4-Methylumbelliferone Treatment and Hyaluronan Inhibition as a Therapeutic Strategy in Inflammation, Autoimmunity, and Cancer. Front. Immunol. 2015, 6, 123. [Google Scholar] [CrossRef] [PubMed]
- Rosser, J.I.; Nagy, N.; Goel, R.; Kaber, G.; Demirdjian, S.; Saxena, J.; Bollyky, J.B.; Frymoyer, A.R.; Pacheco-Navarro, A.E.; Burgener, E.B.; et al. Oral Hymecromone Decreases Hyaluronan in Human Study Participants. J. Clin. Investig. 2022, 132, e157983. [Google Scholar] [CrossRef]
- Czepiel, K.; Nagy, N.; Panjalingam, T.; Kalinowski, A.; Frymoyer, A.R.; Karmouty-Quintana, H.; Gu, B.; Hedlin, H.; Kaber, G.; Dobrota Lai, S.; et al. Randomised, Placebo-Controlled Trial of Oral Hymecromone in Adults with Pulmonary Hypertension. Thorax 2025, 80, 632–640. [Google Scholar] [CrossRef]
- Faubert, B.; Li, K.Y.; Cai, L.; Hensley, C.T.; Kim, J.; Zacharias, L.G.; Yang, C.; Do, Q.N.; Doucette, S.; Burguete, D.; et al. Lactate Metabolism in Human Lung Tumors. Cell 2017, 171, 358–371.e9. [Google Scholar] [CrossRef] [PubMed]
- Petrova, V.; Annicchiarico-Petruzzelli, M.; Melino, G.; Amelio, I. The Hypoxic Tumour Microenvironment. Oncogenesis 2018, 7, 10. [Google Scholar] [CrossRef]
- Bui, M.H.T.; Seligson, D.; Han, K.; Pantuck, A.J.; Dorey, F.J.; Huang, Y.; Horvath, S.; Leibovich, B.C.; Chopra, S.; Liao, S.-Y.; et al. Carbonic Anhydrase IX Is an Independent Predictor of Survival in Advanced Renal Clear Cell Carcinoma: Implications for Prognosis and Therapy. Clin. Cancer Res. 2003, 9, 802–811. [Google Scholar]
- Swietach, P.; Vaughan-Jones, R.D.; Harris, A.L. Regulation of Tumor pH and the Role of Carbonic Anhydrase 9. Cancer Metastasis Rev. 2007, 26, 299–310. [Google Scholar] [CrossRef] [PubMed]
- Neri, D.; Supuran, C.T. Interfering with pH Regulation in Tumours as a Therapeutic Strategy. Nat. Rev. Drug Discov. 2011, 10, 767–777. [Google Scholar] [CrossRef]
- Colegio, O.R.; Chu, N.-Q.; Szabo, A.L.; Chu, T.; Rhebergen, A.M.; Jairam, V.; Cyrus, N.; Brokowski, C.E.; Eisenbarth, S.C.; Phillips, G.M.; et al. Functional Polarization of Tumour-Associated Macrophages by Tumour-Derived Lactic Acid. Nature 2014, 513, 559–563. [Google Scholar] [CrossRef]
- Angelin, A.; Gil-de-Gómez, L.; Dahiya, S.; Jiao, J.; Guo, L.; Levine, M.H.; Wang, Z.; Quinn, W.J.; Kopinski, P.K.; Wang, L.; et al. Foxp3 Reprograms T Cell Metabolism to Function in Low-Glucose, High-Lactate Environments. Cell Metab. 2017, 25, 1282–1293.e7. [Google Scholar] [CrossRef]
- Maresca, A.; Temperini, C.; Pochet, L.; Masereel, B.; Scozzafava, A.; Supuran, C.T. Deciphering the Mechanism of Carbonic Anhydrase Inhibition with Coumarins and Thiocoumarins. J. Med. Chem. 2010, 53, 335–344. [Google Scholar] [CrossRef] [PubMed]
- Supuran, C.T. Carbonic Anhydrases: Novel Therapeutic Applications for Inhibitors and Activators. Nat. Rev. Drug Discov. 2008, 7, 168–181. [Google Scholar] [CrossRef] [PubMed]
- Van Damme, H.; Dombrecht, B.; Kiss, M.; Roose, H.; Allen, E.; Van Overmeire, E.; Kancheva, D.; Martens, L.; Murgaski, A.; Bardet, P.M.R.; et al. Therapeutic Depletion of CCR8+ Tumor-Infiltrating Regulatory T Cells Elicits Antitumor Immunity and Synergizes with Anti-PD-1 Therapy. J. Immunother. Cancer 2021, 9, e001749. [Google Scholar] [CrossRef]
- Borghaei, H.; Paz-Ares, L.; Horn, L.; Spigel, D.R.; Steins, M.; Ready, N.E.; Chow, L.Q.; Vokes, E.E.; Felip, E.; Holgado, E.; et al. Nivolumab versus Docetaxel in Advanced Nonsquamous Non-Small-Cell Lung Cancer. N. Engl. J. Med. 2015, 373, 1627–1639. [Google Scholar] [CrossRef]
- Herbst, R.S.; Baas, P.; Kim, D.-W.; Felip, E.; Pérez-Gracia, J.L.; Han, J.-Y.; Molina, J.; Kim, J.-H.; Arvis, C.D.; Ahn, M.-J.; et al. Pembrolizumab versus Docetaxel for Previously Treated, PD-L1-Positive, Advanced Non-Small-Cell Lung Cancer (KEYNOTE-010): A Randomised Controlled Trial. Lancet 2016, 387, 1540–1550. [Google Scholar] [CrossRef] [PubMed]
- Romero-Garcia, S.; Moreno-Altamirano, M.M.B.; Prado-Garcia, H.; Sánchez-García, F.J. Lactate Contribution to the Tumor Microenvironment: Mechanisms, Effects on Immune Cells and Therapeutic Relevance. Front. Immunol. 2016, 7, 52. [Google Scholar] [CrossRef]
- Cascone, T.; McKenzie, J.A.; Mbofung, R.M.; Punt, S.; Wang, Z.; Xu, C.; Williams, L.J.; Wang, Z.; Bristow, C.A.; Carugo, A.; et al. Increased Tumor Glycolysis Characterizes Immune Resistance to Adoptive T Cell Therapy. Cell Metab. 2018, 27, 977–987.e4. [Google Scholar] [CrossRef]
- Bayat Mokhtari, R.; Baluch, N.; Ka Hon Tsui, M.; Kumar, S.; Homayouni, T.; Aitken, K.; Das, B.; Baruchel, S.; Yeger, H. Acetazolamide Potentiates the Anti-Tumor Potential of HDACi, MS-275, in Neuroblastoma. BMC Cancer 2017, 17, 156. [Google Scholar] [CrossRef]
- Schmiedeknecht, K.; Kaufmann, A.; Bauer, S.; Venegas Solis, F. L-Lactate as an Indicator for Cellular Metabolic Status: An Easy and Cost-Effective Colorimetric L-Lactate Assay. PLoS ONE 2022, 17, e0271818. [Google Scholar] [CrossRef]
- Inoue, H.; Hamasaki, T.; Inoue, K.; Nakao, A.; Ebi, N.; Minomo, H.; Nagata, I.; Fujita, M.; Horai, N. Comprehensive Immunophenotyping Reveals Distinct Tumor Microenvironment Alterations in Anti-PD-1 Sensitive and Resistant Syngeneic Mouse Model. Sci. Rep. 2025, 15, 8311. [Google Scholar] [CrossRef]
- Amin, M.B.; Greene, F.L.; Edge, S.B.; Compton, C.C.; Gershenwald, J.E.; Brookland, R.K.; Meyer, L.; Gress, D.M.; Byrd, D.R.; Winchester, D.P. The Eighth Edition AJCC Cancer Staging Manual: Continuing to Build a Bridge from a Population-Based to a More “Personalized” Approach to Cancer Staging. CA Cancer J. Clin. 2017, 67, 93–99. [Google Scholar] [CrossRef] [PubMed]






| Day 2 | 4Mu (200 mg/kg) | antiPD-1 (100 µg/mL) | Expected 3 | Observed | R 4 |
|---|---|---|---|---|---|
| 6 | 0.812 | 0.676 | 0.832 | 0.381 | 2.1 |
| 10 | 0.895 | 0.423 | 0.473 | 0.277 | 1.7 |
| 12 | 1.331 | 0.497 | 0.373 | 0.304 | 1.3 |
| Gene | Primer Reverse (5′‒3′) | Primer Forward (5′‒3′) |
|---|---|---|
| mACTb | CACTGTCGAGTCGCGTCC | CCTTCTGACCCATTCCCACC |
| hACTb | TTTGCAGCTCCTTCGTTGCC | CGCAGCGATATCGTCATCCA |
| mARG1 | CAGAAGAATGGAAGAGTCAG | CAGATATGCAGGGAGTCACC |
| mhCAIX | GTGGGGACCTCGTGATTCTC | GCAGGGAAGGAAGCCTCAAT |
| mCD163 | GGGATGAGTCCCATCTTTCACTAT | CGAATATCTATGTATCGTGAGCAGACTA |
| mhCD206 | TGTGGTGAGCTGAAAGGTGAC | GTCTTTGTAAATAACCCACCCATCT |
| mCD4 | AGGTGATGGGACCTACCTCTC | GGGGCCACCACTTGAACTAC |
| mCD8 | CCGTTGACCCGCTTTCTGT | CGGCGTCCATTTTCTTTGGAA |
| mGLUT1 | CAATGGCGGCGGTCCTATAA | AACGGACGCGCTGTAACTAT |
| mIL1b | TGACAGTGATGAGAATGACCTGTTC | TTGGAAGCAGCCCTTCATCT |
| mIL10 | GGTTGCCAAGCCTTATCGGA | ACCTGCTCCACTGCCTTGCT |
| miNOS | AAGATGGCCTGGAGGAATGC | TGCTGTGCTACAGTTCCGAG |
| mMCT4 | CAAGGCGGACAGAGGCAGATA | CTCTCTCCACAAATGGTGTGC |
| mPDL1 | CCAGCCACTTCTGAGCATGA | AAACATCATTCGCTGTGGCG |
| mTGFb | ACC AACTATTGCTTCAGCTC | TGTTGGTTGTAGAGGGCAAG |
| mTNFa | GACCCTCACACTCAGATCATCTTCT | CCACTTGGTGGTTTGCTACGA |
Disclaimer/Publisher’s Note: The statements, opinions and data contained in all publications are solely those of the individual author(s) and contributor(s) and not of MDPI and/or the editor(s). MDPI and/or the editor(s) disclaim responsibility for any injury to people or property resulting from any ideas, methods, instructions or products referred to in the content. |
© 2025 by the authors. Licensee MDPI, Basel, Switzerland. This article is an open access article distributed under the terms and conditions of the Creative Commons Attribution (CC BY) license (https://creativecommons.org/licenses/by/4.0/).
Share and Cite
Fusco, M.; Picón, C.R.; Diaz, M.A.; Bayo, J.; Arriola Benitez, P.C.; Piccioni, F.; Gómez, N.; Stinco, M.; Martínez Martinez, J.; Minatta, J.N.; et al. 4-Methylumbelliferone Modulates CAIX to Mitigate Hypoxia-Driven Dysregulation and Enhance PD-1 Immunotherapy in Lung Cancer. Int. J. Mol. Sci. 2025, 26, 10427. https://doi.org/10.3390/ijms262110427
Fusco M, Picón CR, Diaz MA, Bayo J, Arriola Benitez PC, Piccioni F, Gómez N, Stinco M, Martínez Martinez J, Minatta JN, et al. 4-Methylumbelliferone Modulates CAIX to Mitigate Hypoxia-Driven Dysregulation and Enhance PD-1 Immunotherapy in Lung Cancer. International Journal of Molecular Sciences. 2025; 26(21):10427. https://doi.org/10.3390/ijms262110427
Chicago/Turabian StyleFusco, Mariel, Carlos Rafael Picón, Marco Aurelio Diaz, Juan Bayo, Paula Constanza Arriola Benitez, Flavia Piccioni, Noelia Gómez, Mara Stinco, Javier Martínez Martinez, José Nicolás Minatta, and et al. 2025. "4-Methylumbelliferone Modulates CAIX to Mitigate Hypoxia-Driven Dysregulation and Enhance PD-1 Immunotherapy in Lung Cancer" International Journal of Molecular Sciences 26, no. 21: 10427. https://doi.org/10.3390/ijms262110427
APA StyleFusco, M., Picón, C. R., Diaz, M. A., Bayo, J., Arriola Benitez, P. C., Piccioni, F., Gómez, N., Stinco, M., Martínez Martinez, J., Minatta, J. N., Amorín, R., Villar, M., Sole, V., Cassol, I., De Marzi, M., Rizzo, M. M., Mercogliano, M. F., & Malvicini, M. (2025). 4-Methylumbelliferone Modulates CAIX to Mitigate Hypoxia-Driven Dysregulation and Enhance PD-1 Immunotherapy in Lung Cancer. International Journal of Molecular Sciences, 26(21), 10427. https://doi.org/10.3390/ijms262110427

