Aspirin Inhibits the In Vitro Adipogenic Differentiation of Human Adipose Tissue-Derived Stem Cells in a Dose-Dependent Manner
Abstract
1. Introduction
2. Results
2.1. Characterization of the Isolated Cell Population as ASCs
2.2. ASA Concentrations ≤ 1000 µM Show No Significant Effect on ASC Migration Capacity
2.3. ASA Does Not Impair the Clonogenic Potential of ASCs
2.4. ASCs Show No Morphological Changes Under ASA Dose-Dependent Cultivation over 21 Days
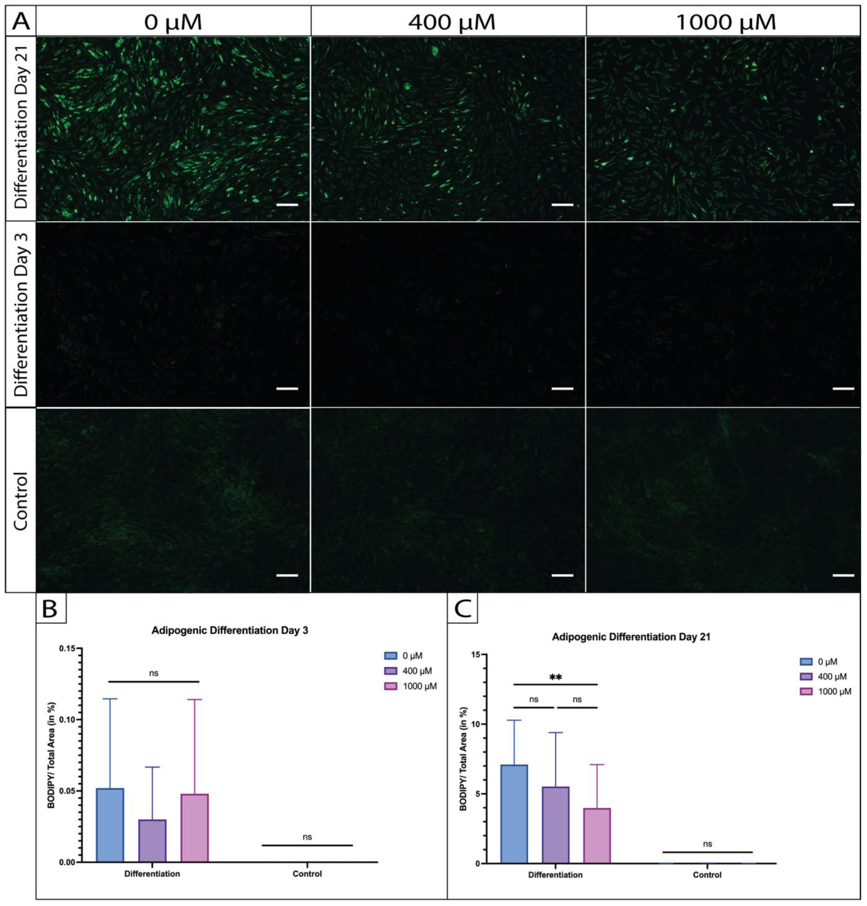
2.5. Morphological Changes During Adipogenic Differentiation of ASCs Under ASA Exposure
2.6. ASA-Mediated Changes in Gene Expression During Adipogenic Differentiation of ASCs
3. Discussion
4. Materials and Methods
4.1. Donor Demographics and Ethics Statement
4.2. Cell Isolation, Cultivation, and Characterization
4.3. Composition and Dilution of ASA Stock Solution
4.4. Cell Migration Assay
4.5. Colony-Forming Unit Assay
4.6. Induction and Quantification of Adipogenic Differentiation of ASCs
4.7. RNA Purification, Reverse Transcription into cDNA, and Quantitative PCR Analysis
4.8. Statistical Evaluation and Data Illustration
5. Conclusions
Author Contributions
Funding
Institutional Review Board Statement
Informed Consent Statement
Data Availability Statement
Acknowledgments
Conflicts of Interest
References
- Huang, S.J.; Fu, R.H.; Shyu, W.C.; Liu, S.P.; Jong, G.P.; Chiu, Y.W.; Wu, H.S.; Tsou, Y.A.; Cheng, C.W.; Lin, S.Z. Adipose-derived stem cells: Isolation, characterization, and differentiation potential. Cell Transpl. 2013, 22, 701–709. [Google Scholar] [CrossRef] [PubMed]
- Hildreth, A.D.; Ma, F.; Wong, Y.Y.; Sun, R.; Pellegrini, M.; O’Sullivan, T.E. Single-cell sequencing of human white adipose tissue identifies new cell states in health and obesity. Nat. Immunol. 2021, 22, 639–653. [Google Scholar] [CrossRef] [PubMed]
- Palumbo, P.; Lombardi, F.; Siragusa, G.; Cifone, M.G.; Cinque, B.; Giuliani, M. Methods of Isolation, Characterization and Expansion of Human Adipose-Derived Stem Cells (ASCs): An Overview. Int. J. Mol. Sci. 2018, 19, 1893. [Google Scholar] [CrossRef] [PubMed]
- Zuk, P.A.; Zhu, M.; Ashjian, P.; De Ugarte, D.A.; Huang, J.I.; Mizuno, H.; Alfonso, Z.C.; Fraser, J.K.; Benhaim, P.; Hedrick, M.H. Human adipose tissue is a source of multipotent stem cells. Mol. Biol. Cell 2002, 13, 4279–4295. [Google Scholar] [CrossRef]
- Zuk, P.A.; Zhu, M.; Mizuno, H.; Huang, J.; Futrell, J.W.; Katz, A.J.; Benhaim, P.; Lorenz, H.P.; Hedrick, M.H. Multilineage cells from human adipose tissue: Implications for cell-based therapies. Tissue Eng. 2001, 7, 211–228. [Google Scholar] [CrossRef]
- Strem, B.M.; Hicok, K.C.; Zhu, M.; Wulur, I.; Alfonso, Z.; Schreiber, R.E.; Fraser, J.K.; Hedrick, M.H. Multipotential differentiation of adipose tissue-derived stem cells. Keio J. Med. 2005, 54, 132–141. [Google Scholar] [CrossRef]
- Van Dongen, J.A.; Harmsen, M.C.; van der Lei, B.; Stevens, H.P. Augmentation of Dermal Wound Healing by Adipose Tissue-Derived Stromal Cells (ASC). Bioengineering 2018, 5, 91. [Google Scholar] [CrossRef]
- Torres-Torrillas, M.; Rubio, M.; Damia, E.; Cuervo, B.; Del Romero, A.; Pelaez, P.; Chicharro, D.; Miguel, L.; Sopena, J.J. Adipose-Derived Mesenchymal Stem Cells: A Promising Tool in the Treatment of Musculoskeletal Diseases. Int. J. Mol. Sci. 2019, 20, 3105. [Google Scholar] [CrossRef]
- Milan, G.; Conci, S.; Sanna, M.; Favaretto, F.; Bettini, S.; Vettor, R. ASCs and their role in obesity and metabolic diseases. Trends Endocrinol. Metab. 2021, 32, 994–1006. [Google Scholar] [CrossRef]
- Cheung, Y.M.; Chook, C.Y.; Yeung, H.W.; Leung, F.P.; Wong, W.T. A Wrong Fate Decision in Adipose Stem Cells upon Obesity. Cells 2023, 12, 557. [Google Scholar] [CrossRef]
- Zhang, Y.; Khan, D.; Delling, J.; Tobiasch, E. Mechanisms underlying the osteo- and adipo-differentiation of human mesenchymal stem cells. Sci. World J. 2012, 2012, 793823. [Google Scholar] [CrossRef] [PubMed]
- Chen, Q.; Shou, P.; Zheng, C.; Jiang, M.; Cao, G.; Yang, Q.; Cao, J.; Xie, N.; Velletri, T.; Zhang, X.; et al. Fate decision of mesenchymal stem cells: Adipocytes or osteoblasts? Cell Death Differ. 2016, 23, 1128–1139. [Google Scholar] [CrossRef] [PubMed]
- Ambele, M.A.; Dhanraj, P.; Giles, R.; Pepper, M.S. Adipogenesis: A Complex Interplay of Multiple Molecular Determinants and Pathways. Int. J. Mol. Sci. 2020, 21, 4283. [Google Scholar] [CrossRef] [PubMed]
- Li, H.X.; Luo, X.; Liu, R.X.; Yang, Y.J.; Yang, G.S. Roles of Wnt/beta-catenin signaling in adipogenic differentiation potential of adipose-derived mesenchymal stem cells. Mol. Cell Endocrinol. 2008, 291, 116–124. [Google Scholar] [CrossRef]
- Sandel, D.A.; Liu, M.; Ogbonnaya, N.; Newman, J.J. Notch3 is involved in adipogenesis of human adipose-derived stromal/stem cells. Biochimie 2018, 150, 31–36. [Google Scholar] [CrossRef]
- Fontaine, C.; Cousin, W.; Plaisant, M.; Dani, C.; Peraldi, P. Hedgehog signaling alters adipocyte maturation of human mesenchymal stem cells. Stem Cells 2008, 26, 1037–1046. [Google Scholar] [CrossRef]
- Cristancho, A.G.; Lazar, M.A. Forming functional fat: A growing understanding of adipocyte differentiation. Nat. Rev. Mol. Cell Biol. 2011, 12, 722–734. [Google Scholar] [CrossRef]
- Bennett, C.N.; Ross, S.E.; Longo, K.A.; Bajnok, L.; Hemati, N.; Johnson, K.W.; Harrison, S.D.; MacDougald, O.A. Regulation of Wnt signaling during adipogenesis. J. Biol. Chem. 2002, 277, 30998–31004. [Google Scholar] [CrossRef]
- Wu, Z.; Rosen, E.D.; Brun, R.; Hauser, S.; Adelmant, G.; Troy, A.E.; McKeon, C.; Darlington, G.J.; Spiegelman, B.M. Cross-regulation of C/EBP alpha and PPAR gamma controls the transcriptional pathway of adipogenesis and insulin sensitivity. Mol. Cell 1999, 3, 151–158. [Google Scholar] [CrossRef]
- Funke, S.; Wiggenhauser, P.S.; Grundmeier, A.; Taha, S.; Fuchs, B.; Birt, A.; Koban, K.; Giunta, R.E.; Kuhlmann, C. Aspirin Stimulates the Osteogenic Differentiation of Human Adipose Tissue-Derived Stem Cells In Vitro. Int. J. Mol. Sci. 2024, 25, 11227. [Google Scholar] [CrossRef]
- Li, Y.; Luo, Z.; Xu, X.; Li, Y.; Zhang, S.; Zhou, P.; Sui, Y.; Wu, M.; Luo, E.; Wei, S. Aspirin enhances the osteogenic and anti-inflammatory effects of human mesenchymal stem cells on osteogenic BFP-1 peptide-decorated substrates. J. Mater. Chem. B 2017, 5, 7153–7163. [Google Scholar] [CrossRef] [PubMed]
- Abd Rahman, F. Gene expression profiling on effect of aspirin on osteogenic differentiation of periodontal ligament stem cells. BDJ Open 2021, 7, 35. [Google Scholar] [CrossRef] [PubMed]
- Vukovic, M.; Lazarevic, M.; Mitic, D.; Jaksic Karisik, M.; Ilic, B.; Andric, M.; Jevtic, B.; Roganovic, J.; Milasin, J. Acetylsalicylic-acid (ASA) regulation of osteo/odontogenic differentiation and proliferation of human dental pulp stem cells (DPSCs) in vitro. Arch. Oral. Biol. 2022, 144, 105564. [Google Scholar] [CrossRef] [PubMed]
- Xie, Y.; Pan, M.; Gao, Y.; Zhang, L.; Ge, W.; Tang, P. Dose-dependent roles of aspirin and other non-steroidal anti-inflammatory drugs in abnormal bone remodeling and skeletal regeneration. Cell Biosci. 2019, 9, 103. [Google Scholar] [CrossRef]
- Mahdi, J.G.; Mahdi, A.J.; Mahdi, A.J.; Bowen, I.D. The historical analysis of aspirin discovery, its relation to the willow tree and antiproliferative and anticancer potential. Cell Prolif. 2006, 39, 147–155. [Google Scholar] [CrossRef]
- Montinari, M.R.; Minelli, S.; De Caterina, R. The first 3500 years of aspirin history from its roots—A concise summary. Vasc. Pharmacol 2019, 113, 1–8. [Google Scholar] [CrossRef]
- Bunting, S.; Moncada, S.; Vane, J.R. The prostacyclin--thromboxane A2 balance: Pathophysiological and therapeutic implications. Br. Med. Bull. 1983, 39, 271–276. [Google Scholar] [CrossRef]
- Vane, J.R. Inhibition of prostaglandin synthesis as a mechanism of action for aspirin-like drugs. Nat. New Biol. 1971, 231, 232–235. [Google Scholar] [CrossRef]
- Toth, L.; Muszbek, L.; Komaromi, I. Mechanism of the irreversible inhibition of human cyclooxygenase-1 by aspirin as predicted by QM/MM calculations. J. Mol. Graph. Model. 2013, 40, 99–109. [Google Scholar] [CrossRef]
- Vane, J.R.; Botting, R.M. The mechanism of action of aspirin. Thromb. Res. 2003, 110, 255–258. [Google Scholar] [CrossRef]
- Vane, J.R.; Botting, R.M. Mechanism of action of anti-inflammatory drugs. Scand. J. Rheumatol. Suppl. 1996, 102, 9–21. [Google Scholar] [CrossRef] [PubMed]
- Rezabakhsh, A.; Mahmoodpoor, A.; Soleimanpour, M.; Shahsavarinia, K.; Soleimanpour, H. Clinical Applications of Aspirin as a Multi-potent Drug Beyond Cardiovascular Implications: A Proof of Concept for Anesthesiologists—A Narrative Review. Anesth. Pain Med. 2021, 11, e118909. [Google Scholar] [CrossRef]
- Tsoi, K.K.F.; Ho, J.M.W.; Chan, F.C.H.; Sung, J.J.Y. Long-term use of low-dose aspirin for cancer prevention: A 10-year population cohort study in Hong Kong. Int. J. Cancer 2019, 145, 267–273. [Google Scholar] [CrossRef] [PubMed]
- Bibbins-Domingo, K.; Force, U.S.P.S.T. Aspirin Use for the Primary Prevention of Cardiovascular Disease and Colorectal Cancer: U.S. Preventive Services Task Force Recommendation Statement. Ann. Intern. Med. 2016, 164, 836–845. [Google Scholar] [CrossRef] [PubMed]
- Kwon, S.; Ma, W.; Drew, D.A.; Klempner, S.J.; Leonardo, B.M.; Flynn, J.J.; Cao, Y.; Giovannucci, E.L.; Bao, Y.; Fuchs, C.S.; et al. Association Between Aspirin Use and Gastric Adenocarcinoma: A Prospective Cohort Study. Cancer Prev. Res. 2022, 15, 265–272. [Google Scholar] [CrossRef]
- Chan, A.T.; Giovannucci, E.L.; Meyerhardt, J.A.; Schernhammer, E.S.; Curhan, G.C.; Fuchs, C.S. Long-term use of aspirin and nonsteroidal anti-inflammatory drugs and risk of colorectal cancer. JAMA 2005, 294, 914–923. [Google Scholar] [CrossRef]
- Daly, P.A.; Krieger, D.R.; Dulloo, A.G.; Young, J.B.; Landsberg, L. Ephedrine, caffeine and aspirin: Safety and efficacy for treatment of human obesity. Int. J. Obes. Relat. Metab. Disord. 1993, 17 (Suppl. S1), S73–S78. [Google Scholar]
- Kim, J.K.; Kim, Y.J.; Fillmore, J.J.; Chen, Y.; Moore, I.; Lee, J.; Yuan, M.; Li, Z.W.; Karin, M.; Perret, P.; et al. Prevention of fat-induced insulin resistance by salicylate. J. Clin. Investig. 2001, 108, 437–446. [Google Scholar] [CrossRef]
- Roy, S.; Bhowmik, D.R.; Begum, R.; Amin, M.T.; Islam, M.A.; Ahmed, F.; Hossain, M.S. Aspirin attenuates the expression of adhesion molecules, risk of obesity, and adipose tissue inflammation in high-fat diet-induced obese mice. Prostaglandins Other Lipid Mediat. 2022, 162, 106664. [Google Scholar] [CrossRef]
- Huang, E.S.; Strate, L.L.; Ho, W.W.; Lee, S.S.; Chan, A.T. Long-term use of aspirin and the risk of gastrointestinal bleeding. Am. J. Med. 2011, 124, 426–433. [Google Scholar] [CrossRef]
- Zhan, Y.; He, Z.; Liu, X.; Miao, N.; Lin, F.; Xu, W.; Mu, S.; Mu, H.; Yuan, M.; Cao, X.; et al. Aspirin-induced attenuation of adipogenic differentiation of bone marrow mesenchymal stem cells is accompanied by the disturbed epigenetic modification. Int. J. Biochem. Cell Biol. 2018, 98, 29–42. [Google Scholar] [CrossRef] [PubMed]
- Park, S.R.; Kim, S.R.; Min, E.K.; Oh, B.C.; Jung, Y.; Kim, Y.H.; Lee, H.Y. Unveiling the potential effects of acetylsalicylic acid: Insights into regeneration in endometrial stem cells. Cell Commun. Signal 2023, 21, 323. [Google Scholar] [CrossRef] [PubMed]
- Wang, Y.; He, G.; Wang, F.; Zhang, C.; Ge, Z.; Zheng, X.; Deng, H.; Yuan, C.; Zhou, B.; Tao, X.; et al. Aspirin inhibits adipogenesis of tendon stem cells and lipids accumulation in rat injury tendon through regulating PTEN/PI3K/AKT signalling. J. Cell Mol. Med. 2019, 23, 7535–7544. [Google Scholar] [CrossRef] [PubMed]
- Bourin, P.; Bunnell, B.A.; Casteilla, L.; Dominici, M.; Katz, A.J.; March, K.L.; Redl, H.; Rubin, J.P.; Yoshimura, K.; Gimble, J.M. Stromal cells from the adipose tissue-derived stromal vascular fraction and culture expanded adipose tissue-derived stromal/stem cells: A joint statement of the International Federation for Adipose Therapeutics and Science (IFATS) and the International Society for Cellular Therapy (ISCT). Cytotherapy 2013, 15, 641–648. [Google Scholar] [CrossRef]
- Su, Y.F.; Yang, S.H.; Lee, Y.H.; Wu, B.C.; Huang, S.C.; Liu, C.M.; Chen, S.L.; Pan, Y.F.; Chou, S.S.; Chou, M.Y.; et al. Aspirin-induced inhibition of adipogenesis was p53-dependent and associated with inactivation of pentose phosphate pathway. Eur. J. Pharmacol. 2014, 738, 101–110. [Google Scholar] [CrossRef]
- Zhang, Y.; Ding, N.; Zhang, T.; Sun, Q.; Han, B.; Yu, T. A Tetra-PEG Hydrogel Based Aspirin Sustained Release System Exerts Beneficial Effects on Periodontal Ligament Stem Cells Mediated Bone Regeneration. Front. Chem. 2019, 7, 682. [Google Scholar] [CrossRef]
- Alfonso, L.; Ai, G.; Spitale, R.C.; Bhat, G.J. Molecular targets of aspirin and cancer prevention. Br. J. Cancer 2014, 111, 61–67. [Google Scholar] [CrossRef]
- Dovizio, M.; Bruno, A.; Tacconelli, S.; Patrignani, P. Mode of action of aspirin as a chemopreventive agent. Recent Results Cancer Res. 2013, 191, 39–65. [Google Scholar] [CrossRef]
- Drummond, A.H.; MacIntyre, D.E.; Olverman, H.J. Aspirin at therapeutic concentrations does not affect 5-hydroxytryptamine uptake by platelets. Br. J. Pharmacol. 1977, 59, 661–662. [Google Scholar] [CrossRef]
- Alberton, P.; Popov, C.; Pragert, M.; Kohler, J.; Shukunami, C.; Schieker, M.; Docheva, D. Conversion of human bone marrow-derived mesenchymal stem cells into tendon progenitor cells by ectopic expression of scleraxis. Stem Cells Dev. 2012, 21, 846–858. [Google Scholar] [CrossRef]
- Lee, J.E.; Ge, K. Transcriptional and epigenetic regulation of PPARgamma expression during adipogenesis. Cell Biosci. 2014, 4, 29. [Google Scholar] [CrossRef] [PubMed]
- Kajita, K.; Mori, I.; Kitada, Y.; Taguchi, K.; Kajita, T.; Hanamoto, T.; Ikeda, T.; Fujioka, K.; Yamauchi, M.; Okada, H.; et al. Small proliferative adipocytes: Identification of proliferative cells expressing adipocyte markers. Endocr. J. 2013, 60, 931–939. [Google Scholar] [CrossRef] [PubMed]
- Wang, Y.; Liu, Y.; Fan, Z.; Liu, D.; Wang, F.; Zhou, Y. IGFBP2 enhances adipogenic differentiation potentials of mesenchymal stem cells from Wharton’s jelly of the umbilical cord via JNK and Akt signaling pathways. PLoS ONE 2017, 12, e0184182. [Google Scholar] [CrossRef]
- Song, F.; Jiang, D.; Wang, T.; Wang, Y.; Lou, Y.; Zhang, Y.; Ma, H.; Kang, Y. Mechanical Stress Regulates Osteogenesis and Adipogenesis of Rat Mesenchymal Stem Cells through PI3K/Akt/GSK-3beta/beta-Catenin Signaling Pathway. Biomed. Res. Int. 2017, 2017, 6027402. [Google Scholar] [CrossRef] [PubMed]
- Fujimori, K. Prostaglandins as PPARgamma Modulators in Adipogenesis. PPAR Res. 2012, 2012, 527607. [Google Scholar] [CrossRef]
- Shin, S.; El-Sabbagh, A.S.; Lukas, B.E.; Tanneberger, S.J.; Jiang, Y. Adipose stem cells in obesity: Challenges and opportunities. Biosci. Rep. 2020, 40, BSR20200473. [Google Scholar] [CrossRef]
- Choe, S.S.; Huh, J.Y.; Hwang, I.J.; Kim, J.I.; Kim, J.B. Adipose Tissue Remodeling: Its Role in Energy Metabolism and Metabolic Disorders. Front. Endocrinol. 2016, 7, 30. [Google Scholar] [CrossRef]
- Hajer, G.R.; van Haeften, T.W.; Visseren, F.L. Adipose tissue dysfunction in obesity, diabetes, and vascular diseases. Eur. Heart J. 2008, 29, 2959–2971. [Google Scholar] [CrossRef]
- Kolle, S.F.; Fischer-Nielsen, A.; Mathiasen, A.B.; Elberg, J.J.; Oliveri, R.S.; Glovinski, P.V.; Kastrup, J.; Kirchhoff, M.; Rasmussen, B.S.; Talman, M.L.; et al. Enrichment of autologous fat grafts with ex-vivo expanded adipose tissue-derived stem cells for graft survival: A randomised placebo-controlled trial. Lancet 2013, 382, 1113–1120. [Google Scholar] [CrossRef]
- Hong, K.Y.; Yim, S.; Kim, H.J.; Jin, U.S.; Lim, S.; Eo, S.; Chang, H.; Minn, K.W. The Fate of the Adipose-Derived Stromal Cells during Angiogenesis and Adipogenesis After Cell-Assisted Lipotransfer. Plast. Reconstr. Surg. 2018, 141, 365–375. [Google Scholar] [CrossRef]
- Kuhlmann, C.; Schenck, T.L.; Tluczynski, K.; Aszodi, A.; Metzger, P.; Giunta, R.; Wiggenhauser, P.S. Experimental approach to nasal septal cartilage regeneration with adipose tissue-derived stem cells and decellularized porcine septal cartilage. Xenotransplantation 2021, 28, e12660. [Google Scholar] [CrossRef]
- Taha, S.; Saller, M.M.; Haas, E.; Farkas, Z.; Aszodi, A.; Giunta, R.; Volkmer, E. Adipose-derived stem/progenitor cells from lipoaspirates: A comparison between the Lipivage200-5 liposuction system and the Body-Jet liposuction system. J. Plast. Reconstr. Aesthet. Surg. 2020, 73, 166–175. [Google Scholar] [CrossRef] [PubMed]
- Wound Healing Assay Using the ibidi Culture-Insert 2 Well in a µ-Dish 35 mm. Available online: https://ibidi.com/img/cms/support/AN/AN21_Wound_Healing_Assay.pdf (accessed on 20 February 2024).
- Suarez-Arnedo, A.; Torres Figueroa, F.; Clavijo, C.; Arbelaez, P.; Cruz, J.C.; Munoz-Camargo, C. An image J plugin for the high throughput image analysis of in vitro scratch wound healing assays. PLoS ONE 2020, 15, e0232565. [Google Scholar] [CrossRef] [PubMed]
- Wiggenhauser, P.S.; Kuhlmann, C.; Blum, J.; Giunta, R.E.; Schenck, T. Influence of software parameters on measurements in automatized image-based analysis of fat tissue histology. Acta Histochem. 2020, 122, 151537. [Google Scholar] [CrossRef] [PubMed]






| Gen | Full Name | Forward Primer Sequence (5′→3′) | Reverse Primer Sequence (5′→3′) | Length | NCBI RefSeq |
| MKi67 | Marker of proliferation Ki-67 | AATCACTAAAATGCCCTGCC | CTTCTTTCACACCTACTTTCCC | 11,636 bp | NM_001145966 |
| PPARG | Peroxisome proliferator-activated receptor gamma | AAGAAGCCAACACTAAACCAC | TTACGGAGAGATCCACGGAG | 1323 bp | NM_001330615 |
| HPRT1 | Hypoxanthine phosphoribosyltransferase 1 | AGATGGTCAAGGTCGCAAG | AAGGGCATATCCTACAACAAAC | 1395 bp | NM_000194 |
| FABP4 | Fatty acid binding protein 4 | CCAGGAATTTGACGAAGTCAC | CACCACCAGTTTATCATCCTC | 911 bp | NM_001442.3 |
| OCT4/POU5F1 | POU domain, class 5, transcription factor 1 isoform 2 | AAAGAGAAAGCGAACCAGTATC | TACAGAACCACACTCGGAC | 1579 bp | NP_001167002.1 |
| ADIPOQ | Adiponectin | GTAAATTCCACTGCAACATTCC | TGAAGAGCATAGCCTTGTCC | 4593 bp | NM_001177800.2 |
| NANOG | Nanog homebox | TCTCTCCTCTTCCTTCCTCC | AGTTCTGGTCTTCTGTTTCTTG | 1395 bp | NM_024865.4 |
| COL2A1 | Collagen type II alpha 1 chain | TCCATTCATCCCACCCTCTC | AGTTTCCTGCCTCTGCCTTG | 5059 bp | NM_001844.5 |
| SOX2 | SRY-box transcription factor 2 | GCTCGCAGACCTACATGAAC | GGAGGAAGAGGTAACCACAG | 2512 bp | NM_003106 |
| SOX9 | SRY-box transcription factor 9 | AGTTTCTTTGTATTCCTCACCC | TCAAAACACACACACACCC | 3931 bp | NM_000346.4 |
Disclaimer/Publisher’s Note: The statements, opinions and data contained in all publications are solely those of the individual author(s) and contributor(s) and not of MDPI and/or the editor(s). MDPI and/or the editor(s) disclaim responsibility for any injury to people or property resulting from any ideas, methods, instructions or products referred to in the content. |
© 2025 by the authors. Licensee MDPI, Basel, Switzerland. This article is an open access article distributed under the terms and conditions of the Creative Commons Attribution (CC BY) license (https://creativecommons.org/licenses/by/4.0/).
Share and Cite
Funke, S.; Wiggenhauser, P.S.; Grundmeier, A.; Fuchs, B.; Koban, K.; Demmer, W.; Giunta, R.E.; Kuhlmann, C. Aspirin Inhibits the In Vitro Adipogenic Differentiation of Human Adipose Tissue-Derived Stem Cells in a Dose-Dependent Manner. Int. J. Mol. Sci. 2025, 26, 853. https://doi.org/10.3390/ijms26020853
Funke S, Wiggenhauser PS, Grundmeier A, Fuchs B, Koban K, Demmer W, Giunta RE, Kuhlmann C. Aspirin Inhibits the In Vitro Adipogenic Differentiation of Human Adipose Tissue-Derived Stem Cells in a Dose-Dependent Manner. International Journal of Molecular Sciences. 2025; 26(2):853. https://doi.org/10.3390/ijms26020853
Chicago/Turabian StyleFunke, Sarah, Paul Severin Wiggenhauser, Anna Grundmeier, Benedikt Fuchs, Konstantin Koban, Wolfram Demmer, Riccardo E. Giunta, and Constanze Kuhlmann. 2025. "Aspirin Inhibits the In Vitro Adipogenic Differentiation of Human Adipose Tissue-Derived Stem Cells in a Dose-Dependent Manner" International Journal of Molecular Sciences 26, no. 2: 853. https://doi.org/10.3390/ijms26020853
APA StyleFunke, S., Wiggenhauser, P. S., Grundmeier, A., Fuchs, B., Koban, K., Demmer, W., Giunta, R. E., & Kuhlmann, C. (2025). Aspirin Inhibits the In Vitro Adipogenic Differentiation of Human Adipose Tissue-Derived Stem Cells in a Dose-Dependent Manner. International Journal of Molecular Sciences, 26(2), 853. https://doi.org/10.3390/ijms26020853

