Subacute PM2.5 Exposure Induces Hepatic Insulin Resistance Through Inflammation and Oxidative Stress
Abstract
1. Introduction
2. Results
2.1. Physicochemical Characterization of Particulate Matter
2.2. Cell Viability
2.3. PM2.5 Exposure Induces Insulin Resistance in HepG2 Cells
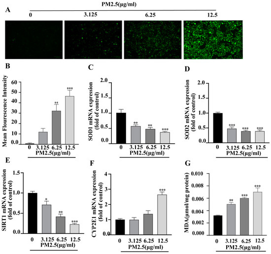
2.4. PM2.5 Caused Oxidative Stress in HepG2 Cells
2.5. PM2.5-Induced Inflammatory Factor Expression in HepG2 Cells
2.6. Effects of PM2.5 Exposure on PI3K/AKT
2.7. PM2.5 Exposure Induces Insulin Resistance In Vivo
2.8. Effects of PM2.5 Exposure on Hepatic Oxidative Stress In Vivo
2.9. PM2.5 Exposure Promotes Hepatic Inflammatory Response in Mice
2.10. Effects of PM2.5 Exposure on Hepatic Function in Mice
3. Discussion
3.1. Significance of Studying Subacute PM2.5 Exposure Effects
3.2. Liver as a Key Target Organ in PM2.5-Induced Insulin Resistance
3.3. Oxidative Stress Mediates PM2.5-Induced Hepatic Dysfunction
3.4. Inflammatory Response in PM2.5-Mediated Insulin Resistance
3.5. PI3K/AKT Pathway in PM2.5-Mediated Insulin Resistance
3.6. Study Limitations and Future Prospects
4. Materials and Methods
4.1. Preparation and Characterization of PM2.5
4.2. Cell Culture
4.3. Cell Viability Analysis
4.4. Establishment of Insulin Resistance Model in HepG2 Cells
4.5. Detection of Intracellular ROS
4.6. Quantitative Real-Time PCR (RT-qPCR) Analysis
4.7. Detection of MDA
4.8. Western Blot Analysis
4.9. Animal Experiments
4.10. Assessment of Glycemic Parameters
4.11. Biochemical Parameters Analysis
4.12. Histological Observation of Liver Tissue
4.13. Statistical Analyses
5. Conclusions
Supplementary Materials
Author Contributions
Funding
Institutional Review Board Statement
Informed Consent Statement
Data Availability Statement
Acknowledgments
Conflicts of Interest
References
- Meng, W.; Cheng, Y.; Shen, G.; Shen, H.; Su, H.; Tao, S. The Long Hazy Tail: Analysis of the Impacts and Trends of Severe Outdoor and Indoor Air Pollution in North China. Environ. Sci. Technol. 2024, 58, 8326–8335. [Google Scholar] [CrossRef] [PubMed]
- Chen, Z.; Liu, J.; Qie, X.; Cheng, X.; Yang, M.; Shu, L.; Chen, J.M. Concurrence of high dust aerosol and stratosphere-intruded ozone pollution in super sandstorms. Sci. Bull. 2024, 69, 2509–2513. [Google Scholar] [CrossRef]
- Wang, J.; Ogawa, S. Effects of Meteorological Conditions on PM2.5 Concentrations in Nagasaki, Japan. Int. J. Environ. Res. Public Health 2015, 12, 9089–9101. [Google Scholar] [CrossRef] [PubMed]
- Chaulin, A.M.; Sergeev, A.K. The Role of Fine Particles (PM 2.5) in the Genesis of Atherosclerosis and Myocardial Damage: Emphasis on Clinical and Epidemiological Data, and Pathophysiological Mechanisms. Cardiol. Res. 2022, 13, 268–282. [Google Scholar] [CrossRef] [PubMed]
- Zhang, Y.; Li, Q.; Fang, M.; Ma, Y.; Liu, N.; Yan, X.; Zhou, J.; Li, F. The Kidney Injury Induced by Short-Term PM(2.5) Exposure and the Prophylactic Treatment of Essential Oils in BALB/c Mice. Oxid. Med. Cell. Longev. 2018, 2018, 9098627. [Google Scholar] [CrossRef] [PubMed]
- Wang, L.; Wei, L.Y.; Ding, R.; Feng, Y.; Li, D.; Li, C.; Malko, P.; Syed Mortadza, S.A.; Wu, W.; Yin, Y.; et al. Predisposition to Alzheimer’s and Age-Related Brain Pathologies by PM2.5 Exposure: Perspective on the Roles of Oxidative Stress and TRPM2 Channel. Front. Physiol. 2020, 11, 155. [Google Scholar] [CrossRef] [PubMed]
- Guariguata, L.; Whiting, D.R.; Hambleton, I.; Beagley, J.; Linnenkamp, U.; Shaw, J.E. Global estimates of diabetes prevalence for 2013 and projections for 2035. Diabetes Res. Clin. Pract. 2014, 103, 137–149. [Google Scholar] [CrossRef] [PubMed]
- Brook, R.D.; Jerrett, M.; Brook, J.R.; Bard, R.L.; Finkelstein, M.M. The relationship between diabetes mellitus and traffic-related air pollution. J. Occup. Environ. Med. 2008, 50, 32–38. [Google Scholar] [CrossRef] [PubMed]
- Pope, C.A., 3rd; Turner, M.C.; Burnett, R.T.; Jerrett, M.; Gapstur, S.M.; Diver, W.R.; Krewski, D.; Brook, R.D. Relationships between fine particulate air pollution, cardiometabolic disorders, and cardiovascular mortality. Circ. Res. 2015, 116, 108–115. [Google Scholar] [CrossRef]
- Eze, I.C.; Hemkens, L.G.; Bucher, H.C.; Hoffmann, B.; Schindler, C.; Künzli, N.; Schikowski, T.; Probst-Hensch, N.M. Association between ambient air pollution and diabetes mellitus in Europe and North America: Systematic review and meta-analysis. Environ. Health Perspect. 2015, 123, 381–389. [Google Scholar] [CrossRef]
- Liang, F.; Yang, X.; Liu, F.; Li, J.; Xiao, Q.; Chen, J.; Liu, X.; Cao, J.; Shen, C.; Yu, L.; et al. Long-term exposure to ambient fine particulate matter and incidence of diabetes in China: A cohort study. Environ. Int. 2019, 126, 568–575. [Google Scholar] [CrossRef] [PubMed]
- Li, Y.; Wu, J.; Tang, H.; Jia, X.; Wang, J.; Meng, C.; Wang, W.; Liu, S.; Yuan, H.; Cai, J.; et al. Long-term PM(2.5) exposure and early-onset diabetes: Does BMI link this risk? Sci. Total Environ. 2024, 913, 169791. [Google Scholar] [CrossRef] [PubMed]
- Song, L.; Jiang, S.; Pan, K.; Du, X.; Zeng, X.; Zhang, J.; Zhou, J.; Sun, Q.; Xie, Y.; Zhao, J. AMPK activation ameliorates fine particulate matter-induced hepatic injury. Environ. Sci. Pollut. Res. Int. 2020, 27, 21311–21319. [Google Scholar] [CrossRef] [PubMed]
- Yaribeygi, H.; Farrokhi, F.R.; Butler, A.E.; Sahebkar, A. Insulin resistance: Review of the underlying molecular mechanisms. J. Cell. Physiol. 2019, 234, 8152–8161. [Google Scholar] [CrossRef] [PubMed]
- Veluthakal, R.; Esparza, D.; Hoolachan, J.M.; Balakrishnan, R.; Ahn, M.; Oh, E.; Jayasena, C.S.; Thurmond, D.C. Mitochondrial Dysfunction, Oxidative Stress, and Inter-Organ Miscommunications in T2D Progression. Int. J. Mol. Sci. 2024, 25, 1504. [Google Scholar] [CrossRef]
- Das, M.K.; Savidge, B.; Pearl, J.E.; Yates, T.; Miles, G.; Pareek, M.; Haldar, P.; Cooper, A.M. Altered hepatic metabolic landscape and insulin sensitivity in response to pulmonary tuberculosis. PLoS Pathog. 2024, 20, e1012565. [Google Scholar] [CrossRef] [PubMed]
- Kaneto, H.; Katakami, N.; Matsuhisa, M.; Matsuoka, T.A. Role of reactive oxygen species in the progression of type 2 diabetes and atherosclerosis. Mediators Inflamm. 2010, 2010, 453892. [Google Scholar] [CrossRef]
- Walton, E.L. Oxidative stress and diabetes: Glucose response in the cROSsfire. Biomed. J. 2017, 40, 241–244. [Google Scholar] [CrossRef] [PubMed]
- Zhang, Y.; Cheng, Y.; Liu, J.; Zuo, J.; Yan, L.; Thring, R.W.; Ba, X.; Qi, D.; Wu, M.; Gao, Y.; et al. Tauroursodeoxycholic acid functions as a critical effector mediating insulin sensitization of metformin in obese mice. Redox Biol. 2022, 57, 102481. [Google Scholar] [CrossRef]
- Hotamisligil, G.S. Inflammation and metabolic disorders. Nature 2006, 444, 860–867. [Google Scholar] [CrossRef]
- Donath, M.Y. Targeting inflammation in the treatment of type 2 diabetes. Diabetes Obes. Metab. 2013, 15 (Suppl. S3), 193–196. [Google Scholar] [CrossRef] [PubMed]
- Furukawa, S.; Fujita, T.; Shimabukuro, M.; Iwaki, M.; Yamada, Y.; Nakajima, Y.; Nakayama, O.; Makishima, M.; Matsuda, M.; Shimomura, I. Increased oxidative stress in obesity and its impact on metabolic syndrome. J. Clin. Investig. 2004, 114, 1752–1761. [Google Scholar] [CrossRef]
- Yang, X.; Qian, K. Protein O-GlcNAcylation: Emerging mechanisms and functions. Nat. Rev. Mol. Cell Biol. 2017, 18, 452–465. [Google Scholar] [CrossRef] [PubMed]
- Linton, M.F.; Moslehi, J.J.; Babaev, V.R. Akt Signaling in Macrophage Polarization, Survival, and Atherosclerosis. Int. J. Mol. Sci. 2019, 20, 2703. [Google Scholar] [CrossRef] [PubMed]
- Shoelson, S.E.; Lee, J.; Goldfine, A.B. Inflammation and insulin resistance. J. Clin. Investig. 2006, 116, 1793–1801. [Google Scholar] [CrossRef] [PubMed]
- Terzano, C.; Di Stefano, F.; Conti, V.; Graziani, E.; Petroianni, A. Air pollution ultrafine particles: Toxicity beyond the lung. Eur. Rev. Med. Pharmacol. Sci. 2010, 14, 809–821. [Google Scholar] [PubMed]
- Brook, R.D.; Cakmak, S.; Turner, M.C.; Brook, J.R.; Crouse, D.L.; Peters, P.A.; van Donkelaar, A.; Villeneuve, P.J.; Brion, O.; Jerrett, M.; et al. Long-term fine particulate matter exposure and mortality from diabetes in Canada. Diabetes Care 2013, 36, 3313–3320. [Google Scholar] [CrossRef] [PubMed]
- Cho, C.C.; Hsieh, W.Y.; Tsai, C.H.; Chen, C.Y.; Chang, H.F.; Lin, C.S. In Vitro and In Vivo Experimental Studies of PM(2.5) on Disease Progression. Int. J. Environ. Res. Public Health 2018, 15, 1380. [Google Scholar] [CrossRef]
- Burkart, K.; Causey, K.; Cohen, A.J.; Wozniak, S.S.; Salvi, D.D.; Abbafati, C.; Nangia, V. Estimates, trends, and drivers of the global burden of type 2 diabetes attributable to PM(2·5) air pollution, 1990–2019: An analysis of data from the Global Burden of Disease Study 2019. Lancet Planet Health 2022, 6, e586–e600. [Google Scholar] [CrossRef]
- Zheng, Z.; Xu, X.; Zhang, X.; Wang, A.; Zhang, C.; Hüttemann, M.; Grossman, L.I.; Chen, L.C.; Rajagopalan, S.; Sun, Q.; et al. Exposure to ambient particulate matter induces a NASH-like phenotype and impairs hepatic glucose metabolism in an animal model. J. Hepatol. 2013, 58, 148–154. [Google Scholar] [CrossRef] [PubMed]
- Cai, C.; Zhu, S.; Qin, M.; Li, X.; Feng, C.; Yu, B.; Dai, S.; Qiu, G.; Li, Y.; Ye, T.; et al. Long-term exposure to PM(2.5) chemical constituents and diabesity: Evidence from a multi-center cohort study in China. Lancet Reg. Health West. Pac. 2024, 47, 101100. [Google Scholar]
- Yang, B.Y.; Fan, S.; Thiering, E.; Seissler, J.; Nowak, D.; Dong, G.H.; Heinrich, J. Ambient air pollution and diabetes: A systematic review and meta-analysis. Environ. Res. 2020, 180, 108817. [Google Scholar] [CrossRef] [PubMed]
- Xu, X.; Liu, C.; Xu, Z.; Tzan, K.; Zhong, M.; Wang, A.; Lippmann, M.; Chen, L.C.; Rajagopalan, S.; Sun, Q. Long-term exposure to ambient fine particulate pollution induces insulin resistance and mitochondrial alteration in adipose tissue. Toxicol. Sci. 2011, 124, 88–98. [Google Scholar] [CrossRef] [PubMed]
- Lin, H.; Chen, M.; Gao, Y.; Wang, Z.; Jin, F. Tussilagone protects acute lung injury from PM2.5 via alleviating Hif-1α/NF-κB-mediated inflammatory response. Environ. Toxicol. 2022, 37, 1198–1210. [Google Scholar] [CrossRef] [PubMed]
- Wei, Y.; Wang, Y.; Di, Q.; Choirat, C.; Wang, Y.; Koutrakis, P.; Zanobetti, A.; Dominici, F.; Schwartz, J.D. Short term exposure to fine particulate matter and hospital admission risks and costs in the Medicare population: Time stratified, case crossover study. BMJ 2019, 367, l6258. [Google Scholar] [CrossRef] [PubMed]
- Anderson, J.O.; Thundiyil, J.G.; Stolbach, A. Clearing the air: A review of the effects of particulate matter air pollution on human health. J. Med. Toxicol. 2012, 8, 166–175. [Google Scholar] [CrossRef] [PubMed]
- Sun, J.; Peng, S.; Li, Z.; Liu, F.; Wu, C.; Lu, Y.; Xiang, H. Association of Short-Term Exposure to PM(2.5) with Blood Lipids and the Modification Effects of Insulin Resistance: A Panel Study in Wuhan. Toxics 2022, 10, 663. [Google Scholar] [CrossRef] [PubMed]
- Pun, V.C.; Kazemiparkouhi, F.; Manjourides, J.; Suh, H.H. Long-Term PM2.5 Exposure and Respiratory, Cancer, and Cardiovascular Mortality in Older US Adults. Am. J. Epidemiol. 2017, 186, 961–969. [Google Scholar] [CrossRef] [PubMed]
- Loomis, D.; Grosse, Y.; Lauby-Secretan, B.; El Ghissassi, F.; Bouvard, V.; Benbrahim-Tallaa, L.; Guha, N.; Baan, R.; Mattock, H.; Straif, K. The carcinogenicity of outdoor air pollution. Lancet Oncol. 2013, 14, 1262–1263. [Google Scholar] [CrossRef]
- Xu, J.; Zhang, W.; Lu, Z.; Zhang, F.; Ding, W. Airborne PM(2.5)-Induced Hepatic Insulin Resistance by Nrf2/JNK-Mediated Signaling Pathway. Int. J. Environ. Res. Public Health 2017, 14, 787. [Google Scholar] [CrossRef] [PubMed]
- Costa, A.; Pasquinelli, G. Air Pollution Exposure Induces Vascular Injury and Hampers Endothelial Repair by Altering Progenitor and Stem Cells Functionality. Front. Cell Dev. Biol. 2022, 10, 897831. [Google Scholar] [CrossRef]
- Sutti, S.; Rigamonti, C.; Vidali, M.; Albano, E. CYP2E1 autoantibodies in liver diseases. Redox Biol. 2014, 3, 72–78. [Google Scholar] [CrossRef] [PubMed]
- Singh, V.; Ubaid, S. Role of Silent Information Regulator 1 (SIRT1) in Regulating Oxidative Stress and Inflammation. Inflammation 2020, 43, 1589–1598. [Google Scholar] [CrossRef] [PubMed]
- Matulewicz, N.; Karczewska-Kupczewska, M. Insulin resistance and chronic inflammation. Postepy Hig. Med. Dosw. (Online) 2016, 70, 1245–1258. [Google Scholar]
- Gregor, M.F.; Hotamisligil, G.S. Inflammatory mechanisms in obesity. Annu. Rev. Immunol. 2011, 29, 415–445. [Google Scholar] [CrossRef] [PubMed]
- Klover, P.J.; Zimmers, T.A.; Koniaris, L.G.; Mooney, R.A. Chronic exposure to interleukin-6 causes hepatic insulin resistance in mice. Diabetes 2003, 52, 2784–2789. [Google Scholar] [CrossRef]
- Mohammadi, S.; Karimzadeh Bardei, L.; Hojati, V.; Ghorbani, A.G.; Nabiuni, M. Anti-Inflammatory Effects of Curcumin on Insulin Resistance Index, Levels of Interleukin-6, C-Reactive Protein, and Liver Histology in Polycystic Ovary Syndrome-Induced Rats. Cell J. 2017, 19, 425–433. [Google Scholar] [PubMed]
- Cheng, Z.; Tseng, Y.; White, M.F. Insulin signaling meets mitochondria in metabolism. Trends Endocrinol. Metab. 2010, 21, 589–598. [Google Scholar] [CrossRef] [PubMed]
- de Deus, I.J.; Martins-Silva, A.F.; Fagundes, M.M.A.; Paula-Gomes, S.; Silva, F.; da Cruz, L.L.; de Abreu, A.R.R.; de Queiroz, K.B. Role of NLRP3 inflammasome and oxidative stress in hepatic insulin resistance and the ameliorative effect of phytochemical intervention. Front. Pharmacol. 2023, 14, 1188829. [Google Scholar] [CrossRef]
- Xiao, Y.; Hu, J.; Chen, R.; Xu, Y.; Pan, B.; Gao, Y.; Deng, Y.; Li, W.; Kan, H.; Chen, S. Impact of fine particulate matter on liver injury: Evidence from human, mice and cells. J. Hazard. Mater. 2024, 469, 133958. [Google Scholar] [CrossRef] [PubMed]
- Zhu, X.; Hou, L.; Zhang, J.; Yao, C.; Liu, Y.; Zhang, C.; Xu, Y.; Cao, J. The structural and functional effects of fine particulate matter from cooking oil fumes on rat umbilical cord blood vessels. Environ. Sci. Pollut. Res. Int. 2016, 23, 16567–16578. [Google Scholar] [CrossRef] [PubMed]
- Bai, N.; Kido, T.; Kavanagh, T.J.; Kaufman, J.D.; Rosenfeld, M.E.; van Breemen, C.; van Eeden, S.F. Exposure to diesel exhaust up-regulates iNOS expression in ApoE knockout mice. Toxicol. Appl. Pharmacol. 2011, 255, 184–192. [Google Scholar] [CrossRef] [PubMed][Green Version]
- Shang, Y.; Sun, Q. Particulate air pollution: Major research methods and applications in animal models. Environ. Dis. 2018, 3, 57–62. [Google Scholar] [PubMed]
- Dubey, K.; Maurya, R.; Mourya, D.; Pandey, A.K. Physicochemical characterization and oxidative potential of size fractionated Particulate Matter: Uptake, genotoxicity and mutagenicity in V-79 cells. Ecotoxicol. Environ. Saf. 2022, 247, 114205. [Google Scholar] [CrossRef]
- Long, Y.M.; Yang, X.Z.; Yang, Q.Q.; Clermont, A.C.; Yin, Y.G.; Liu, G.L.; Hu, L.G.; Liu, Q.; Zhou, Q.F.; Liu, Q.S.; et al. PM(2.5) induces vascular permeability increase through activating MAPK/ERK signaling pathway and ROS generation. J. Hazard. Mater. 2020, 386, 121659. [Google Scholar] [CrossRef] [PubMed]
- Shi, C.; Han, X.; Mao, X.; Fan, C.; Jin, M. Metabolic profiling of liver tissues in mice after instillation of fine particulate matter. Sci. Total. Environ. 2019, 696, 133974. [Google Scholar] [CrossRef] [PubMed]








| Size Distribution (nm) | Polydispersity Index (PDI) | Zeta Potential (ζ) (mV) | |||
|---|---|---|---|---|---|
| PBS | RPMI-1640 | PBS | RPMI-1640 | PBS | RPMI-1640 |
| 900.5 ± 37.11 | 627.4 ± 12.94 | 0.592 ± 0.016 | 0.048 ± 0.021 | −16.4 ± 0.681 | −16.4 ± 0.761 |
| Primer | Sequence |
|---|---|
| SOD1 | Forward:5′ATGGCGACGAAGGCCGTGTGCGTGC-3′ Reverse:5′TTATTGGGCGATCCCAATTACACCACAAGCC-3′ |
| SOD2 | Forward:5′CTCCCCGACCTGCCCTACGAC-3′ Reverse:5′GCAGGTAGTAAGCGTG-3′ |
| SIRT1 | Forward:5′CAATTCCAGCCATCTCTCTGTCAC-3′ Reverse:5′CAACCTGTTCCAGCGTGTCTATG-3′ |
| CYP2E1 | Forward:5′TTTGCGGGGACAGAGACCAC-3′ Reverse:5′TCCTTGATGGCAGGGATTCGG-3′ |
| IL-6 | Forward:5′GCCTTCGGTCCAGTTGCCTTC-3′ Reverse:5′GTTCTGAAGAGGTGAGTGGCTGTC-3′ |
| TNF-α | Forward:5′CAATGGCGTGGAGCTGAGAGATAAC-3′ Reverse:5′TCTGGTAGGAGACGGCGATGC-3′ |
| β-actin | Forward:5′ GGACTTCGAGCAAGAGATGG-3′ Reverse:5′GGACTTCGAGCAAGAGATGG-3′ |
| Primer | Sequence |
|---|---|
| SOD1 | Foward:5′-AACCAGTTGTGTTGTCAGGAC-3′ Reverse:5′-CCACCATGTTTCTTAGAGTGAGG-3′ |
| SOD2 | Foward:5′-CAGACCTGCCTTACGACTATGG-3′ Reverse:5′-CTCGGTGGCGTTGAGATTGTT-3′ |
| SIRT1 | Forward:5′-TCTTGTGGTTCAGTAGCACCT-3′ Reverse:5′-TCGCAACTATACCCAGAACATAGACA-3′ |
| CYP2E1 | Forward:5′-CTCGGTGGCGTTGAGATTGTT-3′ Reverse:5′-GGACCTTTCCCAATTCCTTTCTT-3′ |
| IL-6 | Forward:5′CTTCTTGGGACTGATGCTGGTGAC-3′ Reverse:5′TCTGTTGGGAGTGGTATCCTCTGTG-3′ |
| TNF-α | Forward: 5′CGCTCTTCTGTCTACTGAACTTCGG-3′ Reverse:5′GTGGTTTGTGAGTGTGAGGGTCTG-3′ |
| β-actin | Forward:5′-CGTTGACATCCGTAAAGACCTC-3′ Reverse:5′-TAGGAGCCAGGGCAGTAATCT -3′ |
Disclaimer/Publisher’s Note: The statements, opinions and data contained in all publications are solely those of the individual author(s) and contributor(s) and not of MDPI and/or the editor(s). MDPI and/or the editor(s) disclaim responsibility for any injury to people or property resulting from any ideas, methods, instructions or products referred to in the content. |
© 2025 by the authors. Licensee MDPI, Basel, Switzerland. This article is an open access article distributed under the terms and conditions of the Creative Commons Attribution (CC BY) license (https://creativecommons.org/licenses/by/4.0/).
Share and Cite
Lu, Y.; Qiu, W.; Liao, R.; Cao, W.; Huang, F.; Wang, X.; Li, M.; Li, Y. Subacute PM2.5 Exposure Induces Hepatic Insulin Resistance Through Inflammation and Oxidative Stress. Int. J. Mol. Sci. 2025, 26, 812. https://doi.org/10.3390/ijms26020812
Lu Y, Qiu W, Liao R, Cao W, Huang F, Wang X, Li M, Li Y. Subacute PM2.5 Exposure Induces Hepatic Insulin Resistance Through Inflammation and Oxidative Stress. International Journal of Molecular Sciences. 2025; 26(2):812. https://doi.org/10.3390/ijms26020812
Chicago/Turabian StyleLu, Yao, Wenke Qiu, Ruiwei Liao, Wenjuan Cao, Feifei Huang, Xinyuan Wang, Ming Li, and Yan Li. 2025. "Subacute PM2.5 Exposure Induces Hepatic Insulin Resistance Through Inflammation and Oxidative Stress" International Journal of Molecular Sciences 26, no. 2: 812. https://doi.org/10.3390/ijms26020812
APA StyleLu, Y., Qiu, W., Liao, R., Cao, W., Huang, F., Wang, X., Li, M., & Li, Y. (2025). Subacute PM2.5 Exposure Induces Hepatic Insulin Resistance Through Inflammation and Oxidative Stress. International Journal of Molecular Sciences, 26(2), 812. https://doi.org/10.3390/ijms26020812

