Integrated Metabolome, Transcriptome, and Physiological Analysis of the Flavonoid and Phenylethanol Glycosides Accumulation in Wild Phlomoides rotata Roots from Different Habitats
Abstract
1. Introduction
2. Results
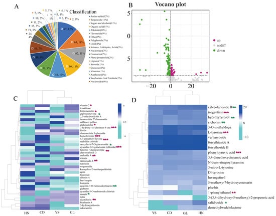
2.1. Evaluation of the Metabolomics of P. rotata Roots from Four Different Habitats
2.2. Changes in the Content of Flavonoid and Phenylethanol Glycosides Metabolites in P. rotata Roots from Four Different Habitats
2.3. Transcriptomic Analysis of P. rotata Roots from Different Habitats
2.4. Key Genes Related to Flavonoid and Phenylethanoside Metabolism in P. rotata Roots from Different Habitats
2.5. qRT-PCR Validation Among DEGs in Flavonoid and Phenylethanoside Metabolism
2.6. Changes in Enzyme Activity in Flavonoid and Phenylethanol Glycosides Biosynthesis in P. rotata Roots from Four Habitats
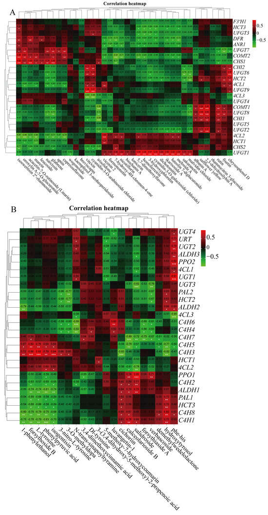
2.7. Correlation Analysis Between the Level of Flavonoid and Phenylethanol Glycosides Metabolites and Expression of Key Genes
2.8. Correlation Analysis Between the Level of Flavonoid and Phenylethanoside Metabolites and the Activities of Key Enzymes
3. Discussion
3.1. Key Genes and Metabolites in Flavonoids and Phenylethanol Glycosides Metabolism from P. rotata Roots
3.2. Key Enzyme in Flavonoids and Phenylethanolic Glycosides Metabolism from P. rotata Roots
3.3. Effect of Altitude on Flavonoid and Phenylethanolic Glycoside Biosynthesis
4. Materials and Methods
4.1. Plant Materials
4.2. Extraction of Metabolites and LC-MS/MS Conditions
4.3. Qualitative Analysis of Metabolites and Principal Component Analysis
4.4. Transcriptome Sequencing and Data Analyses
4.5. Determination of Key Enzyme Activity in Flavonoids and Phenylethanol Glycosides Biosynthesis Pathway
4.6. Correlation Analysis of Metabolites and Key Genes
5. Conclusions
Supplementary Materials
Author Contributions
Funding
Institutional Review Board Statement
Informed Consent Statement
Data Availability Statement
Conflicts of Interest
Abbreviations
References
- Nq, D.; Hx, L. Contribution of Phenylpropanoid Metabolism to Plant Development and Plant-Environment Interactions. J. Integr. Plant Biol. 2021, 63, 180–209. [Google Scholar] [CrossRef]
- Liu, Y.; Liu, J.; Tang, C.; Uyanga, V.A.; Xu, L.; Zhang, F.; Sun, J.; Chen, Y. Flavonoids-targeted Metabolomic Analysis Following Rice Yellowing. Food Chem. 2024, 430, 136984. [Google Scholar] [CrossRef]
- Crizel, R.L.; Perin, E.C.; Siebeneichler, T.J.; Borowski, J.M.; Messias, R.S.; Rombaldi, C.V.; Galli, V. Abscisic Acid and Stress Induced by Salt: Effect on the Phenylpropanoid, L-Ascorbic Acid and Abscisic Acid Metabolism of Strawberry Fruits. Plant Physiol. Biochem. 2020, 152, 211–220. [Google Scholar] [CrossRef] [PubMed]
- Sheng, X.; Chen, H.; Wang, J.; Zheng, Y.; Li, Y.; Jin, Z.; Li, J. Joint Transcriptomic and Metabolic Analysis of Flavonoids in Cyclocarya paliurus Leaves. ACS Omega 2021, 6, 9028–9038. [Google Scholar] [CrossRef]
- Liu, W.; Feng, Y.; Yu, S.; Fan, Z.; Li, X.; Li, J.; Yin, H. The Flavonoid Biosynthesis Network in Plants. Int. J. Mol. Sci. 2021, 22, 12824. [Google Scholar] [CrossRef] [PubMed]
- Cheng, N.; Wang, H.; Hao, H.; Rahman, F.U.; Zhang, Y. Research Progress on Polysaccharide Components of Cistanche deserticola as Potential Pharmaceutical Agents. Eur. J. Med. Chem. 2023, 245, 114892. [Google Scholar] [CrossRef]
- Wu, L.; Georgiev, M.; Cao, H.; Nahar, L.; El-Seedi, H.; Sarker, S.; Xiao, J.; Lu, B. Therapeutic potential of phenylethanoid glycosides: A systematic review. Med. Res. Rev. 2020, 40, 2605–2649. [Google Scholar] [CrossRef]
- Tian, X.; Li, M.; Lin, T.; Qiu, Y.; Zhu, Y.; Li, X.; Tao, W.; Wang, P.; Ren, X.; Chen, L. A review on the structure and pharmacological activity of phenylethanoid glycosides. Eur. J. Med. Chem. 2021, 209, 112563. [Google Scholar] [CrossRef]
- Wang, X.; Wang, J.; Guan, H.; Xu, R.; Luo, X.; Su, M.; Chang, X.; Tan, W.; Chen, J.; Shi, Y. Comparison of the Chemical Profiles and Antioxidant Activities of Different Parts of Cultivated Cistanche deserticola Using Ultra Performance Liquid Chromatography-Quadrupole Time-of-Flight Mass Spectrometry and a 1,1-Diphenyl-2-picrylhydrazyl-Based Assay. Molecules 2017, 22, 2011. [Google Scholar] [CrossRef]
- Xue, Z.; Yang, B. Phenylethanoid Glycosides: Research Advances in Their Phytochemistry, Pharmacological Activity and Pharmacokinetics. Molecules 2016, 21, 991. [Google Scholar] [CrossRef]
- Alipieva, K.; Korkina, L.; Orhan, I.; Georgiev, M. Verbascoside--a review of its occurrence, (bio)synthesis and pharmacological significance. Biotechnol. Adv. 2014, 32, 1065–1076. [Google Scholar] [CrossRef]
- Zhang, M.; Ren, X.; Yue, S.; Zhao, Q.; Shao, C.; Wang, C. Simultaneous Quantification of Four Phenylethanoid Glycosides in Rat Plasma by UPLC-MS/MS and Its Application to a Pharmacokinetic Study of Acanthus ilicifolius Herb. Molecules 2019, 24, 3117. [Google Scholar] [CrossRef]
- Zhou, J.; Zhang, Q.; Sun, J.; Wang, F.; Zeng, P. Simultaneous separation and determination of four phenylethanoid glycosides in rat plasma sample after oral administration of Cistanche salsa extract by microemulsion liquid chromatography. J. Chromatogr. B Analyt Technol. Biomed. Life Sci. 2014, 951–952, 24–31. [Google Scholar] [CrossRef] [PubMed]
- Yan, Y.; Mo, T.; Huang, W.; Xu, X.; Tian, W.; Wang, Y.; Song, Y.; Li, J.; Shi, S.; Liu, X.; et al. Glycosylation of Aromatic Glycosides by a Promiscuous Glycosyltransferase UGT71BD1 from Cistanche tubulosa. J. Nat. Prod. 2022, 85, 1826–1836. [Google Scholar] [CrossRef] [PubMed]
- Lei, L.; Song, Z.H.; Tu, P.; Wu, L.; Chen, F. Separation of echinacoside by reversed-phase preparative high performance liquid chromatography. Se Pu 2001, 19, 200–202. (In Chinese) [Google Scholar] [PubMed]
- Qiao, F.; Lu, Y.; Geng, G.; Zhou, L.; Chen, Z.; Wang, L.; Xie, H.; Qiu, Q.-S. Flavonoid Synthesis in Lamiophlomis rotata from Qinghai-Tibet Plateau Is Influenced by Soil Properties, Microbial Community, and Gene Expression. J. Plant Physiol. 2023, 287, 154043. [Google Scholar] [CrossRef]
- Li, Y.; Li, F.; Zheng, T.-T.; Shi, L.; Zhang, Z.-G.; Niu, T.-M.; Wang, Q.-Y.; Zhao, D.-S.; Li, W.; Zhao, P. Lamiophlomis Herba: A Comprehensive Overview of Its Chemical Constituents, Pharmacology, Clinical Applications, and Quality Control. Biomed. Pharmacother. 2021, 144, 112299. [Google Scholar] [CrossRef] [PubMed]
- Huang, X.-J.; Wang, J.; Muhammad, A.; Tong, H.-Y.; Wang, D.-G.; Li, J.; Ihsan, A.; Yang, G.-Z. Systems Pharmacology-Based Dissection of Mechanisms of Tibetan Medicinal Compound Ruteng as an Effective Treatment for Collagen-Induced Arthritis Rats. J. Ethnopharmacol. 2021, 272, 113953. [Google Scholar] [CrossRef] [PubMed]
- Cui, Z.-H.; Qin, S.-S.; Zang, E.-H.; Li, C.; Gao, L.; Li, Q.-C.; Wang, Y.-L.; Huang, X.-Z.; Zhang, Z.-Y.; Li, M.-H. Traditional Uses, Phytochemistry, Pharmacology and Toxicology of Lamiophlomis rotata (Benth.) Kudo: A Review. RSC Adv. 2020, 10, 11463–11474. [Google Scholar] [CrossRef]
- Zhang, S.; Wang, X.; Yang, J.; Lu, S.; Lai, X.-H.; Jin, D.; Huang, Y.; Zhu, W.; Li, J.; Pu, J.; et al. Nocardioides Dongxiaopingii Sp. Nov., Isolated from Leaves of Lamiophlomis rotata on the Qinghai-Tibet Plateau. Int. J. Syst. Evol. Microbiol. 2020, 70, 3234–3240. [Google Scholar] [CrossRef]
- Song, Y.; Liang, Y.; Zeng, R.; Li, R.; Zhou, Y.; Huang, S.; Li, X.; Zhang, N.; Xu, M.; Xiong, K.; et al. Qualitative and Quantitative Analyses of Chemical Constituents in Vitro and in Vivo and Systematic Evaluation of the Pharmacological Effects of Tibetan Medicine Zhixue Zhentong Capsules. Front. Pharmacol. 2023, 14, 1204947. [Google Scholar] [CrossRef] [PubMed]
- Lian, C.; Zhang, B.; Yang, J.; Lan, J.; Yang, H.; Guo, K.; Li, J.; Chen, S. Validation of Suitable Reference Genes by Various Algorithms for Gene Expression Analysis in Isodon rubescens under Different Abiotic Stresses. Sci. Rep. 2022, 12, 19599. [Google Scholar] [CrossRef] [PubMed]
- Zhou, Z.; Li, T.; Du, R.; Liu, C.; Huang, S.; Han, L.; Zhang, P.; Wang, Y.; Jiang, M. Lamiophlomis rotata Attenuates Rheumatoid Arthritis by Regulating Sphingolipid and Steroid Hormone Metabolism. Mol. Omics 2023, 19, 72–83. [Google Scholar] [CrossRef] [PubMed]
- Zhan, H.; Chen, R.; Zhong, M.; Wang, G.; Jiang, G.; Tao, X.; Chen, M.; Jiang, Y. Exploring the Pharmacological Mechanisms and Key Active Ingredients of Total Flavonoids from Lamiophlomis rotata (Benth.) Kudo against Rheumatoid Arthritis Based on Multi-Technology Integrated Network Pharmacology. J. Ethnopharmacol. 2023, 317, 116850. [Google Scholar] [CrossRef] [PubMed]
- Zhang, D.; Gao, Y.-L.; Jiang, S.; Chen, Y.; Zhang, Y.; Pan, Z. The Similarity and Variability of the Iridoid Glycoside Profile and Antioxidant Capacity of Aerial and Underground Parts of Lamiophlomis rotata According to UPLC-TOF-MS and Multivariate Analyses. RSC Adv. 2018, 8, 2459–2468. [Google Scholar] [CrossRef] [PubMed]
- Peng, P.; Zou, J.; Zhong, B.; Zhang, G.; Zou, X.; Xie, T. Protective Effects and Mechanisms of Flavonoids in Renal Ischemia-Reperfusion Injury. Pharmacology 2023, 108, 27–36. [Google Scholar] [CrossRef]
- Majee, C.; Mazumder, R.; Choudhary, A.N.; Salahuddin. An Insight into the Hepatoprotective Activity and Structure-Activity Relationships of Flavonoids. Mini-Rev. Med. Chem. 2023, 23, 131–149. [Google Scholar] [CrossRef]
- Kumar, G.A.; Kumar, S.; Bhardwaj, R.; Swapnil, P.; Meena, M.; Seth, C.S.; Yadav, A. Recent Advancements in Multifaceted Roles of Flavonoids in Plant-Rhizomicrobiome Interactions. Front. Plant Sci. 2023, 14, 1297706. [Google Scholar] [CrossRef]
- Wang, Y.; Li, T.; Weng, X. Response Letter to Hung-Hsuan Wang et al. on Efficacy and Safety of Gutong Patch Compared with NSAIDs for Knee Osteoarthritis: A Real-World Multicenter, Prospective Cohort Study in China. Pharmacol. Res. 2024, 199, 107035. [Google Scholar] [CrossRef]
- Ghosh, D.; Konishi, T. Anthocyanins and Anthocyanin-Rich Extracts: Role in Diabetes and Eye Function. Asia Pac. J. Clin. Nutr. 2007, 16, 200–208. [Google Scholar]
- Muruganathan, N.; Dhanapal, A.R.; Baskar, V.; Muthuramalingam, P.; Selvaraj, D.; Aara, H.; Shiek Abdullah, M.Z.; Sivanesan, I. Recent Updates on Source, Biosynthesis, and Therapeutic Potential of Natural Flavonoid Luteolin: A Review. Metabolites 2022, 12, 1145. [Google Scholar] [CrossRef]
- Xu, H.; Yu, S.; Lin, C.; Dong, D.; Xiao, J.; Ye, Y.; Wang, M. Roles of Flavonoids in Ischemic Heart Disease: Cardioprotective Effects and Mechanisms against Myocardial Ischemia and Reperfusion Injury. Phytomed. Int. J. Phytother. Phytopharm. 2024, 126, 155409. [Google Scholar] [CrossRef] [PubMed]
- Calderaro, A.; Patanè, G.T.; Tellone, E.; Barreca, D.; Ficarra, S.; Misiti, F.; Laganà, G. The Neuroprotective Potentiality of Flavonoids on Alzheimer’s Disease. Int. J. Mol. Sci. 2022, 23, 14835. [Google Scholar] [CrossRef]
- Yue, H.-L.; Zhao, X.-H.; Mei, L.-J.; Shao, Y. Separation and Purification of Five Phenylpropanoid Glycosides from Lamiophlomis rotata (Benth.) Kudo by a Macroporous Resin Column Combined with High-Speed Counter-Current Chromatography. J. Sep. Sci. 2013, 36, 3123–3129. [Google Scholar] [CrossRef]
- Xia, M.; Zhang, Y.; Wu, H.; Zhang, Q.; Liu, Q.; Li, G.; Zhao, T.; Liu, X.; Zheng, S.; Qian, Z.; et al. Forsythoside B Attenuates Neuro-Inflammation and Neuronal Apoptosis by Inhibition of NF-κB and P38-MAPK Signaling Pathways through Activating Nrf2 Post Spinal Cord Injury. Int. Immunopharmacol. 2022, 111, 109120. [Google Scholar] [CrossRef]
- Wang, L.; Geng, G.; Xie, H.; Zhou, L.; He, Y.; Li, Z.; Qiao, F. A Transcriptomic and Metabolomic Study on the Biosynthesis of Iridoids in Phlomoides rotata from the Qinghai-Tibet Plateau. Plants 2024, 13, 1627. [Google Scholar] [CrossRef] [PubMed]
- Lei, L.; Wan, G.; Geng, X.; Sun, J.; Zhang, Y.; Wang, J.; Yang, C.; Pan, Z. The Total Iridoid Glycoside Extract of Lamiophlomis rotata Kudo Induces M2 Macrophage Polarization to Accelerate Wound Healing by RAS/ P38 MAPK/NF-κB Pathway. J. Ethnopharmacol. 2023, 307, 116193. [Google Scholar] [CrossRef]
- Li, Z.; Geng, G.; Xie, H.; Zhou, L.; Wang, L.; Qiao, F. Metabolomic and Transcriptomic Reveal Flavonoid Biosynthesis and Regulation Mechanism in Phlomoides rotata from Different Habitats. Genomics 2024, 116, 110850. [Google Scholar] [CrossRef]
- Wu, R.; Qian, C.; Yang, Y.; Liu, Y.; Xu, L.; Zhang, W.; Ou, J. Integrative Transcriptomic and Metabolomic Analyses Reveal the Phenylpropanoid and Flavonoid Biosynthesis of Prunus mume. J. Plant Res. 2024, 137, 95–109. [Google Scholar] [CrossRef] [PubMed]
- Lv, H.; Guo, S. Comparative Analysis of Flavonoid Metabolites from Different Parts of Hemerocallis citrina. BMC Plant Biol. 2023, 23, 491. [Google Scholar] [CrossRef] [PubMed]
- Shi, M.; Ali, M.; He, Y.; Ma, S.; Rizwan, H.; Yang, Q.; Li, B.; Lin, Z.; Chen, F. Flavonoids Accumulation in Fruit Peel and Expression Profiling of Related Genes in Purple (Passiflora edulis f. edulis) and Yellow (Passiflora edulis f. flavicarpa) Passion Fruits. Plants 2021, 10, 2240. [Google Scholar] [CrossRef] [PubMed] [PubMed Central]
- Liu, L.; Zhang, Y.; Jiang, X.; Du, B.; Wang, Q.; Ma, Y.; Liu, M.; Mao, Y.; Yang, J.; Li, F.; et al. Uncovering nutritional metabolites and candidate genes involved in flavonoid metabolism in Houttuynia cordata through combined metabolomic and transcriptomic analyses. Plant Physiol. Biochem. 2023, 203, 108059. [Google Scholar] [CrossRef] [PubMed]
- Yu, Z.-W.; Zhang, N.; Jiang, C.-Y.; Wu, S.-X.; Feng, X.-Y.; Feng, X.-Y. Exploring the Genes Involved in Biosynthesis of Dihydroquercetin and Dihydromyricetin in Ampelopsis grossedentata. Sci. Rep. 2021, 11, 15596. [Google Scholar] [CrossRef] [PubMed]
- Waki, T.; Takahashi, S.; Nakayama, T. Managing Enzyme Promiscuity in Plant Specialized Metabolism: A Lesson from Flavonoid Biosynthesis: Mission of a “Body Double” Protein Clarified. Bioessays 2021, 43, e2000164. [Google Scholar] [CrossRef] [PubMed]
- Zhu, X.; Mi, Y.; Meng, X.; Zhang, Y.; Chen, W.; Cao, X.; Wan, H.; Yang, W.; Li, J.; Wang, S.; et al. Genome-Wide Identification of Key Enzyme-Encoding Genes and the Catalytic Roles of Two 2-Oxoglutarate-Dependent Dioxygenase Involved in Flavonoid Biosynthesis in Cannabis sativa L. Microb. Cell Fact. 2022, 21, 215. [Google Scholar] [CrossRef]
- Peng, W.; Wang, N.; Wang, S.; Wang, J.; Bian, Z. Effect of Co-Treatment of Microwave and Exogenous l-Phenylalanine on the Enrichment of Flavonoids in Tartary buckwheat Sprouts. J. Sci. Food Agric. 2023, 103, 2014–2022. [Google Scholar] [CrossRef] [PubMed]
- Tegl, G.; Nidetzky, B. Leloir Glycosyltransferases of Natural Product C-Glycosylation: Structure, Mechanism and Specificity. Biochem. Soc. Trans. 2020, 48, 1583–1598. [Google Scholar] [CrossRef]
- Li, J.; Liu, X.; Gao, Y.; Zong, G.; Wang, D.; Liu, M.; Fei, S.; Wei, Y.; Yin, Z.; Chen, J.; et al. Identification of a UDP-Glucosyltransferase Favouring Substrate- and Regio-Specific Biosynthesis of Flavonoid Glucosides in Cyclocarya paliurus. Phytochemistry 2019, 163, 75–88. [Google Scholar] [CrossRef] [PubMed]
- Pei, T.; Yan, M.; Li, T.; Li, X.; Yin, Y.; Cui, M.; Fang, Y.; Liu, J.; Kong, Y.; Xu, P.; et al. Characterization of UD-glycosyltransferase family members reveals how major flavonoid glycoside accumulates in the roots of Scutellaria baicalensis. BMC Genom. 2022, 23, 169. [Google Scholar] [CrossRef]
- Du, Z.; Lin, W.; Yu, B.; Zhu, J.; Li, J. Integrated Metabolomic and Transcriptomic Analysis of the Flavonoid Accumulation in the Leaves of Cyclocarya paliurus at Different Altitudes. Front. Plant Sci. 2021, 12, 794137. [Google Scholar] [CrossRef]
- Dong, Q.-J.; Xu, X.-Y.; Fan, C.-X.; Xiao, J.-P. Transcriptome and Metabolome Analyses Reveal Chlorogenic Acid Accumulation in Pigmented Potatoes at Different Altitudes. Genomics 2024, 116, 110883. [Google Scholar] [CrossRef] [PubMed]
- Suzuki, A.; Silsirivanit, A.; Watanabe, T.; Matsuda, J.; Inamori, K.I.; Inokuchi, J.I. Mass Spectrometry of Neutral Glycosphingolipids. Methods Mol. Biol. 2023, 2613, 127–144. [Google Scholar] [CrossRef] [PubMed]
- Liu, Y.; Li, Y.; Liu, Z.; Wang, L.; Bi, Z.; Sun, C.; Yao, P.; Zhang, J.; Bai, J.; Zeng, Y. Integrated Transcriptomic and Metabolomic Analysis Revealed Altitude-Related Regulatory Mechanisms on Flavonoid Accumulation in Potato Tubers. Food Res. Int. 2023, 170, 112997. [Google Scholar] [CrossRef]
- Grabherr, M.G.; Haas, B.J.; Yassour, M.; Levin, J.Z.; Thompson, D.A.; Amit, I.; Adiconis, X.; Fan, L.; Raychowdhury, R.; Zeng, Q.; et al. Full-Length Transcriptome Assembly from RNA-Seq Data without a Reference Genome. Nat. Biotechnol. 2011, 29, 644–652. [Google Scholar] [CrossRef] [PubMed]
- Buchfink, B.; Xie, C.; Huson, D.H. Fast and Sensitive Protein Alignment Using DIAMOND. Nat. Methods 2015, 12, 59–60. [Google Scholar] [CrossRef] [PubMed]
- Tang, L.; Liu, J.; Liu, L.; Yu, Y.; Zhao, H.; Lu, W. De Novo Transcriptome Identifies Olfactory Genes in Diachasmimorpha longicaudata (Ashmead). Genes 2020, 11, 144. [Google Scholar] [CrossRef] [PubMed]
- Yan, W.-J.; Hussain, H.; Chung, H.H.; Julaihi, N.; Tommy, R. Transcriptome Dataset of Sago palm in Peat Soil. Data Brief. 2022, 41, 107908. [Google Scholar] [CrossRef]
- Tatusov, R.L. The COG Database: A Tool for Genome-Scale Analysis of Protein Functions and Evolution. Nucleic Acids Res. 2000, 28, 33–36. [Google Scholar] [CrossRef]
- Koonin, E.V.; Fedorova, N.D.; Jackson, J.D.; Jacobs, A.R.; Krylov, D.M.; Makarova, K.S.; Mazumder, R.; Mekhedov, S.L.; Nikolskaya, A.N.; Rao, B.S. A Comprehensive Evolutionary Classification of Proteins Encoded in Complete Eukaryotic Genomes. Genome Biol. 2004, 5, R7. [Google Scholar] [CrossRef] [PubMed]
- Huerta-Cepas, J.; Szklarczyk, D.; Forslund, K.; Cook, H.; Heller, D.; Walter, M.C.; Rattei, T.; Mende, D.R.; Sunagawa, S.; Kuhn, M.; et al. eggNOG 4.5: A Hierarchical Orthology Framework with Improved Functional Annotations for Eukaryotic, Prokaryotic and Viral Sequences. Nucleic Acids Res. 2016, 44, D286–D293. [Google Scholar] [CrossRef] [PubMed]
- Kanehisa, M. The KEGG Resource for Deciphering the Genome. Nucleic Acids Res. 2004, 32, D277–D280. [Google Scholar] [CrossRef] [PubMed]
- Love, M.I.; Huber, W.; Anders, S. Moderated Estimation of Fold Change and Dispersion for RNA-Seq Data with DESeq2. Genome Biol. 2014, 15, 550. [Google Scholar] [CrossRef] [PubMed]
- Xie, C.; Mao, X.; Huang, J.; Ding, Y.; Wu, J.; Dong, S.; Kong, L.; Gao, G.; Li, C.-Y.; Wei, L. KOBAS 2.0: A Web Server for Annotation and Identification of Enriched Pathways and Diseases. Nucleic Acids Res. 2011, 39, W316–W322. [Google Scholar] [CrossRef] [PubMed]
- Livak, K.; Schmittgen, T. Analysis of Relative Gene Expression Data Using Real-Time Quantitative PCR and the 2−ΔΔCt Method. Methods 2001, 25, 402–408. [Google Scholar] [CrossRef] [PubMed]










| ko_ID | Metabolic Pathway | Groups of Two Habitats | |||||
|---|---|---|---|---|---|---|---|
| HN vs. CD | GL vs. YS | GL vs. CD | HN vs. GL | HN vs. YS | YS vs. CD | ||
| ko00941 | Flavonoid biosynthesis | 3 | 3 | 4 | 3 | 3 | 4 |
| ko00944 | Flavone and flavonol biosynthesis | 5 | 4 | 4 | 4 | 4 | 4 |
| ko00943 | Isoflavonoid biosynthesis | 1 | 0 | 0 | 0 | 0 | 1 |
| ko00360 | Phenylalanine metabolism | 5 | 6 | 3 | 4 | 0 | 5 |
| ko00940 | Phenylpropanoid biosynthesis | 4 | 4 | 4 | 3 | 3 | 0 |
| Total | 18 | 17 | 15 | 14 | 10 | 14 | |
| Sample | Location | Altitude | East Longitude | North Latitude |
|---|---|---|---|---|
| HN | Henan County, Qinghai Province | 3540 m | 101°56′48′ | 34°76′12″ |
| GL | Guoluo County, Qinghai Province | 3750 m | 100°14′38′′ | 34°29′10″ |
| YS | Yushu County, Qinghai Province | 3880 m | 97°1′23′′ | 32°51′4″ |
| CD | Chengduo County, Qinghai Province | 4270 m | 97°27′16′′ | 33°18′2″ |
| ELISA Kit | Batch Number | Product Number |
|---|---|---|
| PAL | 20231124053 T | BS-E17999O2 |
| 4CL | 20231124054 T | BS-E17986O2 |
| UGT | 20231211017 T | BS-E19655O2 |
| C4H | 20231211018 T | BS-E18068O2 |
| PPO | 20231211020 T | BS-E18012O2 |
| ALDH | 20231211021 T | BS-E18697O2 |
| HCT | 20231211019 T | BS-E19353O2 |
Disclaimer/Publisher’s Note: The statements, opinions and data contained in all publications are solely those of the individual author(s) and contributor(s) and not of MDPI and/or the editor(s). MDPI and/or the editor(s) disclaim responsibility for any injury to people or property resulting from any ideas, methods, instructions or products referred to in the content. |
© 2025 by the authors. Licensee MDPI, Basel, Switzerland. This article is an open access article distributed under the terms and conditions of the Creative Commons Attribution (CC BY) license (https://creativecommons.org/licenses/by/4.0/).
Share and Cite
Li, Z.; Geng, G.; Yin, C.; Zhou, L.; Wu, X.; Ma, J.; Su, R.; Wang, Z.; Qiao, F.; Xie, H. Integrated Metabolome, Transcriptome, and Physiological Analysis of the Flavonoid and Phenylethanol Glycosides Accumulation in Wild Phlomoides rotata Roots from Different Habitats. Int. J. Mol. Sci. 2025, 26, 668. https://doi.org/10.3390/ijms26020668
Li Z, Geng G, Yin C, Zhou L, Wu X, Ma J, Su R, Wang Z, Qiao F, Xie H. Integrated Metabolome, Transcriptome, and Physiological Analysis of the Flavonoid and Phenylethanol Glycosides Accumulation in Wild Phlomoides rotata Roots from Different Habitats. International Journal of Molecular Sciences. 2025; 26(2):668. https://doi.org/10.3390/ijms26020668
Chicago/Turabian StyleLi, Zuxia, Guigong Geng, Chongxin Yin, Lianyu Zhou, Xiaozhuo Wu, Jianxia Ma, Rui Su, Zirui Wang, Feng Qiao, and Huichun Xie. 2025. "Integrated Metabolome, Transcriptome, and Physiological Analysis of the Flavonoid and Phenylethanol Glycosides Accumulation in Wild Phlomoides rotata Roots from Different Habitats" International Journal of Molecular Sciences 26, no. 2: 668. https://doi.org/10.3390/ijms26020668
APA StyleLi, Z., Geng, G., Yin, C., Zhou, L., Wu, X., Ma, J., Su, R., Wang, Z., Qiao, F., & Xie, H. (2025). Integrated Metabolome, Transcriptome, and Physiological Analysis of the Flavonoid and Phenylethanol Glycosides Accumulation in Wild Phlomoides rotata Roots from Different Habitats. International Journal of Molecular Sciences, 26(2), 668. https://doi.org/10.3390/ijms26020668

