Comprehensive Virome Analysis of Commercial Lilies in South Korea by RT-PCR, High-Throughput Sequencing, and Phylogenetic Analyses
Abstract
1. Introduction
2. Results
2.1. Detection and Geographic Distribution of Major Lily Viruses in South Korea Using RT-PCR
2.2. Identification of Plant Viruses Infecting Lilies in South Korea by HTS
2.3. Identification of Viral Sequences from 48 Lily Hybrid Transcriptomes
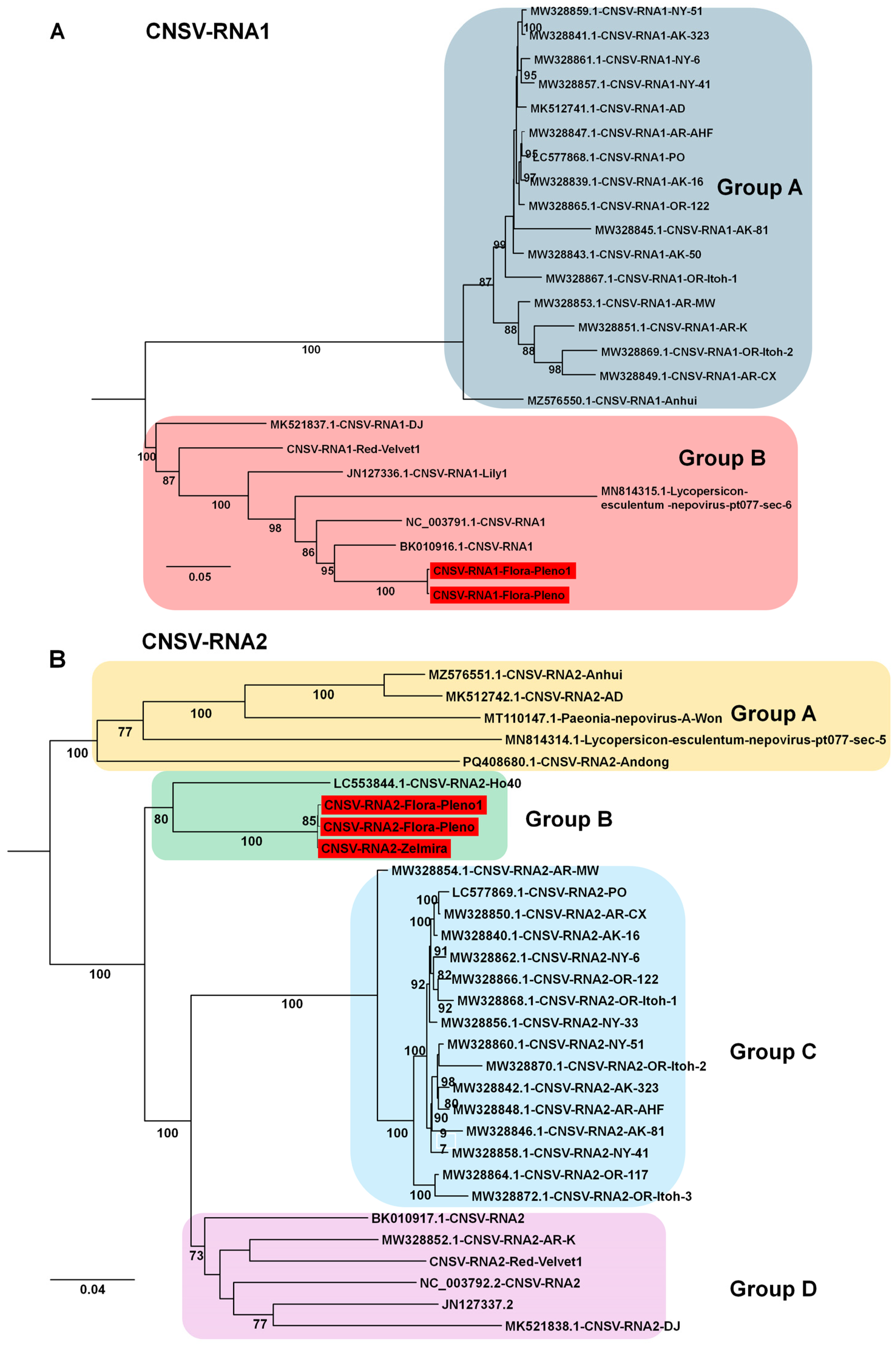
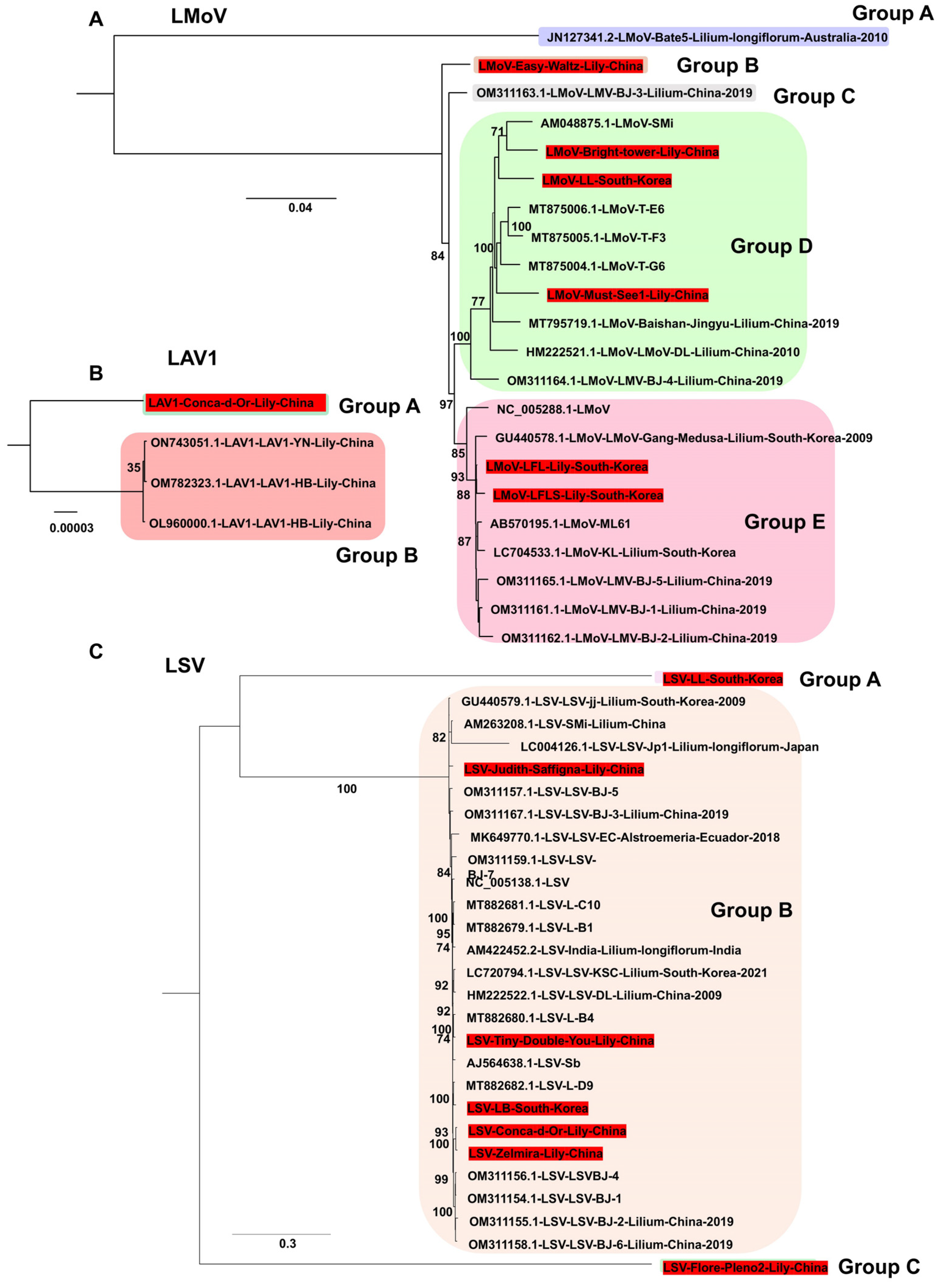
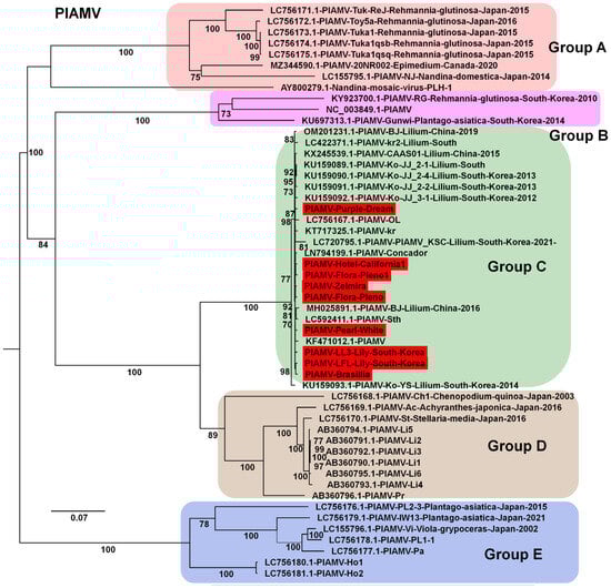
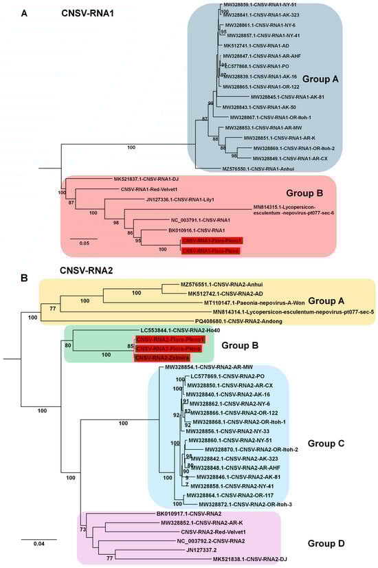
2.4. Phylogenetic Analyses Based on Assembled Viral Genomes
3. Discussion
4. Materials and Methods
4.1. Sample Collection for Disease Symptoms and Lily Virus Detection Using RT-PCR
4.2. Sample Collection for Lily Virus Identification Using HTS
4.3. Total RNA Extraction from Collected Lily Samples
4.4. Detection of Lily-Infecting Viruses by RT-PCR
4.5. Comprehensive Methodology for Lily Virome Analysis Using HTS and Bioinformatics Tools
4.6. Phylogenetic Analysis of Viral Sequences Using MAFFT and IQ-TREE
5. Conclusions
Supplementary Materials
Author Contributions
Funding
Institutional Review Board Statement
Informed Consent Statement
Data Availability Statement
Acknowledgments
Conflicts of Interest
Abbreviations
| HTS | High-Throughput Sequencing |
| RT-PCR | Reverse Transcription Polymerase Chain Reaction |
| LSV | Lily symptomless virus |
| LMoV | Lily mottle virus |
| CMV | Cucumber mosaic virus |
| PlAMV | Plantago asiatica mosaic virus |
References
- Kang, Y.-I.; Choi, Y.J.; Lee, Y.R.; Seo, K.H.; Suh, J.-N.; Lee, H.-R. Cut flower characteristics and growth traits under salt stress in lily cultivars. Plants 2021, 10, 1435. [Google Scholar] [CrossRef]
- Kim, W.H.; Park, P.H.; Jung, J.A.; Park, K.Y.; Suh, J.-N.; Kwon, O.K.; Yoo, B.S.; Lee, S.Y.; Park, P.M.; Choi, Y.J. Achievement of flower breeding in Korea and its prospects. Korean Soc. Breed. Sci. 2020, 52, 161–169. [Google Scholar] [CrossRef]
- Yang, W.; Wang, P.; Zhang, W.; Xu, M.; Yan, L.; Yan, Z.; Du, W.; Ouyang, L.; Liu, B.; Wu, Z. Review on preservation techniques of edible lily bulbs in China. CyTA-J. Food 2022, 20, 172–182. [Google Scholar] [CrossRef]
- Yasemin, S.; Beruto, M. A review on flower bulb micropropagation: Challenges and opportunities. Horticulturae 2024, 10, 284. [Google Scholar] [CrossRef]
- Jo, Y.; Cho, W.K. RNA viromes of the oriental hybrid lily cultivar “Sorbonne”. BMC Genom. 2018, 19, 748. [Google Scholar] [CrossRef]
- Van Baarlen, P.; Staats, M.; Van Kan, J.A. Induction of programmed cell death in lily by the fungal pathogen Botrytis elliptica. Mol. Plant Pathol. 2004, 5, 559–574. [Google Scholar] [CrossRef]
- Chinestra, S.C.; Curvetto, N.R.; Marinangeli, P.A. Production of virus-free plants of Lilium spp. from bulbs obtained in vitro and ex vitro. Sci. Hortic. 2015, 194, 304–312. [Google Scholar] [CrossRef]
- Asjes, C.J. Control of aphid-borne Lily symptomless virus and Lily mottle virus in Lilium in the Netherlands. Virus Res. 2000, 71, 23–32. [Google Scholar] [CrossRef]
- Niimi, Y.; Han, D.-S.; Mori, S.; Kobayashi, H. Detection of cucumber mosaic virus, lily symptomless virus and lily mottle virus in Lilium species by RT-PCR technique. Sci. Hortic. 2003, 97, 57–63. [Google Scholar] [CrossRef]
- Sharma, A.; Mahinghara, B.; Singh, A.; Kulshrestha, S.; Raikhy, G.; Singh, L.; Verma, N.; Hallan, V.; Ram, R.; Zaidi, A. Identification, detection and frequency of lily viruses in Northern India. Sci. Hortic. 2005, 106, 213–227. [Google Scholar] [CrossRef]
- Chen, L.; Guo, C.; Yan, C.; Sun, R.; Li, Y. Genetic diversity and phylogenetic characteristics of viruses in lily plants in Beijing. Front. Microbiol. 2023, 14, 1127235. [Google Scholar] [CrossRef]
- Kulshrestha, S.; Hallan, V.; Raikhy, G.; Adekunle, O.; Verma, N.; Haq, Q.; Zaidi, A. Reverse transcription polymerase chain reaction-based detection of Arabis mosaic virus and Strawberry latent ringspot virus in vector nematodes. Curr. Sci. 2005, 89, 1759–1762. [Google Scholar]
- Dullemans, A.; Botermans, M.; de Kock, M.; de Krom, C.; van der Lee, T.; Roenhorst, J.; Stulemeijer, I.; Verbeek, M.; Westenberg, M.; van der Vlugt, R. Creation of a new genus in the family Secoviridae substantiated by sequence variation of newly identified strawberry latent ringspot virus isolates. Arch. Virol. 2020, 165, 21–31. [Google Scholar] [CrossRef] [PubMed]
- Chen, J.; Shi, Y.-H.; Adams, M.; Chen, J.-P. The complete sequence of the genomic RNA of an isolate of Lily virus X (genus Potexvirus). Arch. Virol. 2005, 150, 825–832. [Google Scholar] [CrossRef] [PubMed]
- Kim, J.H.; Yoo, H.N.; Bae, E.H.; Jung, Y.-T. Development of an indirect ELISA and immunocapture rt-PCR for Lily virus detection. J. Microbiol. Biotechnol. 2012, 22, 1776–1781. [Google Scholar] [CrossRef]
- Kwon, J.Y.; Ryu, K.H.; Choi, S.H. Reverse transcription polymerase chain reaction-based system for simultaneous detection of multiple lily-infecting viruses. Plant Pathol. J. 2013, 29, 338. [Google Scholar] [CrossRef]
- Xu, L.; Song, M.; Ming, J. Application of Multiplex TaqMan Real-Time PCR Assay in Survey of Five Lily Viruses Infecting Lilium spp. Agronomy 2021, 12, 47. [Google Scholar] [CrossRef]
- Villamor, D.; Ho, T.; Al Rwahnih, M.; Martin, R.; Tzanetakis, I. High throughput sequencing for plant virus detection and discovery. Phytopathology 2019, 109, 716–725. [Google Scholar] [CrossRef]
- Zhang, Y.; Wang, Y.; Meng, J.; Xie, Z.; Wang, R.; Kutcher, H.R.; Guo, Z. Development of an immunochromatographic strip test for rapid detection of lily symptomless virus. J. Virol. Methods 2015, 220, 13–17. [Google Scholar] [CrossRef]
- van Gent-Pelzer, M.; Dullemans, A.; Verbeek, M.; Bonants, P.; van der Lee, T. Development and evaluation of one-step RT-qPCR TaqMan multiplex panels applied to six viruses occurring in lily and tulip bulbs. J. Virol. Methods 2024, 329, 114987. [Google Scholar] [CrossRef]
- Maree, H.J.; Fox, A.; Al Rwahnih, M.; Boonham, N.; Candresse, T. Application of HTS for routine plant virus diagnostics: State of the art and challenges. Front. Plant Sci. 2018, 9, 1082. [Google Scholar] [CrossRef]
- Hammond, J.; Bampi, D.; Reinsel, M. First report of Plantago asiatica mosaic virus in imported Asiatic and oriental lilies (Lilium hybrids) in the United States. Plant Dis. 2015, 99, 292. [Google Scholar] [CrossRef]
- Su, X.-S.; Zhang, Y.-B.; Jin, W.-J.; Zhang, Z.-J.; Xie, Z.-K.; Wang, R.-Y.; Wang, Y.-J.; Qiu, Y. Lily viruses regulate the viral community of the Lanzhou lily rhizosphere and indirectly affect rhizosphere carbon and nitrogen cycling. Sci. Total Environ. 2024, 955, 176808. [Google Scholar] [CrossRef] [PubMed]
- Liang, Y.; Gao, Q.; Li, F.; Du, Y.; Wu, J.; Pan, W.; Wang, S.; Zhang, X.; Zhang, M.; Song, X. The giant genome of lily provides insights into the hybridization of cultivated lilies. Nat. Commun. 2025, 16, 45. [Google Scholar] [CrossRef] [PubMed]
- Syller, J. Facilitative and antagonistic interactions between plant viruses in mixed infections. Mol. Plant Pathol. 2012, 13, 204–216. [Google Scholar] [CrossRef] [PubMed]
- Sánchez-Tovar, M.R.; Rivera-Bustamante, R.F.; Saavedra-Trejo, D.L.; Guevara-González, R.G.; Torres-Pacheco, I. Mixed plant viral infections: Complementation, interference and their effects, a review. Agronomy 2025, 15, 620. [Google Scholar] [CrossRef]
- Kim, H.J.; Song, J.H.; Song, M.; Lee, K.J.; Ko, Y.J.; Park, J.H.; Yang, Y.T.; Heo, T.H. Incidence and occurrence pattern of viruses in lilies (Lilium spp.) on Jeju Island. Res. Plant Dis. 2019, 25, 79–83. [Google Scholar] [CrossRef]
- Nesi, B.; Trinchello, D.; Lazzereschi, S.; Grassotti, A.; Ruffoni, B. Production of lily symptomless virus-free plants by shoot meristem tip culture and in vitro thermotherapy. HortScience 2009, 44, 217–219. [Google Scholar] [CrossRef]
- Jo, Y.; Back, C.-G.; Kim, K.-H.; Chu, H.; Lee, J.H.; Moh, S.H.; Cho, W.K. Using RNA-sequencing data to examine tissue-specific garlic microbiomes. Int. J. Mol. Sci. 2021, 22, 6791. [Google Scholar] [CrossRef]
- Choi, H.; Jo, Y.; Cho, W.K. In silico Virome analysis of Chinese narcissus transcriptomes reveals diverse virus species and genetic diversity at different flower development stages. Biology 2023, 12, 1094. [Google Scholar] [CrossRef]
- Choi, H.; Jo, Y.; Zhou, Y.; Cho, W. First report of milk vetch dwarf virus infecting lily in Korea. Plant Dis. 2019, 103, 2144. [Google Scholar] [CrossRef]
- Choi, H.; Jo, Y.; Cho, W.K. First report of milk vetch dwarf virus infecting Capsicum annuum L. in Korea. J. Plant Pathol. 2022, 104, 1573. [Google Scholar] [CrossRef]
- Fetters, A.M.; Cantalupo, P.G.; Wei, N.; Robles, M.T.S.; Stanley, A.M.; Stephens, J.D.; Pipas, J.M.; Ashman, T.-L. The pollen virome of wild plants and its association with variation in floral traits and land use. Nat. Commun. 2022, 13, 523. [Google Scholar] [CrossRef] [PubMed]
- Costa, L.C.; Atha, B., III; Hu, X.; Lamour, K.; Yang, Y.; O’Connell, M.; McFarland, C.; Foster, J.A.; Hurtado-Gonzales, O.P. High-throughput detection of a large set of viruses and viroids of pome and stone fruit trees by multiplex PCR-based amplicon sequencing. Front. Plant Sci. 2022, 13, 1072768. [Google Scholar] [CrossRef]
- Choi, H.; Jo, Y.; Chung, H.; Choi, S.Y.; Kim, S.-M.; Hong, J.-S.; Lee, B.C.; Cho, W.K. Investigating Variability in Viral Presence and Abundance across Soybean Seed Development Stages Using Transcriptome Analysis. Plants 2023, 12, 3257. [Google Scholar] [CrossRef]
- Sidharthan, V.K.; Kalaivanan, N.; Baranwal, V. Discovery of putative novel viruses in the transcriptomes of endangered plant species native to India and China. Gene 2021, 786, 145626. [Google Scholar] [CrossRef]
- Komatsu, K.; Hammond, J. Plantago asiatica mosaic virus: An emerging plant virus causing necrosis in lilies and a new model RNA virus for molecular research. Mol. Plant Pathol. 2022, 23, 1401. [Google Scholar] [CrossRef]
- Lee, H.-J.; Cho, I.-S.; Jeong, R.-D. Nanopore metagenomics sequencing for rapid diagnosis and characterization of lily viruses. Plant Pathol. J. 2022, 38, 503. [Google Scholar] [CrossRef]
- Grabherr, M.G.; Haas, B.J.; Yassour, M.; Levin, J.Z.; Thompson, D.A.; Amit, I.; Adiconis, X.; Fan, L.; Raychowdhury, R.; Zeng, Q. Trinity: Reconstructing a full-length transcriptome without a genome from RNA-Seq data. Nat. Biotechnol. 2011, 29, 644. [Google Scholar] [CrossRef]
- Li, D.; Luo, R.; Liu, C.-M.; Leung, C.-M.; Ting, H.-F.; Sadakane, K.; Yamashita, H.; Lam, T.-W. MEGAHIT v1.0: A fast and scalable metagenome assembler driven by advanced methodologies and community practices. Methods 2016, 102, 3–11. [Google Scholar] [CrossRef]
- Katoh, K.; Standley, D.M. MAFFT multiple sequence alignment software version 7: Improvements in performance and usability. Mol. Biol. Evol. 2013, 30, 772–780. [Google Scholar] [CrossRef]
- Nguyen, L.-T.; Schmidt, H.A.; Von Haeseler, A.; Minh, B.Q. IQ-TREE: A fast and effective stochastic algorithm for estimating maximum-likelihood phylogenies. Mol. Biol. Evol. 2015, 32, 268–274. [Google Scholar] [CrossRef]










| Index | Cultivar | Geographical Region | Tissues | Library Name |
|---|---|---|---|---|
| 1 | Casablanca | Green house in Seoul | Leaves | LL1 |
| 2 | Sorbonne | Green house in Seoul | Leaves | LL1 |
| 3 | Black beauty | Green house in Seoul | Leaves | LL1 |
| 4 | Kensington | Green house in Seoul | Leaves | LL2 |
| 5 | Amarossi | Green house in Seoul | Leaves | LL2 |
| 6 | Zambesi | Green house in Seoul | Leaves | LL2 |
| 7 | Cadenza | Green house in Seoul | Leaves | LL3 |
| 8 | Donato | Green house in Seoul | Leaves | LL3 |
| 9 | Myth | Green house in Seoul | Leaves | LL3 |
| 10 | Arbatax | Green house in Seoul | Flowers | LFL |
| 11 | Robina | Suwon | Flowers | LFL |
| 12 | Gracia | Chilgok | Flowers | LFL |
| 13 | Sheila | Iksan | Flowers | LFL |
| 14 | Medusa | Iksan | Flowers | LFL |
| 15 | Siberia | Iksan | Flowers | LFLS |
| 16 | Siberia | Jeju | Flowers | LFLS |
| 17 | Yelloween | Iksan | Flowers | LFLY |
| 18 | Yelloween | Seosan | Flowers | LFLY |
| 19 | Unknown | Chuncheon | Bulbs | LB |
| 20 | Unknown | Chuncheon | Leaves | LL |
| Library Name | Identified Virus | Family | Length | No. of Viral Reads | No. of Viral Contigs |
|---|---|---|---|---|---|
| LB | Lily symptomless virus | Betaflexiviridae | 8394 | 2,928,217 | 1 |
| Lily mottle virus | Potyviridae | 9644 | 114,967 | 16 | |
| Cucumber mosaic virus RNA1 | Bromoviridae | 3357 | 1,737,976 | 3 | |
| Cucumber mosaic virus RNA2 | Bromoviridae | 3050 | 1,157,296 | 1 | |
| Cucumber mosaic virus RNA3 | Bromoviridae | 2216 | 5,832,071 | 1 | |
| LL | Lily symptomless virus | Betaflexiviridae | 8394 | 131,998 | 2 |
| Lily mottle virus | Potyviridae | 9644 | 5532 | 2 | |
| Cucumber mosaic virus RNA1 | Bromoviridae | 3357 | 1,395,491 | 3 | |
| Cucumber mosaic virus RNA3 | Bromoviridae | 2216 | 1,217,009 | 1 | |
| LL1 | Plantago asiatica mosaic virus | Alphaflexiviridae | 6128 | 9 | 3 |
| LL2 | Plantago asiatica mosaic virus | Alphaflexiviridae | 6128 | 22 | 2 |
| LL3 | Plantago asiatica mosaic virus | Alphaflexiviridae | 6128 | 2552 | 1 |
| LFL | Lily mottle virus | Potyviridae | 9644 | 97,544 | 2 |
| Plantago asiatica mosaic virus | Alphaflexiviridae | 6128 | 266,600 | 4 | |
| Milk vetch dwarf virus segment DNA-R | Nanoviridae | 1001 | 87 | 3 | |
| Milk vetch dwarf virus segment DNA-U1 | Nanoviridae | 989 | 8 | 1 | |
| Milk vetch dwarf virus segment DNA-N | Nanoviridae | 977 | 42 | 1 | |
| Milk vetch dwarf virus segment DNA-U2 | Nanoviridae | 981 | 39 | 1 | |
| Milk vetch dwarf virus segment DNA M | Nanoviridae | 985 | 39 | 4 | |
| Milk vetch dwarf virus segment DNA-S | Nanoviridae | 997 | 218 | 2 | |
| Milk vetch dwarf virus segment DNA-C | Nanoviridae | 990 | 422 | 1 | |
| Milk vetch dwarf virus segment DNA-U4 | Nanoviridae | 991 | 143 | 2 | |
| LFLS | Lily mottle virus | Potyviridae | 9644 | 43,582 | 1 |
| Plantago asiatica mosaic virus | Alphaflexiviridae | 6128 | 30 | 4 | |
| LFLY | Lily mottle virus | Potyviridae | 9644 | 779 | 5 |
| Plantago asiatica mosaic virus | Alphaflexiviridae | 6128 | 2642 | 3 | |
| Lily virus B RNA1 | Secoviridae | 7165 | 1,139,391 | 1 | |
| Lily virus B RNA2 | Secoviridae | 3388 | 2,100,352 | 2 |
| Virus Name | Abbreviation | Family | No. of Viral Contigs |
|---|---|---|---|
| Lily virus A | LVA | Potyviridae | 78 |
| Cycas necrotic stunt virus RNA 1 | CNSV-RNA1 | Secoviridae | 1644 |
| Cycas necrotic stunt virus RNA 2 | CNSV-RNA2 | Secoviridae | 728 |
| Plantago asiatica mosaic virus | PlAMV | Alphaflexiviridae | 50 |
| Lily symptomless virus | LSV | Betaflexiviridae | 478 |
| Lily mottle virus | LMoV | Potyviridae | 131 |
| Strawberry latent ringspot virus RNA1 | SLRSV-RNA1 | Secoviridae | 4 |
| Lily amalgavirus 1 | LAV1 | Amalgaviridae | 1 |
| Lily amalgavirus 2 | LAV2 | Amalgaviridae | 11 |
Disclaimer/Publisher’s Note: The statements, opinions and data contained in all publications are solely those of the individual author(s) and contributor(s) and not of MDPI and/or the editor(s). MDPI and/or the editor(s) disclaim responsibility for any injury to people or property resulting from any ideas, methods, instructions or products referred to in the content. |
© 2025 by the authors. Licensee MDPI, Basel, Switzerland. This article is an open access article distributed under the terms and conditions of the Creative Commons Attribution (CC BY) license (https://creativecommons.org/licenses/by/4.0/).
Share and Cite
Min, D.; Jo, Y.; Park, J.; Min, G.G.; Hong, J.-S.; Cho, W.K. Comprehensive Virome Analysis of Commercial Lilies in South Korea by RT-PCR, High-Throughput Sequencing, and Phylogenetic Analyses. Int. J. Mol. Sci. 2025, 26, 9598. https://doi.org/10.3390/ijms26199598
Min D, Jo Y, Park J, Min GG, Hong J-S, Cho WK. Comprehensive Virome Analysis of Commercial Lilies in South Korea by RT-PCR, High-Throughput Sequencing, and Phylogenetic Analyses. International Journal of Molecular Sciences. 2025; 26(19):9598. https://doi.org/10.3390/ijms26199598
Chicago/Turabian StyleMin, Dongjoo, Yeonhwa Jo, Jisoo Park, Gyeong Geun Min, Jin-Sung Hong, and Won Kyong Cho. 2025. "Comprehensive Virome Analysis of Commercial Lilies in South Korea by RT-PCR, High-Throughput Sequencing, and Phylogenetic Analyses" International Journal of Molecular Sciences 26, no. 19: 9598. https://doi.org/10.3390/ijms26199598
APA StyleMin, D., Jo, Y., Park, J., Min, G. G., Hong, J.-S., & Cho, W. K. (2025). Comprehensive Virome Analysis of Commercial Lilies in South Korea by RT-PCR, High-Throughput Sequencing, and Phylogenetic Analyses. International Journal of Molecular Sciences, 26(19), 9598. https://doi.org/10.3390/ijms26199598

