Next Article in Journal
Concomitant Autoimmune Liver Disease and Hepatic Actinomycosis: A Diagnostic Challenge—Brief Report and Review of the Literature
Previous Article in Journal
Untargeted LC-IMS-qToF-MS-Based Lipidomics Approach to Evaluate the Effect of a Polyphenol-Rich Beverage on Human Lipid Profiles
 
 
Font Type:
Arial Georgia Verdana
Font Size:
Aa Aa Aa
Line Spacing:
Column Width:
Background:
Correction

Correction: Li et al. S100A4 Promotes BCG-Induced Pyroptosis of Macrophages by Activating the NF-κB/NLRP3 Inflammasome Signaling Pathway. Int. J. Mol. Sci. 2023, 24, 12709

1
School of Life Sciences, Ningxia University, Yinchuan 750021, China
2
Key Laboratory of Ningxia Minority Medicine Modernization, Ministry of Education, Ningxia Medical University, Yinchuan 750004, China
*
Authors to whom correspondence should be addressed.
Int. J. Mol. Sci. 2025, 26(19), 9406; https://doi.org/10.3390/ijms26199406
Submission received: 2 September 2025 / Accepted: 11 September 2025 / Published: 26 September 2025
(This article belongs to the Section Biochemistry)
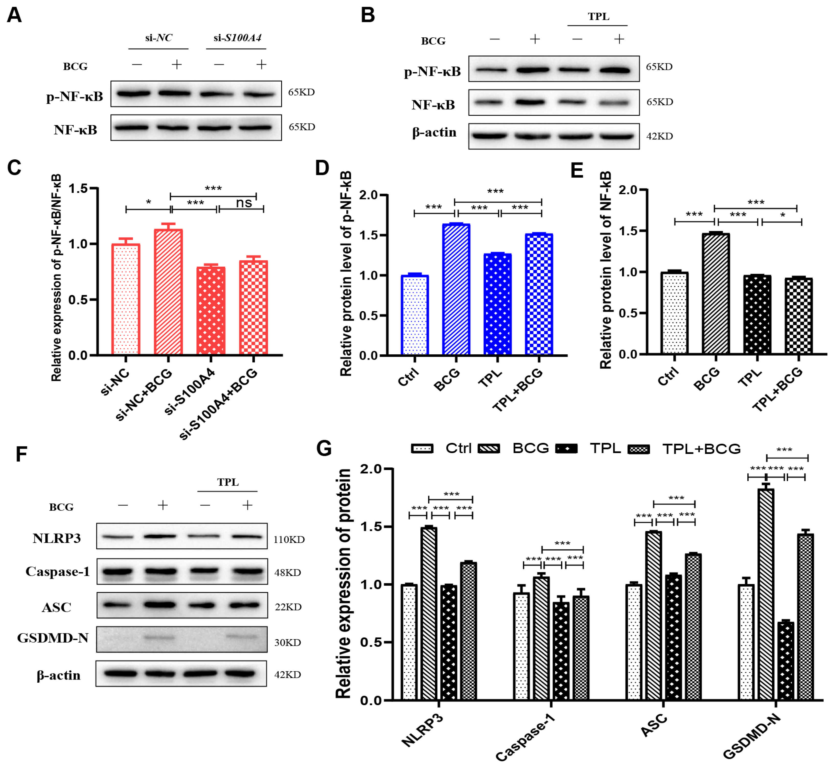
In the original publication [1], there was a mistake in Figure 8F as published. The Western blotting bands for ASC and Caspase-1 exhibit unintended duplication. The corrected Figure 8 appears below. The authors state that the scientific conclusions are unaffected. This correction was approved by the Academic Editor. The original publication has also been updated.

Reference

  1. Li, M.; Liu, Y.; Nie, X.; Ma, B.; Ma, Y.; Hou, Y.; Yang, Y.; Xu, J.; Wang, Y. S100A4 Promotes BCG-Induced Pyroptosis of Macrophages by Activating the NF-κB/NLRP3 Inflammasome Signaling Pathway. Int. J. Mol. Sci. 2023, 24, 12709. [Google Scholar] [CrossRef] [PubMed]
Figure 8. Knockdown of S100A4 inhibited the NF-κB signaling pathway and reduced the expression of NLRP3 inflammasome and pyroptosis-related proteins. (A,B) si-S100A4 downregulated the expression of p-NF-κB. The protein expression levels of p-NF-κB and NF-κB were analyzed using Western blot in the THP-1 macrophages pre-treated with si-S100A4 for 24 h and infected with BCG for 24 h subsequently. (CE) The protein expression levels of p-NF-κB and NF-κB in the THP-1 macrophages, which were pre-treated with Triptolide (TPL) 5 nM for 2 h and infected with BCG for 24 h, were quantitatively analyzed using Western blot. (F,G) Inhibition of NF-κB decreased the expression of inflammatory-related proteins (NLRP3, Caspase-1 p48, ASC) and a pyroptosis-related protein (GSDMD-N). Data are from mean ± SD of three independent experiments, ns p > 0.05, * p < 0.05, *** p < 0.001.
Figure 8. Knockdown of S100A4 inhibited the NF-κB signaling pathway and reduced the expression of NLRP3 inflammasome and pyroptosis-related proteins. (A,B) si-S100A4 downregulated the expression of p-NF-κB. The protein expression levels of p-NF-κB and NF-κB were analyzed using Western blot in the THP-1 macrophages pre-treated with si-S100A4 for 24 h and infected with BCG for 24 h subsequently. (CE) The protein expression levels of p-NF-κB and NF-κB in the THP-1 macrophages, which were pre-treated with Triptolide (TPL) 5 nM for 2 h and infected with BCG for 24 h, were quantitatively analyzed using Western blot. (F,G) Inhibition of NF-κB decreased the expression of inflammatory-related proteins (NLRP3, Caspase-1 p48, ASC) and a pyroptosis-related protein (GSDMD-N). Data are from mean ± SD of three independent experiments, ns p > 0.05, * p < 0.05, *** p < 0.001.
Ijms 26 09406 g008
Disclaimer/Publisher’s Note: The statements, opinions and data contained in all publications are solely those of the individual author(s) and contributor(s) and not of MDPI and/or the editor(s). MDPI and/or the editor(s) disclaim responsibility for any injury to people or property resulting from any ideas, methods, instructions or products referred to in the content.

Share and Cite

MDPI and ACS Style

Li, M.; Liu, Y.; Nie, X.; Ma, B.; Ma, Y.; Hou, Y.; Yang, Y.; Xu, J.; Wang, Y. Correction: Li et al. S100A4 Promotes BCG-Induced Pyroptosis of Macrophages by Activating the NF-κB/NLRP3 Inflammasome Signaling Pathway. Int. J. Mol. Sci. 2023, 24, 12709. Int. J. Mol. Sci. 2025, 26, 9406. https://doi.org/10.3390/ijms26199406

AMA Style

Li M, Liu Y, Nie X, Ma B, Ma Y, Hou Y, Yang Y, Xu J, Wang Y. Correction: Li et al. S100A4 Promotes BCG-Induced Pyroptosis of Macrophages by Activating the NF-κB/NLRP3 Inflammasome Signaling Pathway. Int. J. Mol. Sci. 2023, 24, 12709. International Journal of Molecular Sciences. 2025; 26(19):9406. https://doi.org/10.3390/ijms26199406

Chicago/Turabian Style

Li, Mengyuan, Yueyang Liu, Xueyi Nie, Boli Ma, Yabo Ma, Yuxin Hou, Yi Yang, Jinrui Xu, and Yujiong Wang. 2025. "Correction: Li et al. S100A4 Promotes BCG-Induced Pyroptosis of Macrophages by Activating the NF-κB/NLRP3 Inflammasome Signaling Pathway. Int. J. Mol. Sci. 2023, 24, 12709" International Journal of Molecular Sciences 26, no. 19: 9406. https://doi.org/10.3390/ijms26199406

APA Style

Li, M., Liu, Y., Nie, X., Ma, B., Ma, Y., Hou, Y., Yang, Y., Xu, J., & Wang, Y. (2025). Correction: Li et al. S100A4 Promotes BCG-Induced Pyroptosis of Macrophages by Activating the NF-κB/NLRP3 Inflammasome Signaling Pathway. Int. J. Mol. Sci. 2023, 24, 12709. International Journal of Molecular Sciences, 26(19), 9406. https://doi.org/10.3390/ijms26199406

Note that from the first issue of 2016, this journal uses article numbers instead of page numbers. See further details here.

Article Metrics

Back to TopTop