Lactiplantibacillus plantarum HY7715 Alleviates Restraint Stress-Induced Anxiety-like Behaviors by Modulating Oxidative Stress, Apoptosis, and Mitochondrial Function
Abstract
1. Introduction
2. Results
2.1. HY7715 Alters Expression of Stress Response Markers in Restraint-Stressed Mice
2.2. HY7715 Improves Anxiety-like Behavior in Restraint-Stressed Mice
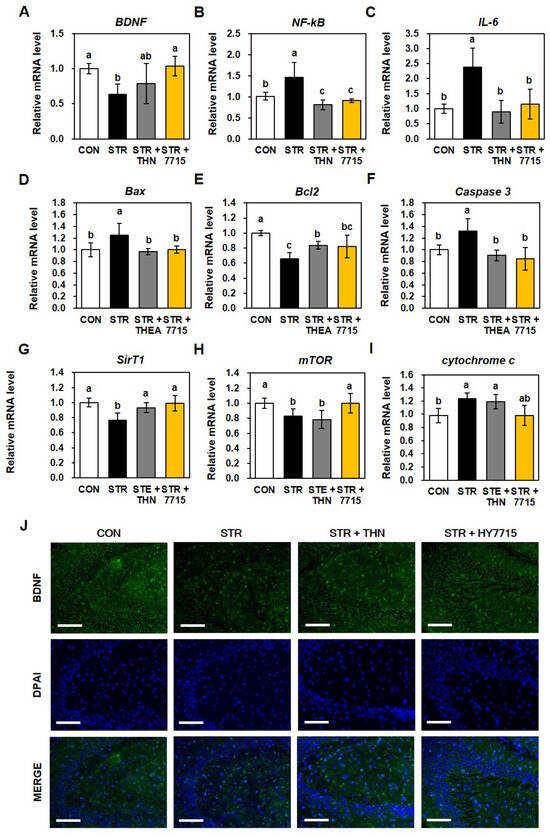
2.3. HY7715 Regulates BNDF, and mRNA Related to Neuronal Factors in Restraint-Stressed Mice
2.4. HY7715 Regulates Norepinephrine and Inhibits Pathological Changes in Hippocampus in Restraint-Stressed Mice
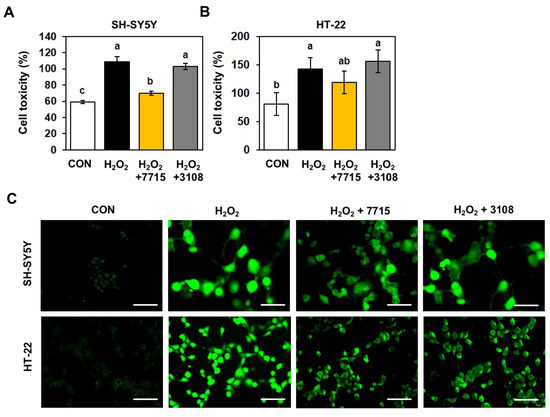
2.5. HY7715 Protects Neuronal Cells Against H2O2-Induced Oxidative Stress Damage
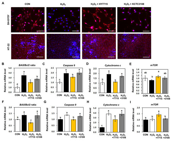
2.6. HY7715 Increases Mitochondrial Activity and Protects Neuronal Cells Against H2O2-Induced Apoptosis
3. Discussion
4. Materials and Methods
4.1. Culture of Lactic Aicd Bacteria
4.2. Animals and Experimental Design
4.3. OFT
4.4. EPM
4.5. Analysis of Biochemical Parameters
4.6. Analysis of Serum Hormone Levels
4.7. qRT-PCR
4.8. Histological Analysis
4.9. Immunofluorescence Staining
4.10. Neuronal Cell Culture Conditions
4.11. LDH Test
4.12. Measurement of ROS
4.13. Mitotracker Deep Red FM Staining
4.14. Statistical Analysis
5. Conclusions
Author Contributions
Funding
Institutional Review Board Statement
Informed Consent Statement
Data Availability Statement
Conflicts of Interest
Abbreviations
| ALT | alanine aminotransferase |
| AST | aspartate aminotransferase |
| BAX | BCL2 Associated X |
| Bcl2 | B cell lymphoma 2 protein family |
| BDNF | brain-derived neurotrophic factor |
| CA | cornu ammonis |
| CK | creatine kinase |
| CON | non-restraint stress + saline |
| DCFH-DA | 2′,7′-dichlorofluorescein diacetate |
| DMEM | Dulbecco’s modified Eagle’s Medium |
| EPM | elevated plus maze test |
| H&E | hematoxylin-eosin |
| HDL | high-density lipoprotein |
| HPA | hypothalamic–pituitary–adrenal |
| HY7715 | Lactiplantibacillus plantarum HY7715 |
| IF | immunofluorescence |
| IL-6 | interleukin-6 |
| LAB | lactic acid bacteria |
| LDH | lactate dehydrogenase |
| LDL | low-density lipoprotein |
| MEM | Minimum Essential Medium |
| mTOR | mechanistic target of rapamycin kinase |
| NFkB | nuclear factor kappa-light-chain-enhancer of activated B cells |
| OFT | open field test |
| PBS | phosphate-buffered saline |
| ROS | reactive oxygen species |
| SirT1 | sirtuin 1 |
| STR | restraint stress + saline |
| STR + 7715 | restraint stress + L. plantarum HY7715 at 1 × 109 CFU/kg/day |
References
- Kim, G.H.; Kim, J.E.; Rhie, S.J.; Yoon, S. The role of oxidative stress in neurodegenerative diseases. Exp. Neurobiol. 2015, 24, 325. [Google Scholar] [CrossRef]
- Rehman, M.U.; Wali, A.F.; Ahmad, A.; Shakeel, S.; Rasool, S.; Ali, R.; Rashid, S.M.; Madkhali, H.; Ganaie, M.A.; Khan, R. Neuroprotective strategies for neurological disorders by natural products: An update. Curr. Neuropharmacol. 2019, 17, 247–267. [Google Scholar] [CrossRef]
- Dash, U.C.; Bhol, N.K.; Swain, S.K.; Samal, R.R.; Nayak, P.K.; Raina, V.; Panda, S.K.; Kerry, R.G.; Duttaroy, A.K.; Jena, A.B. Oxidative stress and inflammation in the pathogenesis of neurological disorders: Mechanisms and implications. Acta Pharm. Sin. B 2025, 15, 15–34. [Google Scholar] [CrossRef] [PubMed]
- Maldonado, E.; Morales-Pison, S.; Urbina, F.; Solari, A. Aging hallmarks and the role of oxidative stress. Antioxidants 2023, 12, 651. [Google Scholar] [CrossRef] [PubMed]
- Wang, X.; Michaelis, E.K. Selective neuronal vulnerability to oxidative stress in the brain. Front. Aging Neurosci. 2010, 2, 1224. [Google Scholar] [CrossRef]
- Bouayed, J. Relationship between oxidative stress and anxiety: Emerging role of antioxidants within therapeutic or preventive approaches. In Anxiety Disorders; IntechOpen: London, UK, 2011. [Google Scholar][Green Version]
- Krolow, R.; Arcego, D.; Noschang, C.; Weis, S.; Dalmaz, C. Oxidative imbalance and anxiety disorders. Curr. Neuropharmacol. 2014, 12, 193–204. [Google Scholar] [CrossRef] [PubMed]
- Yang, L.; Zhao, Y.; Wang, Y.; Liu, L.; Zhang, X.; Li, B.; Cui, R. The effects of psychological stress on depression. Curr. Neuropharmacol. 2015, 13, 494–504. [Google Scholar] [CrossRef]
- Leistner, C.; Menke, A. Hypothalamic–pituitary–adrenal axis and stress. Handb. Clin. Neurol. 2020, 175, 55–64. [Google Scholar]
- Godoy, L.D.; Rossignoli, M.T.; Delfino-Pereira, P.; Garcia-Cairasco, N.; de Lima Umeoka, E.H. A comprehensive overview on stress neurobiology: Basic concepts and clinical implications. Front. Behav. Neurosci. 2018, 12, 127. [Google Scholar] [CrossRef]
- Thoppil, J.; Mehta, P.; Bartels, B.; Sharma, D.; Farrar, J.D. Impact of norepinephrine on immunity and oxidative metabolism in sepsis. Front. Immunol. 2023, 14, 1271098. [Google Scholar] [CrossRef]
- Nakamura, H.; Takada, K. Reactive oxygen species in cancer: Current findings and future directions. Cancer Sci. 2021, 112, 3945–3952. [Google Scholar] [CrossRef]
- Elmore, S. Apoptosis: A review of programmed cell death. Toxicol. Pathol. 2007, 35, 495–516. [Google Scholar] [CrossRef]
- Kannan, K.; Jain, S.K. Oxidative stress and apoptosis. Pathophysiology 2000, 7, 153–163. [Google Scholar] [CrossRef] [PubMed]
- Redza-Dutordoir, M.; Averill-Bates, D.A. Activation of apoptosis signalling pathways by reactive oxygen species. Biochim. Et Biophys. Acta (BBA)-Mol. Cell Res. 2016, 1863, 2977–2992. [Google Scholar] [CrossRef] [PubMed]
- Ricci, J.-E.; Gottlieb, R.A.; Green, D.R. Caspase-mediated loss of mitochondrial function and generation of reactive oxygen species during apoptosis. J. Cell Biol. 2003, 160, 65–75. [Google Scholar] [CrossRef] [PubMed]
- Fleury, C.; Mignotte, B.; Vayssière, J.-L. Mitochondrial reactive oxygen species in cell death signaling. Biochimie 2002, 84, 131–141. [Google Scholar] [CrossRef]
- Black, C.; Bot, M.; Scheffer, P.; Penninx, B. Oxidative stress in major depressive and anxiety disorders, and the association with antidepressant use; results from a large adult cohort. Psychol. Med. 2017, 47, 936–948. [Google Scholar] [CrossRef]
- Ji, J.; Jin, W.; Liu, S.J.; Jiao, Z.; Li, X. Probiotics, prebiotics, and postbiotics in health and disease. MedComm 2023, 4, e420. [Google Scholar] [CrossRef]
- Pasolli, E.; De Filippis, F.; Mauriello, I.E.; Cumbo, F.; Walsh, A.M.; Leech, J.; Cotter, P.D.; Segata, N.; Ercolini, D. Large-scale genome-wide analysis links lactic acid bacteria from food with the gut microbiome. Nat. Commun. 2020, 11, 2610. [Google Scholar] [CrossRef]
- Doo, H.; Kwak, J.; Keum, G.B.; Ryu, S.; Choi, Y.; Kang, J.; Kim, H.; Chae, Y.; Kim, S.; Kim, H.B. Lactic acid bacteria in Asian fermented foods and their beneficial roles in human health. Food Sci. Biotechnol. 2024, 33, 2021–2033. [Google Scholar] [CrossRef]
- Bravo, J.A.; Forsythe, P.; Chew, M.V.; Escaravage, E.; Savignac, H.M.; Dinan, T.G.; Bienenstock, J.; Cryan, J.F. Ingestion of Lactobacillus strain regulates emotional behavior and central GABA receptor expression in a mouse via the vagus nerve. Proc. Natl. Acad. Sci. USA 2011, 108, 16050–16055. [Google Scholar] [CrossRef]
- Allen, A.P.; Hutch, W.; Borre, Y.E.; Kennedy, P.J.; Temko, A.; Boylan, G.; Murphy, E.; Cryan, J.F.; Dinan, T.G.; Clarke, G. Bifidobacterium longum 1714 as a translational psychobiotic: Modulation of stress, electrophysiology and neurocognition in healthy volunteers. Transl. Psychiatry 2016, 6, e939. [Google Scholar] [CrossRef] [PubMed]
- Loh, J.S.; Mak, W.Q.; Tan, L.K.S.; Ng, C.X.; Chan, H.H.; Yeow, S.H.; Foo, J.B.; Ong, Y.S.; How, C.W.; Khaw, K.Y. Microbiota–gut–brain axis and its therapeutic applications in neurodegenerative diseases. Signal Transduct. Target. Ther. 2024, 9, 37. [Google Scholar] [CrossRef] [PubMed]
- Wang, H.; Lee, I.-S.; Braun, C.; Enck, P. Effect of probiotics on central nervous system functions in animals and humans: A systematic review. J. Neurogastroenterol. Motil. 2016, 22, 589. [Google Scholar] [CrossRef]
- Clapp, M.; Aurora, N.; Herrera, L.; Bhatia, M.; Wilen, E.; Wakefield, S. Gut microbiota’s effect on mental health: The gut-brain axis. Clin. Pract. 2017, 7, 987. [Google Scholar] [CrossRef]
- Kim, J.-Y.; Choi, E.-J.; Lee, J.-H.; Yoo, M.-S.; Heo, K.; Shim, J.-J.; Lee, J.-L. Probiotic potential of a novel vitamin B2-overproducing Lactobacillus plantarum strain, HY7715, isolated from Kimchi. Appl. Sci. 2021, 11, 5765. [Google Scholar] [CrossRef]
- Lee, K.; Kim, J.; Park, S.-D.; Shim, J.-J.; Lee, J.-L. Lactobacillus plantarum HY7715 ameliorates sarcopenia by improving skeletal muscle mass and function in aged Balb/c mice. Int. J. Mol. Sci. 2021, 22, 10023. [Google Scholar] [CrossRef]
- Lee, K.; Park, S.D.; Kim, J.Y.; Shim, J.J.; Lee, J.H. Postbiotic Intervention in Sarcopenia: The Role of Lactiplantibacillus plantarum HY7715 and Its Extracellular Vesicles. Life 2025, 15, 1101. [Google Scholar] [CrossRef]
- Lee, K.; Jeong, J.W.; Shim, J.J.; Hong, H.S.; Kim, J.Y.; Lee, J.L. Lactobacillus fermentum HY7302 improves dry eye symptoms in a mouse model of benzalkonium chloride-induced eye dysfunction and human conjunctiva epithelial cells. Int. J. Mol. Sci. 2023, 24, 10378. [Google Scholar] [CrossRef]
- Cristofori, F.; Dargenio, V.N.; Dargenio, C.; Miniello, V.L.; Barone, M.; Francavilla, R. Anti-inflammatory and immunomodulatory effects of probiotics in gut inflammation: A door to the body. Front. Immunol. 2021, 12, 578386. [Google Scholar] [CrossRef]
- Lee, K.; Kim, H.J.; Kim, S.A.; Park, S.-D.; Shim, J.-J.; Lee, J.-L. Exopolysaccharide from Lactobacillus plantarum HY7714 protects against skin aging through skin–gut axis communication. Molecules 2021, 26, 1651. [Google Scholar] [CrossRef] [PubMed]
- Mo, S.-J.; Lee, K.; Hong, H.-J.; Hong, D.-K.; Jung, S.-H.; Park, S.-D.; Shim, J.-J.; Lee, J.-L. Effects of Lactobacillus curvatus HY7601 and Lactobacillus plantarum KY1032 on overweight and the gut microbiota in humans: Randomized, double-blinded, placebo-controlled clinical trial. Nutrients 2022, 14, 2484. [Google Scholar] [CrossRef] [PubMed]
- Cheng, L.-H.; Liu, Y.-W.; Wu, C.-C.; Wang, S.; Tsai, Y.-C. Psychobiotics in mental health, neurodegenerative and neurodevelopmental disorders. J. Food Drug Anal. 2019, 27, 632–648. [Google Scholar] [CrossRef] [PubMed]
- Del Toro-Barbosa, M.; Hurtado-Romero, A.; Garcia-Amezquita, L.E.; García-Cayuela, T. Psychobiotics: Mechanisms of action, evaluation methods and effectiveness in applications with food products. Nutrients 2020, 12, 3896. [Google Scholar] [CrossRef]
- Huang, R.; Liu, Y. Efficacy of bifidobacterium-related preparations on depression: The first meta-analysis. Front. Psychiatry 2024, 15, 1463848. [Google Scholar] [CrossRef]
- Westfall, S.; Caracci, F.; Estill, M.; Frolinger, T.; Shen, L.; Pasinetti, G.M. Chronic stress-induced depression and anxiety priming modulated by gut-brain-axis immunity. Front. Immunol. 2021, 12, 670500. [Google Scholar] [CrossRef]
- Foster, J.A.; Rinaman, L.; Cryan, J.F. Stress & the gut-brain axis: Regulation by the microbiome. Neurobiol. Stress 2017, 7, 124–136. [Google Scholar] [CrossRef]
- Appleton, J. The gut-brain axis: Influence of microbiota on mood and mental health. Integr. Med. A Clin. J. 2018, 17, 28. [Google Scholar]
- Li, M.-Y.; Liu, H.-Y.; Wu, D.-T.; Kenaan, A.; Geng, F.; Li, H.-B.; Gunaratne, A.; Li, H.; Gan, R.-Y. L-theanine: A unique functional amino acid in tea (Camellia sinensis L.) with multiple health benefits and food applications. Front. Nutr. 2022, 9, 853846. [Google Scholar] [CrossRef]
- Moshfeghinia, R.; Sanaei, E.; Mostafavi, S.; Assadian, K.; Sanaei, A.; Ayano, G. The effects of L-theanine supplementation on the outcomes of patients with mental disorders: A systematic review. BMC Psychiatry 2024, 24, 886. [Google Scholar] [CrossRef]
- Xu, M.-Y.; Guo, C.-C.; Li, M.-Y.; Lou, Y.-H.; Chen, Z.-R.; Liu, B.-W.; Lan, L. Brain-gut-liver axis: Chronic psychological stress promotes liver injury and fibrosis via gut in rats. Front. Cell. Infect. Microbiol. 2022, 12, 1040749. [Google Scholar] [CrossRef]
- Chu, B.; Marwaha, K.; Sanvictores, T.; Awosika, A.O.; Ayers, D. Physiology, stress reaction. In StatPearls [Internet]; StatPearls Publishing: Petersburg, FL, USA, 2024. [Google Scholar]
- Teichner, W.H. Interaction of behavioral and physiological stress reactions. Psychol. Rev. 1968, 75, 271. [Google Scholar] [CrossRef] [PubMed]
- Porter, G.A.; O’Connor, J.C. Brain-derived neurotrophic factor and inflammation in depression: Pathogenic partners in crime? World J. Psychiatry 2022, 12, 77. [Google Scholar] [CrossRef] [PubMed]
- Jin, Y.; Sun, L.H.; Yang, W.; Cui, R.J.; Xu, S.B. The role of BDNF in the neuroimmune axis regulation of mood disorders. Front. Neurol. 2019, 10, 515. [Google Scholar] [CrossRef] [PubMed]
- Autry, A.E.; Monteggia, L.M. Brain-derived neurotrophic factor and neuropsychiatric disorders. Pharmacol. Rev. 2012, 64, 238–258. [Google Scholar] [CrossRef]
- Schroer, J.; Warm, D.; De Rosa, F.; Luhmann, H.J.; Sinning, A. Activity-dependent regulation of the BAX/BCL-2 pathway protects cortical neurons from apoptotic death during early development. Cell. Mol. Life Sci. 2023, 80, 175. [Google Scholar] [CrossRef]
- Clemente-Suárez, V.J.; Redondo-Flórez, L.; Beltrán-Velasco, A.I.; Ramos-Campo, D.J.; Belinchón-deMiguel, P.; Martinez-Guardado, I.; Dalamitros, A.A.; Yáñez-Sepúlveda, R.; Martín-Rodríguez, A.; Tornero-Aguilera, J.F. Mitochondria and brain disease: A comprehensive review of pathological mechanisms and therapeutic opportunities. Biomedicines 2023, 11, 2488. [Google Scholar] [CrossRef]
- Zorov, D.B.; Juhaszova, M.; Sollott, S.J. Mitochondrial reactive oxygen species (ROS) and ROS-induced ROS release. Physiol. Rev. 2014, 94, 909–950. [Google Scholar] [CrossRef]
- Martinou, I.; Desagher, S.; Eskes, R.; Antonsson, B.; André, E.; Fakan, S.; Martinou, J.-C. The release of cytochrome c from mitochondria during apoptosis of NGF-deprived sympathetic neurons is a reversible event. J. Cell Biol. 1999, 144, 883–889. [Google Scholar] [CrossRef]
- Khan, R.S.; Fonseca-Kelly, Z.; Callinan, C.; Zuo, L.; Sachdeva, M.M.; Shindler, K.S. SIRT1 activating compounds reduce oxidative stress and prevent cell death in neuronal cells. Front. Cell. Neurosci. 2012, 6, 63. [Google Scholar] [CrossRef]
- Giorgi, C.; Marchi, S.; Simoes, I.C.; Ren, Z.; Morciano, G.; Perrone, M.; Patalas-Krawczyk, P.; Borchard, S.; Jędrak, P.; Pierzynowska, K. Mitochondria and reactive oxygen species in aging and age-related diseases. Int. Rev. Cell Mol. Biol. 2018, 340, 209–344. [Google Scholar]
- Maiese, K. The mechanistic target of rapamycin (mTOR) and the silent mating-type information regulation 2 homolog 1 (SIRT1): Oversight for neurodegenerative disorders. Biochem. Soc. Trans. 2018, 46, 351–360. [Google Scholar] [CrossRef]
- Skóra, B.; Matuszewska, P.; Masicz, M.; Sikora, K.; Słomczewska, M.; Sołtysek, P.; Szychowski, K.A. Crosstalk between the aryl hydrocarbon receptor (AhR) and the peroxisome proliferator-activated receptor gamma (PPARγ) as a key factor in the metabolism of silver nanoparticles in neuroblastoma (SH-SY5Y) cells in vitro. Toxicol. Appl. Pharmacol. 2023, 458, 116339. [Google Scholar]
- Han, L.; Zhou, R.; Niu, J.; McNutt, M.A.; Wang, P.; Tong, T. SIRT1 is regulated by a PPARγ–SIRT1 negative feedback loop associated with senescence. Nucleic Acids Res. 2010, 38, 7458–7471. [Google Scholar] [CrossRef]
- Ma, N.; He, T.; Johnston, L.J.; Ma, X. Host–microbiome interactions: The aryl hydrocarbon receptor as a critical node in tryptophan metabolites to brain signaling. Gut Microbes 2020, 11, 1203–1219. [Google Scholar] [CrossRef] [PubMed]
- Meng, Q.-Q.; Feng, Z.-C.; Zhang, X.-L.; Hu, L.-Q.; Wang, M.; Zhang, H.-F.; Li, S.-M. PPAR-γ activation exerts an anti-inflammatory effect by suppressing the NLRP3 inflammasome in spinal cord-derived neurons. Mediat. Inflamm. 2019, 2019, 6386729. [Google Scholar] [CrossRef] [PubMed]
- Ter Horst, J.P.; de Kloet, E.R.; Schächinger, H.; Oitzl, M. Relevance of stress and female sex hormones for emotion and cognition. Cell. Mol. Neurobiol. 2012, 32, 725–735. [Google Scholar] [CrossRef] [PubMed]
- Ryu, D.; Jee, H.-J.; Kim, S.-Y.; Hwang, S.-H.; Pil, G.-B.; Jung, Y.-S. Luteolin-7-O-glucuronide improves depression-like and stress coping behaviors in sleep deprivation stress model by activation of the BDNF signaling. Nutrients 2022, 14, 3314. [Google Scholar] [CrossRef]






| Serum Hormones | CON | STR | STR + THN | STR + 7715 |
|---|---|---|---|---|
| Norepinephrine (pg/mL) | 158.3 ± 6.5 b | 227.6 ± 23.8 a | 198.6 ± 13.7 b | 195.9 ± 7.9 ab |
| Dopamine (pg/mL) | 852.0 ± 188.9 b | 18029 ± 35.9 a | 1648.1 ± 130.8 a | 1504.0 ± 381.3 a |
| Cortisol (ng/mL) | 135.0 ± 3.7 b | 166.7 ± 6.8 a | 145.0 ± 20.5 b | 149.6 ± 13.4 b |
| Serotonin (pg/mL) | 37.2 ± 2.8 a | 29.1 ± 2.1 b | 32.1 ± 1.4 a | 30.0 ± 4.0 a |
Disclaimer/Publisher’s Note: The statements, opinions and data contained in all publications are solely those of the individual author(s) and contributor(s) and not of MDPI and/or the editor(s). MDPI and/or the editor(s) disclaim responsibility for any injury to people or property resulting from any ideas, methods, instructions or products referred to in the content. |
© 2025 by the authors. Licensee MDPI, Basel, Switzerland. This article is an open access article distributed under the terms and conditions of the Creative Commons Attribution (CC BY) license (https://creativecommons.org/licenses/by/4.0/).
Share and Cite
Lee, K.; Lee, D.; Jeong, H.; Kim, J.Y.; Shim, J.J.; Lee, J.H. Lactiplantibacillus plantarum HY7715 Alleviates Restraint Stress-Induced Anxiety-like Behaviors by Modulating Oxidative Stress, Apoptosis, and Mitochondrial Function. Int. J. Mol. Sci. 2025, 26, 9251. https://doi.org/10.3390/ijms26189251
Lee K, Lee D, Jeong H, Kim JY, Shim JJ, Lee JH. Lactiplantibacillus plantarum HY7715 Alleviates Restraint Stress-Induced Anxiety-like Behaviors by Modulating Oxidative Stress, Apoptosis, and Mitochondrial Function. International Journal of Molecular Sciences. 2025; 26(18):9251. https://doi.org/10.3390/ijms26189251
Chicago/Turabian StyleLee, Kippuem, Daehyeop Lee, Haeryn Jeong, Joo Yun Kim, Jae Jung Shim, and Jae Hwan Lee. 2025. "Lactiplantibacillus plantarum HY7715 Alleviates Restraint Stress-Induced Anxiety-like Behaviors by Modulating Oxidative Stress, Apoptosis, and Mitochondrial Function" International Journal of Molecular Sciences 26, no. 18: 9251. https://doi.org/10.3390/ijms26189251
APA StyleLee, K., Lee, D., Jeong, H., Kim, J. Y., Shim, J. J., & Lee, J. H. (2025). Lactiplantibacillus plantarum HY7715 Alleviates Restraint Stress-Induced Anxiety-like Behaviors by Modulating Oxidative Stress, Apoptosis, and Mitochondrial Function. International Journal of Molecular Sciences, 26(18), 9251. https://doi.org/10.3390/ijms26189251

