Investigating Germ Cell Transition Genes in Breast Cancer: Exploring the Genesis of Cancer Testis-Associated Markers
Abstract
1. Introduction
2. Results
2.1. Bioinformatics Analysis of Breast Tumor Differential Gene Expression
2.2. Association of Breast Tumors’ Differentially Expressed Genes with PGCs
2.3. Relative Gene Expression Analysis of PGC-Associated Genes in Breast Tumors
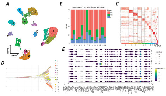
2.4. Breast Tumor Cellular Clustering
3. Discussion
4. Materials and Methods
4.1. Identify the Germline-Associated Genes in Breast Tumors
4.1.1. Bulk mRNA Expression Analysis
4.1.2. Enrichment Analysis
4.1.3. Network Analysis and Identification of Target mRNA
4.2. The Experimental Validation of the Candidate Gene Expression in Breast Tumor Samples
4.2.1. Ethical Considerations and Biopsy Procedures
4.2.2. SYBR Green Quantitative PCR (qPCR) Techniques
4.3. Cellular Clustering of Breast Tumor Cells and Target Cell Detection
4.4. Statistical Methodology
5. Conclusions
Supplementary Materials
Author Contributions
Funding
Institutional Review Board Statement
Informed Consent Statement
Data Availability Statement
Conflicts of Interest
Abbreviations
| BCSCs | Breast Cancer Stem Cells |
| CCNB | Cyclin B |
| CHEK1 | Checkpoint Kinase 1 |
| CTAs | Cancer–Testis Antigens |
| EMT | Epithelial-to-Mesenchymal Transition |
| EGT | Epithelial-to-Germline Transition |
| ER | Estrogen Receptor |
| FEN1 | Flap Structure-Specific Endonuclease 1 |
| GEO | Gene Expression Omnibus |
| GSCs | Germline Stem Cells |
| Hedgehog | Signaling Pathway |
| HER2 | Human Epidermal Growth Factor Receptor 2 |
| MCM4 | Minichromosome Maintenance Complex Component 4 |
| Notch | Signaling Pathway |
| PGCs | Primordial Germ Cells |
| Piwil2 | Piwi-Like RNA-Mediated Gene Silencing 2 |
| PPI | Protein–Protein Interaction |
| PR | Progesterone Receptor |
| PTTG1 | Pituitary Tumor Transforming Gene 1 |
| qPCR | Quantitative Polymerase Chain Reaction |
| scRNA-seq | Single-Cell RNA Sequencing |
| TCAs | Testis Cancer Antigens |
| TCGA | The Cancer Genome Atlas |
| TGF-β | Transforming Growth Factor Beta |
| UBE2C | Ubiquitin-Conjugating Enzyme E2 C |
| UMAP | Uniform Manifold Approximation and Projection |
References
- Bray, F.; Ferlay, J.; Soerjomataram, I.; Siegel, R.L.; Torre, L.A.; Jemal, A. Global cancer statistics 2018: GLOBOCAN estimates of incidence and mortality worldwide for 36 cancers in 185 countries. CA Cancer J. Clin. 2018, 68, 394–424, Erratum in CA Cancer J. Clin. 2020, 70, 313. [Google Scholar] [CrossRef]
- Khodayari, S.; Khodayari, H.; Saeedi, E.; Mahmoodzadeh, H.; Sadrkhah, A.; Nayernia, K. Single-cell transcriptomics for unlocking personalized cancer immunotherapy: Toward targeting the origin of tumor development immunogenicity. Cancers 2023, 15, 3615. [Google Scholar] [CrossRef]
- Brabletz, T.; Kalluri, R.; Nieto, M.A.; Weinberg, R.A. EMT in cancer. Nat. Rev. Cancer 2018, 18, 128–134. [Google Scholar] [CrossRef]
- Hanahan, D. Hallmarks of cancer: New dimensions. Cancer Discov. 2022, 12, 31–46. [Google Scholar] [CrossRef]
- Huang, Y.; Hong, W.; Wei, X. The molecular mechanisms and therapeutic strategies of EMT in tumor progression and metastasis. J. Hematol. Oncol. 2022, 15, 129. [Google Scholar] [CrossRef]
- Yang, P.; Huo, Z.; Liao, H.; Zhou, Q. Cancer/testis antigens trigger epithelial-mesenchymal transition and genesis of cancer stem-like cells. Curr. Pharm. Des. 2015, 21, 1292–1300. [Google Scholar] [CrossRef]
- Ramchatesingh, B.; Gantchev, J.; Martínez Villarreal, A.; Gill, R.P.K.; Lambert, M.; Sivachandran, S.; Lefrançois, P.; Litvinov, I.V. The contributions of cancer-testis and developmental genes to the pathogenesis of keratinocyte carcinomas. Cancers 2022, 14, 3630. [Google Scholar] [CrossRef] [PubMed]
- Dianatpour, M.; Mehdipour, P.; Nayernia, K.; Mobasheri, M.-B.; Ghafouri-Fard, S.; Savad, S.; Modarressi, M.H. Expression of testis specific genes TSGA10, TEX101 and ODF3 in breast cancer. Iran. Red Crescent Med. J. 2012, 14, 722. [Google Scholar] [CrossRef][Green Version]
- Lee, J.H.; Schütte, D.; Wulf, G.; Füzesi, L.; Radzun, H.-J.; Schweyer, S.; Engel, W.; Nayernia, K. Stem-cell protein Piwil2 is widely expressed in tumors and inhibits apoptosis through activation of Stat3/Bcl-XL pathway. Hum. Mol. Genet. 2006, 15, 201–211. [Google Scholar] [CrossRef] [PubMed]
- Lee, J.H.; Jung, C.; Javadian-Elyaderani, P.; Schweyer, S.; Schütte, D.; Shoukier, M.; Karimi-Busheri, F.; Weinfeld, M.; Rasouli-Nia, A.; Hengstler, J.G. Pathways of proliferation and antiapoptosis driven in breast cancer stem cells by stem cell protein piwil2. Cancer Res. 2010, 70, 4569–4579. [Google Scholar] [CrossRef] [PubMed]
- Qian, L.; Xie, H.; Zhang, L.; Zhao, Q.; Lü, J.; Yu, Z. Piwi-Interacting RNAs: A New Class of Regulator in Human Breast Cancer. Front. Oncol. 2021, 11, 695077. [Google Scholar] [CrossRef]
- Lee, J.H.; Engel, W.; Nayernia, K. Stem cell protein Piwil2 modulates expression of murine spermatogonial stem cell expressed genes. Mol. Reprod. Dev. 2006, 73, 173–179. [Google Scholar] [CrossRef] [PubMed]
- Gurchot, C. The trophoblast theory of cancer (John Beard, 1857–1924) revisited. Oncology 1975, 31, 310–333. [Google Scholar] [CrossRef]
- Nin, D.S.; Deng, L.-W. Biology of cancer-testis antigens and their therapeutic implications in cancer. Cells 2023, 12, 926. [Google Scholar] [CrossRef]
- Janic, A.; Mendizabal, L.; Llamazares, S.; Rossell, D.; Gonzalez, C. Ectopic expression of germline genes drives malignant brain tumor growth in Drosophila. Science 2010, 330, 1824–1827. [Google Scholar] [CrossRef] [PubMed]
- Yang, P.; Meng, M.; Zhou, Q. Oncogenic cancer/testis antigens are a hallmarker of cancer and a sensible target for cancer immunotherapy. Biochim. Biophys. Acta (BBA)-Rev. Cancer 2021, 1876, 188558. [Google Scholar] [CrossRef] [PubMed]
- Quaglino, E.; Conti, L.; Cavallo, F. Breast cancer stem cell antigens as targets for immunotherapy. Semin. Immunol. 2020, 47, 101386. [Google Scholar] [CrossRef]
- Gibbs, Z.A.; Whitehurst, A.W. Emerging contributions of cancer/testis antigens to neoplastic behaviors. Trends Cancer 2018, 4, 701–712. [Google Scholar] [CrossRef]
- Bruggeman, J.W.; Koster, J.; van Pelt, A.M.M.; Speijer, D.; Hamer, G. How germline genes promote malignancy in cancer cells. Bioessays 2023, 45, e2200112. [Google Scholar] [CrossRef]
- Liu, W.X.; Yang, L.; Yan, H.M.; Yan, L.N.; Zhang, X.L.; Ma, N.; Tang, L.M.; Gao, X.; Liu, D.W. Germline Variants and Genetic Interactions of Several EMT Regulatory Genes Increase the Risk of HBV-Related Hepatocellular Carcinoma. Front. Oncol. 2021, 11, 564477. [Google Scholar] [CrossRef]
- Malumbres, M. Cyclin-Dependent Kinases and Their Regulators as Potential Targets for Anticancer Therapeutics. Princ. Mol. Oncol. 2008, 207–237. [Google Scholar] [CrossRef]
- Li, C.; Gao, Y.; Lu, C.; Guo, M. Identification of potential biomarkers for colorectal cancer by clinical database analysis and Kaplan–Meier curves analysis. Medicine 2023, 102, e32877. [Google Scholar] [CrossRef]
- Daldello, E.M.; Luong, X.G.; Yang, C.-R.; Kuhn, J.; Conti, M. Cyclin B2 is required for progression through meiosis in mouse oocytes. Development 2019, 146, dev172734. [Google Scholar] [CrossRef]
- Han, S.J.; Martins, J.P.S.; Yang, Y.; Kang, M.K.; Daldello, E.M.; Conti, M. The translation of cyclin B1 and B2 is differentially regulated during mouse oocyte reentry into the meiotic cell cycle. Sci. Rep. 2017, 7, 14077. [Google Scholar] [CrossRef]
- Chotiner, J.Y.; Wolgemuth, D.J.; Wang, P.J. Functions of cyclins and CDKs in mammalian gametogenesis. Biol. Reprod. 2019, 101, 591–601. [Google Scholar] [CrossRef]
- Cui, L.; Ren, T.; Zhao, H.; Chen, S.; Zheng, M.; Gao, X.; Feng, D.; Yang, L.; Jin, X.; Zhuo, R. Suppression of PTTG1 inhibits cell angiogenesis, migration and invasion in glioma cells. Med. Oncol. 2020, 37, 73. [Google Scholar] [CrossRef]
- Yang, Z.; Wu, X.; Li, J.; Zheng, Q.; Niu, J.; Li, S. CCNB2, CDC20, AURKA, TOP2A, MELK, NCAPG, KIF20A, UBE2C, PRC1, and ASPM may be potential therapeutic targets for hepatocellular carcinoma using integrated bioinformatic analysis. Int. J. Gen. Med. 2021, 14, 10185–10194. [Google Scholar] [CrossRef]
- Saigusa, S.; Tanaka, K.; Mohri, Y.; Ohi, M.; Shimura, T.; Kitajima, T.; Kondo, S.; Okugawa, Y.; Toiyama, Y.; Inoue, Y. Clinical significance of RacGAP1 expression at the invasive front of gastric cancer. Gastric Cancer 2015, 18, 84–92. [Google Scholar] [CrossRef]
- Zhang, T.; Wang, C.; Wang, K.; Liang, Y.; Liu, T.; Feng, L.; Yang, X. Correction: RacGAP1 promotes the malignant progression of cervical cancer by regulating AP-1 via miR-192 and p-JNK. Cell Death Dis. 2022, 13, 604, Correction in Cell Death Dis. 2024, 15, 528. [Google Scholar] [CrossRef] [PubMed]
- Lorès, P.; Vernet, N.; Kurosaki, T.; Van de Putte, T.; Huylebroeck, D.; Hikida, M.; Gacon, G.; Touré, A. Deletion of MgcRacGAP in the male germ cells impairs spermatogenesis and causes male sterility in the mouse. Dev. Biol. 2014, 386, 419–427. [Google Scholar] [CrossRef] [PubMed]
- Touré, A.; Lhuillier, P.; Gossen, J.A.; Kuil, C.W.; Lhôte, D.; Jégou, B.; Escalier, D.; Gacon, G. The testis anion transporter 1 (Slc26a8) is required for sperm terminal differentiation and male fertility in the mouse. Hum. Mol. Genet. 2007, 16, 1783–1793. [Google Scholar] [CrossRef]
- Zhang, S.; You, X.; Zheng, Y.; Shen, Y.; Xiong, X.; Sun, Y. The UBE2C/CDH1/DEPTOR axis is an oncogene and tumor suppressor cascade in lung cancer cells. J. Clin. Investig. 2023, 133. [Google Scholar] [CrossRef]
- Xiao, Z.; Shi, G.; Xi, S.; Singh, A.K.; Willette-Brown, J.; Li, X.; Zhu, F.; Su, L.; Wu, X.; Schrump, D.S. A TNFR1–UBCH10 axis drives lung squamous cell carcinoma dedifferentiation and metastasis through a cell-autonomous signaling loop. Cell Death Dis. 2022, 13, 885. [Google Scholar] [CrossRef]
- Yu, Y.; Xu, W.; Wen, C.; Zhao, S.; Li, G.; Liu, R.; Chen, Z.-J.; Qin, Y.; Ma, J.; Yang, Y. UBE2T resolves transcription-replication conflicts and protects common fragile sites in primordial germ cells. Cell. Mol. Life Sci. 2023, 80, 92. [Google Scholar] [CrossRef] [PubMed]
- Nicolau-Neto, P.; Palumbo Jr, A.; De Martino, M.; Esposito, F.; de Almeida Simão, T.; Fusco, A.; Nasciutti, L.E.; Meireles Da Costa, N.; Ribeiro Pinto, L.F. UBE2C is a transcriptional target of the cell cycle regulator FOXM1. Genes 2018, 9, 188. [Google Scholar] [CrossRef] [PubMed]
- Fu, H.; Li, K.; Wang, S.; Li, Y. High expression of CCNB1 driven by ncRNAs is associated with a poor prognosis and tumor immune infiltration in breast cancer. Aging 2022, 14, 6780, Erratum in Aging (Albany NY) 2024, 16, 12952. [Google Scholar] [CrossRef]
- Sun, C.; Lowe, S.; Ma, S.; Bentley, R.; Zhou, Z.; Cheng, C.; Zhou, Q. CCNB2 expression correlates with worse outcomes in breast cancer patients: A pooled analysis. Women Health 2022, 62, 655–663. [Google Scholar] [CrossRef]
- Kariri, Y.; Toss, M.S.; Alsaleem, M.; Elsharawy, K.A.; Joseph, C.; Mongan, N.P.; Green, A.R.; Rakha, E.A. Ubiquitin-conjugating enzyme 2C (UBE2C) is a poor prognostic biomarker in invasive breast cancer. Breast Cancer Res. Treat. 2022, 192, 529–539. [Google Scholar] [CrossRef]
- Aljohani, A.I.; Toss, M.S.; Green, A.R.; Rakha, E.A. The clinical significance of cyclin B1 (CCNB1) in invasive breast cancer with emphasis on its contribution to lymphovascular invasion development. Breast Cancer Res. Treat. 2023, 198, 423–435. [Google Scholar] [CrossRef]
- Meng, C.; Zou, Y.; Hong, W.; Bao, C.; Jia, X. Estrogen-regulated PTTG1 promotes breast cancer progression by regulating cyclin kinase expression. Mol. Med. 2020, 26, 33. [Google Scholar] [CrossRef] [PubMed]
- Wu, C.-C.; Ekanem, T.I.; Phan, N.N.; Hou, S.-Y.; Lee, K.-H.; Wang, C.-Y. Gene signatures and prognostic analyses of the Tob/BTG pituitary tumor-transforming gene (PTTG) family in clinical breast cancer patients. Int. J. Med. Sci. 2020, 17, 3112. [Google Scholar] [CrossRef] [PubMed]
- Lin, Z.; He, Y.; Qiu, C.; Yu, Q.; Huang, H.; Zhang, Y.; Li, W.; Qiu, T.; Li, X. A multi-omics signature to predict the prognosis of invasive ductal carcinoma of the breast. Comput. Biol. Med. 2022, 151, 106291. [Google Scholar] [CrossRef] [PubMed]
- Kim, Y.-J.; Lee, G.; Han, J.; Song, K.; Choi, J.-S.; Choi, Y.-L.; Shin, Y.K. UBE2C overexpression aggravates patient outcome by promoting estrogen-dependent/independent cell proliferation in early hormone receptor-positive and HER2-negative breast cancer. Front. Oncol. 2020, 9, 1574. [Google Scholar] [CrossRef] [PubMed]
- Zhao, Y.; Shen, M.; Wu, L.; Yang, H.; Yao, Y.; Yang, Q.; Du, J.; Liu, L.; Li, Y.; Bai, Y. Stromal cells in the tumor microenvironment: Accomplices of tumor progression? Cell Death Dis. 2023, 14, 587. [Google Scholar] [CrossRef] [PubMed]
- Araujo, A.M.; Abaurrea, A.; Azcoaga, P.; López-Velazco, J.I.; Manzano, S.; Rodriguez, J.; Rezola, R.; Egia-Mendikute, L.; Valdés-Mora, F.; Flores, J.M. Stromal oncostatin M cytokine promotes breast cancer progression by reprogramming the tumor microenvironment. J. Clin. Investig. 2022, 132, e148667. [Google Scholar] [CrossRef]
- Goodarzi, A.; Khanmohammadi, M.; Ai, A.; Khodayari, H.; Ai, A.; Farahani, M.S.; Khodayari, S.; Ebrahimi-Barough, S.; Mohandesnezhad, S.; Ai, J. Simultaneous impact of atorvastatin and mesenchymal stem cells for glioblastoma multiform suppression in rat glioblastoma multiform model. Mol. Biol. Rep. 2020, 47, 7783–7795. [Google Scholar] [CrossRef]
- Suh, J.; Kim, D.-H.; Surh, Y.-J. Resveratrol suppresses migration, invasion and stemness of human breast cancer cells by interfering with tumor-stromal cross-talk. Arch. Biochem. Biophys. 2018, 643, 62–71. [Google Scholar] [CrossRef]






| No | Gene | Sequence (5′ → 3′) | Amplicon Size | |
|---|---|---|---|---|
| 1 | UBE2C | F | AGTGGCTACCCTTACAATGCG | 77 |
| R | TTACCCTGGGTGTCCACGTT | |||
| 2 | RACGAP1 | F | TGCACGTAATCAGGTGGATGT | 81 |
| R | TGAATCTGTCGTTCCAGCTTTT | |||
| 3 | PTTG1 | F | ACCCGTGTGGTTGCTAAGG | 90 |
| R | ACGTGGTGTTGAAACTTGAGAT | |||
| 4 | MCM4 | F | GACGTAGAGGCGAGGATTCC | 182 |
| R | GCTGGGAGTGCCGTATGTC | |||
| 5 | FEN1 | F | CACCTGATGGGCATGTTCTAC | 102 |
| R | CTCGCCTGACTTGAGCTGT | |||
| 6 | CCNB2 | F | TGCTCTGCAAAATCGAGGACA | 180 |
| R | GCCAATCCACTAGGATGGCA | |||
| 7 | CCNB1 | F | AATAAGGCGAAGATCAACATGGC | 111 |
| R | TTTGTTACCAATGTCCCCAAGAG | |||
| 8 | GAPDH | F | CTGGGCTACACTGAGCACC | 101 |
| R | AAGTGGTCGTTGAGGGCAATG | |||
Disclaimer/Publisher’s Note: The statements, opinions and data contained in all publications are solely those of the individual author(s) and contributor(s) and not of MDPI and/or the editor(s). MDPI and/or the editor(s) disclaim responsibility for any injury to people or property resulting from any ideas, methods, instructions or products referred to in the content. |
© 2025 by the authors. Licensee MDPI, Basel, Switzerland. This article is an open access article distributed under the terms and conditions of the Creative Commons Attribution (CC BY) license (https://creativecommons.org/licenses/by/4.0/).
Share and Cite
Khodayari, H.; Khodayari, S.; Dashtkoohi, M.; Razavi, A.E.; Miri, S.R.; Mohamadnejad, A.; Santos, M.d.C.; Comuzzi, F.; Shirkoohi, R.; Mahmoodzadeh, H.; et al. Investigating Germ Cell Transition Genes in Breast Cancer: Exploring the Genesis of Cancer Testis-Associated Markers. Int. J. Mol. Sci. 2025, 26, 8958. https://doi.org/10.3390/ijms26188958
Khodayari H, Khodayari S, Dashtkoohi M, Razavi AE, Miri SR, Mohamadnejad A, Santos MdC, Comuzzi F, Shirkoohi R, Mahmoodzadeh H, et al. Investigating Germ Cell Transition Genes in Breast Cancer: Exploring the Genesis of Cancer Testis-Associated Markers. International Journal of Molecular Sciences. 2025; 26(18):8958. https://doi.org/10.3390/ijms26188958
Chicago/Turabian StyleKhodayari, Hamid, Saeed Khodayari, Mohammad Dashtkoohi, Amirnader Emami Razavi, Seyed Rouhollah Miri, Ahad Mohamadnejad, Marcelo de Castro Santos, Fabio Comuzzi, Reza Shirkoohi, Habibollah Mahmoodzadeh, and et al. 2025. "Investigating Germ Cell Transition Genes in Breast Cancer: Exploring the Genesis of Cancer Testis-Associated Markers" International Journal of Molecular Sciences 26, no. 18: 8958. https://doi.org/10.3390/ijms26188958
APA StyleKhodayari, H., Khodayari, S., Dashtkoohi, M., Razavi, A. E., Miri, S. R., Mohamadnejad, A., Santos, M. d. C., Comuzzi, F., Shirkoohi, R., Mahmoodzadeh, H., & Nayernia, K. (2025). Investigating Germ Cell Transition Genes in Breast Cancer: Exploring the Genesis of Cancer Testis-Associated Markers. International Journal of Molecular Sciences, 26(18), 8958. https://doi.org/10.3390/ijms26188958

