Effects on Oral Squamous Carcinoma Cell Lines and Their Mechanisms of Pyrazole N-Aryl Sulfonate: A Novel Class of Selective Cyclooxygenase-2 Inhibitors
Abstract
1. Introduction
2. Results
2.1. Molecular Docking of Compounds 4b, 4d and 5f with COX-2
2.2. Cytotoxicity Evaluation of Compounds 4b, 4d, and 5f on OSCC Cell Lines
2.2.1. CCK-8 Assay and Determination of Compounds 4b, 4d, and 5f in OSCC Cells
2.2.2. CCK-8 Assay for Inhibitory Effects of Compounds 4b, 4d, and 5f on VERO Cells
2.3. Validation of Inhibitory Effects of CXB and Compounds 4b, 4d, and 5f on the Key Gene COX-2
2.4. Inhibition of OSCC Cell Proliferation by Compounds 4b, 4d, and 5f
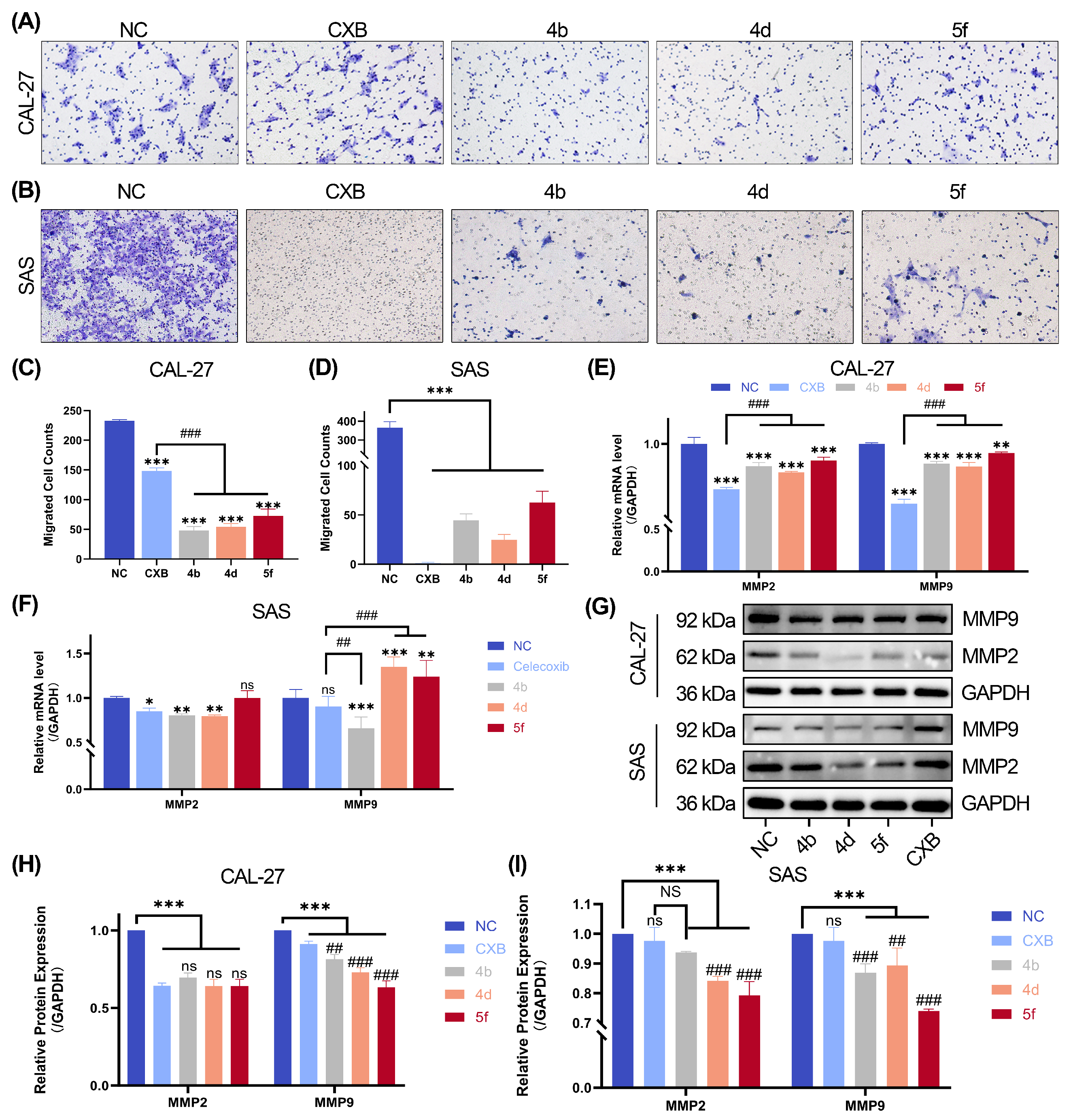
2.5. Inhibition of OSCC Cell Migration by Compounds 4b, 4d, and 5f
2.6. Compounds 4b, 4d, and 5f Promote Apoptosis in OSCC Cell Lines
2.7. Effects of Compounds 4b, 4d, and 5f on the JAK/STAT Signaling Pathway
3. Discussion
4. Materials and Methods
4.1. Molecular Docking
4.2. Preparation of Working Solutions
4.3. Cell Culture
4.4. RT-qPCR
4.5. Cell Proliferation Assay
4.6. Cellular Migration Assay
4.7. Hoechst 33342 Staining
4.8. Flow Cytometry (FCM) Analysis—Measurement of Apoptosis
4.9. Enzyme-Linked Immunosorbent Assay (ELISA)
4.10. Western Blotting Analysis
4.11. Statistical Analysis
5. Conclusions
Author Contributions
Funding
Institutional Review Board Statement
Informed Consent Statement
Data Availability Statement
Acknowledgments
Conflicts of Interest
Correction Statement
Abbreviations
| AKT | Protein kinase B |
| ANOVA | Analysis of variance |
| BAX | BCL2-associated X protein |
| BCL2 | B-cell lymphoma 2 |
| BCL-XL | BCL2-like protein 1 |
| CAFs | Cancer-associated fibroblasts |
| CCK-8 | Cell Counting Kit-8 |
| COX-2 | Cyclooxygenase-2 |
| CSC | Cancer stem cell |
| CXB | Celecoxib |
| DMEM | Dulbecco Modified Eagle Medium |
| ELISA | Enzyme-linked immunosorbent assay |
| FBS | Fetal bovine serum |
| GAPDH | Glyceraldehyde-3-phosphate dehydrogenase |
| HRP | Horseradish peroxidase |
| JAK | Janus kinase |
| JAK1 | Janus kinase 1 |
| MMP2 | Matrix metalloproteinase 2 |
| MMP9 | Matrix metalloproteinase 9 |
| NSAIDs | Non-steroidal anti-inflammatory drugs |
| OSCC | Oral squamous cell carcinoma |
| PBS | Phosphate-buffered saline |
| PGE2 | Prostaglandin E2 |
| PI | Propidium iodide |
| PI3K | Phosphoinositide 3-kinase |
| PTGS2 | Prostaglandin-endoperoxide synthase 2 |
| p-JAK1 | Phosphorylated Janus kinase 1 |
| p-STAT3 | Phosphorylated STAT3 |
| RT-qPCR | Real-time quantitative polymerase chain reaction |
| SDS-PAGE | Sodium dodecyl sulfate-polyacrylamide gel electrophoresis |
| SD | Standard deviation |
| SI | Selectivity Index |
| STAT3 | Signal transducer and activator of transcription 3 |
| TCF | T-cell factor |
| TME | Tumor microenvironment |
| WNTβ | WNT/β-catenin signaling pathway |
References
- Ju, Z.; Li, M.; Xu, J.; Howell, D.C.; Li, Z.; Chen, F.E. Recent development on COX-2 inhibitors as promising anti-inflammatory agents: The past 10 years. Acta Pharm. Sin. B 2022, 12, 2790–2807. [Google Scholar] [CrossRef] [PubMed]
- Huang, R.; Jiang, Y.; Zhang, B.; Li, X.; Liu, H.; Wang, Y. Emerging COX-2 inhibitors-based nanotherapeutics for cancer diagnosis and treatment. Biomaterials 2024, 315, 122954. [Google Scholar] [CrossRef]
- Aliabadi, A.; Khanniri, E.; Mahboubi-Rabbani, M.; Bayanati, M. Dual COX-2/15-LOX inhibitors: A new avenue in the prevention of cancer. Eur. J. Med. Chem. 2023, 261, 115866. [Google Scholar] [CrossRef]
- Bell, C.R.; Pelly, V.S.; Moeini, A.; Chiang, S.C.; Flanagan, E.; Bromley, C.P.; Clark, C.; Earnshaw, C.H.; Koufaki, M.A.; Bonavita, E.; et al. Chemotherapy-induced COX-2 upregulation by cancer cells defines their inflammatory properties and limits the efficacy of chemoimmunotherapy combinations. Nat. Commun. 2022, 13, 2063. [Google Scholar] [CrossRef]
- Gharat, S.A.; Momin, M.M.; Bhavsar, C. Oral squamous cell carcinoma: Current treatment strategies and nanotechnology-based approaches for prevention and therapy. Crit. Rev. Ther. Drug Carr. Syst. 2016, 33, 363–440. [Google Scholar] [CrossRef]
- Blatt, S.; Krüger, M.; Ziebart, T.; Sagheb, K.; Schiegnitz, E.; Goetze, E.; Al-Nawas, B.; Pabst, A.M. Biomarkers in diagnosis and therapy of oral squamous cell carcinoma: A review of the literature. J. Cranio-Maxillofac. Surg. 2017, 45, 722–730. [Google Scholar] [CrossRef]
- Jagadeesan, D.; Sathasivam, K.V.; Fuloria, N.K.; Balakrishnan, V.; Khor, G.H.; Ravichandran, M.; Solyappan, M.; Fuloria, S.; Gupta, G.; Ahlawat, A.; et al. Comprehensive insights into oral squamous cell carcinoma: Diagnosis, pathogenesis, and therapeutic advances. Pathol. Res. Pract. 2024, 261, 155489. [Google Scholar] [CrossRef]
- Omar, E. Current concepts and future of noninvasive procedures for diagnosing oral squamous cell carcinoma-a systematic review. Head Face Med. 2015, 11, 6. [Google Scholar] [CrossRef]
- Wang, S.; Yang, M.; Li, R.; Bai, J. Current advances in noninvasive methods for the diagnosis of oral squamous cell carcinoma: A review. Eur. J. Med. Res. 2023, 28, 53. [Google Scholar] [CrossRef] [PubMed]
- Kunzmann, A.T.; Murray, L.J.; Cardwell, C.R.; McShane, C.M.; McMenamin, U.C.; Cantwell, M.M. PTGS2 (Cyclooxygenase-2) expression and survival among colorectal cancer patients: A systematic review. Cancer Epidemiol. Biomarkers Prev. 2013, 22, 1490–1497. [Google Scholar] [CrossRef] [PubMed]
- Wang, D.; DuBois, R.N. Prostaglandins and cancer. Gut 2006, 55, 115–122. [Google Scholar] [CrossRef]
- Lupulescu, A. Prostaglandins, their inhibitors and cancer. Prostaglandins Leukot. Essent. Fat. Acids 1996, 54, 83–94. [Google Scholar] [CrossRef]
- Zhang, Y.; Tighe, S.; Zhu, Y.T. COX-2 signaling in the tumor microenvironment. Tumor Microenviron. Mol. Play. Part B 2020, 1277, 87–104. [Google Scholar]
- Jin, K.; Qian, C.; Lin, J.; Liu, B. Cyclooxygenase-2-Prostaglandin E2 pathway: A key player in tumor-associated immune cells. Front. Oncol. 2023, 13, 1099811. [Google Scholar] [CrossRef] [PubMed]
- Gómez-Valenzuela, F.; Escobar, E.; Pérez-Tomás, R.; Montecinos, V.P. The inflammatory profile of the tumor microenvironment, orchestrated by cyclooxygenase-2, promotes epithelial-mesenchymal transition. Front. Oncol. 2021, 11, 686792. [Google Scholar] [CrossRef]
- Yang, L.; Shi, P.; Zhao, G.; Xu, J.; Peng, W.; Zhang, J.; Zhang, G.; Wang, X.; Dong, Z.; Chen, F.; et al. Targeting cancer stem cell pathways for cancer therapy. Signal Transduct. Target. Ther. 2020, 5, 8. [Google Scholar] [CrossRef] [PubMed]
- Chimal-Ramírez, G.; Espinoza-Sanchez, N.; Fuentes-Panana, E. A role for the inflammatory mediators Cox-2 and metalloproteinases in cancer stemness. Anti-Cancer Agents Med. Chem. Anti-Cancer Agents 2015, 15, 837–855. [Google Scholar] [CrossRef]
- Guo, S.; Zheng, S.; Liu, M.; Wang, G. Novel anti-cancer stem cell Compounds: A Comprehensive review. Pharmaceutics 2024, 16, 1024. [Google Scholar] [CrossRef]
- El-Malah, A.A.; Gineinah, M.M.; Deb, P.K.; Khayyat, A.N.; Bansal, M.; Venugopala, K.N.; Aljahdali, A.S. Selective COX-2 inhibitors: Road from success to controversy and the quest for repurposing. Pharmaceuticals 2022, 15, 827. [Google Scholar] [CrossRef]
- Maniewska, J.; Jeżewska, D. Non-steroidal anti-inflammatory drugs in colorectal cancer chemoprevention. Cancers 2021, 13, 594. [Google Scholar] [CrossRef]
- Thiruchenthooran, V.; Sánchez-López, E.; Gliszczyńska, A. Perspectives of the application of non-steroidal anti-inflammatory drugs in cancer therapy: Attempts to overcome their unfavorable side effects. Cancers 2023, 15, 475. [Google Scholar] [CrossRef]
- Kısmet, K.; Akay, M.T.; Abbasoǧlu, O.; Ercan, A. Celecoxib: A potent cyclooxygenase-2 inhibitor in cancer prevention. Cancer Detect. Prev. 2004, 28, 127–142. [Google Scholar] [CrossRef]
- Tołoczko-Iwaniuk, N.; Dziemiańczyk-Pakieła, D.; Nowaszewska, B.K.; Celińska-Janowicz, K.; Miltyk, W. Celecoxib in cancer therapy and prevention–review. Curr. Drug Targets 2019, 20, 302–315. [Google Scholar] [CrossRef]
- Saxena, P.; Sharma, P.K.; Purohit, P. A journey of celecoxib from pain to cancer. Prostaglandins Other Lipid Mediat. 2020, 147, 106379. [Google Scholar] [CrossRef]
- Hawkey, C. COX-1 and COX-2 inhibitors. Best Pract. Res. Clin. Gastroenterol. 2001, 15, 801–820. [Google Scholar] [CrossRef]
- Wen, B.; Wei, Y.T.; Mu, L.L.; Wen, G.R.; Zhao, K. The molecular mechanisms of celecoxib in tumor development. Medicine 2020, 99, e22544. [Google Scholar] [CrossRef] [PubMed]
- Schönthal, A.H.; Chen, T.C.; Hofman, F.M.; Louie, S.G.; Petasis, N.A. Celecoxib analogs that lack COX-2 inhibitory function: Preclinical development of novel anticancer drugs. Expert Opin. Investig. Drugs 2008, 17, 197–208. [Google Scholar] [CrossRef]
- Qian, M.; Qian, D.; Jing, H.; Li, Y.; Ma, C.; Zhou, Y. Combined cetuximab and celecoxib treatment exhibits a synergistic anticancer effect on human oral squamous cell carcinoma in vitro and in vivo. Oncol. Rep. 2014, 32, 1681–1688. [Google Scholar] [CrossRef]
- Chiang, S.L.; Velmurugan, B.K.; Chung, C.M.; Lin, S.H.; Wang, Z.H.; Hua, C.H.; Tsai, M.H.; Kuo, T.M.; Yeh, K.T.; Chang, P.Y.; et al. Preventive effect of celecoxib use against cancer progression and occurrence of oral squamous cell carcinoma. Sci. Rep. 2017, 7, 6235. [Google Scholar] [CrossRef]
- Chou, M.Y.; Lin-Shiau, S.Y. Non-steroidal anti-inflammatory drugs (NSAIDs) regimens enhance synergistic selective anticancer efficacy of chemotherapeutic agents on cultured cells. J. Dent. Sci. 2025, 20, 1175–1195. [Google Scholar] [CrossRef]
- Li, S.; Jiang, M.; Wang, L.; Yu, S. Combined chemotherapy with cyclooxygenase-2 (COX-2) inhibitors in treating human cancers: Recent advancement. Biomed. Pharmacother. 2020, 129, 110389. [Google Scholar] [CrossRef]
- Xu, T.; Guo, P.; Pi, C.; He, Y.; Yang, H.; Hou, Y.; Feng, X.; Jiang, Q.; Wei, Y.; Zhao, L. Synergistic effects of curcumin and 5-fluorouracil on the hepatocellular carcinoma in vivo and vitro through regulating the expression of COX-2 and NF-κB. J. Cancer 2020, 11, 3955. [Google Scholar] [CrossRef]
- Nasry, W.H.S.; Rodriguez-Lecompte, J.C.; Martin, C.K. Role of COX-2/PGE2 mediated inflammation in oral squamous cell carcinoma. Cancers 2018, 10, 348. [Google Scholar] [CrossRef] [PubMed]
- Rodrigues, P.; Bangali, H.; Hammoud, A.; Mustafa, Y.F.; Al-Hetty, H.R.A.K.; Alkhafaji, A.T.; Deorari, M.M.; Al-Taee, M.M.; Zabibah, R.S.; Alsalamy, A. COX 2-inhibitors; a thorough and updated survey into combinational therapies in cancers. Med. Oncol. 2024, 41, 41. [Google Scholar] [CrossRef] [PubMed]
- Chen, T. Unveiling the significance of inducible nitric oxide synthase: Its impact on cancer progression and clinical implications. Cancer Lett. 2024, 592, 216931. [Google Scholar] [CrossRef] [PubMed]
- Osmaniye, D.; Evren, A.E.; Karaca, Ş.; Özkay, Y.; Kaplancıklı, Z.A. Novel thiadiazol derivatives; design, synthesis, biological activity, molecular docking and molecular dynamics. J. Mol. Struct. 2023, 1272, 134171. [Google Scholar] [CrossRef]
- Radwan, H.A.; Ahmad, I.; Othman, I.M.; Gad-Elkareem, M.A.; Patel, H.; Aouadi, K.; Snoussi, M.; Kadri, A. Design, synthesis, in vitro anticancer and antimicrobial evaluation, SAR analysis, molecular docking and dynamic simulation of new pyrazoles, triazoles and pyridazines based isoxazole. J. Mol. Struct. 2022, 1264, 133312. [Google Scholar] [CrossRef]
- Yao, H.; Guo, Q.; Wang, M.; Wang, R.; Xu, Z. Discovery of pyrazole N-aryl sulfonate: A novel and highly potent cyclooxygenase-2 (COX-2) selective inhibitors. Bioorganic Med. Chem. 2021, 46, 116344. [Google Scholar] [CrossRef]
- Kaminsky, R.; Schmid, C.; Brun, R. An “in vitro selectivity index” for evaluation of cytotoxicity of antitrypanosomal compounds. In Vitro Toxicol. 1996, 9, 315–324. [Google Scholar]
- Lica, J.J.; Wieczór, M.; Grabe, G.J.; Heldt, M.; Jancz, M.; Misiak, M.; Gucwa, K.; Brankiewicz, W.; Maciejewska, N.; Stupak, A.; et al. Effective Drug Concentration and Selectivity Depends on Fraction of Primitive Cells. Int. J. Mol. Sci. 2021, 22, 4931. [Google Scholar] [CrossRef]
- Widiandani, T.; Tandian, T.; Zufar, B.; Suryadi, A.; Purwanto, B.; Hardjono, S.; Siswandono, S. In vitro study of pinostrobin propionate and pinostrobin butyrate: Cytotoxic activity against breast cancer cell T47D and its selectivity index. J. Public Health Afr. 2023, 14, 6. [Google Scholar] [CrossRef]
- Subramani, C.; Sharma, G.; Chaira, T.; Barman, T.K. High content screening strategies for large-scale compound libraries with a focus on high-containment viruses. Antivir. Res. 2024, 221, 105764. [Google Scholar] [CrossRef]
- Givony, S. Oral squamous cell carcinoma (OSCC) an overview. J. Med. Sci. 2020, 8, 67–74. [Google Scholar]
- Almangush, A.; Mäkitie, A.A.; Triantafyllou, A.; de Bree, R.; Strojan, P.; Rinaldo, A.; Hernandez-Prera, J.C.; Suárez, C.; Kowalski, L.P.; Ferlito, A.; et al. Staging and grading of oral squamous cell carcinoma: An update. Oral Oncol. 2020, 107, 104799. [Google Scholar] [CrossRef]
- Lo, W.Y.; Tsai, M.H.; Tsai, Y.; Hua, C.H.; Tsai, F.J.; Huang, S.Y.; Tsai, C.H.; Lai, C.C. Identification of over-expressed proteins in oral squamous cell carcinoma (OSCC) patients by clinical proteomic analysis. Clin. Chim. Acta 2007, 376, 101–107. [Google Scholar] [CrossRef]
- Li, H.; Zhang, Y.; Xu, M.; Yang, D. Current trends of targeted therapy for oral squamous cell carcinoma. J. Cancer Res. Clin. Oncol. 2022, 148, 2169–2186. [Google Scholar] [CrossRef]
- Hevia, A.H.; Aliaga, D.M.; Pinto, A.O.; Valenzuela, F.G.; Ekdhal, C.P.; LÓPEZ, E.E. Cyclooxygenase-2 and Angiogenesis in Oral Squamous Cell Carcinoma: An Immunohistochemical Study. Oral Surg. Oral Med. Oral Pathol. Oral Radiol. 2020, 129, e174. [Google Scholar] [CrossRef]
- Ahmadi, M.; Bekeschus, S.; Weltmann, K.D.; von Woedtke, T.; Wende, K. Non-steroidal anti-inflammatory drugs: Recent advances in the use of synthetic COX-2 inhibitors. Rsc. Med. Chem. 2022, 13, 471–496. [Google Scholar] [PubMed]
- Ali, S.; Mirza, Y. Overexpression of EGFR, COX2 and p53 in oral squamous cell carcinoma patients of Pakistan and correlation with prognosis. Ann. Oncol. 2019, 30, vii21–vii22. [Google Scholar] [CrossRef]
- Aparnadevi, P.; Nirmal, R.M.; Veeravarmal, V.; Nandini, D.B.; Kalyani, C.; Singh, D.N.; Yoithapprabhunath, T.R. Cyclooxygenase-2 (COX-2) expression in oral submucous fibrosis and oral squamous cell carcinoma: An immunohistochemical study. J. Pharm. Bioallied Sci. 2022, 14, S769–S773. [Google Scholar] [CrossRef]
- Morita, Y.; Hata, K.; Nakanishi, M.; Nishisho, T.; Yura, Y.; Yoneda, T. Cyclooxygenase-2 promotes tumor lymphangiogenesis and lymph node metastasis in oral squamous cell carcinoma. Int. J. Oncol. 2012, 41, 885–892. [Google Scholar] [CrossRef]
- Khan, H.Y.; Parveen, S.; Yousuf, I.; Tabassum, S.; Arjmand, F. Metal complexes of NSAIDs as potent anti-tumor chemotherapeutics: Mechanistic insights into cytotoxic activity via multiple pathways primarily by inhibition of COX–1 and COX–2 enzymes. Coord. Chem. Rev. 2022, 453, 214316. [Google Scholar] [CrossRef]
- Mohsin, N.U.A.; Aslam, S.; Ahmad, M.; Irfan, M.; Al-Hussain, S.A.; Zaki, M.E. Cyclooxygenase-2 (COX-2) as a target of anticancer agents: A review of novel synthesized scaffolds having anticancer and COX-2 inhibitory potentialities. Pharmaceuticals 2022, 15, 1471. [Google Scholar] [CrossRef]
- Sahu, A.; Raza, K.; Pradhan, D.; Jain, A.K.; Verma, S. Cyclooxygenase-2 as a therapeutic target against human breast cancer: A comprehensive review. Wires Mech. Dis. 2023, 15, e1596. [Google Scholar] [CrossRef]
- Piazuelo, E.; Lanas, A. NSAIDS and gastrointestinal cancer. Prostaglandins Other Lipid Mediat. 2015, 120, 91–96. [Google Scholar] [CrossRef]
- Agrawal, A.; Fentiman, I. NSAIDs and breast cancer: A possible prevention and treatment strategy. Int. J. Clin. Pract. 2008, 62, 444–449. [Google Scholar] [CrossRef]
- Arora, M.; Choudhary, S.; Singh, P.K.; Sapra, B.; Silakari, O. Structural investigation on the selective COX-2 inhibitors mediated cardiotoxicity: A review. Life Sci. 2020, 251, 117631. [Google Scholar] [CrossRef]
- Redzicka, A.; Szczukowski, Ł.; Kochel, A.; Wiatrak, B.; Gębczak, K.; Czyżnikowska, Ż. COX-1/COX-2 inhibition activities and molecular docking study of newly designed and synthesized pyrrolo [3, 4-c] pyrrole Mannich bases. Bioorganic Med. Chem. 2019, 27, 3918–3928. [Google Scholar] [CrossRef] [PubMed]
- Niland, S.; Riscanevo, A.X.; Eble, J.A. Matrix metalloproteinases shape the tumor microenvironment in cancer progression. Int. J. Mol. Sci. 2021, 23, 146. [Google Scholar] [CrossRef] [PubMed]
- Siddhartha, R.; Garg, M. Molecular and clinical insights of matrix metalloproteinases into cancer spread and potential therapeutic interventions. Toxicol. Appl. Pharmacol. 2021, 426, 115593. [Google Scholar] [CrossRef]
- Shan, L.; Wang, F.; Zhai, D.; Meng, X.; Liu, J.; Lv, X. Matrix metalloproteinases induce extracellular matrix degradation through various pathways to alleviate hepatic fibrosis. Biomed. Pharmacother. 2023, 161, 114472, Corrigendum in Biomed. Pharmacother. 2023, 162, 114632.. [Google Scholar] [CrossRef] [PubMed]
- Khoswanto, C. Role of matrix metalloproteinases in bone regeneration: Narrative review. J. Oral Biol. Craniofacial Res. 2023, 13, 539–543. [Google Scholar] [CrossRef]
- Agraval, H.; Sharma, J.R.; Prakash, N.; Yadav, U.C. Fisetin suppresses cigarette smoke extract-induced epithelial to mesenchymal transition of airway epithelial cells through regulating COX-2/MMPs/β-catenin pathway. Chem. Biol. Interact. 2022, 351, 109771. [Google Scholar] [CrossRef]
- Sef, D.; Kovacevic, M.; Jernej, B.; Novacic, K.; Slavica, M.; Petrak, J.; Medved, I.; Milosevic, M. Immunohistochemical analysis of MMP-9 and COX-2 expression in carotid atherosclerotic plaques among patients undergoing carotid endarterectomy: A prospective study. J. Stroke Cerebrovasc. Dis. 2022, 31, 106731. [Google Scholar] [CrossRef]
- Singh, R.; Letai, A.; Sarosiek, K. Regulation of apoptosis in health and disease: The balancing act of BCL-2 family proteins. Nat. Rev. Mol. Cell Biol. 2019, 20, 175–193. [Google Scholar] [CrossRef]
- Mustafa, M.; Ahmad, R.; Tantry, I.Q.; Ahmad, W.; Siddiqui, S.; Alam, M.; Abbas, K.; Hassan, M.I.; Habib, S.; Islam, S.; et al. Apoptosis: A comprehensive overview of signaling pathways, morphological changes, and physiological significance and therapeutic implications. Cells 2024, 13, 1838. [Google Scholar] [CrossRef]
- Nuvoli, B.; Antoniani, B.; Libener, R.; Maconi, A.; Sacconi, A.; Carosi, M.; Galati, R. Identification of novel COX-2/CYP19A1 axis involved in the mesothelioma pathogenesis opens new therapeutic opportunities. J. Exp. Clin. Cancer Res. 2021, 40, 1–16. [Google Scholar] [CrossRef]
- Hosseini, F.; Mahdian-Shakib, A.; Jadidi-Niaragh, F.; Enderami, S.E.; Mohammadi, H.; Hemmatzadeh, M.; Mohammed, H.A.; Anissian, A.; Kokhaei, P.; Mirshafiey, A.; et al. Anti-inflammatory and anti-tumor effects of α-l-guluronic acid (G2013) on cancer-related inflammation in a murine breast cancer model. Biomed. Pharmacother. 2018, 98, 793–800. [Google Scholar] [CrossRef] [PubMed]
- Lee, E.Y.; Kang, J.Y.; Kim, K.W. Expression of cyclooxygenase-2, peroxiredoxin I, peroxiredoxin 6 and nuclear factor-κB in oral squamous cell carcinoma. Oncol. Lett. 2015, 10, 3129–3136. [Google Scholar] [CrossRef] [PubMed]
- Hashemi Goradel, N.; Najafi, M.; Salehi, E.; Farhood, B.; Mortezaee, K. Cyclooxygenase-2 in cancer: A review. J. Cell. Physiol. 2019, 234, 5683–5699. [Google Scholar] [CrossRef]
- Philips, R.L.; Wang, Y.; Cheon, H.; Kanno, Y.; Gadina, M.; Sartorelli, V.; Horvath, C.M.; Darnell, J.E.; Stark, G.R.; O’Shea, J.J. The JAK-STAT pathway at 30: Much learned, much more to do. Cell 2022, 185, 3857–3876. [Google Scholar] [CrossRef] [PubMed]
- Yu, H.; Pardoll, D.; Jove, R. STATs in cancer inflammation and immunity: A leading role for STAT3. Nat. Rev. Cancer 2009, 9, 798–809. [Google Scholar] [CrossRef] [PubMed]
- Hillmer, E.J.; Zhang, H.; Li, H.S.; Watowich, S.S. STAT3 signaling in immunity. Cytokine Growth Factor Rev. 2016, 31, 1–15. [Google Scholar] [CrossRef]
- Crampon, K.; Giorkallos, A.; Deldossi, M.; Baud, S.; Steffenel, L.A. Machine-learning methods for ligand–protein molecular docking. Drug Discov. Today 2022, 27, 151–164. [Google Scholar] [CrossRef] [PubMed]





| Compounds | IC50/μM | Selectivity Index | |||
|---|---|---|---|---|---|
| CAL-27 | SAS | VERO | CAL-27 | SAS | |
| CXB | 57.01 | 57.64 | 243.3 | 4.27 | 4.22 |
| 4b | 41.42 | 30.16 | 102.4 | 2.47 | 3.40 |
| 4d | 53.88 | 16.68 | |||
| 5f | 64.25 | 64.20 | 225.0 | 3.50 | 3.50 |
| Genes | Forward Primer (5′-3′) | Reverse Primer (5′-3′) |
|---|---|---|
| VEGFα | CATCCAATCGAGACCCTGGTG | TTGGTGAGGTTTGATCCCCATA |
| CYP19A1 | CCTTGTTCGTATGGTCACAGTCT | CGTGTTAGAGGTGTCCAGCAT |
| MMP2 | CTCATCGCAGATGCCTCGAA | TTCAGGTAATAGGCACCCTTGAAGA |
| MMP9 | ACCTTCACTCGCGTGTACAG | GGACCACAACTCGTCATCGT |
| STAT3 | GCAGCTGACTACACTGGCAGAGA | ATTGTCCAGCCAGACCCAGAA |
| JAK2 | TTGAAGACCGGGATCCTACACA | AGGGTCATACCGGCACATCTC |
| BCL2 | CACTGAGATTTCCACGCCGAAG | TTTCTCGGCACAATTGGTAGCTT |
| PTGS2 | TCCCTTGGGTGTCAAAGGTAAA | TGGCCCTCGCTTATGATCTG |
| GAPDH | GGAAGCTTGTCATCAATGGAAATC | TGATGACCCTTTTGGCTCCC |
Disclaimer/Publisher’s Note: The statements, opinions and data contained in all publications are solely those of the individual author(s) and contributor(s) and not of MDPI and/or the editor(s). MDPI and/or the editor(s) disclaim responsibility for any injury to people or property resulting from any ideas, methods, instructions or products referred to in the content. |
© 2025 by the authors. Licensee MDPI, Basel, Switzerland. This article is an open access article distributed under the terms and conditions of the Creative Commons Attribution (CC BY) license (https://creativecommons.org/licenses/by/4.0/).
Share and Cite
Wang, S.; Shi, M.; Wang, H.; Zeng, X.; Zhang, D.; Zhang, Z.; Xu, Z.; Li, Y. Effects on Oral Squamous Carcinoma Cell Lines and Their Mechanisms of Pyrazole N-Aryl Sulfonate: A Novel Class of Selective Cyclooxygenase-2 Inhibitors. Int. J. Mol. Sci. 2025, 26, 8906. https://doi.org/10.3390/ijms26188906
Wang S, Shi M, Wang H, Zeng X, Zhang D, Zhang Z, Xu Z, Li Y. Effects on Oral Squamous Carcinoma Cell Lines and Their Mechanisms of Pyrazole N-Aryl Sulfonate: A Novel Class of Selective Cyclooxygenase-2 Inhibitors. International Journal of Molecular Sciences. 2025; 26(18):8906. https://doi.org/10.3390/ijms26188906
Chicago/Turabian StyleWang, Shiqi, Mingxuan Shi, Huihui Wang, Xianlin Zeng, Dingtai Zhang, Zhiyuan Zhang, Zhaoqing Xu, and Yi Li. 2025. "Effects on Oral Squamous Carcinoma Cell Lines and Their Mechanisms of Pyrazole N-Aryl Sulfonate: A Novel Class of Selective Cyclooxygenase-2 Inhibitors" International Journal of Molecular Sciences 26, no. 18: 8906. https://doi.org/10.3390/ijms26188906
APA StyleWang, S., Shi, M., Wang, H., Zeng, X., Zhang, D., Zhang, Z., Xu, Z., & Li, Y. (2025). Effects on Oral Squamous Carcinoma Cell Lines and Their Mechanisms of Pyrazole N-Aryl Sulfonate: A Novel Class of Selective Cyclooxygenase-2 Inhibitors. International Journal of Molecular Sciences, 26(18), 8906. https://doi.org/10.3390/ijms26188906

