Tonabersat Inhibits Retinal Inflammation After Hypoxia–Ischemia in the Neonatal Rat
Abstract
1. Introduction
2. Results
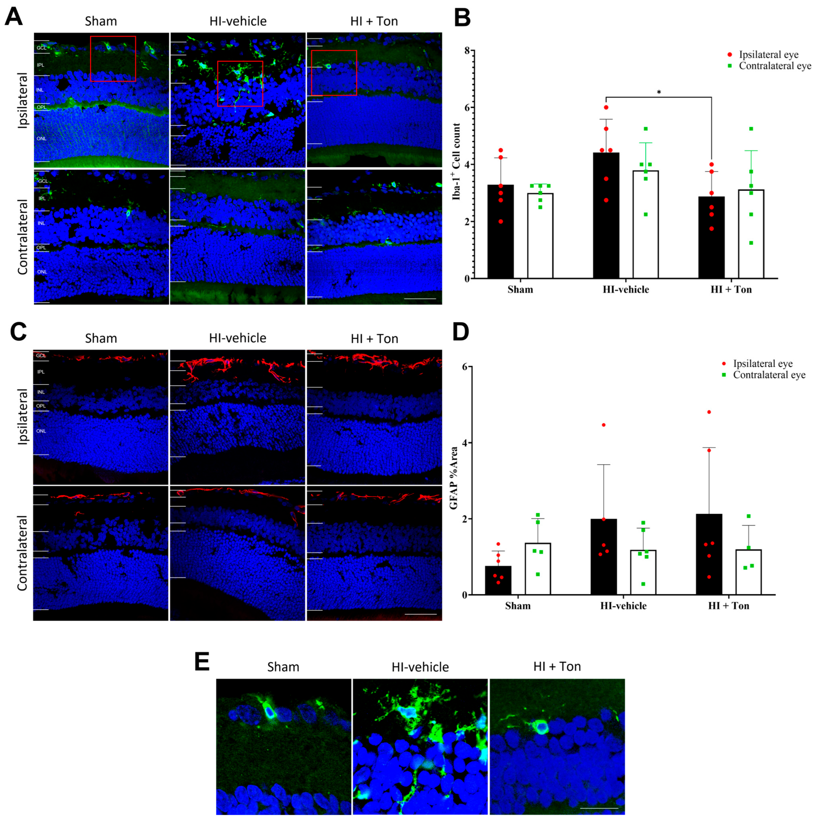
2.1. Tonabersat Reduces Iba-1+ Cell Infiltration in the Ipsilateral Eye After HI
2.2. GFAP Expression Is Not Significantly Elevated in the Ipsilateral Eye After HI and Is Not Reversed by Tonabersat Treatment
2.3. NLRP3 Is Significantly Increased After HI and May Be Reversed by Tonabersat Treatment
2.4. Caspase-1 Is Significantly Increased in HI and Is Reversed by Tonabersat Treatment in the Ipsilateral Eye
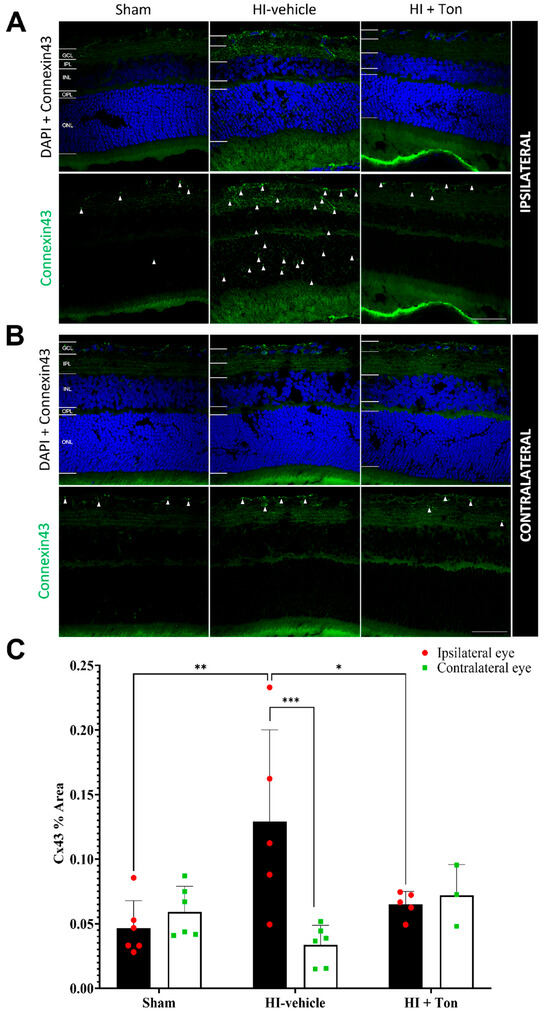
2.5. Connexin43 Is Significantly Increased in HI and Is Reversed by Tonabersat Treatment
2.6. IL-1β Expression Is Significantly Elevated During HI and Is Reversed by Tonabersat Administration
2.7. Connexin43 Is Positively Correlated with NLRP3 and Caspase-1 Expression
3. Discussion
Further Considerations
4. Materials and Methods
4.1. Animal Husbandry
4.2. Inducing HI Injury to the Retina
4.3. Immunohistochemistry
4.4. Confocal Image Acquisition and Analysis
4.5. Statistical Analysis
5. Conclusions
Author Contributions
Funding
Institutional Review Board Statement
Data Availability Statement
Acknowledgments
Conflicts of Interest
References
- Gunn, A.J.; Thoresen, M. Neonatal encephalopathy and hypoxic-ischemic encephalopathy. Handb. Clin. Neurol. 2019, 162, 217–237. [Google Scholar]
- Kurinczuk, J.J.; White-Koning, M.; Badawi, N. Epidemiology of neonatal encephalopathy and hypoxic–ischaemic encephalopathy. Early Hum. Dev. 2010, 86, 329–338. [Google Scholar] [CrossRef]
- Douglas-Escobar, M.; Weiss, M.D. Hypoxic-ischemic encephalopathy: A review for the clinician. JAMA Pediatr. 2015, 169, 397–403. [Google Scholar] [CrossRef] [PubMed]
- Pierrat, V.; Haouari, N.; Liska, A.; Thomas, D.; Subtil, D.; Truffert, P. Prevalence, causes, and outcome at 2 years of age of newborn encephalopathy: Population based study. Arch. Dis. Child. Fetal Neonatal Ed. 2005, 90, F257–F261. [Google Scholar] [CrossRef] [PubMed]
- Perez, A.; Ritter, S.; Brotschi, B.; Werner, H.; Caflisch, J.; Martin, E.; Latal, B. Long-Term Neurodevelopmental Outcome with Hypoxic-Ischemic Encephalopathy. J. Pediatr. 2013, 163, 454–459.e1. [Google Scholar] [CrossRef]
- Robertson, C.; Finer, N. Term infants with hypoxic-ischemic encephalopathy: Outcome at 3.5 years. Dev. Med. Child Neurol. 1985, 27, 473–484. [Google Scholar] [CrossRef]
- Allen, K.A.; Brandon, D.H. Hypoxic Ischemic Encephalopathy: Pathophysiology and Experimental Treatments. Newborn Infant Nurs. Rev. 2011, 11, 125–133. [Google Scholar] [CrossRef] [PubMed]
- Kumar, S.; Paterson-Brown, S. Obstetric aspects of hypoxic ischemic encephalopathy. Early Hum. Dev. 2010, 86, 339–344. [Google Scholar] [CrossRef]
- Glass, H.C. Hypoxic-Ischemic Encephalopathy and Other Neonatal Encephalopathies. Continuum 2018, 24, 57–71. [Google Scholar] [CrossRef]
- Qureshi, A.M.; ur Rehman, A.; Siddiqi, T.S. Hypoxic ischemic encephalopathy in neonates. J. Ayub Med. Coll. Abbottabad 2010, 22, 190–193. [Google Scholar]
- Howard, R.S.; Holmes, P.A.; Koutroumanidis, M.A. Hypoxic-ischaemic brain injury. Pract. Neurol. 2011, 11, 4–18. [Google Scholar] [CrossRef]
- Williams, C.E.; Gunn, A.J.; Synek, B.; Gluckman, P.D. Delayed seizures occurring with hypoxic-ischemic encephalopathy in the fetal sheep. Pediatr. Res. 1990, 27, 561–565. [Google Scholar] [CrossRef]
- Williams, C.E.; Gunn, A.; Gluckman, P.D. Time course of intracellular edema and epileptiform activity following prenatal cerebral ischemia in sheep. Stroke 1991, 22, 516–521. [Google Scholar] [CrossRef] [PubMed]
- de Vries, L.S.; Groenendaal, F. Patterns of neonatal hypoxic-ischaemic brain injury. Neuroradiology 2010, 52, 555–566. [Google Scholar] [CrossRef] [PubMed]
- Cioni, G.; Bertuccelli, B.; Boldrini, A.; Canapicchi, R.; Fazzi, B.; Guzzetta, A.; Mercuri, E. Correlation between visual function, neurodevelopmental outcome, and magnetic resonance imaging findings in infants with periventricular leucomalacia. Arch. Dis. Child. Fetal Neonatal Ed. 2000, 82, F134–F140. [Google Scholar] [CrossRef] [PubMed]
- Mercuri, E.; Atkinson, J.; Braddick, O.; Anker, S.; Cowan, F.; Rutherford, M.; Pennock, J.; Dubowitz, L. Visual function in full-term infants with hypoxic-ischaemic encephalopathy. Neuropediatrics 1997, 28, 155–161. [Google Scholar] [CrossRef]
- Mercuri, E.; Haataja, L.; Guzzetta, A.; Anker, S.; Cowan, F.; Rutherford, M.; Andrew, R.; Braddick, O.; Cioni, G.; Dubowitz, L.; et al. Visual function in term infants with hypoxic-ischaemic insults: Correlation with neurodevelopment at 2 years of age. Arch. Dis. Child. Fetal Neonatal Ed. 1999, 80, F99. [Google Scholar] [CrossRef]
- McCulloch, D.L.; Taylor, M.J.; Whyte, H.E. Visual evoked potentials and visual prognosis following perinatal asphyxia. Arch. Ophthalmol. 1991, 109, 229–233. [Google Scholar] [CrossRef]
- Hoyt, C.S. Brain injury and the eye. Eye 2007, 21, 1285–1289. [Google Scholar] [CrossRef]
- Lee, S.W.; Bak, H.; Choi, S.J.; Baek, Y.S. Delayed cortical blindness in hypoxic-ischemic encephalopathy. eNeurologicalSci 2018, 13, 33–34. [Google Scholar] [CrossRef]
- Malkowicz, D.E.; Myers, G.; Leisman, G. Rehabilitation of cortical visual impairment in children. Int. J. Neurosci. 2006, 116, 1015–1033. [Google Scholar] [CrossRef]
- Pehere, N.; Chougule, P.; Dutton, G.N. Cerebral visual impairment in children: Causes and associated ophthalmological problems. Indian J. Ophthalmol. 2018, 66, 812–815. [Google Scholar] [CrossRef] [PubMed]
- Zaitoun, I.S.; Sheibani, N. Hypoxic-Ischemic Encephalopathy: Impact on Retinal Neurovascular Integrity and Function. J. Ophthalmic Vis. Res. 2021, 16, 317–319. [Google Scholar] [CrossRef] [PubMed]
- Zaitoun, I.S.; Cikla, U.; Zafer, D.; Udho, E.; Almomani, R.; Suscha, A.; Cengiz, P.; Sorenson, C.M.; Sheibani, N. Attenuation of Retinal Vascular Development in Neonatal Mice Subjected to Hypoxic-Ischemic Encephalopathy. Sci. Rep. 2018, 8, 9166. [Google Scholar] [CrossRef] [PubMed]
- Akin, M.A.; Sahin, O.; Cansever, M.; Sirakaya, E.; Robertson, N.J. Early Retinal Findings Following Cooling in Neonatal Encephalopathy. Neuropediatrics 2019, 50, 15–21. [Google Scholar]
- Eris, E.; Eris, D.; Seymen, Z.; Karasu, B.; Dıracoglu, A.; Perente, I.; Cömert, S. Retinal haemorrhage rates and resolution time of retinal haemorrhage in newborns after hypothermic treatment for hypoxic-ischemic encephalopathy. Arch. Pediatr. 2020, 27, 29–32. [Google Scholar] [CrossRef]
- Mangalesh, S.; Tran-Viet, D.; Pizoli, C.; Tai, V.; El-Dairi, M.A.; Chen, X.; Viehland, C.; Edwards, L.; Finkle, J.; Freedman, S.F.; et al. Subclinical Retinal versus Brain Findings in Infants with Hypoxic Ischemic Encephalopathy. Grafes Arch. Clin. Exp. Ophthalmol. 2020, 258, 2039–2049. [Google Scholar] [CrossRef]
- Ghafouri-Fard, S.; Shoorei, H.; Poornajaf, Y.; Hussen, B.M.; Hajiesmaeili, Y.; Abak, A.; Taheri, M.; Eghbali, A. NLRP3: Role in ischemia/reperfusion injuries. Front. Immunol. 2022, 13, 926895. [Google Scholar] [CrossRef]
- Swanson, K.V.; Deng, M.; Ting, J.P.Y. The NLRP3 inflammasome: Molecular activation and regulation to therapeutics. Nat. Rev. Immunol. 2019, 19, 477–489. [Google Scholar] [CrossRef]
- McDouall, A.; Zhou, K.Q.; Bennet, L.; Green, C.R.; Gunn, A.J.; Davidson, J.O. Connexins, Pannexins and Gap Junctions in Perinatal Brain Injury. Biomedicines 2022, 10, 1445. [Google Scholar] [CrossRef]
- Kelley, N.; Jeltema, D.; Duan, Y.; He, Y. The NLRP3 Inflammasome: An Overview of Mechanisms of Activation and Regulation. Int. J. Mol. Sci. 2019, 20, 3228. [Google Scholar] [CrossRef]
- Mugisho, O.O.; Green, C.R.; Kho, D.T.; Zhang, J.; Graham, E.S.; Acosta, M.L.; Rupenthal, I.D. The inflammasome pathway is amplified and perpetuated in an autocrine manner through connexin43 hemichannel mediated ATP release. Biochim. Et Biophys. Acta Gen. Subj. 2018, 1862, 385–393. [Google Scholar] [CrossRef] [PubMed]
- McDouall, A.; Wassink, G.; Ranasinghe, S.; Zhou, K.Q.; Karunasinghe, R.N.; Dean, J.M.; Davidson, J.O. Blockade of connexin hemichannels with tonabersat protects against mild hypoxic ischemic brain injury in neonatal rats. Exp. Neurol. 2024, 371, 114611. [Google Scholar] [CrossRef] [PubMed]
- Kim, Y.; Griffin, J.M.; Nor, M.N.M.; Zhang, J.; Freestone, P.S.; Danesh-Meyer, H.V.; Rupenthal, I.D.; Acosta, M.; Nicholson, L.F.B.; O’Carroll, S.J.; et al. Tonabersat Prevents Inflammatory Damage in the Central Nervous System by Blocking Connexin43 Hemichannels. Neurotherapeutics 2017, 14, 1148–1165. [Google Scholar] [CrossRef] [PubMed]
- Hauge, A.W.; Asghar, M.S.; Schytz, H.W.; Christensen, K.; Olesen, J. Effects of tonabersat on migraine with aura: A randomised, double-blind, placebo-controlled crossover study. Lancet Neurol. 2009, 8, 718–723. [Google Scholar] [CrossRef]
- Cliff, C.L.; Squires, P.E.; Hills, C.E. Tonabersat suppresses priming/activation of the NOD-like receptor protein-3 (NLRP3) inflammasome and decreases renal tubular epithelial-to-macrophage crosstalk in a model of diabetic kidney disease. Cell Commun. Signal. 2024, 22, 351. [Google Scholar] [CrossRef]
- Kwakowsky, A.; Chawdhary, B.; de Souza, A.; Meyer, E.; Kaye, A.H.; Green, C.R.; Stylli, S.S.; Danesh-Meyer, H. Tonabersat Significantly Reduces Disease Progression in an Experimental Mouse Model of Multiple Sclerosis. Int. J. Mol. Sci. 2023, 24, 17454. [Google Scholar] [CrossRef]
- Mat Nor, M.N.; Rupenthal, I.D.; Green, C.R.; Acosta, M.L. Connexin Hemichannel Block Using Orally Delivered Tonabersat Improves Outcomes in Animal Models of Retinal Disease. Neurotherapeutics 2020, 17, 371–387. [Google Scholar] [CrossRef]
- Mugisho, O.O.; Aryal, J.; Shome, A.; Lyon, H.; Acosta, M.L.; Green, C.R.; Rupenthal, I.D. Orally Delivered Connexin43 Hemichannel Blocker, Tonabersat, Inhibits Vascular Breakdown and Inflammasome Activation in a Mouse Model of Diabetic Retinopathy. Int. J. Mol. Sci. 2023, 24, 3876. [Google Scholar] [CrossRef]
- Rice, J.E., 3rd; Vannucci, R.C.; Brierley, J.B. The influence of immaturity on hypoxic-ischemic brain damage in the rat. Ann. Neurol. 1981, 9, 131–141. [Google Scholar] [CrossRef]
- Lewis, G.P.; Fisher, S.K. Up-regulation of glial fibrillary acidic protein in response to retinal injury: Its potential role in glial remodeling and a comparison to vimentin expression. Int. Rev. Cytol. 2003, 230, 263–290. [Google Scholar] [PubMed]
- Rashid, K.; Akhtar-Schaefer, I.; Langmann, T. Microglia in Retinal Degeneration. Front. Immunol. 2019, 10, 1975. [Google Scholar] [CrossRef] [PubMed]
- Kuo, C.Y.; Maran, J.J.; Jamieson, E.G.; Rupenthal, I.D.; Murphy, R.; Mugisho, O.O. Characterization of NLRP3 Inflammasome Activation in the Onset of Diabetic Retinopathy. Int. J. Mol. Sci. 2022, 23, 14471. [Google Scholar] [CrossRef] [PubMed]
- Chaurasia, S.S.; Lim, R.R.; Parikh, B.H.; Wey, Y.S.; Tun, B.B.; Wong, T.Y.; Luu, C.D.; Agrawal, R.; Ghosh, A.; Mortellaro, A.; et al. The NLRP3 Inflammasome May Contribute to Pathologic Neovascularization in the Advanced Stages of Diabetic Retinopathy. Sci. Rep. 2018, 8, 2847. [Google Scholar] [CrossRef]
- Dadas, A.; Washington, J.; Diaz-Arrastia, R.; Janigro, D. Biomarkers in traumatic brain injury (TBI): A review. Neuropsychiatr. Dis. Treat. 2018, 14, 2989–3000. [Google Scholar] [CrossRef]
- Newcombe, V.F.J.; Ashton, N.J.; Posti, J.P.; Glocker, B.; Manktelow, A.; Chatfield, D.A.; Winzeck, S.; Needham, E.; Correia, M.M.; Williams, G.B.; et al. Post-acute blood biomarkers and disease progression in traumatic brain injury. Brain 2022, 145, 2064–2076. [Google Scholar] [CrossRef]
- Li, N.; Liu, C.; Wang, C.; Chen, R.; Li, X.; Wang, Y.; Wang, C. Early changes of NLRP3 inflammasome activation after hypoxic-ischemic brain injury in neonatal rats. Int. J. Clin. Exp. Pathol. 2021, 14, 209–220. [Google Scholar]
- Lv, Y.; Sun, B.; Lu, X.-x.; Liu, Y.-l.; Li, M.; Xu, L.-X.; Feng, C.-X.; Ding, X.; Feng, X. The role of microglia mediated pyroptosis in neonatal hypoxic-ischemic brain damage. Biochem. Biophys. Res. Commun. 2020, 521, 933–938. [Google Scholar] [CrossRef]
- Serdar, M.; Kempe, K.; Rizazad, M.; Herz, J.; Bendix, I.; Felderhoff-Müser, U.; Sabir, H. Early Pro-inflammatory Microglia Activation After Inflammation-Sensitized Hypoxic-Ischemic Brain Injury in Neonatal Rats. Front. Cell. Neurosci. 2019, 13, 237. [Google Scholar] [CrossRef]
- Ystgaard, M.B.; Sejersted, Y.; Løberg, E.M.; Lien, E.; Yndestad, A.; Saugstad, O.D. Early Upregulation of NLRP3 in the Brain of Neonatal Mice Exposed to Hypoxia-Ischemia: No Early Neuroprotective Effects of NLRP3 Deficiency. Neonatology 2015, 108, 211–219. [Google Scholar] [CrossRef]
- Zhu, J.J.; Yu, B.Y.; Huang, X.K.; He, M.Z.; Chen, B.W.; Chen, T.T.; Fang, H.Y.; Chen, S.Q.; Fu, X.Q.; Li, P.J.; et al. Neferine Protects against Hypoxic-Ischemic Brain Damage in Neonatal Rats by Suppressing NLRP3-Mediated Inflammasome Activation. Oxidative Med. Cell. Longev. 2021, 2021, 6654954. [Google Scholar] [CrossRef] [PubMed]
- Chen, A.; Xu, Y.; Yuan, J. Ginkgolide B ameliorates NLRP3 inflammasome activation after hypoxic-ischemic brain injury in the neonatal male rat. Int. J. Dev. Neurosci. 2018, 69, 106–111. [Google Scholar] [CrossRef] [PubMed]
- Chen, D.; Dixon, B.J.; Doycheva, D.M.; Li, B.; Zhang, Y.; Hu, Q.; He, Y.; Guo, Z.; Nowrangi, D.; Flores, J.; et al. IRE1α inhibition decreased TXNIP/NLRP3 inflammasome activation through miR-17-5p after neonatal hypoxic-ischemic brain injury in rats. J. Neuroinflamm. 2018, 15, 32. [Google Scholar] [CrossRef] [PubMed]
- Luo, X.; Zeng, H.; Fang, C.; Zhang, B.H. N-acetylserotonin Derivative Exerts a Neuroprotective Effect by Inhibiting the NLRP3 Inflammasome and Activating the PI3K/Akt/Nrf2 Pathway in the Model of Hypoxic-Ischemic Brain Damage. Neurochem. Res. 2021, 46, 337–348. [Google Scholar] [CrossRef]
- Ystgaard, M.B.; Scheffler, K.; Suganthan, R.; Bjørås, M.; Ranheim, T.; Sagen, E.L.; Halvorsen, B.; Saugstad, O.D.; Yndestad, A. Neuromodulatory Effect of NLRP3 and ASC in Neonatal Hypoxic Ischemic Encephalopathy. Neonatology 2019, 115, 355–362. [Google Scholar] [CrossRef]
- Edwards, A.B.; Feindel, K.W.; Cross, J.L.; Anderton, R.S.; Clark, V.W.; Knuckey, N.W.; Meloni, B.P. Modification to the Rice-Vannucci perinatal hypoxic-ischaemic encephalopathy model in the P7 rat improves the reliability of cerebral infarct development after 48 hours. J. Neurosci. Methods 2017, 288, 62–71. [Google Scholar] [CrossRef]
- Maynard, R.L.; Downes, N. (Eds.) Chapter 22—The Eye. In Anatomy and Histology of the Laboratory Rat in Toxicology and Biomedical Research; Academic Press: London, UK, 2019; pp. 283–291. [Google Scholar]
- Romero, J.R.; Pikula, A.; Nguyen, T.N.; Nien, Y.L.; Norbash, A.; Babikian, V.L. Cerebral collateral circulation in carotid artery disease. Curr. Cardiol. Rev. 2009, 5, 279–288. [Google Scholar] [CrossRef]
- Bates, M.C.; Dorros, G.; Parodi, J.; Ohki, T. Reversal of the direction of internal carotid artery blood flow by occlusion of the common and external carotid arteries in a swine model. Catheter. Cardiovasc. Interv. 2003, 60, 270–275. [Google Scholar] [CrossRef]
- Wang, J.; Zheng, C.; Hou, B.; Huang, A.; Zhang, X.; Du, B. Four collateral circulation pathways were observed after common carotid artery occlusion. BMC Neurol. 2019, 19, 201. [Google Scholar] [CrossRef]
- Okahara, M.; Kiyosue, H.; Mori, H.; Tanoue, S.; Sainou, M.; Nagatomi, H. Anatomic variations of the cerebral arteries and their embryology: A pictorial review. Eur. Radiol. 2002, 12, 2548–2561. [Google Scholar] [CrossRef]
- Zampakis, P.; Panagiotopoulos, V.; Petsas, T.; Kalogeropoulou, C. Common and uncommon intracranial arterial anatomic variations in multi-detector computed tomography angiography (MDCTA). What radiologists should be aware of. Insights Imaging 2015, 6, 33–42. [Google Scholar] [CrossRef]
- Klostranec, J.M.; Krings, T. Cerebral neurovascular embryology, anatomic variations, and congenital brain arteriovenous lesions. J. NeuroInterv. Surg. 2022, 14, 910. [Google Scholar] [CrossRef]
- Fox, G.; Gallacher, D.; Shevde, S.; Loftus, J.; Swayne, G. Anatomic variation of the middle cerebral artery in the Sprague-Dawley rat. Stroke 1993, 24, 2087–2092; discussion 2092–2093. [Google Scholar] [CrossRef]
- Oliff, H.S.; Coyle, P.; Weber, E. Rat strain and vendor differences in collateral anastomoses. J. Cereb. Blood Flow Metab. 1997, 17, 571–576. [Google Scholar] [CrossRef]
- Liebeskind, D.S. Collateral circulation. Stroke 2003, 34, 2279–2284. [Google Scholar] [CrossRef] [PubMed]






| Parameters | R2 Value | Equation for the Line of Best Fit | Gradient Significantly Non-Zero (p < 0.05)? |
|---|---|---|---|
| NLRP3 vs. Cx43 | 0.2870 | p = 0.0058 | |
| Caspase-1 vs. Cx43 | 0.6037 | p < 0.0001 |
| Antibodies | Origin | Antibody Type | IHC Working Dilution | Catalogue Number | Company |
|---|---|---|---|---|---|
| GFAP-Cy3 | Mouse monoclonal | Primary | 1:1000 | C9205 | Sigma-Aldrich |
| Connexin43 | Rabbit polyclonal | Primary | 1:2000 | C6219 | Sigma-Aldrich |
| Iba-1 | Rabbit polyclonal | Primary | 1:2000 | ab178846 | Abcam; Cambridge, UK |
| Cleaved caspase-1 | Rabbit polyclonal | Primary | 1:500 | MA5-38099 | Invitrogen; Carlsbad, CA, USA |
| NLRP3 | Goat polyclonal | Primary | 1:500 | ab4207 | Abcam |
| Donkey anti-Rabbit Alex 488 | Secondary Donkey polyclonal | Secondary | 1:500 | A-21206 | Invitrogen |
| Donkey anti-Goat Cy3 | Secondary Donkey polyclonal | Secondary | 1:500 | 705-165-147 | Jackson Immuno Research; Cambridge, UK |
| Goat anti-Rabbit Alex Fluor 488 | Secondary Goat polyclonal | Secondary | 1:500 | A-11034 | Invitrogen |
Disclaimer/Publisher’s Note: The statements, opinions and data contained in all publications are solely those of the individual author(s) and contributor(s) and not of MDPI and/or the editor(s). MDPI and/or the editor(s) disclaim responsibility for any injury to people or property resulting from any ideas, methods, instructions or products referred to in the content. |
© 2025 by the authors. Licensee MDPI, Basel, Switzerland. This article is an open access article distributed under the terms and conditions of the Creative Commons Attribution (CC BY) license (https://creativecommons.org/licenses/by/4.0/).
Share and Cite
Maran, J.J.; McDouall, A.; Dean, J.M.; Davidson, J.; Mugisho, O.O. Tonabersat Inhibits Retinal Inflammation After Hypoxia–Ischemia in the Neonatal Rat. Int. J. Mol. Sci. 2025, 26, 7996. https://doi.org/10.3390/ijms26167996
Maran JJ, McDouall A, Dean JM, Davidson J, Mugisho OO. Tonabersat Inhibits Retinal Inflammation After Hypoxia–Ischemia in the Neonatal Rat. International Journal of Molecular Sciences. 2025; 26(16):7996. https://doi.org/10.3390/ijms26167996
Chicago/Turabian StyleMaran, Jack Jonathan, Alice McDouall, Justin M. Dean, Joanne Davidson, and Odunayo O. Mugisho. 2025. "Tonabersat Inhibits Retinal Inflammation After Hypoxia–Ischemia in the Neonatal Rat" International Journal of Molecular Sciences 26, no. 16: 7996. https://doi.org/10.3390/ijms26167996
APA StyleMaran, J. J., McDouall, A., Dean, J. M., Davidson, J., & Mugisho, O. O. (2025). Tonabersat Inhibits Retinal Inflammation After Hypoxia–Ischemia in the Neonatal Rat. International Journal of Molecular Sciences, 26(16), 7996. https://doi.org/10.3390/ijms26167996

