Melanoma–Keratinocyte Crosstalk Participates in Melanoma Progression with Mechanisms Partially Overlapping with Those of Cancer-Associated Fibroblasts
Abstract
1. Introduction
2. Results
2.1. Preliminary Setting for the Experimental Model
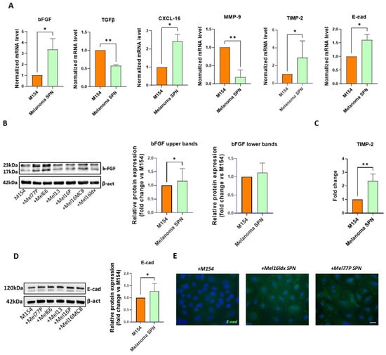
2.2. Influence of Melanoma Cells on the Gene Expression Profile of NHKs
2.3. Extended Analysis of the Effect of Melanoma Cell-Derived Secretome on NHFs and CAFs
2.4. Melanoma Cell Paracrine Network
2.5. Dynamic Mutual Influence of Paracrine Activity Between NHKs and Melanoma Cells
3. Discussion
4. Materials and Methods
4.1. Ethics Statement
4.2. Cell Cultures and Treatments
4.3. Gene Expression Analysis
4.4. Western Blot Analysis
4.5. Enzyme-Linked Immunosorbent Assay (ELISA) for TIMP-2 Quantification
4.6. Chemokine Protein Array
4.7. Immunofluorescence
4.8. Statistical Analysis
5. Conclusions
Supplementary Materials
Author Contributions
Funding
Institutional Review Board Statement
Informed Consent Statement
Data Availability Statement
Conflicts of Interest
References
- Tiwari, A.; Trivedi, R.; Lin, S. Tumor Microenvironment: Barrier or Opportunity Towards Effective Cancer Therapy. J. Biomed. Sci. 2022, 29, 83. [Google Scholar] [CrossRef]
- Elhanani, O.; Ben-Uri, R.; Keren, L. Spatial Profiling Technologies Illuminate the Tumor Microenvironment. Cancer Cell 2023, 41, 404–420. [Google Scholar] [CrossRef]
- Weiss, J.M.; Lumaquin-Yin, D.; Montal, E.; Suresh, S.; Leonhardt, C.S.; White, R.M. Shifting the Focus of Zebrafish Toward a Model of the Tumor Microenvironment. eLife 2022, 11, e69703. [Google Scholar] [CrossRef]
- Zhou, Y.; Xia, J.; Xu, S.; She, T.; Zhang, Y.; Sun, Y.; Wen, M.; Jiang, T.; Xiong, Y.; Lei, J. Experimental Mouse Models for Translational Human Cancer Research. Front. Immunol. 2023, 14, 1095388. [Google Scholar] [CrossRef]
- de Visser, K.E.; Joyce, J.A. The Evolving Tumor Microenvironment: From Cancer Initiation to Metastatic Outgrowth. Cancer Cell 2023, 41, 374–403. [Google Scholar] [CrossRef]
- Yuan, S.; Almagro, J.; Fuchs, E. Beyond Genetics: Driving Cancer with the Tumour Microenvironment Behind the Wheel. Nat. Rev. Cancer 2024, 24, 274–286. [Google Scholar] [CrossRef]
- Zhao, Y.; Shen, M.; Wu, L.; Yang, H.; Yao, Y.; Yang, Q.; Du, J.; Liu, L.; Li, Y.; Bai, Y. Stromal Cells in the Tumor Microenvironment: Accomplices of Tumor Progression? Cell Death Dis. 2023, 14, 587. [Google Scholar] [CrossRef] [PubMed]
- Peña-Romero, A.C.; Orenes-Piñero, E. Dual Effect of Immune Cells within Tumour Microenvironment: Pro- and Anti-Tumour Effects and their Triggers. Cancers 2022, 14, 1681. [Google Scholar] [CrossRef] [PubMed]
- Mun, J.; Leem, S.; Lee, J.H.; Kim, H.S. Dual Relationship between Stromal Cells and Immune Cells in the Tumor Microenvironment. Front. Immunol. 2022, 13, 864739. [Google Scholar] [CrossRef]
- Giraldo, N.A.; Sanchez-Salas, R.; Peske, J.D.; Vano, Y.; Becht, E.; Petitprez, F.; Validire, P.; Ingels, A.; Cathelineau, X.; Fridman, W.H.; et al. The Clinical Role of the TME in Solid Cancer. Br. J. Cancer 2019, 120, 45–53. [Google Scholar] [CrossRef] [PubMed]
- Indini, A.; Massi, D.; Pirro, M.; Roila, F.; Grossi, F.; Sahebkar, A.; Glodde, N.; Bald, T.; Mandalà, M. Targeting Inflamed and Non-Inflamed Melanomas: Biological Background and Clinical Challenges. Semin. Cancer Biol. 2022, 86, 477–490. [Google Scholar] [CrossRef] [PubMed]
- Karapetyan, L.; AbuShukair, H.M.; Li, A.; Knight, A.; Al Bzour, A.N.; MacFawn, I.P.; Thompson, Z.J.; Chen, A.; Yang, X.; Dadey, R.; et al. Expression of Lymphoid Structure-Associated Cytokine/Chemokine Gene Transcripts in Tumor and Protein in Serum are Prognostic of Melanoma Patient Outcomes. Front. Immunol. 2023, 14, 1171978. [Google Scholar] [CrossRef]
- Yan, J.; Wu, X.; Yu, J.; Kong, Y.; Cang, S. An Immune-Related Gene Pair Index Predicts Clinical Response and Survival Outcome of Immune Checkpoint Inhibitors in Melanoma. Front. Immunol. 2022, 13, 839901. [Google Scholar] [CrossRef] [PubMed]
- Liu, Y.; Sheikh, M.S. Melanoma: Molecular Pathogenesis and Therapeutic Management. Mol. Cell. Pharmacol. 2014, 6, 228. [Google Scholar]
- Ostrowski, S.M.; Fisher, D.E. Biology of Melanoma. Hematol. Oncol. Clin. N. Am. 2021, 35, 29–56. [Google Scholar] [CrossRef]
- Nordlund, J.J. The Melanocyte and the Epidermal Melanin Unit: An Expanded Concept. Dermatol. Clin. 2007, 25, 271–281. [Google Scholar] [CrossRef]
- Villanueva, J.; Herlyn, M. Melanoma and the Tumor Microenvironment. Curr. Oncol. Rep. 2008, 10, 439–446. [Google Scholar] [CrossRef]
- Sample, A.; He, Y. Mechanisms and Prevention of UV-Induced Melanoma. Photodermatol. Photoimmunol. Photomed. 2018, 34, 13–24. [Google Scholar] [CrossRef]
- Lee, C.; Wu, S.; Hong, C.; Yu, H.; Wei, Y. Molecular Mechanisms of UV-Induced Apoptosis and its Effects on Skin Residential Cells: The Implication in UV-Based Phototherapy. Int. J. Mol. Sci. 2013, 14, 6414–6435. [Google Scholar] [CrossRef] [PubMed]
- Tang, X.; Yang, T.; Yu, D.; Xiong, H.; Zhang, S. Current Insights and Future Perspectives of Ultraviolet Radiation (UV) Exposure: Friends and Foes to the Skin and Beyond the Skin. Environ. Int. 2024, 185, 108535. [Google Scholar] [CrossRef]
- Ravanat, J.L.; Douki, T.; Cadet, J. Direct and Indirect Effects of UV Radiation on DNA and its Components. J. Photochem. Photobiol. B. 2001, 63, 88–102. [Google Scholar] [CrossRef] [PubMed]
- Yu, Z.; Zheng, M.; Fan, H.; Liang, X.; Tang, Y. Ultraviolet (UV) Radiation: A Double-Edged Sword in Cancer Development and Therapy. Mol. Biomed. 2024, 5, 49. [Google Scholar] [CrossRef]
- Kim, H.J.; Kim, Y.H. Molecular Frontiers in Melanoma: Pathogenesis, Diagnosis, and Therapeutic Advances. Int. J. Mol. Sci. 2024, 25, 2984. [Google Scholar] [CrossRef]
- Buckels, A.; Zhang, Y.; Jiang, J.; Athar, M.; Afaq, F.; Shevde-Samant, L.; Frank, S.J. Autocrine/Paracrine Actions of Growth Hormone in Human Melanoma Cell Lines. Biochem. Biophys. Rep. 2019, 21, 100716. [Google Scholar] [CrossRef] [PubMed]
- Lázár-Molnár, E.; Hegyesi, H.; Tóth, S.; Falus, A. Autocrine and Paracrine Regulation by Cytokines and Growth Factors in Melanoma. Cytokine 2000, 12, 547–554. [Google Scholar] [CrossRef]
- Elias, E.G.; Hasskamp, J.H.; Sharma, B.K. Cytokines and Growth Factors Expressed by Human Cutaneous Melanoma. Cancers 2010, 2, 794–808. [Google Scholar] [CrossRef] [PubMed]
- Whipple, C.A.; Brinckerhoff, C.E. BRAF(V600E) Melanoma Cells Secrete Factors that Activate Stromal Fibroblasts and Enhance Tumourigenicity. Br. J. Cancer 2014, 111, 1625–1633. [Google Scholar] [CrossRef]
- Nwani, N.G.; Deguiz, M.L.; Jimenez, B.; Vinokour, E.; Dubrovskyi, O.; Ugolkov, A.; Mazar, A.P.; Volpert, O.V. Melanoma Cells Block PEDF Production in Fibroblasts to Induce the Tumor-Promoting Phenotype of Cancer-Associated Fibroblasts. Cancer Res. 2016, 76, 2265–2276. [Google Scholar] [CrossRef]
- Izar, B.; Joyce, C.E.; Goff, S.; Cho, N.L.; Shah, P.M.; Sharma, G.; Li, J.; Ibrahim, N.; Gold, J.; Hodi, F.S.; et al. Bidirectional Cross Talk between Patient-Derived Melanoma and Cancer-Associated Fibroblasts Promotes Invasion and Proliferation. Pigment Cell Melanoma Res. 2016, 29, 656–668. [Google Scholar] [CrossRef]
- Hu, T.; Hu, J. Melanoma-Derived Exosomes Induce Reprogramming Fibroblasts into Cancer-Associated Fibroblasts Via Gm26809 Delivery. Cell. Cycle 2019, 18, 3085–3094. [Google Scholar] [CrossRef]
- Romano, V.; Belviso, I.; Venuta, A.; Ruocco, M.R.; Masone, S.; Aliotta, F.; Fiume, G.; Montagnani, S.; Avagliano, A.; Arcucci, A. Influence of Tumor Microenvironment and Fibroblast Population Plasticity on Melanoma Growth, Therapy Resistance and Immunoescape. Int. J. Mol. Sci. 2021, 22, 5283. [Google Scholar] [CrossRef]
- Papaccio, F.; Kovacs, D.; Bellei, B.; Caputo, S.; Migliano, E.; Cota, C.; Picardo, M. Profiling Cancer-Associated Fibroblasts in Melanoma. Int. J. Mol. Sci. 2021, 22, 7255. [Google Scholar] [CrossRef]
- Mazurkiewicz, J.; Simiczyjew, A.; Dratkiewicz, E.; Pietraszek-Gremplewicz, K.; Majkowski, M.; Kot, M.; Ziętek, M.; Matkowski, R.; Nowak, D. Melanoma Cells with Diverse Invasive Potential Differentially Induce the Activation of Normal Human Fibroblasts. Cell Commun. Signal. 2022, 20, 63. [Google Scholar] [CrossRef]
- Choromańska, A.; Szwedowicz, U.; Szewczyk, A.; Daczewska, M.; Saczko, J.; Kruszakin, R.; Pawlik, K.J.; Baczyńska, D.; Kulbacka, J. Electroporation-Derived Melanoma Extracellular Particles Activate Fibroblasts. Biochim. Biophys. Acta Gen. Subj. 2024, 1868, 130723. [Google Scholar] [CrossRef] [PubMed]
- Li, X.; González-Maroto, C.; Tavassoli, M. Crosstalk between CAFs and Tumour Cells in Head and Neck Cancer. Cell Death Discov. 2024, 10, 303–309. [Google Scholar] [CrossRef] [PubMed]
- Agorku, D.J.; Bosio, A.; Alves, F.; Ströbel, P.; Hardt, O. Colorectal Cancer-Associated Fibroblasts Inhibit Effector T Cells Via NECTIN2 Signaling. Cancer Lett. 2024, 595, 216985. [Google Scholar] [CrossRef]
- Guo, Z.; Zhang, H.; Fu, Y.; Kuang, J.; Zhao, B.; Zhang, L.; Lin, J.; Lin, S.; Wu, D.; Xie, G. Cancer-Associated Fibroblasts Induce Growth and Radioresistance of Breast Cancer Cells through Paracrine IL-6. Cell Death Discov. 2023, 9, 6. [Google Scholar] [CrossRef]
- Cords, L.; Tietscher, S.; Anzeneder, T.; Langwieder, C.; Rees, M.; de Souza, N.; Bodenmiller, B. Cancer-Associated Fibroblast Classification in Single-Cell and Spatial Proteomics Data. Nat. Commun. 2023, 14, 4294. [Google Scholar] [CrossRef]
- Luo, H.; Xia, X.; Huang, L.; An, H.; Cao, M.; Kim, G.D.; Chen, H.; Zhang, W.; Shu, Y.; Kong, X.; et al. Pan-Cancer Single-Cell Analysis Reveals the Heterogeneity and Plasticity of Cancer-Associated Fibroblasts in the Tumor Microenvironment. Nat. Commun. 2022, 13, 6619. [Google Scholar] [CrossRef]
- Lujano Olazaba, O.; Farrow, J.; Monkkonen, T. Fibroblast Heterogeneity and Functions: Insights from Single-Cell Sequencing in Wound Healing, Breast Cancer, Ovarian Cancer and Melanoma. Front. Genet. 2024, 15, 1304853. [Google Scholar] [CrossRef] [PubMed]
- Quek, C.; Pratapa, A.; Bai, X.; Al-Eryani, G.; Pires da Silva, I.; Mayer, A.; Bartonicek, N.; Harvey, K.; Maher, N.G.; Conway, J.W.; et al. Single-Cell Spatial Multiomics Reveals Tumor Microenvironment Vulnerabilities in Cancer Resistance to Immunotherapy. Cell. Rep. 2024, 43, 114392. [Google Scholar] [CrossRef] [PubMed]
- Eckert, R.L.; Rorke, E.A. Molecular Biology of Keratinocyte Differentiation. Environ. Health Perspect. 1989, 80, 109–116. [Google Scholar] [CrossRef]
- Hirobe, T. Role of Keratinocyte-Derived Factors Involved in Regulating the Proliferation and Differentiation of Mammalian Epidermal Melanocytes. Pigment Cell Res. 2005, 18, 2–12. [Google Scholar] [CrossRef] [PubMed]
- Marrapodi, R.; Bellei, B. The Keratinocyte in the Picture Cutaneous Melanoma Microenvironment. Cancers 2024, 16, 913. [Google Scholar] [CrossRef]
- Kodet, O.; Lacina, L.; Krejčí, E.; Dvořánková, B.; Grim, M.; Štork, J.; Kodetová, D.; Vlček, Č.; Šáchová, J.; Kolář, M.; et al. Melanoma Cells Influence the Differentiation Pattern of Human Epidermal Keratinocytes. Mol. Cancer 2015, 14, 1. [Google Scholar] [CrossRef]
- Li, G.; Schaider, H.; Satyamoorthy, K.; Hanakawa, Y.; Hashimoto, K.; Herlyn, M. Downregulation of E-Cadherin and Desmoglein 1 by Autocrine Hepatocyte Growth Factor during Melanoma Development. Oncogene 2001, 20, 8125–8135. [Google Scholar] [CrossRef]
- Burks, H.E.; Pokorny, J.L.; Koetsier, J.L.; Roth-Carter, Q.R.; Arnette, C.R.; Gerami, P.; Seykora, J.T.; Johnson, J.L.; Ren, Z.; Green, K.J. Melanoma Cells Repress Desmoglein 1 in Keratinocytes to Promote Tumor Cell Migration. J. Cell Biol. 2023, 222, e202212031. [Google Scholar] [CrossRef]
- Golan, T.; Messer, A.R.; Amitai-Lange, A.; Melamed, Z.; Ohana, R.; Bell, R.E.; Kapitansky, O.; Lerman, G.; Greenberger, S.; Khaled, M.; et al. Interactions of Melanoma Cells with Distal Keratinocytes Trigger Metastasis Via Notch Signaling Inhibition of MITF. Mol. Cell 2015, 59, 664–676. [Google Scholar] [CrossRef]
- Ura, H.; Takeda, F.; Okochi, H. An in Vitro Outgrowth Culture System for Normal Human Keratinocytes. J. Dermatol. Sci. 2004, 35, 19–28. [Google Scholar] [CrossRef]
- Harvey, B.J. Cross-Talk between Sodium and Potassium Channels in Tight Epithelia. Kidney Int. 1995, 48, 1191–1199. [Google Scholar] [CrossRef] [PubMed][Green Version]
- Kuras, M. Exploring the Complex and Multifaceted Interplay between Melanoma Cells and the Tumor Microenvironment. Int. J. Mol. Sci. 2023, 24, 14403. [Google Scholar] [CrossRef]
- Szczygielski, O.; Dąbrowska, E.; Niemyjska, S.; Przylipiak, A.; Zajkowska, M. Targeting Matrix Metalloproteinases and their Inhibitors in Melanoma. Int. J. Mol. Sci. 2024, 25, 13558. [Google Scholar] [CrossRef]
- Zilberg, C.; Ferguson, A.L.; Lyons, J.G.; Gupta, R.; Damian, D.L. The Tumor Immune Microenvironment in Primary Cutaneous Melanoma. Arch. Dermatol. Res. 2025, 317, 273–278. [Google Scholar] [CrossRef]
- Cebulla, C.M.; Jockovich, M.; Piña, Y.; Boutrid, H.; Alegret, A.; Kulak, A.; Hackam, A.S.; Bhattacharya, S.K.; Feuer, W.J.; Murray, T.G. Basic Fibroblast Growth Factor Impact on Retinoblastoma Progression and Survival. Investig. Ophthalmol. Vis. Sci. 2008, 49, 5215–5221. [Google Scholar] [CrossRef] [PubMed]
- Seline, P.C.; Norris, D.A.; Horikawa, T.; Fujita, M.; Middleton, M.H.; Morelli, J.G. Expression of E and P-Cadherin by Melanoma Cells Decreases in Progressive Melanomas and Following Ultraviolet Radiation. J. Investig. Dermatol. 1996, 106, 1320–1324. [Google Scholar] [CrossRef]
- Lade-Keller, J.; Riber-Hansen, R.; Guldberg, P.; Schmidt, H.; Hamilton-Dutoit, S.J.; Steiniche, T. E- to N-Cadherin Switch in Melanoma is Associated with Decreased Expression of Phosphatase and Tensin Homolog and Cancer Progression. Br. J. Dermatol. 2013, 169, 618–628. [Google Scholar] [CrossRef] [PubMed]
- Peng, K.; Zhang, Y.; Liu, D.; Chen, J. MMP2 is a Immunotherapy Related Biomarker and Correlated with Cancer-Associated Fibroblasts Infiltrate in Melanoma. Cancer Cell Int. 2023, 23, 26. [Google Scholar] [CrossRef]
- Nurmik, M.; Ullmann, P.; Rodriguez, F.; Haan, S.; Letellier, E. In Search of Definitions: Cancer-Associated Fibroblasts and their Markers. Int. J. Cancer 2020, 146, 895–905. [Google Scholar] [CrossRef] [PubMed]
- Chen, J.; Yang, P.; Xiao, Y.; Zhang, Y.; Liu, J.; Xie, D.; Cai, M.; Zhang, X. Overexpression of A-Sma-Positive Fibroblasts (CAFs) in Nasopharyngeal Carcinoma Predicts Poor Prognosis. J. Cancer 2017, 8, 3897–3902. [Google Scholar] [CrossRef] [PubMed]
- Muchlińska, A.; Nagel, A.; Popęda, M.; Szade, J.; Niemira, M.; Zieliński, J.; Skokowski, J.; Bednarz-Knoll, N.; Żaczek, A.J. Alpha-Smooth Muscle Actin-Positive Cancer-Associated Fibroblasts Secreting Osteopontin Promote Growth of Luminal Breast Cancer. Cell. Mol. Biol. Lett. 2022, 27, 45–47. [Google Scholar] [CrossRef]
- Mattei, S.; Colombo, M.P.; Melani, C.; Silvani, A.; Parmiani, G.; Herlyn, M. Expression of Cytokine/Growth Factors and their Receptors in Human Melanoma and Melanocytes. Int. J. Cancer 1994, 56, 853–857. [Google Scholar] [CrossRef]
- Xiao, Y.; Cong, M.; Li, J.; He, D.; Wu, Q.; Tian, P.; Wang, Y.; Yang, S.; Liang, C.; Liang, Y.; et al. Cathepsin C Promotes Breast Cancer Lung Metastasis by Modulating Neutrophil Infiltration and Neutrophil Extracellular Trap Formation. Cancer Cell 2021, 39, 423–437.e7. [Google Scholar] [CrossRef]
- Sun, F.; Wang, J.; Sun, Q.; Li, F.; Gao, H.; Xu, L.; Zhang, J.; Sun, X.; Tian, Y.; Zhao, Q.; et al. Interleukin-8 Promotes Integrin Β3 Upregulation and Cell Invasion through PI3K/Akt Pathway in Hepatocellular Carcinoma. J. Exp. Clin. Cancer Res. 2019, 38, 449. [Google Scholar] [CrossRef]
- Doll, D.; Keller, L.; Maak, M.; Boulesteix, A.; Siewert, J.R.; Holzmann, B.; Janssen, K. Differential Expression of the Chemokines GRO-2, GRO-3, and Interleukin-8 in Colon Cancer and their Impact on Metastatic Disease and Survival. Int. J. Color. Dis. 2010, 25, 573–581. [Google Scholar] [CrossRef] [PubMed]
- Yuan, A.; Chen, J.J.W.; Yao, P.; Yang, P. The Role of Interleukin-8 in Cancer Cells and Microenvironment Interaction. Front. Biosci. 2005, 10, 853–865. [Google Scholar] [CrossRef] [PubMed]
- Shain, A.H.; Bastian, B.C. From Melanocytes to Melanomas. Nat. Rev. Cancer 2016, 16, 345–358. [Google Scholar] [CrossRef]
- Halprin, K.M. Epidermal “Turnover Time”—A Re-Examination. Br. J. Dermatol. 1972, 86, 14–19. [Google Scholar] [CrossRef]
- Giehl, K.A.; Nägele, U.; Volkenandt, M.; Berking, C. Protein Expression of Melanocyte Growth Factors (bFGF, SCF) and their Receptors (FGFR-1, C-Kit) in Nevi and Melanoma. J. Cutan. Pathol. 2007, 34, 7–14. [Google Scholar] [CrossRef] [PubMed]
- Adamski, V.; Mentlein, R.; Lucius, R.; Synowitz, M.; Held-Feindt, J.; Hattermann, K. The Chemokine Receptor CXCR6 Evokes Reverse Signaling Via the Transmembrane Chemokine CXCL16. Int. J. Mol. Sci. 2017, 18, 1468. [Google Scholar] [CrossRef]
- Korbecki, J.; Bajdak-Rusinek, K.; Kupnicka, P.; Kapczuk, P.; Simińska, D.; Chlubek, D.; Baranowska-Bosiacka, I. The Role of CXCL16 in the Pathogenesis of Cancer and Other Diseases. Int. J. Mol. Sci. 2021, 22, 3490. [Google Scholar] [CrossRef]
- Vella, J.L.; Molodtsov, A.; Angeles, C.V.; Branchini, B.R.; Turk, M.J.; Huang, Y.H. Dendritic Cells Maintain Anti-Tumor Immunity by Positioning CD8 Skin-Resident Memory T Cells. Life Sci. Alliance 2021, 4, e202101056. [Google Scholar] [CrossRef] [PubMed]
- Kim, M.J.; Sun, H.J.; Song, Y.S.; Yoo, S.; Kim, Y.A.; Seo, J.; Park, Y.J.; Cho, S.W. CXCL16 Positively Correlated with M2-Macrophage Infiltration, Enhanced Angiogenesis, and Poor Prognosis in Thyroid Cancer. Sci. Rep. 2019, 9, 13288. [Google Scholar] [CrossRef]
- Di Pilato, M.; Kfuri-Rubens, R.; Pruessmann, J.N.; Ozga, A.J.; Messemaker, M.; Cadilha, B.L.; Sivakumar, R.; Cianciaruso, C.; Warner, R.D.; Marangoni, F.; et al. CXCR6 Positions Cytotoxic T Cells to Receive Critical Survival Signals in the Tumor Microenvironment. Cell 2021, 184, 4512–4530.e22. [Google Scholar] [CrossRef]
- Xia, Y.; Wu, S. Tissue Inhibitor of Metalloproteinase 2 Inhibits Activation of the Β-Catenin Signaling in Melanoma Cells. Cell Cycle 2015, 14, 1666–1674. [Google Scholar] [CrossRef]
- Kurschat, P.; Zigrino, P.; Nischt, R.; Breitkopf, K.; Steurer, P.; Klein, C.E.; Krieg, T.; Mauch, C. Tissue Inhibitor of Matrix Metalloproteinase-2 Regulates Matrix Metalloproteinase-2 Activation by Modulation of Membrane-Type 1 Matrix Metalloproteinase Activity in High and Low Invasive Melanoma Cell Lines. J. Biol. Chem. 1999, 274, 21056–21062. [Google Scholar] [CrossRef]
- Han, W.; Xu, W.; Wang, J.; Hou, J.; Zhang, H.; Zhao, X.; Shen, G. Identification, Validation, and Functional Annotations of Genome-Wide Profile Variation between Melanocytic Nevus and Malignant Melanoma. Biomed. Res. Int. 2020, 2020, 1840415. [Google Scholar] [CrossRef]
- Peng, J.; Lin, Z.; Chen, W.; Ruan, J.; Deng, F.; Yao, L.; Rao, M.; Xiong, X.; Xu, S.; Zhang, X.; et al. Vemurafenib Induces a Noncanonical Senescence-Associated Secretory Phenotype in Melanoma Cells which Promotes Vemurafenib Resistance. Heliyon 2023, 9, e17714. [Google Scholar] [CrossRef] [PubMed]
- Ke, Y.; Wang, X. TGFβ Signaling in Photoaging and UV-Induced Skin Cancer. J. Investig. Dermatol. 2021, 141, 1104–1110. [Google Scholar] [CrossRef]
- Mazurkiewicz, J.; Simiczyjew, A.; Dratkiewicz, E.; Kot, M.; Pietraszek-Gremplewicz, K.; Wilk, D.; Ziętek, M.; Matkowski, R.; Nowak, D. Melanoma Stimulates the Proteolytic Activity of HaCaT Keratinocytes. Cell Commun. Signal. 2022, 20, 146. [Google Scholar] [CrossRef]
- Rašková, M.; Lacina, L.; Kejík, Z.; Venhauerová, A.; Skaličková, M.; Kolář, M.; Jakubek, M.; Rosel, D.; Smetana, K.J.; Brábek, J. The Role of IL-6 in Cancer Cell Invasiveness and Metastasis-Overview and Therapeutic Opportunities. Cells 2022, 11, 3698. [Google Scholar] [CrossRef] [PubMed]
- Nishida, A.; Andoh, A. The Role of Inflammation in Cancer: Mechanisms of Tumor Initiation, Progression, and Metastasis. Cells 2025, 14, 488. [Google Scholar] [CrossRef] [PubMed]
- Filimon, A.; Preda, I.A.; Boloca, A.F.; Negroiu, G. Interleukin-8 in Melanoma Pathogenesis, Prognosis and Therapy-an Integrated View into Other Neoplasms and Chemokine Networks. Cells 2021, 11, 120. [Google Scholar] [CrossRef] [PubMed]






| Growth Factors | Cytokines | Chemokines | Matrix Metalloproteinases | Adhesion Proteins |
|---|---|---|---|---|
| bFGF, END-1, END-3, IGF-1, HGF, SCF, TGF-β, VEGF | IL-1α, IL-1β, IL-6, IL-8, IL-17 | CXCL-1, CXCL-9, CXCL-10, CXCL-12, CXCL-16 | MMP-1, MMP-2, MMP-3, MMP-7, MMP-9, MMP-12 MMP-13, MMP-19 TIMP-2 | E-cadherin GPNMB N-cadherin |
| Target mRNA | NHKs | NHFs | CAFs | |||
|---|---|---|---|---|---|---|
| bFGF | 3.4 ± 1.0 | ![]() | 5.3 ± 0.8 | ![]() | 6 ± 1.7 | ![]() |
| END-1 | 1.0 ± 0.6 | = | 2.7 ± 0.7 | ![]() | 1.9 ± 0.2 | ![]() |
| END-3 | ND | ND | ND | |||
| HGF | ND | 1.4 ± 0.1 | ![]() | 1 ± 0.6 | = | |
| IGF-1 | 2.8 ± 1.6 | ![]() | ND | ND | ||
| SCF | 0.9 ± 0.3 | = | ND | ND | ||
| TGFβ | 0.5 ± 0.1 | ![]() | 1.7 ± 0.4 | ![]() | 1.7 ± 0.2 | ![]() |
| VEGF | 0.8 ± 0.3 | = | 3.1 ± 0.8 | ![]() | 3 ± 0.5 | ![]() |
| IL-1α | 0.7 ± 0.2 | = | ND | ND | ||
| IL-1β | 1.7 ± 1 | = | ND | ND | ||
| IL-6 | 1 ± 1.7 | = | 29.7 ± 18.7 | ![]() | 8.1 ± 1.1 | ![]() |
| IL-8 | 0.8 ± 0.2 | = | 12.7 ± 11.3 | ![]() | 28.8 ± 5.1 | ![]() |
| IL-17 | ND | ND | ND | |||
| CXCL-1 | 0.8 ± 0.7 | = | 36.1 ± 16.3 | ![]() | 8.7 ± 0.5 | ![]() |
| CXCL-9 | ND | ND | ND | |||
| CXCL-10 | 1.1 ± 0.6 | = | ND | ND | ||
| CXCL-12 | ND | = | = | |||
| CXCL-16 | 2.3 ± 0.5 | ![]() | 5 ± 1.4 | ![]() | 2.6 ± 0.3 | ![]() |
| MMP-1 | 1.1 ± 0.6 | = | 0.3 ± 0.2 | ![]() | 0.4 ± 0.6 | ![]() |
| MMP-2 | 0.8 ± 0.3 | = | 5.5 ± 1.8 | ![]() | 3.8 ± 0.8 | ![]() |
| MMP-3 | 7.1 ± 8 | ![]() | 0.3 ± 0.06 | ![]() | 0.4 ± 0.2 | ![]() |
| MMP-7 | 3.9 ± 3.5 | ![]() | 42.1 ± 9.6 | ![]() | 26.4 ± 14 | ![]() |
| MMP-9 | 0.2 ± 0.1 | ![]() | ND | ND | ||
| MMP-12 | 0.7 ± 0.6 | = | 0.2 ± 0.03 | ![]() | 0.08 ± 0.02 | ![]() |
| MMP-13 | 1.4 ± 0.8 | = | ND | ND | ||
| MMP-19 | 1.2 ± 0.3 | = | 1.9 ± 0.5 | ![]() | 1.9 ± 0.2 | ![]() |
| TIMP-2 | 2.8 ± 1.2 | ![]() | 2.9 ± 0.8 | ![]() | 2.6 ± 0.5 | ![]() |
| E-cadherin | 1.6 ± 0.2 | ![]() | ND | ND | ||
| GPNMB | 4.3 ± 2.2 | ![]() | 3.1 ± 0.8 | ![]() | 2.3 ± 0.6 | ![]() |
| N-cadherin | 0.8 ± 0.8 | = | 2.6 ± 1.2 | ![]() | 7 ± 1.6 | ![]() |
Disclaimer/Publisher’s Note: The statements, opinions and data contained in all publications are solely those of the individual author(s) and contributor(s) and not of MDPI and/or the editor(s). MDPI and/or the editor(s) disclaim responsibility for any injury to people or property resulting from any ideas, methods, instructions or products referred to in the content. |
© 2025 by the authors. Licensee MDPI, Basel, Switzerland. This article is an open access article distributed under the terms and conditions of the Creative Commons Attribution (CC BY) license (https://creativecommons.org/licenses/by/4.0/).
Share and Cite
Marrapodi, R.; Kovacs, D.; Migliano, E.; Caputo, S.; Papaccio, F.; Pallara, T.; Cota, C.; Bellei, B. Melanoma–Keratinocyte Crosstalk Participates in Melanoma Progression with Mechanisms Partially Overlapping with Those of Cancer-Associated Fibroblasts. Int. J. Mol. Sci. 2025, 26, 7901. https://doi.org/10.3390/ijms26167901
Marrapodi R, Kovacs D, Migliano E, Caputo S, Papaccio F, Pallara T, Cota C, Bellei B. Melanoma–Keratinocyte Crosstalk Participates in Melanoma Progression with Mechanisms Partially Overlapping with Those of Cancer-Associated Fibroblasts. International Journal of Molecular Sciences. 2025; 26(16):7901. https://doi.org/10.3390/ijms26167901
Chicago/Turabian StyleMarrapodi, Ramona, Daniela Kovacs, Emilia Migliano, Silvia Caputo, Federica Papaccio, Tiziano Pallara, Carlo Cota, and Barbara Bellei. 2025. "Melanoma–Keratinocyte Crosstalk Participates in Melanoma Progression with Mechanisms Partially Overlapping with Those of Cancer-Associated Fibroblasts" International Journal of Molecular Sciences 26, no. 16: 7901. https://doi.org/10.3390/ijms26167901
APA StyleMarrapodi, R., Kovacs, D., Migliano, E., Caputo, S., Papaccio, F., Pallara, T., Cota, C., & Bellei, B. (2025). Melanoma–Keratinocyte Crosstalk Participates in Melanoma Progression with Mechanisms Partially Overlapping with Those of Cancer-Associated Fibroblasts. International Journal of Molecular Sciences, 26(16), 7901. https://doi.org/10.3390/ijms26167901













































