Impact of 5-HT4 Receptors on Neuron–Glial Network Activity In Vitro
Abstract
1. Introduction
2. Results
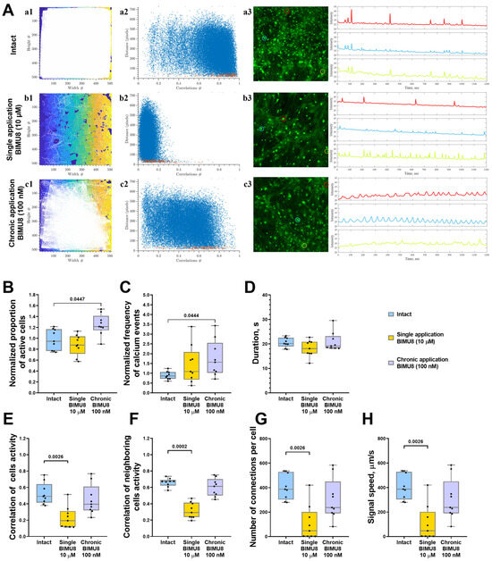
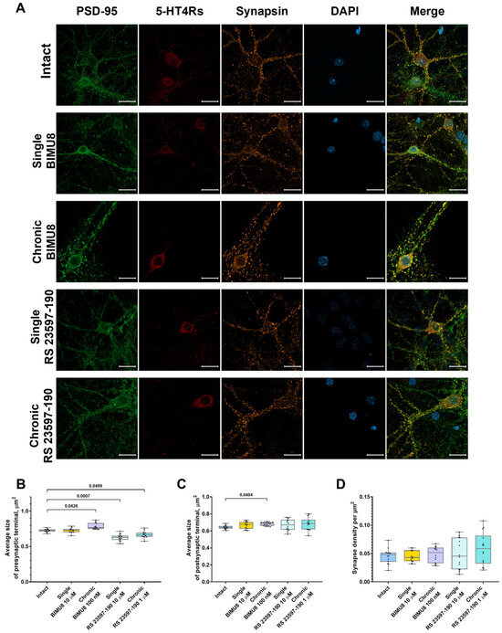
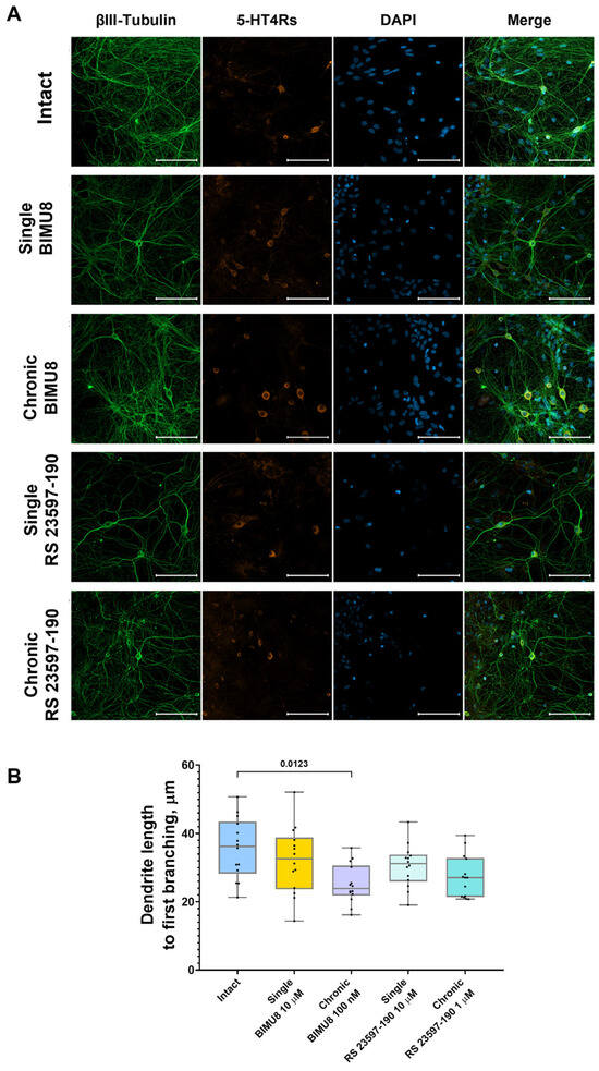
2.1. Effect of 5-HT4R Activation on Network Calcium Dynamics in Primary Neuronal Cultures
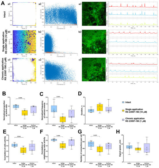
2.2. Effect of 5-HT4Rs Blockade on Network Calcium Dynamics in Primary Neuronal Cultures
3. Discussion
4. Materials and Methods
4.1. Cultivation of Primary Mixed Hippocampal Cultures and Monoastrocytic Cultures
4.2. Modulation of 5-HT4Rs Activity in Vitro
4.3. Fluorescent Calcium Imaging for Assessing Functional Calcium Activity of Neuron–Glial and Astrocytic Networks
4.4. Immunocytochemical Staining of Primary Hippocampal Cultures
4.5. Statistical Data Analysis
5. Conclusions
Supplementary Materials
Author Contributions
Funding
Institutional Review Board Statement
Informed Consent Statement
Data Availability Statement
Conflicts of Interest
Abbreviations
| 5-HT | 5-hydroxytryptamine, serotonin |
| 5-HTRs | Serotonin receptors |
| cAMP | Cyclic adenosine monophosphate |
| DIV | Days in vitro |
| E18 | Gestational day 18 |
| ERK | Extracellular signal-regulated kinase |
| GPCR | G-protein coupled receptor |
| IQR | Interquartile range |
| MAPK | Mitogen-activated protein kinase |
| P1 | Postnatal day 1 |
References
- Jones, L.A.; Sun, E.W.; Martin, A.M.; Keating, D.J. The Ever-Changing Roles of Serotonin. Int. J. Biochem. Cell Biol. 2020, 125, 105776. [Google Scholar] [CrossRef]
- Hoyer, D. Targeting the 5-HT System: Potential Side Effects. Neuropharmacology 2020, 179, 108233. [Google Scholar] [CrossRef]
- Hoyer, D. 5-HT Receptor Nomenclature: Naming Names, Does It Matter? A Tribute to Maurice Rapport. ACS Chem. Neurosci. 2017, 8, 908–919. [Google Scholar] [CrossRef] [PubMed]
- Pourhamzeh, M.; Moravej, F.G.; Arabi, M.; Shahriari, E.; Mehrabi, S.; Ward, R.; Ahadi, R.; Joghataei, M.T. The Roles of Serotonin in Neuropsychiatric Disorders. Cell Mol. Neurobiol. 2022, 42, 1671–1692. [Google Scholar] [CrossRef] [PubMed]
- Mitroshina, E.V.; Marasanova, E.A.; Vedunova, M.V. Functional Dimerization of Serotonin Receptors: Role in Health and Depressive Disorders. Int. J. Mol. Sci. 2023, 24, 16416. [Google Scholar] [CrossRef]
- Sgambato, V. The Serotonin 4 Receptor Subtype: A Target of Particular Interest, Especially for Brain Disorders. Int. J. Mol. Sci. 2024, 25, 5245. [Google Scholar] [CrossRef]
- Rebholz, H.; Friedman, E.; Castello, J. Alterations of Expression of the Serotonin 5-HT4 Receptor in Brain Disorders. Int. J. Mol. Sci. 2018, 19, 3581. [Google Scholar] [CrossRef] [PubMed]
- Murphy, S.E.; Wright, L.C.; Browning, M.; Cowen, P.J.; Harmer, C.J. A Role for 5-HT 4 Receptors in Human Learning and Memory. Psychol. Med. 2020, 50, 2722–2730. [Google Scholar] [CrossRef]
- Hannon, J.; Hoyer, D. Molecular Biology of 5-HT Receptors. Behav. Brain Res. 2008, 195, 198–213. [Google Scholar] [CrossRef]
- Teixeira, C.M.; Rosen, Z.B.; Suri, D.; Sun, Q.; Hersh, M.; Sargin, D.; Dincheva, I.; Morgan, A.A.; Spivack, S.; Krok, A.C.; et al. Hippocampal 5-HT Input Regulates Memory Formation and Schaffer Collateral Excitation. Neuron 2018, 98, 992–1004.e4. [Google Scholar] [CrossRef]
- Karayol, R.; Medrihan, L.; Warner-Schmidt, J.L.; Fait, B.W.; Rao, M.N.; Holzner, E.B.; Greengard, P.; Heintz, N.; Schmidt, E.F. Serotonin Receptor 4 in the Hippocampus Modulates Mood and Anxiety. Mol. Psychiatry 2021, 26, 2334–2349. [Google Scholar] [CrossRef]
- Cavaccini, A.; Gritti, M.; Giorgi, A.; Locarno, A.; Heck, N.; Migliarini, S.; Bertero, A.; Mereu, M.; Margiani, G.; Trusel, M.; et al. Serotonergic Signaling Controls Input-Specific Synaptic Plasticity at Striatal Circuits. Neuron 2018, 98, 801–816.e7. [Google Scholar] [CrossRef]
- Schill, Y.; Bijata, M.; Kopach, O.; Cherkas, V.; Abdel-Galil, D.; Böhm, K.; Schwab, M.H.; Matsuda, M.; Compan, V.; Basu, S.; et al. Serotonin 5-HT4 Receptor Boosts Functional Maturation of Dendritic Spines via RhoA-Dependent Control of F-Actin. Commun. Biol. 2020, 3, 76. [Google Scholar] [CrossRef]
- Kvachnina, E.; Liu, G.; Dityatev, A.; Renner, U.; Dumuis, A.; Richter, D.W.; Dityateva, G.; Schachner, M.; Voyno-Yasenetskaya, T.A.; Ponimaskin, E.G. 5-HT 7 Receptor Is Coupled to Gα Subunits of Heterotrimeric G12-Protein to Regulate Gene Transcription and Neuronal Morphology. J. Neurosci. 2005, 25, 7821–7830. [Google Scholar] [CrossRef]
- Mitroshina, E.V.; Krivonosov, M.I.; Burmistrov, D.E.; Savyuk, M.O.; Mishchenko, T.A.; Ivanchenko, M.V.; Vedunova, M.V. Signatures of the Consolidated Response of Astrocytes to Ischemic Factors In Vitro. Int. J. Mol. Sci. 2020, 21, 7952. [Google Scholar] [CrossRef]
- Mitroshina, E.V.; Pakhomov, A.M.; Krivonosov, M.I.; Yarkov, R.S.; Gavrish, M.S.; Shkirin, A.V.; Ivanchenko, M.V.; Vedunova, M.V. Novel Algorithm of Network Calcium Dynamics Analysis for Studying the Role of Astrocytes in Neuronal Activity in Alzheimer’s Disease Models. Int. J. Mol. Sci. 2022, 23, 15928. [Google Scholar] [CrossRef]
- Marin, P.; Bécamel, C.; Chaumont-Dubel, S.; Vandermoere, F.; Bockaert, J.; Claeysen, S. Classification and Signaling Characteristics of 5-HT Receptors: Toward the Concept of 5-HT Receptosomes. In Handbook of Behavioral Neuroscience; Elsevier: Amsterdam, The Netherlands, 2020; pp. 91–120. [Google Scholar]
- Hashemi-Firouzi, N.; Shahidi, S.; Soleimani Asl, S. Chronic Stimulation of the Serotonergic 5-HT4 Receptor Modulates Amyloid-Beta-Related Impairments in Synaptic Plasticity and Memory Deficits in Male Rats. Brain Res. 2021, 1773, 147701. [Google Scholar] [CrossRef] [PubMed]
- Sonnenberg, S.B.; Rauer, J.; Göhr, C.; Gorinski, N.; Schade, S.K.; Abdel Galil, D.; Naumenko, V.; Zeug, A.; Bischoff, S.C.; Ponimaskin, E.; et al. The 5-HT4 Receptor Interacts with Adhesion Molecule L1 to Modulate Morphogenic Signaling in Neurons. J. Cell Sci. 2021, 134, jcs249193. [Google Scholar] [CrossRef]
- Licht, C.L.; Kirkegaard, L.; Zueger, M.; Chourbaji, S.; Gass, P.; Aznar, S.; Knudsen, G.M. Changes in 5-HT4 Receptor and 5-HT Transporter Binding in Olfactory Bulbectomized and Glucocorticoid Receptor Heterozygous Mice. Neurochem. Int. 2010, 56, 603–610. [Google Scholar] [CrossRef] [PubMed]
- Bai, M.; Zhu, X.-Z.; Zhang, Y.; Zhang, S.; Zhang, L.; Xue, L.; Zhong, M.; Zhang, X. Anhedonia Was Associated with the Dysregulation of Hippocampal HTR4 and MicroRNA Let-7a in Rats. Physiol. Behav. 2014, 129, 135–141. [Google Scholar] [CrossRef] [PubMed]
- Rosel, P.; Arranz, B.; Urretavizcaya, M.; Oros, M.; San, L.; Navarro, M.A. Altered 5-HT2A and 5-HT4 Postsynaptic Receptors and Their Intracellular Signalling Systems IP3 and cAMP in Brains from Depressed Violent Suicide Victims. Neuropsychobiology 2004, 49, 189–195. [Google Scholar] [CrossRef] [PubMed]
- Madsen, K.; Torstensen, E.; Holst, K.K.; Haahr, M.E.; Knorr, U.; Frokjaer, V.G.; Brandt-Larsen, M.; Iversen, P.; Fisher, P.M.; Knudsen, G.M. Familial Risk for Major Depression Is Associated with Lower Striatal 5-HT4 Receptor Binding. Int. J. Neuropsychopharmacol. 2015, 18, pyu034. [Google Scholar] [CrossRef] [PubMed]
- Ohtsuki, T.; Ishiguro, H.; Detera-Wadleigh, S.D.; Toyota, T.; Shimizu, H.; Yamada, K.; Yoshitsugu, K.; Hattori, E.; Yoshikawa, T.; Arinami, T. Association between Serotonin 4 Receptor Gene Polymorphisms and Bipolar Disorder in Japanese Case-Control Samples and the NIMH Genetics Initiative Bipolar Pedigrees. Mol. Psychiatry 2002, 7, 954–961. [Google Scholar] [CrossRef]
- Compan, V.; Zhou, M.; Grailhe, R.; Gazzara, R.A.; Martin, R.; Gingrich, J.; Dumuis, A.; Brunner, D.; Bockaert, J.; Hen, R. Attenuated Response to Stress and Novelty and Hypersensitivity to Seizures in 5-HT 4 Receptor Knock-Out Mice. J. Neurosci. 2004, 24, 412–419. [Google Scholar] [CrossRef]
- Amigó, J.; Díaz, A.; Pilar-Cuéllar, F.; Vidal, R.; Martín, A.; Compan, V.; Pazos, A.; Castro, E. The Absence of 5-HT4 Receptors Modulates Depression- and Anxiety-like Responses and Influences the Response of Fluoxetine in Olfactory Bulbectomised Mice: Adaptive Changes in Hippocampal Neuroplasticity Markers and 5-HT1A Autoreceptor. Neuropharmacology 2016, 111, 47–58. [Google Scholar] [CrossRef]
- Lucas, G.; Compan, V.; Charnay, Y.; Neve, R.L.; Nestler, E.J.; Bockaert, J.; Barrot, M.; Debonnel, G. Frontocortical 5-HT4 Receptors Exert Positive Feedback on Serotonergic Activity: Viral Transfections, Subacute and Chronic Treatments with 5-HT4 Agonists. Biol. Psychiatry 2005, 57, 918–925. [Google Scholar] [CrossRef]
- Conductier, G.; Dusticier, N.; Lucas, G.; Côté, F.; Debonnel, G.; Daszuta, A.; Dumuis, A.; Nieoullon, A.; Hen, R.; Bockaert, J.; et al. Adaptive Changes in Serotonin Neurons of the Raphe Nuclei in 5-HT 4 Receptor Knock-out Mouse. Eur. J. Neurosci. 2006, 24, 1053–1062. [Google Scholar] [CrossRef]
- Domínguez-López, S.; Howell, R.; Gobbi, G. Characterization of Serotonin Neurotransmission in Knockout Mice: Implications for Major Depression. Rev. Neurosci. 2012, 23, 429–443. [Google Scholar] [CrossRef]
- Segu, L.; Lecomte, M.-J.; Wolff, M.; Santamaria, J.; Hen, R.; Dumuis, A.; Berrard, S.; Bockaert, J.; Buhot, M.-C.; Compan, V. Hyperfunction of Muscarinic Receptor Maintains Long-Term Memory in 5-HT4 Receptor Knock-Out Mice. PLoS ONE 2010, 5, e9529. [Google Scholar] [CrossRef] [PubMed]
- Lucas, G.; Rymar, V.V.; Du, J.; Mnie-Filali, O.; Bisgaard, C.; Manta, S.; Lambas-Senas, L.; Wiborg, O.; Haddjeri, N.; Piñeyro, G.; et al. Serotonin4 (5-HT4) Receptor Agonists Are Putative Antidepressants with a Rapid Onset of Action. Neuron 2007, 55, 712–725. [Google Scholar] [CrossRef]
- Mendez-David, I.; David, D.J.; Darcet, F.; Wu, M.V.; Kerdine-Römer, S.; Gardier, A.M.; Hen, R. Rapid Anxiolytic Effects of a 5-HT4 Receptor Agonist Are Mediated by a Neurogenesis-Independent Mechanism. Neuropsychopharmacology 2014, 39, 1366–1378. [Google Scholar] [CrossRef]
- Pascual-Brazo, J.; Castro, E.; Díaz, Á.; Valdizán, E.M.; Pilar-Cuéllar, F.; Vidal, R.; Treceño, B.; Pazos, Á. Modulation of Neuroplasticity Pathways and Antidepressant-like Behavioural Responses Following the Short-Term (3 and 7 Days) Administration of the 5-HT4 Receptor Agonist RS67333. Int. J. Neuropsychopharmacol. 2012, 15, 631–643. [Google Scholar] [CrossRef] [PubMed]
- Cochet, M.; Donneger, R.; Cassier, E.; Gaven, F.; Lichtenthaler, S.F.; Marin, P.; Bockaert, J.; Dumuis, A.; Claeysen, S. 5-HT 4 Receptors Constitutively Promote the Non-Amyloidogenic Pathway of APP Cleavage and Interact with ADAM10. ACS Chem. Neurosci. 2013, 4, 130–140. [Google Scholar] [CrossRef]
- Quiedeville, A.; Boulouard, M.; Hamidouche, K.; Da Silva Costa-Aze, V.; Nee, G.; Rochais, C.; Dallemagne, P.; Fabis, F.; Freret, T.; Bouet, V. Chronic Activation of 5-HT4 Receptors or Blockade of 5-HT6 Receptors Improve Memory Performances. Behav. Brain Res. 2015, 293, 10–17. [Google Scholar] [CrossRef]
- Lo, A.C.; De Maeyer, J.H.; Vermaercke, B.; Callaerts-Vegh, Z.; Schuurkes, J.A.J.; D’Hooge, R. SSP-002392, a New 5-HT4 Receptor Agonist, Dose-Dependently Reverses Scopolamine-Induced Learning and Memory Impairments in C57Bl/6 Mice. Neuropharmacology 2014, 85, 178–189. [Google Scholar] [CrossRef]
- Giannoni, P.; Gaven, F.; de Bundel, D.; Baranger, K.; Marchetti-Gauthier, E.; Roman, F.S.; Valjent, E.; Marin, P.; Bockaert, J.; Rivera, S.; et al. Early Administration of RS 67333, a Specific 5-HT4 Receptor Agonist, Prevents Amyloidogenesis and Behavioral Deficits in the 5XFAD Mouse Model of Alzheimer’s Disease. Front. Aging Neurosci. 2013, 5, 96. [Google Scholar] [CrossRef] [PubMed]
- Mitroshina, E.V.; Loginova, M.M.; Savyuk, M.O.; Krivonosov, M.I.; Mishchenko, T.A.; Tarabykin, V.S.; Ivanchenko, M.V.; Vedunova, M.V. Neuroprotective Effect of Kinase Inhibition in Ischemic Factor Modeling In Vitro. Int. J. Mol. Sci. 2021, 22, 1885. [Google Scholar] [CrossRef] [PubMed]
- Mishchenko, T.A.; Yarkov, R.S.; Saviuk, M.O.; Krivonosov, M.I.; Perenkov, A.D.; Gudkov, S.V.; Vedunova, M.V. Unravelling Contributions of Astrocytic Connexin 43 to the Functional Activity of Brain Neuron–Glial Networks under Hypoxic State In Vitro. Membranes 2022, 12, 948. [Google Scholar] [CrossRef]
- Mitroshina, E.V.; Kalinina, E.P.; Kalyakulina, A.I.; Teplyakova, A.V.; Vedunova, M.V. The Effect of the Optogenetic Stimulation of Astrocytes on Neural Network Activity in an In Vitro Model of Alzheimer’s Disease. Int. J. Mol. Sci. 2024, 25, 12237. [Google Scholar] [CrossRef]
- Pan, H.; Galligan, J.J. 5-HT1A and 5-HT4 Receptors Mediate Inhibition and Facilitation of Fast Synaptic Transmission in Enteric Neurons. Am. J. Physiol.-Gastrointest. Liver Physiol. 1994, 266, G230–G238. [Google Scholar] [CrossRef]
- Kozono, N.; Ohtani, A.; Shiga, T. Roles of the Serotonin 5-HT4 Receptor in Dendrite Formation of the Rat Hippocampal Neurons in Vitro. Brain Res. 2017, 1655, 114–121. [Google Scholar] [CrossRef]
- Eglen, R.M.; Bley, K.; Bonhaus, D.W.; Clark, R.D.; Hegde, S.S.; Johnson, L.G.; Leung, E.; Wong, E.H.F. RS 23597-190: A Potent and Selective 5-HT 4 Receptor Antagonist. Br. J. Pharmacol. 1993, 110, 119–126. [Google Scholar] [CrossRef]
- Carrillo-Reid, L.; Yang, W.; Kang Miller, J.; Peterka, D.S.; Yuste, R. Imaging and Optically Manipulating Neuronal Ensembles. Annu. Rev. Biophys. 2017, 46, 271–293. [Google Scholar] [CrossRef]
- Jercog, P.; Rogerson, T.; Schnitzer, M.J. Large-Scale Fluorescence Calcium-Imaging Methods for Studies of Long-Term Memory in Behaving Mammals. Cold Spring Harb. Perspect. Biol. 2016, 8, a021824. [Google Scholar] [CrossRef] [PubMed]
- Mitroshina, E.V.; Krivonosov, M.I.; Pakhomov, A.M.; Yarullina, L.E.; Gavrish, M.S.; Mishchenko, T.A.; Yarkov, R.S.; Vedunova, M.V. Unravelling the Collective Calcium Dynamics of Physiologically Aged Astrocytes under a Hypoxic State In Vitro. Int. J. Mol. Sci. 2023, 24, 12286. [Google Scholar] [CrossRef] [PubMed]
- Neugornet, A.; O’Donovan, B.; Ortinski, P.I. Comparative Effects of Event Detection Methods on the Analysis and Interpretation of Ca2+ Imaging Data. Front. Neurosci. 2021, 15, 620869. [Google Scholar] [CrossRef]
- Taheri, M.; Handy, G.; Borisyuk, A. White JA. Diversity of Evoked Astrocyte Ca2+ Dynamics Quantified through Experimental Measurements and Mathematical Modeling. Front. Syst. Neurosci. 2017, 11, 79. [Google Scholar] [CrossRef]
- Cheyne, J.E.; Zabouri, N.; Baddeley, D.; Lohmann, C. Spontaneous Activity Patterns Are Altered in the Developing Visual Cortex of the Fmr1 Knockout Mouse. Front. Neural Circuits 2019, 13, 57. [Google Scholar] [CrossRef] [PubMed]
- Liu, J.; Salvati, K.A.; Baraban, S.C. In vivo calcium imaging reveals disordered interictal network dynamics in epileptic stxbp1b zebrafish. iScience 2021, 24, 102558. [Google Scholar] [CrossRef]
- Vedunova, M.; Sakharnova, T.; Mitroshina, E.; Perminova, M.; Pimashkin, A.; Zakharov, Y.; Dityatev, A.; Mukhina, I. Seizure-like activity in hyaluronidase-treated dissociated hippocampal cultures. Front. Cell Neurosci. 2013, 7, 149. [Google Scholar] [CrossRef]






| Methodology | Number of Animals | Number of Cultures |
|---|---|---|
| Calcium imaging | 18 E18 mouse embryos obtained from 6 different pregnant females for hippocampal cultures; 18 newborn P1–P3 mice for monoastrocytic cultures | Hippocampal cultures: 54; monoastrocytic cultures: 54. Three fields of view were analyzed per culture, with at least 150 neurons per field of view |
| Immunocytochemical studies | 14 E18 mouse embryos obtained from 4 different pregnant females | Hippocampal cultures: 42. At least 10 fields of view were analyzed per culture. The average number of neurons analyzed per field of view was 2–3 at x63 magnification and 8–10 at x20 magnification |
Disclaimer/Publisher’s Note: The statements, opinions and data contained in all publications are solely those of the individual author(s) and contributor(s) and not of MDPI and/or the editor(s). MDPI and/or the editor(s) disclaim responsibility for any injury to people or property resulting from any ideas, methods, instructions or products referred to in the content. |
© 2025 by the authors. Licensee MDPI, Basel, Switzerland. This article is an open access article distributed under the terms and conditions of the Creative Commons Attribution (CC BY) license (https://creativecommons.org/licenses/by/4.0/).
Share and Cite
Mitroshina, E.V.; Marasanova, E.A.; Vedunova, M.V. Impact of 5-HT4 Receptors on Neuron–Glial Network Activity In Vitro. Int. J. Mol. Sci. 2025, 26, 7718. https://doi.org/10.3390/ijms26167718
Mitroshina EV, Marasanova EA, Vedunova MV. Impact of 5-HT4 Receptors on Neuron–Glial Network Activity In Vitro. International Journal of Molecular Sciences. 2025; 26(16):7718. https://doi.org/10.3390/ijms26167718
Chicago/Turabian StyleMitroshina, Elena V., Ekaterina A. Marasanova, and Maria V. Vedunova. 2025. "Impact of 5-HT4 Receptors on Neuron–Glial Network Activity In Vitro" International Journal of Molecular Sciences 26, no. 16: 7718. https://doi.org/10.3390/ijms26167718
APA StyleMitroshina, E. V., Marasanova, E. A., & Vedunova, M. V. (2025). Impact of 5-HT4 Receptors on Neuron–Glial Network Activity In Vitro. International Journal of Molecular Sciences, 26(16), 7718. https://doi.org/10.3390/ijms26167718

