Low BOK Expression Promotes Epithelial–Mesenchymal Transition and Migration via the Wnt Signaling Pathway in Breast Cancer Cells
Abstract
1. Introduction
2. Results
2.1. Bioinformatics Analysis of BOK Expression and Prognostic Significance in Breast Cancer Using Public Databases
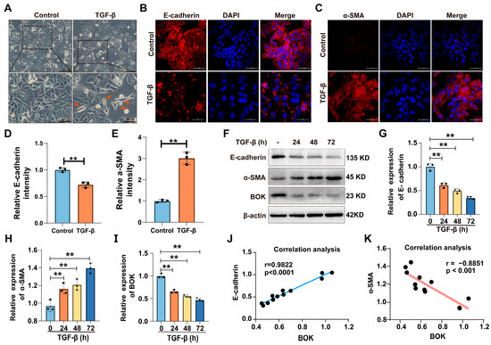
2.2. BOK Is Involved in the Process of TGF-β-Induced EMT
2.3. BOK Undergoes Ubiquitination Through the Proteasome Pathway
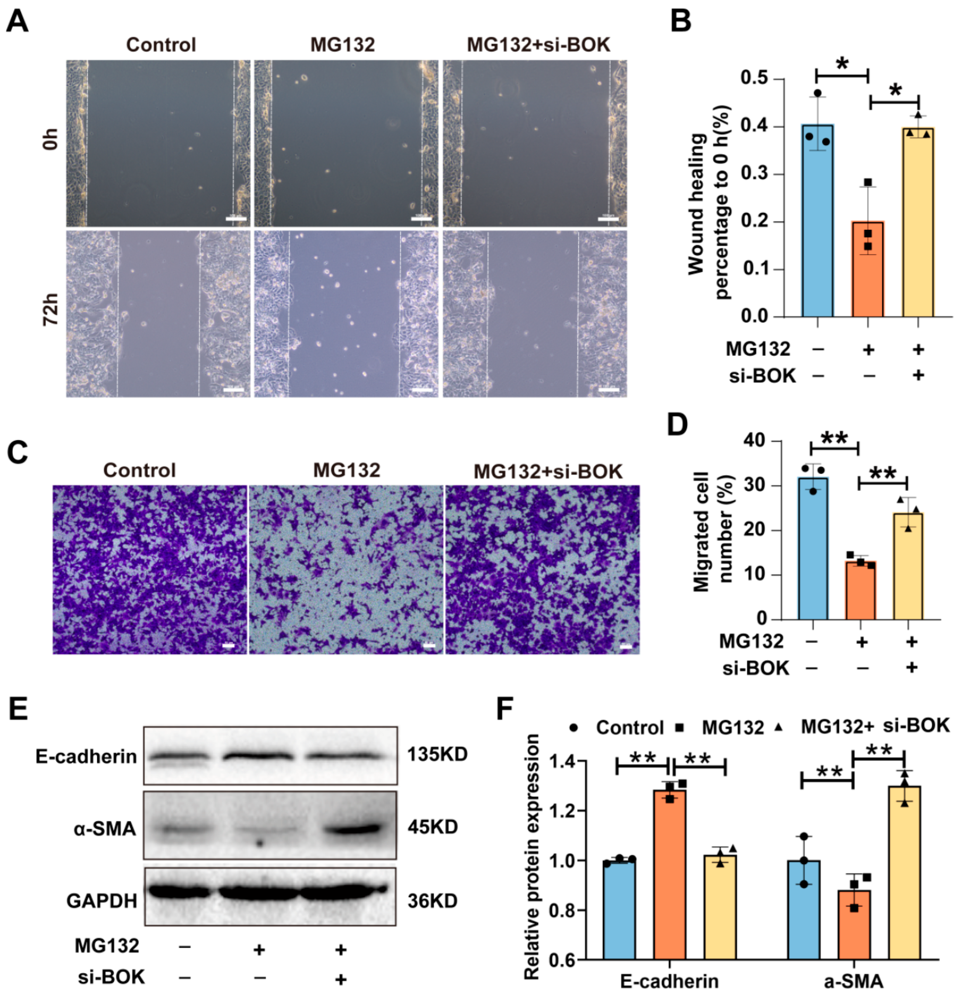
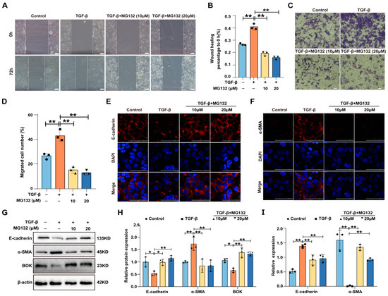
2.4. MG132 Inhibits the Process of Breast Cancer Cell Migration and EMT Induced by TGF-β
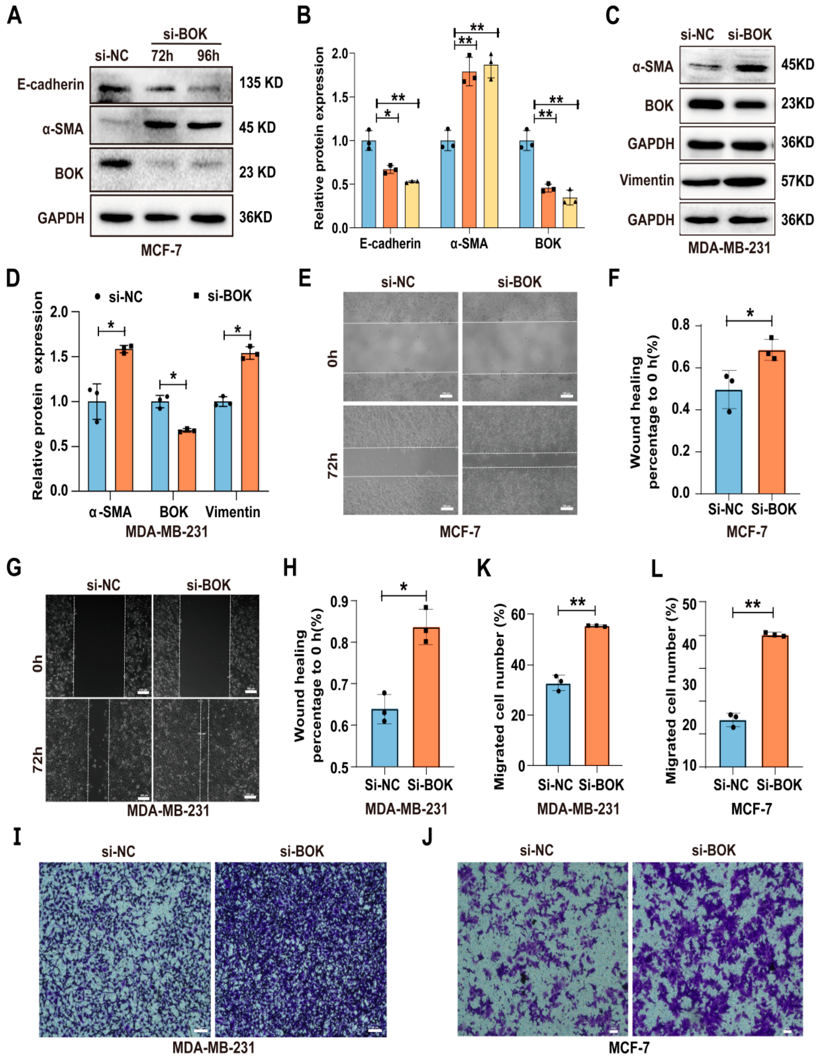
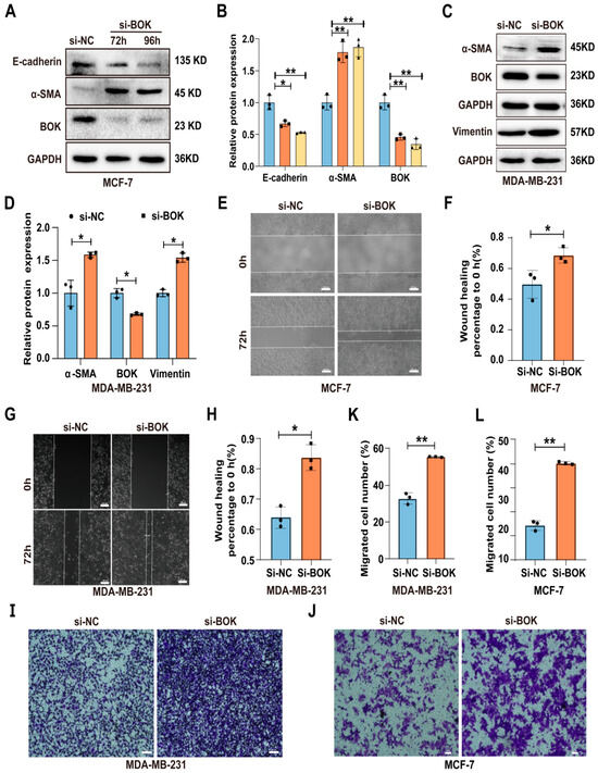
2.5. Knockdown of BOK Promotes EMT and Migration Ability in MCF-7 and MDA-MB-231 Cells
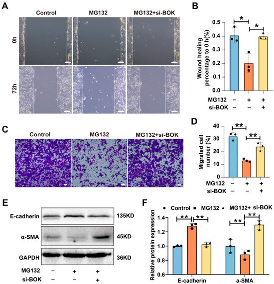
2.6. BOK Knockdown Can Reverse the Inhibition of MG132 on the Migration and the EMT Process in MCF-7 Cells
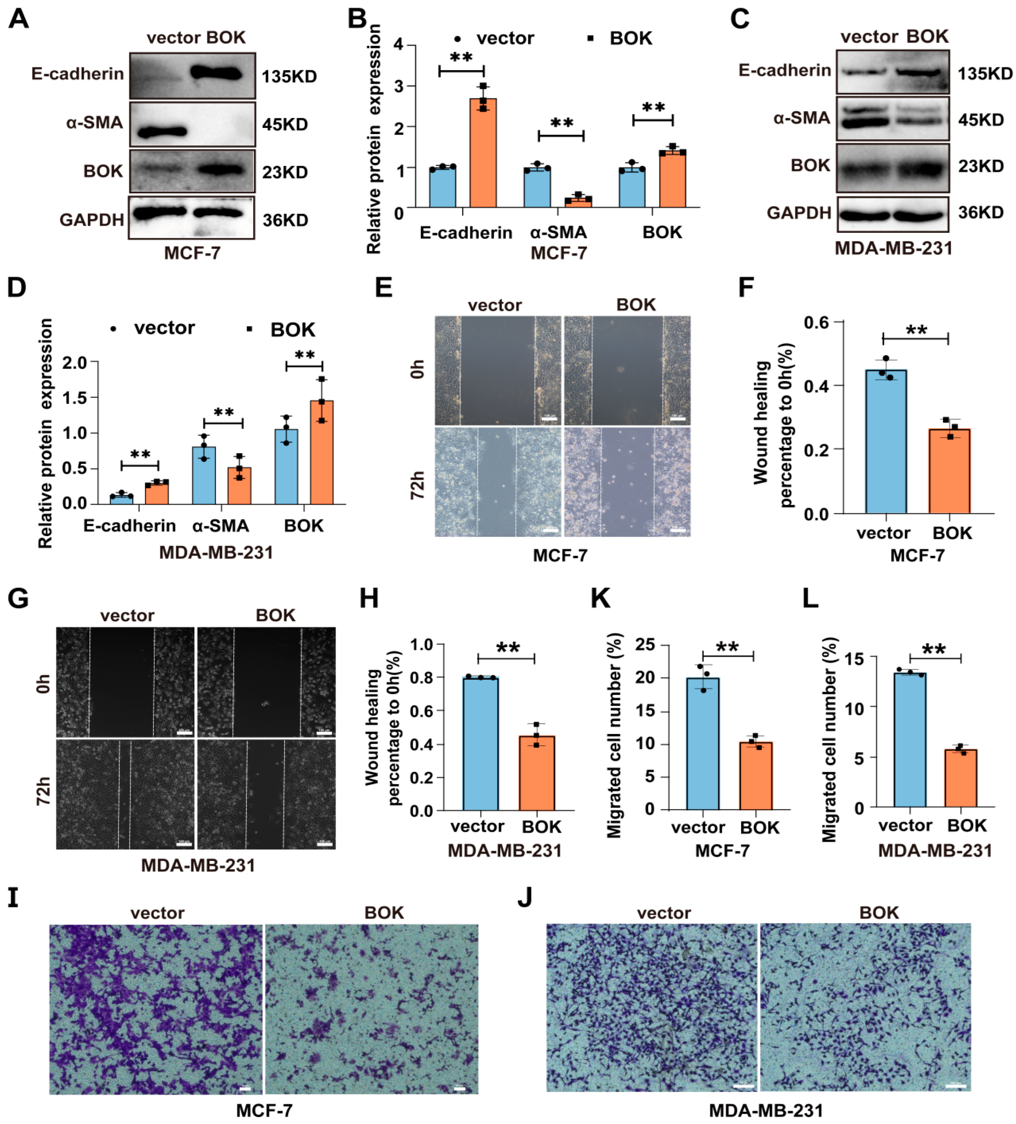
2.7. BOK Overexpression Inhibits the EMT Process and Migration Ability in MCF-7 and MDA-MB-231 Cells
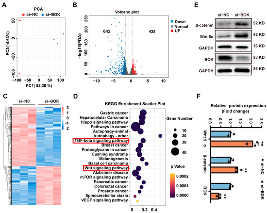
2.8. Wnt/β-Catenin Signaling Pathway Activation May Represent a Crucial Mechanism by Which BOK Regulates the Migration and EMT in MCF-7 Cells
3. Discussion
4. Materials and Methods
4.1. Cell Culture and Transfection
4.2. Total RNA Isolation and Reverse-Transcription Quantitative Polymerase Chain Reaction (RT-qPCR)
4.3. Western Blotting Analysis
4.4. Wound Healing Assay
4.5. Transwell Assay
4.6. Immunofluorescence Analysis
4.7. Transcriptomic Analysis
4.8. Statistical Analysis
Supplementary Materials
Author Contributions
Funding
Institutional Review Board Statement
Informed Consent Statement
Data Availability Statement
Conflicts of Interest
References
- Siegel, R.L.; Giaquinto, A.N.; Jemal, A. Cancer statistics, 2024. CA A Cancer J. Clin. 2024, 1, 12–49. [Google Scholar] [CrossRef]
- Barzaman, K.; Karami, J.; Zarei, Z.; Hosseinzadeh, A.; Kazemi, M.H.; Moradi-Kalbolandi, S.; Safari, E.; Farahmand, L. Breast cancer: Biology, biomarkers, and treatments. Int. Immunopharmacol. 2020, 84, 106535. [Google Scholar] [CrossRef]
- Saha, T.; Solomon, J.; Samson, A.O.; Gil-Henn, H. Invasion and Metastasis as a Central Hallmark of Breast Cancer. J. Clin. Med. 2021, 10, 3498. [Google Scholar] [CrossRef]
- Pastushenko, I.; Blanpain, C. EMT Transition States during Tumor Progression and Metastasis. Trends. Cell Biol. 2019, 3, 212–226. [Google Scholar] [CrossRef]
- Hashemi, M.; Arani, H.Z.; Orouei, S.; Fallah, S.; Ghorbani, A.; Khaledabadi, M.; Kakavand, A.; Tavakolpournegari, A.; Saebfar, H.; Heidari, H.; et al. EMT mechanism in breast cancer metastasis and drug resistance: Revisiting molecular interactions and biological functions. Biomed. Pharmacother. 2022, 155, 113774. [Google Scholar] [CrossRef]
- Paolillo, M.; Schinelli, S. Extracellular Matrix Alterations in Metastatic Processes. Int. J. Mol. Sci. 2019, 20, 4947. [Google Scholar] [CrossRef]
- Du, X.; Fu, X.; Yao, K.; Lan, Z.; Xu, H.; Cui, Q.; Yang, E. Bcl-2 delays cell cycle through mitochondrial ATP and ROS. Cell Cycle 2017, 7, 707–713. [Google Scholar] [CrossRef]
- Kaloni, D.; Diepstraten, S.T.; Strasser, A.; Kelly, G.L. BCL-2 protein family: Attractive targets for cancer therapy. Apoptosis 2023, 28, 20–38. [Google Scholar] [CrossRef]
- Adams, C.M.; Clark-Garvey, S.; Porcu, P.; Eischen, C.M. Targeting the Bcl-2 Family in B Cell Lymphoma. Front. Oncol. 2018, 8, 636. [Google Scholar] [CrossRef]
- D’Orsi, B.; Engel, T.; Pfeiffer, S.; Nandi, S.; Kaufmann, T.; Henshall, D.C.; Prehn, J.H. Bok Is Not Pro-Apoptotic But Suppresses Poly ADP-Ribose Polymerase-Dependent Cell Death Pathways and Protects against Excitotoxic and Seizure-Induced Neuronal Injury. J. Neurosci. 2016, 16, 4564–4578. [Google Scholar] [CrossRef]
- Du, X.; Xiao, J.; Fu, X.; Xu, B.; Han, H.; Wang, Y.; Pei, X. A proteomic analysis of Bcl-2 regulation of cell cycle arrest: Insight into the mechanisms. J. Zhejiang Univ. Sci. B 2021, 10, 839–855. [Google Scholar] [CrossRef]
- Ray, J.E.; Garcia, J.; Jurisicova, A.; Caniggia, I. Mtd/Bok takes a swing: Proapoptotic Mtd/Bok regulates trophoblast cell proliferation during human placental development and in preeclampsia. Cell Death. Differ. 2010, 5, 846–859. [Google Scholar] [CrossRef]
- Hsu, S.Y.; Kaipia, A.; McGee, E.; Lomeli, M.; Hsueh, A.J. Bok is a pro-apoptotic Bcl-2 protein with restricted expression in reproductive tissues and heterodimerizes with selective anti-apoptotic Bcl-2 family members. Proc. Natl. Acad. Sci. USA 1997, 23, 12401–12406. [Google Scholar] [CrossRef]
- Rodriguez, J.M.; Glozak, M.A.; Ma, Y.; Cress, W.D. Bok, Bcl-2-related Ovarian Killer, Is Cell Cycle-regulated and Sensitizes to Stress-induced Apoptosis. J. Biol. Chem. 2006, 32, 22729–22735. [Google Scholar] [CrossRef]
- Yakovlev, A.G.; Di Giovanni, S.; Wang, G.; Liu, W.; Stoica, B.; Faden, A.I. BOK and NOXA are essential mediators of p53-dependent apoptosis. J. Biol. Chem. 2004, 27, 28367–28374. [Google Scholar] [CrossRef]
- Beroukhim, R.; Mermel, C.H.; Porter, D.; Wei, G.; Raychaudhuri, S.; Donovan, J.; Barretina, J.; Boehm, J.S.; Dobson, J.; Urashima, M.; et al. The landscape of somatic copy-number alteration across human cancers. Nature 2010, 7283, 899–905. [Google Scholar] [CrossRef]
- Carberry, S.; D’Orsi, B.; Monsefi, N.; Salvucci, M.; Bacon, O.; Fay, J.; Rehm, M.; McNamara, D.; Kay, E.W.; Prehn, J.H.M. The BAX/BAK-like protein BOK is a prognostic marker in colorectal cancer. Cell Death. Dis. 2018, 2, 125. [Google Scholar] [CrossRef]
- Moravcikova, E.; Krepela, E.; Donnenberg, V.S.; Donnenberg, A.D.; Benkova, K.; Rabachini, T.; Fernandez-Marrero, Y.; Bachmann, D.; Kaufmann, T. BOK displays cell death-independent tumor suppressor activity in non-small-cell lung carcinoma. Int. J. Cancer 2017, 10, 2050–2061. [Google Scholar] [CrossRef]
- Tsubakihara, Y.; Moustakas, A. Epithelial-Mesenchymal Transition and Metastasis under the Control of Transforming Growth Factor beta. Int. J. Mol. Sci. 2018, 19, 3672. [Google Scholar] [CrossRef]
- Wang, D.; Nakayama, M.; Hong, C.P.; Oshima, H.; Oshima, M. Gain-of-Function p53 Mutation Acts as a Genetic Switch for TGFbeta Signaling-Induced Epithelial-to-Mesenchymal Transition in Intestinal Tumors. Cancer Res. 2024, 1, 56–68. [Google Scholar] [CrossRef]
- Xu, J.; Lamouille, S.; Derynck, R. TGF-beta-induced epithelial to mesenchymal transition. Cell Res. 2009, 2, 156–172. [Google Scholar] [CrossRef]
- Llambi, F.; Wang, Y.M.; Victor, B.; Yang, M.; Schneider, D.M.; Gingras, S.; Parsons, M.J.; Zheng, J.H.; Brown, S.A.; Pelletier, S.; et al. BOK Is a Non-canonical BCL-2 Family Effector of Apoptosis Regulated by ER-Associated Degradation. Cell 2016, 2, 421–433. [Google Scholar] [CrossRef]
- Yang, Y.; Wu, Y.; Meng, X.; Wang, Z.; Younis, M.; Liu, Y.; Wang, P.; Huang, X. SARS-CoV-2 membrane protein causes the mitochondrial apoptosis and pulmonary edema via targeting BOK. Cell Death Differ. 2022, 7, 1395–1408. [Google Scholar] [CrossRef]
- Bu, Z.; Yang, J.; Zhang, Y.; Luo, T.; Fang, C.; Liang, X.; Peng, Q.; Wang, D.; Lin, N.; Zhang, K.; et al. Sequential Ubiquitination and Phosphorylation Epigenetics Reshaping by MG132-Loaded Fe-MOF Disarms Treatment Resistance to Repulse Metastatic Colorectal Cancer. Adv. Sci. 2023, 23, e2301638. [Google Scholar] [CrossRef]
- Lee, H.K.; Park, S.H.; Nam, M.J. Proteasome inhibitor MG132 induces apoptosis in human osteosarcoma U2OS cells. Hum. Exp. Toxicol. 2021, 11, 1985–1997. [Google Scholar] [CrossRef]
- Ma, J.; Yu, L.; Tian, J.; Mu, Y.; Lv, Z.; Zou, J.; Li, J.; Wang, H.; Xu, W. MG132 reverse the malignant characteristics of hypopharyngeal cancer. Mol. Med. Rep. 2014, 6, 2587–2591. [Google Scholar] [CrossRef][Green Version]
- Hata, A.N.; Engelman, J.A.; Faber, A.C. The BCL2 Family: Key Mediators of the Apoptotic Response to Targeted Anticancer Therapeutics. Cancer Discov. 2015, 5, 475–487. [Google Scholar] [CrossRef]
- Lindner, A.U.; Salvucci, M.; Morgan, C.; Monsefi, N.; Resler, A.J.; Cremona, M.; Curry, S.; Toomey, S.; O’Byrne, R.; Bacon, O.; et al. BCL-2 system analysis identifies high-risk colorectal cancer patients. Gut 2017, 12, 2141–2148. [Google Scholar] [CrossRef]
- Onyeagucha, B.; Subbarayalu, P.; Abdelfattah, N.; Rajamanickam, S.; Timilsina, S.; Guzman, R.; Zeballos, C.; Eedunuri, V.; Bansal, S.; Mohammad, T.; et al. Novel post-transcriptional and post-translational regulation of pro-apoptotic protein BOK and anti-apoptotic protein Mcl-1 determine the fate of breast cancer cells to survive or die. Oncotarget 2017, 49, 85984–85996. [Google Scholar] [CrossRef]
- Rabachini, T.; Fernandez-Marrero, Y.; Montani, M.; Loforese, G.; Sladky, V.; He, Z.; Bachmann, D.; Wicki, S.; Villunger, A.; Stroka, D.; et al. BOK promotes chemical-induced hepatocarcinogenesis in mice. Cell Death Differ. 2018, 4, 708–720. [Google Scholar] [CrossRef]
- Kern, J.; Untergasser, G.; Zenzmaier, C.; Sarg, B.; Gastl, G.; Gunsilius, E.; Steurer, M. GRP-78 secreted by tumor cells blocks the antiangiogenic activity of bortezomib. Blood 2009, 18, 3960–3967. [Google Scholar] [CrossRef]
- Su, J.; Morgani, S.M.; David, C.J.; Wang, Q.; Er, E.E.; Huang, Y.; Basnet, H.; Zou, Y.; Shu, W.; Soni, R.K.; et al. TGF-beta orchestrates fibrogenic and developmental EMTs via the RAS effector RREB1. Nature 2020, 577, 566–571. [Google Scholar] [CrossRef]
- Peng, D.; Fu, M.; Wang, M.; Wei, Y.; Wei, X. Targeting TGF-beta signal transduction for fibrosis and cancer therapy. Mol. Cancer 2022, 21, 104. [Google Scholar] [CrossRef]
- Hao, Y.; Baker, D.; Ten Dijke, P. TGF-beta-Mediated Epithelial-Mesenchymal Transition and Cancer Metastasis. Int. J. Mol. Sci. 2019, 20, 2767. [Google Scholar] [CrossRef]
- Okazaki, J.; Tanahashi, T.; Sato, Y.; Miyoshi, J.; Nakagawa, T.; Kimura, T.; Miyamoto, H.; Fujino, Y.; Nakamura, F.; Takehara, M.; et al. MicroRNA-296-5p Promotes Cell Invasion and Drug Resistance by Targeting Bcl2-Related Ovarian Killer, Leading to a Poor Prognosis in Pancreatic Cancer. Digestion 2020, 6, 794–806. [Google Scholar] [CrossRef]
- Bonzerato, C.G.; Wojcikiewicz, R.J.H. Bok: Real killer or bystander with non-apoptotic roles? Front. Cell Dev. Biol. 2023, 11, 1161910. [Google Scholar] [CrossRef]
- Srivastava, R.; Cao, Z.; Nedeva, C.; Naim, S.; Bachmann, D.; Rabachini, T.; Gangoda, L.; Shahi, S.; Glab, J.; Menassa, J.; et al. BCL-2 family protein BOK is a positive regulator of uridine metabolism in mammals. Proc. Natl. Acad. Sci. USA 2019, 116, 15469–15474. [Google Scholar] [CrossRef]
- Walter, F.; D’Orsi, B.; Jagannathan, A.; Dussmann, H.; Prehn, J.H.M. BOK controls ER proteostasis and physiological ER stress responses in neurons. Front. Cell Dev. Biol. 2022, 10, 915065. [Google Scholar] [CrossRef]
- Xu, X.; Zhang, M.; Xu, F.; Jiang, S. Wnt signaling in breast cancer: Biological mechanisms, challenges and opportunities. Mol. Cancer 2020, 1, 165. [Google Scholar] [CrossRef]
- Bugter, J.M.; Fenderico, N.; Maurice, M.M. Mutations and mechanisms of WNT pathway tumour suppressors in cancer. Nat. Rev. Cancer 2021, 21, 5–21. [Google Scholar] [CrossRef]
- Yuan, W.; Zhang, Z.; Dai, B.; Wei, Q.; Liu, J.; Liu, Y.; Liu, Y.; He, L.; Zhou, D. Whole-exome sequencing of duodenal adenocarcinoma identifies recurrent Wnt/beta-catenin signaling pathway mutations. Cancer 2016, 11, 1689–1696. [Google Scholar] [CrossRef]
- Zeilstra, J.; Joosten, S.P.; Wensveen, F.M.; Dessing, M.C.; Schutze, D.M.; Eldering, E.; Spaargaren, M.; Pals, S.T. WNT signaling controls expression of pro-apoptotic BOK and BAX in intestinal cancer. Biochem. Biophys. Res. Commun. 2011, 1, 1–6. [Google Scholar] [CrossRef]








Disclaimer/Publisher’s Note: The statements, opinions and data contained in all publications are solely those of the individual author(s) and contributor(s) and not of MDPI and/or the editor(s). MDPI and/or the editor(s) disclaim responsibility for any injury to people or property resulting from any ideas, methods, instructions or products referred to in the content. |
© 2025 by the authors. Licensee MDPI, Basel, Switzerland. This article is an open access article distributed under the terms and conditions of the Creative Commons Attribution (CC BY) license (https://creativecommons.org/licenses/by/4.0/).
Share and Cite
Liu, L.; He, T.; Zhang, Z.; Dai, W.; Ding, L.; Yang, H.; Xu, B.; Shang, Y.; Deng, Y.; Fu, X.; et al. Low BOK Expression Promotes Epithelial–Mesenchymal Transition and Migration via the Wnt Signaling Pathway in Breast Cancer Cells. Int. J. Mol. Sci. 2025, 26, 7252. https://doi.org/10.3390/ijms26157252
Liu L, He T, Zhang Z, Dai W, Ding L, Yang H, Xu B, Shang Y, Deng Y, Fu X, et al. Low BOK Expression Promotes Epithelial–Mesenchymal Transition and Migration via the Wnt Signaling Pathway in Breast Cancer Cells. International Journal of Molecular Sciences. 2025; 26(15):7252. https://doi.org/10.3390/ijms26157252
Chicago/Turabian StyleLiu, Ling, Tiantian He, Zhen Zhang, Wenjie Dai, Liyang Ding, Hong Yang, Bo Xu, Yitong Shang, Yu Deng, Xufeng Fu, and et al. 2025. "Low BOK Expression Promotes Epithelial–Mesenchymal Transition and Migration via the Wnt Signaling Pathway in Breast Cancer Cells" International Journal of Molecular Sciences 26, no. 15: 7252. https://doi.org/10.3390/ijms26157252
APA StyleLiu, L., He, T., Zhang, Z., Dai, W., Ding, L., Yang, H., Xu, B., Shang, Y., Deng, Y., Fu, X., & Du, X. (2025). Low BOK Expression Promotes Epithelial–Mesenchymal Transition and Migration via the Wnt Signaling Pathway in Breast Cancer Cells. International Journal of Molecular Sciences, 26(15), 7252. https://doi.org/10.3390/ijms26157252

