Growth Hormone Signaling in Bladder Cancer: Transcriptomic Profiling of Patient Samples and In Vitro Evidence of Therapy Resistance via ABC Transporters and EMT Activation
Abstract
1. Introduction
2. Results
2.1. GHR Is Expressed in UC In Silico and Correlates with Poor Overall Survival
2.2. Genes Correlated with GHR Indicate a Therapy Resistance Gene Expression Pattern in UC
2.3. GHR Is Expressed in UC Cells
2.4. UC Cells Are Responsive to GH
2.5. GHR Antagonism Decreases Expression of ABC Transporters in UC Cells
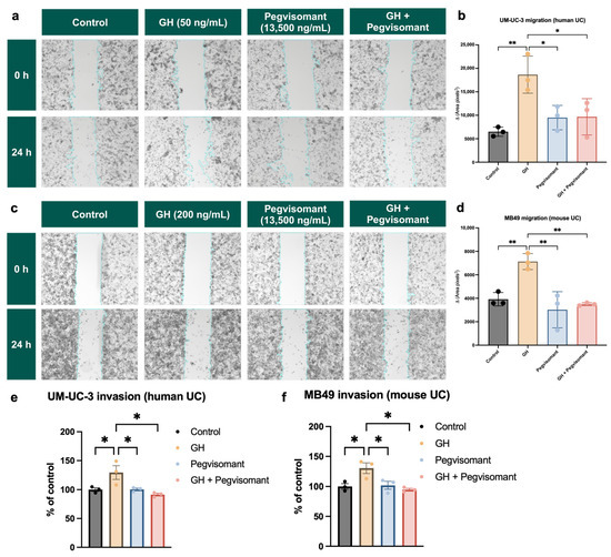
2.6. GHR Antagonism Inhibits Cellular Migration and Invasion in UC Cells
2.7. GH Modulates Expression of Markers of EMT and ECM Remodeling in UC Cells
3. Discussion
4. Materials and Methods
4.1. GHR Expression Analysis
4.2. Survival Curves
4.3. Gene Expression Correlation Analyses
4.4. Cell Culture
4.5. GH, Pegvisomant, and Chemotherapy Treatments
4.6. EC50 Determination
4.7. Real-Time Quantitative PCR (RT-qPCR)
4.8. Western Blot
4.9. Migration Assay
4.10. Invasion Assay
4.11. Statistical Analyses
5. Conclusions
Supplementary Materials
Author Contributions
Funding
Institutional Review Board Statement
Informed Consent Statement
Data Availability Statement
Acknowledgments
Conflicts of Interest
Abbreviations
| GH | Growth hormone |
| LS | Laron syndrome |
| GHR | Growth hormone receptor |
| EMT | Epithelial-to-mesenchymal transition |
| ECM | Extracellular matrix |
| ABC | ATP-binding cassette |
| UC | Urothelial carcinoma |
| IGF-1 | Insulin-like growth factor 1 |
| MMP | Matrix metalloproteinase |
| TIMP | Tissue inhibitor of metalloproteinase |
| TCGA | The Cancer Genome Atlas |
| HR | Hazard ratio |
| PRL | Prolactin |
| PRLR | Prolactin receptor |
| InsR | Insulin receptor |
| Ins | Insulin |
| STAT | Signal transducer and activator of transcription |
| JAK | Janus kinase |
| MAPK | p42/44 mitogen-activated protein kinase |
| AKT | Protein kinase B |
| TGF-β | Transforming growth factor beta |
References
- Brinkman, J.E.; Tariq, M.A.; Leavitt, L.; Sharma, S. Physiology, Growth Hormone; StatPearls: Treasure Island, FL, USA, 2022. [Google Scholar]
- Lobie, P.E.; Waxman, D.J. Growth Hormone (GH). Encycl. Horm. 2003, 208–216. [Google Scholar] [CrossRef]
- Lu, M.; Flanagan, J.U.; Langley, R.J.; Hay, M.P.; Perry, J.K. Targeting Growth Hormone Function: Strategies and Therapeutic Applications. Signal Transduct. Target. Ther. 2019, 4, 3. [Google Scholar] [CrossRef]
- Dagdelen, S.; Cinar, N.; Erbas, T. Increased Thyroid Cancer Risk in Acromegaly. Pituitary 2014, 17, 299–306. [Google Scholar] [CrossRef] [PubMed]
- Dal, J.; Leisner, M.Z.; Hermansen, K.; Farkas, D.K.; Bengtsen, M.; Kistorp, C.; Nielsen, E.H.; Andersen, M.; Feldt-Rasmussen, U.; Dekkers, O.M.; et al. Cancer Incidence in Patients with Acromegaly: A Cohort Study and Meta-Analysis of the Literature. J. Clin. Endocrinol. Metab. 2018, 103, 2182–2188. [Google Scholar] [CrossRef]
- Renehan, A.G.; O’Connell, J.; O’Halloran, D.; Shanahan, F.; Potten, C.S.; O’Dwyer, S.T.; Shalet, S.M. Acromegaly and Colorectal Cancer: A Comprehensive Review of Epidemiology, Biological Mechanisms, and Clinical Implications. Horm. Metab. Res. 2003, 35, 712–725. [Google Scholar] [CrossRef] [PubMed]
- Guevara-Aguirre, J.; Balasubramanian, P.; Guevara-Aguirre, M.; Wei, M.; Madia, F.; Cheng, C.-W.; Hwang, D.; Martin-Montalvo, A.; Saavedra, J.; Ingles, S.; et al. Growth Hormone Receptor Deficiency Is Associated with a Major Reduction in Pro-Aging Signaling, Cancer and Diabetes in Humans. Sci. Transl. Med. 2011, 3, 70ra13. [Google Scholar] [CrossRef] [PubMed]
- Guevara-Aguirre, J.; Rosenbloom, A.L. Obesity, Diabetes and Cancer: Insight into the Relationship from a Cohort with Growth Hormone Receptor Deficiency. Diabetologia 2015, 58, 37–42. [Google Scholar] [CrossRef] [PubMed]
- Laron, Z.; Kauli, R.; Lapkina, L.; Werner, H. IGF-I Deficiency, Longevity and Cancer Protection of Patients with Laron Syndrome. Mutat. Res. Rev. Mutat. Res. 2017, 772, 123–133. [Google Scholar] [CrossRef] [PubMed]
- Snibson, K.J.; Bhathal, P.S.; Adams, T.E. Overexpressed Growth Hormone (GH) Synergistically Promotes Carcinogen-Initiated Liver Tumour Growth by Promoting Cellular Proliferation in Emerging Hepatocellular Neoplasms in Female and Male GH-Transgenic Mice. Liver 2001, 21, 149–158. [Google Scholar] [CrossRef] [PubMed]
- Ikeno, Y.; Hubbard, G.B.; Lee, S.; Cortez, L.A.; Lew, C.M.; Webb, C.R.; Berryman, D.E.; List, E.O.; Kopchick, J.J.; Bartke, A. Reduced Incidence and Delayed Occurrence of Fatal Neoplastic Diseases in Growth Hormone Receptor/Binding Protein Knockout Mice. J. Gerontol. Ser. A 2009, 64, 522–529. [Google Scholar] [CrossRef]
- Moon, H.D.; Simpson, M.E.; Li, C.H.; Evans, H.M. Neoplasms in Rats Treated with Pituitary Growth Hormone; Pulmonary and Lymphatic Tissues. Cancer Res. 1950, 10, 297–308. [Google Scholar] [PubMed]
- Emerman, J.T.; Leahy, M.; Gout, P.W.; Bruchovsky, N. Elevated Growth Hormone Levels in Sera from Breast Cancer Patients. Horm. Metab. Res. 1985, 17, 421–424. [Google Scholar] [CrossRef] [PubMed]
- Mazzoccoli, G.; Giuliani, A.; Bianco, G.; De Cata, A.; Balzanelli, M.; Carella, A.M.; La Viola, M.; Tarquini, R. Decreased Serum Levels of Insulin-like Growth Factor (IGF)-I in Patients with Lung Cancer: Temporal Relationship with Growth Hormone (GH) Levels. Anticancer. Res. 1999, 19, 1397–1399. [Google Scholar] [PubMed]
- Arumugam, A.; Subramani, R.; Nandy, S.B.; Terreros, D.; Dwivedi, A.K.; Saltzstein, E.; Lakshmanaswamy, R. Silencing Growth Hormone Receptor Inhibits Estrogen Receptor Negative Breast Cancer through ATP-Binding Cassette Sub-Family G Member 2. Exp. Mol. Med. 2019, 51, 1–13. [Google Scholar] [CrossRef] [PubMed]
- Kaseb, A.O.; Haque, A.; Vishwamitra, D.; Hassan, M.M.; Xiao, L.; George, B.; Sahu, V.; Mohamed, Y.I.; Carmagnani Pestana, R.; Lombardo, J.L.; et al. Blockade of Growth Hormone Receptor Signaling by Using Pegvisomant: A Functional Therapeutic Strategy in Hepatocellular Carcinoma. Front. Oncol. 2022, 12, 986305. [Google Scholar] [CrossRef] [PubMed]
- Kong, X.; Wu, W.; Yuan, Y.; Pandey, V.; Wu, Z.; Lu, X.; Zhang, W.; Chen, Y.; Wu, M.; Zhang, M.; et al. Human Growth Hormone and Human Prolactin Function as Autocrine/Paracrine Promoters of Progression of Hepatocellular Carcinoma. Oncotarget 2016, 7, 29465–29479. [Google Scholar] [CrossRef]
- Wu, Z.-S.; Yang, K.; Wan, Y.; Qian, P.-X.; Perry, J.K.; Chiesa, J.; Mertani, H.C.; Zhu, T.; Lobie, P.E. Tumor Expression of Human Growth Hormone and Human Prolactin Predict a Worse Survival Outcome in Patients with Mammary or Endometrial Carcinoma. J. Clin. Endocrinol. Metab. 2011, 96, E1619–E1629. [Google Scholar] [CrossRef] [PubMed]
- Basu, R.; Boguszewski, C.L.; Kopchick, J.J. Growth Hormone Action as a Target in Cancer: Significance, Mechanisms and Possible Therapies. Endocr. Rev. 2024, 46, 224–280. [Google Scholar] [CrossRef] [PubMed]
- Basu, R.; Baumgaertel, N.; Wu, S.; Kopchick, J.J. Growth Hormone Receptor Knockdown Sensitizes Human Melanoma Cells to Chemotherapy by Attenuating Expression of ABC Drug Efflux Pumps. Horm. Cancer 2017, 8, 143–156. [Google Scholar] [CrossRef] [PubMed]
- Basu, R.; Kulkarni, P.; Qian, Y.; Walsh, C.; Arora, P.; Davis, E.; Duran-Ortiz, S.; Funk, K.; Ibarra, D.; Kruse, C.; et al. Growth Hormone Upregulates Melanocyte-Inducing Transcription Factor Expression and Activity via JAK2-STAT5 and SRC Signaling in GH Receptor-Positive Human Melanoma. Cancers 2019, 11, 1352. [Google Scholar] [CrossRef] [PubMed]
- Basu, R.; Qian, Y.; Mathes, S.; Terry, J.; Arnett, N.; Riddell, T.; Stevens, A.; Funk, K.; Bell, S.; Bokal, Z.; et al. Growth Hormone Receptor Antagonism Downregulates ATP-Binding Cassette Transporters Contributing to Improved Drug Efficacy against Melanoma and Hepatocarcinoma in Vivo. Front. Oncol. 2022, 12, 3369. [Google Scholar] [CrossRef] [PubMed]
- Basu, R.; Kulkarni, P.; Swegan, D.; Duran-Ortiz, S.; Ahmad, A.; Caggiano, L.J.; Davis, E.; Walsh, C.; Brenya, E.; Koshal, A.; et al. Growth Hormone Receptor Antagonist Markedly Improves Gemcitabine Response in a Mouse Xenograft Model of Human Pancreatic Cancer. Int. J. Mol. Sci. 2024, 25, 7438. [Google Scholar] [CrossRef] [PubMed]
- Basu, R.; Wu, S.; Kopchick, J.J. Targeting Growth Hormone Receptor in Human Melanoma Cells Attenuates Tumor Progression and Epithelial Mesenchymal Transition via Suppression of Multiple Oncogenic Pathways. Oncotarget 2017, 8, 21579–21598. [Google Scholar] [CrossRef] [PubMed]
- Basu, R.; Kopchick, J.J. The Effects of Growth Hormone on Therapy Resistance in Cancer. Cancer Drug Resist. 2019, 2, 827–846. [Google Scholar] [CrossRef]
- Bougen, N.M.; Steiner, M.; Pertziger, M.; Banerjee, A.; Brunet-Dunand, S.E.; Zhu, T.; Lobie, P.E.; Perry, J.K. Autocrine Human GH Promotes Radioresistance in Mammary and Endometrial Carcinoma Cells. Endocr. Relat. Cancer 2012, 19, 625–644. [Google Scholar] [CrossRef][Green Version]
- Brittain, A.L.; Basu, R.; Qian, Y.; Kopchick, J.J. Growth Hormone and the Epithelial-to-Mesenchymal Transition. J. Clin. Endocrinol. Metab. 2017, 102, 3662–3673. [Google Scholar] [CrossRef]
- Chen, Y.J.; You, M.L.; Chong, Q.Y.; Pandey, V.; Zhuang, Q.S.; Liu, D.X.; Ma, L.; Zhu, T.; Lobie, P.E. Autocrine Human Growth Hormone Promotes Invasive and Cancer Stem Cell-Like Behavior of Hepatocellular Carcinoma Cells by STAT3 Dependent Inhibition of CLAUDIN-1 Expression. Int. J. Mol. Sci. 2017, 18, 1274. [Google Scholar] [CrossRef]
- Chesnokova, V.; Melmed, S. Growth Hormone in the Tumor Microenvironment. Arch. Endocrinol. Metab. 2019, 63, 568–575. [Google Scholar] [CrossRef]
- Kopchick, J.J.; Basu, R.; Berryman, D.E.; Jorgensen, J.O.L.; Johannsson, G.; Puri, V. Covert Actions of Growth Hormone: Fibrosis, Cardiovascular Diseases and Cancer. Nat. Rev. Endocrinol. 2022, 18, 558–573. [Google Scholar] [CrossRef] [PubMed]
- Kulkarni, P.; Basu, R.; Bonn, T.; Low, B.; Mazurek, N.; Kopchick, J.J. Growth Hormone Upregulates Melanoma Drug Resistance and Migration via Melanoma-Derived Exosomes. Cancers 2024, 16, 2636. [Google Scholar] [CrossRef]
- Mukhina, S.; Mertani, H.C.; Guo, K.; Lee, K.O.; Gluckman, P.D.; Lobie, P.E. Phenotypic Conversion of Human Mammary Carcinoma Cells by Autocrine Human Growth Hormone. Proc. Natl. Acad. Sci. USA 2004, 101, 15166–15171. [Google Scholar] [CrossRef]
- Qian, Y.; Basu, R.; Mathes, S.C.; Arnett, N.A.; Duran-Ortiz, S.; Funk, K.R.; Brittain, A.L.; Kulkarni, P.; Terry, J.C.; Davis, E.; et al. Growth Hormone Upregulates Mediators of Melanoma Drug Efflux and Epithelial-to-Mesenchymal Transition In Vitro and In Vivo. Cancers 2020, 12, 3640. [Google Scholar] [CrossRef]
- Subramani, R.; Lopez-Valdez, R.; Salcido, A.; Boopalan, T.; Arumugam, A.; Nandy, S.; Lakshmanaswamy, R. Growth Hormone Receptor Inhibition Decreases the Growth and Metastasis of Pancreatic Ductal Adenocarcinoma. Exp. Mol. Med. 2014, 46, e117. [Google Scholar] [CrossRef] [PubMed]
- Subramani, R.; Nandy, S.B.; Pedroza, D.A.; Lakshmanaswamy, R. Role of Growth Hormone in Breast Cancer. Endocrinology 2017, 158, 1543–1555. [Google Scholar] [CrossRef]
- Wang, J.-J.; Chong, Q.-Y.; Sun, X.-B.; You, M.-L.; Pandey, V.; Chen, Y.-J.; Zhuang, Q.-S.; Liu, D.-X.; Ma, L.; Wu, Z.-S.; et al. Autocrine hGH Stimulates Oncogenicity, Epithelial-Mesenchymal Transition and Cancer Stem Cell-like Behavior in Human Colorectal Carcinoma. Oncotarget 2017, 8, 103900–103918. [Google Scholar] [CrossRef] [PubMed]
- Waters, M.J.; Conway-Campbell, B.L. The Oncogenic Potential of Autocrine Human Growth Hormone in Breast Cancer. Proc. Natl. Acad. Sci. USA 2004, 101, 14992–14993. [Google Scholar] [CrossRef]
- Ben-Shlomo, A.; Deng, N.; Ding, E.; Yamamoto, M.; Mamelak, A.; Chesnokova, V.; Labadzhyan, A.; Melmed, S. DNA Damage and Growth Hormone Hypersecretion in Pituitary Somatotroph Adenomas. J. Clin. Investig. 2020, 130, 5738–5755. [Google Scholar] [CrossRef]
- Chesnokova, V.; Zhou, C.; Ben-Shlomo, A.; Zonis, S.; Tani, Y.; Ren, S.G.; Melmed, S. Growth Hormone Is a Cellular Senescence Target in Pituitary and Nonpituitary Cells. Proc. Natl. Acad. Sci. USA 2013, 110, E3331–E3339. [Google Scholar] [CrossRef] [PubMed]
- Key Statistics for Bladder Cancer. Available online: https://www.cancer.org/cancer/types/bladder-cancer/about/key-statistics.html (accessed on 30 January 2025).
- Siegel, R.L.; Miller, K.D.; Wagle, N.S.; Jemal, A. Cancer Statistics, 2023. CA Cancer J. Clin. 2023, 73, 17–48. [Google Scholar] [CrossRef] [PubMed]
- Gong, Y.; Gao, D.; Shi, Y.; Fan, G.; Yu, X.; Yang, E.; Cheng, H.; Tian, J.; Ding, H.; Liu, S.; et al. SRC Enhanced Cisplatin Resistance in Bladder Cancer by Reprogramming Glycolysis and Pentose Phosphate Pathway. Commun. Biol. 2025, 8, 36. [Google Scholar] [CrossRef]
- Li, F.; Zheng, Z.; Chen, W.; Li, D.; Zhang, H.; Zhu, Y.; Mo, Q.; Zhao, X.; Fan, Q.; Deng, F.; et al. Regulation of Cisplatin Resistance in Bladder Cancer by Epigenetic Mechanisms. Drug Resist. Updates. 2023, 68, 100938. [Google Scholar] [CrossRef] [PubMed]
- Dobruch, J.; Oszczudłowski, M. Bladder Cancer: Current Challenges and Future Directions. Medicina 2021, 57, 749. [Google Scholar] [CrossRef] [PubMed]
- Farouk, S.M.; Khafaga, A.F.; Abdellatif, A.M. Bladder Cancer: Therapeutic Challenges and Role of 3D Cell Culture Systems in the Screening of Novel Cancer Therapeutics. Cancer Cell Int. 2023, 23, 251. [Google Scholar] [CrossRef]
- Hemenway, G.; Anker, J.F.; Riviere, P.; Rose, B.S.; Galsky, M.D.; Ghatalia, P. Advancements in Urothelial Cancer Care: Optimizing Treatment for Your Patient. Am. Soc. Clin. Oncol. Educ. Book 2024, 44, e432054. [Google Scholar] [CrossRef]
- Soares, A.; Bourlon, M.T.; Wong, A.; Joshi, A.; Jardim, D.; Korbenfeld, E.; Karak, F.E.; Orlandi, F.; Sze, H.; Ansari, J.; et al. Management of Metastatic Urothelial Carcinoma in Emerging Markets (EM): An Expert Opinion. Clin. Genitourin. Cancer 2024, 22, 467–475. [Google Scholar] [CrossRef] [PubMed]
- Akaza, H.; Matsuki, K.; Matsushima, H.; Koiso, K.; Aso, Y. Stimulatory Effects of Growth Hormone on Rat Bladder Carcinogenesis. Cancer 1991, 68, 2418–2421. [Google Scholar] [CrossRef] [PubMed]
- Zhang, Y.; Hua, S.; Jiang, Q.; Xie, Z.; Wu, L.; Wang, X.; Shi, F.; Dong, S.; Jiang, J. Identification of Feature Genes of a Novel Neural Network Model for Bladder Cancer. Front. Genet. 2022, 13, 912171. [Google Scholar] [CrossRef] [PubMed]
- Hindupur, S.V.; Schmid, S.C.; Koch, J.A.; Youssef, A.; Baur, E.M.; Wang, D.; Horn, T.; Slotta-Huspenina, J.; Gschwend, J.E.; Holm, P.S.; et al. STAT3/5 Inhibitors Suppress Proliferation in Bladder Cancer and Enhance Oncolytic Adenovirus Therapy. Int. J. Mol. Sci. 2020, 21, 1106. [Google Scholar] [CrossRef]
- Merrill, N.M.; Vandecan, N.M.; Day, K.C.; Palmbos, P.L.; Day, M.L.; Udager, A.M.; Merajver, S.D.; Soellner, M.B. MEK Is a Promising Target in the Basal Subtype of Bladder Cancer. Oncotarget 2020, 11, 3921. [Google Scholar] [CrossRef]
- Sun, H.Z.; Wu, S.F.; Tu, Z.H. Blockage of IGF-1R Signaling Sensitizes Urinary Bladder Cancer Cells to Mitomycin-Mediated Cytotoxicity. Cell Res. 2001, 11, 107–115. [Google Scholar] [CrossRef] [PubMed]
- Metalli, D.; Lovat, F.; Tripodi, F.; Genua, M.; Xu, S.Q.; Spinelli, M.; Alberghina, L.; Vanoni, M.; Baffa, R.; Gomella, L.G.; et al. The Insulin-Like Growth Factor Receptor I Promotes Motility and Invasion of Bladder Cancer Cells through Akt- and Mitogen-Activated Protein Kinase-Dependent Activation of Paxillin. Am. J. Pathol. 2010, 176, 2997–3006. [Google Scholar] [CrossRef]
- Du, Y.; Miao, W.; Jiang, X.; Cao, J.; Wang, B.; Wang, Y.; Yu, J.; Wang, X.; Liu, H. The Epithelial to Mesenchymal Transition Related Gene Calumenin Is an Adverse Prognostic Factor of Bladder Cancer Correlated with Tumor Microenvironment Remodeling, Gene Mutation, and Ferroptosis. Front. Oncol. 2021, 11, 683951. [Google Scholar] [CrossRef] [PubMed]
- Martins-Lima, C.; Chianese, U.; Benedetti, R.; Altucci, L.; Jerónimo, C.; Correia, M.P. Tumor Microenvironment and Epithelial-Mesenchymal Transition in Bladder Cancer: Cytokines in the Game? Front. Mol. Biosci. 2023, 9, 1070383. [Google Scholar] [CrossRef] [PubMed]
- Massari, F.; Santoni, M.; Ciccarese, C.; Brunelli, M.; Conti, A.; Santini, D.; Montironi, R.; Cascinu, S.; Tortora, G. Emerging Concepts on Drug Resistance in Bladder Cancer: Implications for Future Strategies. Crit. Rev. Oncol. Hematol. 2015, 96, 81–90. [Google Scholar] [CrossRef] [PubMed]
- Xu, T.; Junge, J.A.; Delfarah, A.; Lu, Y.-T.; Arnesano, C.; Iqbal, M.; Delijani, K.; Hsieh, T.-C.; Hodara, E.; Mehta, H.H.; et al. Bladder Cancer Cells Shift Rapidly and Spontaneously to Cisplatin-Resistant Oxidative Phosphorylation That Is Trackable in Real Time. Sci. Rep. 2022, 12, 5518. [Google Scholar] [CrossRef] [PubMed]
- Dart, A. EMT in Chemoresistance. Nat. Rev. Cancer 2023, 23, 349. [Google Scholar] [CrossRef] [PubMed]
- Tune, B.X.J.; Sim, M.S.; Poh, C.L.; Guad, R.M.; Woon, C.K.; Hazarika, I.; Das, A.; Gopinath, S.C.B.; Rajan, M.; Sekar, M.; et al. Matrix Metalloproteinases in Chemoresistance: Regulatory Roles, Molecular Interactions, and Potential Inhibitors. J. Oncol. 2022, 2022, 3249766. [Google Scholar] [CrossRef] [PubMed]
- Xu, Z.; Zhang, Y.; Dai, H.; Han, B. Epithelial–Mesenchymal Transition-Mediated Tumor Therapeutic Resistance. Molecules 2022, 27, 4750. [Google Scholar] [CrossRef] [PubMed]
- Robertson, A.G.; Kim, J.; Al-Ahmadie, H.; Bellmunt, J.; Guo, G.; Cherniack, A.D.; Hinoue, T.; Laird, P.W.; Hoadley, K.A.; Akbani, R.; et al. Comprehensive Molecular Characterization of Muscle-Invasive Bladder Cancer. Cell 2017, 171, 540–556.e25. [Google Scholar] [CrossRef] [PubMed]
- Zhang, Z.; Schwartz, S.; Wagner, L.; Miller, W. A Greedy Algorithm for Aligning DNA Sequences. J. Comput. Biol. 2000, 7, 203–214. [Google Scholar] [CrossRef] [PubMed]
- Somers, W.; Ultsch, M.; De Vos, A.M.; Kossiakoff, A.A. The X-Ray Structure of a Growth Hormone-Prolactin Receptor Complex. Nature 1994, 372, 478–481. [Google Scholar] [CrossRef] [PubMed]
- Xu, J.; Sun, D.; Jiang, J.; Deng, L.; Zhang, Y.; Yu, H.; Bahl, D.; Langenheim, J.F.; Chen, W.Y.; Fuchs, S.Y.; et al. The Role of Prolactin Receptor in GH Signaling in Breast Cancer Cells. Mol. Endocrinol. 2013, 27, 266–279. [Google Scholar] [CrossRef]
- Carter-Su, C.; Schwartz, J.; Argetsinger, L.S. Growth Hormone Signaling Pathways. Growth Horm. IGF Res. 2016, 28, 11–15. [Google Scholar] [CrossRef] [PubMed]
- Dehkhoda, F.; Lee, C.M.M.; Medina, J.; Brooks, A.J. The Growth Hormone Receptor: Mechanism of Receptor Activation, Cell Signaling, and Physiological Aspects. Front. Endocrinol. 2018, 9, 35. [Google Scholar] [CrossRef]
- Herrington, J.; Carter-Su, C. Signaling Pathways Activated by the Growth Hormone Receptor. Trends Endocrinol. Metab. 2001, 12, 252–257. [Google Scholar] [CrossRef]
- Dean, M. The Human ATP-Binding Cassette (ABC) Transporter Superfamily; National Center for Biotechnology Information (US): Bethesda, MD, USA, 2002. [Google Scholar]
- Rees, D.C.; Johnson, E.; Lewinson, O. ABC Transporters: The Power to Change. Nat. Rev. Mol. Cell Biol. 2009, 10, 218–227. [Google Scholar] [CrossRef] [PubMed]
- Vasiliou, V.; Vasiliou, K.; Nebert, D.W. Human ATP-Binding Cassette (ABC) Transporter Family. Hum. Genom. 2009, 3, 281. [Google Scholar] [CrossRef] [PubMed]
- Ahluwalia, P.; Ahluwalia, M.; Mondal, A.K.; Sahajpal, N.; Kota, V.; Rojiani, M.V.; Rojiani, A.M.; Kolhe, R. Immunogenomic Gene Signature of Cell-Death Associated Genes with Prognostic Implications in Lung Cancer. Cancers 2021, 13, 155. [Google Scholar] [CrossRef] [PubMed]
- Akhtar, F.; Bokhari, S.R.A. Apoptosis. In StatPearls; StatPearls Publishing: Treasure Island, FL, USA, 2025. [Google Scholar]
- Elmore, S. Apoptosis: A Review of Programmed Cell Death. Toxicol. Pathol. 2007, 35, 495–516. [Google Scholar] [CrossRef]
- Kiraz, Y.; Adan, A.; Kartal Yandim, M.; Baran, Y. Major Apoptotic Mechanisms and Genes Involved in Apoptosis. Tumor Biol. 2016, 37, 8471–8486. [Google Scholar] [CrossRef] [PubMed]
- O’Brien, M.A.; Kirby, R. Apoptosis: A Review of Pro-apoptotic and Anti-apoptotic Pathways and Dysregulation in Disease. J. Vet. Emergency Crit. Care 2008, 18, 572–585. [Google Scholar] [CrossRef]
- Kalluri, R.; Weinberg, R.A. The Basics of Epithelial-Mesenchymal Transition. J. Clin. Investig. 2009, 119, 1420–1428. [Google Scholar] [CrossRef] [PubMed]
- Vasaikar, S.V.; Deshmukh, A.P.; den Hollander, P.; Addanki, S.; Kuburich, N.A.; Kudaravalli, S.; Joseph, R.; Chang, J.T.; Soundararajan, R.; Mani, S.A. EMTome: A Resource for Pan-Cancer Analysis of Epithelial-Mesenchymal Transition Genes and Signatures. Br. J. Cancer 2021, 124, 259–269. [Google Scholar] [CrossRef]
- Yang, J.; Antin, P.; Berx, G.; Blanpain, C.; Brabletz, T.; Bronner, M.; Campbell, K.; Cano, A.; Casanova, J.; Christofori, G.; et al. Guidelines and Definitions for Research on Epithelial–Mesenchymal Transition. Nat. Rev. Mol. Cell Biol. 2020, 21, 341–352. [Google Scholar] [CrossRef]
- Cabral-Pacheco, G.A.; Garza-Veloz, I.; Castruita-De la Rosa, C.; Ramirez-Acuña, J.M.; Perez-Romero, B.A.; Guerrero-Rodriguez, J.F.; Martinez-Avila, N.; Martinez-Fierro, M.L. The Roles of Matrix Metalloproteinases and Their Inhibitors in Human Diseases. Int. J. Mol. Sci. 2020, 21, 9739. [Google Scholar] [CrossRef]
- Egeblad, M.; Werb, Z. New Functions for the Matrix Metalloproteinases in Cancer Progression. Nat. Rev. Cancer 2002, 2, 161–174. [Google Scholar] [CrossRef]
- Nagase, H.; Visse, R.; Murphy, G. Structure and Function of Matrix Metalloproteinases and TIMPs. Cardiovasc. Res. 2006, 69, 562–573. [Google Scholar] [CrossRef] [PubMed]
- Zitka, O.; Kukacka, J.; Krizkova, S.; Huska, D.; Adam, V.; Masarik, M.; Prusa, R.; Kizek, R. Matrix Metalloproteinases. Curr. Med. Chem. 2010, 17, 3751–3768. [Google Scholar] [CrossRef]
- Gelse, K.; Pöschl, E.; Aigner, T. Collagens--Structure, Function, and Biosynthesis. Adv. Drug Deliv. Rev. 2003, 55, 1531–1546. [Google Scholar] [CrossRef] [PubMed]
- Ricard-Blum, S. The Collagen Family. Cold Spring Harb. Perspect. Biol. 2011, 3, a004978. [Google Scholar] [CrossRef] [PubMed]
- Gilani, B.; Cassagnol, M. Biochemistry, Cytochrome P450. In StatPearls; StatPearls Publishing: Treasure Island, FL, USA, 2025. [Google Scholar]
- Manikandan, P.; Nagini, S. Cytochrome P450 Structure, Function and Clinical Significance: A Review. Curr. Drug Targets 2018, 19, 38–54. [Google Scholar] [CrossRef] [PubMed]
- Zhao, M.; Ma, J.; Li, M.; Zhang, Y.; Jiang, B.; Zhao, X.; Huai, C.; Shen, L.; Zhang, N.; He, L.; et al. Cytochrome P450 Enzymes and Drug Metabolism in Humans. Int. J. Mol. Sci. 2021, 22, 12808. [Google Scholar] [CrossRef]
- Santha, S.; Ling, X.; Aljahdali, I.A.M.; Rasam, S.S.; Wang, X.; Liao, J.; Wang, J.; Fountzilas, C.; Li, Q.; Qu, J.; et al. Mutant Kras as a Biomarker Plays a Favorable Role in FL118-Induced Apoptosis, Reactive Oxygen Species (ROS) Production and Modulation of Survivin, Mcl-1 and XIAP in Human Bladder Cancer. Cancers 2020, 12, 3413. [Google Scholar] [CrossRef]
- Hour, T.C.; Chen, J.; Huang, C.Y.; Guan, J.Y.; Lu, S.H.; Hsieh, C.Y.; Pu, Y.S. Characterization of Chemoresistance Mechanisms in a Series of Cisplatin-Resistant Transitional Carcinoma Cell Lines. Anticancer Res. 2000, 20, 3221–3225. [Google Scholar] [PubMed]
- Kijima, T.; Takada-Owada, A.; Shimoda, H.; Kokubun, H.; Uematsu, T.; Takei, K.; Betsunoh, H.; Yashi, M.; Ishida, K.; Kamai, T. Predictive Role of ABC Transporters in the Efficacy of Enfortumab Vedotin for Urothelial Carcinoma. BJUI Compass 2025, 6, e488. [Google Scholar] [CrossRef] [PubMed]
- Vouyovitch, C.M.; Perry, J.K.; Liu, D.X.; Bezin, L.; Vilain, E.; Diaz, J.J.; Lobie, P.E.; Mertani, H.C. WNT4 Mediates the Autocrine Effects of Growth Hormone in Mammary Carcinoma Cells. Endocr. Relat. Cancer 2016, 23, 571–585. [Google Scholar] [CrossRef] [PubMed]
- Luty, M.; Szydlak, R.; Pabijan, J.; Øvreeide, I.H.; Prot, V.E.; Zemła, J.; Stokke, B.T.; Lekka, M. Migration, Proliferation, and Elasticity of Bladder Cancer Cells on Lectin-Coated Surfaces 2024. bioRxiv 2024. [Google Scholar] [CrossRef]
- Pandey, V.; Perry, J.K.; Mohankumar, K.M.; Kong, X.-J.; Liu, S.-M.; Wu, Z.-S.; Mitchell, M.D.; Zhu, T.; Lobie, P.E. Autocrine Human Growth Hormone Stimulates Oncogenicity of Endometrial Carcinoma Cells. Endocrinology 2008, 149, 3909–3919. [Google Scholar] [CrossRef] [PubMed]
- Ezzat, S.; Ezrin, C.; Yamashita, S.; Melmed, S. Recurrent Acromegaly Resulting from Ectopic Growth Hormone Gene Expression by a Metastatic Pancreatic Tumor. Cancer 1993, 71, 66–70. [Google Scholar] [CrossRef] [PubMed]
- Gebre-Medhin, M.; Kindblom, L.-G.; Wennbo, H.; Törnell, J.; Meis-Kindblom, J.M. Growth Hormone Receptor Is Expressed in Human Breast Cancer. Am. J. Pathol. 2001, 158, 1217–1222. [Google Scholar] [CrossRef] [PubMed]
- Perry, J.K.; Mohankumar, K.M.; Emerald, B.S.; Mertani, H.C.; Lobie, P.E. The Contribution of Growth Hormone to Mammary Neoplasia. J. Mammary Gland. Biol. Neoplasia 2008, 13, 131–145. [Google Scholar] [CrossRef] [PubMed]
- Wang, Y.; Jamieson, S.M.F.; Perry, J.K. Targeting Growth Hormone in Cancer: Future Perspectives. Endocr. Relat. Cancer 2023, 30, e230033. [Google Scholar] [CrossRef] [PubMed]
- Zhu, X.; Li, Y.; Xu, G.; Fu, C. Growth Hormone Receptor Promotes Breast Cancer Progression via the BRAF/MEK/ERK Signaling Pathway. FEBS Open Bio 2020, 10, 1013–1020. [Google Scholar] [CrossRef] [PubMed]
- Bidosee, M.; Karry, R.; Weiss-Messer, E.; Barkey, R.J. Regulation of Growth Hormone Receptors in Human Prostate Cancer Cell Lines. Mol. Cell. Endocrinol. 2009, 309, 82–92. [Google Scholar] [CrossRef]
- Recouvreux, M.V.; Wu, J.B.; Gao, A.C.; Zonis, S.; Chesnokova, V.; Bhowmick, N.; Chung, L.W.; Melmed, S. Androgen Receptor Regulation of Local Growth Hormone in Prostate Cancer Cells. Endocrinology 2017, 158, 2255–2268. [Google Scholar] [CrossRef] [PubMed]
- Unterberger, C.J.; Maklakova, V.I.; Lazar, M.; Arneson, P.D.; Mcilwain, S.J.; Tsourkas, P.K.; Hu, R.; Kopchick, J.J.; Swanson, S.M.; Marker, P.C. GH Action in Prostate Cancer Cells Promotes Proliferation, Limits Apoptosis, and Regulates Cancer-Related Gene Expression. Endocrinology 2022, 163, bqac031. [Google Scholar] [CrossRef]
- Wang, Z.; Prins, G.S.; Coschigano, K.T.; Kopchick, J.J.; Green, J.E.; Ray, V.H.; Hedayat, S.; Christov, K.T.; Unterman, T.G.; Swanson, S.M. Disruption of Growth Hormone Signaling Retards Early Stages of Prostate Carcinogenesis in the C3(1)/T Antigen Mouse. Endocrinology 2005, 146, 5188–5196. [Google Scholar] [CrossRef] [PubMed]
- Weiss-Messer, E.; Merom, O.; Adi, A.; Karry, R.; Bidosee, M.; Ber, R.; Kaploun, A.; Stein, A.; Barkey, R.J. Growth Hormone (GH) Receptors in Prostate Cancer: Gene Expression in Human Tissues and Cell Lines and Characterization, GH Signaling and Androgen Receptor Regulation in LNCaP Cells. Mol. Cell. Endocrinol. 2004, 220, 109–123. [Google Scholar] [CrossRef] [PubMed]
- Zhu, M.-L.; Kyprianou, N. Androgen Receptor and Growth Factor Signaling Cross-Talk in Prostate Cancer Cells. Endocr. Relat. Cancer 2008, 15, 841–849. [Google Scholar] [CrossRef] [PubMed]
- Lieberman, S.A.; Hoffman, A.R. The Somatopause: Should Growth Hormone Deficiency in Older People Be Treated? Clin. Geriatr. Med. 1997, 13, 671–684. [Google Scholar] [CrossRef] [PubMed]
- Chesnokova, V.; Zonis, S.; Apostolou, A.; Estrada, H.Q.; Knott, S.; Wawrowsky, K.; Michelsen, K.; Ben-Shlomo, A.; Barrett, R.; Gorbunova, V.; et al. Local Non-Pituitary Growth Hormone Is Induced with Aging and Facilitates Epithelial Damage. Cell Rep. 2021, 37, 110068. [Google Scholar] [CrossRef] [PubMed]
- Harvey, S.; Arámburo, C.; Sanders, E.J. Extrapituitary Production of Anterior Pituitary Hormones: An Overview. Endocrine 2012, 41, 19–30. [Google Scholar] [CrossRef] [PubMed]
- Basu, R.; Qian, Y.; Kopchick, J.J. Lessons from Growth Hormone Receptor Gene-Disrupted Mice: Are There Benefits of Endocrine Defects? Eur. J. Endocrinol. 2018, 178, R155–R181. [Google Scholar] [CrossRef] [PubMed]
- Lincoln, D.T.; Singal, P.K.; Al-Banaw, A. Growth Hormone in Vascular Pathology: Neovascularization and Expression of Receptors Is Associated with Cellular Proliferation. Anticancer Res. 2007, 27, 4201–4218. [Google Scholar] [PubMed]
- Dos Santos Reis, M.D.; Dos Santos, Y.M.O.; de Menezes, C.A.; Borbely, K.S.C.; Smaniotto, S. Resident Murine Macrophage Migration and Phagocytosis Are Modulated by Growth Hormone. Cell Biol. Int. 2018, 42, 615–623. [Google Scholar] [CrossRef]
- Kopchick, J.J.; Berryman, D.E.; Puri, V.; Lee, K.Y.; Jorgensen, J.O.L. The Effects of Growth Hormone on Adipose Tissue: Old Observations, New Mechanisms. Nat. Rev. Endocrinol. 2020, 16, 135–146. [Google Scholar] [CrossRef] [PubMed]
- Lee, S.W.; Kim, S.H.; Kim, J.Y.; Lee, Y. The Effect of Growth Hormone on Fibroblast Proliferation and Keratinocyte Migration. J. Plast. Reconstr. Aesthetic Surg. JPRAS 2010, 63, E364–E369. [Google Scholar] [CrossRef] [PubMed]
- Lantvit, D.D.; Unterberger, C.J.; Lazar, M.; Arneson, P.D.; Longhurst, C.A.; Swanson, S.M.; Marker, P.C. Mammary Tumors Growing in the Absence of Growth Hormone Are More Sensitive to Doxorubicin Than Wild-Type Tumors. Endocrinology 2021, 162, bqab013. [Google Scholar] [CrossRef]
- Bacigalupo, M.L.; Piazza, V.G.; Cicconi, N.S.; Carabias, P.; Bartke, A.; Fang, Y.; Sotelo, A.I.; Rabinovich, G.A.; Troncoso, M.F.; Miquet, J.G. Growth Hormone Upregulates the Pro-Tumorigenic Galectin 1 in Mouse Liver. Endocr. Connect. 2019, 8, 1108–1117. [Google Scholar] [CrossRef] [PubMed]
- Haque, A.; Sahu, V.; Lombardo, J.L.; Xiao, L.; George, B.; Wolff, R.A.; Morris, J.S.; Rashid, A.; Kopchick, J.J.; Kaseb, A.O.; et al. Disruption of Growth Hormone Receptor Signaling Abrogates Hepatocellular Carcinoma Development. J. Hepatocell. Carcinoma 2022, 9, 823–837. [Google Scholar] [CrossRef] [PubMed]
- Zhou, D.; Yang, J.; Huang, W.-D.; Wang, J.; Zhang, Q. siRNA-Targeted Inhibition of Growth Hormone Receptor in Human Colon Cancer SW480 Cells. World J. Gastroenterol. 2013, 19, 8108–8113. [Google Scholar] [CrossRef] [PubMed][Green Version]
- Zhao, Y.; Ji, Z.; Li, J.; Zhang, S.; Wu, C.; Zhang, R.; Guo, Z. Growth Hormone Associated with Treatment Efficacy of Immune Checkpoint Inhibitors in Gastric Cancer Patients. Front. Oncol. 2022, 12, 917313. [Google Scholar] [CrossRef] [PubMed]
- Boguszewski, M.C.S.; Boguszewski, C.L.; Chemaitilly, W.; Cohen, L.E.; Gebauer, J.; Higham, C.; Hoffman, A.R.; Polak, M.; Yuen, K.C.J.; Alos, N.; et al. Safety of Growth Hormone Replacement in Survivors of Cancer and Intracranial and Pituitary Tumours: A Consensus Statement. Eur. J. Endocrinol. 2022, 186, P35–P52. [Google Scholar] [CrossRef] [PubMed]
- Ogilvy-Stuart, A.L.; Gleeson, H. Cancer Risk Following Growth Hormone Use in Childhood: Implications for Current Practice. Drug Saf. 2004, 27, 369–382. [Google Scholar] [CrossRef] [PubMed]
- Sävendahl, L.; Cooke, R.; Tidblad, A.; Beckers, D.; Butler, G.; Cianfarani, S.; Clayton, P.; Coste, J.; Hokken-Koelega, A.C.S.; Kiess, W.; et al. Long-Term Mortality after Childhood Growth Hormone Treatment: The SAGhE Cohort Study. Lancet Diabetes Endocrinol. 2020, 8, 683–692. [Google Scholar] [CrossRef]
- Danilowicz, K.; Sosa, S. Acromegaly and Cancer: An Update. Arch. Med. Res. 2023, 54, 102914. [Google Scholar] [CrossRef] [PubMed]
- Xiao, Z.; Xiao, P.; Wang, Y.; Fang, C.; Li, Y. Risk of Cancer in Acromegaly Patients: An Updated Meta-Analysis and Systematic Review. PLoS ONE 2023, 18, e0285335. [Google Scholar] [CrossRef]
- Zhang, Y. Understanding the Gender Disparity in Bladder Cancer Risk: The Impact of Sex Hormones and Liver on Bladder Susceptibility to Carcinogens. J. Environ. Sci. Health Part C 2013, 31, 287–304. [Google Scholar] [CrossRef]
- Avtanski, D.; Novaira, H.J.; Wu, S.; Romero, C.J.; Kineman, R.; Luque, R.M.; Wondisford, F.; Radovick, S. Both Estrogen Receptor α and β Stimulate Pituitary GH Gene Expression. Mol. Endocrinol. 2014, 28, 40–52. [Google Scholar] [CrossRef] [PubMed]
- Leung, K.-C.; Johannsson, G.; Leong, G.M.; Ho, K.K.Y. Estrogen Regulation of Growth Hormone Action. Endocr. Rev. 2004, 25, 693–721. [Google Scholar] [CrossRef] [PubMed]
- Rosiello, G.; Palumbo, C.; Deuker, M.; Stolzenbach, L.F.; Martin, T.; Tian, Z.; Gallina, A.; Montorsi, F.; Black, P.; Kassouf, W.; et al. Racial Differences in the Distribution of Bladder Cancer Metastases: A Population-Based Analysis. Cent. Eur. J. Urol. 2020, 73, 407–415. [Google Scholar] [CrossRef]
- Puri, D.; Pandit, K.; Choi, N.; Rose, B.S.; McKay, R.R.; Bagrodia, A. Striving for Equity: Examining Health Disparities in Urologic Oncology. Cancers 2024, 16, 3559. [Google Scholar] [CrossRef] [PubMed]
- Sung, H.; Ferlay, J.; Siegel, R.L.; Laversanne, M.; Soerjomataram, I.; Jemal, A.; Bray, F. Global Cancer Statistics 2020: GLOBOCAN Estimates of Incidence and Mortality Worldwide for 36 Cancers in 185 Countries. CA Cancer J. Clin. 2021, 71, 209–249. [Google Scholar] [CrossRef] [PubMed]
- Lupu, F.; Terwilliger, J.D.; Lee, K.; Segre, G.V.; Efstratiadis, A. Roles of Growth Hormone and Insulin-like Growth Factor 1 in Mouse Postnatal Growth. Dev. Biol. 2001, 229, 141–162. [Google Scholar] [CrossRef] [PubMed]
- Basu, R.; Kopchick, J.J. GH and IGF1 in Cancer Therapy Resistance. Endocr. Relat. Cancer 2023, 30, e220414. [Google Scholar] [CrossRef] [PubMed]
- Chen, Z.; Shi, T.; Zhang, L.; Zhu, P.; Deng, M.; Huang, C.; Hu, T.; Jiang, L.; Li, J. Mammalian Drug Efflux Transporters of the ATP Binding Cassette (ABC) Family in Multidrug Resistance: A Review of the Past Decade. Cancer Lett. 2016, 370, 153–164. [Google Scholar] [CrossRef] [PubMed]
- Choi, Y.; Yu, A.-M. ABC Transporters in Multidrug Resistance and Pharmacokinetics, and Strategies for Drug Development. Curr. Pharm. Des. 2014, 20, 793–807. [Google Scholar] [CrossRef] [PubMed]
- Benabbou, N.; Mirshahi, P.; Cadillon, M.; Soria, J.; Therwath, A.; Mirshahi, M. Hospicells Promote Upregulation of the ATP-Binding Cassette Genes by Insulin-like Growth Factor-I via the JAK2/STAT3 Signaling Pathway in an Ovarian Cancer Cell Line. Int. J. Oncol. 2013, 43, 685–694. [Google Scholar] [CrossRef] [PubMed]
- Du, J.; Shi, H.; Ren, F.; Wang, J.; Wu, Q.; Li, X.; Zhang, R. Inhibition of the IGF Signaling Pathway Reverses Cisplatin Resistance in Ovarian Cancer Cells. BMC Cancer 2017, 17, 851. [Google Scholar] [CrossRef]
- Shen, K.; Cui, D.; Sun, L.; Lu, Y.; Han, M.; Liu, J. Inhibition of IGF-IR Increases Chemosensitivity in Human Colorectal Cancer Cells through MRP-2 Promoter Suppression. J. Cell. Biochem. 2012, 113, 2086–2097. [Google Scholar] [CrossRef]
- Benabbou, N.; Mirshahi, P.; Bordu, C.; Faussat, A.-M.; Tang, R.; Therwath, A.; Soria, J.; Marie, J.-P.; Mirshahi, M. A Subset of Bone Marrow Stromal Cells Regulate ATP-Binding Cassette Gene Expression via Insulin-like Growth Factor-I in a Leukemia Cell Line. Int. J. Oncol. 2014, 45, 1372–1380. [Google Scholar] [CrossRef] [PubMed]
- Roh, Y.G.; Mun, M.H.; Jeong, M.S.; Kim, W.T.; Lee, S.R.; Chung, J.W.; Kim, S.I.; Kim, T.N.; Nam, J.K.; Leem, S.H. Drug Resistance of Bladder Cancer Cells through Activation of ABCG2 by FOXM1. BMB Rep. 2018, 51, 98. [Google Scholar] [CrossRef] [PubMed]
- Pasello, M.; Giudice, A.M.; Scotlandi, K. The ABC Subfamily A Transporters: Multifaceted Players with Incipient Potentialities in Cancer. Semin. Cancer Biol. 2020, 60, 57–71. [Google Scholar] [CrossRef] [PubMed]
- Yang, C.; Yuan, H.; Gu, J.; Xu, D.; Wang, M.; Qiao, J.; Yang, X.; Zhang, J.; Yao, M.; Gu, J.; et al. ABCA8-Mediated Efflux of Taurocholic Acid Contributes to Gemcitabine Insensitivity in Human Pancreatic Cancer via the S1PR2-ERK Pathway. Cell Death Discov. 2021, 7, 6. [Google Scholar] [CrossRef] [PubMed]
- Yu, X.; Zhou, G.; Zhang, M.; Zhang, N. ABCA8 Elevation Predicts the Prognosis and Exerts the Anti-Oncogenic Effects on the Malignancy of Non-Small Cell Lung Cancer via TCF21-Mediated Inactivation of PI3K/AKT. Mol. Biotechnol. 2025, 67, 226–236. [Google Scholar] [CrossRef] [PubMed]
- Cheung, N.W.; Liddle, C.; Coverdale, S.; Lou, J.C.; Boyages, S.C. Growth Hormone Treatment Increases Cytochrome P450-Mediated Antipyrine Clearance in Man. J. Clin. Endocrinol. Metab. 1996, 81, 1999–2001. [Google Scholar] [CrossRef] [PubMed]
- Das, R.K.; Banerjee, S.; Shapiro, B.H. Growth Hormone—A Newly Identified Developmental Organizer. J. Endocrinol. 2017, 232, 377–389. [Google Scholar] [CrossRef] [PubMed][Green Version]
- Waxman, D.J.; O’Connor, C. Growth Hormone Regulation of Sex-Dependent Liver Gene Expression. Mol. Endocrinol. 2006, 20, 2613–2629. [Google Scholar] [CrossRef] [PubMed]
- Tao, G.; Huang, J.; Moorthy, B.; Wang, C.; Hu, M.; Gao, S.; Ghose, R. Role of Drug Metabolizing Enzymes in Chemotherapy-Induced Gastrointestinal Toxicity and Hepatotoxicity. Expert Opin. Drug Metab. Toxicol. 2020, 16, 1109–1124. [Google Scholar] [CrossRef] [PubMed]
- Hay, E.D. An Overview of Epithelio-Mesenchymal Transformation. Acta Anat. 1995, 154, 8–20. [Google Scholar] [CrossRef] [PubMed]
- Cox, T.R. The Matrix in Cancer. Nat. Rev. Cancer 2021, 21, 217–238. [Google Scholar] [CrossRef] [PubMed]
- Niland, S.; Riscanevo, A.X.; Eble, J.A. Matrix Metalloproteinases Shape the Tumor Microenvironment in Cancer Progression. Int. J. Mol. Sci. 2022, 23, 146. [Google Scholar] [CrossRef] [PubMed]
- Eissa, S.; Ali-Labib, R.; Swellam, M.; Bassiony, M.; Tash, F.; El-Zayat, T.M. Noninvasive Diagnosis of Bladder Cancer by Detection of Matrix Metalloproteinases (MMP-2 and MMP-9) and Their Inhibitor (TIMP-2) in Urine. Eur. Urol. 2007, 52, 1388–1397. [Google Scholar] [CrossRef] [PubMed]
- Kader, A.K.; Liu, J.; Shao, L.; Dinney, C.P.; Lin, J.; Wang, Y.; Gu, J.; Grossman, H.B.; Wu, X. Matrix Metalloproteinase Polymorphisms Are Associated with Bladder Cancer Invasiveness. Clin. Cancer Res. 2007, 13, 2614–2620. [Google Scholar] [CrossRef] [PubMed]
- Kudelski, J.; Tokarzewicz, A.; Gudowska-Sawczuk, M.; Mroczko, B.; Chłosta, P.; Bruczko-Goralewska, M.; Mitura, P.; Młynarczyk, G. The Significance of Matrix Metalloproteinase 9 (MMP-9) and Metalloproteinase 2 (MMP-2) in Urinary Bladder Cancer. Biomedicines 2023, 11, 956. [Google Scholar] [CrossRef] [PubMed]
- Miao, C.; Liang, C.; Zhu, J.; Xu, A.; Zhao, K.; Hua, Y.; Zhang, J.; Chen, W.; Suo, C.; Zhang, C.; et al. Prognostic Role of Matrix Metalloproteinases in Bladder Carcinoma: A Systematic Review and Meta-Analysis. Oncotarget 2017, 8, 32309–32321. [Google Scholar] [CrossRef] [PubMed]
- Rodriguez Faba, O.; Palou-Redorta, J.; Fernández-Gómez, J.M.; Algaba, F.; Eiró, N.; Villavicencio, H.; Vizoso, F.J. Matrix Metalloproteinases and Bladder Cancer: What Is New? ISRN Urol. 2012, 2012, 581539. [Google Scholar] [CrossRef]
- Doessing, S.; Heinemeier, K.M.; Holm, L.; Mackey, A.L.; Schjerling, P.; Rennie, M.; Smith, K.; Reitelseder, S.; Kappelgaard, A.-M.; Rasmussen, M.H.; et al. Growth Hormone Stimulates the Collagen Synthesis in Human Tendon and Skeletal Muscle without Affecting Myofibrillar Protein Synthesis. J. Physiol. 2010, 588, 341–351. [Google Scholar] [CrossRef] [PubMed]
- Bogazzi, F.; Ultimieri, F.; Raggi, F.; Russo, D.; Vanacore, R.; Guida, C.; Brogioni, S.; Cosci, C.; Gasperi, M.; Bartalena, L.; et al. Growth Hormone Inhibits Apoptosis in Human Colonic Cancer Cell Lines: Antagonistic Effects of Peroxisome Proliferator Activated Receptor-γ Ligands. Endocrinology 2004, 145, 3353–3362. [Google Scholar] [CrossRef] [PubMed]
- Gong, Y.; Luo, S.; Fan, P.; Zhu, H.; Li, Y.; Huang, W. Growth Hormone Activates PI3K/Akt Signaling and Inhibits ROS Accumulation and Apoptosis in Granulosa Cells of Patients with Polycystic Ovary Syndrome. Reprod. Biol. Endocrinol. 2020, 18, 121. [Google Scholar] [CrossRef]
- Jeay, S.; Sonenshein, G.E.; Postel-Vinay, M.C.; Baixeras, E. Growth Hormone Prevents Apoptosis through Activation of Nuclear Factor-kappaB in Interleukin-3-Dependent Ba/F3 Cell Line. Mol. Endocrinol. 2000, 14, 650–661. [Google Scholar] [CrossRef] [PubMed]
- Buccitelli, C.; Selbach, M. mRNAs, Proteins and the Emerging Principles of Gene Expression Control. Nat. Rev. Genet. 2020, 21, 630–644. [Google Scholar] [CrossRef]
- Tang, Z.; Kang, B.; Li, C.; Chen, T.; Zhang, Z. GEPIA2: An Enhanced Web Server for Large-Scale Expression Profiling and Interactive Analysis. Nucleic Acids Res. 2019, 47, W556–W560. [Google Scholar] [CrossRef] [PubMed]
- Ru, B.; Wong, C.N.; Tong, Y.; Zhong, J.Y.; Zhong, S.S.W.; Wu, W.C.; Chu, K.C.; Wong, C.Y.; Lau, C.Y.; Chen, I.; et al. TISIDB: An Integrated Repository Portal for Tumor-Immune System Interactions. Bioinformatics 2019, 35, 4200–4202. [Google Scholar] [CrossRef] [PubMed]
- Györffy, B. Integrated Analysis of Public Datasets for the Discovery and Validation of Survival-Associated Genes in Solid Tumors. Innovation 2024, 5, 100625. [Google Scholar] [CrossRef] [PubMed]
- Vasaikar, S.V.; Straub, P.; Wang, J.; Zhang, B. LinkedOmics: Analyzing Multi-Omics Data within and across 32 Cancer Types. Nucleic Acids Res. 2018, 46, D956–D963. [Google Scholar] [CrossRef]
- Uhlén, M.; Fagerberg, L.; Hallström, B.M.; Lindskog, C.; Oksvold, P.; Mardinoglu, A.; Sivertsson, Å.; Kampf, C.; Sjöstedt, E.; Asplund, A.; et al. Tissue-Based Map of the Human Proteome. Science 2015, 347, 1260419. [Google Scholar] [CrossRef] [PubMed]
- Schneider, C.A.; Rasband, W.S.; Eliceiri, K.W. NIH Image to ImageJ: 25 Years of Image Analysis. Nat. Methods 2012, 9, 671–675. [Google Scholar] [CrossRef] [PubMed]
- Suarez-Arnedo, A.; Torres Figueroa, F.; Clavijo, C.; Arbeláez, P.; Cruz, J.C.; Muñoz-Camargo, C. An Image J Plugin for the High Throughput Image Analysis of In Vitro Scratch Wound Healing Assays. PLoS ONE 2020, 15, e0232565. [Google Scholar] [CrossRef] [PubMed]








| Target Gene | Species | Forward Sequence | Reverse Sequence |
|---|---|---|---|
| ACTB | Human | GACGACATGGAGAAAATCTG | ATGATCTGGGTCATCTTCTC |
| GAPDH | Human | CTTTTGCGTCGCCAG | TTGATGGCAACAATATCCAC |
| GH1 | Human | AGGAAACACAACAGAAATCC | TTAGGAGGTCATAGACGTTG |
| GHR | Human | CTCCTCAAGGAAGGAAAATTAG | GTGGAATTCGGGTTTATAGC |
| IGF1 | Human | TTATTTCAACAAGCCCACAG | AATGTACTTCCTTCTGGGTC |
| IGF1R | Human | AGGGAATTACTCCTTCTACG | TTTATGTCCCCTTTGCTTTG |
| IGFBP3 | Human | AATCATCATCAAGAAAGGGC | GAACTTCAGGTGATTCAGTG |
| PRL | Human | GGTTCATCCTGAAACCAAAG | CTTCAGGAGCTTGAGATAATTG |
| INS | Human | CCATCAAGCAGATCACTG | CACTAGGTAGAGAGCTTCC |
| INSR | Human | GGAACTACTCCTTCTATGCC | CCTGAAACTTCTTCCATCTTG |
| Actb | Mouse | GATGTATGAAGGCTTTGGTC | TGTGCACTTTTATTGGTCTC |
| Tubb5 | Mouse | CTTGTTCGGTACCTACATTG | CATGTTCATCGCTTATCACC |
| Gh1 | Mouse | TCCAGTCTGTTTTCTAATGC | TCGAACTCTTTGTAGGTGTC |
| Ghr | Mouse | ACTGTCCAGTGTACTCATTG | CTGGATATCTTCTTCACATGC |
| Igf1 | Mouse | GACAAACAAGAAAACGAAGC | ATTTGGTAGGTGTTTCGATG |
| Igf1r | Mouse | AGAACCGAATCATCATAACG | TTTTAAATGGTGCCTCCTTG |
| Igfbp3 | Mouse | CTGAATCATCTGAAGTTCCTC | GGCACTGCTTCTTCTTATAG |
| Ins | Mouse | AGCAGGAAGGTTATTGTTTC | ACATGGGTGTGTAGAAGAAG |
| Insr | Mouse | CAAACAGATGCCACTAATCC | CTTTGAGACAATAATCCAGCTC |
| Target | Dilution Used | Target Species | Manufacturer | Catalog Number |
|---|---|---|---|---|
| β-actin | 1:3000 | H/M | CST | 4970 |
| Phospho-STAT5a/b | 1:1000 | H/M | R&D Systems | MAB41901 |
| Phospho-STAT3 | 1:500 | H/M | CST | 9145 |
| Phospho-p44/42 MAPK | 1:2000 | H/M | CST | 9101 |
| Phospho-Akt | 1:1000 | H/M | CST | 9271 |
| Phospho-Src | 1:500 | H/M | CST | 2101 |
| STAT5 | 1:1000 | H/M | CST | 25656 |
| STAT3 | 1:1000 | H/M | CST | 12640 |
| p44/42 MAPK | 1:2000 | H/M | CST | 9102 |
| Akt | 1:1000 | H/M | CST | 4691 |
| Src | 1:1000 | H/M | CST | 2109 |
| E-cadherin (CDH1) | 1:10,000 | H/M | ProteinTech | 20874-1-AP |
| N-cadherin (CDH2) | 1:1000 | H/M | CST | 13116 |
| Vimentin | 1:1000 | H/M | CST | 5741 |
| ZEB1 | 1:1000 | H | CST | 3396 |
| 1:1000 | M | ProteinTech | 21544-1-AP | |
| Snail (SNAI1) | 1:500 | H | CST | 3879 |
| 1:1000 | M | ProteinTech | 13099-1-AP | |
| Slug (SNAI2) | 1:500 | M | CST | 9585 |
| 1:10,000 | H | ProteinTech | 12129-1-AP | |
| TWIST1 | 1:500 | H | CST | 90445 |
| 1:2000 | M | ProteinTech | 25465-1-AP | |
| MMP2 | 1:1000 | H | CST | 87809 |
| 1:1000 | M | ProteinTech | 10373-2-AP | |
| MMP9 | 1:1000 | H | CST | 13667 |
| 1:1000 | M | ProteinTech | 10375-2-AP | |
| MMP14 | 1:1000 | H/M | Invitrogen | MA5-32076 |
| TIMP1 | 1:1000 | M | CST | 63363 |
| 1:500 | H | ProteinTech | 16644-1-AP | |
| TIMP2 | 1:1000 | H/M | CST | 5738 |
| TGF-β | 1:500 | H/M | CST | 3711 |
| ABCB1 | 1:1000 | H/M | ProteinTech | 22336-1-AP |
| ABCC1 | 1:500 | H | CST | 72202 |
| 1:1000 | M | Abcam | AB260038 | |
| ABCC2 | 1:500 | H | CST | 12559 |
| 1:1000 | M | Invitrogen | PA5-86719 | |
| ABCG2 | 1:2000 | H/M | ProteinTech | 27286-1-AP |
| GHR | 1:1000 | H/M | Bioss USA | bs-0654R |
Disclaimer/Publisher’s Note: The statements, opinions and data contained in all publications are solely those of the individual author(s) and contributor(s) and not of MDPI and/or the editor(s). MDPI and/or the editor(s) disclaim responsibility for any injury to people or property resulting from any ideas, methods, instructions or products referred to in the content. |
© 2025 by the authors. Licensee MDPI, Basel, Switzerland. This article is an open access article distributed under the terms and conditions of the Creative Commons Attribution (CC BY) license (https://creativecommons.org/licenses/by/4.0/).
Share and Cite
Davis, E.; Caggiano, L.J.; Munholland, H.; Basu, R.; Berryman, D.E.; Kopchick, J.J. Growth Hormone Signaling in Bladder Cancer: Transcriptomic Profiling of Patient Samples and In Vitro Evidence of Therapy Resistance via ABC Transporters and EMT Activation. Int. J. Mol. Sci. 2025, 26, 7113. https://doi.org/10.3390/ijms26157113
Davis E, Caggiano LJ, Munholland H, Basu R, Berryman DE, Kopchick JJ. Growth Hormone Signaling in Bladder Cancer: Transcriptomic Profiling of Patient Samples and In Vitro Evidence of Therapy Resistance via ABC Transporters and EMT Activation. International Journal of Molecular Sciences. 2025; 26(15):7113. https://doi.org/10.3390/ijms26157113
Chicago/Turabian StyleDavis, Emily, Lydia J. Caggiano, Hannah Munholland, Reetobrata Basu, Darlene E. Berryman, and John J. Kopchick. 2025. "Growth Hormone Signaling in Bladder Cancer: Transcriptomic Profiling of Patient Samples and In Vitro Evidence of Therapy Resistance via ABC Transporters and EMT Activation" International Journal of Molecular Sciences 26, no. 15: 7113. https://doi.org/10.3390/ijms26157113
APA StyleDavis, E., Caggiano, L. J., Munholland, H., Basu, R., Berryman, D. E., & Kopchick, J. J. (2025). Growth Hormone Signaling in Bladder Cancer: Transcriptomic Profiling of Patient Samples and In Vitro Evidence of Therapy Resistance via ABC Transporters and EMT Activation. International Journal of Molecular Sciences, 26(15), 7113. https://doi.org/10.3390/ijms26157113

