Pterostilbene Reduces Cyclophosphamide-Induced Interstitial Cystitis by Facilitating Nrf2 Activation and Suppressing the NLRP3 Inflammasome Pathway
Abstract
1. Introduction
2. Results
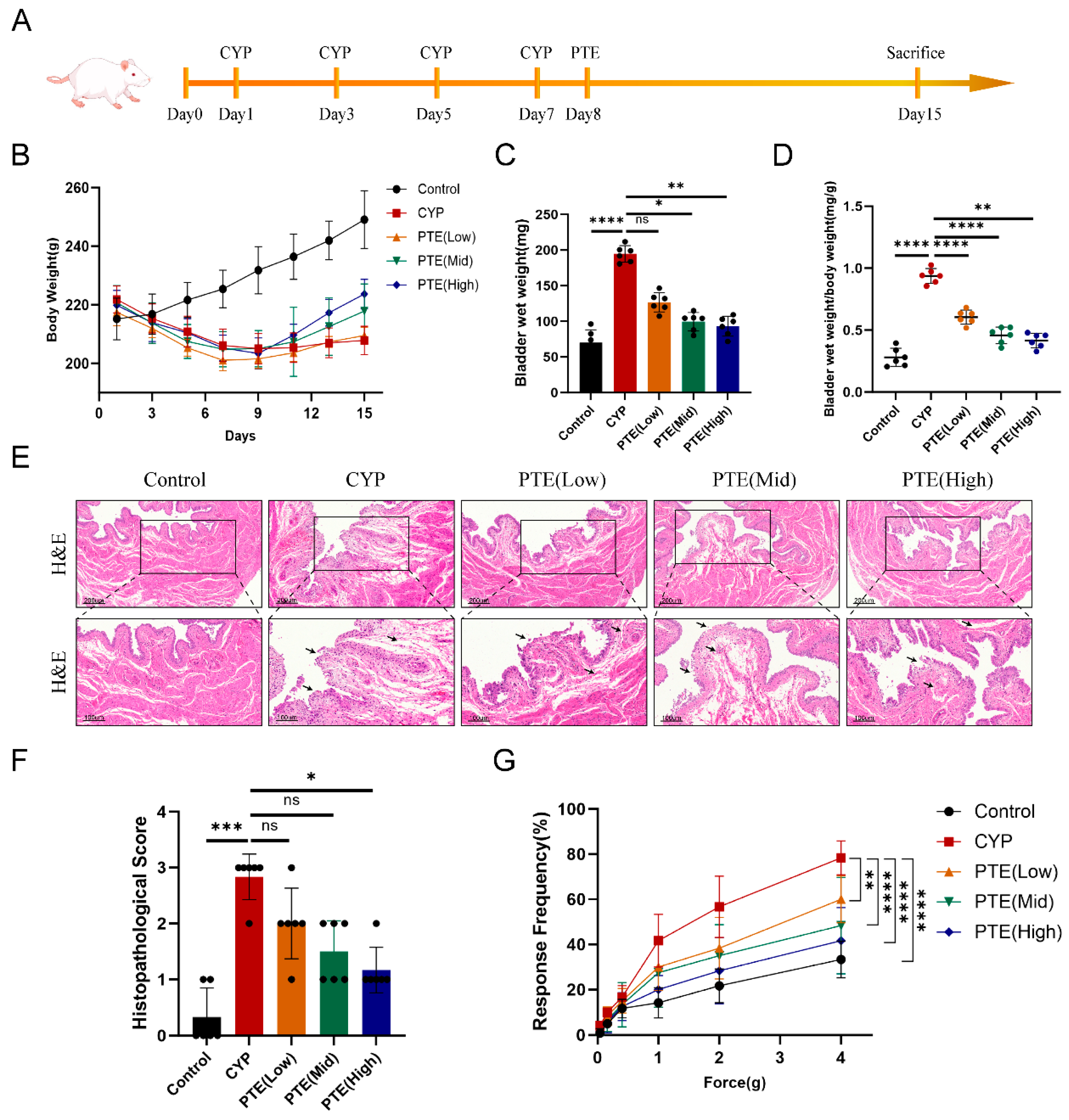
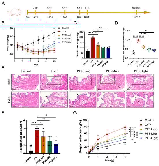
2.1. Treatment with PTE Decreases Bladder Pain and the Inflammation of Bladder in CYP-Induced IC in Rats
2.2. PTE Treatment Inhibits Activation of the NLRP3 Inflammasome
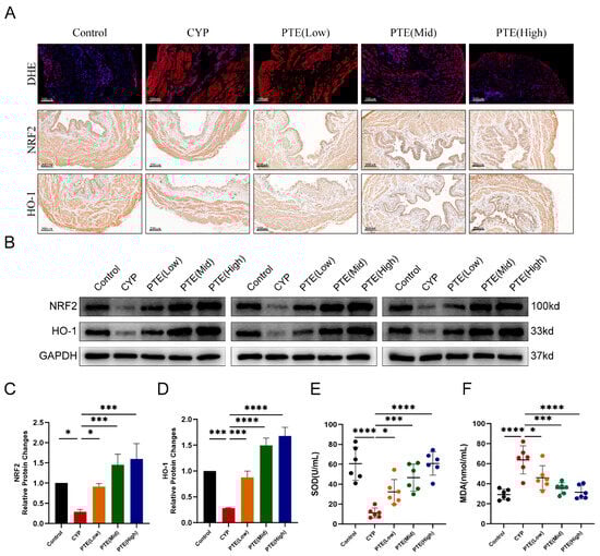
2.3. PTE Activates the Nrf2/HO-1 Pathway and Alleviates Oxidative Stress in CYP-Induced Rats
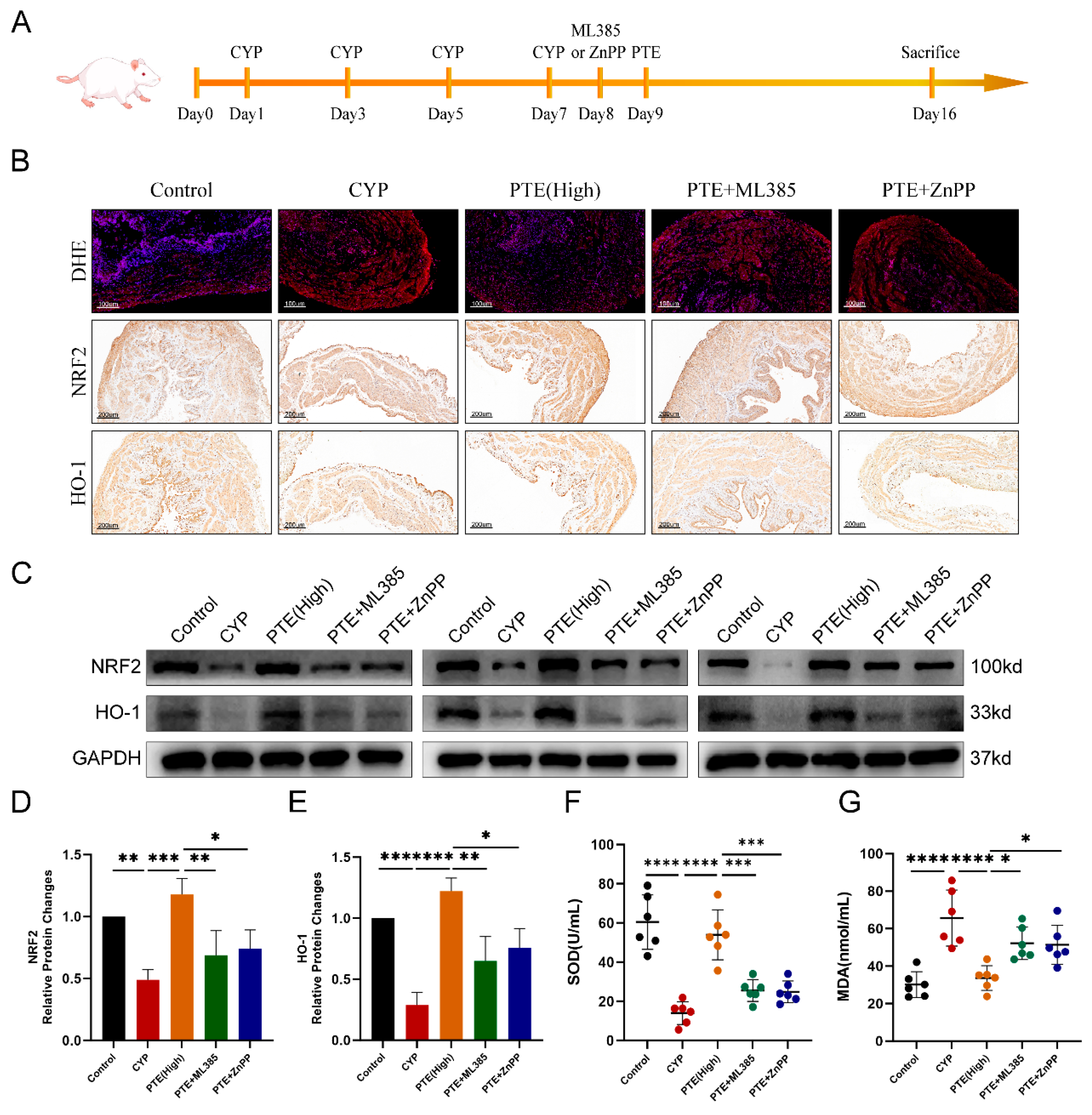
2.4. Blockade of Nrf2/HO-1 Signaling Abolished the PTE-Mediated Inhibition of Oxidative Stress
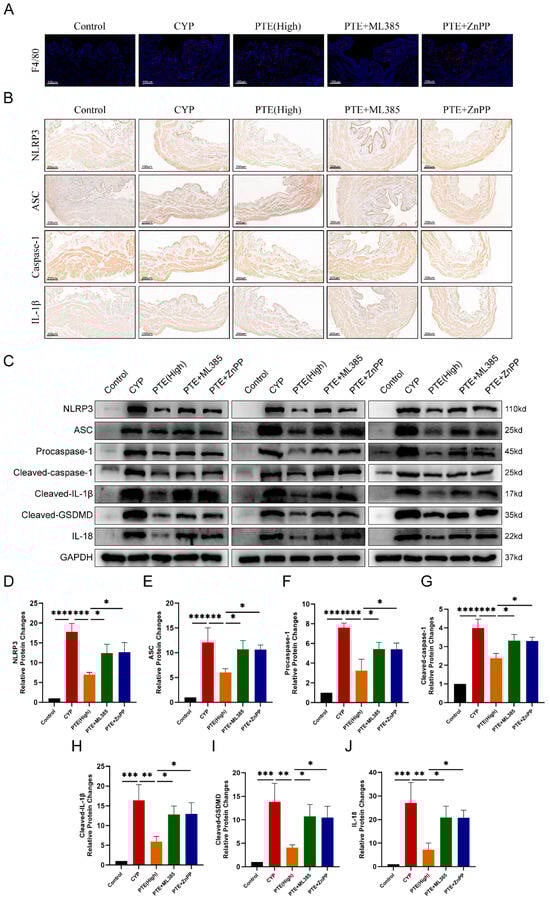
2.5. Nrf2/HO-1 Signaling Blockade Reduces PTE-Mediated SUPPRESSION of Inflammasome Activation
2.6. Suppression of Nrf2/HO-1 Blocks PTE-Mediated Reduction of Inflammation Activation in the CYP-Induced Rats
2.7. PTE Blocks NLRP3 Inflammasome Activation in SV-HUC-1 Cells by Activating Nrf2
3. Discussion
4. Materials and Methods
4.1. Animals
4.2. Reagents
4.3. Animal Treatment
4.4. Cell Culture and Experimentation
4.5. Behavioral Testing
4.6. Measurement of Bodyweight, Bladder Wet Weight and Histologic Evaluation of Bladder Tissue
4.7. Immunohistochemistri (IHC) Analysis
4.8. Immunofluorescence
4.9. ROS Production Assay
4.10. Evaluation of Oxidative Stress
4.11. Western Blotting Assay
4.12. Elisa
4.13. Data Analysis
5. Conclusion
Author Contributions
Funding
Institutional Review Board Statement
Informed Consent Statement
Data Availability Statement
Acknowledgments
Conflicts of Interest
References
- Mohammad, A.; Laboulaye, M.A.; Shenhar, C.; Dobberfuhl, A.D. Mechanisms of oxidative stress in interstitial cystitis/bladder pain syndrome. Nat. Rev. Urol. 2024, 21, 433–449. [Google Scholar] [CrossRef] [PubMed]
- Hanno, P.M.; Erickson, D.; Moldwin, R.; Faraday, M.M.; American Urological, A. Diagnosis and treatment of interstitial cystitis/bladder pain syndrome: AUA guideline amendment. J. Urol. 2015, 193, 1545–1553. [Google Scholar] [CrossRef] [PubMed]
- Tudrej, K.B.; Piecha, T.; Kozlowska-Wojciechowska, M. Role of NLRP3 inflammasome in the development of bladder pain syndrome interstitial cystitis. Ther. Adv. Urol. 2019, 11, 1756287218818030. [Google Scholar] [CrossRef]
- Clemens, J.Q.; Erickson, D.R.; Lai, H.H. Diagnosis and Treatment of Interstitial Cystitis/Bladder Pain Syndrome. Reply. J. Urol. 2022, 208, 1178–1179. [Google Scholar] [CrossRef]
- Fang, W.; Song, X.; Li, H.; Meng, F.; Lv, T.; Huang, J.; Ji, X.; Lv, J.; Cai, Z.; Wang, Z. Wnt/beta-catenin signaling inhibits oxidative stress-induced ferroptosis to improve interstitial cystitis/bladder pain syndrome by reducing NF-kappaB. Biochim. Biophys. Acta Mol. Cell Res. 2024, 1871, 119766. [Google Scholar] [CrossRef] [PubMed]
- Yoshizumi, M.; Tazawa, N.; Watanabe, C.; Mizoguchi, H. TRPV4 activation prevents lipopolysaccharide-induced painful bladder hypersensitivity in rats by regulating immune pathways. Front. Immunol. 2022, 13, 1080302. [Google Scholar] [CrossRef]
- Acharya, J.D.; Ghaskadbi, S.S. Protective effect of Pterostilbene against free radical mediated oxidative damage. BMC Complement. Altern. Med. 2013, 13, 238. [Google Scholar] [CrossRef]
- Perecko, T.; Drabikova, K.; Lojek, A.; Ciz, M.; Ponist, S.; Bauerova, K.; Nosal, R.; Harmatha, J.; Jancinova, V. The effects of pterostilbene on neutrophil activity in experimental model of arthritis. Biomed. Res. Int. 2013, 2013, 106041. [Google Scholar] [CrossRef]
- Liu, J.; Fan, C.; Yu, L.; Yang, Y.; Jiang, S.; Ma, Z.; Hu, W.; Li, T.; Yang, Z.; Tian, T.; et al. Pterostilbene exerts an anti-inflammatory effect via regulating endoplasmic reticulum stress in endothelial cells. Cytokine 2016, 77, 88–97. [Google Scholar] [CrossRef]
- Hseu, Y.C.; Vudhya Gowrisankar, Y.; Wang, L.W.; Zhang, Y.Z.; Chen, X.Z.; Huang, P.J.; Yen, H.R.; Yang, H.L. The in vitro and in vivo depigmenting activity of pterostilbene through induction of autophagy in melanocytes and inhibition of UVA-irradiated alpha-MSH in keratinocytes via Nrf2-mediated antioxidant pathways. Redox Biol. 2021, 44, 102007. [Google Scholar] [CrossRef]
- Sun, C.; Li, Y.; Zhang, Y.; Huang, H.; Chen, H.; Chen, J.; Han, L.; Chen, X.; Chen, X.; Zhang, Y. Subacute oral toxicology and toxicokinetics of pterostilbene, a novel Top1/Tdp1 inhibiting anti-tumor reagent. Drug Chem. Toxicol. 2023, 46, 392–399. [Google Scholar] [CrossRef] [PubMed]
- Rimando, A.M.; Nagmani, R.; Feller, D.R.; Yokoyama, W. Pterostilbene, a new agonist for the peroxisome proliferator-activated receptor alpha-isoform, lowers plasma lipoproteins and cholesterol in hypercholesterolemic hamsters. J. Agric. Food Chem. 2005, 53, 3403–3407. [Google Scholar] [CrossRef]
- Shih, Y.H.; Tsai, P.J.; Chen, Y.L.; Pranata, R.; Chen, R.J. Assessment of the Antibacterial Mechanism of Pterostilbene against Bacillus cereus through Apoptosis-like Cell Death and Evaluation of Its Beneficial Effects on the Gut Microbiota. J. Agric. Food Chem. 2021, 69, 12219–12229. [Google Scholar] [CrossRef] [PubMed]
- Yan, X.; Meng, L.; Zhang, X.; Deng, Z.; Gao, B.; Zhang, Y.; Yang, M.; Ma, Y.; Zhang, Y.; Tu, K.; et al. Reactive oxygen species-responsive nanocarrier ameliorates murine colitis by intervening colonic innate and adaptive immune responses. Mol. Ther. 2023, 31, 1383–1401. [Google Scholar] [CrossRef] [PubMed]
- Bangash, Y.; Saleem, A.; Akhtar, M.F.; Anwar, F.; Akhtar, B.; Sharif, A.; Khan, M.I.; Khan, A. Pterostilbene reduces the progression of atopic dermatitis via modulating inflammatory and oxidative stress biomarkers in mice. Inflammopharmacology 2023, 31, 1289–1303. [Google Scholar] [CrossRef]
- Yi, M.; Wang, G.; Niu, J.; Peng, M.; Liu, Y. Pterostilbene attenuates the proliferation and differentiation of TNF-alpha-treated human periodontal ligament stem cells. Exp. Ther. Med. 2022, 23, 304. [Google Scholar] [CrossRef]
- Wang, W.; Wang, Y.R.; Chen, J.; Chen, Y.J.; Wang, Z.X.; Geng, M.; Xu, D.C.; Wang, Z.Y.; Li, J.H.; Xu, Z.D.; et al. Pterostilbene Attenuates Experimental Atherosclerosis through Restoring Catalase-Mediated Redox Balance in Vascular Smooth Muscle Cells. J. Agric. Food Chem. 2019, 67, 12752–12760. [Google Scholar] [CrossRef]
- Ma, Q. Pharmacological Inhibition of the NLRP3 Inflammasome: Structure, Molecular Activation, and Inhibitor-NLRP3 Interaction. Pharmacol. Rev. 2023, 75, 487–520. [Google Scholar] [CrossRef]
- Strowig, T.; Henao-Mejia, J.; Elinav, E.; Flavell, R. Inflammasomes in health and disease. Nature 2012, 481, 278–286. [Google Scholar] [CrossRef]
- Hughes, F.M., Jr.; Kennis, J.G.; Youssef, M.N.; Lowe, D.W.; Shaner, B.E.; Purves, J.T. The NACHT, LRR and PYD Domains-Containing Protein 3 (NLRP3) Inflammasome Mediates Inflammation and Voiding Dysfunction in a Lipopolysaccharide-Induced Rat Model of Cystitis. J. Clin. Cell. Immunol. 2016, 7, 396. [Google Scholar] [CrossRef]
- An, Y.; Zhang, H.; Wang, C.; Jiao, F.; Xu, H.; Wang, X.; Luan, W.; Ma, F.; Ni, L.; Tang, X.; et al. Activation of ROS/MAPKs/NF-kappaB/NLRP3 and inhibition of efferocytosis in osteoclast-mediated diabetic osteoporosis. FASEB J. 2019, 33, 12515–12527. [Google Scholar] [CrossRef] [PubMed]
- Jiang, Y.H.; Jhang, J.F.; Ho, H.C.; Chiou, D.Y.; Kuo, H.C. Urine Oxidative Stress Biomarkers as Novel Biomarkers in Interstitial Cystitis/Bladder Pain Syndrome. Biomedicines 2022, 10, 1701. [Google Scholar] [CrossRef]
- Jiang, Y.H.; Jhang, J.F.; Kuo, H.C. Urinary Oxidative Stress Biomarker Levels Might Be Useful in Identifying Functional Bladder Disorders in Women with Frequency and Urgency Syndrome. J. Clin. Med. 2023, 12, 2336. [Google Scholar] [CrossRef] [PubMed]
- Su, F.; Zhang, W.; Meng, L.; Zhang, W.; Liu, X.; Liu, X.; Chen, M.; Zhang, Y.; Xiao, F. Multimodal Single-Cell Analyses Outline the Immune Microenvironment and Therapeutic Effectors of Interstitial Cystitis/Bladder Pain Syndrome. Adv. Sci. 2022, 9, e2106063. [Google Scholar] [CrossRef] [PubMed]
- de Oliveira, M.G.; Monica, F.Z.; Passos, G.R.; Victorio, J.A.; Davel, A.P.; Oliveira, A.L.L.; Parada, C.A.; D’Ancona, C.A.L.; Hill, W.G.; Antunes, E. Selective Pharmacological Inhibition of NOX2 by GSK2795039 Improves Bladder Dysfunction in Cyclophosphamide-Induced Cystitis in Mice. Antioxidants 2022, 12, 92. [Google Scholar] [CrossRef]
- Chu, T.; Wang, Y.; Wang, S.; Li, J.; Li, Z.; Wei, Z.; Li, J.; Bian, Y. Kaempferol regulating macrophage foaming and atherosclerosis through Piezo1-mediated MAPK/NF-kappaB and Nrf2/HO-1 signaling pathway. J. Adv. Res. 2024; in press. [Google Scholar] [CrossRef]
- Friedlander, J.I.; Shorter, B.; Moldwin, R.M. Diet and its role in interstitial cystitis/bladder pain syndrome (IC/BPS) and comorbid conditions. BJU Int. 2012, 109, 1584–1591. [Google Scholar] [CrossRef]
- Lin, H.Y.; Lu, J.H.; Chuang, S.M.; Chueh, K.S.; Juan, T.J.; Liu, Y.C.; Juan, Y.S. Urinary Biomarkers in Interstitial Cystitis/Bladder Pain Syndrome and Its Impact on Therapeutic Outcome. Diagnostics 2022, 12, 75. [Google Scholar] [CrossRef]
- Li, J.; Yi, X.; Ai, J. Broaden Horizons: The Advancement of Interstitial Cystitis/Bladder Pain Syndrome. Int. J. Mol. Sci. 2022, 23, 14594. [Google Scholar] [CrossRef]
- Meng, E.; Hsu, Y.C.; Chuang, Y.C. Advances in intravesical therapy for bladder pain syndrome (BPS)/interstitial cystitis (IC). Low. Urin. Tract Symptoms 2018, 10, 3–11. [Google Scholar] [CrossRef]
- Qu, X.; Zhang, L.; Wang, L. Pterostilbene as a Therapeutic Alternative for Central Nervous System Disorders: A Review of the Current Status and Perspectives. J. Agric. Food Chem. 2023, 71, 14432–14457. [Google Scholar] [CrossRef] [PubMed]
- Dellinger, R.W.; Holmes, H.E.; Hu-Seliger, T.; Butt, R.W.; Harrison, S.A.; Mozaffarian, D.; Chen, O.; Guarente, L. Nicotinamide riboside and pterostilbene reduces markers of hepatic inflammation in NAFLD: A double-blind, placebo-controlled clinical trial. Hepatology 2023, 78, 863–877. [Google Scholar] [CrossRef]
- Liu, H.; Wu, X.; Luo, J.; Wang, X.; Guo, H.; Feng, D.; Zhao, L.; Bai, H.; Song, M.; Liu, X.; et al. Pterostilbene Attenuates Astrocytic Inflammation and Neuronal Oxidative Injury After Ischemia-Reperfusion by Inhibiting NF-kappaB Phosphorylation. Front. Immunol. 2019, 10, 2408. [Google Scholar] [CrossRef] [PubMed]
- Xu, C.; Song, Y.; Wang, Z.; Jiang, J.; Piao, Y.; Li, L.; Jin, S.; Li, L.; Zhu, L.; Yan, G. Pterostilbene suppresses oxidative stress and allergic airway inflammation through AMPK/Sirt1 and Nrf2/HO-1 pathways. Immun. Inflamm. Dis. 2021, 9, 1406–1417. [Google Scholar] [CrossRef]
- Xue, E.X.; Lin, J.P.; Zhang, Y.; Sheng, S.R.; Liu, H.X.; Zhou, Y.L.; Xu, H. Pterostilbene inhibits inflammation and ROS production in chondrocytes by activating Nrf2 pathway. Oncotarget 2017, 8, 41988–42000. [Google Scholar] [CrossRef]
- Chen, Y.; Zhang, H.; Li, Y.; Ji, S.; Jia, P.; Wang, T. Pterostilbene attenuates intrauterine growth retardation-induced colon inflammation in piglets by modulating endoplasmic reticulum stress and autophagy. J. Anim. Sci. Biotechnol. 2022, 13, 125. [Google Scholar] [CrossRef] [PubMed]
- Amanat, S.; Shal, B.; Kyoung Seo, E.; Ali, H.; Khan, S. Icariin attenuates cyclophosphamide-induced cystitis via down-regulation of NF-small ka, CyrillicB and up-regulation of Nrf-2/HO-1 signaling pathways in mice model. Int. Immunopharmacol. 2022, 106, 108604. [Google Scholar] [CrossRef]
- Sun, Y.; Lu, Y.; Saredy, J.; Wang, X.; Drummer Iv, C.; Shao, Y.; Saaoud, F.; Xu, K.; Liu, M.; Yang, W.Y.; et al. ROS systems are a new integrated network for sensing homeostasis and alarming stresses in organelle metabolic processes. Redox Biol. 2020, 37, 101696. [Google Scholar] [CrossRef]
- Motohashi, H.; Kimura, M.; Fujita, R.; Inoue, A.; Pan, X.; Takayama, M.; Katsuoka, F.; Aburatani, H.; Bresnick, E.H.; Yamamoto, M. NF-E2 domination over Nrf2 promotes ROS accumulation and megakaryocytic maturation. Blood 2010, 115, 677–686. [Google Scholar] [CrossRef]
- DeNicola, G.M.; Karreth, F.A.; Humpton, T.J.; Gopinathan, A.; Wei, C.; Frese, K.; Mangal, D.; Yu, K.H.; Yeo, C.J.; Calhoun, E.S.; et al. Oncogene-induced Nrf2 transcription promotes ROS detoxification and tumorigenesis. Nature 2011, 475, 106–109. [Google Scholar] [CrossRef]
- Kobayashi, E.H.; Suzuki, T.; Funayama, R.; Nagashima, T.; Hayashi, M.; Sekine, H.; Tanaka, N.; Moriguchi, T.; Motohashi, H.; Nakayama, K.; et al. Nrf2 suppresses macrophage inflammatory response by blocking proinflammatory cytokine transcription. Nat. Commun. 2016, 7, 11624. [Google Scholar] [CrossRef] [PubMed]
- Trachootham, D.; Alexandre, J.; Huang, P. Targeting cancer cells by ROS-mediated mechanisms: A radical therapeutic approach? Nat. Rev. Drug Discov. 2009, 8, 579–591. [Google Scholar] [CrossRef] [PubMed]
- D’Amico, R.; Trovato Salinaro, A.; Cordaro, M.; Fusco, R.; Impellizzeri, D.; Interdonato, L.; Scuto, M.; Ontario, M.L.; Crea, R.; Siracusa, R.; et al. Hidrox((R)) and Chronic Cystitis: Biochemical Evaluation of Inflammation, Oxidative Stress, and Pain. Antioxidants 2021, 10, 1046. [Google Scholar] [CrossRef]
- Wang, L.; Lou, W.; Zhang, Y.; Chen, Z.; Huang, Y.; Jin, H. HO-1-Mediated Autophagic Restoration Protects Lens Epithelial Cells Against Oxidative Stress and Cellular Senescence. Investig. Ophthalmol. Vis. Sci. 2023, 64, 6. [Google Scholar] [CrossRef]
- Hooftman, A.; Angiari, S.; Hester, S.; Corcoran, S.E.; Runtsch, M.C.; Ling, C.; Ruzek, M.C.; Slivka, P.F.; McGettrick, A.F.; Banahan, K.; et al. The Immunomodulatory Metabolite Itaconate Modifies NLRP3 and Inhibits Inflammasome Activation. Cell Metab. 2020, 32, 468–478.e7. [Google Scholar] [CrossRef]
- Wang, X.; Yin, H.; Fan, L.; Zhou, Y.; Tang, X.; Fei, X.; Tang, H.; Peng, J.; Zhang, J.; Xue, Y.; et al. Shionone alleviates NLRP3 inflammasome mediated pyroptosis in interstitial cystitis injury. Int. Immunopharmacol. 2021, 90, 107132. [Google Scholar] [CrossRef]
- Chan, A.H.; Schroder, K. Inflammasome signaling and regulation of interleukin-1 family cytokines. J. Exp. Med. 2020, 217, e20190314. [Google Scholar] [CrossRef]
- Jhang, J.F.; Jiang, Y.H.; Kuo, H.C. Current Understanding of the Pathophysiology and Novel Treatments of Interstitial Cystitis/Bladder Pain Syndrome. Biomedicines 2022, 10, 2380. [Google Scholar] [CrossRef] [PubMed]
- Wan, L.; Bai, X.; Zhou, Q.; Chen, C.; Wang, H.; Liu, T.; Xue, J.; Wei, C.; Xie, L. The advanced glycation end-products (AGEs)/ROS/NLRP3 inflammasome axis contributes to delayed diabetic corneal wound healing and nerve regeneration. Int. J. Biol. Sci. 2022, 18, 809–825. [Google Scholar] [CrossRef]
- Fang, Z.E.; Wang, Y.; Bian, S.; Qin, S.; Zhao, H.; Wen, J.; Liu, T.; Ren, L.; Li, Q.; Shi, W.; et al. Helenine blocks NLRP3 activation by disrupting the NEK7-NLRP3 interaction and ameliorates inflammatory diseases. Phytomedicine 2024, 122, 155159. [Google Scholar] [CrossRef]
- Jiang, T.; Liu, E.; Li, Z.; Yan, C.; Zhang, X.; Guan, J.; Zhan, Y.; Zhao, B.; Ding, W. SIRT1-Rab7 axis attenuates NLRP3 and STING activation through late endosomal-dependent mitophagy during sepsis-induced acute lung injury. Int. J. Surg. 2024, 110, 2649–2668. [Google Scholar] [CrossRef] [PubMed]
- Chen, L.; Liu, Y.; Yue, S.; Wang, H.; Chen, J.; Ma, W.; Xu, W.; Xu, M.; Chen, Z.; Chen, X.; et al. P2X7R Modulates NEK7-NLRP3 Interaction to Exacerbate Experimental Autoimmune Prostatitis via GSDMD-mediated Prostate Epithelial Cell Pyroptosis. Int. J. Biol. Sci. 2024, 20, 3393–3411. [Google Scholar] [CrossRef] [PubMed]
- Zhao, M.; Liu, L.; Chen, Z.; Ding, N.; Wen, J.; Liu, J.; Ge, N.; Zhang, X. Upregulation of transient receptor potential cation channel subfamily M member-3 in bladder afferents is involved in chronic pain in cyclophosphamide-induced cystitis. Pain 2022, 163, 2200–2212. [Google Scholar] [CrossRef]
- Liu, L.; Zhao, Y.; An, W.; Zhao, M.; Ding, N.; Liu, H.; Ge, N.; Wen, J.; Zhang, X.; Zu, S.; et al. Piezo2 Channel Upregulation is Involved in Mechanical Allodynia in CYP-Induced Cystitis Rats. Mol. Neurobiol. 2023, 60, 5000–5012. [Google Scholar] [CrossRef]
- Qiu, W.; An, S.; Wang, T.; Li, J.; Yu, B.; Zeng, Z.; Chen, Z.; Lin, B.; Lin, X.; Gao, Y. Melatonin suppresses ferroptosis via activation of the Nrf2/HO-1 signaling pathway in the mouse model of sepsis-induced acute kidney injury. Int. Immunopharmacol. 2022, 112, 109162. [Google Scholar] [CrossRef]
- Huang, Y.; Su, M.; Zhang, C.; Zhan, H.; Yang, F.; Gao, Z.; Zhou, X.; Liu, B. Activation of translocator protein alleviates mechanical allodynia and bladder dysfunction in cyclophosphamide-induced cystitis through repression of BDNF-mediated neuroinflammation. Eur. J. Pain 2022, 26, 1234–1244. [Google Scholar] [CrossRef] [PubMed]
- Starkman, J.S.; Martinez-Ferrer, M.; Iturregui, J.M.; Uwamariya, C.; Dmochowski, R.R.; Bhowmick, N.A. Nicotinic signaling ameliorates acute bladder inflammation induced by protamine sulfate or cyclophosphamide. J. Urol. 2008, 179, 2440–2446. [Google Scholar] [CrossRef]
- Wei, L.F.; Zhang, H.M.; Wang, S.S.; Jing, J.J.; Zheng, Z.C.; Gao, J.X.; Liu, Z.; Tian, J. Changes of MDA and SOD in Brain Tissue after Secondary Brain Injury with Seawater Immersion in Rats. Turk. Neurosurg. 2016, 26, 288–384. [Google Scholar] [CrossRef]








Disclaimer/Publisher’s Note: The statements, opinions and data contained in all publications are solely those of the individual author(s) and contributor(s) and not of MDPI and/or the editor(s). MDPI and/or the editor(s) disclaim responsibility for any injury to people or property resulting from any ideas, methods, instructions or products referred to in the content. |
© 2025 by the authors. Licensee MDPI, Basel, Switzerland. This article is an open access article distributed under the terms and conditions of the Creative Commons Attribution (CC BY) license (https://creativecommons.org/licenses/by/4.0/).
Share and Cite
Zhang, J.; Wang, J.; Wang, X.; Yan, Z.; Meng, L.; Zhang, Y. Pterostilbene Reduces Cyclophosphamide-Induced Interstitial Cystitis by Facilitating Nrf2 Activation and Suppressing the NLRP3 Inflammasome Pathway. Int. J. Mol. Sci. 2025, 26, 5490. https://doi.org/10.3390/ijms26125490
Zhang J, Wang J, Wang X, Yan Z, Meng L, Zhang Y. Pterostilbene Reduces Cyclophosphamide-Induced Interstitial Cystitis by Facilitating Nrf2 Activation and Suppressing the NLRP3 Inflammasome Pathway. International Journal of Molecular Sciences. 2025; 26(12):5490. https://doi.org/10.3390/ijms26125490
Chicago/Turabian StyleZhang, Jiong, Jipeng Wang, Xinhao Wang, Zehao Yan, Lingfeng Meng, and Yaoguang Zhang. 2025. "Pterostilbene Reduces Cyclophosphamide-Induced Interstitial Cystitis by Facilitating Nrf2 Activation and Suppressing the NLRP3 Inflammasome Pathway" International Journal of Molecular Sciences 26, no. 12: 5490. https://doi.org/10.3390/ijms26125490
APA StyleZhang, J., Wang, J., Wang, X., Yan, Z., Meng, L., & Zhang, Y. (2025). Pterostilbene Reduces Cyclophosphamide-Induced Interstitial Cystitis by Facilitating Nrf2 Activation and Suppressing the NLRP3 Inflammasome Pathway. International Journal of Molecular Sciences, 26(12), 5490. https://doi.org/10.3390/ijms26125490

