Caveolin-1 Deficiency in Macrophages Alleviates Carbon Tetra-Chloride-Induced Acute Liver Injury in Mice
Abstract
1. Introduction
2. Results
2.1. Increased Infiltration of Cav-1 Positive BMMs in Acute Liver Injury
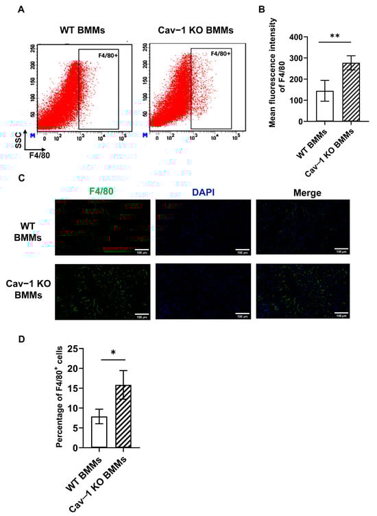
2.2. Cav-1 Deletion Reduced Liver Injury and Enhanced BMMs Infiltration
2.3. The Deficiency of Cav-1 Significantly Augmented M2-like Polarization and Migratory Capacity of BMMs In Vitro
2.4. Validation of Hepatic Macrophage Depletion Followed by Adoptive BMMs Reconstitution
2.5. Infusion of Cav-1-Deficient BMMs Attenuated Acute Liver Injury
2.6. Cav-1 Deficiency Enhanced BMMs Recruitment in Acute Liver Injury
3. Discussion
4. Materials and Methods
4.1. Mouse Strain
4.2. Acute Liver Injury Model
4.3. BMMs Isolation and Culture
4.4. Flow Cytometric Analysis of Liver Macrophages
4.5. RT-qPCR
4.6. BMMs Polarization Analysis
4.7. Cell Scratch Assay
4.8. H&E Staining
4.9. TUNEL Staining
4.10. Measurement of ALT
4.11. Hepatic Macrophages Depletion and BMMs Reconstitution
4.12. BMMs Infusion
4.13. Western Blot Analysis
4.14. Immunofluorescence Staining
4.15. Statistics
5. Conclusions
Supplementary Materials
Author Contributions
Funding
Institutional Review Board Statement
Informed Consent Statement
Data Availability Statement
Conflicts of Interest
References
- Stravitz, R.T.; Lee, W.M. Acute liver failure. Lancet 2019, 394, 869–881. [Google Scholar] [CrossRef] [PubMed]
- Biggins, S.W.; Angeli, P.; Garcia-Tsao, G.; Ginès, P.; Ling, S.C.; Nadim, M.K.; Wong, F.; Kim, W.R. Diagnosis, Evaluation, and Management of Ascites, Spontaneous Bacterial Peritonitis and Hepatorenal Syndrome: 2021 Practice Guidance by the American Association for the Study of Liver Diseases. Hepatology 2021, 74, 1014–1048. [Google Scholar] [CrossRef] [PubMed]
- Mauro, E.; Garcia-Olveira, L.; Gadano, A. End-stage liver disease: Management of hepatorenal syndrome. Liver Int. 2021, 41 (Suppl. 1), 119–127. [Google Scholar] [CrossRef]
- Kim, S.J.; Lee, S.M. NLRP3 inflammasome activation in D-galactosamine and lipopolysaccharide-induced acute liver failure: Role of heme oxygenase-1. Free Radic. Biol. Med. 2013, 65, 997–1004. [Google Scholar] [CrossRef]
- Campana, L.; Esser, H.; Huch, M.; Forbes, S. Liver regeneration and inflammation: From fundamental science to clinical applications. Nat. Rev. Mol. Cell Biol. 2021, 22, 608–624. [Google Scholar] [CrossRef]
- Starkey Lewis, P.; Campana, L.; Aleksieva, N.; Cartwright, J.A.; Mackinnon, A.; O’Duibhir, E.; Kendall, T.; Vermeren, M.; Thomson, A.; Gadd, V.; et al. Alternatively activated macrophages promote resolution of necrosis following acute liver injury. J. Hepatol. 2020, 73, 349–360. [Google Scholar] [CrossRef]
- Zhang, X.L.; Zhang, X.Y.; Ge, X.Q.; Liu, M.X. Mangiferin prevents hepatocyte epithelial-mesenchymal transition in liver fibrosis via targeting HSP27-mediated JAK2/STAT3 and TGF-β1/Smad pathway. Phytother. Res. PTR 2022, 36, 4167–4182. [Google Scholar] [CrossRef]
- Gordon, S.; Plüddemann, A.; Martinez Estrada, F. Macrophage heterogeneity in tissues: Phenotypic diversity and functions. Immunol. Rev. 2014, 262, 36–55. [Google Scholar] [CrossRef]
- Wang, Y.; Rodrigues, R.M.; Chen, C.; Feng, D.; Maccioni, L.; Gao, B. Macrophages in necrotic liver lesion repair: Opportunities for therapeutical applications. Am. J. Physiol. Cell Physiol. 2024, 326, C1556–C1562. [Google Scholar] [CrossRef]
- Hatano, M.; Sasaki, S.; Ohata, S.; Shiratsuchi, Y.; Yamazaki, T.; Nagata, K.; Kobayashi, Y. Effects of Kupffer cell-depletion on Concanavalin A-induced hepatitis. Cell. Immunol. 2008, 251, 25–30. [Google Scholar] [CrossRef]
- Li, W.; Yang, Y.; Yang, L.; Chang, N.; Li, L. Monocyte-derived Kupffer cells dominate in the Kupffer cell pool during liver injury. Cell Rep. 2023, 42, 113164. [Google Scholar] [CrossRef] [PubMed]
- Lee, Y.S.; Yi, H.S.; Suh, Y.G.; Byun, J.S.; Eun, H.S.; Kim, S.Y.; Seo, W.; Jeong, J.M.; Choi, W.M.; Kim, M.H.; et al. Blockade of Retinol Metabolism Protects T Cell-Induced Hepatitis by Increasing Migration of Regulatory T Cells. Mol. Cells 2015, 38, 998–1006. [Google Scholar] [CrossRef]
- Feng, D.; Xiang, X.; Guan, Y.; Guillot, A.; Lu, H.; Chang, C.; He, Y.; Wang, H.; Pan, H.; Ju, C.; et al. Monocyte-derived macrophages orchestrate multiple cell-type interactions to repair necrotic liver lesions in disease models. J. Clin. Investig. 2023, 133, e166954. [Google Scholar] [CrossRef]
- Nwosu, Z.C.; Ebert, M.P.; Dooley, S.; Meyer, C. Caveolin-1 in the regulation of cell metabolism: A cancer perspective. Mol. Cancer 2016, 15, 71. [Google Scholar] [CrossRef]
- Cheng, H.; Pan, Y.; Yao, Y.; Zhu, Z.; Chen, J.; Sun, X.; Qiu, Y.; Ding, Y. Expression and significance of caveolin-1 in hepatitis B virus-associated hepatocellular carcinoma. Exp. Ther. Med. 2017, 14, 4356–4362. [Google Scholar] [CrossRef][Green Version]
- Mayoral, R.; Valverde, Á.M.; Llorente Izquierdo, C.; González-Rodríguez, Á.; Boscá, L.; Martín-Sanz, P. Impairment of transforming growth factor beta signaling in caveolin-1-deficient hepatocytes: Role in liver regeneration. J. Biol. Chem. 2010, 285, 3633–3642. [Google Scholar] [CrossRef]
- Parton, R.G. Cell biology. Life without caveolae. Science 2001, 293, 2404–2405. [Google Scholar] [CrossRef]
- Yu, W.; Lan, X.; Cai, J.; Wang, X.; Liu, X.; Ye, X.; Yang, Q.; Su, Y.; Xu, B.; Chen, T.; et al. Critical role of IL-1β in the pathogenesis of Agrocybe aegerita galectin-induced liver injury through recruiting T cell to liver. Biochem. Biophys. Res. Commun. 2020, 521, 449–456. [Google Scholar] [CrossRef]
- Thabut, D.; Tazi, K.A.; Bonnefont-Rousselot, D.; Aller, M.; Farges, O.; Guimont, M.C.; Tellier, Z.; Guichard, C.; Ogier-Denis, E.; Poynard, T.; et al. High-density lipoprotein administration attenuates liver proinflammatory response, restores liver endothelial nitric oxide synthase activity, and lowers portal pressure in cirrhotic rats. Hepatology 2007, 46, 1893–1906. [Google Scholar] [CrossRef]
- Briand, N.; Le Lay, S.; Sessa, W.C.; Ferré, P.; Dugail, I. Distinct roles of endothelial and adipocyte caveolin-1 in macrophage infiltration and adipose tissue metabolic activity. Diabetes 2011, 60, 448–453. [Google Scholar] [CrossRef]
- Fernandez-Rojo, M.A.; Ramm, G.A. Caveolin-1 Function in Liver Physiology and Disease. Trends Mol. Med. 2016, 22, 889–904. [Google Scholar] [CrossRef] [PubMed]
- Yang, Z.; Zhang, J.; Wang, Y.; Lu, J.; Sun, Q. Caveolin-1 Deficiency Protects Mice Against Carbon Tetrachloride-Induced Acute Liver Injury Through Regulating Polarization of Hepatic Macrophages. Front. Immunol. 2021, 12, 713808. [Google Scholar] [CrossRef] [PubMed]
- Ishikiriyama, T.; Nakashima, H.; Endo-Umeda, K.; Nakashima, M.; Ito, S.; Kinoshita, M.; Ikarashi, M.; Makishima, M.; Seki, S. Contrasting functional responses of resident Kupffer cells and recruited liver macrophages to irradiation and liver X receptor stimulation. PLoS ONE 2021, 16, e0254886. [Google Scholar] [CrossRef]
- Murray, P.J.; Wynn, T.A. Protective and pathogenic functions of macrophage subsets. Nat. Rev. Immunol. 2011, 11, 723–737. [Google Scholar] [CrossRef]
- de Jonge, W.J.; van der Zanden, E.P.; The, F.O.; Bijlsma, M.F.; van Westerloo, D.J.; Bennink, R.J.; Berthoud, H.R.; Uematsu, S.; Akira, S.; van den Wijngaard, R.M.; et al. Stimulation of the vagus nerve attenuates macrophage activation by activating the Jak2-STAT3 signaling pathway. Nat. Immunol. 2005, 6, 844–851. [Google Scholar] [CrossRef]
- Tsai, T.H.; Tam, K.; Chen, S.F.; Liou, J.Y.; Tsai, Y.C.; Lee, Y.M.; Huang, T.Y.; Shyue, S.K. Deletion of caveolin-1 attenuates LPS/GalN-induced acute liver injury in mice. J. Cell. Mol. Med. 2018, 22, 5573–5582. [Google Scholar] [CrossRef]
- Tomita, S.; Nakanishi, N.; Ogata, T.; Higuchi, Y.; Sakamoto, A.; Tsuji, Y.; Suga, T.; Matoba, S. The Cavin-1/Caveolin-1 interaction attenuates BMP/Smad signaling in pulmonary hypertension by interfering with BMPR2/Caveolin-1 binding. Commun. Biol. 2024, 7, 40. [Google Scholar] [CrossRef]
- Stamataki, Z.; Swadling, L. The liver as an immunological barrier redefined by single-cell analysis. Immunology 2020, 160, 157–170. [Google Scholar] [CrossRef]
- Jiang, Y.; Lin, X.; Tang, Z.; Lee, C.; Tian, G.; Du, Y.; Yin, X.; Ren, X.; Huang, L.; Ye, Z.; et al. Critical role of caveolin-1 in ocular neovascularization and multitargeted antiangiogenic effects of cavtratin via JNK. Proc. Natl. Acad. Sci. USA 2017, 114, 10737–10742. [Google Scholar] [CrossRef]
- Lv, W.; Chen, N.; Lin, Y.; Ma, H.; Ruan, Y.; Li, Z.; Li, X.; Pan, X.; Tian, X. Macrophage migration inhibitory factor promotes breast cancer metastasis via activation of HMGB1/TLR4/NF kappa B axis. Cancer Lett. 2016, 375, 245–255. [Google Scholar] [CrossRef]
- Wen, Y.; Lambrecht, J.; Ju, C.; Tacke, F. Hepatic macrophages in liver homeostasis and diseases-diversity, plasticity and therapeutic opportunities. Cell. Mol. Immunol. 2021, 18, 45–56. [Google Scholar] [CrossRef] [PubMed]
- Philipp, D.; Suhr, L.; Wahlers, T.; Choi, Y.H.; Paunel-Görgülü, A. Preconditioning of bone marrow-derived mesenchymal stem cells highly strengthens their potential to promote IL-6-dependent M2b polarization. Stem Cell Res. Ther. 2018, 9, 286. [Google Scholar] [CrossRef]
- Becker, L.; Nguyen, L.; Gill, J.; Kulkarni, S.; Pasricha, P.J.; Habtezion, A. Age-dependent shift in macrophage polarisation causes inflammation-mediated degeneration of enteric nervous system. Gut 2018, 67, 827–836. [Google Scholar] [CrossRef]
- Deng, G.H.; Wu, C.F.; Li, Y.J.; Shi, H.; Zhong, W.C.; Hong, M.K.; Li, J.J.; Zhao, J.M.; Liu, C.; Qin, M.C.; et al. Caveolin-1 is critical for hepatic iron storage capacity in the development of nonalcoholic fatty liver disease. Mil. Med. Res. 2023, 10, 53. [Google Scholar] [CrossRef]
- Zhang, L.; Nie, F.; Zhao, J.; Li, S.; Liu, W.; Guo, H.; Yang, P. PGRN is involved in macrophage M2 polarization regulation through TNFR2 in periodontitis. J. Transl. Med. 2024, 22, 407. [Google Scholar] [CrossRef]
- Shivshankar, P.; Halade, G.V.; Calhoun, C.; Escobar, G.P.; Mehr, A.J.; Jimenez, F.; Martinez, C.; Bhatnagar, H.; Mjaatvedt, C.H.; Lindsey, M.L.; et al. Caveolin-1 deletion exacerbates cardiac interstitial fibrosis by promoting M2 macrophage activation in mice after myocardial infarction. J. Mol. Cell. Cardiol. 2014, 76, 84–93. [Google Scholar] [CrossRef]
- Sugimoto, M.A.; Ribeiro, A.L.C.; Costa, B.R.C.; Vago, J.P.; Lima, K.M.; Carneiro, F.S.; Ortiz, M.M.O.; Lima, G.L.N.; Carmo, A.A.F.; Rocha, R.M.; et al. Plasmin and plasminogen induce macrophage reprogramming and regulate key steps of inflammation resolution via annexin A1. Blood 2017, 129, 2896–2907. [Google Scholar] [CrossRef]
- Fei, X.; Chen, S.; Li, L.; Xu, X.; Wang, H.; Ke, H.; He, C.; Xie, C.; Wu, X.; Liu, J.; et al. Helicobacter pylori infection promotes M1 macrophage polarization and gastric inflammation by activation of NLRP3 inflammasome via TNF/TNFR1 axis. Cell Commun. Signal. CCS 2025, 23, 6. [Google Scholar] [CrossRef]
- Xu, Z.; Zhang, X.; Lau, J.; Yu, J. C-X-C motif chemokine 10 in non-alcoholic steatohepatitis: Role as a pro-inflammatory factor and clinical implication. Expert Rev. Mol. Med. 2016, 18, e16. [Google Scholar] [CrossRef]
- Yu, X.; Chen, Y.; Cui, L.; Yang, K.; Wang, X.; Lei, L.; Zhang, Y.; Kong, X.; Lao, W.; Li, Z.; et al. CXCL8, CXCL9, CXCL10, and CXCL11 as biomarkers of liver injury caused by chronic hepatitis B. Front. Microbiol. 2022, 13, 1052917. [Google Scholar] [CrossRef]
- Terai, S.; Ishikawa, T.; Omori, K.; Aoyama, K.; Marumoto, Y.; Urata, Y.; Yokoyama, Y.; Uchida, K.; Yamasaki, T.; Fujii, Y.; et al. Improved liver function in patients with liver cirrhosis after autologous bone marrow cell infusion therapy. Stem Cells 2006, 24, 2292–2298. [Google Scholar] [CrossRef] [PubMed]
- Thomas, J.A.; Pope, C.; Wojtacha, D.; Robson, A.J.; Gordon-Walker, T.T.; Hartland, S.; Ramachandran, P.; Van Deemter, M.; Hume, D.A.; Iredale, J.P.; et al. Macrophage therapy for murine liver fibrosis recruits host effector cells improving fibrosis, regeneration, and function. Hepatology 2011, 53, 2003–2015. [Google Scholar] [CrossRef]
- Ma, P.F.; Gao, C.C.; Yi, J.; Zhao, J.L.; Liang, S.Q.; Zhao, Y.; Ye, Y.C.; Bai, J.; Zheng, Q.J.; Dou, K.F.; et al. Cytotherapy with M1-polarized macrophages ameliorates liver fibrosis by modulating immune microenvironment in mice. J. Hepatol. 2017, 67, 770–779. [Google Scholar] [CrossRef]
- Watanabe, Y.; Tsuchiya, A.; Seino, S.; Kawata, Y.; Kojima, Y.; Ikarashi, S.; Starkey Lewis, P.J.; Lu, W.Y.; Kikuta, J.; Kawai, H.; et al. Mesenchymal Stem Cells and Induced Bone Marrow-Derived Macrophages Synergistically Improve Liver Fibrosis in Mice. Stem Cells Transl. Med. 2019, 8, 271–284. [Google Scholar] [CrossRef]






Disclaimer/Publisher’s Note: The statements, opinions and data contained in all publications are solely those of the individual author(s) and contributor(s) and not of MDPI and/or the editor(s). MDPI and/or the editor(s) disclaim responsibility for any injury to people or property resulting from any ideas, methods, instructions or products referred to in the content. |
© 2025 by the authors. Licensee MDPI, Basel, Switzerland. This article is an open access article distributed under the terms and conditions of the Creative Commons Attribution (CC BY) license (https://creativecommons.org/licenses/by/4.0/).
Share and Cite
Li, R.; Shu, Y.; Yan, Y.; Zhu, J.; Cheng, Z.; Zhang, J.; Zhu, L.; Qiao, Y.; Sun, Q. Caveolin-1 Deficiency in Macrophages Alleviates Carbon Tetra-Chloride-Induced Acute Liver Injury in Mice. Int. J. Mol. Sci. 2025, 26, 4903. https://doi.org/10.3390/ijms26104903
Li R, Shu Y, Yan Y, Zhu J, Cheng Z, Zhang J, Zhu L, Qiao Y, Sun Q. Caveolin-1 Deficiency in Macrophages Alleviates Carbon Tetra-Chloride-Induced Acute Liver Injury in Mice. International Journal of Molecular Sciences. 2025; 26(10):4903. https://doi.org/10.3390/ijms26104903
Chicago/Turabian StyleLi, Ruirui, Yixue Shu, Yulin Yan, Junyi Zhu, Zilu Cheng, Jie Zhang, Liming Zhu, Yanhua Qiao, and Quan Sun. 2025. "Caveolin-1 Deficiency in Macrophages Alleviates Carbon Tetra-Chloride-Induced Acute Liver Injury in Mice" International Journal of Molecular Sciences 26, no. 10: 4903. https://doi.org/10.3390/ijms26104903
APA StyleLi, R., Shu, Y., Yan, Y., Zhu, J., Cheng, Z., Zhang, J., Zhu, L., Qiao, Y., & Sun, Q. (2025). Caveolin-1 Deficiency in Macrophages Alleviates Carbon Tetra-Chloride-Induced Acute Liver Injury in Mice. International Journal of Molecular Sciences, 26(10), 4903. https://doi.org/10.3390/ijms26104903

