Stem Cell Factors BAM1 and WOX1 Suppressing Longitudinal Cell Division of Margin Cells Evoked by Low-Concentration Auxin in Young Cotyledon of Arabidopsis
Abstract
1. Introduction
2. Results
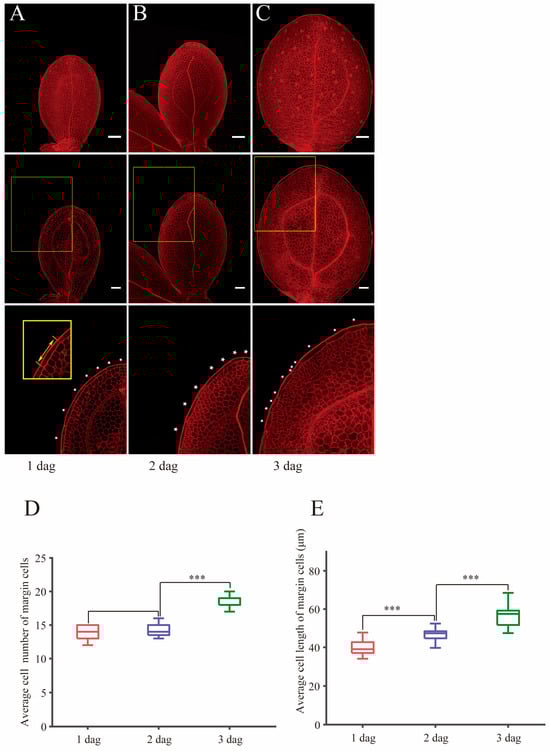
2.1. Cell Elongation of Margin Cells Precedes Cell Division in Wild-Type Cotyledons During Germination
2.2. BAM1 Regulates Margin Cell Developmental Phase Transition
2.3. Margin Cells of bam1-3 Mutants Show Abnormal Auxin Response Monitored by an Auxin Response Marker
2.4. WOX1 Coordinately Regulates Margin Cell Development with BAM1
2.5. Low-Concentration Auxin Suppresses Longitudinal Cell Division of Margin Cells
3. Discussion
4. Materials and Methods
4.1. Plant Materials and Growth Conditions
4.2. RNA Extraction and qRT-PCR
4.3. mPS-PI Staining
4.4. EdU Labeling Assay
4.5. Microscopy
4.6. NAA Treatment
Supplementary Materials
Author Contributions
Funding
Data Availability Statement
Acknowledgments
Conflicts of Interest
References
- Qian, P.; Hou, S.; Guo, G. Molecular mechanisms controlling pavement cell shape in Arabidopsis leaves. Plant Cell Rep. 2009, 28, 1147–1157. [Google Scholar] [CrossRef]
- Tsukaya, H. Leaf development. Arab. Book 2013, 11, e0163. [Google Scholar] [CrossRef] [PubMed]
- Nakata, M.; Okada, K. The Leaf Adaxial-Abaxial Boundary and Lamina Growth. Plants 2013, 2, 174–202. [Google Scholar] [CrossRef] [PubMed]
- Kasprzewska, A.; Carter, R.; Swarup, R.; Bennett, M.; Monk, N.; Hobbs, J.K.; Fleming, A. Auxin influx importers modulate serration along the leaf margin. Plant J. 2015, 83, 705–718. [Google Scholar] [CrossRef]
- Bilsborough, G.D.; Runions, A.; Barkoulas, M.; Jenkins, H.W.; Hasson, A.; Jenkins, H.W.; Hasson, A.; Galinha, C.; Laufs, P.; Hay, A.; et al. Model for the regulation of Arabidopsis thaliana leaf margin development. Proc. Natl. Acad. Sci. USA 2011, 108, 3424–3429. [Google Scholar] [CrossRef] [PubMed]
- Horstman, A.; Fukuoka, H.; Muino, J.M.; Nitsch, L.; Guo, C.; Passarinho, P.; Sanchez-Perez, G.; Immink, R.; Angenent, G.; Boutilier, K. AIL and HDG proteins act antagonistically to control cell proliferation. Development 2015, 142, 454–464. [Google Scholar] [CrossRef]
- Dolzblasz, A.; Nardmann, J.; Clerici, E.; Causier, B.; van der Graaff, E.; Chen, J.; Davies, B.; Werr, W.; Laux, T. Stem Cell Regulation by Arabidopsis WOX Genes. Mol. Plant 2016, 9, 1028–1039. [Google Scholar] [CrossRef]
- Xu, L.; Fang, N.; Lu, T.; Tameshige, T.; Nakata, M.T.; Jiang, Y.; Tan, L.; He, H.; Zhang, X.; Huang, Y.; et al. WOX1 controls leaf serration development via temporally restricting BRASSINAZOLE RESISTANT 1 and CUP SHAPED COTYLEDON 3 expression in Arabidopsis. J. Exp. Bot. 2025, 76, 478–492. [Google Scholar] [CrossRef]
- Nakata, M.; Matsumoto, N.; Tsugeki, R.; Rikirsch, E.; Laux, T.; Okada, K. Roles of the middle domain-specific WUSCHEL-RELATED HOMEOBOX genes in early development of leaves in Arabidopsis. Plant Cell 2012, 24, 519–535. [Google Scholar] [CrossRef]
- Guan, C.; Wu, B.; Yu, T.; Wang, Q.; Krogan, N.; Liu, X.; Jiao, Y. Spatial Auxin Signaling Controls Leaf Flattening. Curr. Biol. 2017, 27, 2940–2950.e4. [Google Scholar] [CrossRef]
- Tadege, M.; Lin, H.; Bedair, M.; Berbel, A.; Wen, J.; Rojas, C.M.; Niu, L.; Tang, Y.; Sumner, L.; Ratet, P.; et al. STENOFOLIA regulates blade outgrowth and leaf vascular patterning in Medicago truncatula and Nicotiana sylvestris. Plant Cell 2011, 23, 2125–2142. [Google Scholar] [CrossRef] [PubMed]
- Yoshikawa, T.; Tanaka, S.Y.; Masumoto, Y.; Nobori, N.; Ishii, H.; Hibara, K.; Itoh, J.; Tanisaka, T.; Taketa, S. Barley NARROW LEAFED DWARF1 encoding a WUSCHEL-RELATED HOMEOBOX 3 (WOX3) regulates the marginal development of lateral organs. Breed. Sci. 2016, 66, 416–424. [Google Scholar] [CrossRef] [PubMed][Green Version]
- Johnson, K.L.; Ingram, G.C. Sending the right signals: Regulating receptor kinase activity. Curr. Opin. Plant Biol. 2005, 8, 648–656. [Google Scholar] [CrossRef]
- Shiu, S.H.; Bleecker, A.B. Plant receptor-like kinase gene family: Diversity, function, and signaling. Sci. STKE 2001, 2001, re22. [Google Scholar] [CrossRef]
- Miwa, H.; Kinoshita, A.; Fukuda, H.; Sawa, S. Plant meristems: CLAVATA3/ESR-related signaling in the shoot apical meristem and the root apical meristem. J. Plant Res. 2009, 122, 31–39. [Google Scholar] [CrossRef] [PubMed]
- Rojo, E.; Sharma, V.; Kovaleva, V.; Raikhel, N.; Fletcher, J.C. CLV3 Is Localized to the Extracellular Space, Where It Activates the Arabidopsis CLAVATA Stem Cell Signaling Pathway. Plant Cell 2002, 14, 969–977. [Google Scholar] [CrossRef]
- Yamaguchi, Y.L.; Ishida, T.; Sawa, S. CLE peptides and their signaling pathways in plant development. J. Exp. Bot. 2016, 67, 4813–4826. [Google Scholar] [CrossRef]
- Shinohara, H.; Matsubayashi, Y. Reevaluation of the CLV3-receptor interaction in the shoot apical meristem: Dissection of the CLV3 signaling pathway from a direct ligand-binding point of view. Plant J. 2015, 82, 328–336. [Google Scholar] [CrossRef]
- Somssich, M.; Je, B.I.; Simon, R.; Jackson, D. CLAVATA-WUSCHEL signaling in the shoot meristem. Development 2016, 143, 3238–3248. [Google Scholar] [CrossRef]
- Meng, W.J.; Cheng, Z.J.; Sang, Y.L.; Zhang, M.M.; Rong, X.F.; Wang, Z.W.; Tang, Y.Y.; Zhang, X.S. Type-B ARABIDOPSIS RESPONSE REGULATORs Specify the Shoot Stem Cell Niche by Dual Regulation of WUSCHEL. Plant Cell 2017, 29, 1357–1372. [Google Scholar] [CrossRef]
- Chickarmanea, V.S.; Gordona, S.P.; Tarra, P.T.; Heisler, M.G.; Meyerowitz, E.M. Cytokinin signaling as a positional cue for patterning the apical-basal axis of the growing Arabidopsis shoot meristem. Proc. Natl. Acad. Sci. USA 2012, 109, 4002–4007. [Google Scholar] [CrossRef] [PubMed]
- Liu, X.; Dinh, T.T.; Li, D.; Shi, B.; Li, Y.; Cao, X.; Guo, L.; Pan, Y.; Jiao, Y.; Chen, X. AUXIN RESPONSE FACTOR 3 integrates the functions of AGAMOUS and APETALA2 in floral meristem determinacy. Plant J. 2014, 80, 629–641. [Google Scholar] [CrossRef]
- Asnacios, A.; Hamant, O. The mechanics behind cell polarity. Trends Cell Biol. 2012, 22, 584–591. [Google Scholar] [CrossRef] [PubMed]
- Ikeda, Y.; Men, S.; Fischer, U.; Stepanova, A.N.; Alonso, J.M.; Ljung, K.; Grebe, M. Local auxin biosynthesis modulates gradient-directed planar polarity in Arabidopsis. Nat. Cell Biol. 2009, 11, 731–738. [Google Scholar] [CrossRef] [PubMed]
- Gomes, G.L.B.; Scortecci, K.C.; Wicke, S. Auxin and its role in plant development: Structure, signalling, regulation and response mechanisms. Plant Biol. 2021, 23, 894–904. [Google Scholar] [CrossRef]
- Qi, J.; Wang, Y.; Yu, T.; Cunha, A.; Wu, B.; Vernoux, T.; Meyerowitz, E.; Jiao, Y. Auxin depletion from leaf primordia contributes to organ patterning. Proc. Natl. Acad. Sci. USA 2014, 111, 18769–18774. [Google Scholar] [CrossRef] [PubMed]
- Sorefan, K.; Girin, T.; Liljegren, S.J.; Ljung, K.; Robles, P.; Galvan, C.S.; Offringa, R.; Friml, J.; Yanofsky, M.F.; Stergaad, L. A regulated auxin minimum is required for seed dispersal in Arabidopsis. Nature 2009, 459, 583–586. [Google Scholar] [CrossRef]
- Di Mambro, R.; De Ruvo, M.; Pacifici, E.; Salvi, E.; Sozzani, R.; Benfey, P.N.; Busch, W.; Novak, O.; Ljung, K.; Di Paola, L.; et al. Auxin minimum triggers the developmental switch from cell division to cell differentiation in the Arabidopsis root. Proc. Natl. Acad. Sci. USA 2017, 114, E7641–E7649. [Google Scholar] [CrossRef]
- Runions, A.; Tsiantis, M.; Prusinkiewicz, P. A common developmental program can produce diverse leaf shapes. New Phytol. 2017, 216, 401–418. [Google Scholar] [CrossRef]
- Reinhardt, B.; Hanggi, E.; Muller, S.; Bauch, M.; Wyrzykowska, J.; Kerstetter, R.; Poethig, S.; Fleming, A.J. Restoration of DWF4 expression to the leaf margin of a dwf4 mutant is sufficient to restore leaf shape but not size: The role of the margin in leaf development. Plant J. 2007, 52, 1094–1104. [Google Scholar] [CrossRef]
- Alvarez, J.P.; Furumizu, C.; Efroni, I.; Eshed, Y.; Bowman, J.L. Active suppression of a leaf meristem orchestrates determinate leaf growth. eLife 2016, 5, e15023. [Google Scholar] [CrossRef]
- Wuyts, N.; Palauqui, J.C.; Conejero, G.; Verdeil, J.L.; Granier, C.; Massonnet, C. High-contrast three-dimensional imaging of the Arabidopsis leaf enables the analysis of cell dimensions in the epidermis and mesophyll. Plant Methods 2010, 6, 17. [Google Scholar] [CrossRef] [PubMed]
- Rosas-Diaz, T.; Zhang, D.; Fan, P.; Wang, L.; Ding, X.; Jiang, Y.; Jimenez-Gongora, T.; Medina-Puche, L.; Zhao, X.; Feng, Z.; et al. A virus-targeted plant receptor-like kinase promotes cell-to-cell spread of RNAi. Proc. Natl. Acad. Sci. USA 2018, 115, 1388–1393. [Google Scholar] [CrossRef] [PubMed]
- Yin, X.; Tsukaya, H. A pulse-chase strategy for EdU labelling assay is able to rapidly quantify cell division orientation. New Phytol. 2016, 211, 1462–1469. [Google Scholar] [CrossRef] [PubMed]
- Strader, L.S.; Zhao, Y. Auxin perception and downstream events. Curr. Opin. Plant Biol. 2016, 33, 8–14. [Google Scholar] [CrossRef]
- Pan, X.; Chen, J.; Yang, Z. Auxin regulation of cell polarity in plants. Curr. Opin. Plant Biol. 2015, 28, 144–153. [Google Scholar] [CrossRef]
- Teale, W.D.; Paponov, I.A.; Palme, K. Auxin in action: Signalling, transport and the control of plant growth and development. Nat. Rev. Mol. Cell Biol. 2006, 7, 847–859. [Google Scholar] [CrossRef]
- Costanzo, E.; Trehin, C.; Vandenbussche, M. The role of WOX genes in flower development. Ann. Bot. 2014, 114, 1545–1553. [Google Scholar] [CrossRef]
- Breuninger, H.; Rikirsch, E.; Hermann, M.; Ueda, M.; Laux, T. Differential expression of WOX genes mediates apical-basal axis formation in the Arabidopsis embryo. Dev. Cell 2008, 14, 867–876. [Google Scholar] [CrossRef]
- Zhang, F.; Tadege, M. Repression of AS2 by WOX family transcription factors is required for leaf development in Medicago and Arabidopsis. Plant Signal Behav. 2015, 10, e993291. [Google Scholar] [CrossRef][Green Version]
- Perrot-Rechenmann, C. Cellular Responses to Auxin: Division versus Expansion. Cold Spring Harb. Perspect. Biol. 2010, 2, a001446. [Google Scholar] [CrossRef] [PubMed]
- Gordon, S.P.; Chickarmane, V.S.; Ohno, C.; Meyerowitz, E.M. Multiple feedback loops through cytokinin signaling control stem cell number within the Arabidopsis shoot meristem. Proc. Natl. Acad. Sci. USA 2009, 106, 16529–16534. [Google Scholar] [CrossRef]
- Wang, Z.; Bai, M.; Oh, E.; Zhu, J. Brassinosteroid Signaling Network and Regulation of Photomorphogenesis. Annu. Rev. Genet. 2012, 46, 701–724. [Google Scholar] [CrossRef] [PubMed]
- Yagi, N.; Takeda, S.; Matsumoto, N.; Okada, K. VAJ/GFA1/CLO is involved in the directional control of floral organ growth. Plant Cell Physiol. 2009, 50, 515–527. [Google Scholar] [CrossRef] [PubMed]
- DeYoung, B.J.; Bickle, K.L.; Schrage, K.J.; Muskett, P.; Patel, K.; Clark, S.E. The CLAVATA1-related BAM1, BAM2 and BAM3 receptor kinase-like proteins are required for meristem function in Arabidopsis. Plant J. 2006, 45, 1–16. [Google Scholar] [CrossRef]
- Kubo, M.; Udagawa, M.; Nishikubo, N.; Horiguchi, G.; Yamaguchi, M.; Ito, J.; Mimura, T.; Fukuda, H.; Demura, T. Transcription switches for protoxylem and metaxylem vessel formation. Genes Dev. 2005, 19, 1855–1860. [Google Scholar] [CrossRef]






| Genotype | Stage | Transversal Cell Division | Longitudinal Cell Division |
|---|---|---|---|
| Col | 1 dag | 27.2 (±1.1) | 15.2 (±2.3) |
| 1.5 dag | 42.8 (±1.8) | 28.4 (±1.7) | |
| 2 dag | 8.4 (±0.9) | 14.4 (±1.7) | |
| bam1-3 | 1 dag | 42.6 (±2.5) | 30.8 (±1.8) |
| 1.5 dag | 38.2 (±3.5) | 43.2 (±2.3) | |
| 2 dag | 15.6 (±2.2) | 19.2 (±2.3) | |
| wox1-101 | 1 dag | 30 (±2.4) | 35.2 (±3.0) |
| 1.5 dag | 42.8 (±3.6) | 36.4 (±3.0) | |
| 2dag | 10 (±2.4) | 4.4 (±1.7) | |
| bam1 wox1 | 1 dag | 40.4 (±2.6) | 26.8 (±2.3) |
| 1.5 dag | 26.4 (±1.7) | 32.4 (±4.3) | |
| 2 dag | 7.6 (±1.7) | 6.8 (±2.3) |
| Chemical | Transversal Cell Division | Longitudinal Cell Division |
|---|---|---|
| EtOH | 25.3 (±3.8) | 24.0 (±6.0) |
| 0.1 nM NAA | 25.3 (±4.5) | 28.7 (±1.8) |
| 1 nM NAA | 30.7 (±2.8) | 42.7 (±2.8) |
| 10 nM NAA | 23.3 (±2.4) | 26.7 (±4.1) |
| 100 nM NAA | 10.0 (±2.4) | 11.3 (±3.8) |
| Genotype | Chemical | Transversal Cell Division | Longitudinal Cell Division |
|---|---|---|---|
| col | EtOH | 34.0 (±6.0) | 35.3 (±6.1) |
| 1 nM NAA | 46.0 (±5.5) | 43.3 (±9.4) | |
| bam 1-3 | EtOH | 58.0 (±6.9) | 51.3 (±12.4) |
| 1 nM NAA | 39.3 (±10.4) | 41.3 (±6.1) | |
| wox1-101 | EtOH | 32.0 (±3.0) | 41.3 (±6.9) |
| 1 nM NAA | 42.7 (±5.5) | 44.0 (±2.8) |
Disclaimer/Publisher’s Note: The statements, opinions and data contained in all publications are solely those of the individual author(s) and contributor(s) and not of MDPI and/or the editor(s). MDPI and/or the editor(s) disclaim responsibility for any injury to people or property resulting from any ideas, methods, instructions or products referred to in the content. |
© 2025 by the authors. Licensee MDPI, Basel, Switzerland. This article is an open access article distributed under the terms and conditions of the Creative Commons Attribution (CC BY) license (https://creativecommons.org/licenses/by/4.0/).
Share and Cite
Jiang, Y.; Liang, J.; Wang, C.; Tan, L.; Kawano, Y.; Nagawa, S. Stem Cell Factors BAM1 and WOX1 Suppressing Longitudinal Cell Division of Margin Cells Evoked by Low-Concentration Auxin in Young Cotyledon of Arabidopsis. Int. J. Mol. Sci. 2025, 26, 4724. https://doi.org/10.3390/ijms26104724
Jiang Y, Liang J, Wang C, Tan L, Kawano Y, Nagawa S. Stem Cell Factors BAM1 and WOX1 Suppressing Longitudinal Cell Division of Margin Cells Evoked by Low-Concentration Auxin in Young Cotyledon of Arabidopsis. International Journal of Molecular Sciences. 2025; 26(10):4724. https://doi.org/10.3390/ijms26104724
Chicago/Turabian StyleJiang, Yuli, Jian Liang, Chunyan Wang, Li Tan, Yoji Kawano, and Shingo Nagawa. 2025. "Stem Cell Factors BAM1 and WOX1 Suppressing Longitudinal Cell Division of Margin Cells Evoked by Low-Concentration Auxin in Young Cotyledon of Arabidopsis" International Journal of Molecular Sciences 26, no. 10: 4724. https://doi.org/10.3390/ijms26104724
APA StyleJiang, Y., Liang, J., Wang, C., Tan, L., Kawano, Y., & Nagawa, S. (2025). Stem Cell Factors BAM1 and WOX1 Suppressing Longitudinal Cell Division of Margin Cells Evoked by Low-Concentration Auxin in Young Cotyledon of Arabidopsis. International Journal of Molecular Sciences, 26(10), 4724. https://doi.org/10.3390/ijms26104724

