How the Ectopic Expression of the Barley F-Box Gene HvFBX158 Enhances Drought Resistance in Arabidopsis thaliana
Abstract
1. Introduction
2. Results
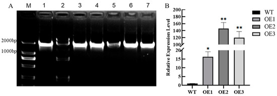
2.1. Screening and Identification of Homozygous Transgenic Arabidopsis Lines
2.2. Changes in the Root Length of HvFBX158 Transgenic Arabidopsis at the Seedling Stage Under Drought Stress
2.3. Phenotypic Characteristics at the Rosette Stage Under Drought Stress
2.4. Detection of Physiological and Biochemical Indicators
2.5. Expression of Stress-Related Genes in Arabidopsis thaliana Transformed with the HvFBX158 Under Drought Stress
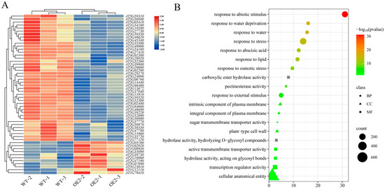
2.6. Transcriptome Analysis of Differentially Expressed Genes Under Drought Stress
3. Discussion
4. Materials and Methods
4.1. Plant Materials
4.2. Overexpression Vector Construction and Transgenic Plant Identification
4.3. Phenotype Observation After Drought Stress Treatment
4.3.1. Arabidopsis Seed Germination and Drought Stress Treatment
4.3.2. Stress Treatment of Arabidopsis Plants at the Rosette Stage
4.4. Extraction of Total RNA and qRT-PCR Analysis
4.5. Determination of MDA, H2O2, and SOD Enzyme Activities
4.6. Transcriptome Sequencing Analysis
4.7. Statistical Analysis of Experimental Data
5. Conclusions
Supplementary Materials
Author Contributions
Funding
Institutional Review Board Statement
Informed Consent Statement
Data Availability Statement
Acknowledgments
Conflicts of Interest
References
- Nelson, R.; Wiesner-Hanks, T.; Wisser, R.; Balint-Kurti, P. Navigating Complexity to Breed Disease-Resistant Crops. Nat. Rev. Genet. 2018, 19, 21–33. [Google Scholar] [CrossRef] [PubMed]
 - Ray, D.K.; Mueller, N.D.; West, P.C.; Foley, J.A. Yield Trends Are Insufficient to Double Global Crop Production by 2050. PLoS ONE 2013, 8, e66428. [Google Scholar] [CrossRef]
 - The Impact of Disasters and Crises on Agriculture and Food Security: 2021; FAO: Rome, Italy, 2021; ISBN 978-92-5-134071-4.
 - Wang, Y.; Li, C.; Yan, S.; Yu, B.; Gan, Y.; Liu, R.; Qiu, Z.; Cao, B. Genome-Wide Analysis and Characterization of Eggplant F-Box Gene Superfamily: Gene Evolution and Expression Analysis under Stress. Int. J. Mol. Sci. 2022, 23, 16049. [Google Scholar] [CrossRef] [PubMed]
 - Craig, A.; Ewan, R.; Mesmar, J.; Gudipati, V.; Sadanandom, A. E3 Ubiquitin Ligases and Plant Innate Immunity. J. Exp. Bot. 2009, 60, 1123–1132. [Google Scholar] [CrossRef]
 - Qu, L.; Sun, M.; Li, X.; He, R.; Zhong, M.; Luo, D.; Liu, X.; Zhao, X. The Arabidopsis F-Box Protein FOF2 Regulates ABA-Mediated Seed Germination and Drought Tolerance. Plant Sci. 2020, 301, 110643. [Google Scholar] [CrossRef] [PubMed]
 - Nguyen, K.M.; Busino, L. The Biology of F-Box Proteins: The SCF Family of E3 Ubiquitin Ligases. In Cullin-RING Ligases and Protein Neddylation: Biology and Therapeutics; Sun, Y., Wei, W., Jin, J., Eds.; Springer: Singapore, 2020; pp. 111–122. ISBN 9789811510250. [Google Scholar]
 - Abd-Hamid, N.-A.; Ahmad-Fauzi, M.-I.; Zainal, Z.; Ismail, I. Diverse and Dynamic Roles of F-Box Proteins in Plant Biology. Planta 2020, 251, 68. [Google Scholar] [CrossRef] [PubMed]
 - Gagne, J.M.; Downes, B.P.; Shiu, S.-H.; Durski, A.M.; Vierstra, R.D. The F-Box Subunit of the SCF E3 Complex Is Encoded by a Diverse Superfamily of Genes in Arabidopsis. Proc. Natl. Acad. Sci. USA 2002, 99, 11519–11524. [Google Scholar] [CrossRef]
 - Xu, G.; Ma, H.; Nei, M.; Kong, H. Evolution of F-Box Genes in Plants: Different Modes of Sequence Divergence and Their Relationships with Functional Diversification. Proc. Natl. Acad. Sci. USA 2009, 106, 835–840. [Google Scholar] [CrossRef]
 - Chen, L.; Hellmann, H. Plant E3 Ligases: Flexible Enzymes in a Sessile World. Mol. Plant 2013, 6, 1388–1404. [Google Scholar] [CrossRef]
 - Bu, Q.; Lv, T.; Shen, H.; Luong, P.; Wang, J.; Wang, Z.; Huang, Z.; Xiao, L.; Engineer, C.; Kim, T.H.; et al. Regulation of Drought Tolerance by the F-Box Protein MAX2 in Arabidopsis. Plant Physiol. 2014, 164, 424–439. [Google Scholar] [CrossRef]
 - Sharma, E.; Bhatnagar, A.; Bhaskar, A.; Majee, S.M.; Kieffer, M.; Kepinski, S.; Khurana, P.; Khurana, J.P. Stress-Induced F-Box Protein-Coding Gene OsFBX257 Modulates Drought Stress Adaptations and ABA Responses in Rice. Plant Cell Environ. 2023, 46, 1207–1231. [Google Scholar] [CrossRef] [PubMed]
 - Tian, H.; Watanabe, Y.; Nguyen, K.H.; Tran, C.D.; Abdelrahman, M.; Liang, X.; Xu, K.; Sepulveda, C.; Mostofa, M.G.; Van Ha, C.; et al. KARRIKIN UPREGULATED F-BOX 1 Negatively Regulates Drought Tolerance in Arabidopsis. Plant Physiol. 2022, 190, 2671–2687. [Google Scholar] [CrossRef]
 - Zhou, S.; Sun, X.; Yin, S.; Kong, X.; Zhou, S.; Xu, Y.; Luo, Y.; Wang, W. The Role of the F-Box Gene TaFBA1 from Wheat (Triticum aestivum L.) in Drought Tolerance. Plant Physiol. Biochem. 2014, 84, 213–223. [Google Scholar] [CrossRef] [PubMed]
 - Jia, F.; Wang, C.; Huang, J.; Yang, G.; Wu, C.; Zheng, C. SCF E3 Ligase PP2-B11 Plays a Positive Role in Response to Salt Stress in Arabidopsis. J. Exp. Bot. 2015, 66, 4683–4697. [Google Scholar] [CrossRef] [PubMed]
 - Yan, Y.-S.; Chen, X.-Y.; Yang, K.; Sun, Z.-X.; Fu, Y.-P.; Zhang, Y.-M.; Fang, R.-X. Overexpression of an F-Box Protein Gene Reduces Abiotic Stress Tolerance and Promotes Root Growth in Rice. Mol. Plant 2011, 4, 190–197. [Google Scholar] [CrossRef]
 - Achli, S.; Epule, T.E.; Dhiba, D.; Chehbouni, A.; Er-Raki, S. Vulnerability of Barley, Maize, and Wheat Yields to Variations in Growing Season Precipitation in Morocco. Appl. Sci. 2022, 12, 3407. [Google Scholar] [CrossRef]
 - Al-Sayaydeh, R.; Al-Bawalize, A.; Al-Ajlouni, Z.; Akash, M.W.; Abu-Elenein, J.; Al-Abdallat, A.M. Agronomic Evaluation and Yield Performance of Selected Barley (Hordeum vulgare L.) Landraces from Jordan. Int. J. Agron. 2019, 2019, 9575081. [Google Scholar] [CrossRef]
 - Giraldo, P.; Benavente, E.; Manzano-Agugliaro, F.; Gimenez, E. Worldwide Research Trends on Wheat and Barley: A Bibliometric Comparative Analysis. Agronomy 2019, 9, 352. [Google Scholar] [CrossRef]
 - Sallam, A.; Alqudah, A.M.; Dawood, M.F.A.; Baenziger, P.S.; Börner, A. Drought Stress Tolerance in Wheat and Barley: Advances in Physiology, Breeding and Genetics Research. Int. J. Mol. Sci. 2019, 20, 3137. [Google Scholar] [CrossRef]
 - Jain, M.; Nijhawan, A.; Arora, R.; Agarwal, P.; Ray, S.; Sharma, P.; Kapoor, S.; Tyagi, A.K.; Khurana, J.P. F-Box Proteins in Rice. Genome-Wide Analysis, Classification, Temporal and Spatial Gene Expression during Panicle and Seed Development, and Regulation by Light and Abiotic Stress. Plant Physiol. 2007, 143, 1467–1483. [Google Scholar] [CrossRef]
 - Hong, M.J.; Kim, J.-B.; Seo, Y.W.; Kim, D.Y. F-Box Genes in the Wheat Genome and Expression Profiling in Wheat at Different Developmental Stages. Genes 2020, 11, 1154. [Google Scholar] [CrossRef]
 - Zhang, L.; Wang, S.; Chen, Y.; Dong, M.; Fang, Y.; Zhang, X.; Tong, T.; Zhang, Z.; Zheng, J.; Xue, D.; et al. Genome-Wide Identification of the F-Box Gene Family and Expression Analysis under Drought and Salt Stress in Barley. Phyton 2020, 89, 229–251. [Google Scholar] [CrossRef]
 - Lim, C.W.; Baek, W.; Jung, J.; Kim, J.-H.; Lee, S.C. Function of ABA in Stomatal Defense against Biotic and Drought Stresses. Int. J. Mol. Sci. 2015, 16, 15251–15270. [Google Scholar] [CrossRef]
 - Yang, Y.; Xu, R.; Ma, C.; Vlot, A.C.; Klessig, D.F.; Pichersky, E. Inactive Methyl Indole-3-Acetic Acid Ester Can Be Hydrolyzed and Activated by Several Esterases Belonging to the AtMES Esterase Family of Arabidopsis. Plant Physiol. 2008, 147, 1034–1045. [Google Scholar] [CrossRef] [PubMed]
 - Tunnacliffe, A.; Hincha, D.K.; Leprince, O.; Macherel, D. LEA Proteins: Versatility of Form and Function. In Dormancy and Resistance in Harsh Environments; Lubzens, E., Cerda, J., Clark, M., Eds.; Springer: Berlin/Heidelberg, Germany, 2010; pp. 91–108. ISBN 978-3-642-12422-8. [Google Scholar]
 - Kiyosue, T.; Abe, H.; Yamaguchi-Shinozaki, K.; Shinozaki, K. ERD6, a cDNA Clone for an Early Dehydration-Induced Gene of Arabidopsis, Encodes a Putative Sugar Transporter. Biochim. Biophys. Acta (BBA) Biomembr. 1998, 1370, 187–191. [Google Scholar] [CrossRef]
 - Magwanga, R.O.; Lu, P.; Kirungu, J.N.; Dong, Q.; Hu, Y.; Zhou, Z.; Cai, X.; Wang, X.; Hou, Y.; Wang, K.; et al. Cotton Late Embryogenesis Abundant (LEA2) Genes Promote Root Growth and Confer Drought Stress Tolerance in Transgenic Arabidopsis thaliana. G3 2018, 8, 2781–2803. [Google Scholar] [CrossRef]
 - Olvera-Carrillo, Y.; Campos, F.; Reyes, J.L.; Garciarrubio, A.; Covarrubias, A.A. Functional Analysis of the Group 4 Late Embryogenesis Abundant Proteins Reveals Their Relevance in the Adaptive Response during Water Deficit in Arabidopsis. Plant Physiol. 2010, 154, 373–390. [Google Scholar] [CrossRef]
 - Bai, C.; Sen, P.; Hofmann, K.; Ma, L.; Goebl, M.; Harper, J.W.; Elledge, S.J. SKP1 Connects Cell Cycle Regulators to the Ubiquitin Proteolysis Machinery through a Novel Motif, the F-Box. Cell 1996, 86, 263–274. [Google Scholar] [CrossRef] [PubMed]
 - Hua, Z.; Zou, C.; Shiu, S.-H.; Vierstra, R.D. Phylogenetic Comparison of F-Box (FBX) Gene Superfamily within the Plant Kingdom Reveals Divergent Evolutionary Histories Indicative of Genomic Drift. PLoS ONE 2011, 6, e16219. [Google Scholar] [CrossRef] [PubMed]
 - Gupta, S.; Garg, V.; Kant, C.; Bhatia, S. Genome-Wide Survey and Expression Analysis of F-Box Genes in Chickpea. BMC Genom. 2015, 16, 67. [Google Scholar] [CrossRef]
 - Elzanati, O.; Roche, J.; Boulaflous-Stevens, A.; Mouzeyar, S.; Bouzidi, M.F. Genome-Wide Analysis, Classification, Expression and Interaction of Physcomitrella patens SKP1-like (PpSKP) and F-Box (FBX) Genes. Plant Gene 2017, 12, 13–22. [Google Scholar] [CrossRef]
 - Zhang, S.; Tian, Z.; Li, H.; Guo, Y.; Zhang, Y.; Roberts, J.A.; Zhang, X.; Miao, Y. Genome-Wide Analysis and Characterization of F-Box Gene Family in Gossypium hirsutum L. BMC Genom. 2019, 20, 993. [Google Scholar] [CrossRef] [PubMed]
 - Jia, Q.; Sun, S.; Sun, T.; Lin, W. Mechanism of F-Box Protein Family in Plant Stress Resistance Response. Chin. J. Eco-Agric. 2018, 26, 1125–1136. [Google Scholar]
 - Jiang, B.; Shi, Y.; Zhang, X.; Xin, X.; Qi, L.; Guo, H.; Li, J.; Yang, S. PIF3 Is a Negative Regulator of the CBF Pathway and Freezing Tolerance in Arabidopsis. Proc. Natl. Acad. Sci. USA 2017, 114, E6695–E6702. [Google Scholar] [CrossRef]
 - Li, Y.; Zhang, L.; Li, D.; Liu, Z.; Wang, J.; Li, X.; Yang, Y. The Arabidopsis F-Box E3 Ligase RIFP1 Plays a Negative Role in Abscisic Acid Signalling by Facilitating ABA Receptor RCAR3 Degradation. Plant Cell Environ. 2016, 39, 571–582. [Google Scholar] [CrossRef]
 - Rao, V.; Virupapuram, V. Arabidopsis F-Box Protein At1g08710 Interacts with Transcriptional Protein ADA2b and Imparts Drought Stress Tolerance by Negatively Regulating Seedling Growth. Biochem. Biophys. Res. Commun. 2021, 536, 45–51. [Google Scholar] [CrossRef] [PubMed]
 - Lim, C.W.; Lim, S.; Baek, W.; Lee, S.C. The Pepper Late Embryogenesis Abundant Protein CaLEA1 Acts in Regulating Abscisic Acid Signaling, Drought and Salt Stress Response. Physiol. Plant. 2015, 154, 526–542. [Google Scholar] [CrossRef] [PubMed]
 - Mhamdi, A.; Van Breusegem, F. Reactive Oxygen Species in Plant Development. Development 2018, 145, dev164376. [Google Scholar] [CrossRef]
 - Mittler, R.; Zandalinas, S.I.; Fichman, Y.; Van Breusegem, F. Reactive Oxygen Species Signalling in Plant Stress Responses. Nat. Rev. Mol. Cell Biol. 2022, 23, 663–679. [Google Scholar] [CrossRef] [PubMed]
 - Gallie, D.R.; Chen, Z. Chloroplast-Localized Iron Superoxide Dismutases FSD2 and FSD3 Are Functionally Distinct in Arabidopsis. PLoS ONE 2019, 14, e0220078. [Google Scholar] [CrossRef] [PubMed]
 - Liu, S.; Wang, X.; Wang, H.; Xin, H.; Yang, X.; Yan, J.; Li, J.; Tran, L.-S.P.; Shinozaki, K.; Yamaguchi-Shinozaki, K.; et al. Genome-Wide Analysis of ZmDREB Genes and Their Association with Natural Variation in Drought Tolerance at Seedling Stage of Zea mays L. PLoS Genet. 2013, 9, e1003790. [Google Scholar] [CrossRef] [PubMed]
 - Xiang, Y.; Sun, X.; Gao, S.; Qin, F.; Dai, M. Deletion of an Endoplasmic Reticulum Stress Response Element in a ZmPP2C-A Gene Facilitates Drought Tolerance of Maize Seedlings. Mol. Plant 2017, 10, 456–469. [Google Scholar] [CrossRef]
 - Zhang, H.; Xiang, Y.; He, N.; Liu, X.; Liu, H.; Fang, L.; Zhang, F.; Sun, X.; Zhang, D.; Li, X.; et al. Enhanced Vitamin C Production Mediated by an ABA-Induced PTP-like Nucleotidase Improves Plant Drought Tolerance in Arabidopsis and Maize. Mol. Plant 2020, 13, 760–776. [Google Scholar] [CrossRef] [PubMed]
 - Jaffar, M.A.; Song, A.; Faheem, M.; Chen, S.; Jiang, J.; Liu, C.; Fan, Q.; Chen, F. Involvement of CmWRKY10 in Drought Tolerance of Chrysanthemum through the ABA-Signaling Pathway. Int. J. Mol. Sci. 2016, 17, 693. [Google Scholar] [CrossRef]
 - Sofo, A.; Scopa, A.; Nuzzaci, M.; Vitti, A. Ascorbate Peroxidase and Catalase Activities and Their Genetic Regulation in Plants Subjected to Drought and Salinity Stresses. Int. J. Mol. Sci. 2015, 16, 13561–13578. [Google Scholar] [CrossRef]
 - Fang, Y.; Xiong, L. General Mechanisms of Drought Response and Their Application in Drought Resistance Improvement in Plants. Cell. Mol. Life Sci. 2015, 72, 673–689. [Google Scholar] [CrossRef]
 - Verslues, P.E.; Agarwal, M.; Katiyar-Agarwal, S.; Zhu, J.; Zhu, J.-K. Methods and Concepts in Quantifying Resistance to Drought, Salt and Freezing, Abiotic Stresses That Affect Plant Water Status. Plant J. 2006, 45, 523–539. [Google Scholar] [CrossRef]
 - Shao, H.-B.; Chu, L.-Y.; Lu, Z.-H.; Kang, C.-M. Primary Antioxidant Free Radical Scavenging and Redox Signaling Pathways in Higher Plant Cells. Int. J. Biol. Sci. 2007, 4, 8–14. [Google Scholar] [CrossRef] [PubMed]
 - Gill, S.S.; Tuteja, N. Reactive Oxygen Species and Antioxidant Machinery in Abiotic Stress Tolerance in Crop Plants. Plant Physiol. Biochem. 2010, 48, 909–930. [Google Scholar] [CrossRef]
 - Inoue, R.; Nakamura, N.; Matsumoto, C.; Takase, H.; Sekiya, J.; Prieto, R. Characterization of γ-Glutamyltransferase- and Phytochelatin Synthase-Mediated Catabolism of Glutathione and Glutathione S-Conjugates in Arabidopsis thaliana. Plant Biotechnol. 2022, 39, 381. [Google Scholar] [CrossRef] [PubMed]
 - Kirschner, M.; Winkelhaus, S.; Thierfelder, J.M.; Nover, L. Transient Expression and Heat-Stress-Induced Co-Aggregation of Endogenous and Heterologous Small Heat-Stress Proteins in Tobacco Protoplasts. Plant J. 2000, 24, 397–411. [Google Scholar] [CrossRef] [PubMed]
 - Eyles, S.J.; Gierasch, L.M. Nature’s Molecular Sponges: Small Heat Shock Proteins Grow into Their Chaperone Roles. Proc. Natl. Acad. Sci. USA 2010, 107, 2727–2728. [Google Scholar] [CrossRef] [PubMed]
 - Kim, D.H.; Xu, Z.-Y.; Hwang, I. AtHSP17.8 Overexpression in Transgenic Lettuce Gives Rise to Dehydration and Salt Stress Resistance Phenotypes through Modulation of ABA-Mediated Signaling. Plant Cell Rep. 2013, 32, 1953–1963. [Google Scholar] [CrossRef] [PubMed]
 - Sakuma, Y.; Maruyama, K.; Osakabe, Y.; Qin, F.; Seki, M.; Shinozaki, K.; Yamaguchi-Shinozaki, K. Functional Analysis of an Arabidopsis Transcription Factor, DREB2A, Involved in Drought-Responsive Gene Expression. Plant Cell 2006, 18, 1292–1309. [Google Scholar] [CrossRef] [PubMed]
 - Sakuma, Y.; Maruyama, K.; Qin, F.; Osakabe, Y.; Shinozaki, K.; Yamaguchi-Shinozaki, K. Dual Function of an Arabidopsis Transcription Factor DREB2A in Water-Stress-Responsive and Heat-Stress-Responsive Gene Expression. Proc. Natl. Acad. Sci. USA 2006, 103, 18822–18827. [Google Scholar] [CrossRef] [PubMed]
 - Huang, H.; Yang, X.; Zheng, M.; Chen, Z.; Yang, Z.; Wu, P.; Jenks, M.A.; Wang, G.; Feng, T.; Liu, L.; et al. An Ancestral Role for 3-KETOACYL-COA SYNTHASE3 as a Negative Regulator of Plant Cuticular Wax Synthesis. Plant Cell 2023, 35, 2251–2270. [Google Scholar] [CrossRef] [PubMed]
 - Seo, D.H.; Ryu, M.Y.; Jammes, F.; Hwang, J.H.; Turek, M.; Kang, B.G.; Kwak, J.M.; Kim, W.T. Roles of Four Arabidopsis U-Box E3 Ubiquitin Ligases in Negative Regulation of Abscisic Acid-Mediated Drought Stress Responses. Plant Physiol. 2012, 160, 556–568. [Google Scholar] [CrossRef]
 - Li, Z.Q.; Li, J.T.; Bing, J.; Zhang, G.F. The role analysis of APX gene family in the growth and developmental processes and in response to abiotic stresses in Arabidopsis thaliana. Yi Chuan 2019, 41, 534–547. [Google Scholar] [CrossRef] [PubMed]
 - Uzair, M.; Xu, D.; Schreiber, L.; Shi, J.; Liang, W.; Jung, K.-H.; Chen, M.; Luo, Z.; Zhang, Y.; Yu, J.; et al. PERSISTENT TAPETAL CELL2 Is Required for Normal Tapetal Programmed Cell Death and Pollen Wall Patterning. Plant Physiol. 2020, 182, 962–976. [Google Scholar] [CrossRef]
 - Yuan, Z.; Yang, H.; Pan, L.; Zhao, W.; Liang, L.; Gatera, A.; Tucker, M.R.; Xu, D. Systematic Identification and Expression Profiles of the BAHD Superfamily Acyltransferases in Barley (Hordeum vulgare). Sci. Rep. 2022, 12, 5063. [Google Scholar] [CrossRef] [PubMed]
 - Tang, D.; Chen, M.; Huang, X.; Zhang, G.; Zeng, L.; Zhang, G.; Wu, S.; Wang, Y. SRplot: A Free Online Platform for Data Visualization and Graphing. PLoS ONE 2023, 18, e0294236. [Google Scholar] [CrossRef] [PubMed]
 






Disclaimer/Publisher’s Note: The statements, opinions and data contained in all publications are solely those of the individual author(s) and contributor(s) and not of MDPI and/or the editor(s). MDPI and/or the editor(s) disclaim responsibility for any injury to people or property resulting from any ideas, methods, instructions or products referred to in the content.  | 
© 2025 by the authors. Licensee MDPI, Basel, Switzerland. This article is an open access article distributed under the terms and conditions of the Creative Commons Attribution (CC BY) license (https://creativecommons.org/licenses/by/4.0/).
Share and Cite
Wen, S.; Chen, Y.; Yang, X.; Zhang, G.; Jin, L.; Zhang, X.; Fang, Y.; Xue, D. How the Ectopic Expression of the Barley F-Box Gene HvFBX158 Enhances Drought Resistance in Arabidopsis thaliana. Int. J. Mol. Sci. 2025, 26, 342. https://doi.org/10.3390/ijms26010342
Wen S, Chen Y, Yang X, Zhang G, Jin L, Zhang X, Fang Y, Xue D. How the Ectopic Expression of the Barley F-Box Gene HvFBX158 Enhances Drought Resistance in Arabidopsis thaliana. International Journal of Molecular Sciences. 2025; 26(1):342. https://doi.org/10.3390/ijms26010342
Chicago/Turabian StyleWen, Shuting, Yicheng Chen, Xingzhe Yang, Guo Zhang, Lulu Jin, Xiaoqin Zhang, Yunxia Fang, and Dawei Xue. 2025. "How the Ectopic Expression of the Barley F-Box Gene HvFBX158 Enhances Drought Resistance in Arabidopsis thaliana" International Journal of Molecular Sciences 26, no. 1: 342. https://doi.org/10.3390/ijms26010342
APA StyleWen, S., Chen, Y., Yang, X., Zhang, G., Jin, L., Zhang, X., Fang, Y., & Xue, D. (2025). How the Ectopic Expression of the Barley F-Box Gene HvFBX158 Enhances Drought Resistance in Arabidopsis thaliana. International Journal of Molecular Sciences, 26(1), 342. https://doi.org/10.3390/ijms26010342
        
