Characterization and Mapping of a Rolling Leaf Mutant Allele rlT73 on Chromosome 1BL of Wheat
Abstract
1. Introduction
2. Results
2.1. Phenotype Characterization of Mutant Line T73
2.2. Inheritance of the Rolling Leaf Phenotype
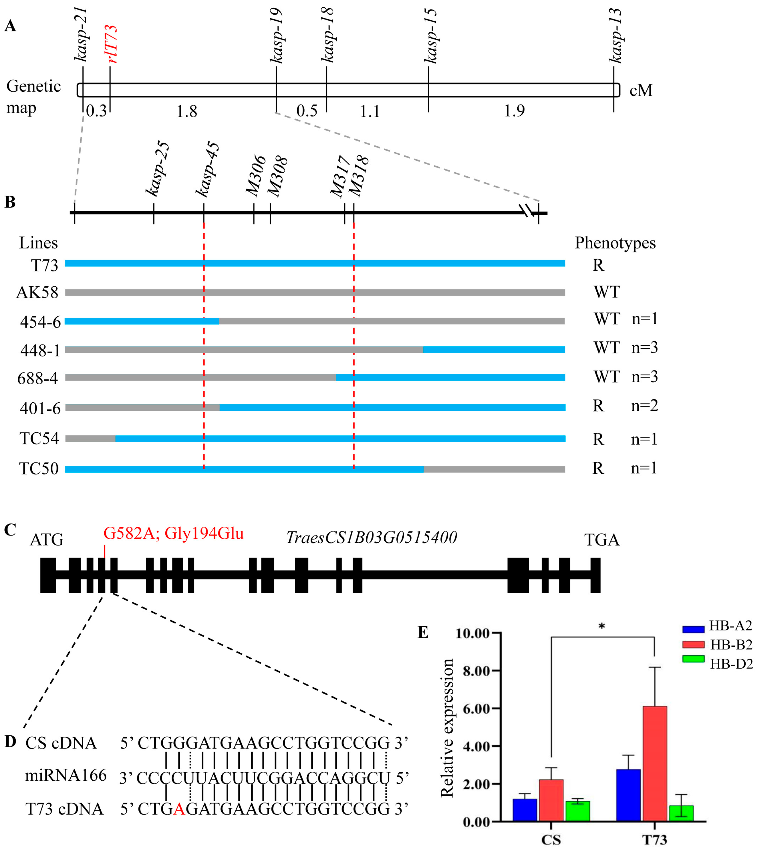
2.3. Molecular Mapping of rlT73
2.4. Analyzing Candidate Genes Based on RNA-Seq Data
3. Discussion
4. Materials and Methods
4.1. Plant Materials and EMS Mutagenesis
4.2. Morphological Traits and Microscopic Observations
4.3. Genotyping
4.4. Molecular Marker Development
4.5. Candidate Gene Analysis
4.6. Quantitative Real-Time PCR (qRT-PCR) Analysis
Supplementary Materials
Author Contributions
Funding
Institutional Review Board Statement
Informed Consent Statement
Data Availability Statement
Conflicts of Interest
References
- Li, W.Q.; Zhang, M.J.; Gan, P.F.; Qiao, L.; Yang, S.Q.; Miao, H.; Wang, G.F.; Zhang, M.M.; Liu, W.T.; Li, H.F.; et al. CLD1/SRL1 modulates leaf rolling by affecting cell wall formation, epidermis integrity and water homeostasis in rice. Plant J. 2017, 92, 904–923. [Google Scholar] [CrossRef] [PubMed]
- Xiang, J.J.; Zhang, G.H.; Qian, Q.; Xue, H.W. SEMI-ROLLED LEAF1 encodes a putative glycosylphosphatidylinositol-anchored protein and modulates rice leaf rolling by regulating the formation of bulliform cells. Plant Physiol. 2012, 159, 1488–1500. [Google Scholar] [CrossRef]
- Zhu, Z.; Wang, J.Y.; Li, C.A.; Li, L.; Mao, X.G.; Hu, G.; Wang, J.P.; Chang, J.Z.; Jing, R.L. A transcription factor TaMYB5 modulates leaf rolling in wheat. Front. Plant Sci. 2022, 13, 897623. [Google Scholar] [CrossRef] [PubMed]
- Zou, L.P.; Sun, X.H.; Zhang, Z.G.; Liu, P.; Wu, J.X.; Tian, C.J.; Qiu, J.L.; Lu, T.G. Leaf rolling controlled by the homeodomain leucine zipper class IV gene in rice. Plant Physiol. 2011, 156, 1589–1602. [Google Scholar] [CrossRef] [PubMed]
- Verma, A.; Niranjana, M.; Jha, S.K.; Mallick, N.; Agarwal, P. QTL detection and putative candidate gene prediction for leaf rolling under moisture stress condition in wheat. Sci. Rep. 2020, 10, 18696. [Google Scholar] [CrossRef] [PubMed]
- Gao, L.L.; Yang, G.H.; Li, Y.F.; Fan, N.N.; Li, H.J.; Zhang, M.; Xu, R.B.; Zhang, M.Y.; Zhao, A.J.; Ni, Z.F.; et al. Fine mapping and candidate gene analysis of a QTL associated with leaf rolling index on chromosome 4 of maize (Zea mays L.). Theor. Appl. Genet. 2019, 132, 3047–3062. [Google Scholar] [CrossRef] [PubMed]
- Peleg, Z.; Fahima, T.; Krugman, T.; Abbo, S.; Yakir, D.; Korol, A.B.; Saranga, Y. Genomic dissection of drought resistance in durum wheat × wild emmer wheat recombinant inbreed line population. Plant Cell Environ. 2009, 32, 758–779. [Google Scholar] [CrossRef] [PubMed]
- Liu, X.F.; Li, M.; Liu, K.; Tang, D.; Sun, M.F.; Li, Y.F.; Shen, Y.; Du, G.J.; Cheng, Z.K. Semi-Rolled Leaf2 modulates rice leaf rolling by regulating abaxial side cell differentiation. J. Exp. Bot. 2016, 67, 2139–2150. [Google Scholar] [CrossRef] [PubMed]
- Xu, Y.; Wang, Y.H.; Long, Q.Z.; Huang, J.X.; Wang, Y.L.; Zhou, K.N.; Zheng, M.; Sun, J.; Chen, H.; Chen, S.H.; et al. Overexpression of OsZHD1, a zinc finger homeodomain class homeobox transcription factor, induces abaxially curled and drooping leaf in rice. Planta 2014, 239, 803–816. [Google Scholar] [CrossRef] [PubMed]
- Zhang, G.H.; Xu, Q.; Zhu, X.D.; Qian, Q.; Xue, H.W. SHALLOT-LIKE1 is a KANADI transcription factor that modulates rice leaf rolling by regulating leaf abaxial cell development. Plant Cell 2009, 21, 719–735. [Google Scholar] [CrossRef]
- Wu, R.H.; Li, S.B.; He, S.; Wassmann, F.; Yu, C.H.; Qin, G.J.; Schreiber, L.; Qu, L.J.; Gu, H.Y. CFL1, a WW domain protein, regulates cuticle development by modulating the function of HDG1, a class IV homeodomain transcription factor, in rice and. Plant Cell 2011, 23, 3392–3411. [Google Scholar] [CrossRef] [PubMed]
- Zhao, S.S.; Zhao, L.; Liu, F.X.; Wu, Y.Z.; Zhu, Z.F.; Sun, C.Q.; Tan, L.B. NARROW AND ROLLED LEAF 2 regulates leaf shape, male fertility, and seed size in rice. J. Integr. Plant Biol. 2016, 58, 983–996. [Google Scholar] [CrossRef] [PubMed]
- Timmermans, M.C.P.; Schultes, N.P.; Jankovsky, J.P.; Nelson, T. Leafbladeless1 is required for dorsoventrality of lateral organs in maize. Development 1998, 125, 2813–2823. [Google Scholar] [CrossRef] [PubMed]
- Hay, J.O.; Moulia, B.; Lane, B.; Freeling, M.; Silk, W.K. Biomechanical analysis of the Rolled (RLD) leaf phenotype of maize. Am. J. Bot. 2000, 87, 625–633. [Google Scholar] [CrossRef] [PubMed]
- Xu, D. Gene Mapping for Roll-leaf-above-ear and the Other Plant Type and Ear Traits in Maize (Zea mays L.). Master’s Thesis, Southwest University, Chongqing, China, 2008. [Google Scholar]
- Meng, Q.; Yuan, J.; Chen, Y.; Zhao, W. Discovery and characters of a novel maize mutant with rolled leaves. J. Maize Sci. 2011, 19, 79–81. [Google Scholar]
- Liu, H. Phenotypic Characterization and Gene Mapping of a Rolled Leaf Mutant in Maize (Zea mays L.). Master’s Thesis, Chinese Academy of Agricultural Sciences, Beijing, China, 2016. [Google Scholar]
- Juarez, M.T.; Kui, J.S.; Thomas, J.; Timmermans, M.C.P. MicroRNA-mediated repression of rolled leaf1 specifies maize leaf polarity. Nature 2004, 428, 84–88. [Google Scholar] [CrossRef]
- Bian, R.L.; Liu, N.; Xu, Y.Z.; Su, Z.Q.; Chai, L.L.; Bernardo, A.; Amand, P.S.; Fritz, A.; Zhang, G.R.; Rupp, J.; et al. Quantitative trait loci for rolled leaf in a wheat EMS mutant from Jagger. Theor. Appl. Genet. 2023, 136, 52. [Google Scholar] [CrossRef] [PubMed]
- Mysków, B.; Góralska, M.; Lenarczyk, N.; Czyczylo-Mysza, I.; Stojalowski, S. Putative candidate genes responsible for leaf rolling in rye (Secale cereale L.). BMC Genet. 2018, 19, 57. [Google Scholar] [CrossRef] [PubMed]
- Jiang, D.J.; Hua, L.; Zhang, C.Z.; Li, H.N.; Wang, Z.; Li, J.; Wang, G.P.; Song, R.; Shen, T.; Li, H.Y.; et al. Mutations in the miRNA165/166 binding site of the gene result in pleiotropic effects on morphological traits in wheat. Crop J. 2023, 11, 9–20. [Google Scholar] [CrossRef]
- Li, L.; Shi, Z.Y.; Li, L.; Shen, G.Z.; Wang, X.Q.; An, L.S.; Zhang, J.L. Overexpression of ACL1 (abaxially curled leaf 1) increased bulliform cells and induced abaxial curling of leaf blades in rice. Mol. Plant 2010, 3, 807–817. [Google Scholar] [CrossRef]
- Hibara, K.; Obara, M.; Hayashida, E.; Abe, M.; Ishimaru, T.; Satoh, H.; Itoh, J.; Nagato, Y. The gene functions in leaf and embryonic pattern formation in rice. Dev. Biol. 2009, 334, 345–354. [Google Scholar] [CrossRef] [PubMed]
- Zou, L.P.; Zhang, Z.G.; Qi, D.F.; Peng, M.; Lu, T.G. Cytological mechanisms of leaf rolling in rice. Crop Sci. 2014, 54, 198–209. [Google Scholar] [CrossRef]
- Sun, J.; Cui, X.E.; Teng, S.Z.; Zhao, K.N.; Wang, Y.W.; Chen, Z.H.; Sun, X.H.; Wu, J.X.; Ai, P.F.; Quick, W.P.; et al. HD-ZIP IV gene Roc8 regulates the size of bulliform cells and lignin content in rice. Plant Biotechnol. J. 2020, 18, 2559–2572. [Google Scholar] [CrossRef] [PubMed]
- Zhang, J.S.; Zhang, H.; Srivastava, A.K.; Pan, Y.J.; Bai, J.J.; Fang, J.J.; Shi, H.Z.; Zhu, J.K. Knockdown of rice MicroRNA166 confers drought resistance by causing leaf rolling and altering stem xylem development. Plant Physiol. 2018, 176, 2082–2094. [Google Scholar] [CrossRef] [PubMed]
- Itoh, J.I.; Hibara, K.I.; Sato, Y.; Nagato, Y. Developmental role and auxin responsiveness of class III homeodomain leucine zipper gene family members in rice. Plant Physiol. 2008, 147, 1960–1975. [Google Scholar] [CrossRef]
- Dixon, L.E.; Pasquariello, M.; Badgami, R.; Levin, K.A.; Poschet, G.; Ng, P.Q.; Orford, S.; Chayut, N.; Adamski, N.M.; Brinton, J.; et al. MicroRNA-resistant alleles of HOMEOBOX DOMAIN-2 modify inflorescence branching and increase grain protein content of wheat. Sci. Adv. 2022, 8, eabn5907. [Google Scholar] [CrossRef] [PubMed]
- Avni, R.; Zhao, R.R.; Pearce, S.; Jun, Y.; Uauy, C.; Tabbita, F.; Fahima, T.; Slade, A.; Dubcovsky, J.; Distelfeld, A. Functional characterization of GPC-1 genes in hexaploid wheat. Planta 2014, 239, 313–324. [Google Scholar] [CrossRef] [PubMed]
- Zhang, J.Z.; Xiong, H.C.; Guo, H.J.; Li, Y.T.; Xie, X.M.; Xie, Y.D.; Zhao, L.S.; Gu, J.Y.; Zhao, S.R.; Ding, Y.P.; et al. Identification of the Q gene playing a role in spike morphology variation in wheat mutants and its regulatory network. Front. Plant Sci. 2022, 12, 807731. [Google Scholar] [CrossRef] [PubMed]
- Greenwood, J.R.; Finnegan, E.J.; Watanabe, N.; Trevaskis, B.; Swain, S.M. New alleles of the wheat domestication gene Q reveal multiple roles in growth and reproductive development. Development 2017, 144, 1959–1965. [Google Scholar]
- Xu, B.J.; Chen, Q.; Zheng, T.; Jiang, Y.F.; Qiao, Y.Y.; Guo, Z.R.; Cao, Y.L.; Wang, Y.; Zhang, Y.Z.; Zong, L.J.; et al. An overexpressed Q allele leads to increased spike density and improved processing quality in common wheat (Triticum aestivum). G3 Genes Genom. Genet. 2018, 8, 771–778. [Google Scholar] [CrossRef]
- Gong, F.Y.; Huang, L.; Qi, T.G.; Tang, G.; Liu, J.; Xiang, L.; He, J.S.; Zheng, Y.L.; Liu, D.C.; Wu, B.H. Comparative analysis of developing grain transcriptome reveals candidate genes and pathways improving GPC in wheat lines derived from wild emmer. J. Appl. Genet. 2021, 62, 17–25. [Google Scholar] [CrossRef] [PubMed]
- Wang, J.; Shan, Q.Y.; Yi, T.; Ma, Y.Q.; Zhou, X.X.; Pan, L.Z.; Miao, W.; Zou, X.X.; Xiong, C.; Liu, F. Fine mapping and candidate gene analysis of affecting cuticle biosynthesis in Capsicum annuum L. Theor. Appl. Genet. 2023, 136, 46. [Google Scholar] [CrossRef] [PubMed]
- Bolger, A.M.; Lohse, M.; Usadel, B. Trimmomatic: A flexible trimmer for Illumina sequence data. Bioinformatics 2014, 30, 2114–2120. [Google Scholar] [CrossRef] [PubMed]
- Livak, K.J.; Schmittgen, T.D. Analysis of relative gene expression data using real-time quantitative PCR and the 2−ΔΔCT method. Methods 2001, 25, 402–408. [Google Scholar] [CrossRef]




Disclaimer/Publisher’s Note: The statements, opinions and data contained in all publications are solely those of the individual author(s) and contributor(s) and not of MDPI and/or the editor(s). MDPI and/or the editor(s) disclaim responsibility for any injury to people or property resulting from any ideas, methods, instructions or products referred to in the content. |
© 2024 by the authors. Licensee MDPI, Basel, Switzerland. This article is an open access article distributed under the terms and conditions of the Creative Commons Attribution (CC BY) license (https://creativecommons.org/licenses/by/4.0/).
Share and Cite
Huang, L.; Gan, M.; Zhao, W.; Hu, Y.; Du, L.; Li, Y.; Zeng, K.; Wu, D.; Hao, M.; Ning, S.; et al. Characterization and Mapping of a Rolling Leaf Mutant Allele rlT73 on Chromosome 1BL of Wheat. Int. J. Mol. Sci. 2024, 25, 4103. https://doi.org/10.3390/ijms25074103
Huang L, Gan M, Zhao W, Hu Y, Du L, Li Y, Zeng K, Wu D, Hao M, Ning S, et al. Characterization and Mapping of a Rolling Leaf Mutant Allele rlT73 on Chromosome 1BL of Wheat. International Journal of Molecular Sciences. 2024; 25(7):4103. https://doi.org/10.3390/ijms25074103
Chicago/Turabian StyleHuang, Lin, Meijuan Gan, Wenzhuo Zhao, Yanling Hu, Lilin Du, Yuqin Li, Kanghui Zeng, Dandan Wu, Ming Hao, Shunzong Ning, and et al. 2024. "Characterization and Mapping of a Rolling Leaf Mutant Allele rlT73 on Chromosome 1BL of Wheat" International Journal of Molecular Sciences 25, no. 7: 4103. https://doi.org/10.3390/ijms25074103
APA StyleHuang, L., Gan, M., Zhao, W., Hu, Y., Du, L., Li, Y., Zeng, K., Wu, D., Hao, M., Ning, S., Yuan, Z., Feng, L., Zhang, L., Wu, B., & Liu, D. (2024). Characterization and Mapping of a Rolling Leaf Mutant Allele rlT73 on Chromosome 1BL of Wheat. International Journal of Molecular Sciences, 25(7), 4103. https://doi.org/10.3390/ijms25074103

