Retinoic Acid Treatment Mitigates PM2.5-Induced Type 2 Inflammation: Insights into Modulation of Innate Immune Responses
Abstract
1. Introduction
2. Results
2.1. Effects of Fine Dust in Mouse Model of Nasal Polyp
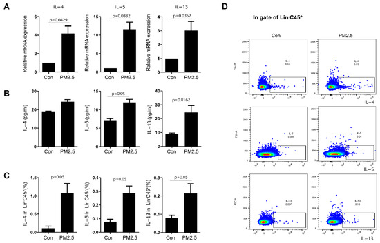
2.2. Effects of PM2.5 Exposure on the Expression of Inflammatory Cytokines and Epithelial-Cell-Derived Cytokines in Human Nasal Epithelial Cells
2.3. Effect of Exposure of Human Nasal Epithelial Cells to PM2.5 on the Immunological Activity of Innate Lymphoid Cells
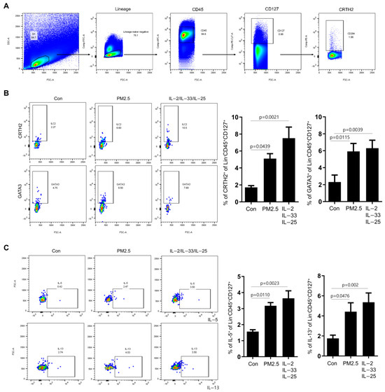
2.4. Effects of Exposure of Human Nasal Epithelial Cells to PM2.5 on the Induction of Type 2 Innate Lymphoid Cells
2.5. Effect of RA on PM2.5-Induced Immune Response by ILC2
3. Discussion
4. Materials and Methods
4.1. Mouse Model of Nasal Polyp and PM2.5 and PM10 Exposure
4.2. Mouse Nasal Tissue and Lavage Fluid Preparation
4.3. Tissue Processing for Histopathological Analysis
4.4. Nasal Tissue Preparation and Isolation and Culture of Human Nasal Epithelial Cells
4.5. PM2.5 Stimulations and Conditioned Medium Collection
4.6. Cytometric Bead Array
4.7. Flow Cytometry
4.8. Lineage-Negative Cell Isolation and ILC2 Culture
4.9. Enzyme-Linked Immunosorbent Assay (ELISA)
4.10. Quantitative Real-Time PCR (qRT-PCR)
4.11. Data Analyses
5. Conclusions
Supplementary Materials
Author Contributions
Funding
Institutional Review Board Statement
Informed Consent Statement
Data Availability Statement
Conflicts of Interest
References
- Fokkens, W.J.; Lund, V.J.; Hopkins, C.; Hellings, P.W.; Kern, R.; Reitsma, S.; Toppila-Salmi, S.; Bernal-Sprekelsen, M.; Mullol, J. Executive summary of EPOS 2020 including integrated care pathways. Rhinology 2020, 58, 82–111. [Google Scholar] [CrossRef]
- Adams, P.F.; Barnes, P.M.; Vickerie, J.L. Summary health statistics for the U.S. population: National Health Interview Survey, 2007. Vital Health Stat. 2008, 238, 1–104. [Google Scholar]
- Jarvis, D.; Newson, R.; Lotvall, J.; Hastan, D.; Tomassen, P.; Keil, T.; Gjomarkaj, M.; Forsberg, B.; Gunnbjornsdottir, M.; Minov, J.; et al. Asthma in adults and its association with chronic rhinosinusitis: The GA2LEN survey in Europe. Allergy 2012, 67, 91–98. [Google Scholar] [CrossRef]
- Rudmik, L.; Smith, T.L. Quality of life in patients with chronic rhinosinusitis. Curr. Allergy Asthma Rep. 2011, 11, 247–252. [Google Scholar] [CrossRef]
- Sedaghat, A.R.; Caradonna, D.S.; Chandra, R.K.; Franzese, C.; Gray, S.T.; Halderman, A.A.; Hopkins, C.; Kuan, E.C.; Lee, J.T.; McCoul, E.D.; et al. Determinants of physician assessment of chronic rhinosinusitis disease control using EPOS 2020 criteria and the importance of incorporating patient perspectives of disease control. Int. Forum Allergy Rhinol. 2023, 13, 2004–2017. [Google Scholar] [CrossRef]
- Kim, D.K.; Eun, K.M.; Kim, M.K.; Cho, D.; Han, S.A.; Han, S.Y.; Seo, Y.; Lee, D.H.; Cho, S.H.; Kim, D.W. Comparison between signature cytokines of nasal tissues in subtypes of chronic rhinosinusitis. Allergy Asthma Immunol. Res. 2019, 11, 201–211. [Google Scholar] [CrossRef] [PubMed]
- Kato, A.; Schleimer, R.P.; Bleier, B.S. Mechanisms and pathogenesis of chronic rhinosinusitis. Allergy Asthma Immunol. Res. J. Allergy Clin. Immunol. 2022, 149, 1491–1503. [Google Scholar] [CrossRef]
- Kato, A.; Peters, A.T.; Stevens, W.W.; Schleimer, R.P.; Tan, B.K.; Kern, R.C. Endotypes of chronic rhinosinusitis: Relationships to disease phenotypes, pathogenesis, clinical findings, and treatment approaches. Allergy 2022, 77, 812–826. [Google Scholar] [CrossRef] [PubMed]
- Cho, S.W.; Kim, D.W.; Kim, J.W.; Lee, C.H.; Rhee, C.S. Classification of chronic rhinosinusitis according to a nasal polyp and tissue eosinophilia: Limitation of current classification system for Asian population. Asia Pac. Allergy 2017, 7, 121–130. [Google Scholar] [CrossRef]
- Huang, C.C.; Chang, P.H.; Huang, Y.L.; Lee, T.J.; Huang, C.C.; Wu, P.W. Clinical Characteristics of Eosinophilic Chronic Rhinosinusitis with Nasal Polyps in Adolescents. J. Asthma Allergy 2023, 30, 1197–1206. [Google Scholar] [CrossRef]
- Cui, Y.; Wang, K.; Shi, J.; Sun, Y. Endotyping Difficult-to-Treat Chronic Rhinosinusitis with Nasal Polyps by Structured Histopathology. Int. Arch. Allergy Immunol. 2023, 184, 1036–1046. [Google Scholar] [CrossRef]
- Marseglia, G.L.; Avanzini, M.A.; Caimmi, S.; Caimmi, D.; Marseglia, A.; Valsecchi, C.; Poddighe, D.; Ciprandi, G.; Pagella, F.; Klersy, C.; et al. Passive exposure to smoke results in defective interferon-gamma production by adenoids in children with recurrent respiratory infections. J. Interferon Cytokine Res. 2009, 29, 427–432. [Google Scholar] [CrossRef]
- Maung, T.Z.; Bishop, J.E.; Holt, E.; Turner, A.M.; Pfrang, C. Indoor Air Pollution and the Health of Vulnerable Groups: A Systematic Review Focused on Particulate Matter (PM), Volatile Organic Compounds (VOCs) and Their Effects on Children and People with Pre-Existing Lung Disease. Int. J. Environ. Res. Public Health 2022, 19, 8752. [Google Scholar] [CrossRef]
- Beule, A. Epidemiology of chronic rhinosinusitis, selected risk factors, comorbidities, and economic burden. GMS Curr. Top. Otorhinolaryngol. Head Neck Surg. 2015, 14, Doc11. [Google Scholar]
- Hagedorn, R.; Tullis, B.; Nguyen, C.; Stockard, R.; Mace, J.C.; Ramakrishnan, V.R.; Beswick, D.M.; Soler, Z.M.; Smith, T.L.; Alt, J.A.; et al. Does air pollutant exposure impact disease severity or outcomes in chronic rhinosinusitis? Int. Forum Allergy Rhinol. 2023. [Google Scholar] [CrossRef]
- Zhao, R.; Guo, Z.; Dong, W.; Deng, C.; Han, Z.; Liu, J.; Wang, H.; Zhuang, G.; Zhang, R. Effects of PM2.5 on mucus secretion and tissue remodeling in a rabbit model of chronic rhinosinusitis. Int. Forum Allergy Rhinol. 2018, 8, 1349–1355. [Google Scholar] [CrossRef]
- Lee, H.J.; Kim, D.K. Effect of airborne particulate matter on the immunologic characteristics of chronic rhinosinusitis with nasal polyps. Int. J. Mol. Sci. 2022, 23, 1018. [Google Scholar] [CrossRef]
- Lederer, A.M.; Fredriksen, P.M.; Nkeh-Chungag, B.N.; Everson, F.; Strijdom, H.; De Boever, P.; Goswami, N. Cardiovascular effects of air pollution: Current evidence from animal and human studies. Am. J. Physiol. Heart Circ. Physiol. 2021, 320, H1417–H1439. [Google Scholar] [CrossRef]
- Liu, X.Q.; Huang, J.; Song, C.; Zhang, T.L.; Liu, Y.P.; Yu, L. Neurodevelopmental toxicity induced by PM2.5 Exposure and its possible role in Neurodegenerative and mental disorders. Hum. Exp. Toxicol. 2023, 42, 9603271231191436. [Google Scholar] [CrossRef]
- WHO. WHO Guidelines for Indoor Air Quality: Selected Pollutants; WHO: Geneva, Switzerland, 2010. [Google Scholar]
- Kato, A. Group 2 innate lymphoid cells in airway Diseases. Chest 2019, 156, 141–149. [Google Scholar] [CrossRef]
- Morita, H.; Kubo, T.; Rückert, B.; Ravindran, A.; Soyka, M.B.; Rinaldi, A.O.; Sugita, K.; Wawrzyniak, M.; Wawrzyniak, P.; Motomura, K.; et al. Induction of human regulatory innate lymphoid cells from group 2 innate lymphoid cells by retinoic acid. J. Allergy Clin. Immunol. 2019, 143, 2190–2201.e9. [Google Scholar] [CrossRef]
- Sakashita, M.; Takabayashi, T.; Imoto, Y.; Homma, T.; Yoshida, K.; Ogi, K.; Kimura, Y.; Kato, A.; Stevens, W.W.; Smith, S.S.; et al. Retinoic acid promotes fibrinolysis and may regulate polyp formation. J. Allergy Clin. Immunol. 2022, 150, 1114–1124.e3. [Google Scholar] [CrossRef]
- Kim, D.H.; Lim, J.Y.; Jang, J.Y.; Gwak, J.; Joo, H.A.; Ryu, S.; Kim, J.H. Distinct subsets of innate lymphoid cells in nasal polyp. Allergol. Int. 2023, 72, 151–160. [Google Scholar] [CrossRef]
- Rodriguez-Rodriguez, N.; Gogoi, M.; McKenzie, A.N.J. Group 2 innate lymphoid cells: Team players in regulating asthma. Annu. Rev. Immunol. 2021, 39, 167–198. [Google Scholar] [CrossRef]
- Hammad, H.; Lambrecht, B.N. The basic immunology of asthma. Cell 2021, 184, 1469–1485. [Google Scholar] [CrossRef]
- Matucci, A.; Bormioli, S.; Nencini, F.; Maggi, E.; Vultaggio, A. The emerging role of type 2 inflammation in asthma. Expert Rev. Clin. Immunol. 2021, 17, 63–71. [Google Scholar] [CrossRef]
- Kabata, H.; Moro, K.; Koyasu, S. The group 2 innate lymphoid cell (ILC2) regulatory network and its underlying mechanisms. Immunol. Rev. 2018, 286, 37–52. [Google Scholar] [CrossRef]
- Poposki, J.A.; Klingler, A.I.; Tan, B.K.; Soroosh, P.; Banie, H.; Lewis, G.; Hulse, K.E.; Stevens, W.W.; Peters, A.T.; Grammer, L.C.; et al. Group 2 innate lymphoid cells are elevated and activated in chronic rhinosinusitis with nasal polyps. Immun. Inflamm. Dis. 2017, 5, 233–243. [Google Scholar] [CrossRef]
- Tojima, I.; Kouzaki, H.; Shimizu, S.; Ogawa, T.; Arikata, M.; Kita, H.; Shimizu, T. Group 2 innate lymphoid cells are increased in nasal polyps in patients with eosinophilic chronic rhinosinusitis. Clin. Immunol. 2016, 170, 1–8. [Google Scholar] [CrossRef]
- Estrella, B.; Naumova, E.N.; Cepeda, M.; Voortman, T.; Katsikis, P.D.; Drexhage, H.A. Effects of air pollution on lung innate lymphoid cells: Review of in vitro and in vivo experimental studies. Int. J. Environ. Res. Public Health 2019, 16, 2347. [Google Scholar] [CrossRef]
- Zanobetti, A.; Schwartz, J.; Dockery, D.W. Airborne particles are a risk factor for hospital admissions for heart and lung disease. Environ. Health Perspect. 2000, 108, 1071–1077. [Google Scholar] [CrossRef] [PubMed]
- Brandt, E.B.; Kovacic, M.B.; Lee, G.B.; Gibson, A.M.; Acciani, T.H.; Le Cras, T.D.; Ryan, P.H.; Budelsky, A.L.; Khurana Hershey, G.K. Diesel exhaust particle induction of IL-17A contributes to severe asthma. J. Allergy Clin. Immunol. 2013, 132, 1194–1204.e2. [Google Scholar] [CrossRef] [PubMed]
- Zhang, Z.; Kamil, R.J.; London, N.R.; Lee, S.E.; Sidhaye, V.K.; Biswal, S.; Lane, A.P.; Pinto, J.M.; Ramanathan, M. Long-term exposure to particulate matter air pollution and chronic rhinosinusitis in nonallergic patients. Am. J. Respir. Crit. Care Med. 2021, 204, 859–862. [Google Scholar] [CrossRef] [PubMed]
- Lee, M.; Lim, S.; Kim, Y.S.; Khalmuratova, R.; Shin, S.H.; Kim, I.; Kim, H.J.; Kim, D.Y.; Rhee, C.S.; Park, J.W.; et al. DEP-induced ZEB2 promotes nasal polyp formation via epithelial-to-mesenchymal transition. J. Allergy Clin. Immunol. 2022, 149, 340–357. [Google Scholar] [CrossRef] [PubMed]
- Schleimer, R.P. Immunopathogenesis of Chronic Rhinosinusitis and Nasal Polyposis. Annu. Rev. Pathol. 2017, 24, 331–357. [Google Scholar] [CrossRef] [PubMed]
- Poddighe, D.; Vangelista, L. Staphylococcus aureus Infection and Persistence in Chronic Rhinosinusitis: Focus on Leukocidin ED. Toxins 2020, 28, 678. [Google Scholar] [CrossRef] [PubMed]
- Mjösberg, J.M.; Trifari, S.; Crellin, N.K.; Peters, C.P.; van Drunen, C.M.; Piet, B.; Fokkens, W.J.; Cupedo, T.; Spits, H. Human IL-25- and IL-33-responsive type 2 innate lymphoid cells are defined by expression of CRTH2 and CD161. Nat. Immunol. 2011, 12, 1055–1062. [Google Scholar] [CrossRef] [PubMed]
- Shaw, J.L.; Fakhri, S.; Citardi, M.J.; Porter, P.C.; Corry, D.B.; Kheradmand, F.; Liu, Y.J.; Luong, A. IL-33-responsive innate lymphoid cells are an important source of IL-13 in chronic rhinosinusitis with nasal polyps. Am. J. Respir. Crit. Care Med. 2013, 188, 432–439. [Google Scholar] [CrossRef] [PubMed]
- Walford, H.H.; Lund, S.J.; Baum, R.E.; White, A.A.; Bergeron, C.M.; Husseman, J.; Bethel, K.J.; Scott, D.R.; Khorram, N.; Miller, M.; et al. Increased ILC2s in the eosinophilic nasal polyp endotype are associated with corticosteroid responsiveness. Clin. Immunol. 2014, 155, 126–135. [Google Scholar] [CrossRef]
- Kim, D.K.; Jin, H.R.; Eun, K.M.; Mo, J.H.; Cho, S.H.; Oh, S.; Cho, D.; Kim, D.W. The role of interleukin-33 in chronic rhinosinusitis. Thorax 2017, 72, 635–645. [Google Scholar] [CrossRef]
- Shin, H.W.; Kim, D.K.; Park, M.H.; Eun, K.M.; Lee, M.; So, D.; Kong, I.G.; Mo, J.H.; Yang, M.S.; Jin, H.R.; et al. IL-25 as a novel therapeutic target in nasal polyps of patients with chronic rhinosinusitis. J. Allergy Clin. Immunol. 2015, 135, 1476–1485.e7. [Google Scholar] [CrossRef] [PubMed]
- Nagarkar, D.R.; Poposki, J.A.; Tan, B.K.; Comeau, M.R.; Peters, A.T.; Hulse, K.E.; Suh, L.A.; Norton, J.; Harris, K.E.; Grammer, L.C.; et al. Thymic stromal lymphopoietin activity is increased in nasal polyps of patients with chronic rhinosinusitis. J. Allergy Clin. Immunol. 2013, 132, 593–600.e12 e512. [Google Scholar] [CrossRef] [PubMed]
- Oliveira, L.M.; Teixeira, F.M.E.; Sato, M.N. Impact of retinoic acid on immune cells and inflammatory diseases. Mediat. Inflamm. 2018, 2018, 3067126. [Google Scholar] [CrossRef] [PubMed]
- Wansley, D.L.; Yin, Y.; Prussin, C. retinoic acid receptor-α modulators ATRA and Ro415253 reciprocally regulate human IL-5+ Th2 cell proliferation and cytokine expression. Clin. Mol. Allergy 2013, 6, 4. [Google Scholar] [CrossRef] [PubMed]
- Ruiter, B.; Patil, S.U.; Shreffler, W.G. Vitamins A and D have antagonistic effects on expression of effector cytokines and gut-homing integrin in human innate lymphoid cells. Clin. Exp. Allergy 2015, 45, 1214–1225. [Google Scholar] [CrossRef]
- O’Connor, M.H.; Muir, R.; Chakhtoura, M.; Fang, M.; Moysi, E.; Moir, S.; Carey, A.J.; Terk, A.; Nichols, C.N.; Metcalf, T.; et al. A follicular regulatory Innate Lymphoid Cell population impairs interactions between germinal center Tfh and B cells. Commun. Biol. 2021, 12, 563. [Google Scholar] [CrossRef]







Disclaimer/Publisher’s Note: The statements, opinions and data contained in all publications are solely those of the individual author(s) and contributor(s) and not of MDPI and/or the editor(s). MDPI and/or the editor(s) disclaim responsibility for any injury to people or property resulting from any ideas, methods, instructions or products referred to in the content. |
© 2024 by the authors. Licensee MDPI, Basel, Switzerland. This article is an open access article distributed under the terms and conditions of the Creative Commons Attribution (CC BY) license (https://creativecommons.org/licenses/by/4.0/).
Share and Cite
Lee, H.-J.; Kim, D.-K. Retinoic Acid Treatment Mitigates PM2.5-Induced Type 2 Inflammation: Insights into Modulation of Innate Immune Responses. Int. J. Mol. Sci. 2024, 25, 3856. https://doi.org/10.3390/ijms25073856
Lee H-J, Kim D-K. Retinoic Acid Treatment Mitigates PM2.5-Induced Type 2 Inflammation: Insights into Modulation of Innate Immune Responses. International Journal of Molecular Sciences. 2024; 25(7):3856. https://doi.org/10.3390/ijms25073856
Chicago/Turabian StyleLee, Hyun-Joo, and Dong-Kyu Kim. 2024. "Retinoic Acid Treatment Mitigates PM2.5-Induced Type 2 Inflammation: Insights into Modulation of Innate Immune Responses" International Journal of Molecular Sciences 25, no. 7: 3856. https://doi.org/10.3390/ijms25073856
APA StyleLee, H.-J., & Kim, D.-K. (2024). Retinoic Acid Treatment Mitigates PM2.5-Induced Type 2 Inflammation: Insights into Modulation of Innate Immune Responses. International Journal of Molecular Sciences, 25(7), 3856. https://doi.org/10.3390/ijms25073856

