QTL Mapping and Data Mining to Identify Genes Associated with Soybean Epicotyl Length Using Cultivated Soybean and Wild Soybean
Abstract
1. Introduction
2. Results
2.1. Analyses of Epicotyl Length
2.2. Identification of EL-Related QTLs in CSSL Population
2.3. Determination of Candidate Intervals Based on Chromosomal Insertions
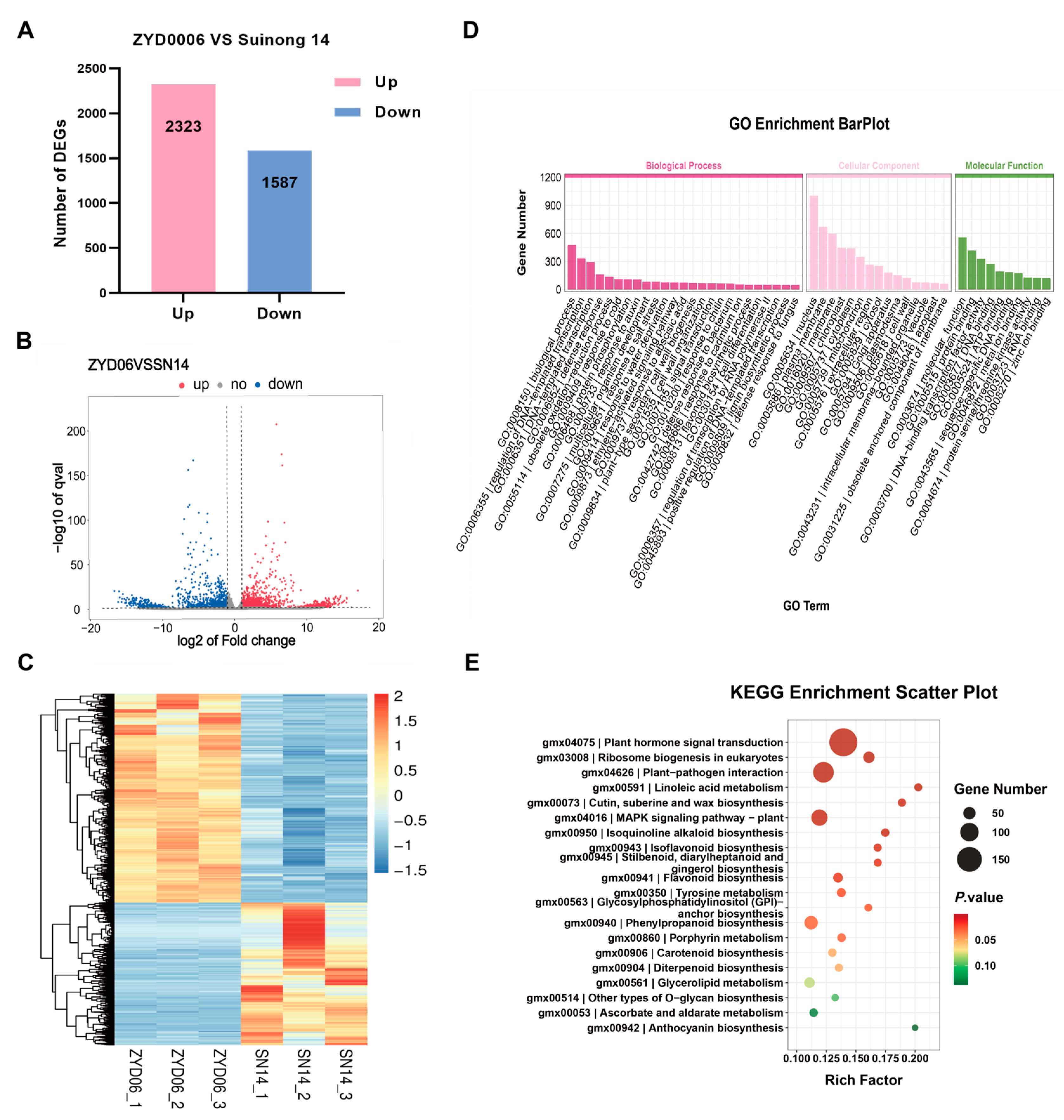
2.4. RNA-Seq Analysis of Parental Epicotyl Tissues
2.5. SNP Analyses of Candidate Genes within the QTL Interval
2.6. qPCR Analyses of Candidate Genes
2.7. Haplotype Analyses of Glyma.08G142400
3. Discussion
4. Materials and Methods
4.1. Plant Materials and Populations
4.2. Soybean Epicotyl Length Measurement and Data Analysis
4.3. QTL Mapping
4.4. ZYD00006 Chromosome Fragment Insertion Analysis
4.5. SNP Analyses of Candidate Genes Associated with QTL Intervals
4.6. RNA-Seq Analyses
4.7. qPCR
4.8. Subcellular Localization
4.9. Candidate Gene Haplotype Analyses
5. Conclusions
Supplementary Materials
Author Contributions
Funding
Institutional Review Board Statement
Informed Consent Statement
Data Availability Statement
Acknowledgments
Conflicts of Interest
References
- Zhang, J.; Song, Q.; Cregan, P.B.; Jiang, G.L. Genome-wide association study, genomic prediction and marker-assisted selection for seed weight in soybean (Glycine max). Theor. Appl. Genet. 2016, 129, 117–130. [Google Scholar] [CrossRef] [PubMed]
- Hong, H.; Li, M.; Chen, Y.; Wang, H.; Wang, J.; Guo, B.; Gao, H.; Ren, H.; Yuan, M.; Han, T.; et al. Genome-wide association studies for soybean epicotyl length in two environments using 3VmrMLM. Front. Plant Sci. 2022, 13, 1033120. [Google Scholar] [CrossRef] [PubMed]
- Camargos, T.; Campos, N.; Alves, G.; Ferreira, S.; Matsuo, É. The effect of soil volume, plant density and sowing depth on soybean seedlings characters. Agron. Sci. Biotechnol. 2019, 5, 47. [Google Scholar] [CrossRef]
- Chaves, M.V.A.; Silva, N.S.; Silva, R.H.O.; Jorge, G.L.; Silveira, I.C.; Medeiros, L.A.; Hamawaki, R.L.; Hamawaki, O.T.; Nogueira, A.P.O.; Hamawaki, C.D.L. Genotype x environment interaction and stability of soybean cultivars for vegetative-stage characters. Genet. Mol. Res. 2017, 16, gmr16039795. [Google Scholar] [CrossRef]
- Hanyu, J.; Costa, S.; Cecon, P.; Matsuo, É. Genetic parameters estimate and characters analysis in phenotypic phase of soybean during two evaluation periods. Agron. Sci. Biotechnol. 2020, 6, 1–12. [Google Scholar] [CrossRef]
- Nogueira, A.P.O.; Sediyama, T.; Cruz, C.D.; Reis, M.S.; Pereira, D.G.; Jangarelli, M. Novas características para diferenciação de cultivares de soja pela análise discriminante. Ciênc. Rural 2008, 38, 2427–2433. [Google Scholar] [CrossRef]
- Kaga, A.; Isemura, T.; Tomooka, N.; Vaughan, D.A. The genetics of domestication of the azuki bean (Vigna angularis). Genetics 2008, 178, 1013–1036. [Google Scholar] [CrossRef] [PubMed]
- Basten, C.J.; Weir, B.S.; Zeng, Z.-B. Zmap—A QTL cartographer. In Proceedings of the 5th World Congress on Genetics Applied to Livestock Production, Guelph, ON, Canada, 7–12 August 1994. [Google Scholar]
- Isemura, T.; Kaga, A.; Konishi, S.; Ando, T.; Tomooka, N.; Han, O.K.; Vaughan, D.A. Genome Dissection of Traits Related to Domestication in Azuki Bean (Vigna angularis) and Comparison with other Warm-season Legumes. Ann. Bot. 2007, 100, 1053–1071. [Google Scholar] [CrossRef]
- Liang, H.; Yu, Y.; Yang, H.; Zhang, H.; Wei, D.; Cui, W.; Du, H.; Liu, X.; Fang, X. Epistatic effects and quantitative trait Loci (QTL) x Environment (QE) interaction effects formyield per plot and botanical traits in soybean. Chin. Bull. Bot. 2014, 49, 273–281. [Google Scholar]
- Chowdhary, A.A.; Mishra, S.; Mehrotra, S.; Upadhyay, S.K.; Bagal, D.; Srivastava, V. Plant transcription factors: An overview of their role in plant life. In Plant Transcription Factors; Academic Press: Cambridge, MA, USA, 2023; pp. 3–20. [Google Scholar]
- Wu, Y.; Wen, J.; Xia, Y.; Zhang, L.; Du, H. Evolution and functional diversification of R2R3-MYB transcription factors in plants. Hortic. Res. 2022, 9, uhac058. [Google Scholar] [CrossRef]
- Guo, J.; Sun, B.; He, H.; Zhang, Y.; Tian, H.; Wang, B. Current understanding of bHLH transcription factors in plant abiotic stress tolerance. Int. J. Mol. Sci. 2021, 22, 4921. [Google Scholar] [CrossRef]
- Han, K.; Zhao, Y.; Sun, Y.; Li, Y. NACs, generalist in plant life. Plant Biotechnol. J. 2023, 21, 2433–2457. [Google Scholar] [CrossRef]
- Wang, H.; Chen, W.; Xu, Z.; Chen, M.; Yu, D. Functions of WRKYs in plant growth and development. Trends Plant Sci. 2023, 28, 630–645. [Google Scholar] [CrossRef]
- Feng, K.; Hou, X.-L.; Xing, G.-M.; Liu, J.-X.; Duan, A.-Q.; Xu, Z.-S.; Li, M.-Y.; Zhuang, J.; Xiong, A.-S. Advances in AP2/ERF super-family transcription factors in plant. Crit. Rev. Biotechnol. 2020, 40, 750–776. [Google Scholar] [CrossRef]
- Cai, Y.; Liu, Y.; Fan, Y.; Li, X.; Yang, M.; Xu, D.; Wang, H.; Deng, X.W.; Li, J. MYB112 connects light and circadian clock signals to promote hypocotyl elongation in Arabidopsis. Plant Cell 2023, 35, 3485–3503. [Google Scholar] [CrossRef]
- Yang, Y.; Liang, T.; Zhang, L.; Shao, K.; Gu, X.; Shang, R.; Shi, N.; Li, X.; Zhang, P.; Liu, H. UVR8 interacts with WRKY36 to regulate HY5 transcription and hypocotyl elongation in Arabidopsis. Nat. Plants 2018, 4, 98–107. [Google Scholar] [CrossRef]
- Yang, C.; Huang, S.; Zeng, Y.; Liu, C.; Ma, Q.; Pruneda-Paz, J.; Kay, S.A.; Li, L. Two bHLH transcription factors, bHLH48 and bHLH60, associate with phytochrome interacting factor 7 to regulate hypocotyl elongation in Arabidopsis. Cell Rep. 2021, 35, 109054. [Google Scholar] [CrossRef] [PubMed]
- Xu, Z.; Wang, R.; Kong, K.; Begum, N.; Almakas, A.; Liu, J.; Li, H.; Liu, B.; Zhao, T. An APETALA2/ethylene responsive factor transcription factor GmCRF4a regulates plant height and auxin biosynthesis in soybean. Front. Plant Sci. 2022, 13, 983650. [Google Scholar] [CrossRef] [PubMed]
- Wang, J.; Ma, C.; Ma, S.; Zheng, H.; Tian, H.; Wang, X.; Wang, Y.; Jiang, H.; Wang, J.; Zhang, Z. Genetic variation in GmCRP contributes to nodulation in soybean (Glycine max Merr.). Crop J. 2023, 11, 332–344. [Google Scholar] [CrossRef]
- Liu, Y.; Du, H.; Li, P.; Shen, Y.; Peng, H.; Liu, S.; Zhou, G.-A.; Zhang, H.; Liu, Z.; Shi, M. Pan-genome of wild and cultivated soybeans. Cell 2020, 182, 162–176.e13. [Google Scholar] [CrossRef] [PubMed]
- Alcivar, A.; Jacobson, J.; Rainho, J.; Meksem, K.; Kassem, M.A. Genetic analysis of soybean plant height, hypocotyl and internode lengths. J. Agric. Food Environ. Sci. 2007, 1, 1–20. [Google Scholar]
- Watanabe, S.; Tajuddin, T.; Yamanaka, N.; Hayashi, M.; Harada, K. Analysis of QTLs for reproductive development and seed quality traits in soybean using recombinant inbred lines. Breed. Sci. 2004, 54, 399–407. [Google Scholar] [CrossRef][Green Version]
- dos Santos Silva, F.C.; Sediyama, T.; da Silva, A.F.; Rosa, D.P.; Ferreira, L.V.; Dami, C. Identification of new descriptors for differentiation of soybean genotypes by Gower algorithm. Afr. J. Agric. Res. 2016, 11, 961–966. [Google Scholar]
- Huang, X.; Huang, S.; Han, B.; Li, J. The integrated genomics of crop domestication and breeding. Cell 2022, 185, 2828–2839. [Google Scholar] [CrossRef] [PubMed]
- Petereit, J.; Marsh, J.I.; Bayer, P.E.; Danilevicz, M.F.; Thomas, W.J.; Batley, J.; Edwards, D. Genetic and genomic resources for soybean breeding research. Plants 2022, 11, 1181. [Google Scholar] [CrossRef]
- Jiang, H.; Li, Y.; Qin, H.; Li, Y.; Qi, H.; Li, C.; Wang, N.; Li, R.; Zhao, Y.; Huang, S. Identification of major QTLs associated with first pod height and candidate gene mining in soybean. Front. Plant Sci. 2018, 9, 1280. [Google Scholar] [CrossRef] [PubMed]
- Yu, S.; Ai, C.-R.; Jing, S.-J.; Yu, D.-Q. Research progress on functional analysis of rice WRKY genes. Rice Sci. 2010, 17, 60–72. [Google Scholar]
- Bakshi, M.; Oelmüller, R. WRKY transcription factors. Plant Signal. Behav. 2014, 9, e27700. [Google Scholar] [CrossRef]
- Rushton, P.J.; Somssich, I.E.; Ringler, P.; Shen, Q.J. WRKY transcription factors. Trends Plant Sci. 2010, 15, 247–258. [Google Scholar] [CrossRef]
- Agarwal, P.; Reddy, M.P.; Chikara, J. WRKY: Its structure, evolutionary relationship, DNA-binding selectivity, role in stress tolerance and development of plants. Mol. Biol. Rep. 2011, 38, 3883–3896. [Google Scholar] [CrossRef]
- Huang, Y.; Feng, C.-Z.; Ye, Q.; WU, W.-H.; Chen, Y.-F. Arabidopsis WRKY6 Transcription Factor Acts as a Positive Regulator of Abscisic Acid Signaling during Seed Germination and Early Seedling Development. PLoS Genet. 2016, 12, e1005833. [Google Scholar] [CrossRef]
- Chen, H.; Lai, Z.; Shi, J.; Xiao, Y.; Chen, Z.; Xu, X. Roles of arabidopsis WRKY18, WRKY40 and WRKY60 transcription factors in plant responses to abscisic acid and abiotic stress. BMC Plant Biol. 2010, 10, 281. [Google Scholar] [CrossRef]
- Song, G.; Li, X.; Munir, R.; Khan, A.R.; Azhar, W.; Yasin, M.U.; Jiang, Q.; Bancroft, I.; Gan, Y. The WRKY6 transcription factor affects seed oil accumulation and alters fatty acid compositions in Arabidopsis thaliana. Physiol. Plant. 2020, 169, 612–624. [Google Scholar] [CrossRef]
- Robatzek, S.; Somssich, I.E. A new member of the Arabidopsis WRKY transcription factor family, AtWRKY6, is associated with both senescence-and defence-related processes. Plant J. 2001, 28, 123–133. [Google Scholar] [CrossRef] [PubMed]
- Wang, R.; Liu, X.; Zhu, H.; Yang, Y.; Cui, R.; Fan, R.; Zhai, X.; Yang, Y.; Zhang, S.; Zhang, J.; et al. Transcription factors GmERF1 and GmWRKY6 synergistically regulate low phosphorus tolerance in soybean. Plant Physiol. 2023, 192, 1099–1114. [Google Scholar] [CrossRef] [PubMed]
- Zhou, H.; Zhu, W.; Wang, X.; Bian, Y.; Jiang, Y.; Li, J.; Wang, L.; Yin, P.; Deng, X.W.; Xu, D. A missense mutation in WRKY32 converts its function from a positive regulator to a repressor of photomorphogenesis. New Phytol. 2022, 235, 111–125. [Google Scholar] [CrossRef] [PubMed]
- Xiong, H.; Lu, D.; Li, Z.; Wu, J.; Ning, X.; Lin, W.; Bai, Z.; Zheng, C.; Sun, Y.; Chi, W. The DELLA-ABI4-HY5 module integrates light and gibberellin signals to regulate hypocotyl elongation. Plant Commun. 2023, 4, 100597. [Google Scholar] [CrossRef] [PubMed]
- Hedden, P.; Sponsel, V. A Century of Gibberellin Research. J. Plant Growth Regul. 2015, 34, 740–760. [Google Scholar] [CrossRef] [PubMed]
- Wang, J.; Feng, H.; Jia, X.; Ma, S.; Ma, C.; Wang, Y.; Pan, S.; Chen, Q.; Xin, D.; Liu, C. Identifications of QTLs and Candidate Genes Associated with Pseudomonas syringae Responses in Cultivated Soybean (Glycine max) and Wild Soybean (Glycine soja). Int. J. Mol. Sci. 2023, 24, 4618. [Google Scholar] [CrossRef] [PubMed]






| Trait | Year | Parents | CSSL Population (n = 207) | |||
|---|---|---|---|---|---|---|
| ZYD00006 | Suinong14 | Mean ± SD 1 | Kurtosis 2 | Skewness 3 | ||
| EL | 2021 | 1.27 ** | 4.99 | 4.06 ± 1.06 | 0.27 | −0.84 |
| 2022 | 1.25 ** | 5.14 | 4.04 ± 1.1 | 0.34 | −0.89 | |
| Trait | Year | Chr/LG a | QTL | Position (Mb) | LOD b | R2 c | ADD d | Previous Research Reports |
|---|---|---|---|---|---|---|---|---|
| EL | 2021 | Chr03/N | qEL21-03 | 34.7 | 3.5 | 4.2 | −0.07 | |
| Chr17/D2 | qEL21-17 | 21.9 | 11.1 | 5.7 | −1.32 | |||
| Chr08/A2 | qEL21-08 | 10.6 | 8.4 | 6 | 0.05 | |||
| Chr13/F | qEL21-13 | 10.2 | 7.3 | 6.5 | 0.26 | qHL-F [23] | ||
| 2022 | Chr12/H | qEL22-12 | 22.6 | 4.5 | 3.2 | 0.33 | ||
| Chr08/A2 | qEL22-08 | 10.6 | 7.7 | 7.8 | 0.12 | |||
| Chr19/L | qEL22-19 | 44.9 | 6.3 | 4.4 | −1.18 | qGRS-L [24] | ||
| Chr03/N | qEL22-03 | 31.5 | 3.4 | 2.8 | −0.03 |
Disclaimer/Publisher’s Note: The statements, opinions and data contained in all publications are solely those of the individual author(s) and contributor(s) and not of MDPI and/or the editor(s). MDPI and/or the editor(s) disclaim responsibility for any injury to people or property resulting from any ideas, methods, instructions or products referred to in the content. |
© 2024 by the authors. Licensee MDPI, Basel, Switzerland. This article is an open access article distributed under the terms and conditions of the Creative Commons Attribution (CC BY) license (https://creativecommons.org/licenses/by/4.0/).
Share and Cite
Chen, L.; Ma, S.; Li, F.; Li, L.; Yu, W.; Yu, L.; Tang, C.; Liu, C.; Xin, D.; Chen, Q.; et al. QTL Mapping and Data Mining to Identify Genes Associated with Soybean Epicotyl Length Using Cultivated Soybean and Wild Soybean. Int. J. Mol. Sci. 2024, 25, 3296. https://doi.org/10.3390/ijms25063296
Chen L, Ma S, Li F, Li L, Yu W, Yu L, Tang C, Liu C, Xin D, Chen Q, et al. QTL Mapping and Data Mining to Identify Genes Associated with Soybean Epicotyl Length Using Cultivated Soybean and Wild Soybean. International Journal of Molecular Sciences. 2024; 25(6):3296. https://doi.org/10.3390/ijms25063296
Chicago/Turabian StyleChen, Lin, Shengnan Ma, Fuxin Li, Lanxin Li, Wenjun Yu, Lin Yu, Chunshuang Tang, Chunyan Liu, Dawei Xin, Qingshan Chen, and et al. 2024. "QTL Mapping and Data Mining to Identify Genes Associated with Soybean Epicotyl Length Using Cultivated Soybean and Wild Soybean" International Journal of Molecular Sciences 25, no. 6: 3296. https://doi.org/10.3390/ijms25063296
APA StyleChen, L., Ma, S., Li, F., Li, L., Yu, W., Yu, L., Tang, C., Liu, C., Xin, D., Chen, Q., & Wang, J. (2024). QTL Mapping and Data Mining to Identify Genes Associated with Soybean Epicotyl Length Using Cultivated Soybean and Wild Soybean. International Journal of Molecular Sciences, 25(6), 3296. https://doi.org/10.3390/ijms25063296

