Abstract
Porcine epidemic diarrhea virus (PEDV), a member of the Alpha-coronavirus genus in the Coronaviridae family, induces acute diarrhea, vomiting, and dehydration in neonatal piglets. This study aimed to investigate the genetic dependencies of PEDV and identify potential therapeutic targets by using a single-guide RNA (sgRNA) lentiviral library to screen host factors required for PEDV infection. Protein kinase C θ (PKCθ), a calcium-independent member of the PKC family localized in the cell membrane, was found to be a crucial host factor in PEDV infection. The investigation of PEDV infection was limited in Vero and porcine epithelial cell-jejunum 2 (IPEC-J2) due to defective interferon production in Vero and the poor replication of PEDV in IPEC-J2. Therefore, identifying suitable cells for PEDV investigation is crucial. The findings of this study reveal that human embryonic kidney (HEK) 293T and L929 cells, but not Vero and IPEC-J2 cells, were suitable for investigating PEDV infection. PKCθ played a significant role in endocytosis and the replication of PEDV, and PEDV regulated the expression and phosphorylation of PKCθ. Apoptosis was found to be involved in PEDV replication, as the virus activated the PKCθ-B-cell lymphoma 2 (BCL-2) ovarian killer (BOK) axis in HEK293T and L929 cells to increase viral endocytosis and replication via mitochondrial apoptosis. This study demonstrated the suitability of HEK293T and L929 cells for investigating PEDV infection and identified PKCθ as a host factor essential for PEDV infection. These findings provide valuable insights for the development of strategies and drug targets for PEDV infection.
1. Introduction
Porcine epidemic diarrhea (PED) is a highly contagious intestinal disease caused by the PED virus (PEDV). It is characterized by symptoms such as watery diarrhea, vomiting, dehydration, and a high mortality rate in neonatal piglets [1,2]. PED was first identified in the United Kingdom in 1971, and it subsequently spread globally, affecting regions such as Europe, the Americas, and Asia [1,3,4,5]. In 2010 and 2013, there were significant outbreaks of PED that rapidly spread to swine farms in China and the United States. These outbreaks have caused significant economic losses to the swine-producing industry [5,6]. PED remains a persistent issue in the swine-producing industry globally, without any therapeutic solution [7]. PEDV is an Alphacoronavirus belonging to the family Coronaviridae of the order Nidovirales. It has a genome size of approximately 28 kb and is an enveloped positive-sense single-stranded RNA virus. Its genome contains at least seven open reading frames (ORFs) that encode four structural proteins (SPs): the membrane (M), envelope (E), nucleocapsid (N), and spike (S) proteins. Additionally, it encodes 16 nonstructural proteins (NSPs), 1 accessory protein (ORF3), and a 3′-untranslated region (UTR) and 5′-UTR [8].
Research on PEDV is typically conducted in vitro using Vero and porcine epithelial cell-jejunum 2 (IPEC-J2) cells. However, Vero cells are inadequate for studying host response in enteric cells because of the defects in interferon production [9]. Similarly, PEDV replication is limited in IPEC-J2 cells because of several cytokine deficiencies [10,11,12,13]. These limitations hinder further understanding of the related mechanisms underlying the viral infection. Therefore, we selected human embryonic kidney (HEK) 293T and L929 cells as appropriate cell lines for PEDV investigation because of their suitability as model cells for studying viral infection.
The clustered regularly interspaced short palindromic repeats (CRISPR)/Cas9 technique is an efficient method for inducing targeted loss-of-function mutations in diverse species [14]. In recent years, the genome-wide CRISPR knockout (GeCKO) screening strategy has emerged as a potent technology for identifying therapeutic targets in various diseases, including host factors involved in viral infection [15]. Several studies have used the GeCKO to identify the host factors of various viruses. For example, ACE2 has been identified as a host factor for SARS-CoV-2, while SLC35A1 has been identified as a host factor for porcine deltacoronavirus (PDCoV) and influenza A virus (IAVs) [16,17,18].
Protein kinase C θ (PKCθ) is a calcium-independent protein kinase found in cell membranes. It belongs to the family of serine/threonine kinases and plays a crucial role in diverse cellular processes across different cell types [19]. Specifically, the PKCθ isoform is essential for the immune system, particularly for T-cell activation, cell survival, and differentiation [20]. Recent studies have reported a role for PKCθ in viral infections. For instance, human immunodeficiency virus type 1 (HIV-1) infection increases PKCθ phosphorylation in CD4+ T cells, thereby promoting its replication [21]. Similarly, PKCθ facilitates the lytic cycle of Epstein–Barr virus (EBV) in B cells through autophagy [22]. Additionally, other isoforms of the PKC family are significant contributors to viral infection. PKCδ is used by the influenza virus for assembly and replication [23]. PKCδ high-mobility group box 1 (HMGB1) activation is necessary for porcine reproductive and respiratory syndrome virus (PRRSV) to trigger an inflammatory response [24]. Furthermore, herpes simplex virus-1 (HSV-1) can phosphorylate PKC zeta/lambda, leading to increased expression of IL-15, without affecting viral infectivity and replication [25]. However, further investigation is required to better understand the role of PKCθ in viral infection.
B-cell lymphoma 2 (BCL-2) ovarian killer (BOK) is a member of the BCL-2 family and is known for its role in triggering mitochondrial apoptosis via caspase-3 activation [26]. Studies have revealed a correlation between BOK and viral infections. For example, the SARS-CoV-2 membrane (M) protein directly binds to BOK, leading to mitochondrial apoptosis and exacerbation of lung injury [27]. Apoptosis is an evolutionarily conserved process that involves signal transduction and is associated with viral infection-induced cell death. It has been studied more extensively than necroptosis and pyroptosis [28,29]. PEDV infection induces apoptosis in target cells [30,31,32]. Although apoptosis is an innate cellular response to invading pathogens, many viruses have developed strategies to manipulate host cellular apoptosis and enhance viral replication [33,34,35]. However, the extent to which PEDV manipulates apoptosis to increase viral replication remains unclear.
In this study, we found that HEK293T and L929 cells were more susceptible to PEDV than Vero and IPEC-J2 cells. Subsequently, we conducted GECKO genetic screening in HEK293T cells to identify host factors required for PEDV infection. PKCθ was found to be a critical host factor for PEDV infection. Furthermore, PKCθ KO induced the downregulation of BOK expression and mitochondrial apoptosis. These findings provide new insights into the development of antiviral drugs or vaccines for PEDV infection.
2. Results
2.1. HEK293T and L929 Cells Are More Susceptible to PEDV Than Vero and IPEC-J2 Cells
HEK293T and L929 cells derived from human kidney and mouse fibroblasts have been extensively used in various studies. A previous study demonstrated the susceptibility of HEK293 cells to PEDV infection [36]. To further investigate the susceptibility of HEK293T and L929 cells to PEDV infection, both the cell lines were infected with PEDV at a multiplicity of infection (MOI) of 1. The susceptibility of the cells was monitored at 6, 12, 24, 36, and 48 h post-incubation (hpi) using reverse transcription real-time PCR (qRT-PCR) and Western blotting (WB). The results (Figure 1A–F) indicate that PEDV could infect both HEK293T and L929 cells, and the fold of PEDV infection increased over time. To further validate the difference in susceptibility among HEK293T, L929, Vero, and IPEC-J2 cells, the four cell types were infected with PEDV at an MOI of 1. The susceptibility of the four cell types was observed at 48 hpi using qRT-PCR and WB. The results (Figure 1G–L) indicate that PEDV susceptibility was higher in HEK293T and L929 cells than that in Vero and IPEC-J2 cells.

Figure 1.
Susceptibility of different cell lines to PEDV infection. HEK293T and L929 cells demonstrate higher susceptibility to PEDV infection than Vero and IPEC-J2 cells. (A) The infectivity of PEDV (MOI = 1) in HEK293T cells was analyzed by measuring PEDV-S RNA levels at 6, 12, 24, 36, and 48 hpi using qRT-PCR. (B) The infectivity of PEDV (MOI = 1) in L929 cells was analyzed by measuring the levels of PEDV-S RNA at 6, 12, 24, 36, and 48 hpi using qRT-PCR. (C,D) Western blot analysis of the infectivity of PEDV (MOI = 1) in HEK293T cells by measuring the levels of PEDV-N protein at 6, 12, 24, 36, and 48 hpi; changes in the PEDV-N/GAPDH ratio were quantified using ImageJ software version 1.57 and plotted. (E,F) Western blot analysis of the infectivity of PEDV (MOI = 1) in L929 cells by measuring the levels of PEDV-N protein at 6, 12, 24, 36, and 48 hpi; changes in the PEDV-N/GAPDH ratio were quantified using ImageJ software version 1.57 and plotted. (G,H) qRT-PCR analysis of PEDV-S RNA levels at 48 hpi to determine susceptibility to PEDV infection (MOI = 1) in HEK293T, L929, Vero, and IPEC-J2 cells. (I,J) Western blot analysis of the levels of PEDV-N protein at 48 hpi to determine susceptibility to PEDV infection (MOI = 1) in HEK293T, Vero, and IPEC-J2 cells; changes in the PEDV-N/GAPDH ratio were quantified using ImageJ software version 1.57 and plotted. (K,L) Western blot analysis of the levels of PEDV-N protein at 48 hpi to determine the susceptibility to PEDV infection (MOI = 1) in L929, Vero, and IPEC-J2 cells; changes in the PEDV-N/GAPDH ratio were quantified using ImageJ software version 1.57 and plotted. Data are presented as mean ± standard error (SE). “*” means p ≤ 0.05; “**” means p ≤ 0.01; “***” means p ≤ 0.001; “ns” means not significant.
2.2. Genome-Scale CRISPR Screens Have Identified the Host Factors Associated with PEDV Infection
To identify the essential host factors for PEDV infection, we generated stable cell lines expressing Cas9 (HEK293T-Cas9) (Figure S1A–E). A human sgRNA lentiviral library was constructed, consisting of 123,411 sgRNAs. These sgRNAs were designed and synthesized to target 20,914 genes in the human genome. The sgRNA-expressing lentivirus was transfected into HEK293T, followed by inoculation with PEDV at an MOI of 0.3. After five rounds of PEDV infection (MOI = 1), the PEDV-resistant cells were enriched (Figure 2A). The genomic DNA (gDNA) of the surviving cells was extracted and subjected to next-generation DNA sequencing (NGS) to determine the enrichment of the integrated sgRNAs (Figure S1F–H). The genes enriched in HEK293T cells were selected for further verification using the GeCKO. Enrichment scores for PKCθ were relatively high (Figure 2B).
Figure 2.
Genome-scale CRISPR screening of host factors associated with PEDV infection. (A) Schematic illustrating the workflow of the sgRNA lentiviral library. (B) Enrichment scores of the top 30 host factors in libraries.
2.3. PEDV Infection Is Positively Correlated with PKCθ Expression and Phosphorylation
The innate immune system of host cells has evolved antiviral proteins that target various stages of the viral life cycle [37]. PKCθ, a host cell protein, has been implicated in viral replication and immune responses [22,38]. The expression and phosphorylation of PKCθ during PEDV infection were investigated to explore its potential antiviral function. To validate PKCθ as being necessary for PEDV infection, we used HEK293T and L929 cells for further examination. HEK293T and L929 cells were infected with PEDV at an MOI of 1 at 6, 12, 24, and 48 hpi. PKCθ expression was evaluated using qRT-PCR and Western blotting. The mRNA level of PKCθ was upregulated in PEDV-infected HEK293T and L929 cells compared with that in uninfected cells (Figure 3A,B). PKCθ expression increased in PEDV-infected HEK293T and L929 cells compared to that in uninfected cells (Figure 3C–F). Additionally, PEDV infection at an MOI of 1 induced PKCθ expression and phosphorylation in HEK293T and L929 cells at 24 and 48 hpi, as observed using Western blotting (Figure 3G–J). These findings suggest that PEDV infection induced PKCθ expression and phosphorylation in the host cells.

Figure 3.
PEDV infection increases PKCθ expression and phosphorylation in HEK293T and L929 cells. (A) qRT-PCR analysis of PKCθ mRNA levels in HEK293T and PEDV-infected HEK293T cells (MOI = 1) at 6, 12, 24, and 48 hpi. (B) qRT-PCR analysis of PKCθ mRNA levels in L929 and PEDV-infected L929 cells (MOI = 1) at 6, 12, 24, and 48 hpi. (C,D) Western blot analysis of PKCθ protein levels in HEK293T and PEDV-infected HEK293T cells (MOI = 1) at 6, 12, 24, and 48 hpi; changes in the PKCθ/GAPDH ratio were quantified using ImageJ software version 1.57 and plotted. (E,F) Western blot analysis of PKCθ protein levels in L929 and PEDV-infected L929 cells (MOI = 1) at 6, 12, 24, and 48 hpi; changes in the PKCθ/GAPDH ratio were quantified using ImageJ software version 1.57 and plotted. (G,H) Western blot analysis of phosphorylated PKCθ protein levels in HEK293T and PEDV-infected HEK293T cells (MOI = 1) at 24 and 48 hpi; changes in the phosphorylated PKCθ/GAPDH ratio were quantified using ImageJ software version 1.57 and plotted. (I,J) Western blot analysis of phosphorylated PKCθ protein levels in L929 and PEDV-infected L929 cells (MOI = 1) at 24 and 48 hpi; changes in the phosphorylated PKCθ/GAPDH ratio were quantified using ImageJ software version 1.57 and plotted. “*” means p ≤ 0.05; “**” means p ≤ 0.01; “***” means p ≤ 0.001.
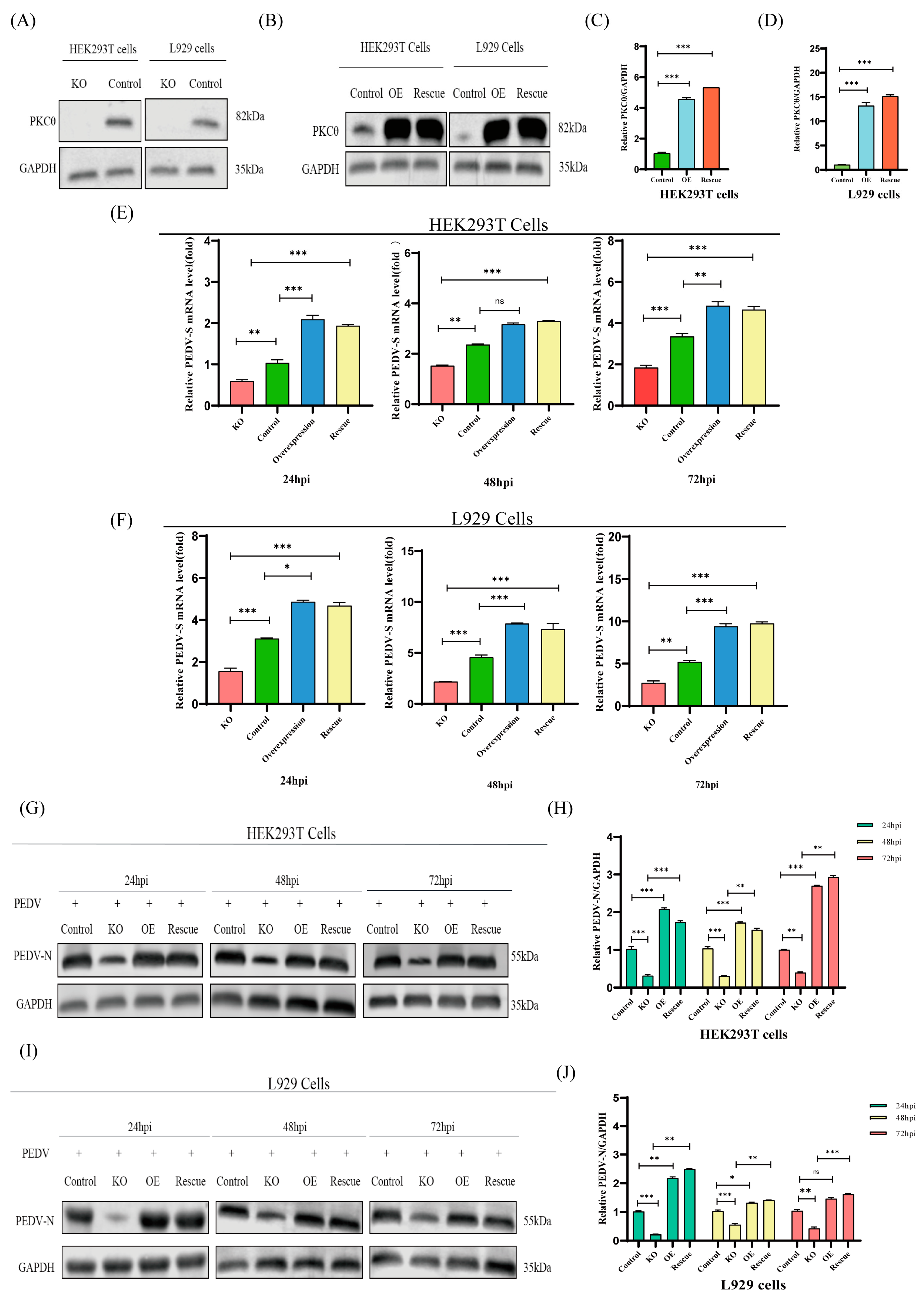
2.4. PKCθ Determines PEDV Replication
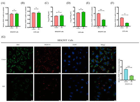
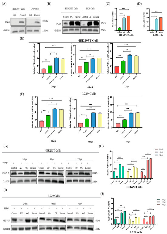
The effect of PKCθ on PEDV replication was examined by constructing PKCθ-knockout, overexpressed, and rescued overexpressed HEK293T and L929 cells. The cells were then analyzed using Western blotting (Figure 4A–D). Next, PKCθ-knockout, overexpressed, and rescued overexpressed HEK293T and L929 cells were infected with PEDV (MOI = 1) at 24, 48, and 72 hpi. RNA copies of PEDV and its associated N proteins were verified using qRT-PCR and Western blotting. Viral RNA copies and viral N protein levels were reduced in PKCθ-knockout HEK293T and L929 cells compared with uninfected cells. In contrast, the levels of viral RNA copies and viral N protein were higher in PKCθ overexpression and overexpression-rescued HEK293T and L929 cells than in uninfected cells (Figure 4E–J). These findings indicate that PKCθ regulated PEDV replication.
Figure 4.
Knockout or overexpression and rescued overexpression of PKCθ inhibits or facilitates PEDV replication, respectively. (A) Western blot analysis of PKCθ-knockout HEK293T and L929 cells. (B–D) Western blot analysis of overexpression and rescued overexpression of PKCθ; changes in the PKCθ/GAPDH ratio were quantified using ImageJ software version 1.57 and plotted. (E) qRT-PCR analysis of PEDV-S RNA levels in PKCθ-knockout PEDV-infected HEK293T cells (MOI = 1), PEDV-infected HEK293T cells (MOI = 1), PKCθ-overexpressing PEDV-infected HEK293T cells (MOI = 1), and PKCθ-rescued overexpressing PEDV-infected HEK293T cells (MOI = 1) at 24, 48, and 72 hpi. (F) qRT-PCR analysis of the levels of PEDV-S RNA in PKCθ-knockout PEDV-infected L929 cells (MOI = 1), PEDV-infected L929 cells (MOI = 1), PKCθ-overexpressing PEDV-infected L929 cells (MOI = 1), and PKCθ-rescued overexpressing L929 cells (MOI = 1) at 24, 48, and 72 hpi. (G,H) Western blot analysis of PEDV-N protein levels in PKCθ-knockout PEDV-infected HEK293T cells (MOI = 1), PEDV-infected HEK293T cells (MOI = 1), PKCθ-overexpressing PEDV-infected HEK293T cells (MOI = 1), and PKCθ-rescued overexpressing HEK293T cells (MOI = 1) at 24, 48, and 72 hpi; changes in the PEDV-N/GAPDH ratio were quantified using ImageJ software version 1.57 and plotted. (I,J) Western blot analysis of PEDV-N protein levels in PKCθ-knockout PEDV-infected L929 cells (MOI = 1), PEDV-infected L929 cells (MOI = 1), PKCθ-overexpressing PEDV-infected L929 cells (MOI = 1), and PKCθ-rescued overexpressing PEDV-infected L929 cells (MOI = 1) at 24, 48, and 72 hpi; changes in the PEDV-N/GAPDH ratio were quantified using ImageJ software version 1.57 and plotted. “*” means p ≤ 0.05; “**” means p ≤ 0.01; “***” means p ≤ 0.001, “ns” means not significant.
2.5. PKCθ Is Involved in PEDV Endocytosis Rather Than Absorption
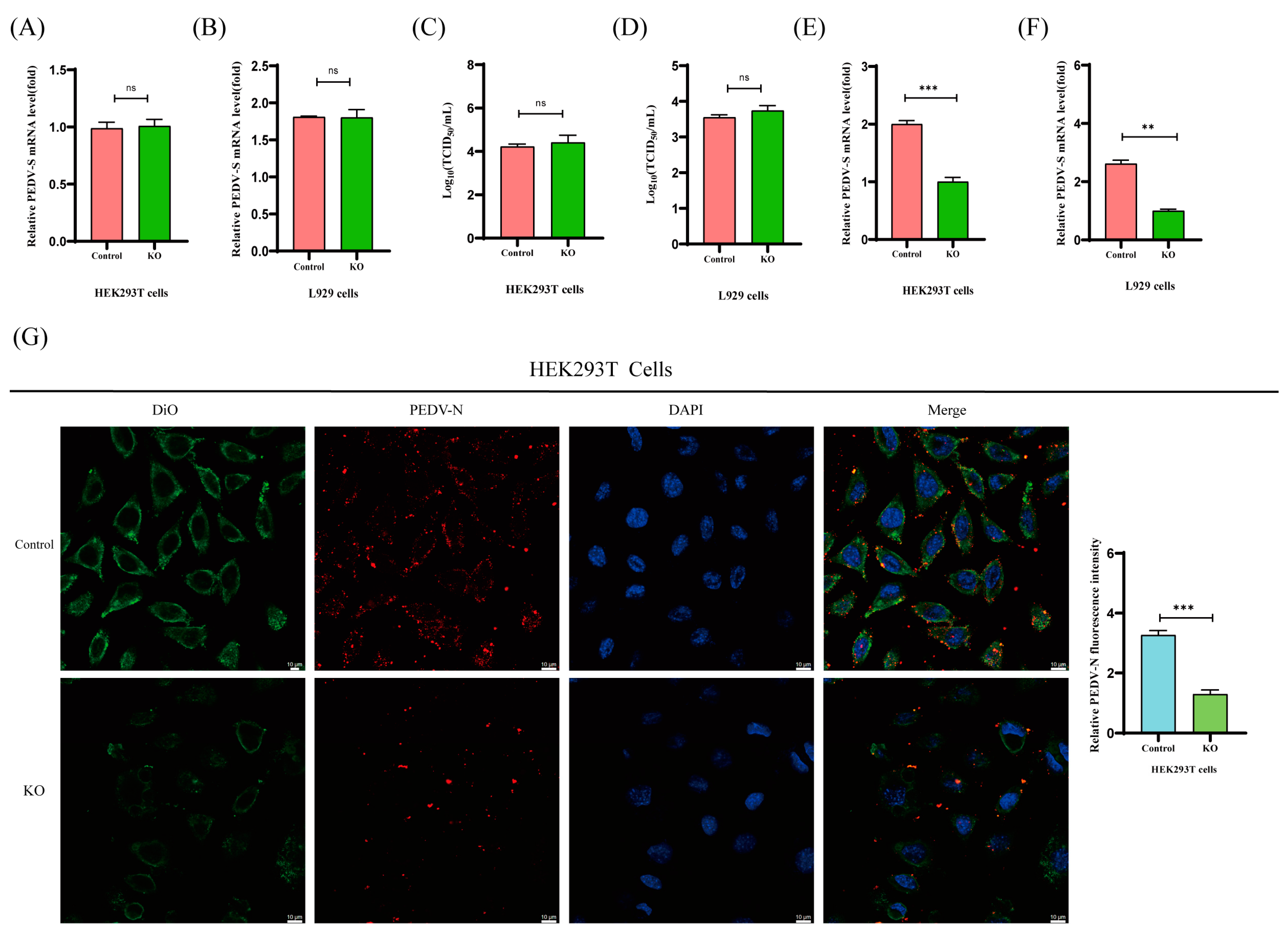
The life cycle of PEDV includes absorption, endocytosis, replication, and propagation [39]. To investigate the role of PKCθ in the absorption and endocytosis of PEDV, PKCθ-knockout HEK293T and L929 cells were infected with PEDV (MOI = 1). The cells were either kept at 4 °C for 1 hpi to assess absorption or shifted to 37 °C for 1 hpi to evaluate viral entry. There were no observable differences in the RNA copies and titer of absorbed virions in PKCθ-knockout HEK293T and L929 cells compared to those in uninfected cells, as determined through qRT-PCR and TCID50 analyses (Figure 5A–D). However, the RNA copies of internalized virions were significantly decreased in PKCθ-knockout 293T and L929 cells compared to those in uninfected cells (Figure 5E,F). Confocal imaging also showed consistent results (Figure 5G,H). These results indicate that PKCθ is involved in PEDV endocytosis rather than absorption.

Figure 5.
PKCθ regulates the endocytosis of PEDV rather than its absorption. (A,B) qRT-PCR analysis of PEDV-S RNA levels in PKCθ-knockout PEDV-infected HEK293T cells (MOI = 1), PEDV-infected HEK293T cells (MOI = 1), PKCθ-knockout PEDV-infected L929 cells (MOI = 1), and PEDV-infected L929 cells (MOI = 1) after inoculation for 1 h at 4 °C to allow for virus attachment without internalization. (C,D) Changes in viral titers (TCID50) of attached PEDV viral particles in PKCθ-knockout PEDV-infected HEK293T cells (MOI = 1), PEDV-infected HEK293T cells (MOI = 1), PKCθ-knockout PEDV-infected L929 cells (MOI = 1), and PEDV-infected L929 cells (MOI = 1). (E,F) qRT-PCR estimation of viral entry into PKCθ-knockout PEDV-infected HEK293T cells (MOI = 1), PEDV-infected HEK293T cells (MOI = 1), PKCθ-knockout PEDV-infected L929 cells (MOI = 1), and PEDV-infected L929 cells (MOI = 1) after inoculation for 1 h at 4 °C and then shifting to 37 °C for 1 hpi. (G) The entered viral particles of PEDV were also determined through colocalization of DiO-stained cell membranes (green), PEDV-N (red), and DAPI-nuclear staining (blue). Images were acquired using a Zeiss 880 inverted confocal microscope with a 63× oil-immersion objective. Scale bar, 10 μm. The colocalization of PEDV-N (red) and cell membranes (green) was analyzed. (H) Estimation of viral entry into PKCθ-knockout PEDV-infected L929 cells (MOI = 1) and PEDV-infected L929 cells (MOI = 1) following inoculation for 1 h at 4 °C and then shifting to 37 °C for 1 hpi. The entered viral particles of PEDV were determined through colocalization of DiO-stained cell membranes (green), PEDV-N (red), and DAPI-nuclear staining (blue). Images were acquired using a Zeiss 880 inverted confocal microscope with a 63× oil-immersion objective. Scale bar, 10 μm. The colocalization of PEDV-N (red) and cell membranes (green) was analyzed. “**” means p ≤ 0.01; “***” means p ≤ 0.001; “ns” means not significant.
2.6. BOK Plays a Positive Role in PEDV Replication
RNA-seq can comprehensively analyze the genetic information of all transcripts in a biological niche. We used this powerful technology to assess transcriptome alterations in PKCθ-knockout HEK93T and L929 cells infected with PEDV (MOI = 1) for 48 hpi, in comparison to PEDV-infected HEK93T and L929 cells (MOI = 1). This study aimed to gain insights into the role of PKCθ in determining PEDV replication. To avoid sample bias, three replicates were collected for each group and used to construct RNA-seq libraries. The results show that 20,914 human genes and 20,611 mouse genes were expressed in both PEDV-infected PKCθ-knockout HEK293T and L929 cells (n = 6) and PEDV-infected HEK293T and L929 cells (n = 6). In PEDV-infected PKCθ-knockout HEK293T cells, 1699 genes were significantly upregulated, and 1433 were significantly downregulated compared to those in PEDV-infected HEK293T cells. These findings were based on the criteria of |log2 fold-change| ≥ 1 and FDR (false discovery rate) ≤ 0.05 (Figure 6A,C). In addition, 132 significantly upregulated and 217 downregulated genes were identified in PEDV-infected PKCθ-knockout L929 cells compared to PEDV-infected L929 cells (|log2 fold change| ≥ 1 and FDR ≤ 0.05; Figure 6B,D). Subsequently, the overlapping DEGs including a total of 6 upregulated and a total of 27 downregulated genes from PKCθ-knockout PEDV-infected HEK93T and L929 cells compared to PEDV-infected HEK93T and L929 cells were analyzed and are summarized in Table 1 and Table 2. The top four genes with the highest downregulated and upregulated mRNA levels were BOK (downregulation), translocator protein of 18 kDa (TSPO; downregulation), MT-ND2 (upregulation), and MT-ATP8 (upregulation), respectively. Moreover, to better understand the functions of the DEGs, KEGG pathway enrichment analyses were performed in PKCθ-knockout PEDV-infected HEK93T and L929 cells compared to those in PEDV-infected HEK93T and L929 cells. KEGG pathway classification cluster analysis divided the DEGs into five categories: cellular processes, environmental information processing, genetic information processing, metabolism, and organismal systems (Figure 6E,F). These five categories included 20 subcategories. Most genes were related to cell growth and death in the cellular processes category and to signal transduction in the environmental information processing category. KEGG pathway analysis was performed to evaluate the biological and ontological significance of the DEGs (Figure 6G,H). The results show that DEGs were involved in a variety of biological activities, and more genes were annotated as being related to RNA degradation, pentose phosphate pathway, methane metabolism, glycolysis, fructose, mannose metabolism, carbon metabolism, biosynthesis of amino acids, and apoptosis. Notably, BOK is a crucial modulator of mitochondrial apoptosis, which enters into mitochondria causing mitochondrial stress, and then induces the leakage of cytochrome c from mitochondria to activate caspase-9 and bind with the apoptotic protease activating factor-1 (Apaf-1), leading to the formation of apoptosome. Subsequently, apoptosomes recognize and activate caspase-3, and then activated caspase-3 is transported into the nucleus, resulting in the cleavage of PARP1 and the loss of cell homeostasis, leading to apoptosis [26,28,40]. These results suggest that PKCθ might determine PEDV replication via BOK and mitochondrial apoptosis.

Figure 6.
RNA-seq analysis reveals that BOK expression is decreased in PKCθ-knockout PEDV-infected HEK293T and L929 cells. (A) Volcano chart of DEGs in PKCθ-knockout PEDV-infected HEK293T cells (MOI = 1) and PEDV-infected HEK293T cells (MOI = 1) at 48 hpi. The x–y axis represents the log10-transformed gene expression levels; red, green, and black represent upregulated, downregulated, and non-DEGs, respectively. (B) Volcano chart of DEGs in PKCθ-knockout PEDV-infected L929 cells (MOI = 1) and PEDV-infected L929 cells (MOI = 1) at 48 hpi. The x–y axis represents the log10-transformed gene expression levels; red, green, and black represent upregulated, downregulated, and non-DEGs, respectively. (C) Heatmap showing the expression levels of DEGs in PKCθ-knockout PEDV-infected HEK293T cells (MOI = 1) and PEDV-infected HEK293T cells (MOI = 1) at 48 hpi. Columns represent individual samples, and rows indicate genes with significant differences in expression between the two groups. (D) Heatmap showing the expression levels of DEGs in PKCθ-knockout PEDV-infected L929 cells (MOI = 1) and PEDV-infected L929 cells (MOI = 1) at 48 hpi. Columns represent individual samples, and rows indicate genes with significant expression differences between the two groups. (E) KEGG classification and functional annotation of PKCθ-knockout PEDV-infected HEK293T cells (MOI = 1) and PEDV-infected HEK293T cells (MOI = 1) at 48 hpi for cellular processes, environmental information processing, genetic information processing, metabolism, and organismal systems. (F) KEGG classification and functional annotation of PKCθ-knockout PEDV-infected L929 cells (MOI = 1) and PEDV-infected L929 cells (MOI = 1) at 48 hpi for cellular processes, environmental information processing, genetic information processing, metabolism, and organismal systems. (G) KEGG signaling pathway classification in PKCθ-knockout PEDV-infected HEK293T cells (MOI = 1) and PEDV-infected HEK293T cells (MOI = 1) at 48 hpi. The size of the dots indicates the number of DEGs in the signaling pathway, while the color of the dots corresponds to different q-value ranges, and a q-value closer to zero represents a more significant enrichment. (H) KEGG signaling pathway classification in PKCθ-knockout PEDV-infected L929 cells (MOI = 1) and PEDV-infected L929 cells (MOI = 1) at 48 hpi. The size of the dots indicates the number of DEGs in the signaling pathway, while the color of the dots corresponds to different q-value ranges, and the q-value being closer to zero represents a more significant enrichment.
Table 1.
Summary of differentially expressed genes (downregulated) in HEK293T and L929 cells determined using RNA-Seq analysis.
Table 2.
Summary of differentially expressed genes (upregulated) in HEK293T and L929 cells determined using RNA-Seq analysis.
2.7. BOK Affects the Mitochondrial Apoptotic Pathway in PEDV-Infected Cells
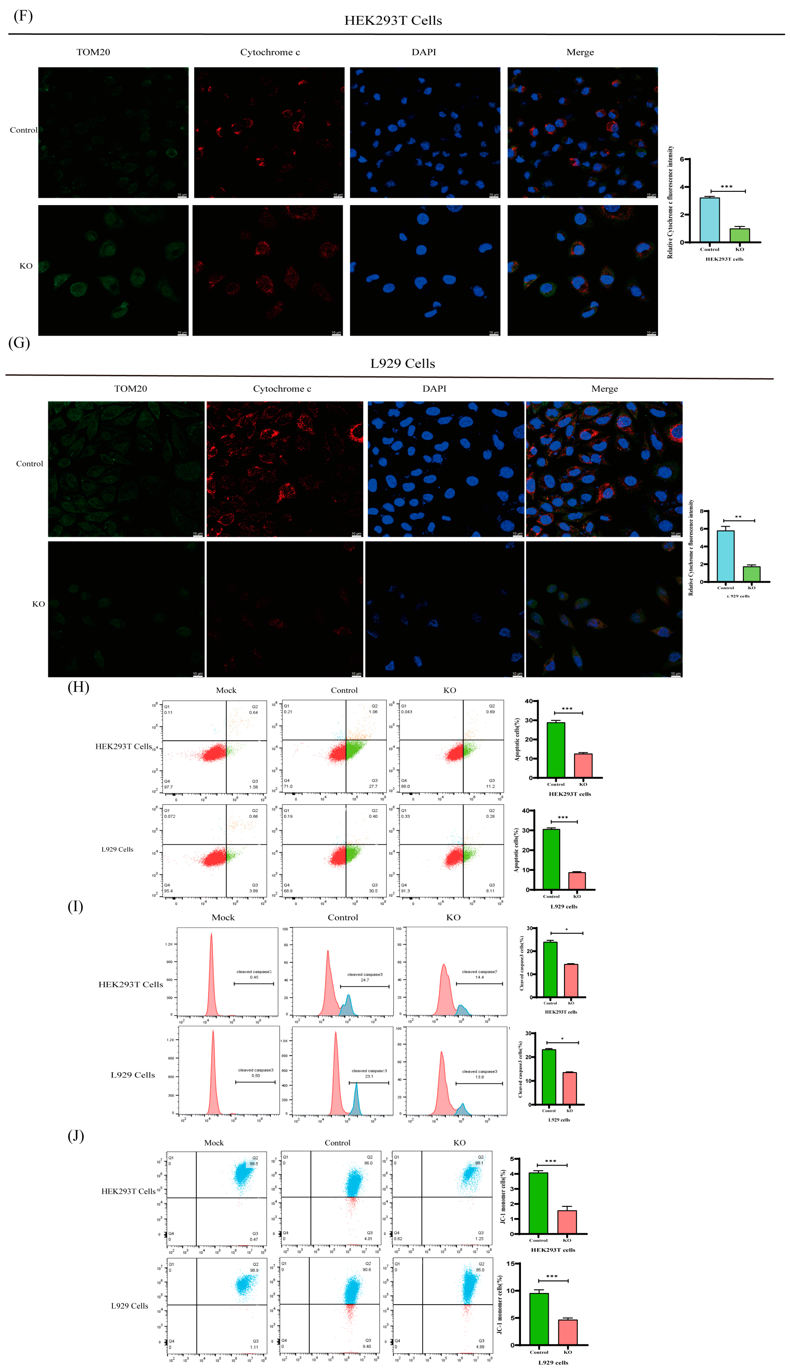
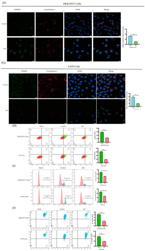
To validate the quality of the RNA-seq data, BOK expression was validated in PKCθ-knockout PEDV-infected HEK293T and L929 cells (MOI = 1) at 48 hpi compared to that in PEDV-infected HEK293T and L929 cells (MOI = 1) using qRT-PCR and Western blot analysis (Figure 7A,B). The results indicate that the levels of RNA copies and BOK proteins were reduced in PEDV-infected PKCθ-knockout HEK293T and L929 cells compared to the control group. The levels of leaked cytochrome c, BOK, cleaved-caspase9, pro-caspase 3, cleaved-caspase 3, and cleaved PARP1 were examined in PKCθ-knockout PEDV-infected HEK293T and L929 cells (MOI = 1) at 48 hpi compared to the control group using confocal imaging and Western blotting (Figure 7C–G). The results indicate that PEDV-infected PKCθ-knockout HEK293T and L929 cells had decreased levels of these proteins compared to the control group. In addition, to assess changes in apoptotic signal intensity, Annexin V-FITC was used to analyze the percentage of apoptotic cells in PKCθ-knockout PEDV-infected HEK293T and L929 cells (MOI = 1) at 48 hpi compared to PEDV-infected HEK293T and L929 cells (MOI = 1). The percentage of apoptotic cells was determined using Annexin V-FITC analysis via flow cytometry (FACS) (Figure 7H). The proportion of apoptotic cells in PEDV-infected PKCθ-knockout HEK293T and L929 cells was lower than that in the control group. The irreversible loss of mitochondrial membrane potential (ΔΨm) is a significant event in early apoptotic cells [41]. FACS analysis of JC-1 staining revealed a higher proportion of cells with low ΔΨm in the control group than in the PEDV-infected (MOI = 1) PKCθ-knockout HEK293T and L929 cells at 48 hpi (Figure 7I). Additionally, in this study, cleaved caspase 3 was detected in PKCθ-knockout PEDV-infected HEK293T and L929 cells (MOI = 1) at 48 h. Cleaved-caspase 3 activity was lower in PKCθ-knockout PEDV-infected HEK293T and L929 cells than in PEDV-infected HEK293T and L929 cells at 48hpi (Figure 7J). These results indicate that PKCθ knockout affected BOK expression and mitochondrial apoptosis.

Figure 7.
PKCθ knockout downregulates BOK expression and mitochondrial apoptotic signaling. (A) qRT-PCR analysis of differential BOK mRNA levels in PKCθ-knockout PEDV-infected HEK293T cells (MOI = 1) and PEDV-infected HEK293T cells (MOI = 1) at 48 hpi. (B) qRT-PCR analysis of differential BOK mRNA levels in PKCθ-knockout PEDV-infected L929 cells (MOI = 1) and PEDV-infected L929 cells (MOI = 1) at 48 hpi. (C–E) Western blot analysis of the protein levels of BOK, cleaved-caspase9, pro-caspase3, cleaved-caspase3, and cleaved-PARP1 in PKCθ-knockout PEDV-infected HEK293T cells (MOI = 1), PEDV-infected HEK293T cells (MOI = 1), PKCθ-knockout PEDV-infected L929 cells (MOI = 1), and PEDV-infected L929 cells (MOI = 1) at 48 hpi; changes in BOK/GAPDH, cleaved-caspase9/GAPDH, pro-caspase3/GAPDH, cleaved-caspase3/GAPDH, and cleaved-PARP1/GAPDH ratios were quantified using ImageJ software version 1.57 and plotted. (F) Colocalization analysis of TOM20-stained mitochondria (green), cytochrome c (red), and DAPI-nuclear staining (blue) in PKCθ-knockout PEDV-infected HEK293T cells (MOI = 1) and PEDV-infected HEK293T cells (MOI = 1) to detect cytochrome c leakage. Images were acquired using a Zeiss 880 inverted confocal microscope with a 63× oil-immersion objective. Scale bar, 10 μm. The colocalization of mitochondria (TOM20, green) and cytochrome c (red) was analyzed. (G) Colocalization analysis of TOM20-stained mitochondria (green), cytochrome c (red), and DAPI-nuclear staining (blue) in PKCθ-knockout PEDV-infected L929 cells (MOI = 1) and PEDV-infected L929 cells (MOI = 1) to detect cytochrome c leakage. Images were acquired using a Zeiss 880 inverted confocal microscope with a 63× oil-immersion objective. Scale bar, 10 μm. The colocalization of mitochondria (TOM20, green) and Cyt c (red) was analyzed. (H) Flow cytometric analysis of the proportion of apoptotic cells in HEK293T cells, PKCθ-knockout PEDV-infected HEK293T cells (MOI = 1), PEDV-infected HEK293T cells (MOI = 1), L929 cells, PKCθ-knockout PEDV-infected L929 cells (MOI = 1), and PEDV-infected L929 cells (MOI = 1) using Annexin V-FITC/PI staining at 48 hpi. The proportion of apoptotic cells was analyzed further. (I) Flow cytometry analysis of JC-1 signals in HEK293T cells, PKCθ-knockout PEDV-infected HEK293T cells (MOI = 1), PEDV-infected HEK293T cells (MOI = 1), L929 cells, PEDV-infected L929 cells (MOI = 1), and PKCθ-knockout PEDV-infected L929 cells (MOI = 1) at 48 hpi. The proportion of cells with JC-1 monomers was further analyzed. (J) Flow cytometric analysis of the percentage of cells with cleaved caspase-3 in HEK293T cells, PKCθ-knockout PEDV-infected HEK293T cells (MOI = 1), PEDV-infected HEK293T cells (MOI = 1), L929 cells, PEDV-infected L929 cells (MOI = 1), and PKCθ-knockout PEDV-infected L929 cells (MOI = 1) at 48 hpi. The percentage of cells expressing cleaved-caspase3 was further analyzed. “*” means p ≤ 0.05; “**” means p ≤ 0.01; “***” means p ≤ 0.001.
2.8. The PKCθ-BOK Axis Is Essential for PEDV Replication via Mitochondrial Apoptosis
To confirm the effects of PKCθ on PEDV replication via BOK, we first constructed BOK-rescued expression in PKCθ-knockout HEK293T and L929 cells (Figure 8A–C). Next, we assessed the effect of BOK-rescued overexpression in PKCθ-knockout PEDV-infected HEK293T and L929 cells (MOI = 1) at 48 h and compared it with that in PEDV-infected HEK293T and L929 cells, as well as PKCθ-knockout PEDV-infected HEK293T and L929 cells. This was performed using qRT-PCR and Western blot analysis (Figure 8D–H). The results reveal that the levels of RNA copies and virions were significantly higher than those in the control groups. The levels of pro-caspase 3 and cleaved-caspase 3 were assessed using Western blot analysis (Figure 8F–H). The results reveal that the level of pro-caspase 3 was reduced, while the level of cleaved-caspase 3 was increased compared to that in the control groups. Furthermore, the ratio of apoptotic cells to cells with low ΔΨm was assessed using Annexin V-FITC and JC-1 and analyzed using flow cytometry (Figure 8I,J). The results indicate higher percentages of apoptotic cells and cells with low ΔΨm compared to those in the control groups. These data suggest that the PKCθ–BOK axis played a crucial role in PEDV replication via mitochondrial apoptosis.
Figure 8.
PKCθ–BOK axis-induced mitochondrial apoptosis plays a positive role in PEDV infection. (A–C) Western blot analysis of the generation of rescued overexpressing BOK in PKCθ-knockout HEK293T and L929 cells; changes in the BOK/GAPDH ratio were quantified using ImageJ software version 1.57 and plotted. (D,E) qRT-PCR analysis of PEDV-S RNA levels in PEDV-infected HEK293T cells (MOI = 1), PKCθ-knockout PEDV-infected HEK293T cells (MOI = 1), BOK-rescued overexpressing PKCθ-knockout HEK293T cells, PEDV-infected L929 cells (MOI = 1), PKCθ-knockout PEDV-infected L929 cells (MOI = 1), and BOK-rescued overexpressing PKCθ-knockout L929 cells at 48 hpi. (F–H) Western blot analysis of the protein levels of PEDV-N, pro-caspase3, and cleaved caspase3 in HEK293T cells, PEDV-infected HEK293T cells (MOI = 1), PKCθ-knockout PEDV-infected HEK293T cells (MOI = 1), BOK-rescued overexpressing PKCθ-knockout HEK293T cells, L929 cells, PEDV-infected L929 cells (MOI = 1), PKCθ-knockout PEDV-infected L929 cells (MOI = 1), and BOK-rescued overexpressing PKCθ-knockout L929 cells; changes in PEDV-N/GAPDH, pro-caspase3/GAPDH, and cleaved-caspase3/GAPDH ratios were quantified using ImageJ software version 1.57 and plotted. (I) Flow cytometric analysis of the proportion of apoptotic cells in HEK293T cells, BOK-rescued overexpressing PKCθ-knockout PEDV-infected HEK293T cells (MOI = 1), PKCθ-knockout PEDV-infected HEK293T cells (MOI = 1), PEDV-infected HEK293T cells (MOI = 1), L929 cells, BOK-rescued overexpressing PKCθ-knockout L929 cells, PKCθ-knockout PEDV-infected L929 cells (MOI = 1), and PEDV-infected L929 cells (MOI = 1) using Annexin V- FITC/PI staining; the proportion of apoptotic cells was further analyzed. (J) Flow cytometry analysis of JC-1 signals in HEK293T cells, BOK-rescued overexpressing PKCθ-knockout PEDV-infected HEK293T cells (MOI = 1), PKCθ-knockout PEDV-infected HEK293T cells (MOI = 1), PEDV-infected HEK293T cells (MOI = 1), L929 cells, BOK-rescued overexpressing PKCθ-knockout L929 cells, PKCθ-knockout PEDV-infected L929 cells (MOI = 1), and PEDV-infected L929 cells (MOI = 1); the proportion of cells with JC-1 monomers was further analyzed. “*” means p ≤ 0.05; “**” means p ≤ 0.01; “***” means p ≤ 0.001; “ns” means not significant.
3. Discussion
PEDV is a highly virulent, re-emerging enteric coronavirus that causes severe diarrhea, vomiting, and high mortality rates in neonatal piglets [2]. Over the past few decades, PEDV has caused significant economic losses in many countries. Therefore, investigating the mechanisms of viral infection is crucial in the swine industry. Previous research on PEDV lacks in-depth and systematic investigation, particularly in relation to the aspects of receptors and co-receptors, as well as investigations into infection and replication mechanisms.
Vero and IPEC-J2 cell lines are frequently used in PEDV research. However, these cell lines exhibit limitations in terms of their immune response and viral replication. Several studies have identified additional cell lines that are susceptible to PEDV infection to address these limitations and to enhance our understanding of PEDV infection. These include rat crypt epithelial cells, primary bovine mesenchymal cells, and IP2-2I cells [10,42,43]. Studies have shown that HEK293 cells are susceptible to PEDV infection [36]. In the present study, we assessed the susceptibility of HEK293T and L929 cells to PEDV infection, based on their robust growth, stable cytokine expression, and efficient transfection capabilities. The results show that both HEK293T and L929 cells were susceptible to PEDV infection, suggesting that these cell models are ideal for investigating PEDV infection in vitro. Additionally, these findings imply that PEDV could pose a potential threat to mammals, especially humans. Notably, receptors and co-receptors required for PEDV infection may have discrepancies among different host cells, raising questions about the validation of these receptors and co-receptors in in vivo studies. We illustrated PEDV endocytosis and replication relies on PKCθ-BOK-caspase3 mitochondrial apoptosis in Figure 9.
Figure 9.
Hypothesis diagram showing that PEDV endocytosis and replication relies on PKCθ-BOK-caspase3 mitochondrial apoptosis.
Genome-wide CRISPR-Cas9 gene disruption screening is a powerful technique for identifying host factors required for viral infection. Our screening results identify PKCθ as a host factor involved in the reactivation and transcription of HIV-1 and the facilitation of the lytic cycle of EBV [18,22]. In addition, PKCθ plays multiple roles in the activation of signaling pathways, including the activation of nuclear factor κB (NF-κB) and nuclear factor of activated T-cells (NFAT) and activating protein 1 (AP-1) [44,45]. Additionally, OR52M1, GPI, MGEA5, ELTD1, SPAG8, GNG7, ELTD1, C14ORF159, METTL17, and TMCO5A have been identified as host factors of PEDV. SPAG8 has been investigated as a potential host factor for human papillomavirus (HPV) infection [46]. GNG7 and METTL17 have been identified as potential host factors for the infection of cyprinid herpesvirus 2 (CyHV-2) and HIV-1 [47,48]. We further analyzed the role of these host factors and their underlying mechanisms in PEDV-infected individuals to identify potential therapeutic targets.
Apoptosis is a conserved intracellular process that acts as a defense mechanism by eliminating virus-infected cells, thereby inhibiting viral replication. Early studies demonstrated that PEDV ORF3 can promote viral proliferation by inhibiting apoptosis in infected cells [49]. In addition, PEDV Nsp6 interacts with glucosyltransferase Rab-like GTPase activator and myotubularin domain containing 4 (GRAMD4), a pro-apoptotic protein, to inhibit the apoptosis of infected cells and enhance PEDV replication [50]. However, most viruses have evolved strategies to manipulate apoptosis to replicate and release virions. For example, IAVs have developed corresponding viral structural or non-structural proteins that can manipulate pro-apoptotic signaling pathways to enhance viral replication and transmission [50]. The structural NS2B-3 protein of Japanese encephalitis virus (JEV) can induce apoptosis to facilitate the release and spread of viral particles by causing AXL degradation [51]. Furthermore, research has shown that PKCθ is crucial in triggering apoptosis and cell death [52,53]. Previous studies focusing on the mechanism of PEDV infection in cells have not determined whether PEDV replication relies on apoptosis or not. Our study provides novel insights into the ability of PEDV to induce apoptosis during replication via PKCθ. Balancing cell survival and death during PEDV infection remains a pressing issue that requires immediate resolution.
4. Materials and Methods
4.1. Cell Lines, Culture Conditions, and Viruses
HEK293T (CRL-3216), L929 (CCL-1), Vero (CCL-81), and IPEC-J2 (CCL-92) cell lines were derived from the American Type Culture Collection (ATCC) and purchased from the Cell Bank of the Chinese Academy of Sciences (Shanghai, China), and their authenticity was verified using short tandem repeat analysis. These cells were cultured in a medium (Hyclone, Seattle, WA, USA) supplemented with 10% fetal bovine serum (FBS; PAN-Biotech, Germany) and 1% penicillin-streptomycin (Hyclone) at 37 °C in a 5% CO2 incubator with a passaging time of <6 months. The PEDV CV777 strain (GenBank accession no: AF353511) was used in this study. The PEDV strain CV777 was subsequently cultured and quantified in HEK293T and L929 cells in DMEM supplemented with 10 μg/mL trypsin and 10% FBS (PAN-Biotech, Aidenbach, Germany) at 37 °C with 5% CO2.
4.2. HEK293T Library Generation and PEDV Screening
HEK293T-GeCKO libraries were created using the lentiGuide-Puro vector system for Cas9 and sgRNA delivery. First, HEK293T cell clones stably expressing Cas9 components (HEK293T-Cas9) were generated using lentivirus transfection of the Cas9 transgene. Next, HEK293T cells were transfected with a lentivirus human gRNA library targeting 20,914 genes, using an MOI of 0.3 to ensure the delivery of a single viral construct to most cells. After 48 hpi, transfected HEK293T-Cas9 cells were selected by culturing with 2 μg/mL and 10 μg/mL puromycin (Hyclone, Seattle, WA, USA), respectively, for 2 to 3 days. The cells were then infected with PEDV at an MOI of 0.3. After 24–30 hpi, the cells were washed with PBS (Hyclone, Seattle, WA, USA) to remove dead cells. Subsequently, fresh medium was added to the surviving clones. The cells were cultured in DMEM (Hyclone, Seattle, WA, USA) supplemented with 10% FBS (PAN-Biotech, Aidenbach, Germany) and 1% penicillin-streptomycin solution (BasalMedia, Shanghai, China), and they were subjected to five successive rounds of PEDV infection. The cells became resistant to viral infection after these rounds of infection. At the end of the screening, the surviving resistant cells were expanded and analyzed using deep sequencing analysis by Sangon Biotech Company (Shanghai, China).
4.3. Generation of KO, Overexpression, and Rescued Overexpression Cell Lines
We constructed a plasmid, PX459, containing sgRNA-1 and sgRNA-2 targeting the PKCθ gene, which was then transfected into HEK293T cells. Additionally, we constructed a LentiV2 plasmid containing sgRNA-3 and sgRNA-4 targeting the PKCθ gene, which was transfected into L929 cells. The sgRNA molecules that were used are listed in Table 3. Transfection was performed on HEK293T and L929 cells, followed by selection using puromycin (Beyotime, Shanghai, China) at concentrations of 1 and 10 μg/mL, respectively, for 3 days. The surviving cells were cultured in a medium containing 10% FBS (PAN-Biotech, Aidenbach, Germany). To generate homogeneous PKCθ-KO cell lines, HEK293T and L929 cells were subcloned using a finite continuous dilution in 96-well plates (NEST Biotech, Shanghai, China) for clonal expansion. The successful construction of PKCθ-KO HEK293T and L929 cells was validated using Western blotting (WB). PKCθ-overexpressing HEK293T and L929 cells were generated. Additionally, PKCθ-rescued overexpressing HEK293T and L929 cells and BOK-rescued overexpressing PKCθ-knockout HEK293T and L929 cells were generated. Fragments of PKCθ and BOK coding sequences (CDS) were synthesized and subcloned into the PLVX-puro vector by the General Biology Company (Hefei, Anhui, China). The CDS and packaging plasmids were co-transfected into HEK293T cells using Lipofectamine 2000 (Invitrogen, Waltham, MA, USA) for 48 hpi. Subsequently, the supernatant was collected and used to infect the HEK293T and L929 cells. This process was repeated at least thrice. After infection, puromycin selection was performed at concentrations of 1 and 10 μg/mL for HEK293T and L929 cells, respectively.
Table 3.
sgRNAs knockout PKCθ in HEK293T and L929 cells.
4.4. RNA Extraction and Quantitative RT-PCR
Total RNA was extracted using TRIzol reagent (TaKaRa, Beijing, China), and its concentration, purity, and integrity were evaluated using a NanoDrop spectrophotometer (Thermo scientific, Waltham, MA, USA). Reverse transcription was performed using 1 μg of total RNA with HiScript II Q RT SuperMix for qPCR (+gDNA wiper) and gDNA eraser (Vazyme, Shanghai, China). The concentration, purity, and integrity of cDNA were evaluated using a NanoDrop spectrophotometer (Thermo scientific, Waltham, MA, USA). The qRT-PCR measurements were conducted using SYBR Green MasterMix (11203ES50, YEASEN, Shanghai, China) and StepOne Software v.2.3 (Applied Biosystems, Carlsbad, CA, USA) with 40 cycles (three biological replicates). Data were analyzed using the ΔΔCt (cycle threshold) method and normalized to the expression of the reference gene, GAPDH. The primer sequences used for qRT-PCR are listed in Table 4.
Table 4.
Primers used for qRT-PCR.
4.5. Western Blot
Following various treatments, the cells were washed with ice-cold PBS (Hyclone, Seattle, WA, USA) and then collected through gentle scraping. Total proteins were extracted by lysing the cells with radioimmunoprecipitation assay (RIPA) lysis buffer (Beyotime, Shanghai, China) supplemented with a phosphatase inhibitor cocktail (Beyotime, China) and protease inhibitor cocktail (Beyotime, China). The resulting cell lysates were centrifuged at 14,000× g for 15 min at 4 °C. Subsequently, they were denatured for 10 min in a 5× SDS-PAGE loading buffer (Beyotime, China). Proteins were separated through SDS-PAGE and subsequently transferred to polyvinylidene fluoride (PVDF, Beyotime, China) for Western blot analysis. The membranes were blocked with NcmBlot blocking buffer (NCM Biotech, Suzhou, China) for 10 min. Subsequently, the membranes were incubated with primary antibodies for 8 h at 4 °C. The primary antibodies used are listed in Table 5, which were diluated in 5% BSA (Solarbio, Beijing, China). The membranes were then incubated with secondary antibodies (ThermoFisher, Waltham, MA, USA) which were diluated in WB secondary antibody diluent solution (Beyotime, Shanghai, China) with 1:1000 dilution ratio for 2 h at room temperature. Proteins were detected using an enhanced chemiluminescence (ECL) substrate (Thermo Fisher, Waltham, MA, USA). Protein production was quantified by analyzing the band densities of the target proteins using the ImageJ software version 1.57. The analysis was based on the density value relative to GAPDH protein.
Table 5.
Primary antibodies used in our study.
4.6. TCID50 and Plaque Assays
Viral titers were quantified using 96-well tissue culture plates (NEST Biotech, China) and 50% tissue culture infective dose (TCID50) assays. Infected cell samples were collected and serially diluted 10-fold; 100 μL of each dilution was added to a single well of a 96-well plate, and 800 μL of each dilution was added to a single well of a 6-well plate. The plates were then incubated at 37 °C and 5% CO2 for 2–3 days, during which the viral cytopathic effect (CPE) was monitored. Viral titers were determined using the Spearman–Karber method and expressed as TCID50 per mL. Plaques were visually observed and stained with 0.1% crystal violet for further confirmation.
4.7. Indirect Immunofluorescence (IF) Staining
Cells were washed twice with PBS (Hyclone, UT, USA). Subsequently, cells were fixed with 4% paraformaldehyde for 30 min. The cells were stained using the Cell Plasma Membrane Staining Kit with DiO (C1993S, Beytoime, China), following the manufacturer’s instructions. The fixed cells were subsequently washed and blocked using blocking buffer [0.15% (v/v) Triton X-100 and 5% (m/v) BSA in PBS] for 30 min. The cells were immunolabeled using mouse anti-PEDV N (1:200, SD-2-1, Medgenes, Brookings, SD, USA) primary antibody and incubated overnight at 4 °C to detect PEDV endocytosis. Additionally, cells were incubated overnight at 4 °C with rabbit anti-cytochrome C (1:100, ab133504, Abcam, Cambridge, UK) and mouse anti-TOM20 (1:150, sc-17764, Santa Cruz Bio, Dallas, TX, USA) antibodies to detect the leakage of cytochrome c from the mitochondria. The cells were washed with PBS (Hyclone, UT, USA) and stained with Alexa Fluor 488- (1:1000, Thermo Fisher Scientific, Waltham, MA, USA), Alexa Fluor 594- (1:1000, Thermo Fisher Scientific, USA), or Alexa Fluor 647-secondary antibodies (1:1000, #AF647, Bioss, Beijing, China) at room temperature for 1 h. Nuclear staining was performed using DAPI (C1002; Beyotime, China). Images were captured using an LSM880 Zeiss confocal imaging system (63× magnification). The co-localization of PEDV with the cell membrane and cytochrome c with mitochondria was analyzed using Zeiss Zen Blue software version 3.3. A localization index of 100% indicated that PEDV-N and the cell membrane, detected by both channels, exhibited identical distribution patterns, indicating an optimal state in healthy cells.
4.8. Ribonucleic Acid Sequencing (RNA-Seq)
Total RNA was extracted using TRIzol reagent (T9108; TaKaRa, China), and its concentration, purity, and integrity were evaluated using a NanoDrop spectrophotometer (Thermo scientific, USA). The library was constructed by the Sangon Biotech Company (Shanghai, China). Briefly, the library-generation process involved the purification of mRNA from total RNA using Poly-T oligo-attached magnetic beads. The purified mRNA was then fragmented in an Illumina proprietary fragmentation buffer containing divalent cations at a high temperature. Subsequently, first-strand cDNA was synthesized using SuperScript II and random oligos. DNA polymerase I and RNase H were used for the second-strand cDNA synthesis. Exonuclease/polymerase activity was used to convert the remaining overhangs into blunt ends, followed by enzyme removal. Adenylated Illumina PE adapter oligos were ligated to 30 ends of the DNA fragments for hybridization. The libraries were purified using the Beckman Coulter AMPure XP system to obtain cDNA fragments measuring 400–500 bp in length. DNA fragments with adapter molecules at both ends were selectively amplified in a 15-cycle PCR using the Illumina PCR Primer Cocktail. Subsequently, the products were purified using an AMPure XP system. Quantification was performed using the Agilent high-sensitivity DNA assay on a Bioanalyzer 2100 system. Finally, the samples were sequenced on the Illumina NovaSeq 6000 platform and subjected to additional analyses by the Sangon Biotech Company, including expression differences, enrichment, and clustering (Shanghai, China).
4.9. Apoptosis Assay
The apoptosis assay was conducted using the Annexin V-FITC/PI Detection Kit (A211-01, Vazyme, China) following the manufacturer’s instructions. Briefly, a cell suspension containing 2 × 105 cells was prepared in a binding buffer. The cells were then stained with 10 μL Annexin V-FITC and 10 μL PI for 10 min. The samples were analyzed using flow cytometry (Novocyte, Agilent, Santa Clara, CA, USA). The FACS data were analyzed using the software (Flowjo 10.8.1) included with the instrument.
4.10. Mitochondrial Membrane Potential (ΔΨm) Assay
Variations in ΔΨm were detected using JC-1 staining (C1073S, Beyotime, China). Specifically, 2 × 105 cells were seeded in a 12-well plate (Nest Biotechnology, Wuxi, China). JC-1 staining was conducted 48 h post-infection with PEDV using 10 nM JC-1, following the manufacturer’s instructions. The cells were washed with PBS (Hyclone, UT, USA), and the ratio of aggregated JC-1 (red fluorescence; ECD channel) to monomeric JC-1 (green fluorescence, FITC channel) was measured using flow cytometry. The reduction in ΔΨm was determined by analyzing the red/green fluorescence intensity ratio. The FACS data were analyzed using the software (Flowjo 10.8.1) included with the instrument.
4.11. Caspase 3 (CASP) Activity Assay
CASP 3 activity in living cells was evaluated using the GreenNuc™ CASP-3 Activity Kit (C1073S, Beyotime, China) following the manufacturer’s instructions. Cells were cultured in 12-well plates (NEST Biotechnology, China) at 37 °C with 5% CO2 for 48 hpi to detect caspase 3 activity. Following incubation, the cells were treated with 200 μL PBS (Hyclone, UT, USA) containing 10 μM active CASP 3 detection reagents for 30 min at room temperature. The fluorescence intensity of CASP 3 activity was quantified through flow cytometry (Agilent, Novocyte, Santa Clara, CA, USA). The FACS data were analyzed using the software (Flowjo 10.8.1) included with the instrument.
4.12. Statistical Analysis
All experiments were performed at least three times independently. Statistical differences were analyzed using Student’s t-test or one-way analysis of variance (ANOVA), and the results were visualized using GraphPad Prism software (version 8.0). In the figures, significant differences are indicated with asterisks. “ns” indicates no significant difference. The significance levels are as follows: “*”, p ≤ 0.05; “**”, p ≤ 0.01; “***”, p ≤ 0.001; “****”, p ≤ 0.0001.
5. Conclusions
In conclusion, we have demonstrated for the first time that HEK293T and L929 cells are susceptible to PEDV infection, making them suitable cell models for studying PEDV. Next, we conducted genome-wide CRISPR knockout library screening of HEK293T cells. Through this screening, we identified PKCθ as a critical host factor for PEDV infection. In addition, we validated the significance of this host factor in L929 cells. Notably, PKCθ plays a significant role in PEDV endocytosis and replication via BOK-induced mitochondrial apoptosis.
Supplementary Materials
The supporting information can be downloaded at: https://www.mdpi.com/article/10.3390/ijms25063096/s1.
Author Contributions
J.Z.: Writing—original draft, Writing—review and editing, Conceptualization, Data curation, Formal analysis, Investigation, Methodology, Software, Validation, Visualization. Z.F.: Writing—original draft, Data curation, Software. D.L.: Data curation, Software. D.W.: Writing—original draft, Data curation. K.S.: Writing—original draft, Methodology. Z.L.: Methodology, Software. D.G.: Software, Formal analysis. Y.S.: Writing—review and editing, Supervision, Project administration, Resources, Validation, Funding acquisition. Q.C.: Writing—review and editing, Supervision, Project administration, Resources, Validation, Funding acquisition. All authors have read and agreed to the published version of the manuscript.
Funding
This research was supported by Natural Science Foundation of Fujian province, China (Grant No. 2021J01202; 2023J011275; 2023J011568).
Institutional Review Board Statement
Not applicable.
Informed Consent Statement
Not applicable.
Data Availability Statement
Data is contained within the article and Supplementary Materials.
Conflicts of Interest
The authors declare no conflicts of interest.
References
- Sun, R.Q.; Cai, R.J.; Chen, Y.Q.; Liang, P.S.; Chen, D.K.; Song, C.X. Outbreak of porcine epidemic diarrhea in suckling piglets, China. Emerg. Infect. Dis. 2012, 18, 161–163. [Google Scholar] [CrossRef]
- Jung, K.; Saif, L.J.; Wang, Q. Porcine epidemic diarrhea virus (PEDV): An Update on etiology, transmission, pathogenesis, and prevention and control. Virus Res. 2020, 286, 198045. [Google Scholar] [CrossRef] [PubMed]
- Wood, E.N. An apparently new syndrome of porcine epidemic diarrhoea. Vet. Rec. 1977, 100, 243–244. [Google Scholar] [CrossRef] [PubMed]
- Takahashi, K.; Okada, K.; Ohshima, K. An outbreak of swine diarrhea of a new-type associated with coronavirus-like particles in Japan. Jpn. J. Vet. Sci. 1983, 45, 829–832. [Google Scholar] [CrossRef] [PubMed]
- Chen, Q.; Li, G.; Stasko, J.; Thomas, J.T.; Stensland, W.R.; Pillatzki, A.E.; Gauger, P.C.; Schwartz, K.J.; Madson, D.; Yoon, K.J.; et al. Isolation and characterization of porcine epidemic diarrhea viruses associated with the 2013 disease outbreak among swine in the United States. J. Clin. Microbiol. 2014, 52, 234–243. [Google Scholar] [CrossRef]
- Li, W.; Li, H.; Liu, Y.; Pan, Y.; Deng, F.; Song, Y.; Tang, X.; He, Q. New variants of porcine epidemic diarrhea virus, China, 2011. Emerg. Infect. Dis. 2012, 18, 1350–1353. [Google Scholar] [CrossRef]
- Sekhon, S.S.; Nguyen, P.L.; Ahn, J.Y.; Lee, K.A.; Lee, L.; Kim, S.Y.; Yoon, H.; Park, J.; Ko, J.H.; Kim, Y.H. Porcine epidemic diarrhea (PED) infection, diagnosis and vaccination: A mini review. Toxicol. Environ. Health Sci. 2016, 8, 277–289. [Google Scholar] [CrossRef] [PubMed]
- Dong, S.; Kong, N.; Zhang, Y.; Li, Y.; Sun, D.; Qin, W.; Zhai, H.; Zhai, X.; Yang, X.; Ye, C.; et al. TARDBP Inhibits Porcine Epidemic Diarrhea Virus Replication through Degrading Viral Nucleocapsid Protein and Activating Type I Interferon Signaling. J. Virol. 2022, 96, e0007022. [Google Scholar] [CrossRef] [PubMed]
- Emeny, J.M.; Morgan, M.J. Regulation of the interferon system: Evidence that Vero cells have a genetic defect in interferon production. J. Gen. Virol. 1979, 43, 247–252. [Google Scholar] [CrossRef]
- Chen, J.; Cui, Y.; Wang, Z.; Liu, G. Identification and characterization of PEDV infection in rat crypt epithelial cells. Vet. Microbiol. 2020, 249, 108848. [Google Scholar] [CrossRef]
- Chen, J.; Zhang, C.; Zhang, N.; Liu, G. Porcine endemic diarrhea virus infection regulates long noncoding RNA expression. Virology 2019, 527, 89–97. [Google Scholar] [CrossRef]
- Lin, H.; Li, B.; Chen, L.; Ma, Z.; He, K.; Fan, H. Differential Protein Analysis of IPEC-J2 Cells Infected with Porcine Epidemic Diarrhea Virus Pandemic and Classical Strains Elucidates the Pathogenesis of Infection. J. Proteome Res. 2017, 16, 2113–2120. [Google Scholar] [CrossRef]
- Brosnahan, A.J.; Brown, D.R. Porcine IPEC-J2 intestinal epithelial cells in microbiological investigations. Vet. Microbiol. 2012, 156, 229–237. [Google Scholar] [CrossRef] [PubMed]
- Zhang, F.; Wen, Y.; Guo, X. CRISPR/Cas9 for genome editing: Progress, implications and challenges. Hum. Mol. Genet. 2014, 23, R40–R46. [Google Scholar] [CrossRef] [PubMed]
- Shalem, O.; Sanjana, N.E.; Hartenian, E.; Shi, X.; Scott, D.A.; Mikkelson, T.; Heckl, D.; Ebert, B.L.; Root, D.E.; Doench, J.G.; et al. Genome-scale CRISPR-Cas9 knockout screening in human cells. Science 2014, 343, 84–87. [Google Scholar] [CrossRef]
- Wei, J.; Alfajaro, M.M.; DeWeirdt, P.C.; Hanna, R.E.; Lu-Culligan, W.J.; Cai, W.L.; Strine, M.S.; Zhang, S.M.; Graziano, V.R.; Schmitz, C.O.; et al. Genome-wide CRISPR Screens Reveal Host Factors Critical for SARS-CoV-2 Infection. Cell 2021, 184, 76–91.e13. [Google Scholar] [CrossRef]
- Wang, X.; Jin, Q.; Xiao, W.; Fang, P.; Lai, L.; Xiao, S.; Wang, K.; Fang, L. Genome-Wide CRISPR/Cas9 Screen Reveals a Role for SLC35A1 in the Adsorption of Porcine Deltacoronavirus. J. Virol. 2022, 96, e0162622. [Google Scholar] [CrossRef]
- Han, J.; Perez, J.T.; Chen, C.; Li, Y.; Benitez, A.; Kandasamy, M.; Lee, Y.; Andrade, J.; tenOever, B.; Manicassamy, B. Genome-wide CRISPR/Cas9 Screen Identifies Host Factors Essential for Influenza Virus Replication. Cell Rep. 2018, 23, 596–607. [Google Scholar] [CrossRef]
- Steinberg, S.F. Structural basis of protein kinase C isoform function. Physiol. Rev. 2008, 88, 1341–1378. [Google Scholar] [CrossRef] [PubMed]
- Hayashi, K.; Altman, A. Protein kinase C theta (PKCtheta): A key player in T cell life and death. Pharmacol. Res. 2007, 55, 537–544. [Google Scholar] [CrossRef]
- Bermejo, M.; López-Huertas, M.R.; Hedgpeth, J.; Mateos, E.; Rodríguez-Mora, S.; Maleno, M.J.; Plana, M.; Swindle, J.; Alcamí, J.; Coiras, M. Analysis of protein kinase C theta inhibitors for the control of HIV-1 replication in human CD4+ T cells reveals an effect on retrotranscription in addition to viral transcription. Biochem. Pharmacol. 2015, 94, 241–256. [Google Scholar] [CrossRef]
- Gonnella, R.; Granato, M.; Farina, A.; Santarelli, R.; Faggioni, A.; Cirone, M. PKC theta and p38 MAPK activate the EBV lytic cycle through autophagy induction. Biochim. Biophys. Acta 2015, 1853, 1586–1595. [Google Scholar] [CrossRef]
- Mondal, A.; Dawson, A.R.; Potts, G.K.; Freiberger, E.C.; Baker, S.F.; Moser, L.A.; Bernard, K.A.; Coon, J.J.; Mehle, A. Influenza virus recruits host protein kinase C to control assembly and activity of its replication machinery. eLife 2017, 6, e26910. [Google Scholar] [CrossRef] [PubMed]
- Wang, R.; Yang, L.; Zhang, Y.; Li, J.; Xu, L.; Xiao, Y.; Zhang, Q.; Bai, L.; Zhao, S.; Liu, E.; et al. Porcine reproductive and respiratory syndrome virus induces HMGB1 secretion via activating PKC-delta to trigger inflammatory response. Virology 2018, 518, 172–183. [Google Scholar] [CrossRef] [PubMed]
- Ahmad, R.; Ennaciri, J.; Cordeiro, P.; El Bassam, S.; Menezes, J. Herpes simplex virus-1 up-regulates IL-15 gene expression in monocytic cells through the activation of protein tyrosine kinase and PKC zeta/lambda signaling pathways. J. Mol. Biol. 2007, 367, 25–35. [Google Scholar] [CrossRef] [PubMed]
- Moldoveanu, T.; Czabotar, P.E. BAX, BAK, and BOK: A Coming of Age for the BCL-2 Family Effector Proteins. Cold Spring Harb. Perspect. Biol. 2020, 12, a036319. [Google Scholar] [CrossRef] [PubMed]
- Yang, Y.; Wu, Y.; Meng, X.; Wang, Z.; Younis, M.; Liu, Y.; Wang, P.; Huang, X. SARS-CoV-2 membrane protein causes the mitochondrial apoptosis and pulmonary edema via targeting BOK. Cell Death Differ. 2022, 29, 1395–1408. [Google Scholar] [CrossRef] [PubMed]
- Galluzzi, L.; Vitale, I.; Aaronson, S.A.; Abrams, J.M.; Adam, D.; Agostinis, P.; Alnemri, E.S.; Altucci, L.; Amelio, I.; Andrews, D.W.; et al. Molecular mechanisms of cell death: Recommendations of the Nomenclature Committee on Cell Death 2018. Cell Death Differ. 2018, 25, 486–541. [Google Scholar] [CrossRef] [PubMed]
- Danthi, P. Viruses and the Diversity of Cell Death. Annu. Rev. Virol. 2016, 3, 533–553. [Google Scholar] [CrossRef] [PubMed]
- Yang, L.; Wang, C.; Shu, J.; Feng, H.; He, Y.; Chen, J.; Shu, J. Porcine Epidemic Diarrhea Virus Induces Vero Cell Apoptosis via the p53-PUMA Signaling Pathway. Viruses 2021, 13, 1218. [Google Scholar] [CrossRef]
- Benmerzoug, S.; Rose, S.; Bounab, B.; Gosset, D.; Duneau, L.; Chenuet, P.; Mollet, L.; Le Bert, M.; Lambers, C.; Geleff, S.; et al. STING-dependent sensing of self-DNA drives silica-induced lung inflammation. Nat. Commun. 2018, 9, 5226. [Google Scholar] [CrossRef]
- Kim, Y.; Lee, C. Porcine epidemic diarrhea virus induces caspase-independent apoptosis through activation of mitochondrial apoptosis-inducing factor. Virology 2014, 460–461, 180–193. [Google Scholar] [CrossRef]
- Thepparit, C.; Khongwichit, S.; Ketsuwan, K.; Libsittikul, S.; Auewarakul, P.; Smith, D.R. Dengue virus requires apoptosis linked gene-2-interacting protein X (ALIX) for viral propagation. Virus Res. 2019, 261, 65–71. [Google Scholar] [CrossRef]
- Ge, M.; Zhang, Y.; Liu, Y.; Liu, T.; Zeng, F. Propagation of field highly pathogenic porcine reproductive and respiratory syndrome virus in MARC-145 cells is promoted by cell apoptosis. Virus Res. 2016, 213, 322–331. [Google Scholar] [CrossRef]
- Ampomah, P.B.; Lim, L.H.K. Influenza A virus-induced apoptosis and virus propagation. Apoptosis 2020, 25, 1–11. [Google Scholar] [CrossRef]
- Zhang, J.; Guo, L.; Xu, Y.; Yang, L.; Shi, H.; Feng, L.; Wang, Y. Characterization of porcine epidemic diarrhea virus infectivity in human embryonic kidney cells. Arch. Virol. 2017, 162, 2415–2419. [Google Scholar] [CrossRef]
- Ye, G.; Liu, H.; Zhou, Q.; Liu, X.; Huang, L.; Weng, C. A Tug of War: Pseudorabies Virus and Host Antiviral Innate Immunity. Viruses 2022, 14, 547. [Google Scholar] [CrossRef]
- Phetsouphanh, C.; Kelleher, A.D. The Role of PKC-θ in CD4+ T Cells and HIV Infection: To the Nucleus and Back Again. Front. Immunol. 2015, 6, 391. [Google Scholar] [CrossRef]
- Yan, Q.; Liu, X.; Sun, Y.; Zeng, W.; Li, Y.; Zhao, F.; Wu, K.; Fan, S.; Zhao, M.; Chen, J.; et al. Swine Enteric Coronavirus: Diverse Pathogen-Host Interactions. Int. J. Mol. Sci. 2022, 23, 3953. [Google Scholar] [CrossRef]
- Tang, D.; Kang, R.; Berghe, T.V.; Vandenabeele, P.; Kroemer, G. The molecular machinery of regulated cell death. Cell Res. 2019, 29, 347–364. [Google Scholar] [CrossRef]
- Zamzami, N.; Marchetti, P.; Castedo, M.; Zanin, C.; Vayssière, J.L.; Petit, P.X.; Kroemer, G. Reduction in mitochondrial potential constitutes an early irreversible step of programmed lymphocyte death in vivo. J. Exp. Med. 1995, 181, 1661–1672. [Google Scholar] [CrossRef]
- Jung, K.; Vasquez-Lee, M.; Saif, L.J. Replicative capacity of porcine deltacoronavirus and porcine epidemic diarrhea virus in primary bovine mesenchymal cells. Vet. Microbiol. 2020, 244, 108660. [Google Scholar] [CrossRef]
- Wang, X.; Fang, L.; Liu, S.; Ke, W.; Wang, D.; Peng, G.; Xiao, S. Susceptibility of porcine IPI-2I intestinal epithelial cells to infection with swine enteric coronaviruses. Vet. Microbiol. 2019, 233, 21–27. [Google Scholar] [CrossRef]
- Nath, P.R.; Isakov, N. PKCθ-regulated signalling in health and disease. Biochem. Soc. Trans. 2014, 42, 1484–1489. [Google Scholar] [CrossRef]
- Nicolle, A.; Zhang, Y.; Belguise, K. The Emerging Function of PKCtheta in Cancer. Biomolecules 2021, 11, 221. [Google Scholar] [CrossRef]
- Vazquez-Ortiz, G.; García, J.A.; Ciudad, C.J.; Noé, V.; Peñuelas, S.; López-Romero, R.; Mendoza-Lorenzo, P.; Piña-Sánchez, P.; Salcedo, M. Differentially expressed genes between high-risk human papillomavirus types in human cervical cancer cells. Int. J. Gynecol. Cancer Off. J. Int. Gynecol. Cancer Soc. 2007, 17, 484–491. [Google Scholar] [CrossRef]
- Fei, Y.; Han, M.; Chu, X.; Feng, Z.; Yu, L.; Luo, Y.; Lu, L.; Xu, D. Transcriptomic and proteomic analyses reveal new insights into the regulation of immune pathways during cyprinid herpesvirus 2 infection in vitro. Fish Shellfish Immunol. 2020, 106, 167–180. [Google Scholar] [CrossRef] [PubMed]
- Petkov, S.; Herrera, C.; Else, L.; Lebina, L.; Opoka, D.; Seiphetlo, T.B.; Pillay, A.A.; Mugaba, S.; Namubiru, P.; Odoch, G.; et al. Short-term oral pre-exposure prophylaxis against HIV-1 modulates the transcriptome of foreskin tissue in young men in Africa. Front. Immunol. 2022, 13, 1009978. [Google Scholar] [CrossRef] [PubMed]
- Si, F.; Hu, X.; Wang, C.; Chen, B.; Wang, R.; Dong, S.; Yu, R.; Li, Z. Porcine Epidemic Diarrhea Virus (PEDV) ORF3 Enhances Viral Proliferation by Inhibiting Apoptosis of Infected Cells. Viruses 2020, 12, 214. [Google Scholar] [CrossRef] [PubMed]
- Xu, X.; Liu, Y.; Gao, J.; Shi, X.; Yan, Y.; Yang, N.; Wang, Q.; Zhang, Q. GRAMD4 regulates PEDV-induced cell apoptosis inhibiting virus replication via the endoplasmic reticulum stress pathway. Vet. Microbiol. 2023, 279, 109666. [Google Scholar] [CrossRef]
- Xie, S.; Liang, Z.; Yang, X.; Pan, J.; Yu, D.; Li, T.; Cao, R. Japanese Encephalitis Virus NS2B-3 Protein Complex Promotes Cell Apoptosis and Viral Particle Release by Down-Regulating the Expression of AXL. Virol. Sin. 2021, 36, 1503–1519. [Google Scholar] [CrossRef]
- Despouy, G.; Joiner, M.; Le Toriellec, E.; Weil, R.; Stern, M.H. The TCL1 oncoprotein inhibits activation-induced cell death by impairing PKCtheta and ERK pathways. Blood 2007, 110, 4406–4416. [Google Scholar] [CrossRef]
- Dubielecka, P.M.; Grzybek, M.; Kolondra, A.; Jaźwiec, B.; Draga, A.; Aleksandrowicz, P.; Kołodziejczyk, M.; Serwotka, A.; Dolińska-Krajewska, B.; Warchoł, J.; et al. Aggregation of spectrin and PKCtheta is an early hallmark of fludarabine/mitoxantrone/dexamethasone-induced apoptosis in Jurkat T and HL60 cells. Mol. Cell. Biochem. 2010, 339, 63–77. [Google Scholar] [CrossRef]
Disclaimer/Publisher’s Note: The statements, opinions and data contained in all publications are solely those of the individual author(s) and contributor(s) and not of MDPI and/or the editor(s). MDPI and/or the editor(s) disclaim responsibility for any injury to people or property resulting from any ideas, methods, instructions or products referred to in the content. |
© 2024 by the authors. Licensee MDPI, Basel, Switzerland. This article is an open access article distributed under the terms and conditions of the Creative Commons Attribution (CC BY) license (https://creativecommons.org/licenses/by/4.0/).













