Human Amniotic MSC Response in LPS-Stimulated Ascites from Patients with Cirrhosis: FOXO1 Gene and Th17 Activation in Enhanced Antibacterial Activation
Abstract
1. Introduction
2. Results
2.1. Phenotypic Characteristics and Evaluation of hA-MSCs
2.2. Ascites Fluid Leukocyte Phenotype
2.3. Gene Expression Profiles and Differential Expression in Human Amnion Mesenchymal Stem Cells (hA-MSCs) Cultured Alone and in Co-Culture Pools
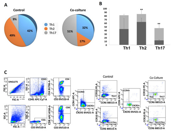
2.4. hA-MSCs Co-Culture Shows an Increase in CD4+ Th17 Profile
2.5. The Cytokine Composition of AF from Patients with Cirrhosis after Exposure to hA-MSCs Reflects an Environment Promoting a Lymphocytic Th17 Profile
3. Discussion
4. Materials and Methods
4.1. Patient Characteristics and Ascitic Fluid Collection
4.2. Isolation and Characterization of Human Amnion-Derived Mesenchymal Stromal/Stem Cells
4.3. Leukocyte Subset Analysis of Ascitic Fluid
4.4. Isolation and Stimulation of White Blood Cell (A-WBC) Component from Ascitic Fluid (AF)
4.5. In Vitro hA-MSCs and A-WBC Co-Cultures
4.6. RNA-Seq, Library Construction, Sequencing, and Analysis
4.7. Real-Time PCR Analysis of Gene Expression by TaqMan Low Density Arrays
4.8. Pathway Enrichment Analysis
4.9. T helper (Th) Cell Profiles after Co-Culture Infection
4.10. Detection of Multiple Cytokines Secreted by Luminex
4.11. Statistics
5. Conclusions
Author Contributions
Funding
Institutional Review Board Statement
Informed Consent Statement
Data Availability Statement
Acknowledgments
Conflicts of Interest
References
- Komolafe, O.; Roberts, D.; Freeman, S.C.; Wilson, P.; Sutton, A.J.; Cooper, N.J.; Pavlov, C.S.; Milne, E.J.; Hawkins, N.; Cowlin, M.; et al. Antibiotic prophylaxis to prevent spontaneous bacterial peritonitis in people with liver cirrhosis: A network meta-analysis. Cochrane Database Syst. Rev. 2020, 1, CD013125. [Google Scholar] [CrossRef]
- Marciano, S.; Diaz, J.M.; Dirchwolf, M.; Gadano, A. Spontaneous bacterial peritonitis in patients with cirrhosis: Incidence, outcomes, and treatment strategies. Hepat. Med. 2019, 11, 13–22. [Google Scholar] [CrossRef]
- Kim, T.; Hong, S.I.; Park, S.Y.; Jung, J.; Chong, Y.P.; Kim, S.H.; Lee, S.O.; Kim, Y.S.; Woo, J.H.; Lim, Y.S.; et al. Clinical Features and Outcomes of Spontaneous Bacterial Peritonitis Caused by Streptococcus pneumoniae: A Matched Case-Control Study. Medicine 2016, 95, e3796. [Google Scholar] [CrossRef]
- Falleti, E.; Cmet, S.; Cussigh, A.R.; Salvador, E.; Bitetto, D.; Fornasiere, E.; Fumolo, E.; Fabris, C.; Toniutto, P. Recurrent and Treatment-Unresponsive Spontaneous Bacterial Peritonitis Worsens survival in Decompensated Liver Cirrhosis. J. Clin. Exp. Hepatol. 2021, 11, 334–342. [Google Scholar] [CrossRef] [PubMed]
- Alvarez-Silva, C.; Schierwagen, R.; Pohlmann, A.; Magdaleno, F.; Uschner, F.E.; Ryan, P.; Vehreschild, M.; Claria, J.; Latz, E.; Lelouvier, B.; et al. Compartmentalization of Immune Response and Microbial Translocation in Decompensated Cirrhosis. Front. Immunol. 2019, 10, 69. [Google Scholar] [CrossRef] [PubMed]
- Ibidapo-Obe, O.; Stengel, S.; Kose-Vogel, N.; Quickert, S.; Reuken, P.A.; Busch, M.; Bauer, M.; Stallmach, A.; Bruns, T. Mucosal-Associated Invariant T Cells Redistribute to the Peritoneal Cavity During Spontaneous Bacterial Peritonitis and Contribute to Peritoneal Inflammation. Cell Mol. Gastroenterol. Hepatol. 2020, 9, 661–677. [Google Scholar] [CrossRef] [PubMed]
- Sipeki, N.; Antal-Szalmas, P.; Lakatos, P.L.; Papp, M. Immune dysfunction in cirrhosis. World J. Gastroenterol. 2014, 20, 2564–2577. [Google Scholar] [CrossRef] [PubMed]
- Garcia-Penarrubia, P.; Ruiz-Alcaraz, A.J.; Ruiz-Ballester, M.; Ramirez-Pavez, T.N.; Martinez-Esparza, M. Recent insights into the characteristics and role of peritoneal macrophages from ascites of cirrhotic patients. World J. Gastroenterol. 2021, 27, 7014–7024. [Google Scholar] [CrossRef] [PubMed]
- Lung, T.; Sakem, B.; Risch, L.; Wurzner, R.; Colucci, G.; Cerny, A.; Nydegger, U. The complement system in liver diseases: Evidence-based approach and therapeutic options. J. Transl. Autoimmun. 2019, 2, 100017. [Google Scholar] [CrossRef]
- Corcoran, J.A.; Napier, B.A. C3aR plays both sides in regulating resistance to bacterial infections. PLoS Pathog. 2022, 18, e1010657. [Google Scholar] [CrossRef]
- Maccauro, V.; Airola, C.; Santopaolo, F.; Gasbarrini, A.; Ponziani, F.R.; Pompili, M. Gut Microbiota and Infectious Complications in Advanced Chronic Liver Disease: Focus on Spontaneous Bacterial Peritonitis. Life 2023, 13, 991. [Google Scholar] [CrossRef]
- Van der Merwe, S.; Chokshi, S.; Bernsmeier, C.; Albillos, A. The multifactorial mechanisms of bacterial infection in decompensated cirrhosis. J. Hepatol. 2021, 75 (Suppl. S1), S82–S100. [Google Scholar] [CrossRef] [PubMed]
- Bunchorntavakul, C.; Chamroonkul, N.; Chavalitdhamrong, D. Bacterial infections in cirrhosis: A critical review and practical guidance. World J. Hepatol. 2016, 8, 307–321. [Google Scholar] [CrossRef]
- Shamsaddini, A.; Gillevet, P.M.; Acharya, C.; Fagan, A.; Gavis, E.; Sikaroodi, M.; McGeorge, S.; Khoruts, A.; Albhaisi, S.; Fuchs, M.; et al. Impact of Antibiotic Resistance Genes in Gut Microbiome of Patients With Cirrhosis. Gastroenterology 2021, 161, 508–521.e7. [Google Scholar] [CrossRef] [PubMed]
- Terra, C.; de Mattos, A.Z.; Chagas, M.S.; Torres, A.; Wiltgen, D.; Souza, B.M.; Perez, R.M. Impact of multidrug resistance on the management of bacterial infections in cirrhosis. World J. Clin. Cases 2023, 11, 534–544. [Google Scholar] [CrossRef] [PubMed]
- Zhang, L.; Pu, K.; Liu, X.; Bae, S.D.W.; Nguyen, R.; Bai, S.; Li, Y.; Qiao, L. The Application of Induced Pluripotent Stem Cells Against Liver Diseases: An Update and a Review. Front. Med. 2021, 8, 644594. [Google Scholar] [CrossRef] [PubMed]
- Yao, J.; Yu, Y.; Nyberg, S.L. Induced Pluripotent Stem Cells for the Treatment of Liver Diseases: Novel Concepts. Cells Tissues Organs 2022, 211, 368–384. [Google Scholar] [CrossRef]
- Hansel, M.C.; Davila, J.C.; Vosough, M.; Gramignoli, R.; Skvorak, K.J.; Dorko, K.; Marongiu, F.; Blake, W.; Strom, S.C. The Use of Induced Pluripotent Stem Cells for the Study and Treatment of Liver Diseases. Curr. Protoc. Toxicol. 2016, 67, 1–27. [Google Scholar] [CrossRef]
- Pietrosi, G.; Fernandez-Iglesias, A.; Pampalone, M.; Ortega-Ribera, M.; Lozano, J.J.; Garcia-Caldero, H.; Abad-Jorda, L.; Conaldi, P.G.; Parolini, O.; Vizzini, G.; et al. Human amniotic stem cells improve hepatic microvascular dysfunction and portal hypertension in cirrhotic rats. Liver Int. 2020, 40, 2500–2514. [Google Scholar] [CrossRef]
- Heydari, Z.; Najimi, M.; Mirzaei, H.; Shpichka, A.; Ruoss, M.; Farzaneh, Z.; Montazeri, L.; Piryaei, A.; Timashev, P.; Gramignoli, R.; et al. Tissue Engineering in Liver Regenerative Medicine: Insights into Novel Translational Technologies. Cells 2020, 9, 304. [Google Scholar] [CrossRef]
- Kulus, M.; Sibiak, R.; Stefanska, K.; Zdun, M.; Wieczorkiewicz, M.; Piotrowska-Kempisty, H.; Jaskowski, J.M.; Bukowska, D.; Ratajczak, K.; Zabel, M.; et al. Mesenchymal Stem/Stromal Cells Derived from Human and Animal Perinatal Tissues-Origins, Characteristics, Signaling Pathways, and Clinical Trials. Cells 2021, 10, 3278. [Google Scholar] [CrossRef]
- Roy, A.; Mantay, M.; Brannan, C.; Griffiths, S. Placental Tissues as Biomaterials in Regenerative Medicine. BioMed Res. Int. 2022, 2022, 6751456. [Google Scholar] [CrossRef]
- Maymo, J.L.; Riedel, R.; Perez-Perez, A.; Magatti, M.; Maskin, B.; Duenas, J.L.; Parolini, O.; Sanchez-Margalet, V.; Varone, C.L. Proliferation and survival of human amniotic epithelial cells during their hepatic differentiation. PLoS ONE 2018, 13, e0191489. [Google Scholar] [CrossRef]
- Lo Nigro, A.; Gallo, A.; Bulati, M.; Vitale, G.; Paini, D.S.; Pampalone, M.; Galvagno, D.; Conaldi, P.G.; Miceli, V. Amnion-Derived Mesenchymal Stromal/Stem Cell Paracrine Signals Potentiate Human Liver Organoid Differentiation: Translational Implications for Liver Regeneration. Front. Med. 2021, 8, 746298. [Google Scholar] [CrossRef]
- Magatti, M.; Vertua, E.; Cargnoni, A.; Silini, A.; Parolini, O. The Immunomodulatory Properties of Amniotic Cells: The Two Sides of the Coin. Cell Transplant. 2018, 27, 31–44. [Google Scholar] [CrossRef]
- Kaundal, U.; Bagai, U.; Rakha, A. Immunomodulatory plasticity of mesenchymal stem cells: A potential key to successful solid organ transplantation. J. Transl. Med. 2018, 16, 31. [Google Scholar] [CrossRef]
- Michalik, M.; Gladys, A.; Czekaj, P. Differentiation of Cells Isolated from Afterbirth Tissues into Hepatocyte-Like Cells and Their Potential Clinical Application in Liver Regeneration. Stem Cell Rev. Rep. 2021, 17, 581–603. [Google Scholar] [CrossRef] [PubMed]
- Shahrbaf, M.A.; Nouri, M.; Zarrabi, M.; Gramignoli, R.; Vosough, M. Extraembryonic Mesenchymal Stromal/Stem Cells in Liver Diseases: A Critical Revision of Promising Advanced Therapy Medicinal Products. Cells 2022, 11, 1074. [Google Scholar] [CrossRef]
- Andrewartha, N.; Yeoh, G. Human Amnion Epithelial Cell Therapy for Chronic Liver Disease. Stem Cells Int. 2019, 2019, 8106482. [Google Scholar] [CrossRef] [PubMed]
- Silini, A.R.; Magatti, M.; Cargnoni, A.; Parolini, O. Is Immune Modulation the Mechanism Underlying the Beneficial Effects of Amniotic Cells and Their Derivatives in Regenerative Medicine? Cell Transplant. 2017, 26, 531–539. [Google Scholar] [CrossRef] [PubMed]
- Fernandez-Santos, M.E.; Garcia-Arranz, M.; Andreu, E.J.; Garcia-Hernandez, A.M.; Lopez-Parra, M.; Villaron, E.; Sepulveda, P.; Fernandez-Aviles, F.; Garcia-Olmo, D.; Prosper, F.; et al. Optimization of Mesenchymal Stromal Cell (MSC) Manufacturing Processes for a Better Therapeutic Outcome. Front. Immunol. 2022, 13, 918565. [Google Scholar] [CrossRef]
- Johnson, V.; Webb, T.; Norman, A.; Coy, J.; Kurihara, J.; Regan, D.; Dow, S. Activated Mesenchymal Stem Cells Interact with Antibiotics and Host Innate Immune Responses to Control Chronic Bacterial Infections. Sci. Rep. 2017, 7, 9575. [Google Scholar] [CrossRef]
- Shaw, T.D.; Krasnodembskaya, A.D.; Schroeder, G.N.; Zumla, A.; Maeurer, M.; O’Kane, C.M. Mesenchymal Stromal Cells: An Antimicrobial and Host-Directed Therapy for Complex Infectious Diseases. Clin. Microbiol. Rev. 2021, 34, e0006421. [Google Scholar] [CrossRef]
- Krasnodembskaya, A.; Song, Y.; Fang, X.; Gupta, N.; Serikov, V.; Lee, J.W.; Matthay, M.A. Antibacterial effect of human mesenchymal stem cells is mediated in part from secretion of the antimicrobial peptide LL-37. Stem Cells 2010, 28, 2229–2238. [Google Scholar] [CrossRef]
- Pampalone, M.; Corrao, S.; Amico, G.; Vitale, G.; Alduino, R.; Conaldi, P.G.; Pietrosi, G. Human Amnion-Derived Mesenchymal Stromal Cells in Cirrhotic Patients with Refractory Ascites: A Possible Anti-Inflammatory Therapy for Preventing Spontaneous Bacterial Peritonitis. Stem Cell Rev. Rep. 2021, 17, 981–998. [Google Scholar] [CrossRef]
- Pampalone, M.; Vitale, G.; Gruttadauria, S.; Amico, G.; Iannolo, G.; Douradinha, B.; Mularoni, A.; Conaldi, P.G.; Pietrosi, G. Human Amnion-Derived Mesenchymal Stromal Cells: A New Potential Treatment for Carbapenem-Resistant Enterobacterales in Decompensated Cirrhosis. Int. J. Mol. Sci. 2022, 23, 857. [Google Scholar] [CrossRef]
- Keel, B.N.; Lindholm-Perry, A.K. Recent developments and future directions in meta-analysis of differential gene expression in livestock RNA-Seq. Front. Genet. 2022, 13, 983043. [Google Scholar] [CrossRef]
- Sa, A.C.C.; Sadee, W.; Johnson, J.A. Whole Transcriptome Profiling: An RNA-Seq Primer and Implications for Pharmacogenomics Research. Clin. Transl. Sci. 2018, 11, 153–161. [Google Scholar] [CrossRef]
- Deshpande, D.; Chhugani, K.; Chang, Y.; Karlsberg, A.; Loeffler, C.; Zhang, J.; Muszynska, A.; Munteanu, V.; Yang, H.; Rotman, J.; et al. RNA-seq data science: From raw data to effective interpretation. Front. Genet. 2023, 14, 997383. [Google Scholar] [CrossRef]
- Zhu, X.; Zhu, J. CD4 T Helper Cell Subsets and Related Human Immunological Disorders. Int. J. Mol. Sci. 2020, 21, 8011. [Google Scholar] [CrossRef]
- Cosmi, L.; Maggi, L.; Santarlasci, V.; Liotta, F.; Annunziato, F. T helper cells plasticity in inflammation. Cytometry A 2014, 85, 36–42. [Google Scholar] [CrossRef]
- Duhen, T.; Duhen, R.; Lanzavecchia, A.; Sallusto, F.; Campbell, D.J. Functionally distinct subsets of human FOXP3+ Treg cells that phenotypically mirror effector Th cells. Blood 2012, 119, 4430–4440. [Google Scholar] [CrossRef]
- Luckheeram, R.V.; Zhou, R.; Verma, A.D.; Xia, B. CD4(+)T cells: Differentiation and functions. Clin. Dev. Immunol. 2012, 2012, 925135. [Google Scholar] [CrossRef]
- Mahnke, Y.D.; Beddall, M.H.; Roederer, M. OMIP-017: Human CD4(+) helper T-cell subsets including follicular helper cells. Cytometry A 2013, 83, 439–440. [Google Scholar] [CrossRef]
- Eyerich, S.; Eyerich, K.; Pennino, D.; Carbone, T.; Nasorri, F.; Pallotta, S.; Cianfarani, F.; Odorisio, T.; Traidl-Hoffmann, C.; Behrendt, H.; et al. Th22 cells represent a distinct human T cell subset involved in epidermal immunity and remodeling. J. Clin. Investig. 2009, 119, 3573–3585. [Google Scholar] [CrossRef]
- Bonnel, A.R.; Bunchorntavakul, C.; Reddy, K.R. Immune dysfunction and infections in patients with cirrhosis. Clin. Gastroenterol. Hepatol. 2011, 9, 727–738. [Google Scholar] [CrossRef]
- Deleuran, T.; Watson, H.; Vilstrup, H.; Jepsen, P. Spontaneous bacterial peritonitis has no effect on the long-term prognosis of cirrhosis patients with ascites. Ann. Hepatol. 2022, 27, 100711. [Google Scholar] [CrossRef] [PubMed]
- Kolganov, A.V.; Ratner, M.V.; Zvereva, G.S. Characteristics of the effect on the body of variable industrial noises. Gig. Sanit. 1978, 99–100. [Google Scholar]
- Magiorakos, A.P.; Srinivasan, A.; Carey, R.B.; Carmeli, Y.; Falagas, M.E.; Giske, C.G.; Harbarth, S.; Hindler, J.F.; Kahlmeter, G.; Olsson-Liljequist, B.; et al. Multidrug-resistant, extensively drug-resistant and pandrug-resistant bacteria: An international expert proposal for interim standard definitions for acquired resistance. Clin. Microbiol. Infect. 2012, 18, 268–281. [Google Scholar] [CrossRef] [PubMed]
- Dever, J.B.; Sheikh, M.Y. Review article: Spontaneous bacterial peritonitis—Bacteriology, diagnosis, treatment, risk factors and prevention. Aliment. Pharmacol. Ther. 2015, 41, 1116–1131. [Google Scholar] [CrossRef]
- Gallo, A.; Dedionigi, C.; Civitelli, C.; Panzeri, A.; Corradi, C.; Squizzato, A. Optimal Management of Cirrhotic Ascites: A Review for Internal Medicine Physicians. J. Transl. Int. Med. 2020, 8, 220–236. [Google Scholar] [CrossRef] [PubMed]
- Belkaid, Y.; Hand, T.W. Role of the microbiota in immunity and inflammation. Cell 2014, 157, 121–141. [Google Scholar] [CrossRef] [PubMed]
- Kamada, N.; Nunez, G. Regulation of the immune system by the resident intestinal bacteria. Gastroenterology 2014, 146, 1477–1488. [Google Scholar] [CrossRef] [PubMed]
- Popescu, M.; Van Belleghem, J.D.; Khosravi, A.; Bollyky, P.L. Bacteriophages and the Immune System. Annu. Rev. Virol. 2021, 8, 415–435. [Google Scholar] [CrossRef]
- Sharma, A.; Chakraborty, A.; Jaganathan, B.G. Review of the potential of mesenchymal stem cells for the treatment of infectious diseases. World J. Stem Cells 2021, 13, 568–593. [Google Scholar] [CrossRef]
- Yudintceva, N.; Mikhailova, N.; Fedorov, V.; Samochernych, K.; Vinogradova, T.; Muraviov, A.; Shevtsov, M. Mesenchymal Stem Cells and MSCs-Derived Extracellular Vesicles in Infectious Diseases: From Basic Research to Clinical Practice. Bioengineering 2022, 9, 662. [Google Scholar] [CrossRef] [PubMed]
- Graves, D.T.; Milovanova, T.N. Mucosal Immunity and the FOXO1 Transcription Factors. Front. Immunol. 2019, 10, 2530. [Google Scholar] [CrossRef]
- Cabrera-Ortega, A.A.; Feinberg, D.; Liang, Y.; Rossa, C., Jr.; Graves, D.T. The Role of Forkhead Box 1 (FOXO1) in the Immune System: Dendritic Cells, T Cells, B Cells, and Hematopoietic Stem Cells. Crit. Rev. Immunol. 2017, 37, 1–13. [Google Scholar] [CrossRef]
- Dong, G.; Song, L.; Tian, C.; Wang, Y.; Miao, F.; Zheng, J.; Lu, C.; Alsadun, S.; Graves, D.T. FOXO1 Regulates Bacteria-Induced Neutrophil Activity. Front. Immunol. 2017, 8, 1088. [Google Scholar] [CrossRef]
- Delpoux, A.; Marcel, N.; Hess Michelini, R.; Katayama, C.D.; Allison, K.A.; Glass, C.K.; Quinones-Parra, S.M.; Murre, C.; Loh, L.; Kedzierska, K.; et al. FOXO1 constrains activation and regulates senescence in CD8 T cells. Cell Rep. 2021, 34, 108674. [Google Scholar] [CrossRef]
- Becker, T.; Loch, G.; Beyer, M.; Zinke, I.; Aschenbrenner, A.C.; Carrera, P.; Inhester, T.; Schultze, J.L.; Hoch, M. FOXO-dependent regulation of innate immune homeostasis. Nature 2010, 463, 369–373. [Google Scholar] [CrossRef] [PubMed]
- Peng, S.L. Forkhead transcription factors in chronic inflammation. Int. J. Biochem. Cell Biol. 2010, 42, 482–485. [Google Scholar] [CrossRef] [PubMed]
- Dong, G.; Wang, Y.; Xiao, W.; Pacios Pujado, S.; Xu, F.; Tian, C.; Xiao, E.; Choi, Y.; Graves, D.T. FOXO1 regulates dendritic cell activity through ICAM-1 and CCR7. J. Immunol. 2015, 194, 3745–3755. [Google Scholar] [CrossRef]
- Song, L.; Dong, G.; Guo, L.; Graves, D.T. The function of dendritic cells in modulating the host response. Mol. Oral. Microbiol. 2018, 33, 13–21. [Google Scholar] [CrossRef] [PubMed]
- Wang, Y.C.; Ma, H.D.; Yin, X.Y.; Wang, Y.H.; Liu, Q.Z.; Yang, J.B.; Shi, Q.H.; Sun, B.; Gershwin, M.E.; Lian, Z.X. Forkhead Box O1 Regulates Macrophage Polarization Following Staphylococcus aureus Infection: Experimental Murine Data and Review of the Literature. Clin. Rev. Allergy Immunol. 2016, 51, 353–369. [Google Scholar] [CrossRef] [PubMed]
- Li, Q.; Laumonnier, Y.; Syrovets, T.; Simmet, T. Recruitment of CCR6-expressing Th17 cells by CCL20 secreted from plasmin-stimulated macrophages. Acta Biochim. Biophys. Sin. 2013, 45, 593–600. [Google Scholar] [CrossRef]
- Alcaide, P.; Maganto-Garcia, E.; Newton, G.; Travers, R.; Croce, K.J.; Bu, D.X.; Luscinskas, F.W.; Lichtman, A.H. Difference in Th1 and Th17 lymphocyte adhesion to endothelium. J. Immunol. 2012, 188, 1421–1430. [Google Scholar] [CrossRef]
- Bhaumik, S.; Basu, R. Cellular and Molecular Dynamics of Th17 Differentiation and its Developmental Plasticity in the Intestinal Immune Response. Front. Immunol. 2017, 8, 254. [Google Scholar] [CrossRef]
- Chakraborty, S.; Kubatzky, K.F.; Mitra, D.K. An Update on Interleukin-9: From Its Cellular Source and Signal Transduction to Its Role in Immunopathogenesis. Int. J. Mol. Sci. 2019, 20, 2113. [Google Scholar] [CrossRef]
- Sun, R.; Abraham, C. IL23 Promotes Antimicrobial Pathways in Human Macrophages, Which Are Reduced With the IBD-Protective IL23R R381Q Variant. Cell Mol. Gastroenterol. Hepatol. 2020, 10, 673–697. [Google Scholar] [CrossRef] [PubMed]
- Bugaut, H.; Aractingi, S. Major Role of the IL17/23 Axis in Psoriasis Supports the Development of New Targeted Therapies. Front. Immunol. 2021, 12, 621956. [Google Scholar] [CrossRef] [PubMed]
- Liu, T.; Li, S.; Ying, S.; Tang, S.; Ding, Y.; Li, Y.; Qiao, J.; Fang, H. The IL-23/IL-17 Pathway in Inflammatory Skin Diseases: From Bench to Bedside. Front. Immunol. 2020, 11, 594735. [Google Scholar] [CrossRef] [PubMed]
- Sode, J.; Bank, S.; Vogel, U.; Andersen, P.S.; Sorensen, S.B.; Bojesen, A.B.; Andersen, M.R.; Brandslund, I.; Dessau, R.B.; Hoffmann, H.J.; et al. Genetically determined high activities of the TNF-alpha, IL23/IL17, and NFkB pathways were associated with increased risk of ankylosing spondylitis. BMC Med. Genet. 2018, 19, 165. [Google Scholar] [CrossRef] [PubMed]
- Mazzoni, A.; Maggi, L.; Liotta, F.; Cosmi, L.; Annunziato, F. Biological and clinical significance of T helper 17 cell plasticity. Immunology 2019, 158, 287–295. [Google Scholar] [CrossRef]
- Wilson, N.J.; Boniface, K.; Chan, J.R.; McKenzie, B.S.; Blumenschein, W.M.; Mattson, J.D.; Basham, B.; Smith, K.; Chen, T.; Morel, F.; et al. Development, cytokine profile and function of human interleukin 17-producing helper T cells. Nat. Immunol. 2007, 8, 950–957. [Google Scholar] [CrossRef] [PubMed]
- Saxena, A.; Dagur, P.K.; Biancotto, A. Multiparametric Flow Cytometry Analysis of Naive, Memory, and Effector T Cells. Methods Mol. Biol. 2019, 2032, 129–140. [Google Scholar]
- Chapman, N.M.; Boothby, M.R.; Chi, H. Metabolic coordination of T cell quiescence and activation. Nat. Rev. Immunol. 2020, 20, 55–70. [Google Scholar] [CrossRef]
- Zhu, J.; Yamane, H.; Paul, W.E. Differentiation of effector CD4 T cell populations. Annu. Rev. Immunol. 2010, 28, 445–489. [Google Scholar] [CrossRef]
- Parameswaran, N.; Patial, S. Tumor necrosis factor-alpha signaling in macrophages. Crit. Rev. Eukaryot. Gene Express. 2010, 20, 87–103. [Google Scholar] [CrossRef]
- Chen, G.; Zhang, W.; Kong, L.; Wang, C.; Lai, X.; Yu, X.; Guo, Y.; Wu, J.; Ma, Q. Qiguiyin Decoction Improves Multidrug-Resistant Pseudomonas aeruginosa Infection in Rats by Regulating Inflammatory Cytokines and the TLR4/MyD88/NF-kappaB Signaling Pathway. BioMed Res. Int. 2022, 2022, 5066434. [Google Scholar]
- Valdivia-Silva, J.; Medina-Tamayo, J.; Garcia-Zepeda, E.A. Chemokine-Derived Peptides: Novel Antimicrobial and Antineoplasic Agents. Int. J. Mol. Sci. 2015, 16, 12958–12985. [Google Scholar] [CrossRef]
- Crawford, M.A.; Margulieux, K.R.; Singh, A.; Nakamoto, R.K.; Hughes, M.A. Mechanistic insights and therapeutic opportunities of antimicrobial chemokines. Semin. Cell Dev. Biol. 2019, 88, 119–128. [Google Scholar] [CrossRef] [PubMed]
- Sobirk, S.K.; Morgelin, M.; Egesten, A.; Bates, P.; Shannon, O.; Collin, M. Human chemokines as antimicrobial peptides with direct parasiticidal effect on Leishmania mexicana in vitro. PLoS ONE 2013, 8, e58129. [Google Scholar] [CrossRef]
- Yung, S.C.; Murphy, P.M. Antimicrobial chemokines. Front. Immunol. 2012, 3, 276. [Google Scholar] [CrossRef] [PubMed]
- Oo, Y.H.; Shetty, S.; Adams, D.H. The role of chemokines in the recruitment of lymphocytes to the liver. Dig. Dis. 2010, 28, 31–44. [Google Scholar] [CrossRef]
- Komatsu, N.; Okamoto, K.; Sawa, S.; Nakashima, T.; Oh-hora, M.; Kodama, T.; Tanaka, S.; Bluestone, J.A.; Takayanagi, H. Pathogenic conversion of Foxp3+ T cells into TH17 cells in autoimmune arthritis. Nat. Med. 2014, 20, 62–68. [Google Scholar] [CrossRef] [PubMed]
- Brennan, C.M.; Emerson, C.P., Jr.; Owens, J.; Christoforou, N. p38 MAPKs—Roles in skeletal muscle physiology, disease mechanisms, and as potential therapeutic targets. JCI Insight 2021, 6, e149915. [Google Scholar] [CrossRef]
- Saini, C.; Srivastava, R.K.; Kumar, P.; Ramesh, V.; Sharma, A. A distinct double positive IL-17A(+)/F(+) T helper 17 cells induced inflammation leads to IL17 producing neutrophils in Type 1 reaction of leprosy patients. Cytokine 2020, 126, 154873. [Google Scholar] [CrossRef]
- Mathur, A.N.; Zirak, B.; Boothby, I.C.; Tan, M.; Cohen, J.N.; Mauro, T.M.; Mehta, P.; Lowe, M.M.; Abbas, A.K.; Ali, N.; et al. Treg-Cell Control of a CXCL5-IL-17 Inflammatory Axis Promotes Hair-Follicle-Stem-Cell Differentiation During Skin-Barrier Repair. Immunity 2019, 50, 655–667.e4. [Google Scholar] [CrossRef]
- Disteldorf, E.M.; Krebs, C.F.; Paust, H.J.; Turner, J.E.; Nouailles, G.; Tittel, A.; Meyer-Schwesinger, C.; Stege, G.; Brix, S.; Velden, J.; et al. CXCL5 drives neutrophil recruitment in TH17-mediated GN. J. Am. Soc. Nephrol. 2015, 26, 55–66. [Google Scholar] [CrossRef]
- Li, H.; Wu, M.; Zhao, X. Role of chemokine systems in cancer and inflammatory diseases. MedComm 2022, 3, e147. [Google Scholar] [CrossRef] [PubMed]
- Lee, A.Y.S.; Korner, H. CCR6/CCL20 chemokine axis in human immunodeficiency virus immunity and pathogenesis. J. Gen. Virol. 2017, 98, 338–344. [Google Scholar] [CrossRef] [PubMed]
- Larsen, J.M. The immune response to Prevotella bacteria in chronic inflammatory disease. Immunology 2017, 151, 363–374. [Google Scholar] [CrossRef] [PubMed]









| Th Cell Subset | Major Function | Surface Markers | Cytokines Secreted Involved in Regulation |
|---|---|---|---|
| TH1 | Immunity against intracellular pathogens | CD4+CXCR3+ | IFN-γ |
| TH2 | Response to parasite infections | CD4+CCR4+CCR6– | IL-4, IL-5, IL-13 |
| TH17 | Response to fungi and extracellular bacteria | CD4+CCR4+CCR6+ | IL-17A, IL-22 |
| Patient 1 | Patient 2 | Patient 3 | Patient 4 | |
|---|---|---|---|---|
| Age/sex | 55/M | 62/M | 50/M | 71/M |
| Creatinine mg/dL | 2 | 0.75 | 1 | 1.4 |
| Total bilirubin mg/dL | 24.4 | 3.7 | 3.7 | 3.1 |
| AST/ALT U/L | 82/17 | 54/36 | 29/17 | 21/14 |
| Albumin gr/dL | 2.5 | 2.8 | 2.7 | 2.8 |
| Sodium mmol/L | 137 | 139 | 136 | 134 |
| Hemoglobin gr/dL | 8.8 | 8.1 | 9.6 | 9.9 |
| Platelets U/L | 41.000 | 148.000 | 82.000 | 65.000 |
| White blood count U/L | 8430 | 7340 | 7890 | 6570 |
| PMN (§) U/L | 0.08 | 0.015 | 0.038 | 0.023 |
| INR (#) | 1.2 | 1.7 | 1.9 | 1.3 |
| Ascites | Poorly controlled | Poorly controlled | Poorly controlled | Poorly controlled |
| Encephalopathy | None | None | None | None |
| Child–Pugh score | 11 | 11 | 12 | 10 |
| MELD score | 28 | 18 | 20 | 20 |
| Marker | Conjugation | Clone | Dilution | Manufacturer |
|---|---|---|---|---|
| CD3 | FITC | HIT3a | 1:20 | BD Biosciences |
| CD4 | PE-Cy7 | SK3 | 1:20 | Invitrogen (Waltham, MA, USA) |
| CD8 | APC-Cy7 | OKT8 | 1:20 | Caprico Biotechnologies (Norcross, GA, USA) |
| CD14 | APC-Cy7 | MφP9 | 1:20 | BD Biosciences |
| CD15 | PerCP | HI98 | 1:20 | BD Biosciences |
| CD16 | PE | 3G8 | 1:20 | BD Biosciences |
| CD56 | PE | MY31 | 1:20 | BD Biosciences |
| CD45 | PerCP | alone1 | 1:20 | BD Biosciences |
Disclaimer/Publisher’s Note: The statements, opinions and data contained in all publications are solely those of the individual author(s) and contributor(s) and not of MDPI and/or the editor(s). MDPI and/or the editor(s) disclaim responsibility for any injury to people or property resulting from any ideas, methods, instructions or products referred to in the content. |
© 2024 by the authors. Licensee MDPI, Basel, Switzerland. This article is an open access article distributed under the terms and conditions of the Creative Commons Attribution (CC BY) license (https://creativecommons.org/licenses/by/4.0/).
Share and Cite
Pampalone, M.; Cuscino, N.; Iannolo, G.; Amico, G.; Ricordi, C.; Vitale, G.; Carcione, C.; Castelbuono, S.; Scilabra, S.D.; Coronnello, C.; et al. Human Amniotic MSC Response in LPS-Stimulated Ascites from Patients with Cirrhosis: FOXO1 Gene and Th17 Activation in Enhanced Antibacterial Activation. Int. J. Mol. Sci. 2024, 25, 2801. https://doi.org/10.3390/ijms25052801
Pampalone M, Cuscino N, Iannolo G, Amico G, Ricordi C, Vitale G, Carcione C, Castelbuono S, Scilabra SD, Coronnello C, et al. Human Amniotic MSC Response in LPS-Stimulated Ascites from Patients with Cirrhosis: FOXO1 Gene and Th17 Activation in Enhanced Antibacterial Activation. International Journal of Molecular Sciences. 2024; 25(5):2801. https://doi.org/10.3390/ijms25052801
Chicago/Turabian StylePampalone, Mariangela, Nicola Cuscino, Gioacchin Iannolo, Giandomenico Amico, Camillo Ricordi, Giampiero Vitale, Claudia Carcione, Salvatore Castelbuono, Simone Dario Scilabra, Claudia Coronnello, and et al. 2024. "Human Amniotic MSC Response in LPS-Stimulated Ascites from Patients with Cirrhosis: FOXO1 Gene and Th17 Activation in Enhanced Antibacterial Activation" International Journal of Molecular Sciences 25, no. 5: 2801. https://doi.org/10.3390/ijms25052801
APA StylePampalone, M., Cuscino, N., Iannolo, G., Amico, G., Ricordi, C., Vitale, G., Carcione, C., Castelbuono, S., Scilabra, S. D., Coronnello, C., Gruttadauria, S., & Pietrosi, G. (2024). Human Amniotic MSC Response in LPS-Stimulated Ascites from Patients with Cirrhosis: FOXO1 Gene and Th17 Activation in Enhanced Antibacterial Activation. International Journal of Molecular Sciences, 25(5), 2801. https://doi.org/10.3390/ijms25052801

