Genome-Wide Characterization and Expression Analyses of Major Latex Protein Gene Family in Populus simonii × P. nigra
Abstract
1. Introduction
2. Results
2.1. Identification and Characterization of PtMLP Genes
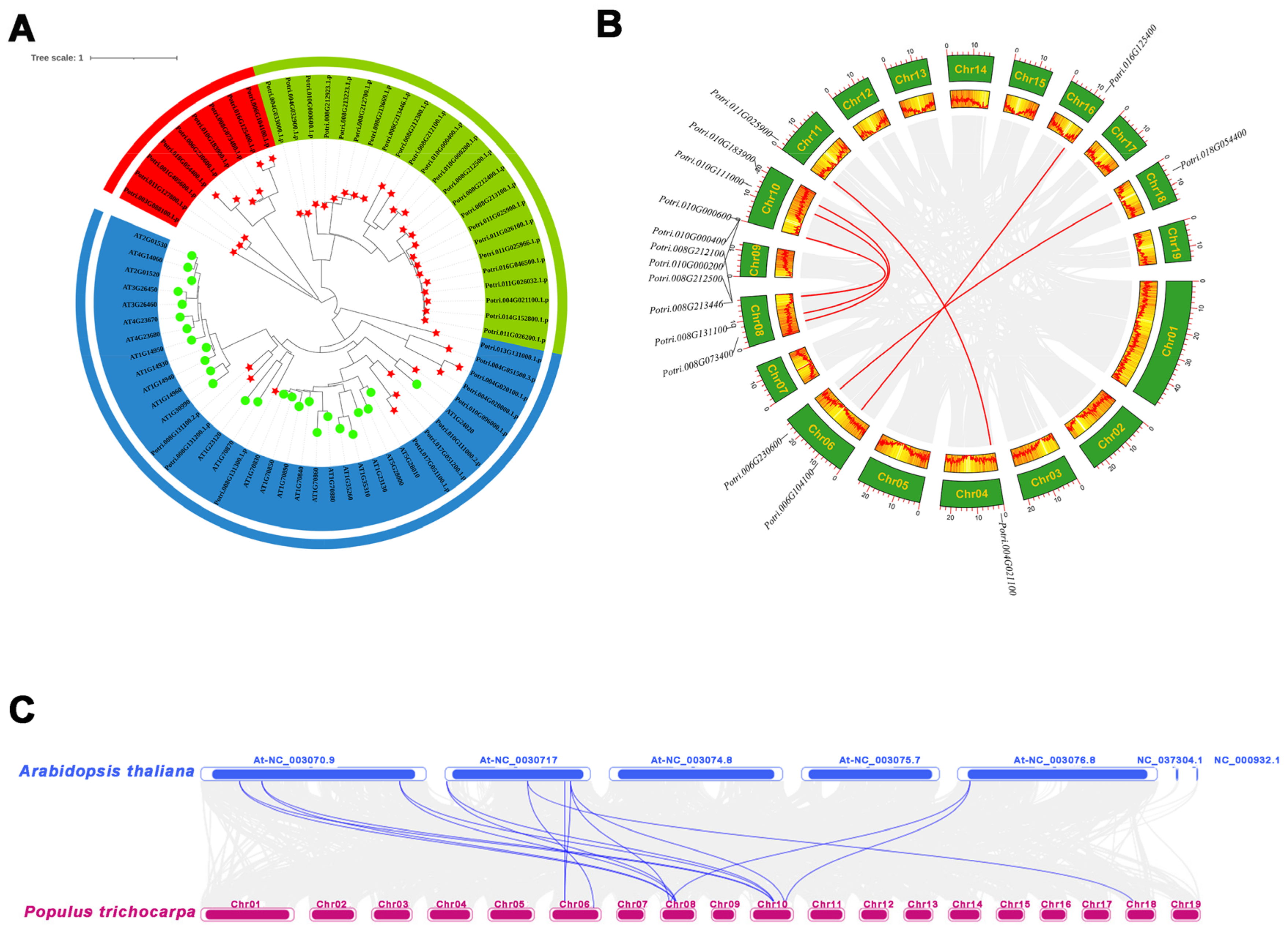
2.2. Chromosome Distribution and Phylogenetic Analysis of the PtMLP Gene Family
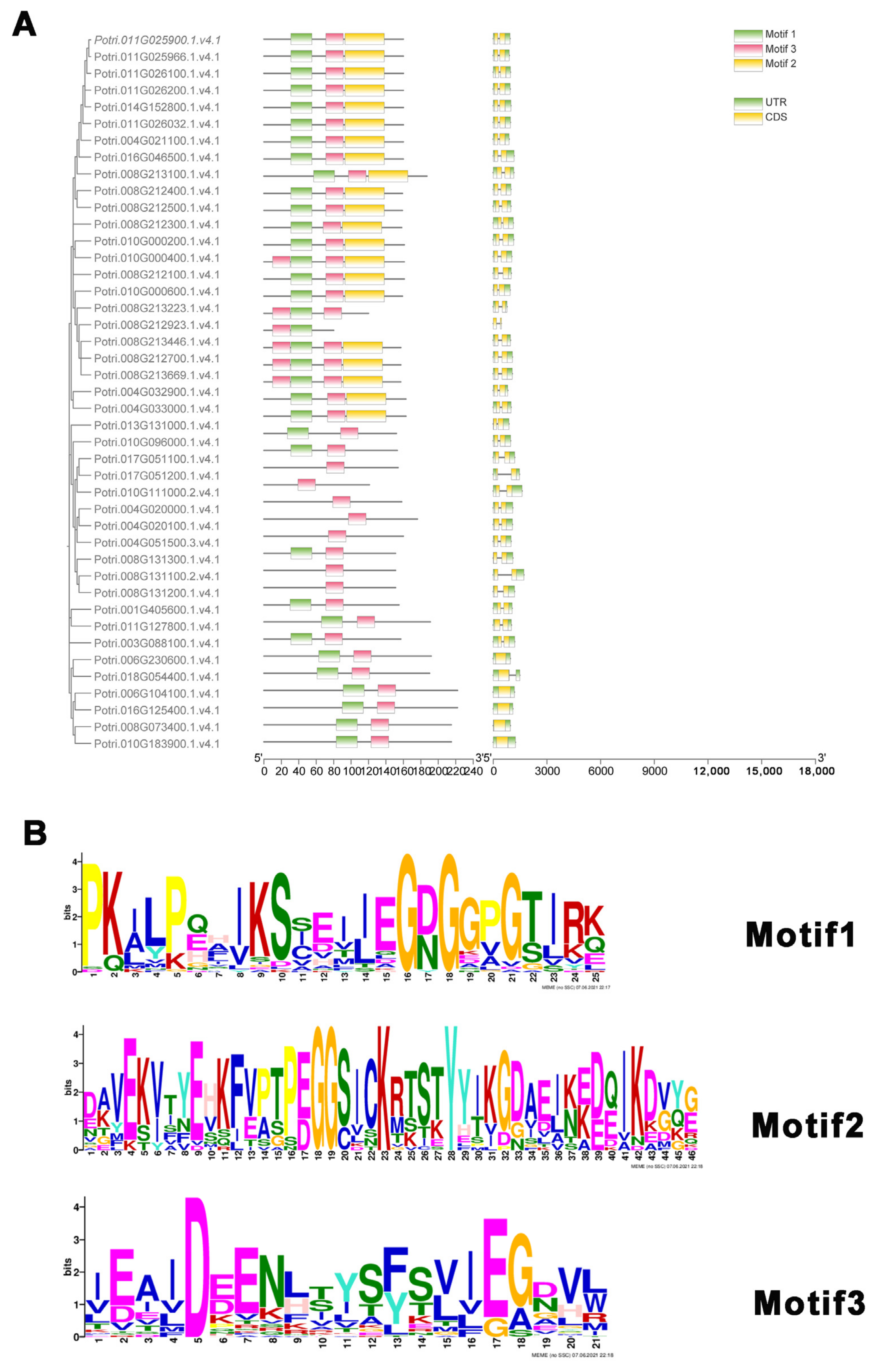
2.3. Gene Structure and Conserved Motifs of the PtMLP Gene Family
2.4. Gene Duplication, Genome Synteny and Selective Pressure Analysis of the PtMLP Gene Family
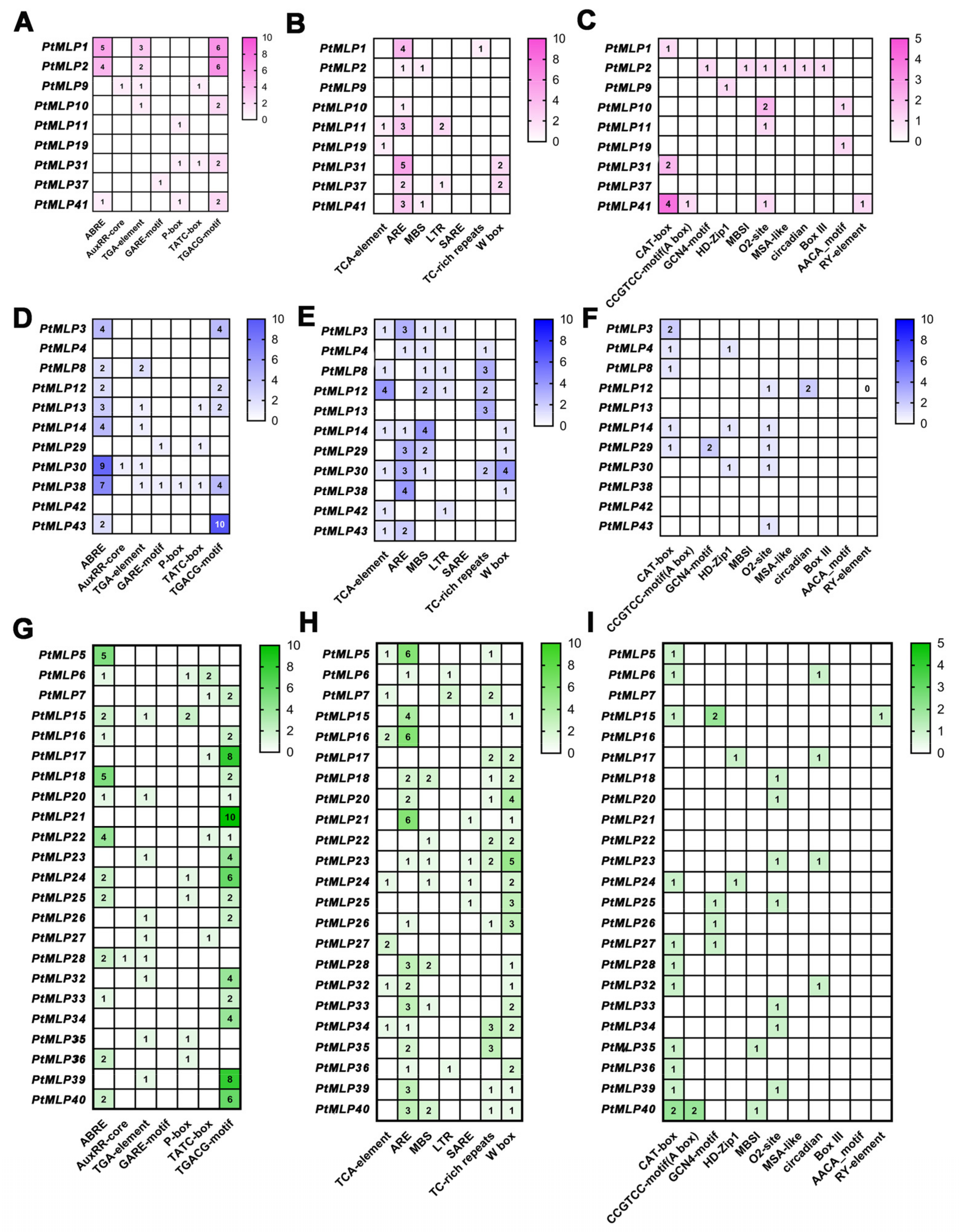
2.5. Cis-Regulatory Element Analysis of PtMLP Gene Family
2.6. Expression Patterns of PsnMLPs in Different Tissues
2.7. Expression Patterns of PsnMLP Genes Response to Different Abiotic Stresses
2.8. Response to ABA of PsnMLP5
3. Discussion
4. Materials and Methods
4.1. Plant Materials and Treatments
4.2. Identification of PtMLP Genes in Populus trichocarpa
4.3. Characterization of PtMLP Proteins and Genes
4.4. Chromosomal Localization and Phylogenetic Analysis of PtMLP Gene Family
4.5. Promoter Cis-Regulatory Element and Collinearity Relationship Analysis of the PtMLP Gene Family
4.6. Expression Pattern Analysis of PsnMLP Gene Family
5. Conclusions
Supplementary Materials
Author Contributions
Funding
Institutional Review Board Statement
Informed Consent Statement
Data Availability Statement
Conflicts of Interest
References
- Nessler, C.L.; Kurz, W.G.W.; Pelcher, L.E. Isolation and analysis of the major latex protein genes of opium poppy. Plant Mol. Biol. 1990, 15, 951–953. [Google Scholar] [CrossRef] [PubMed]
- Strömvik, M.V.; Sundararaman, V.P.; Vodkin, L.O. A novel promoter from soybean that is active in a complex developmental pattern with and without its proximal 650 base pairs. Plant Mol. Biol. 1999, 41, 217–231. [Google Scholar] [CrossRef] [PubMed]
- Chen, J.-Y.; Dai, X.-F. Cloning and characterization of the Gossypium hirsutum major latex protein gene and functional analysis in Arabidopsis thaliana. Planta 2010, 231, 861–873. [Google Scholar] [CrossRef] [PubMed]
- He, S.; Yuan, G.; Bian, S.; Han, X.; Liu, K.; Cong, P.; Zhang, C. Major Latex Protein MdMLP423 Negatively Regulates Defense against Fungal Infections in Apple. Int. J. Mol. Sci. 2020, 21, 1879. [Google Scholar] [CrossRef]
- Yang, C.L.; Liang, S.; Wang, H.Y.; Han, L.B.; Wang, F.X.; Cheng, H.Q.; Wu, X.M.; Qu, Z.L.; Wu, J.H.; Xia, G.X. Cotton major latex protein 28 functions as a positive regulator of the ethylene responsive factor 6 in defense against Verticillium dahliae. Mol. Plant 2015, 8, 399–411. [Google Scholar] [CrossRef] [PubMed]
- Zhang, N.; Li, R.; Shen, W.; Jiao, S.; Zhang, J.; Xu, W. Genome-wide evolutionary characterization and expression analyses of major latex protein (MLP) family genes in Vitis vinifera. Mol. Genet. Genom. 2018, 293, 1061–1075. [Google Scholar] [CrossRef] [PubMed]
- Liu, H.; Du, B.; Ma, X.; Wang, Y.; Cheng, N.; Zhang, Y. Overexpression of major latex protein 423 (NtMLP423) enhances the chilling stress tolerance in Nicotiana tabacum. Plant Sci. 2023, 329, 111604. [Google Scholar] [CrossRef] [PubMed]
- Ruperti, B.; Bonghi, C.; Ziliotto, F.; Pagni, S.; Rasori, A.; Varotto, S.; Tonutti, P.; Giovannoni, J.J.; Ramina, A. Characterization of a major latex protein (MLP) gene down-regulated by ethylene during peach fruitlet abscission. Plant Sci. 2002, 163, 265–272. [Google Scholar] [CrossRef]
- Fujita, K.; Inui, H. Review: Biological functions of major latex-like proteins in plants. Plant Sci. 2021, 306, 110856. [Google Scholar] [CrossRef]
- Aglas, L.; Soh, W.T.; Kraiem, A.; Wenger, M.; Brandstetter, H.; Ferreira, F. Ligand Binding of PR-10 Proteins with a Particular Focus on the Bet v 1 Allergen Family. Curr. Allergy Asthma Rep. 2020, 20, 25. [Google Scholar] [CrossRef]
- Mirza, O.; Henriksen, A.; Ipsen, H.; Larsen, J.N.; Wissenbach, M.; Spangfort, M.D.; Gajhede, M. Dominant Epitopes and Allergic Cross-Reactivity: Complex Formation Between a Fab Fragment of a Monoclonal Murine IgG Antibody and the Major Allergen from Birch Pollen Bet v 11. J. Immunol. 2000, 165, 331–338. [Google Scholar] [CrossRef] [PubMed]
- Spangfort, M.D.; Mirza, O.; Ipsen, H.; Van Neerven, R.J.; Gajhede, M.; Larsen, J.N. Dominating IgE-binding epitope of Bet v 1, the major allergen of birch pollen, characterized by X-ray crystallography and site-directed mutagenesis. J. Immunol. 2003, 171, 3084–3090. [Google Scholar] [CrossRef] [PubMed]
- Choi, S.-H.; Hong, M.-K.; Kim, H.-J.; Ryoo, N.; Rhim, H.; Nah, S.-Y.; Kang, L.-W. Structure of ginseng major latex-like protein 151 and its proposed lysophosphatidic acid-binding mechanism. Acta Crystallogr. Sect. D 2015, 71, 1039–1050. [Google Scholar] [CrossRef] [PubMed]
- Lytle, B.L.; Song, J.; de la Cruz, N.B.; Peterson, F.C.; Johnson, K.A.; Bingman, C.A.; Phillips, G.N., Jr.; Volkman, B.F. Structures of two Arabidopsis thaliana major latex proteins represent novel helix-grip folds. Proteins 2009, 76, 237–243. [Google Scholar] [CrossRef] [PubMed]
- Mattila, K.; Renkonen, R. Modelling of Bet v 1 binding to lipids. Scand. J. Immunol. 2009, 70, 116–124. [Google Scholar] [CrossRef] [PubMed]
- Inui, H.; Sawada, M.; Goto, J.; Yamazaki, K.; Kodama, N.; Tsuruta, H.; Eun, H. A Major Latex-Like Protein Is a Key Factor in Crop Contamination by Persistent Organic Pollutants. Plant Physiol. 2013, 161, 2128–2135. [Google Scholar] [CrossRef] [PubMed]
- Fujita, K.; Sonoda, C.; Chujo, M.; Inui, H. Major latex-like proteins show pH dependency in their binding to hydrophobic organic pollutants. J. Pestic. Sci. 2023, 48, 71–77. [Google Scholar] [CrossRef] [PubMed]
- Śliwiak, J.; Dolot, R.; Michalska, K.; Szpotkowski, K.; Bujacz, G.; Sikorski, M.; Jaskolski, M. Crystallographic and CD probing of ligand-induced conformational changes in a plant PR-10 protein. J. Struct. Biol. 2016, 193, 55–66. [Google Scholar] [CrossRef]
- Park, S.Y.; Fung, P.; Nishimura, N.; Jensen, D.R.; Fujii, H.; Zhao, Y.; Lumba, S.; Santiago, J.; Rodrigues, A.; Chow, T.F.; et al. Abscisic acid inhibits type 2C protein phosphatases via the PYR/PYL family of START proteins. Science 2009, 324, 1068–1071. [Google Scholar] [CrossRef]
- Nakashima, K.; Ito, Y.; Yamaguchi-Shinozaki, K. Transcriptional Regulatory Networks in Response to Abiotic Stresses in Arabidopsis and Grasses. Plant Physiol. 2009, 149, 88–95. [Google Scholar] [CrossRef]
- Nawrot, R.; Lippmann, R.; Matros, A.; Musidlak, O.; Nowicki, G.; Mock, H.P. Proteomic comparison of Chelidonium majus L. latex in different phases of plant development. Plant Physiol. Biochem. 2017, 112, 312–325. [Google Scholar] [CrossRef] [PubMed]
- Song, L.; Wang, J.; Jia, H.; Kamran, A.; Qin, Y.; Liu, Y.; Hao, K.; Han, F.; Zhang, C.; Li, B.; et al. Identification and functional characterization of NbMLP28, a novel MLP-like protein 28 enhancing Potato virus Y resistance in Nicotiana benthamiana. BMC Microbiol. 2020, 20, 55. [Google Scholar] [CrossRef] [PubMed]
- Fujita, K.; Asuke, S.; Isono, E.; Yoshihara, R.; Uno, Y.; Inui, H. MLP-PG1, a major latex-like protein identified in Cucurbita pepo, confers resistance through the induction of pathogenesis-related genes. Planta 2021, 255, 10. [Google Scholar] [CrossRef] [PubMed]
- Kang, Y.; Tong, J.; Liu, W.; Jiang, Z.; Pan, G.; Ning, X.; Yang, X.; Zhong, M. Comprehensive Analysis of Major Latex-Like Protein Family Genes in Cucumber (Cucumis sativus L.) and Their Potential Roles in Phytophthora Blight Resistance. Int. J. Mol. Sci. 2023, 24, 784. [Google Scholar] [CrossRef] [PubMed]
- Carella, P.; Merl-Pham, J.; Wilson, D.C.; Dey, S.; Hauck, S.M.; Vlot, A.C.; Cameron, R.K. Comparative Proteomics Analysis of Phloem Exudates Collected during the Induction of Systemic Acquired Resistance. Plant Physiol. 2016, 171, 1495–1510. [Google Scholar] [CrossRef] [PubMed][Green Version]
- Li, P.; Chen, L.; Zhou, Y.; Xia, X.; Shi, K.; Chen, Z.; Yu, J. Brassinosteroids-Induced Systemic Stress Tolerance was Associated with Increased Transcripts of Several Defence-Related Genes in the Phloem in Cucumis sativus. PLoS ONE 2013, 8, e66582. [Google Scholar] [CrossRef]
- Holmquist, L.; Dölfors, F.; Fogelqvist, J.; Cohn, J.; Kraft, T.; Dixelius, C. Major latex protein-like encoding genes contribute to Rhizoctonia solani defense responses in sugar beet. Mol. Genet. Genom. 2020, 296, 155–164. [Google Scholar] [CrossRef] [PubMed]
- Wang, Y.; Yang, L.; Chen, X.; Ye, T.; Zhong, B.; Liu, R.; Wu, Y.; Chan, Z. Major latex protein-like protein 43(MLP43) functions as a positive regulator during abscisic acid responses and confers drought tolerance inArabidopsis thaliana. J. Exp. Bot. 2016, 67, 421–434. [Google Scholar] [CrossRef]
- Yuan, G.; He, S.; Bian, S.; Han, X.; Liu, K.; Cong, P.; Zhang, C. Genome-wide identification and expression analysis of major latex protein (MLP) family genes in the apple (Malus domestica Borkh.) genome. Gene 2020, 733, 144275. [Google Scholar] [CrossRef]
- Liu, H.; Ma, X.; Liu, S.; Du, B.; Cheng, N.; Wang, Y.; Zhang, Y. The Nicotiana tabacum L. major latex protein-like protein 423 (NtMLP423) positively regulates drought tolerance by ABA-dependent pathway. BMC Plant Biol. 2020, 20, 475. [Google Scholar] [CrossRef]
- Tuskan, G.A.; DiFazio, S.; Jansson, S.; Bohlmann, J.; Grigoriev, I.; Hellsten, U.; Putnam, N.; Ralph, S.; Rombauts, S.; Salamov, A.; et al. The Genome of Black Cottonwood, Populus trichocarpa (Torr. & Gray). Science 2006, 313, 1596–1604. [Google Scholar] [CrossRef]
- Zeng, J.X.; Ruan, Y.X.; Liu, B.; Ruan, Y.; Huang, Y. Genome-wide identification and abiotic stress-responsive expression of MLP family genes in Brassica Rapa. Gene Rep. 2020, 21, 100919. [Google Scholar] [CrossRef]
- Sun, H.; Kim, M.K.; Pulla, R.K.; Kim, Y.J.; Yang, D.C. Isolation and expression analysis of a novel major latex-like protein (MLP151) gene from Panax ginseng. Mol. Biol. Rep. 2010, 37, 2215–2222. [Google Scholar] [CrossRef] [PubMed]
- Fujita, K.; Chitose, N.; Chujo, M.; Komura, S.; Sonoda, C.; Yoshida, M.; Inui, H. Genome-wide identification and characterization of major latex-like protein genes responsible for crop contamination in Cucurbita pepo. Mol. Biol. Rep. 2022, 49, 7773–7782. [Google Scholar] [CrossRef] [PubMed]
- Sun, Z.; Meng, L.; Yao, Y.; Zhang, Y.; Cheng, B.; Liang, Y. Genome-Wide Evolutionary Characterization and Expression Analysis of Major Latex Protein (MLP) Family Genes in Tomato. Int. J. Mol. Sci. 2023, 24, 15005. [Google Scholar] [CrossRef] [PubMed]
- Qiao, X.; Li, Q.; Yin, H.; Qi, K.; Li, L.; Wang, R.; Zhang, S.; Paterson, A.H. Gene duplication and evolution in recurring polyploidization–diploidization cycles in plants. Genome Biol. 2019, 20, 38. [Google Scholar] [CrossRef] [PubMed]
- Li, J.; Zeng, R.; Huang, Z.; Gao, H.; Liu, S.; Gao, Y.; Yao, S.; Wang, Y.; Zhang, H.; Zhang, L.; et al. Genome-wide characterization of major latex protein gene family in peanut and expression analyses under drought and waterlogging stress. Front. Plant Sci. 2023, 14, 1152824. [Google Scholar] [CrossRef]
- Guo, D.; Wong, W.S.; Xu, W.Z.; Sun, F.F.; Qing, D.J.; Li, N. Cis-cinnamic acid-enhanced 1 gene plays a role in regulation of Arabidopsis bolting. Plant Mol. Biol. 2011, 75, 481–495. [Google Scholar] [CrossRef]
- Singh, K.B.; Foley, R.C.; Oñate-Sánchez, L. Transcription factors in plant defense and stress responses. Curr. Opin. Plant Biol. 2002, 5, 430–436. [Google Scholar] [CrossRef]
- Ahmad, P.; Rasool, S.; Gul, A.; Sheikh, S.A.; Akram, N.A.; Ashraf, M.; Kazi, A.M.; Gucel, S. Jasmonates: Multifunctional Roles in Stress Tolerance. Front. Plant Sci. 2016, 7, 813. [Google Scholar] [CrossRef]
- Yoshida, T.; Mogami, J.; Yamaguchi-Shinozaki, K. ABA-dependent and ABA-independent signaling in response to osmotic stress in plants. Curr. Opin. Plant Biol. 2014, 21, 133–139. [Google Scholar] [CrossRef]
- Sreedasyam, A.; Plott, C.; Hossain, M.S.; Lovell, J.T.; Grimwood, J.; Jenkins, J.W.; Daum, C.; Barry, K.; Carlson, J.; Shu, S.; et al. JGI Plant Gene Atlas: An updateable transcriptome resource to improve functional gene descriptions across the plant kingdom. Nucleic Acids Res. 2023, 51, 8383–8401. [Google Scholar] [CrossRef] [PubMed]
- Finn, R.D.; Mistry, J.; Schuster-Böckler, B.; Griffiths-Jones, S.; Hollich, V.; Lassmann, T.; Moxon, S.; Marshall, M.; Khanna, A.; Durbin, R.; et al. Pfam: Clans, web tools and services. Nucleic Acids Res. 2006, 34, D247–D251. [Google Scholar] [CrossRef]
- Robert, D.F.; Jody, C.; Sean, R.E. HMMER web server: Interactive sequence similarity searching. Nucleic Acids Res. 2011, 39, W29–W37. [Google Scholar]
- Wilkins, M.R.; Gasteiger, E.; Bairoch, A.; Sanchez, J.C.; Williams, K.L.; Appel, R.D.; Hochstrasser, D.F. Protein identification and analysis tools in the ExPASy server. Methods Mol. Biol. 1999, 112, 531–552. [Google Scholar] [PubMed]
- Bailey, T.L.; Williams, N.; Misleh, C.; Li, W.W. MEME: Discovering and analyzing DNA and protein sequence motifs. Nucleic Acids Res. 2006, 34, W369–W373. [Google Scholar] [CrossRef] [PubMed]
- Chen, C.; Wu, Y.; Li, J.; Wang, X.; Zeng, Z.; Xu, J.; Liu, Y.; Feng, J.; Chen, H.; He, Y.; et al. TBtools-II: A “one for all, all for one” bioinformatics platform for biological big-data mining. Mol. Plant 2023, 16, 1733–1742. [Google Scholar] [CrossRef]
- Kumar, S.; Stecher, G.; Li, M.; Knyaz, C.; Tamura, K. MEGA X: Molecular Evolutionary Genetics Analysis across Computing Platforms. Mol. Biol. Evol. 2018, 35, 1547–1549. [Google Scholar] [CrossRef]









| GeneID | PsnMLP ID | Subfamily | Cold | Salt | Drought |
|---|---|---|---|---|---|
| Potri.001G405600 | PsnMLP1 | 1 | −4.4 | ||
| Potri.004G020100 | PsnMLP4 | 2 | −2.6 | ||
| Potri.004G021100 | PsnMLP5 | 3 | 3.0 | 5.1 | 4.0 |
| Potri.004G032900 | PsnMLP6 | 3 | −1.6 | −1.1 | |
| Potri.004G033000 | PsnMLP7 | 3 | −1.3 | −1.3 | |
| Potri.006G230600 | PsnMLP10 | 1 | −2.5 | ||
| Potri.008G131100 | PsnMLP12 | 2 | 1.2 | −1.0 | |
| Potri.008G131200 | PsnMLP13 | 2 | −2.0 | ||
| Potri.008G131300 | PsnMLP14 | 2 | −1.1 | ||
| Potri.008G212100 | PsnMLP15 | 3 | 10.6 | ||
| Potri.008G212400 | PsnMLP17 | 3 | 1.3 | 2.5 | |
| Potri.008G212500 | PsnMLP18 | 3 | 1.4 | 2.5 | |
| Potri.008G213100 | PsnMLP22 | 3 | 3.1 | 1.2 | |
| Potri.010G000600 | PsnMLP28 | 3 | −1.2 | ||
| Potri.010G111000 | PsnMLP30 | 2 | −2.2 | −1.3 | |
| Potri.011G025900 | PsnMLP32 | 3 | 2.9 | 3.4 | |
| Potri.011G025966 | PsnMLP33 | 3 | 2.9 | 3.7 | |
| Potri.011G026032 | PsnMLP34 | 3 | 1.9 | 3.3 | |
| Potri.011G026100 | PsnMLP35 | 3 | 4.0 | ||
| Potri.011G026200 | PsnMLP36 | 3 | 3.0 | 3.5 | 1.3 |
| Potri.013G131000 | PsnMLP38 | 2 | −2.29 | ||
| Potri.014G152800 | PsnMLP39 | 3 | 2.2 | 2.9 | 1.5 |
| Potri.016G046500 | PsnMLP40 | 3 | 5.8 | 4.6 |
Disclaimer/Publisher’s Note: The statements, opinions and data contained in all publications are solely those of the individual author(s) and contributor(s) and not of MDPI and/or the editor(s). MDPI and/or the editor(s) disclaim responsibility for any injury to people or property resulting from any ideas, methods, instructions or products referred to in the content. |
© 2024 by the authors. Licensee MDPI, Basel, Switzerland. This article is an open access article distributed under the terms and conditions of the Creative Commons Attribution (CC BY) license (https://creativecommons.org/licenses/by/4.0/).
Share and Cite
Sun, X.; Li, Y.; Sun, Y.; Wu, Q.; Wang, L. Genome-Wide Characterization and Expression Analyses of Major Latex Protein Gene Family in Populus simonii × P. nigra. Int. J. Mol. Sci. 2024, 25, 2748. https://doi.org/10.3390/ijms25052748
Sun X, Li Y, Sun Y, Wu Q, Wang L. Genome-Wide Characterization and Expression Analyses of Major Latex Protein Gene Family in Populus simonii × P. nigra. International Journal of Molecular Sciences. 2024; 25(5):2748. https://doi.org/10.3390/ijms25052748
Chicago/Turabian StyleSun, Xin, Yao Li, Yao Sun, Qiong Wu, and Lei Wang. 2024. "Genome-Wide Characterization and Expression Analyses of Major Latex Protein Gene Family in Populus simonii × P. nigra" International Journal of Molecular Sciences 25, no. 5: 2748. https://doi.org/10.3390/ijms25052748
APA StyleSun, X., Li, Y., Sun, Y., Wu, Q., & Wang, L. (2024). Genome-Wide Characterization and Expression Analyses of Major Latex Protein Gene Family in Populus simonii × P. nigra. International Journal of Molecular Sciences, 25(5), 2748. https://doi.org/10.3390/ijms25052748
