Molecular Behavior of α-Synuclein Is Associated with Membrane Transport, Lipid Metabolism, and Ubiquitin–Proteasome Pathways in Lewy Body Disease
Abstract
1. Introduction
2. Results
2.1. Definition of High and Low α-Syn Seeders
2.2. Demographics of Patients
2.3. Neuropathological Findings
2.4. RNA Quality
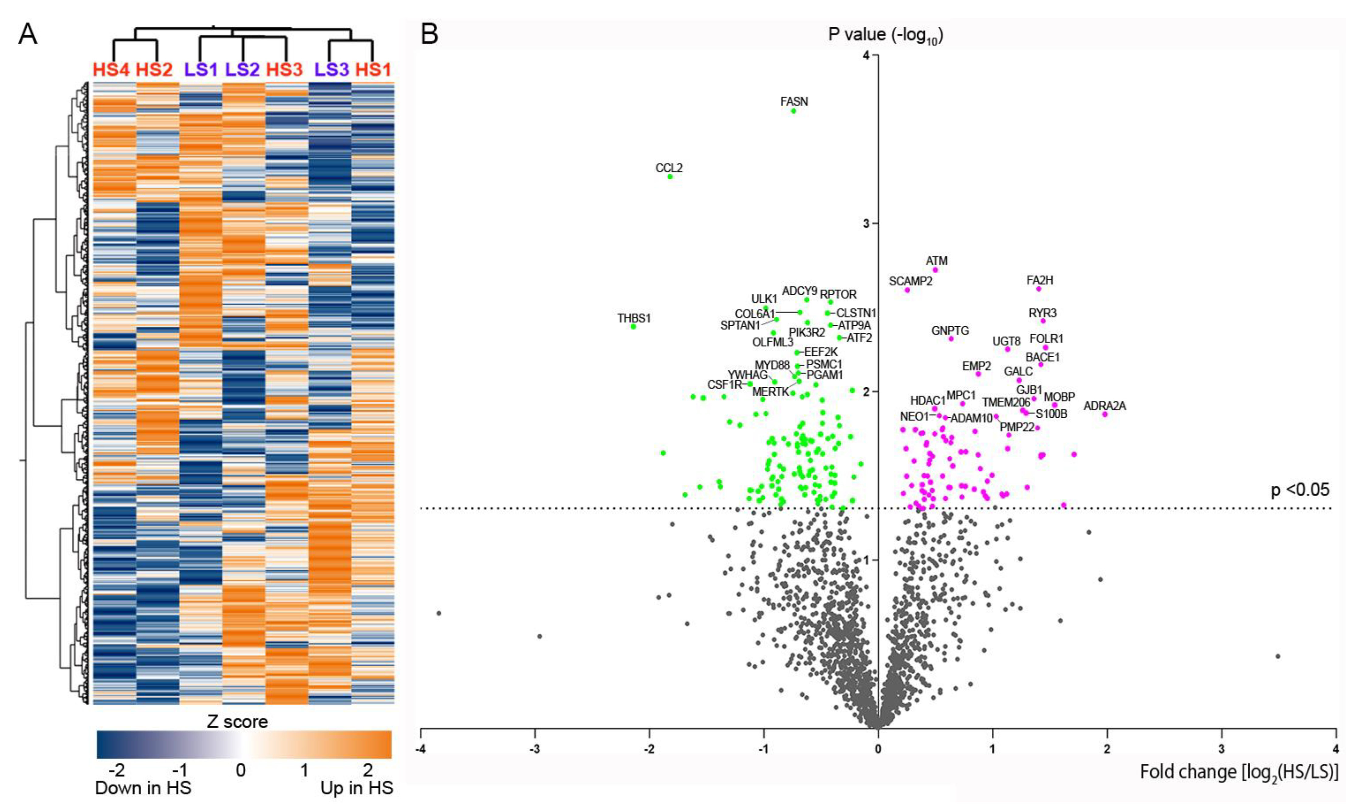
2.5. Gene Expression Analysis
3. Discussion
4. Materials and Methods
4.1. Materials
4.2. α-Syn SAA
4.3. Neuropathologic Analysis
4.4. RNA Extraction
4.5. Data Analysis and Statistics
5. Conclusions
Supplementary Materials
Author Contributions
Funding
Institutional Review Board Statement
Informed Consent Statement
Data Availability Statement
Acknowledgments
Conflicts of Interest
References
- Kon, T.; Tomiyama, M.; Wakabayashi, K. Neuropathology of Lewy body disease: Clinicopathological crosstalk between typical and atypical cases. Neuropathology 2020, 40, 30–39. [Google Scholar] [CrossRef] [PubMed]
- Goedert, M.; Spillantini, M.G.; Del Tredici, K.; Braak, H. 100 years of Lewy pathology. Nat. Rev. Neurol. 2013, 9, 13–24. [Google Scholar] [CrossRef] [PubMed]
- Wakabayashi, K.; Tanji, K.; Mori, F.; Takahashi, H. The Lewy body in Parkinson’s disease: Molecules implicated in the formation and degradation of alpha-synuclein aggregates. Neuropathology 2007, 27, 494–506. [Google Scholar] [CrossRef] [PubMed]
- Holec, S.A.M.; Liu, S.L.; Woerman, A.L. Consequences of variability in alpha-synuclein fibril structure on strain biology. Acta Neuropathol. 2022, 143, 311–330. [Google Scholar] [CrossRef] [PubMed]
- Van der Perren, A.; Gelders, G.; Fenyi, A.; Bousset, L.; Brito, F.; Peelaerts, W.; Van den Haute, C.; Gentleman, S.; Melki, R.; Baekelandt, V. The structural differences between patient-derived alpha-synuclein strains dictate characteristics of Parkinson’s disease, multiple system atrophy and dementia with Lewy bodies. Acta Neuropathol. 2020, 139, 977–1000. [Google Scholar] [CrossRef] [PubMed]
- Luk, K.C.; Kehm, V.; Carroll, J.; Zhang, B.; O’Brien, P.; Trojanowski, J.Q.; Lee, V.M. Pathological alpha-synuclein transmission initiates Parkinson-like neurodegeneration in nontransgenic mice. Science 2012, 338, 949–953. [Google Scholar] [CrossRef] [PubMed]
- Peng, C.; Trojanowski, J.Q.; Lee, V.M. Protein transmission in neurodegenerative disease. Nat. Rev. Neurol. 2020, 16, 199–212. [Google Scholar] [CrossRef] [PubMed]
- Martinez-Valbuena, I.; Swinkin, E.; Santamaria, E.; Fernandez-Irigoyen, J.; Sackmann, V.; Kim, A.; Li, J.; Gonzalez-Latapi, P.; Kuhlman, G.; Bhowmick, S.S.; et al. alpha-Synuclein molecular behavior and nigral proteomic profiling distinguish subtypes of Lewy body disorders. Acta Neuropathol. 2022, 144, 167–185. [Google Scholar] [CrossRef]
- Martinez-Valbuena, I.; Visanji, N.P.; Kim, A.; Lau, H.H.C.; So, R.W.L.; Alshimemeri, S.; Gao, A.; Seidman, M.A.; Luquin, M.R.; Watts, J.C.; et al. Alpha-synuclein seeding shows a wide heterogeneity in multiple system atrophy. Transl. Neurodegener. 2022, 11, 7. [Google Scholar] [CrossRef]
- Borrageiro, G.; Haylett, W.; Seedat, S.; Kuivaniemi, H.; Bardien, S. A review of genome-wide transcriptomics studies in Parkinson’s disease. Eur. J. Neurosci. 2018, 47, 1–16. [Google Scholar] [CrossRef]
- Rocha, E.M.; De Miranda, B.; Sanders, L.H. Alpha-synuclein: Pathology, mitochondrial dysfunction and neuroinflammation in Parkinson’s disease. Neurobiol. Dis. 2018, 109, 249–257. [Google Scholar] [CrossRef]
- Chowdhury, A.; Rajkumar, A.P. Systematic review of gene expression studies in people with Lewy body dementia. Acta Neuropsychiatr. 2020, 32, 281–292. [Google Scholar] [CrossRef] [PubMed]
- Grunblatt, E.; Mandel, S.; Jacob-Hirsch, J.; Zeligson, S.; Amariglo, N.; Rechavi, G.; Li, J.; Ravid, R.; Roggendorf, W.; Riederer, P.; et al. Gene expression profiling of parkinsonian substantia nigra pars compacta; alterations in ubiquitin-proteasome, heat shock protein, iron and oxidative stress regulated proteins, cell adhesion/cellular matrix and vesicle trafficking genes. J. Neural. Transm. 2004, 111, 1543–1573. [Google Scholar] [CrossRef] [PubMed]
- Stamper, C.; Siegel, A.; Liang, W.S.; Pearson, J.V.; Stephan, D.A.; Shill, H.; Connor, D.; Caviness, J.N.; Sabbagh, M.; Beach, T.G.; et al. Neuronal gene expression correlates of Parkinson’s disease with dementia. Mov. Disord. 2008, 23, 1588–1595. [Google Scholar] [CrossRef] [PubMed]
- Garcia-Esparcia, P.; Lopez-Gonzalez, I.; Grau-Rivera, O.; Garcia-Garrido, M.F.; Konetti, A.; Llorens, F.; Zafar, S.; Carmona, M.; Del Rio, J.A.; Zerr, I.; et al. Dementia with Lewy Bodies: Molecular Pathology in the Frontal Cortex in Typical and Rapidly Progressive Forms. Front. Neurol. 2017, 8, 89. [Google Scholar] [CrossRef] [PubMed]
- Santpere, G.; Garcia-Esparcia, P.; Andres-Benito, P.; Lorente-Galdos, B.; Navarro, A.; Ferrer, I. Transcriptional network analysis in frontal cortex in Lewy body diseases with focus on dementia with Lewy bodies. Brain Pathol. 2018, 28, 315–333. [Google Scholar] [CrossRef] [PubMed]
- Rajkumar, A.P.; Bidkhori, G.; Shoaie, S.; Clarke, E.; Morrin, H.; Hye, A.; Williams, G.; Ballard, C.; Francis, P.; Aarsland, D. Postmortem Cortical Transcriptomics of Lewy Body Dementia Reveal Mitochondrial Dysfunction and Lack of Neuroinflammation. Am. J. Geriatr. Psychiatry 2020, 28, 75–86. [Google Scholar] [CrossRef]
- Bandres-Ciga, S.; Saez-Atienzar, S.; Kim, J.J.; Makarious, M.B.; Faghri, F.; Diez-Fairen, M.; Iwaki, H.; Leonard, H.; Botia, J.; Ryten, M.; et al. Large-scale pathway specific polygenic risk and transcriptomic community network analysis identifies novel functional pathways in Parkinson disease. Acta Neuropathol. 2020, 140, 341–358. [Google Scholar] [CrossRef] [PubMed]
- Dong, B.H.; Niu, Z.Q.; Zhang, J.T.; Zhou, Y.J.; Meng, F.M.; Dong, A.Q. Complementary Transcriptomic and Proteomic Analysis in the Substantia Nigra of Parkinson’s Disease. Dis. Markers 2021, 2021, 2148820. [Google Scholar] [CrossRef]
- Wang, J.; Wu, X.; Tu, Y.; Dang, J.; Cai, Z.; Liao, W.; Quan, W.; Wei, Y. An integrated analysis of lncRNA and mRNA expression profiles in the kidneys of mice with lupus nephritis. PeerJ 2021, 9, e10668. [Google Scholar] [CrossRef]
- Nagakubo, Y.; Hirotsu, Y.; Amemiya, K.; Mochizuki, H.; Tsutsui, T.; Kakizaki, Y.; Miyashita, Y.; Higuchi, R.; Nakagomi, T.; Goto, T.; et al. Nucleic Acid Quality Assessment is Critical to the Success of the Oncomine Dx Target Test for Lung Cancer. Mol. Diagn. Ther. 2023, 27, 513–523. [Google Scholar] [CrossRef]
- Geiss, G.K.; Bumgarner, R.E.; Birditt, B.; Dahl, T.; Dowidar, N.; Dunaway, D.L.; Fell, H.P.; Ferree, S.; George, R.D.; Grogan, T.; et al. Direct multiplexed measurement of gene expression with color-coded probe pairs. Nat. Biotechnol. 2008, 26, 317–325. [Google Scholar] [CrossRef]
- Ahn, K.J.; Paik, S.R.; Chung, K.C.; Kim, J. Amino acid sequence motifs and mechanistic features of the membrane translocation of alpha-synuclein. J. Neurochem. 2006, 97, 265–279. [Google Scholar] [CrossRef]
- Volles, M.J.; Lansbury, P.T., Jr. Vesicle permeabilization by protofibrillar alpha-synuclein is sensitive to Parkinson’s disease-linked mutations and occurs by a pore-like mechanism. Biochemistry 2002, 41, 4595–4602. [Google Scholar] [CrossRef]
- Abounit, S.; Bousset, L.; Loria, F.; Zhu, S.; de Chaumont, F.; Pieri, L.; Olivo-Marin, J.C.; Melki, R.; Zurzolo, C. Tunneling nanotubes spread fibrillar alpha-synuclein by intercellular trafficking of lysosomes. EMBO J. 2016, 35, 2120–2138. [Google Scholar] [CrossRef]
- Hivare, P.; Gadhavi, J.; Bhatia, D.; Gupta, S. alpha-Synuclein fibrils explore actin-mediated macropinocytosis for cellular entry into model neuroblastoma neurons. Traffic 2022, 23, 391–410. [Google Scholar] [CrossRef] [PubMed]
- Stillwell, W. Membrane Transport. In An Introduction to Biological Membranes: Composition, Structure and Function, 2nd ed.; Elsevier: Amsterdam, The Netherlands, 2016; pp. 423–451. [Google Scholar]
- Kong, S.M.; Chan, B.K.; Park, J.S.; Hill, K.J.; Aitken, J.B.; Cottle, L.; Farghaian, H.; Cole, A.R.; Lay, P.A.; Sue, C.M.; et al. Parkinson’s disease-linked human PARK9/ATP13A2 maintains zinc homeostasis and promotes alpha-Synuclein externalization via exosomes. Hum. Mol. Genet. 2014, 23, 2816–2833. [Google Scholar] [CrossRef] [PubMed]
- Si, J.; Van den Haute, C.; Lobbestael, E.; Martin, S.; van Veen, S.; Vangheluwe, P.; Baekelandt, V. ATP13A2 Regulates Cellular alpha-Synuclein Multimerization, Membrane Association, and Externalization. Int. J. Mol. Sci. 2021, 22, 2689. [Google Scholar] [CrossRef] [PubMed]
- Hasegawa, T.; Sugeno, N.; Kikuchi, A.; Baba, T.; Aoki, M. Membrane Trafficking Illuminates a Path to Parkinson’s Disease. Tohoku J. Exp. Med. 2017, 242, 63–76. [Google Scholar] [CrossRef] [PubMed][Green Version]
- Iwai, A.; Masliah, E.; Yoshimoto, M.; Ge, N.; Flanagan, L.; de Silva, H.A.; Kittel, A.; Saitoh, T. The precursor protein of non-A beta component of Alzheimer’s disease amyloid is a presynaptic protein of the central nervous system. Neuron 1995, 14, 467–475. [Google Scholar] [CrossRef] [PubMed]
- Bartels, T.; Choi, J.G.; Selkoe, D.J. alpha-Synuclein occurs physiologically as a helically folded tetramer that resists aggregation. Nature 2011, 477, 107–110. [Google Scholar] [CrossRef] [PubMed]
- Kahle, P.J.; Neumann, M.; Ozmen, L.; Muller, V.; Jacobsen, H.; Schindzielorz, A.; Okochi, M.; Leimer, U.; van Der Putten, H.; Probst, A.; et al. Subcellular localization of wild-type and Parkinson’s disease-associated mutant alpha -synuclein in human and transgenic mouse brain. J. Neurosci. 2000, 20, 6365–6373. [Google Scholar] [CrossRef] [PubMed]
- Fusco, G.; Chen, S.W.; Williamson, P.T.F.; Cascella, R.; Perni, M.; Jarvis, J.A.; Cecchi, C.; Vendruscolo, M.; Chiti, F.; Cremades, N.; et al. Structural basis of membrane disruption and cellular toxicity by alpha-synuclein oligomers. Science 2017, 358, 1440–1443. [Google Scholar] [CrossRef] [PubMed]
- Reynolds, N.P.; Soragni, A.; Rabe, M.; Verdes, D.; Liverani, E.; Handschin, S.; Riek, R.; Seeger, S. Mechanism of membrane interaction and disruption by alpha-synuclein. J. Am. Chem. Soc. 2011, 133, 19366–19375. [Google Scholar] [CrossRef] [PubMed]
- Bendor, J.T.; Logan, T.P.; Edwards, R.H. The function of alpha-synuclein. Neuron 2013, 79, 1044–1066. [Google Scholar] [CrossRef]
- Volles, M.J.; Lansbury, P.T., Jr. Relationships between the sequence of alpha-synuclein and its membrane affinity, fibrillization propensity, and yeast toxicity. J. Mol. Biol. 2007, 366, 1510–1522. [Google Scholar] [CrossRef]
- Emin, D.; Zhang, Y.P.; Lobanova, E.; Miller, A.; Li, X.; Xia, Z.; Dakin, H.; Sideris, D.I.; Lam, J.Y.L.; Ranasinghe, R.T.; et al. Small soluble alpha-synuclein aggregates are the toxic species in Parkinson’s disease. Nat. Commun. 2022, 13, 5512. [Google Scholar] [CrossRef]
- Valincius, G.; Heinrich, F.; Budvytyte, R.; Vanderah, D.J.; McGillivray, D.J.; Sokolov, Y.; Hall, J.E.; Losche, M. Soluble amyloid beta-oligomers affect dielectric membrane properties by bilayer insertion and domain formation: Implications for cell toxicity. Biophys. J. 2008, 95, 4845–4861. [Google Scholar] [CrossRef]
- Licker, V.; Turck, N.; Kovari, E.; Burkhardt, K.; Cote, M.; Surini-Demiri, M.; Lobrinus, J.A.; Sanchez, J.C.; Burkhard, P.R. Proteomic analysis of human substantia nigra identifies novel candidates involved in Parkinson’s disease pathogenesis. Proteomics 2014, 14, 784–794. [Google Scholar] [CrossRef]
- Araki, K.; Yagi, N.; Ikemoto, Y.; Yagi, H.; Choong, C.J.; Hayakawa, H.; Beck, G.; Sumi, H.; Fujimura, H.; Moriwaki, T.; et al. Synchrotron FTIR micro-spectroscopy for structural analysis of Lewy bodies in the brain of Parkinson’s disease patients. Sci. Rep. 2015, 5, 17625. [Google Scholar] [CrossRef]
- Shahmoradian, S.H.; Lewis, A.J.; Genoud, C.; Hench, J.; Moors, T.E.; Navarro, P.P.; Castano-Diez, D.; Schweighauser, G.; Graff-Meyer, A.; Goldie, K.N.; et al. Lewy pathology in Parkinson’s disease consists of crowded organelles and lipid membranes. Nat. Neurosci. 2019, 22, 1099–1109. [Google Scholar] [CrossRef]
- Cockcroft, S. Mammalian lipids: Structure, synthesis and function. Essays Biochem. 2021, 65, 813–845. [Google Scholar] [CrossRef]
- Killinger, B.A.; Melki, R.; Brundin, P.; Kordower, J.H. Endogenous alpha-synuclein monomers, oligomers and resulting pathology: Let’s talk about the lipids in the room. NPJ Parkinsons Dis. 2019, 5, 23. [Google Scholar] [CrossRef] [PubMed]
- Musteikyte, G.; Jayaram, A.K.; Xu, C.K.; Vendruscolo, M.; Krainer, G.; Knowles, T.P.J. Interactions of alpha-synuclein oligomers with lipid membranes. Biochim. Biophys. Acta Biomembr. 2021, 1863, 183536. [Google Scholar] [CrossRef] [PubMed]
- Galvagnion, C.; Buell, A.K.; Meisl, G.; Michaels, T.C.; Vendruscolo, M.; Knowles, T.P.; Dobson, C.M. Lipid vesicles trigger alpha-synuclein aggregation by stimulating primary nucleation. Nat. Chem. Biol. 2015, 11, 229–234. [Google Scholar] [CrossRef]
- Sahoo, S.; Padhy, A.A.; Kumari, V.; Mishra, P. Role of Ubiquitin-Proteasome and Autophagy-Lysosome Pathways in alpha-Synuclein Aggregate Clearance. Mol. Neurobiol. 2022, 59, 5379–5407. [Google Scholar] [CrossRef]
- Pan, T.; Kondo, S.; Le, W.; Jankovic, J. The role of autophagy-lysosome pathway in neurodegeneration associated with Parkinson’s disease. Brain 2008, 131, 1969–1978. [Google Scholar] [CrossRef]
- Winslow, A.R.; Chen, C.W.; Corrochano, S.; Acevedo-Arozena, A.; Gordon, D.E.; Peden, A.A.; Lichtenberg, M.; Menzies, F.M.; Ravikumar, B.; Imarisio, S.; et al. alpha-Synuclein impairs macroautophagy: Implications for Parkinson’s disease. J. Cell Biol. 2010, 190, 1023–1037. [Google Scholar] [CrossRef]
- Behl, T.; Kumar, S.; Althafar, Z.M.; Sehgal, A.; Singh, S.; Sharma, N.; Sharma, N.; Badavath, V.N.; Yadav, S.; Bhatia, S.; et al. Exploring the Role of Ubiquitin-Proteasome System in Parkinson’s Disease. Mol. Neurobiol. 2022, 59, 4257–4273. [Google Scholar] [CrossRef] [PubMed]
- Kuusisto, E.; Parkkinen, L.; Alafuzoff, I. Morphogenesis of Lewy bodies: Dissimilar incorporation of alpha-synuclein, ubiquitin, and p62. J. Neuropathol. Exp. Neurol. 2003, 62, 1241–1253. [Google Scholar] [CrossRef]
- Hayashida, K.; Oyanagi, S.; Mizutani, Y.; Yokochi, M. An early cytoplasmic change before Lewy body maturation: An ultrastructural study of the substantia nigra from an autopsy case of juvenile parkinsonism. Acta Neuropathol. 1993, 85, 445–448. [Google Scholar] [CrossRef]
- Kakuda, K.; Ikenaka, K.; Kuma, A.; Doi, J.; Aguirre, C.; Wang, N.; Ajiki, T.; Choong, C.J.; Kimura, Y.; Badawy, S.M.M.; et al. Lysophagy protects against propagation of alpha-synuclein aggregation through ruptured lysosomal vesicles. Proc. Natl. Acad. Sci. USA 2024, 121, e2312306120. [Google Scholar] [CrossRef] [PubMed]
- Kon, T.; Forrest, S.L.; Lee, S.; Martinez-Valbuena, I.; Li, J.; Nassir, N.; Uddin, M.J.; Lang, A.E.; Kovacs, G.G. Neuronal SNCA transcription during Lewy body formation. Acta Neuropathol. Commun. 2023, 11, 185. [Google Scholar] [CrossRef] [PubMed]
- Buccitelli, C.; Selbach, M. mRNAs, proteins and the emerging principles of gene expression control. Nat. Rev. Genet. 2020, 21, 630–644. [Google Scholar] [CrossRef]
- Farrer, M.; Kachergus, J.; Forno, L.; Lincoln, S.; Wang, D.S.; Hulihan, M.; Maraganore, D.; Gwinn-Hardy, K.; Wszolek, Z.; Dickson, D.; et al. Comparison of kindreds with parkinsonism and alpha-synuclein genomic multiplications. Ann. Neurol. 2004, 55, 174–179. [Google Scholar] [CrossRef]
- Trabzuni, D.; Wray, S.; Vandrovcova, J.; Ramasamy, A.; Walker, R.; Smith, C.; Luk, C.; Gibbs, J.R.; Dillman, A.; Hernandez, D.G.; et al. MAPT expression and splicing is differentially regulated by brain region: Relation to genotype and implication for tauopathies. Hum. Mol. Genet. 2012, 21, 4094–4103. [Google Scholar] [CrossRef]
- Riederer, P.; Berg, D.; Casadei, N.; Cheng, F.; Classen, J.; Dresel, C.; Jost, W.; Kruger, R.; Muller, T.; Reichmann, H. alpha-Synuclein in Parkinson’s disease: Causal or bystander? J. Neural. Transm. 2019, 126, 815–840. [Google Scholar] [CrossRef] [PubMed]
- Miller, D.W.; Hague, S.M.; Clarimon, J.; Baptista, M.; Gwinn-Hardy, K.; Cookson, M.R.; Singleton, A.B. Alpha-synuclein in blood and brain from familial Parkinson disease with SNCA locus triplication. Neurology 2004, 62, 1835–1838. [Google Scholar] [CrossRef] [PubMed]
- Gry, M.; Rimini, R.; Stromberg, S.; Asplund, A.; Ponten, F.; Uhlen, M.; Nilsson, P. Correlations between RNA and protein expression profiles in 23 human cell lines. BMC Genom. 2009, 10, 365. [Google Scholar] [CrossRef]
- Edfors, F.; Danielsson, F.; Hallstrom, B.M.; Kall, L.; Lundberg, E.; Ponten, F.; Forsstrom, B.; Uhlen, M. Gene-specific correlation of RNA and protein levels in human cells and tissues. Mol. Syst. Biol. 2016, 12, 883. [Google Scholar] [CrossRef]
- Nagy, C.; Maheu, M.; Lopez, J.P.; Vaillancourt, K.; Cruceanu, C.; Gross, J.A.; Arnovitz, M.; Mechawar, N.; Turecki, G. Effects of postmortem interval on biomolecule integrity in the brain. J. Neuropathol. Exp. Neurol. 2015, 74, 459–469. [Google Scholar] [CrossRef] [PubMed]
- Braak, H.; Del Tredici, K.; Rub, U.; de Vos, R.A.; Jansen Steur, E.N.; Braak, E. Staging of brain pathology related to sporadic Parkinson’s disease. Neurobiol. Aging 2003, 24, 197–211. [Google Scholar] [CrossRef] [PubMed]
- Attems, J.; Toledo, J.B.; Walker, L.; Gelpi, E.; Gentleman, S.; Halliday, G.; Hortobagyi, T.; Jellinger, K.; Kovacs, G.G.; Lee, E.B.; et al. Neuropathological consensus criteria for the evaluation of Lewy pathology in post-mortem brains: A multi-centre study. Acta Neuropathol. 2021, 141, 159–172. [Google Scholar] [CrossRef] [PubMed]
- Montine, T.J.; Phelps, C.H.; Beach, T.G.; Bigio, E.H.; Cairns, N.J.; Dickson, D.W.; Duyckaerts, C.; Frosch, M.P.; Masliah, E.; Mirra, S.S.; et al. National Institute on Aging-Alzheimer’s Association guidelines for the neuropathologic assessment of Alzheimer’s disease: A practical approach. Acta Neuropathol. 2012, 123, 1–11. [Google Scholar] [CrossRef] [PubMed]
- Thal, D.R.; Rub, U.; Orantes, M.; Braak, H. Phases of A beta-deposition in the human brain and its relevance for the development of AD. Neurology 2002, 58, 1791–1800. [Google Scholar] [CrossRef] [PubMed]
- Braak, H.; Braak, E. Neuropathological stageing of Alzheimer-related changes. Acta Neuropathol. 1991, 82, 239–259. [Google Scholar] [CrossRef] [PubMed]
- McKeith, I.G.; Dickson, D.W.; Lowe, J.; Emre, M.; O’Brien, J.T.; Feldman, H.; Aarsland, D.; Galvin, J.; Attems, J.; Ballard, C.G.; et al. Diagnosis and management of dementia with Lewy bodies: Third report of the DLB Consortium. Neurology 2005, 65, 1863–1872. [Google Scholar] [CrossRef]
- Ichimata, S.; Yoshida, K.; Visanji, N.P.; Lang, A.E.; Nishida, N.; Kovacs, G.G. Patterns of Mixed Pathologies in Down Syndrome. J. Alzheimers Dis. 2022, 87, 595–607. [Google Scholar] [CrossRef]
- Tanaka, H.; Hird, M.A.; Tang-Wai, D.F.; Kovacs, G.G. Significant contralaterality of temporal-predominant neuroastroglial tauopathy and FTLD-TDP type C presenting with the right temporal variant FTD. J. Neuropathol. Exp. Neurol. 2023, 82, 187–191. [Google Scholar] [CrossRef]
- Lee, S.; Martinez-Valbuena, I.; de Andrea, C.E.; Villalba-Esparza, M.; Ilaalagan, S.; Couto, B.; Visanji, N.P.; Lang, A.E.; Kovacs, G.G. Cell-Specific Dysregulation of Iron and Oxygen Homeostasis as a Novel Pathophysiology in PSP. Ann. Neurol. 2023, 93, 431–445. [Google Scholar] [CrossRef] [PubMed]
- Available online: https://www.rstudio.com/about/rstudio-open-source-packages/ (accessed on 7 December 2023).
- Subramanian, A.; Tamayo, P.; Mootha, V.K.; Mukherjee, S.; Ebert, B.L.; Gillette, M.A.; Paulovich, A.; Pomeroy, S.L.; Golub, T.R.; Lander, E.S.; et al. Gene set enrichment analysis: A knowledge-based approach for interpreting genome-wide expression profiles. Proc. Natl. Acad. Sci. USA 2005, 102, 15545–15550. [Google Scholar] [CrossRef] [PubMed]
- Liberzon, A.; Birger, C.; Thorvaldsdottir, H.; Ghandi, M.; Mesirov, J.P.; Tamayo, P. The Molecular Signatures Database (MSigDB) hallmark gene set collection. Cell Syst. 2015, 1, 417–425. [Google Scholar] [CrossRef] [PubMed]
- Korotkevich, D.; Sukhov, V.; Budin, N.; Shpak, B.; Artyomov, M.N.; Sergushichev, A. Fast gene set enrichment analysis. bioRxiv 2021, 1–29. [Google Scholar] [CrossRef]
- Wickham, H. ggplot2: Elegant Graphics for Data Analysis, 2nd ed.; Springer: Cham, Switzerland, 2016. [Google Scholar]




| Case | Age at Death | Sex | Disease Duration, Year | PMI, Hour | Clinical Phenotypes | Pathological Diagnosis | Braak LBD Stage | NIA-AA ADNC | DV200, % |
|---|---|---|---|---|---|---|---|---|---|
| HS1 | 73 | M | 8 | 9 | DLB | LBD | 5 | Intermediate, A2B3C2 | 90 |
| HS2 | 79 | M | 6 | 8.5 | DLB | LBD | 6 | Intermediate, A3B2C2 | 86 |
| HS3 | 80 | M | 7 | 5 | DLB | LBD | 4 | High, A3B3C2 | 88 |
| HS4 | 92 | F | 10 | NA | DLB | LBD | 5 | Intermediate, A3B2C1 | 86 |
| LS1 | 59 | F | 1 * | 12.5 | DLB | LBD | 5 | High, A3B3C3 | 73 |
| LS2 | 65 | F | 12 | 3 | DLB | LBD | 4 | High, A3B3C3 | 85 |
| LS3 | 72 | M | 7 | 6.5 | DLB | LBD | 5 | High, A3B3C3 | 88 |
| Gene Symbol | Official Full Name | Representative Pathways in C5 Gene Ontology Set | Reports in LBD or α-Syn | Fold Change (log2) | p-Value | Adjusted p-Value |
|---|---|---|---|---|---|---|
| ATM | ATM serine/threonine kinase | Lipid metabolic process, cell cycle phase transition | None | 0.498 | 0.0019 | 0.374 |
| FA2H | Fatty acid 2-hydroxylase | Schwann cell differentiation | None | 1.4 | 0.0025 | 0.374 |
| SCAMP2 | Secretory carrier membrane protein 2 | Recycling endosome membrane, Golgi vesicle transport | None | 0.253 | 0.0025 | 0.374 |
| RYR3 | Ryanodine receptor 3 | Calcium channel activity, transmembrane transporter activity | Association with neuronal calcium dyshomeostasis related to RyR and PD development [22]. | 1.44 | 0.0038 | 0.416 |
| GNPTG | N-acetylglucosamine-1-phosphate transferase subunit gamma | None | None | 0.636 | 0.0048 | 0.46 |
| FOLR1 | Folate receptor alpha | Cell recognition | None | 1.46 | 0.0055 | 0.46 |
| UGT8 | UDP glycosyltransferase 8 | Neuron development, membrane lipid metabolic process | None | 1.13 | 0.0056 | 0.46 |
| BACE1 | Beta-secretase 1 | Neuron apoptotic process, presynapse | BACE1 mRNA increase in the superior frontal gyrus in PD/DLB brains [23]. BACE1 polymorphism increases the risk of PD [24]. | 1.42 | 0.0069 | 0.46 |
| EMP2 | Epithelial membrane protein 2 | Caveola | None | 0.873 | 0.0078 | 0.501 |
| GALC | Galactosylceramidase | Abnormal head blood vessel morphology | Association with silent GALC mutations and the development of PD [25]. | 1.23 | 0.0086 | 0.501 |
| GJB1 | Gap junction protein beta 1 | None | None | 1.36 | 0.011 | 0.501 |
| MPC1 | Mitochondrial pyruvate carrier 1 | Abnormal circulating carbohydrate concentration | MPC inhibition is neuroprotective in multiple neurotoxin-based and genetic models of PD [26]. | 0.737 | 0.0118 | 0.501 |
| MOBP | Myelin-associated oligodendrocyte basic protein | None | MOBP polymorphism is a risk factor for PD [27]. MOBP immunoreactivity in LB [28]. | 1.54 | 0.012 | 0.501 |
| HDAC1 | Histone deacetylase 1 | None | HDAC1 inhibitor alleviates neuronal death in the experimental PD models [29]. | 0.492 | 0.0126 | 0.501 |
| TMEM206 | Transmembrane protein 206 | None | None | 1.26 | 0.0129 | 0.501 |
| S100B | S100 calcium binding protein B | Regulation of neuron differentiation, regulation of synaptic plasticity | Association with S100B polymorphisms and PD onset age [30]. S100B protein was higher in the SN of PD [31]. | 1.29 | 0.0134 | 0.501 |
| ADRA2A | Adrenoceptor alpha 2A | Adenylate cyclase activating G protein-coupled receptor signaling, transmembrane transport | α-2-adrenergic receptor binding increase in the locus coeruleus projection areas in DLB [32]. | 1.98 | 0.0136 | 0.501 |
| NEO1 | Neogenin 1 | Axon guidance | None | 0.532 | 0.0139 | 0.501 |
| PMP22 | Peripheral myelin protein 22 | Sensorimotor neuropathy | None | 1.03 | 0.014 | 0.501 |
| ADAM10 | ADAM metallopeptidase domain 10 | Synapse, plasma membrane region | ADAM10 polymorphism increases the risk of PD [33]. | 0.585 | 0.0143 | 0.501 |
| Gene Symbol | Official Full Name | Representative Pathways in C5 Gene Ontology Set | Reports in LBD or α-Syn | Fold Change (log2) | p-Value | Adjusted p-Value |
|---|---|---|---|---|---|---|
| FASN | Fatty acid synthase | Oxidoreductase activity | None | −0.74 | 0.00022 | 0.347 |
| CCL2 | C-C motif chemokine ligand 2 | Humoral immune response, positive regulation of transmembrane transport | CCL2 promotes α-syn secretion and the neuronal apoptosis induced by α-syn [34]. Correlation with CCL2 and PD clinical stage and autonomic symptom [35]. | −1.82 | 0.00053 | 0.347 |
| ADCY9 | Adenylate cyclase 9 | Adenylate cyclase modulating G protein-coupled receptor signaling | None | −0.626 | 0.00284 | 0.374 |
| RPTOR | Regulatory-associated protein of MTOR complex 1 | Regulation of cell development, negative regulation of autophagy | Association of RPTOR with SNCA and differential age at onset in PD [36]. | −0.417 | 0.00293 | 0.383 |
| ULK1 | Unc-51-like autophagy activating kinase 1 | Cellular response to stress, process utilizing autophagic mechanism | ULK1 increase in LRRK2 PD brains [37]. ULK1 immunoreactivity in LB [38]. ULK1 protein increase in PD blood mononuclear cells [39]. | −0.984 | 0.00319 | 0.383 |
| COL6A1 | Collagen type VI alpha 1 chain | Vacuolar membrane, collagen biding | None | −0.686 | 0.00338 | 0.416 |
| CLSTN1 | Calsyntenin 1 | Postsynaptic membrane, vesicle-mediated transport | CLSTN1 increase in CSF in DLB [40]. | −0.445 | 0.00341 | 0.416 |
| SPTAN1 | Spectrin alpha, non-erythrocytic 1 | Negative regulation of cytoskeleton organization | None | −0.89 | 0.00373 | 0.416 |
| PIK3R2 | Phosphoinositide-3-kinase regulatory subunit 2 | Phosphatidylinositol metabolic process, extrinsic component of membrane | Association with rare variants of PIK3R2 and DLB [41]. | −0.619 | 0.00389 | 0.416 |
| ATP9A | ATPase phospholipid transporting 9A | ATP dependent activity, endosome membrane | None | −0.418 | 0.00402 | 0.416 |
| THBS1 | Thrombospondin 1 | None | LRRK2 mutation promotes ER stress via interacting with THBS1/TGF-β1 in PD [42]. | −2.14 | 0.0041 | 0.416 |
| OLFML3 | Olfactomedin-like 3 | None | None | −0.918 | 0.00448 | 0.416 |
| ATF2 | Activating transcription factor 2 | Regulation of mitochondrial membrane permeability, cellular lipid metabolic process | ATF2 contributes to dopaminergic neurodegeneration in the MPTP mouse model of PD [43]. | −0.341 | 0.00478 | 0.46 |
| EEF2K | Eukaryotic elongation factor 2 kinase | Postsynapse, regulation of dendritic spine morphogenesis | EEF2K increase in PD brain and EEF3K inhibition reduces α-syn toxicity [44]. | −0.711 | 0.00587 | 0.46 |
| PSMC1 | Proteasome 26S subunit, ATPase 1 | Endopeptidase complex, proteasome complex | Depletion of 26S proteasomes in mouse brain causes neurodegeneration and Lewy-like inclusions [45]. | −0.708 | 0.00707 | 0.406 |
| PGAM1 | Phosphoglycerate mutase 1 | Glycolytic process | None | −0.699 | 0.00776 | 0.501 |
| MYD88 | MYD88 innate immune signal transduction adaptor | Stress-activated protein kinase signaling cascade, toll-like receptor 4 signaling | TLR2/MyD88/NF-κB pathway reduces α-syn spreading [46]. | −0.731 | 0.00813 | 0.501 |
| MERTK | MER proto-oncogene, tyrosine kinase | None | MERTK mediates α-syn fibril uptake in microglia [47]. | −0.692 | 0.00868 | 0.501 |
| YWHAG | Tyrosine 3-monooxygenase/tryptophan 5-monooxygenase activation protein gamma | Cellular response to insulin stimulus, phosphoprotein binding | YWHAG increase in the SN in PD [48]. | −0.905 | 0.00876 | 0.501 |
| CSF1R | Colony stimulating factor 1 receptor | Neurotransmitter secretion, regulation of leukocyte migration | CSF1R mutation in a case presenting as DLB [49]. | −1.12 | 0.00899 | 0.501 |
Disclaimer/Publisher’s Note: The statements, opinions and data contained in all publications are solely those of the individual author(s) and contributor(s) and not of MDPI and/or the editor(s). MDPI and/or the editor(s) disclaim responsibility for any injury to people or property resulting from any ideas, methods, instructions or products referred to in the content. |
© 2024 by the authors. Licensee MDPI, Basel, Switzerland. This article is an open access article distributed under the terms and conditions of the Creative Commons Attribution (CC BY) license (https://creativecommons.org/licenses/by/4.0/).
Share and Cite
Kon, T.; Lee, S.; Martinez-Valbuena, I.; Yoshida, K.; Tanikawa, S.; Lang, A.E.; Kovacs, G.G. Molecular Behavior of α-Synuclein Is Associated with Membrane Transport, Lipid Metabolism, and Ubiquitin–Proteasome Pathways in Lewy Body Disease. Int. J. Mol. Sci. 2024, 25, 2676. https://doi.org/10.3390/ijms25052676
Kon T, Lee S, Martinez-Valbuena I, Yoshida K, Tanikawa S, Lang AE, Kovacs GG. Molecular Behavior of α-Synuclein Is Associated with Membrane Transport, Lipid Metabolism, and Ubiquitin–Proteasome Pathways in Lewy Body Disease. International Journal of Molecular Sciences. 2024; 25(5):2676. https://doi.org/10.3390/ijms25052676
Chicago/Turabian StyleKon, Tomoya, Seojin Lee, Ivan Martinez-Valbuena, Koji Yoshida, Satoshi Tanikawa, Anthony E. Lang, and Gabor G. Kovacs. 2024. "Molecular Behavior of α-Synuclein Is Associated with Membrane Transport, Lipid Metabolism, and Ubiquitin–Proteasome Pathways in Lewy Body Disease" International Journal of Molecular Sciences 25, no. 5: 2676. https://doi.org/10.3390/ijms25052676
APA StyleKon, T., Lee, S., Martinez-Valbuena, I., Yoshida, K., Tanikawa, S., Lang, A. E., & Kovacs, G. G. (2024). Molecular Behavior of α-Synuclein Is Associated with Membrane Transport, Lipid Metabolism, and Ubiquitin–Proteasome Pathways in Lewy Body Disease. International Journal of Molecular Sciences, 25(5), 2676. https://doi.org/10.3390/ijms25052676

