The Nuclear Localization Signal of Porcine Circovirus Type 4 Affects the Subcellular Localization of the Virus Capsid and the Production of Virus-like Particles
Abstract
1. Introduction
2. Results
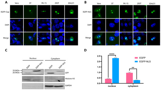
2.1. Subcellular Localization of PCV4 Cap and Identification of the NLS
2.2. Truncated NLS Affects the Subcellular Localization of PCV4 Cap Protein
2.3. Truncated NLS Affects the Production of Virus-like Particles
3. Discussion
4. Materials and Methods
4.1. Construction of the Eukaryotic Expression Vectors
4.2. Laser Confocal Microscope
4.3. NLS Prediction
4.4. SDS-PAGE and Western Blotting
4.5. Separation of Cytoplasmic and Nuclear Components
4.6. Construction of Prokaryotic Expression Vectors and Expression Analysis
4.7. Transmission Electron Microscope (TEM) Assay
4.8. Statistical Analysis
5. Conclusions
Supplementary Materials
Author Contributions
Funding
Institutional Review Board Statement
Informed Consent Statement
Data Availability Statement
Conflicts of Interest
References
- Niu, G.; Zhang, X.; Ji, W.; Chen, S.; Li, X.; Yang, L.; Zhang, L.; Ouyang, H.; Li, C.; Ren, L. Porcine circovirus 4 rescued from an infectious clone is replicable and pathogenic in vivo. Transbound. Emerg. Dis. 2022, 69, e1632–e1641. [Google Scholar] [CrossRef]
- Li, X.; Chen, S.; Niu, G.; Zhang, X.; Ji, W.; Ren, Y.; Zhang, L.; Ren, L. Porcine Circovirus Type 4 Strains Circulating in China Are Relatively Stable and Have Higher Homology with Mink Circovirus than Other Porcine Circovirus Types. Int. J. Mol. Sci. 2022, 23, 3288. [Google Scholar] [CrossRef]
- Tischer, I.; Gelderblom, H.; Vettermann, W.; Koch, M.A. A very small porcine virus with circular single-stranded DNA. Nature 1982, 295, 64–66. [Google Scholar] [CrossRef]
- Allan, G.M.; McNeilly, F.; Kennedy, S.; Daft, B.; Clarke, E.G.; Ellis, J.A.; Haines, D.M.; Meehan, B.M.; Adair, B.M. Isolation of porcine circovirus-like viruses from pigs with a wasting disease in the USA and Europe. J. Vet. Diagn. Investig. 1998, 10, 3–10. [Google Scholar] [CrossRef] [PubMed]
- Zhang, H.H.; Hu, W.Q.; Li, J.Y.; Liu, T.N.; Zhou, J.Y.; Opriessnig, T.; Xiao, C.T. Novel circovirus species identified in farmed pigs designated as Porcine circovirus 4, Hunan province, China. Transbound. Emerg. Dis. 2020, 67, 1057–1061. [Google Scholar] [CrossRef] [PubMed]
- Phan, T.G.; Giannitti, F.; Rossow, S.; Marthaler, D.; Knutson, T.P.; Li, L.; Deng, X.; Resende, T.; Vannucci, F.; Delwart, E. Detection of a novel circovirus PCV3 in pigs with cardiac and multi-systemic inflammation. Virol. J. 2016, 13, 184. [Google Scholar] [CrossRef]
- Sun, W.; Du, Q.; Han, Z.; Bi, J.; Lan, T.; Wang, W.; Zheng, M. Detection and genetic characterization of porcine circovirus 4 (PCV4) in Guangxi, China. Gene 2021, 773, 145384. [Google Scholar] [CrossRef] [PubMed]
- Chen, N.; Xiao, Y.; Li, X.; Li, S.; Xie, N.; Yan, X.; Li, X.; Zhu, J. Development and application of a quadruplex real-time PCR assay for differential detection of porcine circoviruses (PCV1 to PCV4) in Jiangsu province of China from 2016 to 2020. Transbound. Emerg. Dis. 2021, 68, 1615–1624. [Google Scholar] [CrossRef]
- Liu, Q.; Tikoo, S.K.; Babiuk, L.A. Nuclear localization of the ORF2 protein encoded by porcine circovirus type 2. Virology 2001, 285, 91–99. [Google Scholar] [CrossRef]
- Shuai, J.; Fu, L.; Zhang, X.; Zhu, B.; Li, X.; He, Y.; Fang, W. Functional exchangeability of the nuclear localization signal (NLS) of capsid protein between PCV1 and PCV2 in vitro: Implications for the role of NLS in viral replication. Virol. J. 2011, 8, 341. [Google Scholar] [CrossRef]
- Wang, X.; Lv, C.; Ji, X.; Wang, B.; Qiu, L.; Yang, Z. Ivermectin treatment inhibits the replication of Porcine circovirus 2 (PCV2) in vitro and mitigates the impact of viral infection in piglets. Virus Res. 2019, 263, 80–86. [Google Scholar] [CrossRef]
- Hou, Q.; Hou, S.; Chen, Q.; Jia, H.; Xin, T.; Jiang, Y.; Guo, X.; Zhu, H. Nuclear localization signal regulates porcine circovirus type 2 capsid protein nuclear export through phosphorylation. Virus Res. 2018, 246, 12–22. [Google Scholar] [CrossRef]
- Jans, D.A.; Xiao, C.Y.; Lam, M.H. Nuclear targeting signal recognition: A key control point in nuclear transport? Bioessays 2000, 22, 532–544. [Google Scholar] [CrossRef]
- Mou, C.; Wang, M.; Pan, S.; Chen, Z. Identification of Nuclear Localization Signals in the ORF2 Protein of Porcine Circovirus Type 3. Viruses 2019, 11, 1086. [Google Scholar] [CrossRef]
- Wang, D.; Mai, J.; Lei, B.; Zhang, Y.; Yang, Y.; Wang, N. Structure, Antigenic Properties, and Highly Efficient Assembly of PCV4 Capsid Protein. Front. Vet. Sci. 2021, 8, 695466. [Google Scholar] [CrossRef]
- Liu, Z.; Guo, F.; Wang, F.; Li, T.C.; Jiang, W. 2.9 Å Resolution Cryo-EM 3D Reconstruction of Close-Packed Virus Particles. Structure 2016, 24, 319–328. [Google Scholar] [CrossRef] [PubMed]
- Zhan, Y.; Yu, W.; Cai, X.; Lei, X.; Lei, H.; Wang, A.; Sun, Y.; Wang, N.; Deng, Z.; Yang, Y. The Carboxyl Terminus of the Porcine Circovirus Type 2 Capsid Protein Is Critical to Virus-Like Particle Assembly, Cell Entry, and Propagation. J. Virol. 2020, 94, e00042-20. [Google Scholar] [CrossRef] [PubMed]
- Li, H.X.; Chen, X.M.; Zhao, Y.Y.; Zhang, H.L.; Zheng, L.L.; Wang, L.Q.; Ma, S.J.; Chen, H.Y. Simultaneous detection and phylogenetic analysis of porcine epidemic diarrhea virus and porcine circovirus 4 in Henan province, China. Arch. Virol. 2023, 168, 161. [Google Scholar] [CrossRef] [PubMed]
- Chen, X.M.; Zhao, Y.Y.; Liu, X.C.; Han, Y.Y.; Zhang, Y.H.; Hou, C.Y.; Zheng, L.L.; Ma, S.J.; Chen, H.Y. Molecular detection and genetic characteristics of a novel porcine circovirus (porcine circovirus 4) and porcine reproductive and respiratory syndrome virus in Shaanxi and Henan Provinces of China. Comp. Immunol. Microbiol. Infect. Dis. 2023, 98, 102009. [Google Scholar] [CrossRef] [PubMed]
- Zhang, L.H.; Wang, T.X.; Fu, P.F.; Zhao, Y.Y.; Li, H.X.; Wang, D.M.; Ma, S.J.; Chen, H.Y.; Zheng, L.L. First Molecular Detection and Genetic Analysis of a Novel Porcine Circovirus (Porcine Circovirus 4) in Dogs in the World. Microbiol. Spectr. 2023, 11, e0433322. [Google Scholar] [CrossRef]
- Wang, D.; Mai, J.; Yang, Y.; Xiao, C.T.; Wang, N. Current knowledge on epidemiology and evolution of novel porcine circovirus 4. Vet. Res. 2022, 53, 38. [Google Scholar] [CrossRef] [PubMed]
- Mo, X.; Li, X.; Yin, B.; Deng, J.; Tian, K.; Yuan, A. Structural roles of PCV2 capsid protein N-terminus in PCV2 particle assembly and identification of PCV2 type-specific neutralizing epitope. PLoS Pathog. 2019, 15, e1007562. [Google Scholar] [CrossRef]
- Kouokam Fotso, G.B.; Bernard, C.; Bigault, L.; de Boisseson, C.; Mankertz, A.; Jestin, A.; Grasland, B. The expression level of gC1qR is down regulated at the early time of infection with porcine circovirus of type 2 (PCV-2) and gC1qR interacts differently with the Cap proteins of porcine circoviruses. Virus Res. 2016, 220, 21–32. [Google Scholar] [CrossRef] [PubMed]
- Lu, J.; Wu, T.; Zhang, B.; Liu, S.; Song, W.; Qiao, J.; Ruan, H. Types of nuclear localization signals and mechanisms of protein import into the nucleus. Cell Commun. Signal. 2021, 19, 60. [Google Scholar] [CrossRef] [PubMed]
- Rowland, R.R.; Schneider, P.; Fang, Y.; Wootton, S.; Yoo, D.; Benfield, D.A. Peptide domains involved in the localization of the porcine reproductive and respiratory syndrome virus nucleocapsid protein to the nucleolus. Virology 2003, 316, 135–145. [Google Scholar] [CrossRef] [PubMed]
- Chen, G.; Yan, Q.; Wang, H.; Chao, S.; Wu, L.; Krell, P.J.; Feng, G. Identification and Characterization of the Nucleolar Localization Signal of Autographa californica Multiple Nucleopolyhedrovirus LEF5. J. Virol. 2020, 94, e01891-19. [Google Scholar] [CrossRef] [PubMed]
- Ujike, M.; Kawachi, Y.; Matsunaga, Y.; Etho, Y.; Asanuma, H.; Kamitani, W.; Taguchi, F. Characterization of Localization and Export Signals of Bovine Torovirus Nucleocapsid Protein Responsible for Extensive Nuclear and Nucleolar Accumulation and Their Importance for Virus Growth. J. Virol. 2021, 95, e02111-20. [Google Scholar] [CrossRef]
- Sharma, M.; Jamieson, C.; Johnson, M.; Molloy, M.P.; Henderson, B.R. Specific Armadillo repeat sequences facilitate beta-catenin nuclear transport in live cells via direct binding to nucleoporins Nup62, Nup153, and RanBP2/Nup358. J. Biol. Chem. 2016, 291, 4342. [Google Scholar] [CrossRef]
- Sharma, M.; Jamieson, C.; Lui, C.; Henderson, B.R. The hydrophobic rich N- and C-terminal tails of beta-catenin facilitate nuclear import. J. Biol. Chem. 2015, 290, 18479. [Google Scholar] [CrossRef]
- Lyst, M.J.; Ekiert, R.; Guy, J.; Selfridge, J.; Koerner, M.V.; Merusi, C.; De Sousa, D.; Bird, A. Affinity for DNA Contributes to NLS Independent Nuclear Localization of MeCP2. Cell Rep. 2018, 24, 2213–2220. [Google Scholar] [CrossRef]
- Gileadi, O. Recombinant Protein Expression in E. coli: A Historical Perspective. Methods Mol. Biol. 2017, 1586, 3–10. [Google Scholar] [PubMed]
- Yuan, X.M.; Yuan, Q.C.; Feng, S.M.; Deng, Z.B. Evaluation of the protective efficacy of virus-like particles based on PCV 2b and 2d subtypes against mixed challenge in mice. Pol. J. Vet. Sci. 2022, 25, 195–205. [Google Scholar] [CrossRef]
- Shirbaghaee, Z.; Bolhassani, A. Different applications of virus-like particles in biology and medicine: Vaccination and delivery systems. Biopolymers 2016, 105, 113–132. [Google Scholar] [CrossRef]
- Ji, W.; Zhang, X.; Niu, G.; Chen, S.; Li, X.; Yang, L.; Zhang, L.; Ren, L. Expression and immunogenicity analysis of the capsid proteins of porcine circovirus types 2 to 4. Int. J. Biol. Macromol. 2022, 218, 828–838. [Google Scholar] [CrossRef]
- Lou, Z.Z.; Li, Z.Y.; Wang, G.; Li, J.Q.; Lan, X.; Li, X.R.; Yin, X.P.; Liu, J.X.; Liu, S.D. Prokaryotic expression and potential application of the truncated PCV-2 capsid protein. Virol. Sin. 2010, 25, 86–97. [Google Scholar] [CrossRef]
- Katsuma, S. Mutations in the polyhedrin NLS affect the assembly and polyhedral shape of alphabaculovirus occlusion bodies. Biochem. Biophys. Res. Commun. 2022, 622, 15–21. [Google Scholar] [CrossRef]
- Duan, Z.; Xu, H.; Ji, X.; Zhao, J.; Xu, H.; Hu, Y.; Deng, S.; Hu, S.; Liu, X. Importin alpha5 negatively regulates importin beta1-mediated nuclear import of Newcastle disease virus matrix protein and viral replication and pathogenicity in chicken fibroblasts. Virulence 2018, 9, 783–803. [Google Scholar] [CrossRef]
- Duan, Z.; Deng, S.; Ji, X.; Zhao, J.; Yuan, C.; Gao, H. Nuclear localization of Newcastle disease virus matrix protein promotes virus replication by affecting viral RNA synthesis and transcription and inhibiting host cell transcription. Vet. Res. 2019, 50, 22. [Google Scholar] [CrossRef]
- Mori, Y.; Okabayashi, T.; Yamashita, T.; Zhao, Z.; Wakita, T.; Yasui, K.; Hasebe, F.; Tadano, M.; Konishi, E.; Moriishi, K.; et al. Nuclear localization of Japanese encephalitis virus core protein enhances viral replication. J. Virol. 2005, 79, 3448–3458. [Google Scholar] [CrossRef] [PubMed]
- Sanchez, A.; Guerrero-Juarez, C.F.; Ramirez, J.; Newcomb, L.L. Nuclear localized Influenza nucleoprotein N-terminal deletion mutant is deficient in functional vRNP formation. Virol. J. 2014, 11, 155. [Google Scholar] [CrossRef] [PubMed][Green Version]
- Oksayan, S.; Wiltzer, L.; Rowe, C.L.; Blondel, D.; Jans, D.A.; Moseley, G.W. A novel nuclear trafficking module regulates the nucleocytoplasmic localization of the rabies virus interferon antagonist, P protein. J. Biol. Chem. 2012, 287, 28112–28121. [Google Scholar] [CrossRef] [PubMed]
- Rowe, C.L.; Wagstaff, K.M.; Oksayan, S.; Glover, D.J.; Jans, D.A.; Moseley, G.W. Nuclear Trafficking of the Rabies Virus Interferon Antagonist P-Protein Is Regulated by an Importin-Binding Nuclear Localization Sequence in the C-Terminal Domain. PLoS ONE 2016, 11, e0150477. [Google Scholar] [CrossRef] [PubMed]
- Liu, R.; Yang, J.; Yao, J.; Zhao, Z.; He, W.; Su, N.; Zhang, Z.; Zhang, C.; Zhang, Z.; Cai, H.; et al. Optogenetic control of RNA function and metabolism using engineered light-switchable RNA-binding proteins. Nat. Biotechnol. 2022, 40, 779–786. [Google Scholar] [CrossRef] [PubMed]
- Bersuker, K.; Hendricks, J.M.; Li, Z.; Magtanong, L.; Ford, B.; Tang, P.H.; Roberts, M.A.; Tong, B.; Maimone, T.J.; Zoncu, R.; et al. The CoQ oxidoreductase FSP1 acts parallel to GPX4 to inhibit ferroptosis. Nature 2019, 575, 688–692. [Google Scholar] [CrossRef] [PubMed]
- Guo, J.; Bai, Y.; Wei, Y.; Dong, Y.; Zeng, H.; Reiter, R.J.; Shi, H. Fine-tuning of pathogenesis-related protein 1 (PR1) activity by the melatonin biosynthetic enzyme ASMT2 in defense response to cassava bacterial blight. J. Pineal Res. 2022, 72, e12784. [Google Scholar] [CrossRef] [PubMed]
- Ma, S.; Zhou, X.; Wang, Y.; Li, Z.; Wang, Y.; Shi, J.; Guan, F. MG53 protein rejuvenates hUC-MSCs and facilitates their therapeutic effects in AD mice by activating Nrf2 signaling pathway. Redox Biol. 2022, 53, 102325. [Google Scholar] [CrossRef] [PubMed]
- Li, H.; Huo, Y.; He, X.; Yao, L.; Zhang, H.; Cui, Y.; Xiao, H.; Xie, W.; Zhang, D.; Wang, Y.; et al. A male germ-cell-specific ribosome controls male fertility. Nature 2022, 612, 725–731. [Google Scholar] [CrossRef]
- Zhang, T.; Zhou, Y.; Li, L.; Zhao, Y.; De Felici, M.; Reiter, R.J.; Shen, W. Melatonin protects prepuberal testis from deleterious effects of bisphenol A or diethylhexyl phthalate by preserving H3K9 methylation. J. Pineal Res. 2018, 65, e12497. [Google Scholar] [CrossRef]
- Zhang, H.L.; Hu, B.X.; Li, Z.L.; Du, T.; Shan, J.L.; Ye, Z.P.; Peng, X.D.; Li, X.; Huang, Y.; Zhu, X.Y.; et al. PKCβII phosphorylates ACSL4 to amplify lipid peroxidation to induce ferroptosis. Nat. Cell Biol. 2022, 24, 88–98. [Google Scholar] [CrossRef]




Disclaimer/Publisher’s Note: The statements, opinions and data contained in all publications are solely those of the individual author(s) and contributor(s) and not of MDPI and/or the editor(s). MDPI and/or the editor(s) disclaim responsibility for any injury to people or property resulting from any ideas, methods, instructions or products referred to in the content. |
© 2024 by the authors. Licensee MDPI, Basel, Switzerland. This article is an open access article distributed under the terms and conditions of the Creative Commons Attribution (CC BY) license (https://creativecommons.org/licenses/by/4.0/).
Share and Cite
Zheng, J.; Li, N.; Li, X.; Han, Y.; Lv, X.; Zhang, H.; Ren, L. The Nuclear Localization Signal of Porcine Circovirus Type 4 Affects the Subcellular Localization of the Virus Capsid and the Production of Virus-like Particles. Int. J. Mol. Sci. 2024, 25, 2459. https://doi.org/10.3390/ijms25052459
Zheng J, Li N, Li X, Han Y, Lv X, Zhang H, Ren L. The Nuclear Localization Signal of Porcine Circovirus Type 4 Affects the Subcellular Localization of the Virus Capsid and the Production of Virus-like Particles. International Journal of Molecular Sciences. 2024; 25(5):2459. https://doi.org/10.3390/ijms25052459
Chicago/Turabian StyleZheng, Jiawei, Nan Li, Xue Li, Yaqi Han, Xinru Lv, Huimin Zhang, and Linzhu Ren. 2024. "The Nuclear Localization Signal of Porcine Circovirus Type 4 Affects the Subcellular Localization of the Virus Capsid and the Production of Virus-like Particles" International Journal of Molecular Sciences 25, no. 5: 2459. https://doi.org/10.3390/ijms25052459
APA StyleZheng, J., Li, N., Li, X., Han, Y., Lv, X., Zhang, H., & Ren, L. (2024). The Nuclear Localization Signal of Porcine Circovirus Type 4 Affects the Subcellular Localization of the Virus Capsid and the Production of Virus-like Particles. International Journal of Molecular Sciences, 25(5), 2459. https://doi.org/10.3390/ijms25052459

