Structural Characterization and In Vitro Anti-Inflammatory Activity of Polysaccharides Isolated from the Fruits of Rosa laevigata
Abstract
1. Introduction
2. Results and Discussion
2.1. Isolation, Purification, and Molecular Weight Analysis of RLPa-2
2.2. Molecular Weight Analysis of RLPa-2
2.3. Monosaccharide Composition Analysis
2.4. Methylation Analysis of RLPa-2
2.5. NMR Analysis of RLPa-2
2.6. Modulation of Inflammation by RLPa-2 In Vitro
2.6.1. The Effect of RLPa-2 on RAW264.7 Macrophage Survival
2.6.2. Effect of RLPa-2 on NO Secretion and Pro-Inflammatory Cytokines of Cells
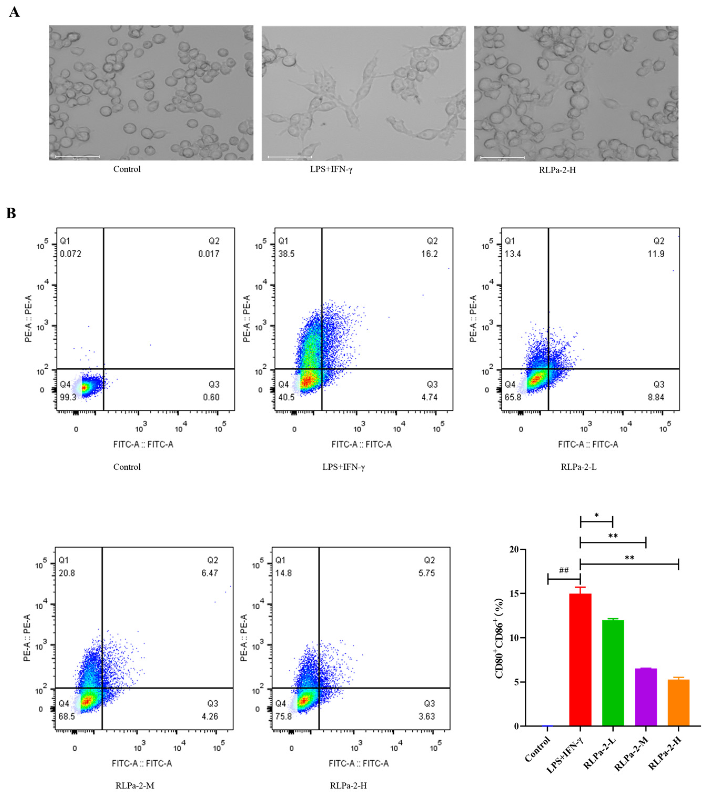
2.6.3. Effect of RLPa-2 on Morphological Change of M1 Macrophages
2.6.4. Effect of RLPa-2 on Surface Markers of M1 Macrophages
2.6.5. Effect of RLPa-2 on STAT3 Protein Expression in M1 Macrophages
3. Materials and Methods
3.1. Materials
3.2. Extraction and Purification of Polysaccharides from the Fruits of R. laevigata
3.3. Molecular Weight Measurement
3.4. Analyses of Monosaccharide Composition
3.5. Methylation Analysis
3.6. Nuclear Magnetic Resonance (NMR) Analysis
3.7. Anti-Inflammatory Activity Test In Vitro
3.7.1. Cell Culture and Treatments
3.7.2. Cell Viability Assessment
3.7.3. NO and Cytokine Measurement
3.7.4. Flow Cytometric Assessment of Surface Markers of M1 Macrophages
3.7.5. Morphological Analysis of Activated Macrophages
3.7.6. Western Blot Analysis
3.8. Statistical Analysis
4. Conclusions
Supplementary Materials
Author Contributions
Funding
Institutional Review Board Statement
Informed Consent Statement
Data Availability Statement
Acknowledgments
Conflicts of Interest
References
- Quan, X.X.; Huang, Y.Y.; Chen, L.; Yuan, J.Q. Traditional uses, phytochemical, pharmacology, quality control and modern applications of two important Chinese medicines from Rosa laevigata Michx.: A review. Front. Pharmacol. 2022, 13, 1012265. [Google Scholar] [CrossRef] [PubMed]
- Li, B.L.; Yuan, J.; Wu, J.W. A Review on the Phytochemical and Pharmacological Properties of Rosa laevigata: A Medicinal and Edible Plant. Chem. Pharm. Bull. 2021, 69, 421–431. [Google Scholar] [CrossRef] [PubMed]
- Wu, H.; Lin, T.; Chen, Y.; Chen, F.; Zhang, S.; Pang, H.; Huang, L.; Yu, C.; Wang, G.; Wu, C. Ethanol Extract of Rosa laevigata Michx. Fruit Inhibits Inflammatory Responses through NF-kappaB/MAPK Signaling Pathways via AMPK Activation in RAW 264.7 Macrophages. Molecules 2023, 28, 2813. [Google Scholar] [CrossRef]
- Liu, M.; Xu, Y.; Han, X.; Liang, C.; Yin, L.; Xu, L.; Qi, Y.; Zhao, Y.; Peng, J.; Sun, C. Potent Effects of Flavonoid-Rich Extract from Rosa laevigata Michx Fruit against Hydrogen Peroxide-Induced Damage in PC12 Cells via Attenuation of Oxidative Stress, Inflammation and Apoptosis. Molecules 2014, 19, 11816–11832. [Google Scholar] [CrossRef]
- Zhan, Q.; Wang, Q.; Lin, R.; He, P.; Lai, F.; Zhang, M.; Wu, H. Structural characterization and immunomodulatory activity of a novel acid polysaccharide isolated from the pulp of Rosa laevigata Michx fruit. Int. J. Biol. Macromol. 2020, 145, 1080–1090. [Google Scholar] [CrossRef] [PubMed]
- Zhang, J.; Song, Z.; Li, Y.; Zhang, S.; Bao, J.; Wang, H.; Dong, C.; Ohizumi, Y.; Xu, J.; Guo, Y. Structural analysis and biological effects of a neutral polysaccharide from the fruits of Rosa laevigata. Carbohydr. Polym. 2021, 265, 118080. [Google Scholar] [CrossRef] [PubMed]
- Liu, X.; Liu, J.; Liu, C.; Zhang, X.; Zhao, Z.; Xu, J.; Zhang, X.; Zhou, K.; Gao, P.; Li, D. Selenium-containing polysaccharides isolated from Rosa laevigata Michx fruits exhibit excellent anti-oxidant and neuroprotective activity in vitro. Int. J. Biol. Macromol. 2022, 209 Pt A, 1222–1233. [Google Scholar] [CrossRef]
- Yin, M.; Zhang, Y.; Li, H. Advances in Research on Immunoregulation of Macrophages by Plant Polysaccharides. Front. Immunol. 2019, 10, 145. [Google Scholar] [CrossRef]
- Chen, X.; Ni, L.; Fu, X.; Wang, L.; Duan, D.; Huang, L.; Xu, J.; Gao, X. Molecular Mechanism of Anti-Inflammatory Activities of a Novel Sulfated Galactofucan from Saccharina japonica. Mar. Drugs 2021, 19, 430. [Google Scholar] [CrossRef]
- Zou, M.; Hu, X.; Wang, Y.; Wang, J.; Tang, F.; Liu, Y. Structural characterization and anti-inflammatory activity of a pectin polysaccharide HBHP-3 from Houttuynia cordata. Int. J. Biol. Macromol. 2022, 210, 161–171. [Google Scholar] [CrossRef]
- Jeong, S.K.; Kim, J.S.; Lee, C.G.; Park, Y.S.; Kim, S.D.; Yoon, S.O.; Han, D.H.; Lee, K.Y.; Jeong, M.H.; Jo, W.S. Tumor associated macrophages provide the survival resistance of tumor cells to hypoxic microenvironmental condition through IL-6 receptor-mediated signals. Immunobiology 2017, 222, 55–65. [Google Scholar] [CrossRef]
- Lu, X.; Zhu, Z.; Jiang, L.; Sun, X.; Jia, Z.; Qian, S.; Li, J.; Ma, L. Matrine increases NKG2D ligand ULBP2 in K562 cells via inhibiting JAK/STAT3 pathway: A potential mechanism underlying the immunotherapy of matrine in leukemia. Am. J. Transl. Res. 2015, 7, 1838–1849. [Google Scholar] [PubMed]
- Wang, S.; Cao, M.; Xu, S.; Shi, J.; Mao, X.; Yao, X.; Liu, C. Luteolin Alters Macrophage Polarization to Inhibit Inflammation. Inflammation 2020, 43, 95–108. [Google Scholar] [CrossRef] [PubMed]
- Lin, P.; Chen, L.; Huang, X.; Xiao, F.; Fu, L.; Jing, D.; Wang, J.; Zhang, H.; Sun, L.; Wu, Y. Structural Characteristics of Polysaccharide GP2a in Gardenia jasminoides and Its Immunomodulatory Effect on Macrophages. Int. J. Mol. Sci. 2022, 23, 1279. [Google Scholar] [CrossRef] [PubMed]
- Zhu, M.; Huang, R.; Wen, P.; Song, Y.; He, B.; Tan, J.; Hao, H.; Wang, H. Structural characterization and immunological activity of pectin polysaccharide from kiwano (Cucumis metuliferus) peels. Carbohydr. Polym. 2021, 254, 117371. [Google Scholar] [CrossRef] [PubMed]
- Li, C.; Li, X.; You, L.; Fu, X.; Liu, R.H. Fractionation, preliminary structural characterization and bioactivities of polysaccharides from Sargassum pallidum. Carbohydr. Polym. 2017, 155, 261–270. [Google Scholar] [CrossRef] [PubMed]
- Hui, H.; Gao, M.; Zhao, X.; Yin, L.; Xu, L.; Li, L.; Peng, J. Three water soluble polysaccharides with anti-inflammatory activities from Selaginella uncinata (Desv.) Spring. Int. J. Biol. Macromol. 2022, 222 Pt B, 1983–1995. [Google Scholar] [CrossRef]
- Wang, B.H.; Cao, J.J.; Zhang, B.; Chen, H.Q. Structural characterization, physicochemical properties and alpha-glucosidase inhibitory activity of polysaccharide from the fruits of wax apple. Carbohydr. Polym. 2019, 211, 227–236. [Google Scholar] [CrossRef] [PubMed]
- Zhou, Y.; Wang, S.; Feng, W.; Zhang, Z.; Li, H. Structural characterization and immunomodulatory activities of two polysaccharides from Rehmanniae Radix Praeparata. Int. J. Biol. Macromol. 2021, 186, 385–395. [Google Scholar] [CrossRef] [PubMed]
- Liang, Z.; Yin, Z.; Liu, X.; Ma, C.; Wang, J.; Zhang, Y.; Kang, W. A glucomannogalactan from Pleurotus geesteranus: Structural characterization, chain conformation and immunological effect. Carbohydr. Polym. 2022, 287, 119346. [Google Scholar] [CrossRef] [PubMed]
- Patra, P.; Sen, I.K.; Bhanja, S.K.; Nandi, A.K.; Samanta, S.; Das, D.; Devi, K.S.; Maiti, T.K.; Islam, S.S. Pectic polysaccharide from immature onion stick (Allium cepa): Structural and immunological investigation. Carbohydr. Polym. 2013, 92, 345–352. [Google Scholar] [CrossRef]
- Chen, W.; Zhu, X.; Ma, J.; Zhang, M.; Wu, H. Structural Elucidation of a Novel Pectin-Polysaccharide from the Petal of Saussurea laniceps and the Mechanism of its Anti-HBV Activity. Carbohydr. Polym. 2019, 223, 115077. [Google Scholar] [CrossRef]
- Habijanic, J.; Berovic, M.; Boh, B.; Plankl, M.; Wraber, B. Submerged cultivation of Ganoderma lucidum and the effects of its polysaccharides on the production of human cytokines TNF-alpha, IL-12, IFN-gamma, IL-2, IL-4, IL-10 and IL-17. N. Biotechnol. 2015, 32, 85–95. [Google Scholar] [CrossRef] [PubMed]
- Covarrubias, A.J.; Horng, T. IL-6 strikes a balance in metabolic inflammation. Cell Metab. 2014, 19, 898–899. [Google Scholar] [CrossRef] [PubMed]
- McWhorter, F.Y.; Wang, T.; Nguyen, P.; Chung, T.; Liu, W.F. Modulation of macrophage phenotype by cell shape. Proc. Natl. Acad. Sci. USA 2013, 110, 17253–17258. [Google Scholar] [CrossRef] [PubMed]
- Wang, H.; Xu, S.; Li, D.; Xie, Z. Structural Characterization and Macrophage Polarization-Modulating Activity of a Novel Polysaccharide from Large Yellow Tea. J. Agric. Food Chem. 2022, 70, 12565–12576. [Google Scholar] [CrossRef]
- Li, T.; Zhang, Y.S.; Wan, M.; Wu, W.; Yao, Y.F.; Li, W.J. Ganoderma atrum polysaccharide modulates the M1/M2 polarization of macrophages linked to the Notch signaling pathway. Food Funct. 2022, 13, 4216–4228. [Google Scholar] [CrossRef] [PubMed]
- Villarino, A.V.; Kanno, Y.; Ferdinand, J.R.; O’Shea, J.J. Mechanisms of Jak/STAT signaling in immunity and disease. J. Immunol. 2015, 194, 21–27. [Google Scholar] [CrossRef] [PubMed]
- Zhou, S.; Huang, G.; Chen, G. Extraction, structural analysis, derivatization and antioxidant activity of polysaccharide from Chinese yam. Food Chem. 2021, 361, 130089. [Google Scholar] [CrossRef]
- Zheng, Z.; Huang, Q.; Ling, C. Water-soluble yeast beta-glucan fractions with different molecular weights: Extraction and separation by acidolysis assisted-size exclusion chromatography and their association with proliferative activity. Int. J. Biol. Macromol. 2019, 123, 269–279. [Google Scholar] [CrossRef]
- Cai, G.; Wu, C.; Mao, N.; Song, Z.; Yu, L.; Zhu, T.; Peng, S.; Yang, Y.; Liu, Z.; Wang, D. Isolation, purification and characterization of Pueraria lobata polysaccharide and its effects on intestinal function in cyclophosphamide-treated mice. Int. J. Biol. Macromol. 2022, 218, 356–367. [Google Scholar] [CrossRef]
- Cai, G.; Wu, Y.; Wusiman, A.; Gu, P.; Mao, N.; Xu, S.; Zhu, T.; Feng, Z.; Liu, Z.; Wang, D. Alhagi honey polysaccharides attenuate intestinal injury and immune suppression in cyclophosphamide-induced mice. Food Funct. 2021, 12, 6863–6877. [Google Scholar] [CrossRef]








| Linkage Type | Partially Methylated Alditol Acetate (PMAAs) | Mass Fragment (m/z) | Retention Time (min) | Molecular Weight (MW) | Molar Ratio (%) |
|---|---|---|---|---|---|
| t-Rha(p) | 1,5-di-O-acetyl-6-deoxy-2,3,4-tri-O-methyl rhamnitol | 72, 89, 102, 118, 131, 162 | 5.283 | 293 | 5.09 |
| t-Ara(f) | 1,4-di-O-acetyl-2,3,5-tri-O-methyl arabinitol | 87, 102, 118, 129, 145, 161 | 5.535 | 279 | 24.62 |
| t-Xyl(p) | 1,5-di-O-acetyl-2,3,4-tri-O-methyl xylitol | 88, 101, 102, 117, 118, 161, 162 | 6.769 | 279 | 7.43 |
| 4-Gal(p)-UA | 1,4,5-tri-O-acetyl-2,3,6-tri-O-methyl galactitol | 71, 118, 173, 203, 233 | 13.028 | 353 | 11.63 |
| 6-Gal(p) | 1,5,6-tri-O-acetyl-2,3,4-tri-O-methyl galactitol | 87, 99, 102, 118, 129, 162, 189, 233 | 14.707 | 351 | 6.52 |
| 2,4-Glc(p) | 1,2,4,5-tetra-O-acetyl-3,6-di-O-methyl glucitol | 71, 88, 113, 130, 173, 190, 211, 233 | 16.161 | 379 | 13.85 |
| 4,6-Gal(p) | 1,4,5,6-tetra-O-acetyl-2,3-di-O-methyl galactitol | 71, 85, 118, 159, 201, 261 | 17.926 | 379 | 20.13 |
| 3,6-Gal(p) | 1,3,5,6-tetra-O-acetyl-2,4-di-O-methyl galactitol | 87, 101, 118, 129, 189, 234 | 18.092 | 379 | 10.73 |
| Code | Glycosyl Residues | Chemical Shifts (ppm) | |||||
|---|---|---|---|---|---|---|---|
| H1/C1 | H2/C2 | H3/C3 | H4/C4 | H5/C5 | H6a,6b/C6 | ||
| A | →6)-α-D-Galp-(1→ | 4.82 | 3.65 | 4.01 | 3.82 | 3.97 | 3.92, 3.66 |
| 100.06 | 68.33 | 70.04 | 69.55 | 74.16 | 68.89 | ||
| B | →4)-α-D-GalpA-(1→ | 4.98 | 3.68 | 5.06 | 4.32 | 4.67 | / |
| 98.94 | 69.67 | 70.63 | 77.94 | 71.43 | 175.48 | ||
| C | →4,6)-β-D-Galp-(1→ | 4.51 | 3.41 | n.d | 3.87 | 3.97 | 3.91, 3.72 |
| 96.22 | 71.49 | n.d | 76.48 | 74.31 | 68.81 | ||
| D | α-L-Araf-(1→ | 5 | 3.67 | n.d | n.d | 3.72 | / |
| 107.52 | 72.33 | n.d | n.d | 60.9 | / | ||
| E | →2,4)-α-D-Glcp-(1→ | 4.97 | 3.67 | 3.35 | 4.49 | n.d | n.d |
| 99.47 | 76.13 | 72.02 | 79.07 | n.d | n.d | ||
| F | →3,6)-β-D-Galp-(1→ | 4.43 | 3.26 | 4.05 | n.d | n.d | 3.67, 3.91 |
| 102.8 | 73.31 | 83.99 | n.d | n.d | 68.15 | ||
Disclaimer/Publisher’s Note: The statements, opinions and data contained in all publications are solely those of the individual author(s) and contributor(s) and not of MDPI and/or the editor(s). MDPI and/or the editor(s) disclaim responsibility for any injury to people or property resulting from any ideas, methods, instructions or products referred to in the content. |
© 2024 by the authors. Licensee MDPI, Basel, Switzerland. This article is an open access article distributed under the terms and conditions of the Creative Commons Attribution (CC BY) license (https://creativecommons.org/licenses/by/4.0/).
Share and Cite
Peng, S.; Gu, P.; Mao, N.; Yu, L.; Zhu, T.; He, J.; Yang, Y.; Liu, Z.; Wang, D. Structural Characterization and In Vitro Anti-Inflammatory Activity of Polysaccharides Isolated from the Fruits of Rosa laevigata. Int. J. Mol. Sci. 2024, 25, 2133. https://doi.org/10.3390/ijms25042133
Peng S, Gu P, Mao N, Yu L, Zhu T, He J, Yang Y, Liu Z, Wang D. Structural Characterization and In Vitro Anti-Inflammatory Activity of Polysaccharides Isolated from the Fruits of Rosa laevigata. International Journal of Molecular Sciences. 2024; 25(4):2133. https://doi.org/10.3390/ijms25042133
Chicago/Turabian StylePeng, Song, Pengfei Gu, Ningning Mao, Lin Yu, Tianyu Zhu, Jin He, Yang Yang, Zhenguang Liu, and Deyun Wang. 2024. "Structural Characterization and In Vitro Anti-Inflammatory Activity of Polysaccharides Isolated from the Fruits of Rosa laevigata" International Journal of Molecular Sciences 25, no. 4: 2133. https://doi.org/10.3390/ijms25042133
APA StylePeng, S., Gu, P., Mao, N., Yu, L., Zhu, T., He, J., Yang, Y., Liu, Z., & Wang, D. (2024). Structural Characterization and In Vitro Anti-Inflammatory Activity of Polysaccharides Isolated from the Fruits of Rosa laevigata. International Journal of Molecular Sciences, 25(4), 2133. https://doi.org/10.3390/ijms25042133
