AAV-RPGR Gene Therapy Rescues Opsin Mislocalisation in a Human Retinal Organoid Model of RPGR-Associated X-Linked Retinitis Pigmentosa
Abstract
1. Introduction
2. Results
2.1. Generation of RPGR-KO IPSCs
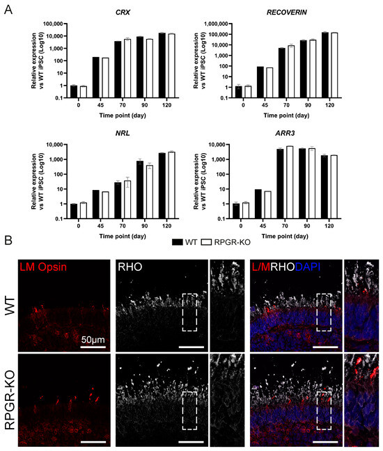
2.2. Characterisation of RPGR-KO ROs
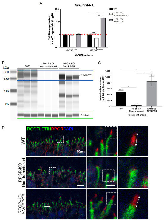
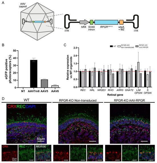
2.3. Characterisation of RPGR-KO ROs Treated with AAV-RPGR
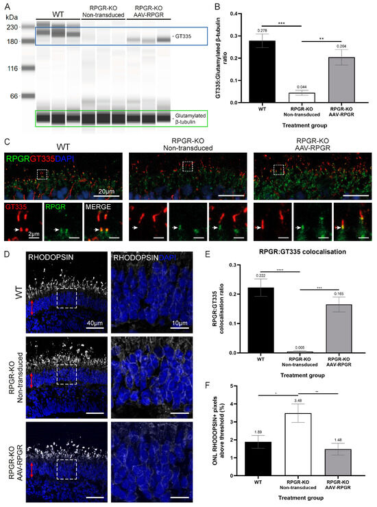
2.4. Restoration of Glutamylated RPGR and Rhodopsin Localisation in RPGR-KO Retinal Organoids following AAV-RPGR Transduction
3. Discussion
4. Materials and Methods
4.1. IPSC Generation and Retinal Organoid Differentiation
4.2. Production of AAV Vector
4.3. RO Processing and Immunocytochemistry
4.4. RNA Extraction, QPCR and RT-PCR
4.5. Protein Extraction and Immunoblotting
4.6. Imaging and Image Analysis
4.7. Data Processing
Supplementary Materials
Author Contributions
Funding
Informed Consent Statement
Data Availability Statement
Conflicts of Interest
References
- Awadh Hashem, S.; Georgiou, M.; Ali, R.R.; Michaelides, M. RPGR-Related Retinopathy: Clinical Features, Molecular Genetics, and Gene Replacement Therapy. Cold Spring Harb. Perspect. Med. 2023, 13, a041280. [Google Scholar] [CrossRef]
- Lam, B.L.; Scholl, H.P.N.; Doub, D.; Sperling, M.; Hashim, M.; Li, N. A Systematic Literature Review of Disease Progression Reported in RPGR-Associated X-Linked Retinitis Pigmentosa. Retina 2023, 44, 1–9. [Google Scholar] [CrossRef]
- Meindl, A.; Dry, K.; Herrmann, K.; Manson, F.; Ciccodicola, A.; Edgar, A.; Carvalho, M.R.S.; Achatz, H.; Hellebrand, H.; Lennon, A.; et al. A Gene (RPGR) with Homology to the RCC1 Guanine Nucleotide Exchange Factor Is Mutated in X-Linked Retinitis Pigmentosa (RP3). Nat. Genet. 1996, 13, 35–42. [Google Scholar] [CrossRef]
- Jin, Z.B.; Liu, X.Q.; Hayakawa, M.; Murakami, A.; Nao-i, N. Mutational Analysis of RPGR and RP2 Genes in Japanese Patients with Retinitis Pigmentosa: Identification of Four Mutations. Mol. Vis. 2006, 12, 1167–1174. [Google Scholar] [PubMed]
- Vervoort, R.; Lennon, A.; Bird, A.C.; Tulloch, B.; Axton, R.; Miano, M.G.; Meindl, A.; Meitinger, T.; Ciccodicola, A.; Wright, A.F. Mutational Hot Spot within a New RPGR Exon in X-Linked Retinitis Pigmentosa. Nat. Genet. 2000, 25, 462–466. [Google Scholar] [CrossRef] [PubMed]
- Di Iorio, V.; Karali, M.; Melillo, P.; Testa, F.; Brunetti-Pierri, R.; Musacchia, F.; Condroyer, C.; Neidhardt, J.; Audo, I.; Zeitz, C.; et al. Spectrum of Disease Severity in Patients with X-Linked Retinitis Pigmentosa Due to RPGR Mutations. Investig. Ophthalmol. Vis. Sci. 2020, 61, 36. [Google Scholar] [CrossRef] [PubMed]
- Megaw, R.D.; Soares, D.C.; Wright, A.F. RPGR: Its Role in Photoreceptor Physiology, Human Disease, and Future Therapies. Exp. Eye Res. 2015, 138, 32–41. [Google Scholar] [CrossRef]
- Koller, S.; Beltraminelli, T.; Maggi, J.; Wlodarczyk, A.; Feil, S.; Baehr, L.; Gerth-Kahlert, C.; Menghini, M.; Berger, W. Functional Analysis of a Novel, Non-Canonical RPGR Splice Variant Causing X-Linked Retinitis Pigmentosa. Genes 2023, 14, 934. [Google Scholar] [CrossRef] [PubMed]
- Rachel, R.A.; Li, T.; Swaroop, A. Photoreceptor Sensory Cilia and Ciliopathies: Focus on CEP290, RPGR and Their Interacting Proteins. Cilia 2012, 1, 22. [Google Scholar] [CrossRef] [PubMed]
- Sun, X.; Park, J.H.; Gumerson, J.; Wu, Z.; Swaroop, A.; Qian, H.; Roll-Mecak, A.; Li, T. Loss of RPGR Glutamylation Underlies the Pathogenic Mechanism of Retinal Dystrophy Caused by TTLL5 Mutations. Proc. Natl. Acad. Sci. USA 2016, 113, E2925–E2934. [Google Scholar] [CrossRef] [PubMed]
- Rao, K.N.; Anand, M.; Khanna, H. The Carboxyl Terminal Mutational Hotspot of the Ciliary Disease Protein RPGRORF15 (Retinitis Pigmentosa GTPase Regulator) Is Glutamylated in Vivo. Biol. Open 2016, 5, 424–428. [Google Scholar] [CrossRef] [PubMed]
- Pawlyk, B.S.; Bulgakov, O.V.; Sun, X.; Adamian, M.; Shu, X.; Smith, A.J.; Berson, E.L.; Ali, R.R.; Khani, S.; Wright, A.F.; et al. Photoreceptor Rescue by an Abbreviated Human RPGR Gene in a Murine Model of X-Linked Retinitis Pigmentosa. Gene Ther. 2016, 23, 196–204. [Google Scholar] [CrossRef] [PubMed]
- Dulla, K.; Aguila, M.; Lane, A.; Jovanovic, K.; Parfitt, D.A.; Schulkens, I.; Chan, H.L.; Schmidt, I.; Beumer, W.; Vorthoren, L.; et al. Splice-Modulating Oligonucleotide QR-110 Restores CEP290 MRNA and Function in Human c.2991+1655A>G LCA10 Models. Mol. Ther. Nucleic Acids 2018, 12, 730–740. [Google Scholar] [CrossRef] [PubMed]
- Rodrigues, A.; Slembrouck-Brec, A.; Nanteau, C.; Terray, A.; Tymoshenko, Y.; Zagar, Y.; Reichman, S.; Xi, Z.; Sahel, J.A.; Fouquet, S.; et al. Modeling PRPF31 Retinitis Pigmentosa Using Retinal Pigment Epithelium and Organoids Combined with Gene Augmentation Rescue. NPJ Regen. Med. 2022, 7, 39. [Google Scholar] [CrossRef] [PubMed]
- Muller, A.; Sullivan, J.; Schwarzer, W.; Wang, M.; Park-Windhol, C.; Klingler, B.; Matsell, J.; Hostettler, S.; Galliker, P.; Duman, M.; et al. High-Efficiency Base Editing for Stargardt Disease in Mice, Non-Human Primates, and Human Retina Tissue. bioRxiv 2023. [Google Scholar] [CrossRef]
- Tornabene, P.; Trapani, I.; Minopoli, R.; Centrulo, M.; Lupo, M.; De Simone, S.; Tiberi, P.; Dell’Aquila, F.; Marrocco, E.; Iodice, C.; et al. Intein-Mediated Protein Trans-Splicing Expands Adeno-Associated Virus Transfer Capacity in the Retina. Sci. Transl. Med. 2019, 11, eaav4523. [Google Scholar] [CrossRef]
- Völkner, M.; Pavlou, M.; Büning, H.; Michalakis, S.; Karl, M.O. Optimized Adeno-Associated Virus Vectors for Efficient Transduction of Human Retinal Organoids. Hum. Gene Ther. 2021, 32, 694–706. [Google Scholar] [CrossRef]
- Vandana, J.J.; Manrique, C.; Lacko, L.A.; Chen, S. Human Pluripotent-Stem-Cell-Derived Organoids for Drug Discovery and Evaluation. Cell Stem Cell 2023, 30, 571–591. [Google Scholar] [CrossRef]
- Deng, W.L.; Gao, M.L.; Lei, X.L.; Lv, J.N.; Zhao, H.; He, K.W.; Xia, X.X.; Li, L.Y.; Chen, Y.C.; Li, Y.P.; et al. Gene Correction Reverses Ciliopathy and Photoreceptor Loss in IPSC-Derived Retinal Organoids from Retinitis Pigmentosa Patients. Stem Cell Rep. 2018, 10, 1267–1281. [Google Scholar] [CrossRef]
- West, E.L.; Majumder, P.; Naeem, A.; Fernando, M.; O’Hara-Wright, M.; Lanning, E.; Kloc, M.; Ribeiro, J.; Ovando-Roche, P.; Shum, I.O.; et al. Antioxidant and Lipid Supplementation Improve the Development of Photoreceptor Outer Segments in Pluripotent Stem Cell-Derived Retinal Organoids. Stem Cell Rep. 2022, 17, 775–788. [Google Scholar] [CrossRef]
- Karam, F.C.; Loi, T.H.; Ma, A.; Nash, B.M.; Grigg, J.R.; Parekh, D.; Riley, L.G.; Farnsworth, E.; Bennetts, B.; Gonzalez-Cordero, A.; et al. Human IPSC-Derived Retinal Organoids and Retinal Pigment Epithelium for Novel Intronic RPGR Variant Assessment for Therapy Suitability. J. Pers. Med. 2022, 12, 502. [Google Scholar] [CrossRef] [PubMed]
- Michaelides, M.; Xu, J.; Wang, D.; Wong, P.; Fung, A.; Forbes, A.; Naylor, S.; Zeldin, R.; Parker, M.A.; Weleber, R.; et al. AAV5-RPGR (Botaretigene Sparoparvovec) Gene Therapy for X-Linked Retinitis Pigmentosa (XLRP) Demonstrates Localized Improvements in Static Perimetry. Investig. Ophthalmol. Vis. Sci. 2022, 63, 3846. [Google Scholar]
- Gonzalez-Cordero, A.; Goh, D.; Kruczek, K.; Naeem, A.; Fernando, M.; Kleine Holthaus, S.M.; Takaaki, M.; Blackford, S.J.I.; Kloc, M.; Agundez, L.; et al. Assessment of AAV Vector Tropisms for Mouse and Human Pluripotent Stem Cell-Derived RPE and Photoreceptor Cells. Hum. Gene Ther. 2018, 29, 1124–1139. [Google Scholar] [CrossRef]
- McClements, M.E.; Steward, H.; Atkin, W.; Goode, E.A.; Gándara, C.; Chichagova, V.; Maclaren, R.E. Tropism of AAV Vectors in Photoreceptor-Like Cells of Human IPSC-Derived Retinal Organoids. Transl. Vis. Sci. Technol. 2022, 11, 3. [Google Scholar] [CrossRef]
- Da Costa, R.; Glaus, E.; Tiwari, A.; Kloeckener-Gruissem, B.; Berger, W.; Neidhardt, J. Localizing the RPGR Protein along the Cilium: A New Method to Determine Efficacies to Treat RPGR Mutations. Gene Ther. 2015, 22, 413–420. [Google Scholar] [CrossRef]
- Vössing, C.; Owczarek-Lipska, M.; Nagel-Wolfrum, K.; Reiff, C.; Jüschke, C.; Neidhardt, J. Translational Read-through Therapy of Rpgr Nonsense Mutations. Int. J. Mol. Sci. 2020, 21, 8418. [Google Scholar] [CrossRef]
- Zou, X.; Fang, S.; Wu, S.; Li, H.; Sun, Z.; Zhu, T.; Wei, X.; Sui, R. Detailed Comparison of Phenotype between Male Patients Carrying Variants in Exons 1–14 and ORF15 of RPGR. Exp. Eye Res. 2020, 198, 108147. [Google Scholar] [CrossRef]
- Glaus, E.; Schmid, F.; Da Costa, R.; Berger, W.; Neidhardt, J. Gene Therapeutic Approach Using Mutation-Adapted U1 SnRNA to Correct a RPGR Splice Defect in Patient-Derived Cells. Mol. Therapy 2011, 19, 936–941. [Google Scholar] [CrossRef] [PubMed]
- Gumerson, J.D.; Alsufyani, A.; Yu, W.; Lei, J.; Sun, X.; Dong, L.; Wu, Z.; Li, T. Restoration of RPGR Expression in Vivo Using CRISPR/Cas9 Gene Editing. Gene Ther. 2022, 29, 81–93. [Google Scholar] [CrossRef]
- Megaw, R.; Abu-Arafeh, H.; Jungnickel, M.; Mellough, C.; Gurniak, C.; Witke, W.; Zhang, W.; Khanna, H.; Mill, P.; Dhillon, B.; et al. Gelsolin Dysfunction Causes Photoreceptor Loss in Induced Pluripotent Cell and Animal Retinitis Pigmentosa Models. Nat. Commun. 2017, 8, 271. [Google Scholar] [CrossRef]
- Hong, D.H.; Pawlyk, B.S.; Adamian, M.; Sandberg, M.A.; Li, T. A Single, Abbreviated RPGR-ORF15 Variant Reconstitutes RPGR Function in Vivo. Investig. Ophthalmol. Vis. Sci. 2005, 46, 435–441. [Google Scholar] [CrossRef] [PubMed]
- Sui, T.; Song, Y.; Liu, Z.; Chen, M.; Deng, J.; Xu, Y.; Lai, L.; Li, Z. CRISPR-Induced Exon Skipping Is Dependent on Premature Termination Codon Mutations. Genome Biol. 2018, 19, 164. [Google Scholar] [CrossRef]
- Howden, S.E.; Maufort, J.P.; Duffin, B.M.; Elefanty, A.G.; Stanley, E.G.; Thomson, J.A. Simultaneous Reprogramming and Gene Correction of Patient Fibroblasts. Stem Cell Rep. 2015, 5, 1109–1118. [Google Scholar] [CrossRef]
- Perdigão, P.R.L.; Ollington, B.; Sai, H.; Leung, A.; Sacristan-Reviriego, A.; van der Spuy, J. Retinal Organoids from an AIPL1 CRISPR/Cas9 Knockout Cell Line Successfully Recapitulate the Molecular Features of LCA4 Disease. Int. J. Mol. Sci. 2023, 24, 5912. [Google Scholar] [CrossRef]





Disclaimer/Publisher’s Note: The statements, opinions and data contained in all publications are solely those of the individual author(s) and contributor(s) and not of MDPI and/or the editor(s). MDPI and/or the editor(s) disclaim responsibility for any injury to people or property resulting from any ideas, methods, instructions or products referred to in the content. |
© 2024 by the authors. Licensee MDPI, Basel, Switzerland. This article is an open access article distributed under the terms and conditions of the Creative Commons Attribution (CC BY) license (https://creativecommons.org/licenses/by/4.0/).
Share and Cite
Sladen, P.E.; Naeem, A.; Adefila-Ideozu, T.; Vermeule, T.; Busson, S.L.; Michaelides, M.; Naylor, S.; Forbes, A.; Lane, A.; Georgiadis, A. AAV-RPGR Gene Therapy Rescues Opsin Mislocalisation in a Human Retinal Organoid Model of RPGR-Associated X-Linked Retinitis Pigmentosa. Int. J. Mol. Sci. 2024, 25, 1839. https://doi.org/10.3390/ijms25031839
Sladen PE, Naeem A, Adefila-Ideozu T, Vermeule T, Busson SL, Michaelides M, Naylor S, Forbes A, Lane A, Georgiadis A. AAV-RPGR Gene Therapy Rescues Opsin Mislocalisation in a Human Retinal Organoid Model of RPGR-Associated X-Linked Retinitis Pigmentosa. International Journal of Molecular Sciences. 2024; 25(3):1839. https://doi.org/10.3390/ijms25031839
Chicago/Turabian StyleSladen, Paul E., Arifa Naeem, Toyin Adefila-Ideozu, Tijmen Vermeule, Sophie L. Busson, Michel Michaelides, Stuart Naylor, Alexandria Forbes, Amelia Lane, and Anastasios Georgiadis. 2024. "AAV-RPGR Gene Therapy Rescues Opsin Mislocalisation in a Human Retinal Organoid Model of RPGR-Associated X-Linked Retinitis Pigmentosa" International Journal of Molecular Sciences 25, no. 3: 1839. https://doi.org/10.3390/ijms25031839
APA StyleSladen, P. E., Naeem, A., Adefila-Ideozu, T., Vermeule, T., Busson, S. L., Michaelides, M., Naylor, S., Forbes, A., Lane, A., & Georgiadis, A. (2024). AAV-RPGR Gene Therapy Rescues Opsin Mislocalisation in a Human Retinal Organoid Model of RPGR-Associated X-Linked Retinitis Pigmentosa. International Journal of Molecular Sciences, 25(3), 1839. https://doi.org/10.3390/ijms25031839

