The In Vitro Enhancement of Retinal Cell Viability via m6A and m5C RNA Methylation-Mediated Changes in the Levels of Heme Oxygenase (HO-1) and DNA Damage Repair Molecules Using a 50 Hz Sinusoidal Electromagnetic Field (EMF)
Abstract
1. Introduction
2. Results
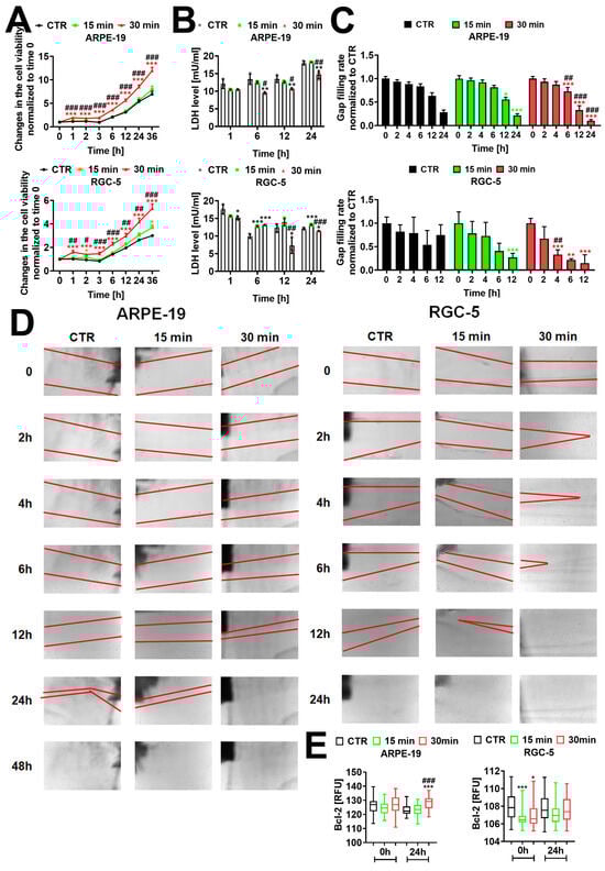
2.1. Electromagnetic Field Treatment Stimulates Cell Viability, Proliferation, and Migratory Capacity in Retinal Cells In Vitro
2.2. Electromagnetic Field (EMF) Treatment Modulates the Expression Levels of Heme Oxygenase 1 (HO-1) and Heme Oxygenase 2 (HO-2)
2.3. Changes in m5C and m6A Status in Electromagnetic Field (EMF)-Exposed ARPE-19 and RGC-5 Cells
2.4. The Effect of Electromagnetic Field (EMF) Treatment on DNA Damage Response (DDR) in ARPE-19 and RGC-5 Cells
3. Discussion
4. Materials and Methods
4.1. Cell Culture
4.2. EMF Treatment
4.3. Cell Viability Analysis
4.4. Determination of Lactate Dehydrogenase (LDH) Concentration
4.5. Wound Healing Assay
4.6. RNA Isolation and Measurement of the Levels of m5C and m6A in RNA
4.7. Homogenate Preparation and Western Blotting
4.8. Imaging Cytometry
4.9. Statistical Analysis
5. Conclusions
Author Contributions
Funding
Institutional Review Board Statement
Informed Consent Statement
Data Availability Statement
Acknowledgments
Conflicts of Interest
References
- Ptito, M.; Bleau, M.; Bouskila, J. The Retina: A Window into the Brain. Cells 2021, 10, 3269. [Google Scholar] [CrossRef]
- Yang, X.; Huang, Z.; Xu, M.; Chen, Y.; Cao, M.; Yi, G.; Fu, M. Autophagy in the retinal neurovascular unit: New perspectives into diabetic retinopathy. J. Diabetes 2023, 15, 382–396. [Google Scholar] [CrossRef]
- Steinmetz, J.D.; Bourne, R.R.A.; Briant, P.S.; Flaxman, S.R.; Taylor, H.R.B.; Jonas, J.B.; Abdoli, A.A.; Abrha, W.A.; Abualhasan, A.; Abu-Gharbieh, E.G.; et al. Causes of blindness and vision impairment in 2020 and trends over 30 years, and prevalence of avoidable blindness in relation to VISION 2020: The Right to Sight: An analysis for the Global Burden of Disease Study. Lancet Glob. Health 2021, 9, e144–e160. [Google Scholar] [CrossRef] [PubMed]
- Mahaling, B.; Low, S.W.Y.; Ch, S.; Addi, U.R.; Ahmad, B.; Connor, T.B.; Mohan, R.R.; Biswas, S.; Chaurasia, S.S. Next-Generation Nanomedicine Approaches for the Management of Retinal Diseases. Pharmaceutics 2023, 15, 2005. [Google Scholar] [CrossRef] [PubMed]
- Sandyk, R. Treatment of Parkinson’s Disease with Magnetic Fields Reduces the Requirement for Antiparkinsonian Medications. Int. J. Neurosci. 1994, 74, 191–201. [Google Scholar] [CrossRef]
- Tatarov, I.; Panda, A.; Petkov, D.; Kolappaswamy, K.; Thompson, K.; Kavirayani, A.; Lipsky, M.M.; Elson, E.; Davis, C.C.; Martin, S.S.; et al. Effect of magnetic fields on tumor growth and viability. Comp. Med. 2011, 61, 339–345. [Google Scholar] [PubMed]
- Wang, T.; Yang, L.; Jiang, J.; Liu, Y.; Fan, Z.; Zhong, C.; He, C. Pulsed electromagnetic fields: Promising treatment for osteoporosis. Osteoporos. Int. 2019, 30, 267–276. [Google Scholar] [CrossRef]
- Flatscher, J.; Pavez Loriè, E.; Mittermayr, R.; Meznik, P.; Slezak, P.; Redl, H.; Slezak, C. Pulsed Electromagnetic Fields (PEMF)—Physiological Response and Its Potential in Trauma Treatment. Int. J. Mol. Sci. 2023, 24, 11239. [Google Scholar] [CrossRef]
- Paolucci, T.; Pezzi, L.; Centra, A.M.; Giannandrea, N.; Bellomo, R.G.; Saggini, R. Electromagnetic Field Therapy: A Rehabilitative Perspective in the Management of Musculoskeletal Pain—A Systematic Review. J. Pain Res. 2020, 13, 1385–1400. [Google Scholar] [CrossRef]
- Moya Gómez, A.; Font, L.P.; Brône, B.; Bronckaers, A. Electromagnetic Field as a Treatment for Cerebral Ischemic Stroke. Front. Mol. Biosci. 2021, 8, 742596. [Google Scholar] [CrossRef] [PubMed]
- Kaszuba-Zwoińska, J.; Novak, P.; Nowak, B.; Furgała, A.; Wójcik-Piotrowicz, K.; Piszczek, P.; Guzdek, P.; Pytko-Polończyk, J. Low-frequency electromagnetic field influences human oral mucosa keratinocyte viability in response to lipopolysaccharide or minocycline treatment in cell culture conditions. Biomed. Pharmacother. 2021, 137, 111340. [Google Scholar] [CrossRef] [PubMed]
- Cichoń, N.; Czarny, P.; Bijak, M.; Miller, E.; Śliwiński, T.; Szemraj, J.; Saluk-Bijak, J. Benign Effect of Extremely Low-Frequency Electromagnetic Field on Brain Plasticity Assessed by Nitric Oxide Metabolism during Poststroke Rehabilitation. Oxid. Med. Cell. Longev. 2017, 2017, 2181942. [Google Scholar] [CrossRef]
- Akdag, M.Z.; Bilgin, M.H.; Dasdag, S.; Tumer, C. Alteration of Nitric Oxide Production in Rats Exposed to a Prolonged, Extremely Low-Frequency Magnetic Field. Electromagn. Biol. Med. 2007, 26, 99–106. [Google Scholar] [CrossRef] [PubMed]
- Naarala, J.; Kesari, K.K.; McClure, I.; Chavarriaga, C.; Juutilainen, J.; Martino, C.F. Direction-Dependent Effects of Combined Static and ELF Magnetic Fields on Cell Proliferation and Superoxide Radical Production. BioMed Res. Int. 2017, 2017, 5675086. [Google Scholar] [CrossRef]
- Rauš, S.; Selaković, V.; Radenović, L.; Prolić, Z.; Janać, B. Extremely low frequency magnetic field induced changes in motor behaviour of gerbils submitted to global cerebral ischemia. Behav. Brain Res. 2012, 228, 241–246. [Google Scholar] [CrossRef] [PubMed]
- Palumbo, R.; Capasso, D.; Brescia, F.; Mita, P.; Sarti, M.; Bersani, F.; Scarfi, M.R. Effects on apoptosis and reactive oxygen species formation by Jurkat cells exposed to 50 Hz electromagnetic fields. Bioelectromagnetics 2006, 27, 159–162. [Google Scholar] [CrossRef] [PubMed]
- Ross, C.L.; Zhou, Y.; McCall, C.E.; Soker, S.; Criswell, T.L. The Use of Pulsed Electromagnetic Field to Modulate Inflammation and Improve Tissue Regeneration: A Review. Bioelectricity 2019, 1, 247–259. [Google Scholar] [CrossRef] [PubMed]
- Grassi, C.; D’Ascenzo, M.; Torsello, A.; Martinotti, G.; Wolf, F.; Cittadini, A.; Azzena, G.B. Effects of 50Hz electromagnetic fields on voltage-gated Ca2+ channels and their role in modulation of neuroendocrine cell proliferation and death. Cell Calcium 2004, 35, 307–315. [Google Scholar] [CrossRef] [PubMed]
- Sendera, A.; Adamczyk-Grochala, J.; Pikuła, B.; Cholewa, M.; Banaś-Ząbczyk, A. Electromagnetic field (50 Hz) enhance metabolic potential and induce adaptive/reprogramming response mediated by the increase of N6-methyladenosine RNA methylation in adipose-derived mesenchymal stem cells in vitro. Toxicol. Vitr. 2024, 95, 105743. [Google Scholar] [CrossRef]
- Bailey-Steinitz, L.J.; Shih, Y.-H.; Radeke, M.J.; Coffey, P.J. An in vitro model of chronic wounding and its implication for age-related macular degeneration. PLoS ONE 2020, 15, e0236298. [Google Scholar] [CrossRef]
- Chen, J.; Flannery, J.G.; LaVail, M.M.; Steinberg, R.H.; Xu, J.; Simon, M.I. bcl-2 overexpression reduces apoptotic photoreceptor cell death in three different retinal degenerations. Proc. Natl. Acad. Sci. USA 1996, 93, 7042–7047. [Google Scholar] [CrossRef]
- Gozzelino, R.; Jeney, V.; Soares, M.P. Mechanisms of Cell Protection by Heme Oxygenase-1. Annu. Rev. Pharmacol. Toxicol. 2010, 50, 323–354. [Google Scholar] [CrossRef] [PubMed]
- Dennery, P.A.; Spitz, D.R.; Yang, G.; Tatarov, A.; Lee, C.S.; Shegog, M.L.; Poss, K.D. Oxygen toxicity and iron accumulation in the lungs of mice lacking heme oxygenase-2. J. Clin. Investig. 1998, 101, 1001–1011. [Google Scholar] [CrossRef] [PubMed]
- Vile, G.F.; Basu-Modak, S.; Waltner, C.; Tyrrell, R.M. Heme oxygenase 1 mediates an adaptive response to oxidative stress in human skin fibroblasts. Proc. Natl. Acad. Sci. USA 1994, 91, 2607–2610. [Google Scholar] [CrossRef]
- Weng, Y.-H.; Yang, G.; Weiss, S.; Dennery, P.A. Interaction between Heme Oxygenase-1 and -2 Proteins. J. Biol. Chem. 2003, 278, 50999–51005. [Google Scholar] [CrossRef] [PubMed]
- Wang, M.-K.; Gao, C.-C.; Yang, Y.-G. Emerging Roles of RNA Methylation in Development. Acc. Chem. Res. 2023, 56, 3417–3427. [Google Scholar] [CrossRef] [PubMed]
- Tang, H.; Fan, X.; Xing, J.; Liu, Z.; Jiang, B.; Dou, Y.; Gorospe, M.; Wang, W. NSun2 delays replicative senescence by repressing p27 (KIP1) translation and elevating CDK1 translation. Aging 2015, 7, 1143–1155. [Google Scholar] [CrossRef]
- Liu, J.; Yue, Y.; Han, D.; Wang, X.; Fu, Y.; Zhang, L.; Jia, G.; Yu, M.; Lu, Z.; Deng, X.; et al. A METTL3–METTL14 complex mediates mammalian nuclear RNA N6-adenosine methylation. Nat. Chem. Biol. 2014, 10, 93–95. [Google Scholar] [CrossRef]
- Wilkinson, E.; Cui, Y.-H.; He, Y.-Y. Roles of RNA Modifications in Diverse Cellular Functions. Front. Cell Dev. Biol. 2022, 10, 828683. [Google Scholar] [CrossRef] [PubMed]
- Sağlam, B.; Akgül, B. An Overview of Current Detection Methods for RNA Methylation. Int. J. Mol. Sci. 2024, 25, 3098. [Google Scholar] [CrossRef] [PubMed]
- Deng, G.; Su, J.H.; Ivins, K.J.; Van Houten, B.; Cotman, C.W. Bcl-2 Facilitates Recovery from DNA Damage after Oxidative Stress. Exp. Neurol. 1999, 159, 309–318. [Google Scholar] [CrossRef] [PubMed]
- Chen, D.F.; Schneider, G.E.; Martinou, J.-C.; Tonegawa, S. Bcl-2 promotes regeneration of severed axons in mammalian CNS. Nature 1997, 385, 434–439. [Google Scholar] [CrossRef]
- Chalam, K. Evaluation of ultraviolet light toxicity on cultured retinal pigment epithelial and retinal ganglion cells. Clin. Ophthalmol. 2010, 2010, 33–39. [Google Scholar] [CrossRef]
- Koziorowska, A.; Romerowicz-Misielak, M.; Sołek, P.; Koziorowski, M. Extremely low frequency variable electromagnetic fields affect cancer and noncancerous cells in vitro differently: Preliminary study. Electromagn. Biol. Med. 2018, 37, 35–42. [Google Scholar] [CrossRef]
- Huo, R.; Ma, Q.; Wu, J.J.; Chin-Nuke, K.; Jing, Y.; Chen, J.; Miyar, M.E.; Davis, S.C.; Li, J. Noninvasive Electromagnetic Fields on Keratinocyte Growth and Migration. J. Surg. Res. 2010, 162, 299–307. [Google Scholar] [CrossRef]
- Patruno, A.; Pesce, M.; Grilli, A.; Speranza, L.; Franceschelli, S.; De Lutiis, M.A.; Vianale, G.; Costantini, E.; Amerio, P.; Muraro, R.; et al. mTOR Activation by PI3K/Akt and ERK Signaling in Short ELF-EMF Exposed Human Keratinocytes. PLoS ONE 2015, 10, e0139644. [Google Scholar] [CrossRef] [PubMed]
- Vianale, G.; Reale, M.; Amerio, P.; Stefanachi, M.; Di Luzio, S.; Muraro, R. Extremely low frequency electromagnetic field enhances human keratinocyte cell growth and decreases proinflammatory chemokine production. Br. J. Dermatol. 2008, 158, 1189–1196. [Google Scholar] [CrossRef] [PubMed]
- Patruno, A.; Ferrone, A.; Costantini, E.; Franceschelli, S.; Pesce, M.; Speranza, L.; Amerio, P.; D’Angelo, C.; Felaco, M.; Grilli, A.; et al. Extremely low-frequency electromagnetic fields accelerates wound healing modulating MMP-9 and inflammatory cytokines. Cell Prolif. 2018, 51, e12432. [Google Scholar] [CrossRef]
- Matic, M.; Lazetic, B.; Poljacki, M.; Djuran, V.; Matic, A.; Gajinov, Z. Influence of different types of electromagnetic fields on skin reparatory processes in experimental animals. Lasers Med. Sci. 2009, 24, 321–327. [Google Scholar] [CrossRef] [PubMed]
- Ceccarelli, G.; Bloise, N.; Mantelli, M.; Gastaldi, G.; Fassina, L.; Cusella De Angelis, M.G.; Ferrari, D.; Imbriani, M.; Visai, L. A Comparative Analysis of the In Vitro Effects of Pulsed Electromagnetic Field Treatment on Osteogenic Differentiation of Two Different Mesenchymal Cell Lineages. BioRes. Open Access 2013, 2, 283–294. [Google Scholar] [CrossRef]
- Callaghan, M.J.; Chang, E.I.; Seiser, N.; Aarabi, S.; Ghali, S.; Kinnucan, E.R.; Simon, B.J.; Gurtner, G.C. Pulsed Electromagnetic Fields Accelerate Normal and Diabetic Wound Healing by Increasing Endogenous FGF-2 Release. Plast Reconstr. Surg. 2008, 121, 130–141. [Google Scholar] [CrossRef] [PubMed]
- Patiño, O.; Grana, D.; Bolgiani, A.; Prezzavento, G.; Miño, J.; Merlo, A.; Benaim, F. Pulsed Electromagnetic Fields in Experimental Cutaneous Wound Healing in Rats. J. Burn Care Rehabil. 1996, 17, 528–531. [Google Scholar] [CrossRef]
- Goudarzi, I.; Hajizadeh, S.; Salmani, M.E.; Abrari, K. Pulsed electromagnetic fields accelerate wound healing in the skin of diabetic rats. Bioelectromagnetics 2010, 31, 318–323. [Google Scholar] [CrossRef]
- Ieran, M.; Zaffuto, S.; Bagnacani, M.; Annovi, M.; Moratti, A.; Cadossi, R. Effect of low frequency pulsing electromagnetic fields on skin ulcers of venous origin in humans: A double-blind study. J. Orthop. Res. 1990, 8, 276–282. [Google Scholar] [CrossRef]
- Stiller, M.J.; Pak, G.H.; Shupack, J.L.; Thaler, S.; Kenny, C.; Jondreau, L. A portable pulsed electromagnetic field (PEMF) device to enhance healing of recalcitrant venous ulcers: A double-blind, placebo-controlled clinical trial. Br. J. Dermatol. 1992, 127, 147–154. [Google Scholar] [CrossRef] [PubMed]
- Wang, J.; Li, M.; Geng, Z.; Khattak, S.; Ji, X.; Wu, D.; Dang, Y. Role of Oxidative Stress in Retinal Disease and the Early Intervention Strategies: A Review. Oxid. Med. Cell. Longev. 2022, 2022, 7836828. [Google Scholar] [CrossRef]
- Ding, Y.; Zhang, Y.Z.; Furuyama, K.; Ogawa, K.; Igarashi, K.; Shibahara, S. Down-regulation of heme oxygenase-2 is associated with the increased expression of heme oxygenase-1 in human cell lines. FEBS J. 2006, 273, 5333–5346. [Google Scholar] [CrossRef]
- Castilho, Á.F.; Aveleira, C.A.; Leal, E.C.; Simões, N.F.; Fernandes, C.R.; Meirinhos, R.I.; Baptista, F.I.; Ambrósio, A.F. Heme Oxygenase-1 Protects Retinal Endothelial Cells against High Glucose- and Oxidative/Nitrosative Stress-Induced Toxicity. PLoS ONE 2012, 7, e42428. [Google Scholar] [CrossRef] [PubMed]
- Arai-Gaun, S.; Katai, N.; Kikuchi, T.; Kurokawa, T.; Ohta, K.; Yoshimura, N. Heme Oxygenase-1 Induced in Müller Cells Plays a Protective Role in Retinal Ischemia–Reperfusion Injury in Rats. Investig. Opthalmol. Vis. Sci. 2004, 45, 4226–4232. [Google Scholar] [CrossRef] [PubMed]
- Chen-Roetling, J.; Kamalapathy, P.; Cao, Y.; Song, W.; Schipper, H.M.; Regan, R.F. Astrocyte heme oxygenase-1 reduces mortality and improves outcome after collagenase-induced intracerebral hemorrhage. Neurobiol. Dis. 2017, 102, 140–146. [Google Scholar] [CrossRef]
- Wu, T.-C.; Chen, J.-S.; Wang, C.-H.; Huang, P.-H.; Lin, F.-Y.; Lin, L.-Y.; Lin, S.-J.; Chen, J.-W. Activation of heme oxygenase-1 by Ginkgo biloba extract differentially modulates endothelial and smooth muscle-like progenitor cells for vascular repair. Sci. Rep. 2019, 9, 17316. [Google Scholar] [CrossRef]
- Józkowicz, A.; Huk, I.; Nigisch, A.; Weigel, G.; Dietrich, W.; Motterlini, R.; Dulak, J. Heme Oxygenase and Angiogenic Activity of Endothelial Cells: Stimulation by Carbon Monoxide and Inhibition by Tin Protoporphyrin-IX. Antioxid. Redox Signal. 2003, 5, 155–162. [Google Scholar] [CrossRef]
- Deshane, J.; Chen, S.; Caballero, S.; Grochot-Przeczek, A.; Was, H.; Li Calzi, S.; Lach, R.; Hock, T.D.; Chen, B.; Hill-Kapturczak, N.; et al. Stromal cell–derived factor 1 promotes angiogenesis via a heme oxygenase 1–dependent mechanism. J. Exp. Med. 2007, 204, 605–618. [Google Scholar] [CrossRef]
- Serras, F. The benefits of oxidative stress for tissue repair and regeneration. Fly 2016, 10, 128–133. [Google Scholar] [CrossRef] [PubMed]
- Golovina, A.Y.; Sergiev, P.V.; Golovin, A.V.; Serebryakova, M.V.; Demina, I.; Govorun, V.M.; Dontsova, O.A. The yfiC gene of E. coli encodes an adenine-N6 methyltransferase that specifically modifies A37 of tRNA1Val(cmo5UAC). RNA 2009, 15, 1134–1141. [Google Scholar] [CrossRef]
- Liu, C.; Wang, X.; Yang, S.; Cao, S. Research Progress of m6A RNA Methylation in Skin Diseases. BioMed Res. Int. 2023, 2023, 3091204. [Google Scholar] [CrossRef]
- Dagan, Y.; Yesharim, Y.; Bonneau, A.R.; Frankovits, T.; Schwartz, S.; Reddien, P.W.; Wurtzel, O. M6A is required for resolving progenitor identity during planarian stem cell differentiation. EMBO J. 2022, 41, e109895. [Google Scholar] [CrossRef]
- Xue, M.; Shi, Q.; Zheng, L.; Li, Q.; Yang, L.; Zhang, Y. Gene signatures of m5C regulators may predict prognoses of patients with head and neck squamous cell carcinoma. Am. J. Transl. Res. 2020, 12, 6841–6852. [Google Scholar] [PubMed]
- Wu, Z.; Lu, M.; Liu, D.; Shi, Y.; Ren, J.; Wang, S.; Jing, Y.; Zhang, S.; Zhao, Q.; Li, H.; et al. m6A epitranscriptomic regulation of tissue homeostasis during primate aging. Nat. Aging 2023, 3, 705–721. [Google Scholar] [CrossRef]
- Blanco, S.; Dietmann, S.; Flores, J.V.; Hussain, S.; Kutter, C.; Humphreys, P.; Lukk, M.; Lombard, P.; Treps, L.; Popis, M.; et al. Aberrant methylation of t RNA s links cellular stress to neuro-developmental disorders. EMBO J. 2014, 33, 2020–2039. [Google Scholar] [CrossRef] [PubMed]
- Liang, Y.; Han, H.; Xiong, Q.; Yang, C.; Wang, L.; Ma, J.; Lin, S.; Jiang, Y.-Z. METTL3-Mediated m6A Methylation Regulates Muscle Stem Cells and Muscle Regeneration by Notch Signaling Pathway. Stem Cells Int. 2021, 2021, 9955691. [Google Scholar] [CrossRef] [PubMed]
- Barghouth, P.G.; Thiruvalluvan, M.; LeGro, M.; Oviedo, N.J. DNA damage and tissue repair: What we can learn from planaria. Semin. Cell Dev. Biol. 2019, 87, 145–159. [Google Scholar] [CrossRef]
- Peiris, T.H.; Ramirez, D.; Barghouth, P.G.; Ofoha, U.; Davidian, D.; Weckerle, F.; Oviedo, N.J. Regional signals in the planarian body guide stem cell fate in the presence of DNA instability. Development 2016, 143, 1697–1709. [Google Scholar] [CrossRef]
- Darnet, S.; Dragalzew, A.C.; Amaral, D.B.; Sousa, J.F.; Thompson, A.W.; Cass, A.N.; Lorena, J.; Pires, E.S.; Costa, C.M.; Sousa, M.P.; et al. Deep evolutionary origin of limb and fin regeneration. Proc. Natl. Acad. Sci. USA 2019, 116, 15106–15115. [Google Scholar] [CrossRef]
- Sousounis, K.; Bryant, D.M.; Martinez Fernandez, J.; Eddy, S.S.; Tsai, S.L.; Gundberg, G.C.; Han, J.; Courtemanche, K.; Levin, M.; Whited, J.L. Eya2 promotes cell cycle progression by regulating DNA damage response during vertebrate limb regeneration. eLife 2020, 9, e51217. [Google Scholar] [CrossRef] [PubMed]
- Koziorowska, A.; Waszkiewicz, E.M.; Romerowicz-Misielak, M.; Zglejc-Waszak, K.; Franczak, A. Extremely low-frequency electromagnetic field (EMF) generates alterations in the synthesis and secretion of oestradiol-17 β (E 2) in uterine tissues: An in vitro study. Theriogenology 2018, 110, 86–95. [Google Scholar] [CrossRef]
- Koziorowska, A.; Romerowicz-Misielak, M.; Filipek, A.; Koziorowski, M. Electromagnetic fields with frequencies of 5, 60 and 120 Hz affect the cell cycle and viability of human fibroblast BJ in vitro. J. Biol. Regul. Homeost. Agents 2017, 31, 725–730. [Google Scholar]
- Bloniarz, D.; Adamczyk-Grochala, J.; Lewinska, A.; Wnuk, M. The lack of functional DNMT2/TRDMT1 gene modulates cancer cell responses during drug-induced senescence. Aging 2021, 13, 15833–15874. [Google Scholar] [CrossRef]





Disclaimer/Publisher’s Note: The statements, opinions and data contained in all publications are solely those of the individual author(s) and contributor(s) and not of MDPI and/or the editor(s). MDPI and/or the editor(s) disclaim responsibility for any injury to people or property resulting from any ideas, methods, instructions or products referred to in the content. |
© 2024 by the authors. Licensee MDPI, Basel, Switzerland. This article is an open access article distributed under the terms and conditions of the Creative Commons Attribution (CC BY) license (https://creativecommons.org/licenses/by/4.0/).
Share and Cite
Betlej, G.; Bator, E.; Koziorowska, A.; Koziorowski, M.; Rzeszutek, I. The In Vitro Enhancement of Retinal Cell Viability via m6A and m5C RNA Methylation-Mediated Changes in the Levels of Heme Oxygenase (HO-1) and DNA Damage Repair Molecules Using a 50 Hz Sinusoidal Electromagnetic Field (EMF). Int. J. Mol. Sci. 2024, 25, 13606. https://doi.org/10.3390/ijms252413606
Betlej G, Bator E, Koziorowska A, Koziorowski M, Rzeszutek I. The In Vitro Enhancement of Retinal Cell Viability via m6A and m5C RNA Methylation-Mediated Changes in the Levels of Heme Oxygenase (HO-1) and DNA Damage Repair Molecules Using a 50 Hz Sinusoidal Electromagnetic Field (EMF). International Journal of Molecular Sciences. 2024; 25(24):13606. https://doi.org/10.3390/ijms252413606
Chicago/Turabian StyleBetlej, Gabriela, Ewelina Bator, Anna Koziorowska, Marek Koziorowski, and Iwona Rzeszutek. 2024. "The In Vitro Enhancement of Retinal Cell Viability via m6A and m5C RNA Methylation-Mediated Changes in the Levels of Heme Oxygenase (HO-1) and DNA Damage Repair Molecules Using a 50 Hz Sinusoidal Electromagnetic Field (EMF)" International Journal of Molecular Sciences 25, no. 24: 13606. https://doi.org/10.3390/ijms252413606
APA StyleBetlej, G., Bator, E., Koziorowska, A., Koziorowski, M., & Rzeszutek, I. (2024). The In Vitro Enhancement of Retinal Cell Viability via m6A and m5C RNA Methylation-Mediated Changes in the Levels of Heme Oxygenase (HO-1) and DNA Damage Repair Molecules Using a 50 Hz Sinusoidal Electromagnetic Field (EMF). International Journal of Molecular Sciences, 25(24), 13606. https://doi.org/10.3390/ijms252413606

