Aging-Related Gene-Based Prognostic Model for Lung Adenocarcinoma: Insights into Tumor Microenvironment and Therapeutic Implications
Abstract
1. Introduction
2. Results
2.1. Datasets
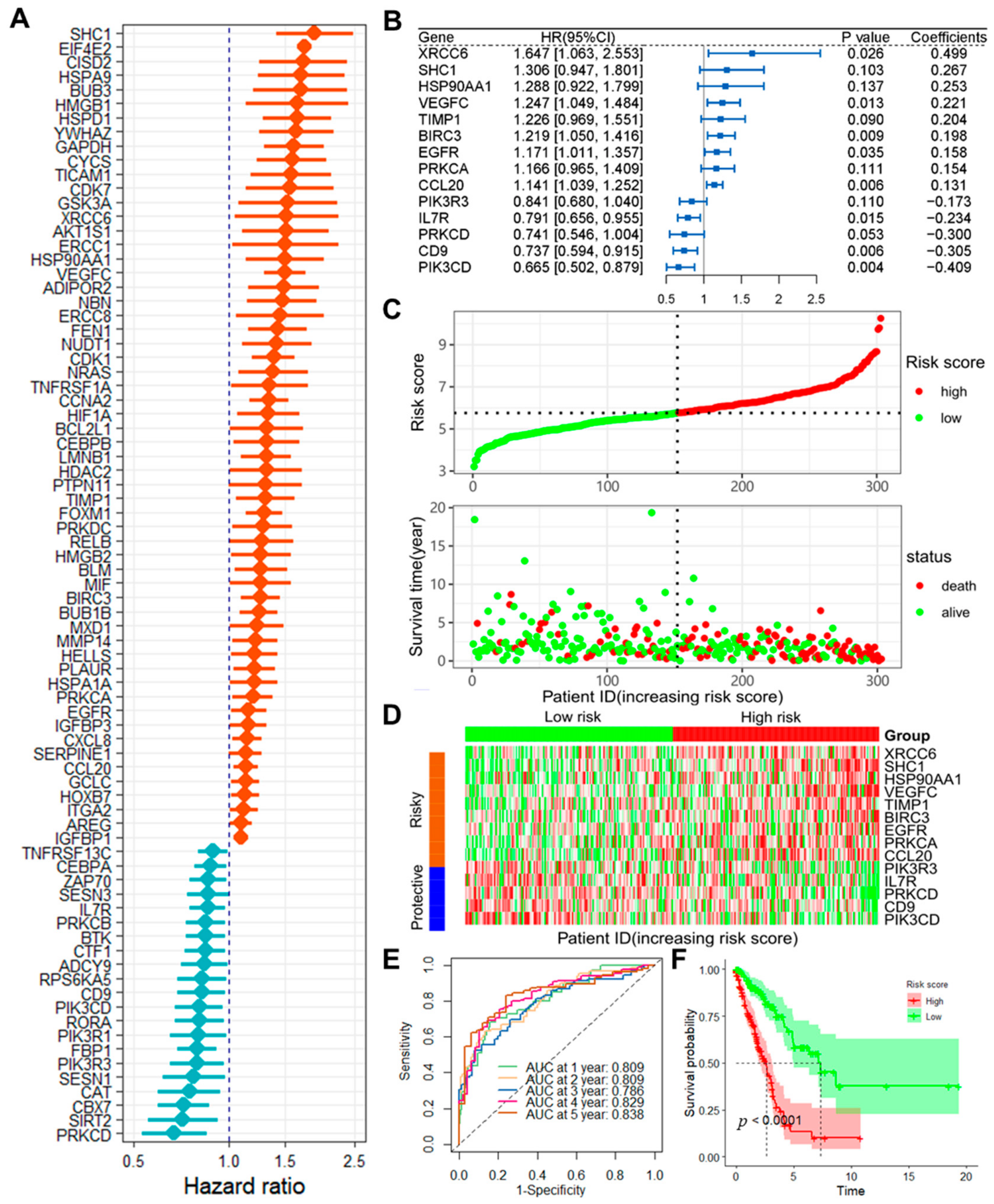
2.2. Prognostic Modeling
2.3. Model Validation
2.4. Risk Score as an Independent Prognostic Factor
2.5. Nomogram Based on Risk Score Shows Superior Predictive Performance
2.6. Risk Score Correlates with Immune Cell Infiltration
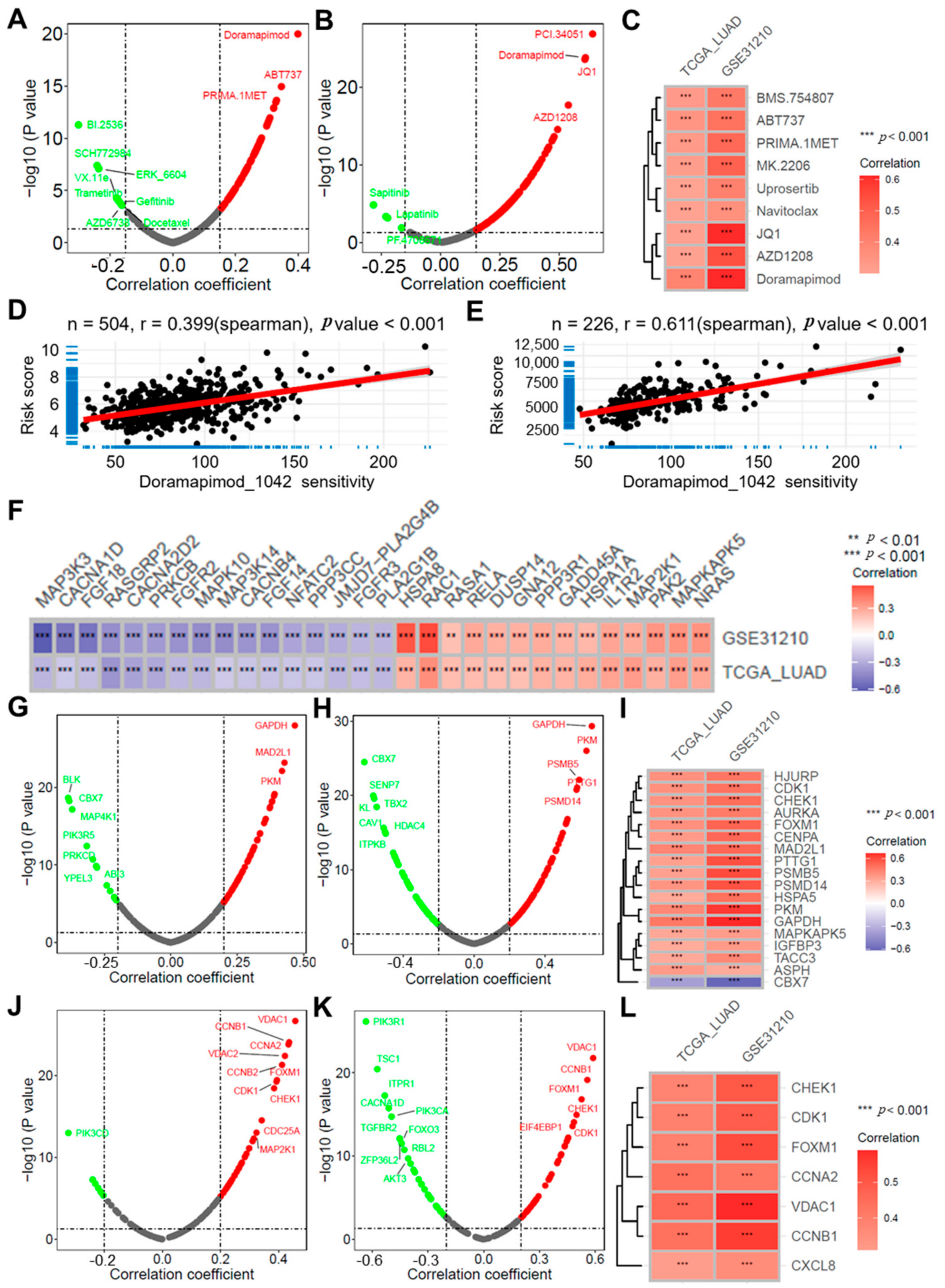
2.7. Risk Score Correlates with Antitumor Drug Sensitivity and Cellular Senescence
2.8. Risk Score Correlates with Tumor Progression
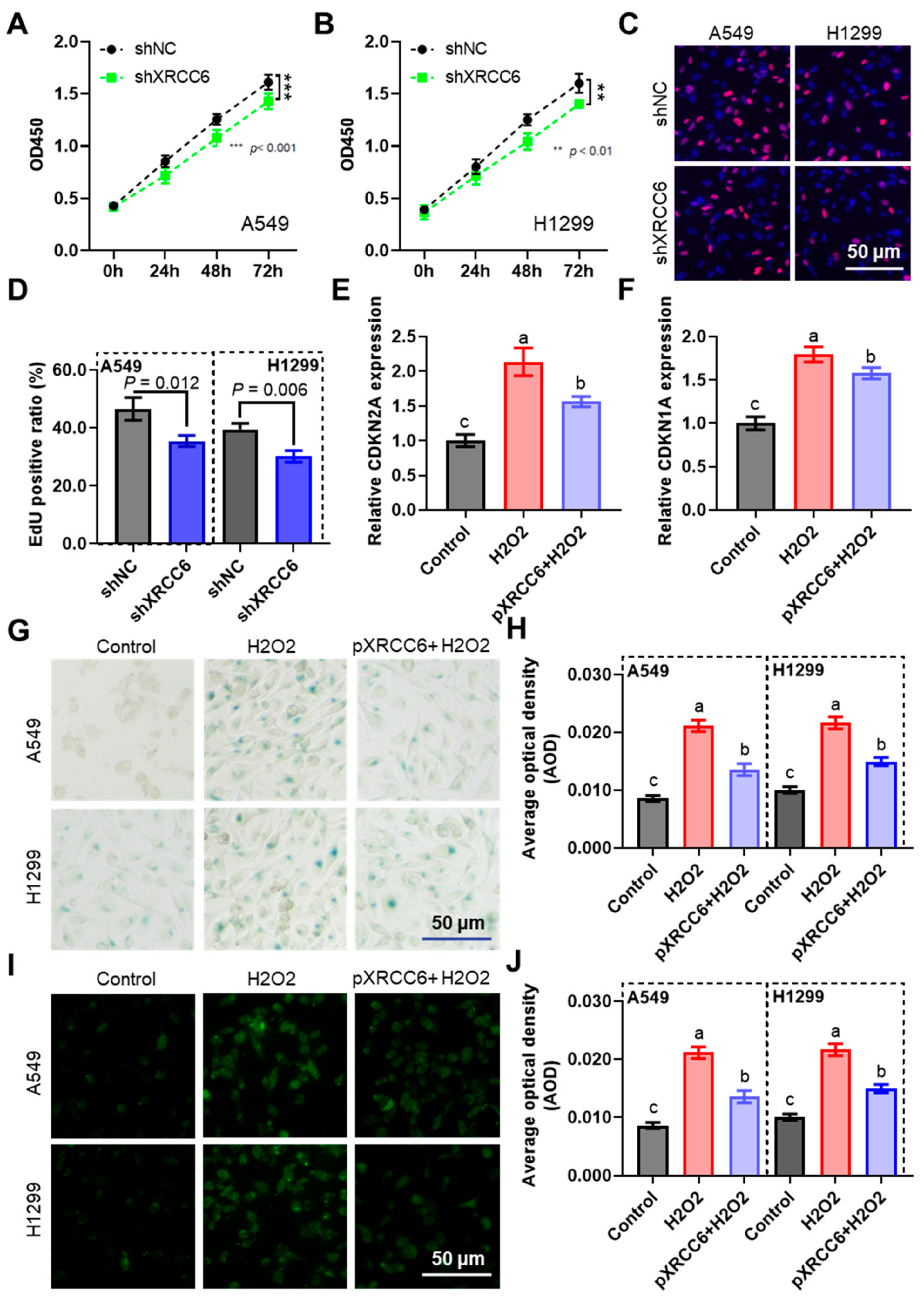
2.9. XRCC6 Is Highly Expressed in LUAD and Is Related to Cancer Progression
2.10. XRCC6 Regulates Proliferation and Senescence in Lung Cancer Cells
3. Discussion
4. Method
4.1. Datasets
4.2. Prognostic Model Construction and Validation
4.3. Software and Packages
4.4. Correlation Analysis
4.5. Enrichment Analysis
4.6. XRCC6 shRNA Plasmid Construction
4.7. Cell Culture and Transfection
4.8. Cell Proliferation Assay
4.9. Transwell Migration Assay
4.10. Quantitative Polymerase Chain Reaction (qPCR) Assay
4.11. Detection of Cellular Senescence
4.12. Immunofluorescence
4.13. Statistical Analyses
Supplementary Materials
Author Contributions
Funding
Data Availability Statement
Conflicts of Interest
Abbreviations
| ARGs | Aging-related genes | TMB | Tumor Mutation Burden |
| LUAD | Lung adenocarcinoma | TIDE | Tumor Immune Dysfunction and Exclusion |
| TCGA | The Cancer Genome Atlas | TSG | Tumor suppressor gene |
| LASSO | Least Absolute Shrinkage and Selection Operator | ICGs | Immune checkpoint genes |
| AUC | Area Under the Curve | HRs | Hazard ratios |
| CAFs | Cancer-associated fibroblasts | OS | overall survival |
| WHO | The World Health Organization | GDSC | The Genomics of Drug Sensitivity in Cancer Database |
| NSCLC | Non-small cell lung cancer | DEGs | Differentially expressed genes |
| SCLC | Small cell lung cancer | GSEA | Gene set enrichment analysis |
| LUSC | Lung squamous cell carcinoma | MAPK | Mitogen-activated protein kinase |
| LCC | Large cell carcinoma | GSEA | Gene Set Enrichment Analysis |
| GEO | Gene Expression Omnibus | CAF | Cancer-associated fibroblasts |
| ROC | Receiver Operating Characteristic Curve | KEGG | Kyoto Encyclopedia of Genes and Genomes |
| TAM | Tumor-associated macrophages | MDSC | Myeloid-derived suppressor cell |
| DCA | Decision Curve Analysis | LncRNA | Long non-coding RNA |
References
- Siegel, R.L.; Miller, K.D.; Fuchs, H.E.; Jemal, A. Cancer statistics, 2022. CA Cancer J. Clin. 2022, 72, 7–33. [Google Scholar] [CrossRef] [PubMed]
- Bray, F.; Ferlay, J.; Soerjomataram, I.; Siegel, R.L.; Torre, L.A.; Jemal, A. Global cancer statistics 2018: GLOBOCAN estimates of incidence and mortality worldwide for 36 cancers in 185 countries. CA Cancer J. Clin. 2018, 68, 394–424. [Google Scholar] [CrossRef] [PubMed]
- Gulley, J.L.; Spigel, D.; Kelly, K.; Chandler, J.C.; Rajan, A.; Hassan, R.; Wong, D.J.L.; Leach, J.; Edenfield, W.J.; Wang, D.; et al. Avelumab (MSB0010718C), an anti-PD-L1 antibody, in advanced NSCLC patients: A phase 1b, open-label expansion trial in patients progressing after platinum-based chemotherapy. J. Clin. Oncol. 2015, 33, 8034. [Google Scholar] [CrossRef]
- Molina, J.R.; Yang, P.; Cassivi, S.D.; Schild, S.E.; Adjei, A.A. Non-small cell lung cancer: Epidemiology, risk factors, treatment, and survivorship. Mayo Clin. Proc. 2008, 83, 584–594. [Google Scholar] [CrossRef] [PubMed]
- Travis, W.D.; Brambilla, E.; Nicholson, A.G.; Yatabe, Y.; Austin, J.H.M.; Beasley, M.B.; Chirieac, L.R.; Dacic, S.; Duhig, E.; Flieder, D.B.; et al. The 2015 World Health Organization Classification of Lung Tumors: Impact of Genetic, Clinical and Radiologic Advances Since the 2004 Classification. J. Thorac. Oncol. 2015, 10, 1243–1260. [Google Scholar] [CrossRef] [PubMed]
- Schmitt, C.A.; Wang, B.; Demaria, M. Senescence and cancer-role and therapeutic opportunities. Nat. Rev. Clin. Oncol. 2022, 19, 619–636. [Google Scholar] [CrossRef] [PubMed]
- Cho, S.J.; Stout-Delgado, H.W. Aging and Lung Disease. Annu. Rev. Physiol. 2020, 82, 433–459. [Google Scholar] [CrossRef]
- Lopez-Otin, C.; Blasco, M.A.; Partridge, L.; Serrano, M.; Kroemer, G. Hallmarks of aging: An expanding universe. Cell 2023, 186, 243–278. [Google Scholar] [CrossRef] [PubMed]
- López-Otín, C.; Pietrocola, F.; Roiz-Valle, D.; Galluzzi, L.; Kroemer, G. Meta-hallmarks of aging and cancer. Cell Metabolism 2023, 35, 12–35. [Google Scholar] [CrossRef] [PubMed]
- Hanahan, D. Hallmarks of Cancer: New Dimensions. Cancer Discov. 2022, 12, 31–46. [Google Scholar] [CrossRef]
- Aging Atlas: A multi-omics database for aging biology. Nucleic Acids Res. 2021, 49, D825–D830. [CrossRef] [PubMed]
- Montégut, L.; López-Otín, C.; Kroemer, G. Aging and cancer. Mol. Cancer 2024, 23, 106. [Google Scholar] [CrossRef]
- Johnstone, S.E.; Gladyshev, V.N.; Aryee, M.J.; Bernstein, B.E. Epigenetic clocks, aging, and cancer. Science 2022, 378, 1276–1277. [Google Scholar] [CrossRef] [PubMed]
- Birch, J.; Gil, J. Senescence and the SASP: Many therapeutic avenues. Genes. Dev. 2020, 34, 1565–1576. [Google Scholar] [CrossRef] [PubMed]
- Xu, Q.; Chen, Y. An Aging-Related Gene Signature-Based Model for Risk Stratification and Prognosis Prediction in Lung Adenocarcinoma. Front. Cell Dev. Biol. 2021, 9, 685379. [Google Scholar] [CrossRef] [PubMed]
- Chen, H.; Peng, L.; Zhou, D.; Tan, N.; Qu, G. A risk stratification and prognostic prediction model for lung adenocarcinoma based on aging-related lncRNA. Sci. Rep. 2023, 13, 460. [Google Scholar] [CrossRef]
- Biffi, G.; Tuveson, D.A. Diversity and Biology of Cancer-Associated Fibroblasts. Physiol. Rev. 2021, 101, 147–176. [Google Scholar] [CrossRef]
- Zarour, H.M. Reversing T-cell Dysfunction and Exhaustion in Cancer. Clin. Cancer Res. 2016, 22, 1856–1864. [Google Scholar] [CrossRef] [PubMed]
- Walker, J.R.; Corpina, R.A.; Goldberg, J. Structure of the Ku heterodimer bound to DNA and its implications for double-strand break repair. Nature 2001, 412, 607–614. [Google Scholar] [CrossRef] [PubMed]
- Zhao, Y.; Simon, M.; Seluanov, A.; Gorbunova, V. DNA damage and repair in age-related inflammation. Nat. Rev. Immunol. 2023, 23, 75–89. [Google Scholar] [CrossRef] [PubMed]
- Trenner, A.; Sartori, A.A. Harnessing DNA Double-Strand Break Repair for Cancer Treatment. Front. Oncol. 2019, 9, 1388. [Google Scholar] [CrossRef] [PubMed]
- Wilson, C.R.; Davidson, S.E.; Margison, G.P.; Jackson, S.P.; Hendry, J.H.; West, C.M. Expression of Ku70 correlates with survival in carcinoma of the cervix. Br. J. Cancer 2000, 83, 1702–1706. [Google Scholar] [CrossRef]
- Komuro, Y.; Watanabe, T.; Hosoi, Y.; Matsumoto, Y.; Nakagawa, K.; Tsuno, N.; Kazama, S.; Kitayama, J.; Suzuki, N.; Nagawa, H. The expression pattern of Ku correlates with tumor radiosensitivity and disease free survival in patients with rectal carcinoma. Cancer 2002, 95, 1199–1205. [Google Scholar] [CrossRef] [PubMed]
- Sui, H.; Hao, M.; Chang, W.; Imamichi, T. The Role of Ku70 as a Cytosolic DNA Sensor in Innate Immunity and Beyond. Front. Cell Infect. Microbiol. 2021, 11, 761983. [Google Scholar] [CrossRef]
- Okayama, H.; Kohno, T.; Ishii, Y.; Shimada, Y.; Shiraishi, K.; Iwakawa, R.; Furuta, K.; Tsuta, K.; Shibata, T.; Yamamoto, S.; et al. Identification of genes upregulated in ALK-positive and EGFR/KRAS/ALK-negative lung adenocarcinomas. Cancer Res. 2012, 72, 100–111. [Google Scholar] [CrossRef]
- Zhao, M.; Kim, P.; Mitra, R.; Zhao, J.; Zhao, Z. TSGene 2.0: An updated literature-based knowledgebase for tumor suppressor genes. Nucleic Acids Res. 2016, 44, D1023–D1031. [Google Scholar] [CrossRef]
- Liu, Y.; Sun, J.; Zhao, M. ONGene: A literature-based database for human oncogenes. J. Genet. Genomics 2017, 44, 119–121. [Google Scholar] [CrossRef]
- Shibru, B.; Fey, K.; Fricke, S.; Blaudszun, A.R.; Furst, F.; Weise, M.; Seiffert, S.; Weyh, M.K.; Kohl, U.; Sack, U.; et al. Detection of Immune Checkpoint Receptors—A Current Challenge in Clinical Flow Cytometry. Front. Immunol. 2021, 12, 694055. [Google Scholar] [CrossRef]
- Cherian, P.; Zhu, J.; Bergfeld, W.F.; Belsito, D.V.; Hill, R.A.; Klaassen, C.D.; Liebler, D.C.; Marks, J.G., Jr.; Shank, R.C.; Slaga, T.J.; et al. Amended Safety Assessment of Parabens as Used in Cosmetics. Int. J. Toxicol. 2020, 39, 5S–97S. [Google Scholar] [CrossRef] [PubMed]
- Jiang, P.; Gu, S.; Pan, D.; Fu, J.; Sahu, A.; Hu, X.; Li, Z.; Traugh, N.; Bu, X.; Li, B.; et al. Signatures of T cell dysfunction and exclusion predict cancer immunotherapy response. Nat. Med. 2018, 24, 1550–1558. [Google Scholar] [CrossRef] [PubMed]
- Maeser, D.; Gruener, R.F.; Huang, R.S. oncoPredict: An R package for predicting in vivo or cancer patient drug response and biomarkers from cell line screening data. Brief. Bioinform. 2021, 22, bbab260. [Google Scholar] [CrossRef] [PubMed]









| Characteristics | TCGA_LUAD | Chi-Square p-Value | |||
|---|---|---|---|---|---|
| Training (n = 303) | Internal Testing (n = 201) | All | |||
| Gender | female | 159 (52.48%) | 111 (55.22%) | 270 (53.57%) | 0.832 |
| male | 144 (47.52%) | 90 (44.78%) | 234 (46.43%) | ||
| Age | ≤60 | 95 (32.09%) | 63 (31.82%) | 158 (31.98%) | 0.998 |
| >60 | 201 (67.91%) | 135 (68.18%) | 336 (68.02%) | ||
| M | M0 | 202 (93.09%) | 133 (93.01%) | 335 (93.06%) | 1.000 |
| M1 | 15 (6.91%) | 10 (6.99%) | 25 (6.94%) | ||
| N | N0 | 187 (64.04%) | 137 (69.19%) | 324 (66.12%) | 0.497 |
| N1/2 | 105 (35.96%) | 61 (30.81%) | 166 (33.88%) | ||
| T | T1/2 | 260 (85.81%) | 178 (88.56%) | 438 (86.90%) | 0.670 |
| T3/4 | 43 (14.19%) | 23 (11.44%) | 66 (13.10%) | ||
| Stage | Stage I/II | 230 (75.91%) | 160 (79.60%) | 390 (77.38%) | 0.624 |
| Stage III/IV | 73 (24.09%) | 41 (20.40%) | 114 (22.62%) | ||
| Smoke history | Non-smoke | 129 (42.57%) | 71 (35.32%) | 200 (39.68%) | 0.265 |
| Smoke | 174 (57.43%) | 130 (64.68%) | 304 (60.32%) | ||
| time | ≤2 | 174 (57.43%) | 111 (55.22%) | 285 (56.55%) | 0.888 |
| >2 | 129 (42.57%) | 90 (44.78%) | 219 (43.45%) | ||
| status | Live | 189 (62.38%) | 132 (65.67%) | 321 (63.69%) | 0.753 |
| Dead | 114 (37.62%) | 69 (34.33%) | 183 (36.31%) | ||
Disclaimer/Publisher’s Note: The statements, opinions and data contained in all publications are solely those of the individual author(s) and contributor(s) and not of MDPI and/or the editor(s). MDPI and/or the editor(s) disclaim responsibility for any injury to people or property resulting from any ideas, methods, instructions or products referred to in the content. |
© 2024 by the authors. Licensee MDPI, Basel, Switzerland. This article is an open access article distributed under the terms and conditions of the Creative Commons Attribution (CC BY) license (https://creativecommons.org/licenses/by/4.0/).
Share and Cite
Wang, J.; Zhang, H.; Feng, Y.; Gong, X.; Song, X.; Wei, M.; Hu, Y.; Li, J. Aging-Related Gene-Based Prognostic Model for Lung Adenocarcinoma: Insights into Tumor Microenvironment and Therapeutic Implications. Int. J. Mol. Sci. 2024, 25, 13572. https://doi.org/10.3390/ijms252413572
Wang J, Zhang H, Feng Y, Gong X, Song X, Wei M, Hu Y, Li J. Aging-Related Gene-Based Prognostic Model for Lung Adenocarcinoma: Insights into Tumor Microenvironment and Therapeutic Implications. International Journal of Molecular Sciences. 2024; 25(24):13572. https://doi.org/10.3390/ijms252413572
Chicago/Turabian StyleWang, Jin, Hailong Zhang, Yaohui Feng, Xian Gong, Xiangrong Song, Meidan Wei, Yaoyu Hu, and Jianxiang Li. 2024. "Aging-Related Gene-Based Prognostic Model for Lung Adenocarcinoma: Insights into Tumor Microenvironment and Therapeutic Implications" International Journal of Molecular Sciences 25, no. 24: 13572. https://doi.org/10.3390/ijms252413572
APA StyleWang, J., Zhang, H., Feng, Y., Gong, X., Song, X., Wei, M., Hu, Y., & Li, J. (2024). Aging-Related Gene-Based Prognostic Model for Lung Adenocarcinoma: Insights into Tumor Microenvironment and Therapeutic Implications. International Journal of Molecular Sciences, 25(24), 13572. https://doi.org/10.3390/ijms252413572

