Oleanolic Acid Modulates DNA Damage Response to Camptothecin Increasing Cancer Cell Death
Abstract
1. Introduction
2. Results
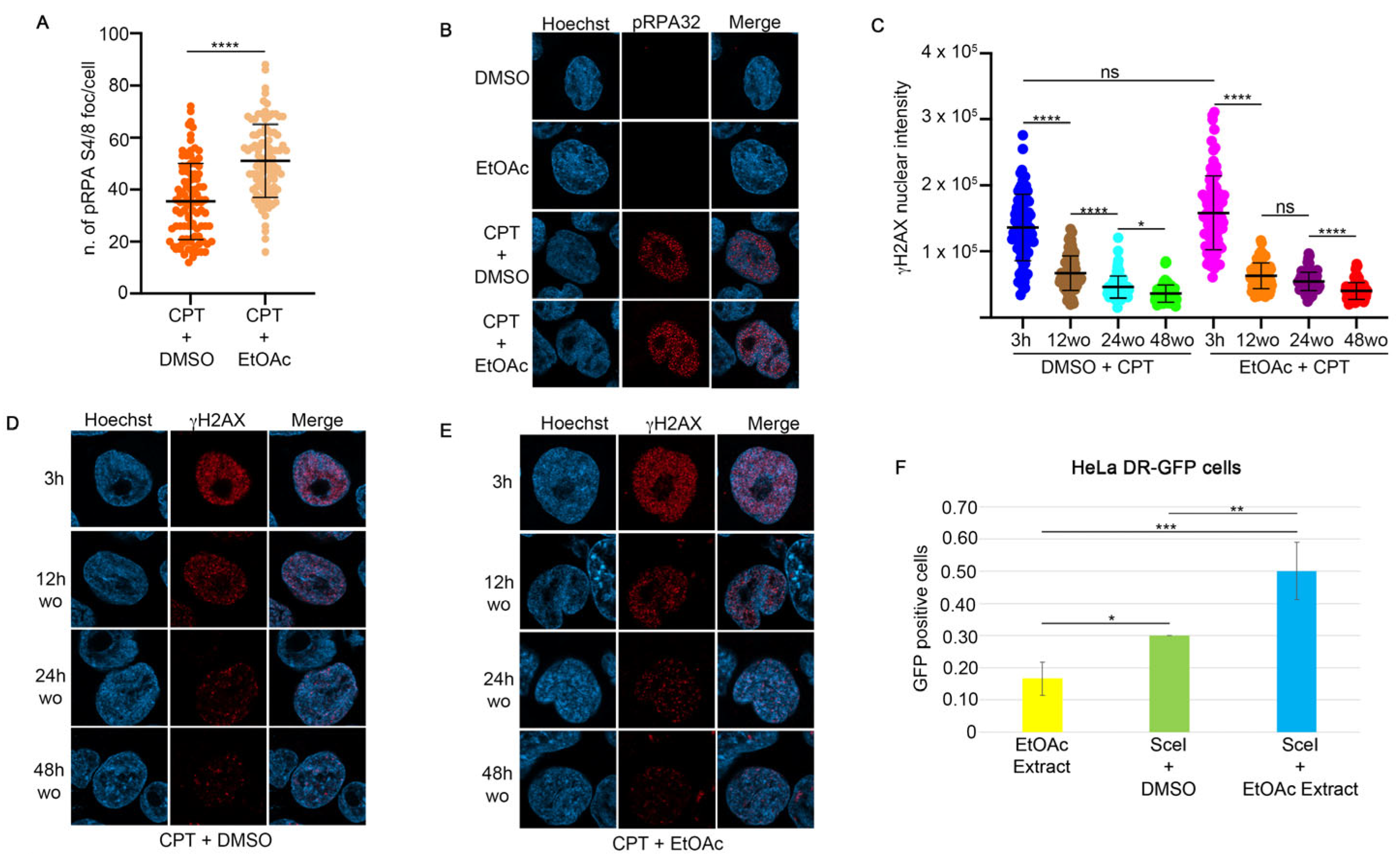
2.1. Fermented Red Grape Pomace Affects Hela Cell Viability and DNA Repair in Response to CPT
2.2. EtOAc Extract Analysis Through Nuclear Magnetic Resonance Spectroscopy (NMR) Reveals the Presence of Oleanolic Acid and 9(Z),11(E)-Conjugated Linoleic Acid Ethyl Ester
2.3. Oleanolic Acid Increases the Activity of CPT in the HeLa Cell Line
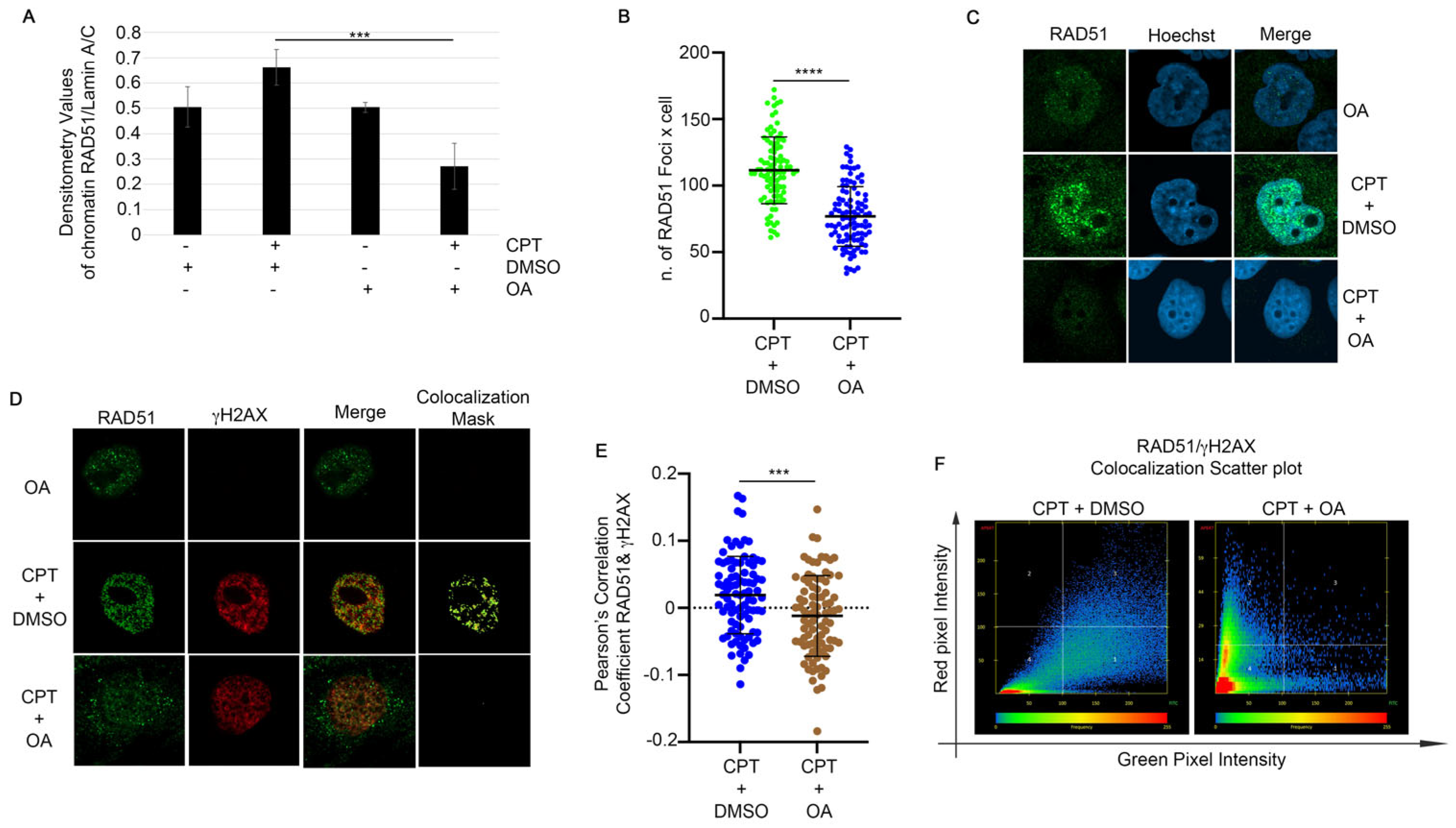
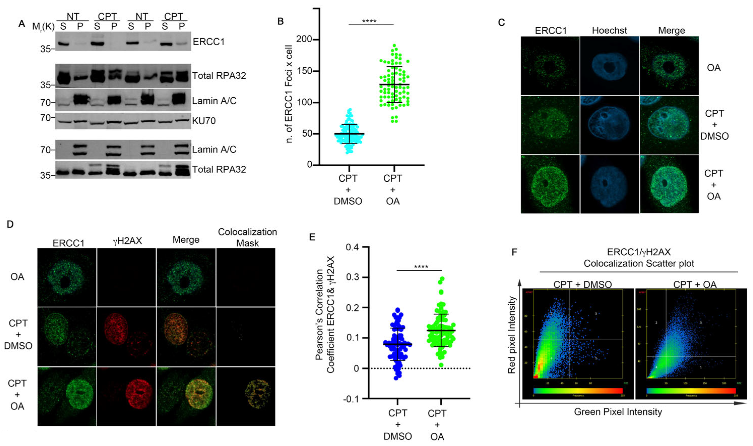
2.4. OA Drives the Resolution of DSBs Through Single-Strand Annealing
3. Discussion
4. Materials and Methods
4.1. Cell Culture, DNA Constructs, and Transfection
4.2. Antibodies and Western Blotting
4.3. Cell Fractionation
4.4. Microscope Image Acquisition
4.5. Cell Viability Assay
4.6. DNA Reporter Assays
4.7. Chemicals and Reagents
4.8. Grape Pomace Collection, Extraction, and Chromatographic Separation
4.9. NMR and MS Analyses
4.10. Neutral Comet Assay
4.11. Statistical Analysis
Supplementary Materials
Author Contributions
Funding
Institutional Review Board Statement
Informed Consent Statement
Data Availability Statement
Acknowledgments
Conflicts of Interest
References
- Torgovnick, A.; Schumacher, B. DNA Repair Mechanisms in Cancer Development and Therapy. Front. Genet. 2015, 6, 157. [Google Scholar] [CrossRef] [PubMed]
- Mao, Z.; Bozzella, M.; Seluanov, A.; Gorbunova, V. DNA Repair by Nonhomologous End Joining and Homologous Recombination during Cell Cycle in Human Cells. Cell Cycle 2008, 7, 2902. [Google Scholar] [CrossRef] [PubMed]
- San Filippo, J.; Sung, P.; Klein, H. Mechanism of Eukaryotic Homologous Recombination. Annu. Rev. Biochem. 2008, 77, 229–257. [Google Scholar] [CrossRef] [PubMed]
- Jasin, M.; Rothstein, R. Repair of Strand Breaks by Homologous Recombination. Cold Spring Harb. Perspect. Biol. 2013, 5, a012740. [Google Scholar] [CrossRef] [PubMed]
- Scully, R.; Panday, A.; Elango, R.; Willis, N.A. DNA Double-Strand Break Repair-Pathway Choice in Somatic Mammalian Cells. Nat. Rev. Mol. Cell Biol. 2019, 20, 698–714. [Google Scholar] [CrossRef]
- Alfano, L.; Iannuzzi, C.A.; Barone, D.; Forte, I.M.; Ragosta, M.C.; Cuomo, M.; Mazzarotti, G.; Dell’Aquila, M.; Altieri, A.; Caporaso, A.; et al. CDK9-55 Guides the Anaphase-Promoting Complex/Cyclosome (APC/C) in Choosing the DNA Repair Pathway Choice. Oncogene 2024, 43, 1263–1273. [Google Scholar] [CrossRef]
- Molinaro, C.; Martoriati, A.; Cailliau, K. Proteins from the DNA Damage Response: Regulation, Dysfunction, and Anticancer Strategies. Cancers 2021, 13, 3819. [Google Scholar] [CrossRef]
- Farmer, H.; McCabe, N.; Lord, C.J.; Tutt, A.N.J.; Johnson, D.A.; Richardson, T.B.; Santarosa, M.; Dillon, K.J.; Hickson, I.; Knights, C.; et al. Targeting the DNA Repair Defect in BRCA Mutant Cells as a Therapeutic Strategy. Nature 2005, 434, 917–921. [Google Scholar] [CrossRef]
- Barone, D.; Iannuzzi, C.A.; Forte, I.M.; Ragosta, M.C.; Cuomo, M.; Dell’Aquila, M.; Altieri, A.; Caporaso, A.; Camerlingo, R.; Rigano, M.M.; et al. The Hydrophilic Extract from a New Tomato Genotype (Named DHO) Kills Cancer Cell Lines through the Modulation of the DNA Damage Response Induced by Campthotecin Treatment. Front. Oncol. 2023, 13, 1117262. [Google Scholar] [CrossRef]
- Xu, A.L.; Xue, Y.Y.; Tao, W.T.; Wang, S.Q.; Xu, H.Q. Oleanolic Acid Combined with Olaparib Enhances Radiosensitization in Triple Negative Breast Cancer and Hypoxia Imaging with 18F-FETNIM Micro PET/CT. Biomed. Pharmacother. 2022, 150, 113007. [Google Scholar] [CrossRef]
- Bartek, J.; Lukas, J. Chk1 and Chk2 Kinases in Checkpoint Control and Cancer. Cancer Cell 2003, 3, 421–429. [Google Scholar] [CrossRef] [PubMed]
- Montecucco, A.; Zanetta, F.; Biamonti, G. Molecular Mechanisms of Etoposide. EXCLI J. 2015, 14, 95. [Google Scholar] [CrossRef] [PubMed]
- Sartori, A.A.; Lukas, C.; Coates, J.; Mistrik, M.; Fu, S.; Bartek, J.; Baer, R.; Lukas, J.; Jackson, S.P. Human CtIP Promotes DNA End Resection. Nature 2007, 450, 509–514. [Google Scholar] [CrossRef] [PubMed]
- Sharma, A.; Singh, K.; Almasan, A. Histone H2AX Phosphorylation: A Marker for DNA Damage. Methods Mol. Biol. 2012, 920, 613–626. [Google Scholar] [CrossRef]
- Pierce, A.J.; Johnson, R.D.; Thompson, L.H.; Jasin, M. XRCC3 Promotes Homology-Directed Repair of DNA Damage in Mammalian Cells. Genes Dev. 1999, 13, 2633–2638. [Google Scholar] [CrossRef]
- Stark, J.M.; Pierce, A.J.; Oh, J.; Pastink, A.; Jasin, M. Genetic Steps of Mammalian Homologous Repair with Distinct Mutagenic Consequences. Mol. Cell. Biol. 2004, 24, 9305–9316. [Google Scholar] [CrossRef]
- Bennardo, N.; Cheng, B.; Huang, N.; Stark, J. Alternative-NHEJ Is a Mechanistically Distinct Pathway of Mammalian Chromosome Break Repair. PLoS Genet. 2008, 4, e1000110. [Google Scholar] [CrossRef]
- Richardson, C.; Moynahan, M.E.; Jasin, M. Double-Strand Break Repair by Interchromosomal Recombination: Suppression of Chromosomal Translocations. Genes Dev. 1998, 12, 3831–3842. [Google Scholar] [CrossRef]
- Forino, M.; Gambuti, A.; Moio, L. NMR-Based Systematic Analysis of Bioactive Phytochemicals in Red Wine. First Determination of Xanthurenic and Oleanic Acids. Food Chem. 2019, 278, 497–501. [Google Scholar] [CrossRef]
- Gong, M.; Wei, W.; Hu, Y.; Jin, Q.; Wang, X. Structure Determination of Conjugated Linoleic and Linolenic Acids. J. Chromatogr. B Analyt. Technol. Biomed. Life Sci. 2020, 1153, 122292. [Google Scholar] [CrossRef]
- Mozaffarieh, M.; Schoetzau, A.; Sauter, M.; Grieshaber, M.; Orgül, S.; Golubnitschaja, O.; Flammer, J. Comet Assay Analysis of Single–Stranded DNA Breaks in Circulating Leukocytes of Glaucoma Patients. Mol. Vis. 2008, 14, 1584. [Google Scholar] [PubMed]
- Krejci, L.; Altmannova, V.; Spirek, M.; Zhao, X. Homologous Recombination and Its Regulation. Nucleic Acids Res. 2012, 40, 5795. [Google Scholar] [CrossRef] [PubMed]
- Cruz, C.; Castroviejo-Bermejo, M.; Gutiérrez-Enríquez, S.; Llop-Guevara, A.; Ibrahim, Y.H.; Gris-Oliver, A.; Bonache, S.; Morancho, B.; Bruna, A.; Rueda, O.M.; et al. RAD51 Foci as a Functional Biomarker of Homologous Recombination Repair and PARP Inhibitor Resistance in Germline BRCA-Mutated Breast Cancer. Ann. Oncol. 2018, 29, 1203. [Google Scholar] [CrossRef] [PubMed]
- Dunn, K.W.; Kamocka, M.M.; McDonald, J.H. A Practical Guide to Evaluating Colocalization in Biological Microscopy. Am. J. Physiol. Cell Physiol. 2011, 300, C723. [Google Scholar] [CrossRef]
- Borgstahl, G.E.O.; Brader, K.; Mosel, A.; Liu, S.; Kremmer, E.; Goettsch, K.A.; Kolar, C.; Nasheuer, H.P.; Oakley, G.G. Interplay of DNA Damage and Cell Cycle Signaling at the Level of Human Replication Protein A. DNA Repair 2014, 21, 12. [Google Scholar] [CrossRef]
- Blasiak, J. Single-Strand Annealing in Cancer. Int. J. Mol. Sci. 2021, 22, 2167. [Google Scholar] [CrossRef]
- Chang, H.H.Y.; Pannunzio, N.R.; Adachi, N.; Lieber, M.R. Non-Homologous DNA End Joining and Alternative Pathways to Double-Strand Break Repair. Nat. Rev. Mol. Cell Biol. 2017, 18, 495–506. [Google Scholar] [CrossRef]
- Klionsky, D.J.; Abdel-Aziz, A.K.; Abdelfatah, S.; Abdellatif, M.; Abdoli, A.; Abel, S.; Abeliovich, H.; Abildgaard, M.H.; Abudu, Y.P.; Acevedo-Arozena, A.; et al. Guidelines for the Use and Interpretation of Assays for Monitoring Autophagy (4th edition)1. Autophagy 2021, 17, 1–382. [Google Scholar] [CrossRef]
- Faridounnia, M.; Folkers, G.E.; Boelens, R. Function and Interactions of ERCC1-XPF in DNA Damage Response. Molecules 2018, 23, 3205. [Google Scholar] [CrossRef]
- Ishii, T.; Shiomi, Y.; Takami, T.; Murakami, Y.; Ohnishi, N.; Nishitani, H. Proliferating Cell Nuclear Antigen-Dependent Rapid Recruitment of Cdt1 and CRL4Cdt2 at DNA-Damaged Sites after UV Irradiation in HeLa Cells. J. Biol. Chem. 2010, 285, 41993–42000. [Google Scholar] [CrossRef]
- Alfano, L.; Caporaso, A.; Altieri, A.; Dell’Aquila, M.; Landi, C.; Bini, L.; Pentimalli, F.; Giordano, A. Depletion of the RNA Binding Protein HNRNPD Impairs Homologous Recombination by Inhibiting DNA-End Resection and Inducing R-Loop Accumulation. Nucleic Acids Res. 2019, 47, 4068–4085. [Google Scholar] [CrossRef] [PubMed]
- Errichiello, F.; D’Amato, M.; Gambuti, A.; Moio, L.; Pastore, A.; Hekmat, A.H.; Stornaiuolo, M.; Serino, E.; Taglialatela-Scafati, O.; Forino, M. Oleanolic acid: A promising antidiabetic metabolite detected in Aglianico grape pomace. J. Funct. Foods 2023, 104, 105548. [Google Scholar] [CrossRef]
- Speit, G.; Rothfuss, A. The Comet Assay: A Sensitive Genotoxicity Test for the Detection of DNA Damage and Repair. Methods Mol. Biol. 2012, 920, 79–90. [Google Scholar] [CrossRef] [PubMed]
- Gyori, B.M.; Venkatachalam, G.; Thiagarajan, P.S.; Hsu, D.; Clement, M.V. OpenComet: An Automated Tool for Comet Assay Image Analysis. Redox Biol. 2014, 2, 457–465. [Google Scholar] [CrossRef] [PubMed]






Disclaimer/Publisher’s Note: The statements, opinions and data contained in all publications are solely those of the individual author(s) and contributor(s) and not of MDPI and/or the editor(s). MDPI and/or the editor(s) disclaim responsibility for any injury to people or property resulting from any ideas, methods, instructions or products referred to in the content. |
© 2024 by the authors. Licensee MDPI, Basel, Switzerland. This article is an open access article distributed under the terms and conditions of the Creative Commons Attribution (CC BY) license (https://creativecommons.org/licenses/by/4.0/).
Share and Cite
Mazzarotti, G.; Cuomo, M.; Ragosta, M.C.; Russo, A.; D’Angelo, M.; Medugno, A.; Napolitano, G.M.; Iannuzzi, C.A.; Forte, I.M.; Camerlingo, R.; et al. Oleanolic Acid Modulates DNA Damage Response to Camptothecin Increasing Cancer Cell Death. Int. J. Mol. Sci. 2024, 25, 13475. https://doi.org/10.3390/ijms252413475
Mazzarotti G, Cuomo M, Ragosta MC, Russo A, D’Angelo M, Medugno A, Napolitano GM, Iannuzzi CA, Forte IM, Camerlingo R, et al. Oleanolic Acid Modulates DNA Damage Response to Camptothecin Increasing Cancer Cell Death. International Journal of Molecular Sciences. 2024; 25(24):13475. https://doi.org/10.3390/ijms252413475
Chicago/Turabian StyleMazzarotti, Giulio, Maria Cuomo, Maria Carmen Ragosta, Andrea Russo, Margherita D’Angelo, Annamaria Medugno, Giuseppe Maria Napolitano, Carmelina Antonella Iannuzzi, Iris Maria Forte, Rosa Camerlingo, and et al. 2024. "Oleanolic Acid Modulates DNA Damage Response to Camptothecin Increasing Cancer Cell Death" International Journal of Molecular Sciences 25, no. 24: 13475. https://doi.org/10.3390/ijms252413475
APA StyleMazzarotti, G., Cuomo, M., Ragosta, M. C., Russo, A., D’Angelo, M., Medugno, A., Napolitano, G. M., Iannuzzi, C. A., Forte, I. M., Camerlingo, R., Burk, S., Errichiello, F., Frusciante, L., Forino, M., Campitiello, M. R., De Laurentiis, M., Giordano, A., & Alfano, L. (2024). Oleanolic Acid Modulates DNA Damage Response to Camptothecin Increasing Cancer Cell Death. International Journal of Molecular Sciences, 25(24), 13475. https://doi.org/10.3390/ijms252413475

