Cellular and Molecular Effects of the Bruck Syndrome-Associated Mutation in the PLOD2 Gene
Abstract
1. Introduction
2. Results and Discussion
2.1. In Vitro BRKS Model
2.2. Analysis of the Localization of the PLOD2 Protein
2.3. Analysis of Cellular Effects of the PLOD2 Gene
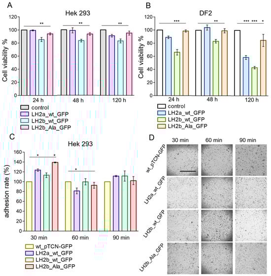
2.3.1. Analysis of Cell Viability After Transfection
2.3.2. Migration and Adhesion Analysis
2.4. Transcriptomic Analysis of a Muscle Sample from a Patient with BRKS
3. Materials and Methods
3.1. Plasmids
3.2. Clone Selection by PCR, Restriction Analysis, and Sequencing
3.3. Cell Cultures
3.4. Transfection
3.5. Flow Cytometry
3.6. Analysis of Localization of PLOD2
3.7. Analysis of Cellular Effects of PLOD2
3.7.1. Analysis of Cell Viability by the MTT Assay
3.7.2. Matrigel Adhesion Assay
3.7.3. Scratch Migration Assay
3.8. Transcriptomic Analysis
3.8.1. Muscle Samples
3.8.2. Preparation of Libraries
3.8.3. RNA-Sequencing Data Processing
3.8.4. Functional and Enrichment Analysis of DEG Pathways
3.9. Evolutionary Comparison of Protein Sequences
Supplementary Materials
Author Contributions
Funding
Institutional Review Board Statement
Informed Consent Statement
Data Availability Statement
Conflicts of Interest
References
- Yapicioğlu, H.; Ozcan, K.; Arikan, O.; Satar, M.; Narli, N.; Ozbek, M.H. Bruck syndrome: Osteogenesis imperfecta and arthrogryposis multiplex congenita. Ann. Trop. Paediatr. 2009, 29, 159–162. [Google Scholar] [CrossRef] [PubMed]
- Berg, C.; Geipel, A.; Noack, F.; Smrcek, J.; Krapp, M.; Germer, U.; Bender, G.; Gembruch, U. Prenatal diagnosis of Bruck syndrome. Prenat. Diagn. 2005, 25, 535–538. [Google Scholar] [CrossRef] [PubMed]
- Mumm, S.; Gottesman, G.S.; Wenkert, D.; Campeau, P.M.; Nenninger, A.; Huskey, M.; Bijanki, V.N.; Veis, D.J.; Barnes, A.M.; Marini, J.C.; et al. Bruck syndrome 2 variant lacking congenital contractures and involving a novel compound heterozygous PLOD2 mutation. Bone 2020, 130, 115047. [Google Scholar] [CrossRef] [PubMed] [PubMed Central]
- Puig-Hervás, M.T.; Temtamy, S.; Aglan, M.; Valencia, M.; Martínez-Glez, V.; Ballesta-Martínez, M.J.; López-González, V.; Ashour, A.M.; Amr, K.; Pulido, V.; et al. Mutations in PLOD2 cause autosomal-recessive connective tissue disorders within the Bruck syndrome--osteogenesis imperfecta phenotypic spectrum. Hum. Mutat. 2012, 33, 1444–1449. [Google Scholar] [CrossRef] [PubMed]
- Gistelinck, C.; Witten, P.E.; Huysseune, A.; Symoens, S.; Malfait, F.; Larionova, D.; Simoens, P.; Dierick, M.; Van Hoorebeke, L.; De Paepe, A.; et al. Loss of Type I Collagen Telopeptide Lysyl Hydroxylation Causes Musculoskeletal Abnormalities in a Zebrafish Model of Bruck Syndrome. J. Bone Miner. Res. 2016, 31, 1930–1942. [Google Scholar] [CrossRef] [PubMed] [PubMed Central]
- Ha-Vinh, R.; Alanay, Y.; Bank, R.A.; Campos-Xavier, A.B.; Zankl, A.; Superti-Furga, A.; Bonafé, L. Phenotypic and molecular characterization of Bruck syndrome (osteogenesis imperfecta with contractures of the large joints) caused by a recessive mutation in PLOD2. Am. J. Med. Genet. A 2004, 131, 115–120. [Google Scholar] [CrossRef] [PubMed]
- Santana, A.; Oleas-Santillán, G.; Franzone, J.M.; Nichols, L.R.; Bowen, J.R.; Kruse, R.W. Orthopedic Manifestations of Bruck Syndrome: A Case Series with Intermediate to Long-term Follow-Up. Case Rep. Orthop. 2019, 2019, 8014038. [Google Scholar] [CrossRef] [PubMed] [PubMed Central]
- Wang, R.L.; Ruan, D.D.; Hu, Y.N.; Gan, Y.M.; Lin, X.F.; Fang, Z.T.; Liao, L.S.; Tang, F.Q.; He, W.B.; Luo, J.W. Genetic Analysis and Functional Study of a Pedigree With Bruck Syndrome Caused by PLOD2 Variant. Front. Pediatr. 2022, 10, 878172. [Google Scholar] [CrossRef] [PubMed] [PubMed Central]
- Hyry, M.; Lantto, J.; Myllyharju, J. Missense mutations that cause Bruck syndrome affect enzymatic activity, folding, and oligomerization of lysyl hydroxylase 2. J. Biol. Chem. 2009, 284, 30917–30924. [Google Scholar] [CrossRef] [PubMed] [PubMed Central]
- Leal, G.F.; Nishimura, G.; Voss, U.; Bertola, D.R.; Åström, E.; Svensson, J.; Yamamoto, G.L.; Hammarsjö, A.; Horemuzova, E.; Papadiogannakis, N.; et al. Expanding the Clinical Spectrum of Phenotypes Caused by Pathogenic Variants in PLOD2. J. Bone Miner. Res. 2018, 33, 753–760. [Google Scholar] [CrossRef] [PubMed]
- Lv, F.; Xu, X.; Song, Y.; Li, L.; Asan Wang, J.; Yang, H.; Wang, O.; Jiang, Y.; Xia, W.; Xing, X.; et al. Novel Mutations in PLOD2 Cause Rare Bruck Syndrome. Calcif. Tissue Int. 2018, 102, 296–309. [Google Scholar] [CrossRef] [PubMed]
- Trofimova, S.I.; Kochenova, E.A.; Agranovich, O.E.; Buklaev, D.S.; Merkuryeva, E.S.; Markova, T.V. Phenotypic variability in children with Bruck syndrome type 2: Clinical cases. Pediatr. Traumatol. Orthop. Reconstr. Surg. 2023, 11, 537–545. [Google Scholar] [CrossRef]
- Zhou, P.; Liu, Y.; Lv, F.; Nie, M.; Jiang, Y.; Wang, O.; Xia, W.; Xing, X.; Li, M. Novel mutations in FKBP10 and PLOD2 cause rare Bruck syndrome in Chinese patients. PLoS ONE 2014, 9, e107594. [Google Scholar] [CrossRef] [PubMed] [PubMed Central]
- van der Slot, A.J.; Zuurmond, A.M.; Bardoel, A.F.; Wijmenga, C.; Pruijs, H.E.; Sillence, D.O.; Brinckmann, J.; Abraham, D.J.; Black, C.M.; Verzijl, N.; et al. Identification of PLOD2 as telopeptide lysyl hydroxylase, an important enzyme in fibrosis. J. Biol. Chem. 2003, 278, 40967–40972. [Google Scholar] [CrossRef] [PubMed]
- Valtavaara, M.; Papponen, H.; Pirttilä, A.M.; Hiltunen, K.; Helander, H.; Myllylä, R. Cloning and characterization of a novel human lysyl hydroxylase isoform highly expressed in pancreas and muscle. J. Biol. Chem. 1997, 272, 6831–6834. [Google Scholar] [CrossRef] [PubMed]
- Yeowell, H.N.; Walker, L.C. Tissue specificity of a new splice form of the human lysyl hydroxylase 2 gene. Matrix Biol. 1999, 18, 179–187. [Google Scholar] [CrossRef] [PubMed]
- Walker, L.C.; Overstreet, M.A.; Yeowell, H.N. Tissue-specific expression and regulation of the alternatively-spliced forms of lysyl hydroxylase 2 (LH2) in human kidney cells and skin fibroblasts. Matrix Biol. 2005, 23, 515–523. [Google Scholar] [CrossRef] [PubMed]
- Micha, D.; Pals, G.; Smit, T.H.; Ghazanfari, S. An in vitro model to evaluate the properties of matrices produced by fibroblasts from osteogenesis imperfecta and Ehlers-Danlos Syndrome patients. Biochem. Biophys. Res. Commun. 2020, 521, 310–317. [Google Scholar] [CrossRef] [PubMed]
- Wang, X.; Guo, J.; Dai, M.; Wang, T.; Yang, T.; Xiao, X.; Tang, Q.; Zhang, L.; Jia, L. PLOD2 increases resistance of gastric cancer cells to 5-fluorouracil by upregulating BCRP and inhibiting apoptosis. J. Cancer 2020, 11, 3467–3475. [Google Scholar] [CrossRef] [PubMed] [PubMed Central]
- Di, W.Y.; Kang, X.H.; Zhang, J.H.; Wang, Y.; Kou, W.Z.; Su, W. Expression of PLOD2 in esophageal squamous cell carcinoma and its correlation with invasion and metastasis. Zhonghua Bing Li Xue Za Zhi 2019, 48, 102–107. (In Chinese) [Google Scholar] [CrossRef] [PubMed]
- Du, H.; Chen, Y.; Hou, X.; Huang, Y.; Wei, X.; Yu, X.; Feng, S.; Wu, Y.; Zhan, M.; Shi, X.; et al. PLOD2 regulated by transcription factor FOXA1 promotes metastasis in NSCLC. Cell Death Dis. 2017, 8, e3143. [Google Scholar] [CrossRef] [PubMed] [PubMed Central]
- Seth, P.; Yeowell, H.N. Fox-2 protein regulates the alternative splicing of scleroderma-associated lysyl hydroxylase 2 messenger RNA. Arthritis Rheum. 2010, 62, 1167–1175. [Google Scholar] [CrossRef] [PubMed] [PubMed Central]
- Mo, W.C.; Zhang, Z.J.; Wang, D.L.; Liu, Y.; Bartlett, P.F.; He, R.Q. Shielding of the Geomagnetic Field Alters Actin Assembly and Inhibits Cell Motility in Human Neuroblastoma Cells. Sci. Rep. 2016, 6, 22624, Erratum in Sci Rep. 2016, 6, 32055. [Google Scholar] [CrossRef] [PubMed]
- Chen, G.; Yu, H.; Satherley, L.; Zabkiewicz, C.; Resaul, J.; Zhao, H.; Mu, H.; Zhi, X.; He, J.; Ye, L.; et al. The downstream of tyrosine kinase 7 is reduced in lung cancer and is associated with poor survival of patients with lung cancer. Oncol. Rep. 2017, 37, 2695–2701. [Google Scholar] [CrossRef] [PubMed] [PubMed Central]
- Morath, C.; Reuter, H.; Simon, V.; Krautkramer, E.; Muranyi, W.; Schwenger, V.; Goulimari, P.; Grosse, R.; Hahn, M.; Lichter, P.; et al. Effects of mycophenolic acid on human fibroblast proliferation, migration and adhesion in vitro and in vivo. Am. J. Transplant. 2008, 8, 1786–1797. [Google Scholar] [CrossRef]
- Valdivia, A.; Avalos, A.M.; Leyton, L. Thy-1 (CD90)-regulated cell adhesion and migration of mesenchymal cells: Insights into adhesomes, mechanical forces, and signaling pathways. Front. Cell Dev. Biol. 2023, 11, 1221306. [Google Scholar] [CrossRef]
- Wang, Z.; Li, R.; Zhong, R. Extracellular matrix promotes proliferation, migration and adhesion of airway smooth muscle cells in a rat model of chronic obstructive pulmonary disease via upregulation of the PI3K/AKT signaling pathway. Mol. Med. Rep. 2018, 18, 3143–3152. [Google Scholar] [CrossRef]
- Wang, J.; Song, J.; An, C.; Dong, W.; Zhang, J.; Yin, C.; Hale, J.; Baines, A.J.; Mohandas, N.; An, X. A 130-kDa protein 4.1B regulates cell adhesion, spreading, and migration of mouse embryo fibroblasts by influencing actin cytoskeleton organization. J. Biol. Chem. 2014, 289, 5925–5937. [Google Scholar] [CrossRef]
- Li, J.; Dai, G.; Cheng, Y.B.; Qi, X.; Geng, M.Y. Polysialylation promotes neural cell adhesion molecule-mediated cell migration in a fibroblast growth factor receptor-dependent manner, but independent of adhesion capability. Glycobiology 2011, 21, 1010–1018. [Google Scholar] [CrossRef]
- Bokhobza, A.; Ziental-Gelus, N.; Allart, L.; Iamshanova, O.; Vanden Abeele, F. Impact of SOCE Abolition by ORAI1 Knockout on the Proliferation, Adhesion, and Migration of HEK-293 Cells. Cells 2021, 10, 3016. [Google Scholar] [CrossRef]
- Ueki, Y.; Saito, K.; Iioka, H.; Sakamoto, I.; Kanda, Y.; Sakaguchi, M.; Horii, A.; Kondo, E. PLOD2 Is Essential to Functional Activation of Integrin β1 for Invasion/Metastasis in Head and Neck Squamous Cell Carcinomas. iScience 2020, 23, 100850. [Google Scholar] [CrossRef] [PubMed]
- Kreße, N.; Schröder, H.; Stein, K.P.; Wilkens, L.; Mawrin, C.; Sandalcioglu, I.E.; Dumitru, C.A. PLOD2 Is a Prognostic Marker in Glioblastoma That Modulates the Immune Microenvironment and Tumor Progression. Int. J. Mol. Sci. 2022, 23, 6037. [Google Scholar] [CrossRef] [PubMed]
- Sun, Y.; Wang, S.; Zhang, X.; Wu, Z.; Li, Z.; Ding, Z.; Huang, X.; Chen, S.; Jing, Y.; Zhang, X.; et al. Identification and Validation of PLOD2 as an Adverse Prognostic Biomarker for Oral Squamous Cell Carcinoma. Biomolecules 2021, 11, 1842. [Google Scholar] [CrossRef] [PubMed] [PubMed Central]
- Xu, Y.; Zhang, L.; Wei, Y.; Zhang, X.; Xu, R.; Han, M.; Huang, B.; Chen, A.; Li, W.; Zhang, Q.; et al. Procollagen-lysine 2-oxoglutarate 5-dioxygenase 2 promotes hypoxia-induced glioma migration and invasion. Oncotarget 2017, 8, 23401–23413, Erratum in Oncotarget 2021, 12, 1442–1443. [Google Scholar] [CrossRef] [PubMed] [PubMed Central]
- Cao, C.; Ma, Q.; Huang, X.; Li, A.; Liu, J.; Ye, J.; Gui, Y. Targeted Demethylation of the PLOD2 mRNA Inhibits the Proliferation and Migration of Renal Cell Carcinoma. Front. Mol. Biosci. 2021, 8, 675683. [Google Scholar] [CrossRef]
- Song, Y.; Zheng, S.; Wang, J.; Long, H.; Fang, L.; Wang, G.; Li, Z.; Que, T.; Liu, Y.; Li, Y.; et al. Hypoxia-induced PLOD2 promotes proliferation, migration and invasion via PI3K/Akt signaling in glioma. Oncotarget 2017, 8, 41947–41962. [Google Scholar] [CrossRef]
- Xu, Q.; Kong, N.; Zhao, Y.; Wu, Q.; Wang, X.; Xun, X.; Gao, P. Pan-Cancer Analyses Reveal Oncogenic and Immunological Role of PLOD2. Front. Genet. 2022, 13, 864655. [Google Scholar] [CrossRef]
- Hale, M.A.; Bates, K.; Provenzano, M.; Johnson, N.E. Dynamics and variability of transcriptomic dysregulation in congenital myotonic dystrophy during pediatric development. Hum. Mol. Genet. 2023, 32, 1413–1428. [Google Scholar] [CrossRef] [PubMed] [PubMed Central]
- Gorrell, L.; Makareeva, E.; Omari, S.; Otsuru, S.; Leikin, S. ER, Mitochondria, and ISR Regulation by mt-HSP70 and ATF5 on Procollagen Misfolding in Osteoblasts. Adv. Sci. 2022, 9, 2201273. [Google Scholar] [CrossRef]
- Alsaif, H.S.; Alshehri, A.; Sulaiman, R.A.; Al-Hindi, H.; Guzmán-Vega, F.J.; Arold, S.T.; Alkuraya, F.S. MYH1 is a candidate gene for recurrent rhabdomyolysis in humans. Am. J. Med. Genet. A 2021, 185, 2131–2135. [Google Scholar] [CrossRef] [PubMed]
- Oatmen, K.; Camelo-Piragua, S.; Zaghloul, N. Novel mutation in the MYH2 gene in a symptomatic neonate with a hereditary myosin myopathy. J. Neonatal Perinat. Med. 2022, 15, 63–68. [Google Scholar] [CrossRef] [PubMed]
- Hackman, P.; Vihola, A.; Haravuori, H.; Marchand, S.; Sarparanta, J.; De Seze, J.; Labeit, S.; Witt, C.; Peltonen, L.; Richard, I.; et al. Tibial muscular dystrophy is a titinopathy caused by mutations in TTN, the gene encoding the giant skeletal-muscle protein titin. Am. J. Hum. Genet. 2002, 71, 492–500. [Google Scholar] [CrossRef] [PubMed] [PubMed Central]
- Pénisson-Besnier, I.; Talvinen, K.; Dumez, C.; Vihola, A.; Dubas, F.; Fardeau, M.; Hackman, P.; Carpen, O.; Udd, B. Myotilinopathy in a family with late onset myopathy. Neuromuscul. Disord. 2006, 16, 427–431. [Google Scholar] [CrossRef] [PubMed]
- Favara, D.M.; Liebscher, I.; Jazayeri, A.; Nambiar, M.; Sheldon, H.; Banham, A.H.; Harris, A.L. Elevated expression of the adhesion GPCR ADGRL4/ELTD1 promotes endothelial sprouting angiogenesis without activating canonical GPCR signalling. Sci. Rep. 2021, 11, 8870. [Google Scholar] [CrossRef] [PubMed] [PubMed Central]
- Bolger, A.M.; Lohse, M.; Usadel, B. Trimmomatic: A flexible trimmer for Illumina sequence data. Bioinformatics 2014, 30, 2114–2120. [Google Scholar] [CrossRef] [PubMed] [PubMed Central]
- Kim, D.; Paggi, J.M.; Park, C.; Bennett, C.; Salzberg, S.L. Graph-based genome alignment and genotyping with HISAT2 and HISAT-genotype. Nat. Biotechnol. 2019, 37, 907–915. [Google Scholar] [CrossRef] [PubMed] [PubMed Central]
- Putri, G.H.; Anders, S.; Pyl, P.T.; Pimanda, J.E.; Zanini, F. Analysing high-throughput sequencing data in Python with HTSeq 2.0. Bioinformatics 2022, 38, 2943–2945. [Google Scholar] [CrossRef] [PubMed] [PubMed Central]
- Love, M.I.; Huber, W.; Anders, S. Moderated estimation of fold change and dispersion for RNA-seq data with DESeq2. Genome Biol. 2014, 15, 550. [Google Scholar] [CrossRef]
- Yu, G.; Wang, L.G.; Han, Y.; He, Q.Y. clusterProfiler: An R package for comparing biological themes among gene clusters. OMICS 2012, 16, 284–287. [Google Scholar] [CrossRef] [PubMed] [PubMed Central]
- Szklarczyk, D.; Kirsch, R.; Koutrouli, M.; Nastou, K.; Mehryary, F.; Hachilif, R.; Gable, A.L.; Fang, T.; Doncheva, N.T.; Pyysalo, S.; et al. The STRING database in 2023: Protein-protein association networks and functional enrichment analyses for any sequenced genome of interest. Nucleic Acids Res. 2023, 51, D638–D646. [Google Scholar] [CrossRef] [PubMed] [PubMed Central]









| Homo sapiens LH2 | G | G | Y | E | N | V | P | T | D | D | I | H | M |
| Homo sapiens LH1 | G | G | Y | E | N | V | P | T | I | D | I | H | M |
| Homo sapiens LH3 | G | G | Y | E | N | V | P | T | V | D | I | H | M |
| Mus musculus LH1 | G | G | Y | E | N | V | P | T | I | D | I | H | M |
| Mus musculus LH2 | G | G | Y | E | N | V | P | T | D | D | I | H | M |
| Mus musculus LH3 | G | G | Y | E | N | V | P | T | V | D | I | H | M |
| Rattus norvegicus LH1 | G | G | Y | E | N | V | P | T | I | D | I | H | M |
| Rattus norvegicus LH2 | G | G | Y | E | N | V | P | T | D | D | I | H | M |
| Rattus norvegicus LH3 | G | G | Y | E | N | V | P | T | V | D | I | H | M |
| Danio rerio LH1 | G | G | Y | E | N | V | P | T | I | D | I | H | M |
| Danio rerio LH2 | G | G | Y | E | S | V | P | T | D | D | I | H | M |
| Danio rerio LH3 | G | G | Y | E | N | V | P | T | V | D | I | H | M |
| Drosophila melanogaster LH | G | G | Y | E | A | V | P | T | R | D | I | H | M |
| Caenorhabditis elegans LH | G | G | Y | E | N | V | P | T | R | D | I | H | M |
| Primer | The Nucleotide Sequence 5′→3′ | Restriction Site | Application |
|---|---|---|---|
| 083 | CTTCCATCAAGCTTAGGGATCTATAAATGACACTGCAATG | HindIII | PLOD2 amplification |
| 090 | TAACAACGGTCTCATCCACATGAAGCAAGTTGATCTG | BsaI | |
| 094 | CTTAGGGATCTATAAATGACACTGC | - | |
| 095 | AATATGGGGGGATGCACGGT | - | |
| 110 | TAACAACGGTCTCTAATTGCCACCATGGGGGGATGCACGGTG | BsaI | |
| 121 | TAACAACGGTCTCAGAAACATTCCAAATGCTCAGCCCCCCAAAGGGTGTATTTATGTACATTTCTAATAGAC | BsaI | 13A exon amplification |
| 122 | CTTCCATCGGTCTCATTTCCGGAGTAGGGGAGTCTTTTTCCCTTTGTAAAGTCATTTCTCTAGCATTTCGGC | BsaI | |
| 111 | ATTCAAGGTCTCACCATTCCACCACCGGGATCTATAAATGACACTGCAATG | BsaI | PLOD2 amplification (without stop-codon) |
| 091 | CTTCCATCGGTCTCTTGGATATCATCAGCTGGGACA | BsaI | Thr629Ala mutation |
| 112 | TTGGAGGTCTCTATGGTGAGCAAGGGCGAGG | BsaI | GFP amplification |
| 113 | AGAAGGACACCTAGTCAGAC | - | |
| 084 | TGTGAAGGTCCTTGGTCAAG | - | Confirmation of the plasmids |
| 085 | CCAGACCTTAAATGGAGCTG | - | |
| 086 | CATGGGAATGGACTTTTGCC | - | |
| 087 | CCTACTCCGGAAACATTCCA | - | |
| 103 | TTCCCAATGTGCACAACAGG | - | |
| 104 | AGAAAAGGGGTTGGTTGCTC | - | |
| 105 | ATGTTTCCGGAGTAGGGGAG | - | |
| 114 | CTGGATTATTCTGAGTCCAAGC | - | |
| 124 | CTGCTATTGTCTTCTAGAAGGC | - |
| Genetic Construct | Cloning Scheme |
|---|---|
| LH2a WT + GFP | pTCN, EcoRI-HF/HindIII-HF—5670 kb |
| PCR1(cDNA, 110/111—2261 bp), BsaI-HF | |
| PCR2 (pAAV-GFP/NcoI, 112/113—937 bp), BsaI-HF/HindIII-HF | |
| LH2b WT + GFP | pTCN, EcoRI-HF/HindIII-HF—5670 kb |
| PCR1(cDNA, 095/122—1555 bp), BsaI-HF PCR2(cDNA, 121/094—759 bp), BsaI-HF PCR3[lig(PCR1/BsaI-HF, PCR2/BsaI-HF) 110/111—2300 bp], BsaI-HF | |
| PCR4 (pAAV-GFP/NcoI, 112/113—937 bp), BsaI-HF/HindIII-HF | |
| PLOD2 Thr629Ala (LH2b) + GFP | pTCN, EcoRI-HF/HindIII-HF—5670 kb |
| PCR1(LH2b WT + GFP, 095/091—1990 bp), BsaI-HF PCR2(LH2b WT + GFP, 090/094—401 bp), BsaI-HF PCR3[lig(PCR1/BsaI-HF, PCR2/BsaI-HF) 110/111—2300 bp], BsaI-HF | |
| PCR4 (pAAV-GFP/NcoI, 112/113—937 bp), BsaI-HF/HindIII-HF |
Disclaimer/Publisher’s Note: The statements, opinions and data contained in all publications are solely those of the individual author(s) and contributor(s) and not of MDPI and/or the editor(s). MDPI and/or the editor(s) disclaim responsibility for any injury to people or property resulting from any ideas, methods, instructions or products referred to in the content. |
© 2024 by the authors. Licensee MDPI, Basel, Switzerland. This article is an open access article distributed under the terms and conditions of the Creative Commons Attribution (CC BY) license (https://creativecommons.org/licenses/by/4.0/).
Share and Cite
Bolshakova, O.I.; Latypova, E.M.; Komissarov, A.E.; Slobodina, A.D.; Ryabova, E.V.; Varfolomeeva, E.Y.; Agranovich, O.E.; Batkin, S.F.; Sarantseva, S.V. Cellular and Molecular Effects of the Bruck Syndrome-Associated Mutation in the PLOD2 Gene. Int. J. Mol. Sci. 2024, 25, 13379. https://doi.org/10.3390/ijms252413379
Bolshakova OI, Latypova EM, Komissarov AE, Slobodina AD, Ryabova EV, Varfolomeeva EY, Agranovich OE, Batkin SF, Sarantseva SV. Cellular and Molecular Effects of the Bruck Syndrome-Associated Mutation in the PLOD2 Gene. International Journal of Molecular Sciences. 2024; 25(24):13379. https://doi.org/10.3390/ijms252413379
Chicago/Turabian StyleBolshakova, Olga I., Evgenia M. Latypova, Artem E. Komissarov, Alexandra D. Slobodina, Elena V. Ryabova, Elena Yu. Varfolomeeva, Olga E. Agranovich, Sergey F. Batkin, and Svetlana V. Sarantseva. 2024. "Cellular and Molecular Effects of the Bruck Syndrome-Associated Mutation in the PLOD2 Gene" International Journal of Molecular Sciences 25, no. 24: 13379. https://doi.org/10.3390/ijms252413379
APA StyleBolshakova, O. I., Latypova, E. M., Komissarov, A. E., Slobodina, A. D., Ryabova, E. V., Varfolomeeva, E. Y., Agranovich, O. E., Batkin, S. F., & Sarantseva, S. V. (2024). Cellular and Molecular Effects of the Bruck Syndrome-Associated Mutation in the PLOD2 Gene. International Journal of Molecular Sciences, 25(24), 13379. https://doi.org/10.3390/ijms252413379

